- Article
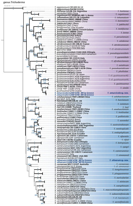
Diversity of Culturable Fungi in Two-Phase Olive Mill Waste, a Preliminary Evaluation of Their Enzymatic Potential, and Two New Trichoderma Species
- Vassiliki Fryssouli,
- Io Kefalogianni,
- Elias Polemis,
- Milton A. Typas and
- Georgios I. Zervakis
This study investigates the diversity and provides a preliminary evaluation of the enzymatic potential of culturable fungi present in two-phase olive mill waste (TPOMW), a lignocellulose- and phenolic-rich agro-industrial by-product generated in larg...

