Previous Issue
Volume 15, January-1
 
 

Plants, Volume 15, Issue 2 (January-2 2026) – 38 articles

  • Issues are regarded as officially published after their release is announced to the table of contents alert mailing list.
  • You may sign up for e-mail alerts to receive table of contents of newly released issues.
  • PDF is the official format for papers published in both, html and pdf forms. To view the papers in pdf format, click on the "PDF Full-text" link, and use the free Adobe Reader to open them.
Order results
Result details
Section
Select all
Export citation of selected articles as:
12 pages, 2163 KB  
Article
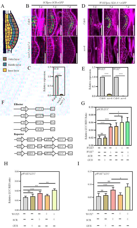
A WOX5/7–SCRReciprocal Feedback Loop in Middle Cell Layer Drives Callus Proliferation
by Aoyun Pang, Yajie Li, Chongzhen He, Caifeng Liu, Hongpei Jin, Limin Pi and Yi Yang
Plants 2026, 15(2), 210; https://doi.org/10.3390/plants15020210 - 9 Jan 2026
Abstract
In plant tissue culture, the middle cell layer of the callus is crucial for establishing pluripotency and serves as the foundation for subsequent organ regeneration. Although several root apical stem cell regulators have been implicated in maintaining callus pluripotency, how they functionally coordinate [...] Read more.
In plant tissue culture, the middle cell layer of the callus is crucial for establishing pluripotency and serves as the foundation for subsequent organ regeneration. Although several root apical stem cell regulators have been implicated in maintaining callus pluripotency, how they functionally coordinate to control the formation and proliferation of the middle callus layer remains unclear. Here, we identify a reciprocal transcriptional activation between the root stem cell regulators WOX5/7 and SCR in the middle callus layer of Arabidopsis. We further show that WOX5/7 and SCR form protein complexes that mutually enhance their transcriptional activities. Transcriptomic analysis reveals that WOX5/7 and SCR co-regulate a subset of cell cycle-related genes, explaining the reduced mitotic activity observed in the callus of wox5 wox7 double mutants and scr mutants. Together, these findings support a model in which WOX5/7 and SCR establish a reciprocal positive feedback loop in the middle cell layer that drives the robust callus proliferation by promoting cell cycle progression. Full article
Show Figures

Figure 1

17 pages, 2645 KB  
Article
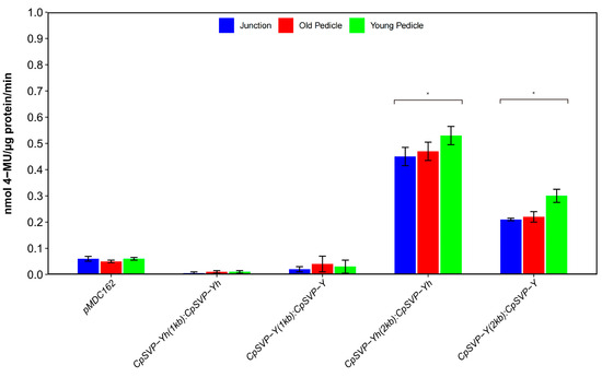
Identification of a GA-Related Cis-Element Regulating Male Peduncle Elongation in Papaya
by Julie Nguyen-Edquilang, Jingjing Yue and Ray Ming
Plants 2026, 15(2), 209; https://doi.org/10.3390/plants15020209 - 9 Jan 2026
Abstract
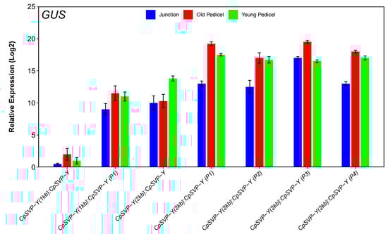
Papaya (Carica papaya L.) is a tropical trioecious crop with males, hermaphrodites, and females. There is a sequence difference between male and hermaphrodite SHORT VEGETATIVE PHASE (CpSVP), making SVP a strong candidate gene controlling peduncle length in papaya. To study [...] Read more.
Papaya (Carica papaya L.) is a tropical trioecious crop with males, hermaphrodites, and females. There is a sequence difference between male and hermaphrodite SHORT VEGETATIVE PHASE (CpSVP), making SVP a strong candidate gene controlling peduncle length in papaya. To study the spatial and temporal expression and function of CpSVP in Arabidopsis, we constructed a translation fusion structure based on the native promoter of SVP in papaya. In the 2kb promoter, strong GUS staining was observed in the floral organs and pedicels. In the 1kb promoter, there is no GUS expression in the floral organs, and it is barely detectable in pedicels. Removal of a GA responsive P-box cis-element in the 1kb promoter enhanced expression in the floral organs and pedicels, and elongated pedicels. In the transgenic Arabidopsis plants expressing the male CpSVP allele, there was an increase in pedicel length, but not in the plants expressing the hermaphrodite CpSVP allele. CpSVP-Y is capable of pedicel elongation, with no defects in reproductive organs. These findings imply that CpSVP-Y and this P-box play a major role in peduncle elongation but not sex determination in papaya. Full article
(This article belongs to the Section Plant Development and Morphogenesis)
Show Figures

Figure 1

13 pages, 2454 KB  
Article
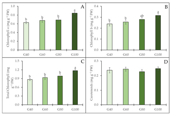
High Green Light Substitution Reduces Tipburn Incidence in Romaine Lettuce Grown in a Plant Factory with Artificial Lighting
by Thanit Ruangsangaram, Maitree Munyanont, Duyen T. P. Nguyen, Michiko Takagaki and Na Lu
Plants 2026, 15(2), 208; https://doi.org/10.3390/plants15020208 - 9 Jan 2026
Abstract
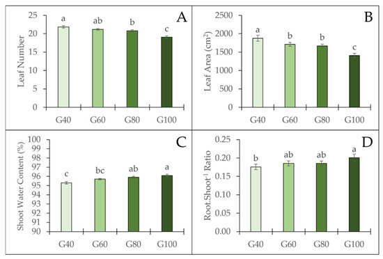
Optimizing lighting in plant factory with artificial lighting (PFAL) is essential for balancing lettuce growth and quality. Rapid plant growth in PFAL often induces physiological disorders, especially tipburn, which is associated with calcium deficiency in newly emerging leaves. This study aimed to evaluate [...] Read more.
Optimizing lighting in plant factory with artificial lighting (PFAL) is essential for balancing lettuce growth and quality. Rapid plant growth in PFAL often induces physiological disorders, especially tipburn, which is associated with calcium deficiency in newly emerging leaves. This study aimed to evaluate the effects of different proportions of green light substitutions on tipburn incidence and the growth of romaine lettuce cultivated in a PFAL. Plants were grown under different proportions of green light at a total light intensity of 200 µmol m−2 s−1, consisting of 40% (G40), 60% (G60), 80% (G80), and 100% (G100) green light. The results showed that increasing the proportion of green light significantly reduced tipburn incidence from 49% to 25%, while shoot fresh weight declined by 7% and 25% when green light substitution increased to 80% and 100%, respectively. Net CO2 assimilation of outer leaves remained similar among G40, G60, and G80 but declined by approximately 13% under 100% green light (G100). Higher proportions of green light markedly increased calcium accumulation and chlorophyll content in the inner leaves. These results suggest that higher proportions of green light may improve the inner-leaf light environment, enhance inner-leaf physiological function, and thereby reduce tipburn incidence. Substituting 60% green light achieved a good balance between growth performance and tipburn reduction. This approach offers an effective method to mitigate tipburn and improve lettuce quality in PFALs. Full article
Show Figures

Figure 1

13 pages, 5141 KB  
Article
Chemical Composition and Antifungal Activity of Artemisia sieversiana Essential Oil Growing in Jilin Against Black Spot on Yanbian Pingguoli Pear in China
by Rong Zhang, Ti-Yan Zheng and Yu Fu
Plants 2026, 15(2), 207; https://doi.org/10.3390/plants15020207 - 9 Jan 2026
Abstract
Black spot disease substantially impairs both the aesthetic quality and commercial viability of affected Pingguoli pears. Previous studies have shown that Alternaria alternata and A. tenuissima are the pathogens that cause black spot disease. Essential oils represent novel alternatives to synthetic fungicides to [...] Read more.
Black spot disease substantially impairs both the aesthetic quality and commercial viability of affected Pingguoli pears. Previous studies have shown that Alternaria alternata and A. tenuissima are the pathogens that cause black spot disease. Essential oils represent novel alternatives to synthetic fungicides to control these pathogens. This study extracted Artemisia sieversiana essential oil (AsEO) by hydro-distillation using a crystal tower pure dew essential oil machine. The chemical compositions of AsEO were analyzed via gas chromatography–mass spectrometry (GC–MS). A total of 42 compounds were detected. 1,8-cineole, trans-caryophyllene, (1R,4S)-1,7,7-trimethylbicyclo [2.2.1] heptan-2-yl acetate, (±)-camphor, and β-myrcene were identified as the five main constituents. Moreover, the antifungal activity of AsEO was assessed against black spot on Yanbian Pingguoli pear in China. The minimum inhibitory concentration (MIC) and minimum fungicidal concentration (MFC) values were determined as 0.10% (v/v) and 0.12% (v/v), respectively. Scanning electron microscopy (SEM) analysis revealed that treatment with AsEO induced significant morphological aberrations in A. alternata and A. tenuissima mycelia, including surface roughening, hyphal collapse, and loss of structural integrity. Concurrently, a marked increase in alkaline phosphatase (AKP) enzyme activity and electrical conductivity was observed, a key indicator of cell wall and plasma membrane permeabilization and damage. When the concentration of AsEO was less than 120 µg/mL, there was no toxicity to keratinocytes (HaCaTs) and skin fibroblasts (NHSFs). In summary, this study provides a theoretical basis for the development of AsEO as a fungicide against black spot disease on Pingguoli pear in China. Full article
(This article belongs to the Special Issue Natural Compounds for Controlling Plant Pathogens)
Show Figures

Figure 1

25 pages, 1143 KB  
Review
Exploring the Functional Roles of Endophytic Bacteria in Plant Stress Tolerance for Sustainable Agriculture: Diversity, Mechanisms, Applications, and Challenges
by Akhila Sen, Johns Saji, Parammal Faseela, Chunquan Zhang, Shibin Mohanan and Ye Xia
Plants 2026, 15(2), 206; https://doi.org/10.3390/plants15020206 - 9 Jan 2026
Abstract
Endophytic bacteria, which reside within plant tissues without causing harm, play crucial roles in promoting plant health and enhancing tolerance to biotic and abiotic stresses, making them highly valuable for sustainable agriculture. This review explores the diversity, mechanisms, applications, and challenges associated with [...] Read more.
Endophytic bacteria, which reside within plant tissues without causing harm, play crucial roles in promoting plant health and enhancing tolerance to biotic and abiotic stresses, making them highly valuable for sustainable agriculture. This review explores the diversity, mechanisms, applications, and challenges associated with endophytic bacteria in enhancing stress tolerance in plants. Endophytic bacteria display extensive diversity, spanning multiple phyla such as Actinobacteria, Bacteroidetes, Firmicutes, and Proteobacteria, each contributing uniquely to plant growth and stress tolerance. The functional mechanisms by which endophytic bacteria promote stress tolerance against biotic and abiotic stresses include the induction of plant systemic resistance, synthesis of bioactive compounds, competition for space and resources, nutrient production and transfer, etc. Despite their great potentials, challenges such as the complexity of plant–microbe interactions, variability in bacterial efficacy across different environmental conditions, and the need for advanced identification and application techniques hinder the widespread application of endophytic bacteria in agriculture. This review underscores the importance of harnessing the great potential of endophytic bacteria for developing sustainable agricultural practices and highlights the urgent need for further research to overcome existing challenges. Full article
(This article belongs to the Section Plant Response to Abiotic Stress and Climate Change)
Show Figures

Figure 1

28 pages, 6064 KB  
Article
Heavy Metal-Induced Variability in Leaf Nutrient Uptake and Photosynthetic Traits of Avocado (Persea americana) in Mediterranean Soils: A Multivariate and Probabilistic Modeling of Soil-to-Plant Transfer Risks
by Hatim Sanad, Rachid Moussadek, Abdelmjid Zouahri, Majda Oueld Lhaj, Houria Dakak, Khadija Manhou and Latifa Mouhir
Plants 2026, 15(2), 205; https://doi.org/10.3390/plants15020205 - 9 Jan 2026
Abstract
Soil contamination by heavy metals (HMs) threatens crop productivity, food safety, and ecosystem health, especially in intensively cultivated Mediterranean regions. This study investigated the influence of soil HM contamination on nutrient uptake, photosynthetic traits, and metal bioaccumulation in avocado (Persea americana Mill.) [...] Read more.
Soil contamination by heavy metals (HMs) threatens crop productivity, food safety, and ecosystem health, especially in intensively cultivated Mediterranean regions. This study investigated the influence of soil HM contamination on nutrient uptake, photosynthetic traits, and metal bioaccumulation in avocado (Persea americana Mill.) orchards. Twenty orchard sites were sampled, collecting paired soil and mature leaf samples. Soil physicochemical properties and HM concentrations were determined, while leaves were analyzed for macro- and micronutrients, photosynthetic pigments, and metal contents. Bioaccumulation Factors (BAFs) were computed, and multivariate analyses (Principal Component Analysis (PCA), Hierarchical Cluster Analysis (HCA), Linear Discriminant Analysis (LDA), and Partial Least Squares Regression (PLSR)) were applied to assess soil–plant relationships, complemented by Monte Carlo simulations to quantify probabilistic contamination risks. Results revealed substantial inter-site variability, with leaf Cd and Pb concentrations reaching 0.92 and 3.54 mg/kg, and BAF values exceeding 1 in several orchards. PLSR models effectively predicted leaf Cd (R2 = 0.789) and Pb (R2 = 0.772) from soil parameters. Monte Carlo simulations indicated 15–25% exceedance of FAO/WHO safety limits for Cd and Pb. These findings demonstrate that soil metal accumulation substantially alters avocado nutrient balance and photosynthetic efficiency, highlighting the urgent need for site-specific soil monitoring and sustainable remediation strategies in contaminated orchards. Full article
(This article belongs to the Special Issue Heavy Metal Contamination in Plants and Soil)
Show Figures

Figure 1

22 pages, 3186 KB  
Article
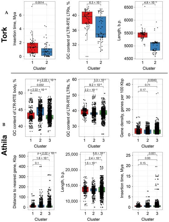
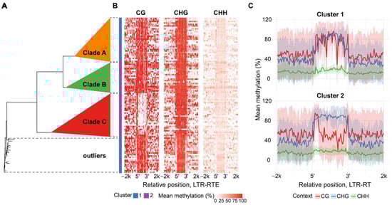
Connecting Epigenetic and Genetic Diversity of LTR Retrotransposons in Sunflower (Helianthus annuus L.) and Arabidopsis thaliana L.
by Kirill Tiurin, Mikhail Kazancev, Pavel Merkulov, Yakov Demurin, Alexander Soloviev and Ilya Kirov
Plants 2026, 15(2), 204; https://doi.org/10.3390/plants15020204 - 9 Jan 2026
Abstract
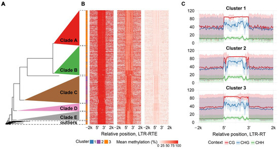
Transposable elements (TEs) are ubiquitous components of plant genomes that profoundly influence plant diversity, adaptation, and genome structure. Transposition of TEs is primarily suppressed by distinct DNA methylation systems. However, the distribution of DNA methylation at the level of individual TEs in plants [...] Read more.
Transposable elements (TEs) are ubiquitous components of plant genomes that profoundly influence plant diversity, adaptation, and genome structure. Transposition of TEs is primarily suppressed by distinct DNA methylation systems. However, the distribution of DNA methylation at the level of individual TEs in plants remains poorly understood. Here, we address this question by generating per-base cytosine methylation maps of individual long terminal repeat retrotransposons (LTR-RTEs) for the large sunflower (Helianthus annuus L.) and the small Arabidopsis thaliana genomes. A. thaliana was selected as the model species, for which genome-wide DNA methylation profiles have been extensively characterized in prior studies. Our analysis revealed significant heterogeneity in methylation patterns both between and within individual LTR-RTE lineages. We also found that the sunflower genes harboring intact or fragmented LTR-RTE insertions exhibit altered DNA methylation and expression profiles, with intact LTR-RTE insertions enriched in stress-response and regulatory pathways. Our interspecies comparison of DNA methylation patterns indicates that methylation patterns are intrinsic features of LTR-RTE lineages, conserved across diverse plant species but influenced by factors such as insertion age, element length, and proximity to genes. Furthermore, we identified epigenetically distinct clusters of Tork and Athila sunflower elements corresponding to separate phylogenetic clades, suggesting a link between epigenetic regulation and the genetic diversity of plant LTR-RTEs. Full article
(This article belongs to the Special Issue Molecular Genetics and Breeding of Oilseed Crops—2nd Edition)
Show Figures

Figure 1

21 pages, 4873 KB  
Article
Surface-Functionalized Silver Nanoparticles Boost Oxidative Stress and Prime Potatoes Against Phytopathogens
by Alexey A. Kudrinsky, Dmitry M. Mikhaylov, Olga A. Shapoval, Georgii V. Lisichkin and Yurii A. Krutyakov
Plants 2026, 15(2), 203; https://doi.org/10.3390/plants15020203 - 9 Jan 2026
Abstract
The study investigates the use of silver nanoparticles (AgNPs) in agriculture, focusing on their potential to enhance the immune response of potato (Solanum tuberosum L.) plants against phytopathogenic attacks. The research highlights how AgNPs, stabilized by biologically active polymers polyhexamethylene biguanide and [...] Read more.
The study investigates the use of silver nanoparticles (AgNPs) in agriculture, focusing on their potential to enhance the immune response of potato (Solanum tuberosum L.) plants against phytopathogenic attacks. The research highlights how AgNPs, stabilized by biologically active polymers polyhexamethylene biguanide and tallow amphopolycarboxyglycinate, can induce oxidative stress. Triple foliar application of 0.1–9.0 g/ha silver nanoparticles at the budding and later stages demonstrated significant efficacy in suppressing diseases caused by Phytophthora infestans and Alternaria solani (over 60%). This effect was linked to the increased activity of peroxidase—over 30–50%—and the decreased catalase activity, indicative of a well-coordinated oxidative stress response to the invasion of P. infestans and A. solani. The results suggest that AgNPs in low concentrations can prime the plant’s innate immune system, enhancing its resistance without detrimental effects on growth parameters, thus contributing to the improved crop yield. These findings underscore the potential of AgNPs not as traditional biocides, but as intelligent elicitors of plant-induced resistance, positioning them as next-generation tools for sustainable crop protection and yield optimization, which can be applied at extremely low doses (less than 10 g/ha of active substance). Full article
(This article belongs to the Section Plant Protection and Biotic Interactions)
Show Figures

Graphical abstract

21 pages, 1860 KB  
Article
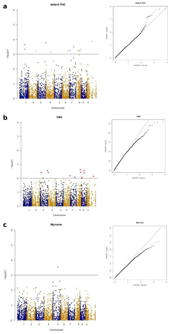
Population Structure of Genotypes and Genome-Wide Association Studies of Cannabinoids and Terpenes Synthesis in Hemp (Cannabis sativa L.)
by Marjeta Eržen, Andreja Čerenak, Tjaša Cesar and Jernej Jakše
Plants 2026, 15(2), 202; https://doi.org/10.3390/plants15020202 - 8 Jan 2026
Abstract
Hemp (Cannabis sativa L.) is one of the oldest cultivated plants in the world. It is a wind-pollinated and heterozygous species, and diverse phenotypes can occur within population varieties. In our study, three different hemp varieties—(‘Carmagnola Selected’ (CS), ‘Tiborszallasi’ (TS) and ‘Finola [...] Read more.
Hemp (Cannabis sativa L.) is one of the oldest cultivated plants in the world. It is a wind-pollinated and heterozygous species, and diverse phenotypes can occur within population varieties. In our study, three different hemp varieties—(‘Carmagnola Selected’ (CS), ‘Tiborszallasi’ (TS) and ‘Finola selection’ (FS))—were grown. Based on visual characteristics, two, five and four phenotypes were identified within CS, TS and FS, respectively. According to Cannabis sativa L. transcriptome data from the Sequence Read Archive (SRA), 4631 single-nucleotide polymorphism (SNP) positions were identified to develop capture probes. DNA was isolated from 171 plants representing selected phenotypes of three cultivars. Next-generation sequencing (NGS) libraries were constructed and hybridized with capture probes for target enrichment. The population structure of the samples was analyzed using SNP data for each genotype. Based on genotype profiles, CS formed a single cluster, while TS and FS were each grouped into two clusters, with phenotypes randomly distributed among them. The GWAS results were visualized using Manhattan plots. Fourteen significant SNPs surpassing the false discovery rate (FDR) of 0.01 were identified for delta-9-tetrahydrocannabinol (delta-9-THC). For cannabigerol (CBG), 12 significant SNPs were detected, and for myrcene, one SNP exceeded the 0.01 FDR threshold. However, plausible genes located 1000 bp to the left and right of the SNP position were identified for all significant SNPs. Full article
(This article belongs to the Section Plant Genetics, Genomics and Biotechnology)
Show Figures

Figure 1

25 pages, 1006 KB  
Perspective
Towards a Holistic View of the Orchestration Between Sugar Transporters in Cereal Crops
by Xin’er Qin, Guoli Wang, Li Li, Yanbin Deng, Junli Chang, Yin Li and Xiangling Shen
Plants 2026, 15(2), 201; https://doi.org/10.3390/plants15020201 - 8 Jan 2026
Abstract
Soluble sugars are the key photo-assimilates in higher plants, playing critical roles in growth, development, and stress regulation. The transport of sugars in plants involves the coordinated action between several sugar transporter families, including the SUT, STP, pGlcT, VGT, TMT, INT, PLT, SFP, [...] Read more.
Soluble sugars are the key photo-assimilates in higher plants, playing critical roles in growth, development, and stress regulation. The transport of sugars in plants involves the coordinated action between several sugar transporter families, including the SUT, STP, pGlcT, VGT, TMT, INT, PLT, SFP, and SWEET families. Over recent decades, numerous studies have elucidated the molecular functions of major sugar transporters. Phylogenetic and evolutionary analyses support the conservation of substrate specificity and transport direction, at least to some extent. Structural analyses have provided key insights into the structural–function relationships of important transporters (e.g., OsSWEET2b and AtSTP10), which can be effectively leveraged for artificial intelligence (AI)-enabled protein structure prediction and rational design. Advances in omics technologies now enable low-cost, routine transcriptome profiling and cutting-edge techniques (e.g., single-cell multi-omics and spatiotemporal RNA-seq), providing unprecedented ways to understand how sugar transporters function coordinately at multiple levels. Here, we describe the classification of major sugar transporters in plants and summarize established functional knowledge. We emphasize that recent groundbreaking advances in AI-enabled protein analyses and multi-omics will revolutionize molecular physiology in crops. Specifically, the integration of functional knowledge, AI-based protein analyses, and multi-omics will help unravel the orchestration of different sugar transporters, thereby enhancing our understanding of how sugar transportation and source–sink interactions contribute to crop development, yield formation, and beyond, ultimately boosting carbohydrate transport- related crop improvement. Full article
17 pages, 5179 KB  
Article
Optimizing Planting Density and Nitrogen Application Enhances Root Lodging Resistance and Yield via Improved Post-Anthesis Light Distribution in Sweet Corn
by Hailong Chang, Hongrong Chen, Jianqiang Wang, Qingdan Wu, Bangliang Deng, Yuanxia Qin, Shaojiang Chen and Qinggan Liang
Plants 2026, 15(2), 200; https://doi.org/10.3390/plants15020200 - 8 Jan 2026
Abstract
Context: Optimizing nitrogen application and planting density is critical for achieving high yields and increasing lodging resistance in crops. However, the agronomic mechanisms underlying these benefits remain unclear. Objectives: This study aimed to elucidate the relationships among light distribution within the canopy, photosynthetic [...] Read more.
Context: Optimizing nitrogen application and planting density is critical for achieving high yields and increasing lodging resistance in crops. However, the agronomic mechanisms underlying these benefits remain unclear. Objectives: This study aimed to elucidate the relationships among light distribution within the canopy, photosynthetic capacity, root architecture, yield, and lodging resistance in sweet corn. Methods: A two-year field experiment (2024–2025) was conducted using a split-plot design with two factors: nitrogen application levels as main plots (namely, N150 and N200; 150 kg/ha and 200 kg/ha, respectively) and three planting densities as sub-plots (D20, D25, and D30, representing plant spacing of 20 cm, 25 cm, and 30 cm, respectively, with a fixed row spacing of 80 cm). Results: At a given planting density, N150-treated plants exhibited significantly enhanced basal stem node strength and root architecture compared to those treated with N200. These improvements were closely associated with the increase in light interception rate (IR) into the lower canopy under N150. Consequently, root-lodging resistance increased, reducing the root lodging rate by 80.82% (7.32% vs. 13.21% under N200). Due to these advantages, the average yield of N150-treated plants was higher than that of N200-treated plants (+3.16%). Notably, increasing planting density emerged as the primary factor driving ear yield improvement, with the highest yield observed under the N150D20 group plants, which can reach ~29 t/ha. Conclusion: Coordinating nitrogen input with appropriate planting density improves vertical light distribution, particularly in the middle and lower canopy, thereby strengthening the basal stem and root systems and enhancing root lodging resistance and yield. Implication: These findings offer practical guidance for achieving high sweet corn yields by integrating canopy light management with optimized nitrogen application and planting density, and provide scientific guidance on “smart canopy” selection for sweet corn breeding. Full article
(This article belongs to the Section Crop Physiology and Crop Production)
Show Figures

Figure 1

21 pages, 2750 KB  
Article
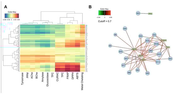
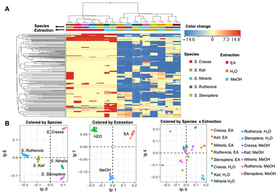
The Metabolic Diversity of Different Salsola Species Valorized Through Untargeted Metabolomics and In Vitro Bioassays: The Importance of Phenolic Constituents
by Hajar Salehi, Marco Armando De Gregorio, Gokhan Zengin, Sakina Yagi, Gunes Ak, Enver Saka, Fevzi Elbasan, Evren Yildiztugay, Leilei Zhang, Stefano Dall’Acqua and Luigi Lucini
Plants 2026, 15(2), 199; https://doi.org/10.3390/plants15020199 - 8 Jan 2026
Abstract
Five Salsola species have been studied as sources of bioactive compounds using a comprehensive, untargeted metabolomic and bioactivity assessment. Plant material was extracted using ethyl acetate (EA), water, and methanol (MeOH). S. ruthenica exhibited the highest total phenolic content (46.04 mg GAE/g, MeOH [...] Read more.
Five Salsola species have been studied as sources of bioactive compounds using a comprehensive, untargeted metabolomic and bioactivity assessment. Plant material was extracted using ethyl acetate (EA), water, and methanol (MeOH). S. ruthenica exhibited the highest total phenolic content (46.04 mg GAE/g, MeOH extract) and antioxidant capacity (DPPH: 47.21 mg TE/g; ABTS: 97.40 mg TE/g; CUPRAC: 141.38 mg TE/g; FRAP: 80.30 mg TE/g). Extracts of S. stenoptera and S. ruthenica showed potent cholinesterase inhibition, while S. crassa was notably active against tyrosinase. A total of 265 metabolites were annotated, revealing strong solvent- and species-specific differences in phenolic composition, as confirmed by AMOPLS analysis. Flavanols, anthocyanins, and lignans emerged as the major chemotaxonomic markers, based on PCA, contributing the most to the total variance. Strong correlations were observed between TPC and CUPRAC (r = 0.93) and between flavanols and DPPH (r = 0.70), suggesting functional relevance of these compounds in redox activity, confirming the importance of different classes of phenolic constituents. VIP markers also revealed species- and solvent-specific enrichments of metabolites. Regularized canonical correlation analysis (rCCA) further linked specific metabolites, namely Quercetin 3-O-glucosyl-xyloside and 6″-O-Acetylgenistin, the flavanone sakuranetin, the lignans Secoisolariciresinol, Anhydro-secoisolariciresinol, and Medioresinol, and p-Coumaric acid ethyl ester, with antioxidant functions. These findings underscore the pharmacological potential of Salsola species and highlight the importance of valorizing metabolic diversity in the search for new sources of health-promoting natural compounds. Furthermore, the work shows the need for a tailored solvent selection in bioactivity-guided phytochemical research. Full article
Show Figures

Figure 1

19 pages, 8208 KB  
Article
Transcriptomic Analysis Provides Insights into Flowering in Precocious-Fruiting Amomum villosum Lour.
by Yating Zhu, Shuang Li, Hongyou Zhao, Qianxia Li, Yanfang Wang, Chunyong Yang, Ge Li, Wenlin Zhang, Zhibin Guan, Lin Xiao, Yanqian Wang and Lixia Zhang
Plants 2026, 15(2), 198; https://doi.org/10.3390/plants15020198 - 8 Jan 2026
Abstract
Precocious-fruiting Amomum villosum Lour. is characterized by early fruit set, rapid yield formation, and shortened economic return cycles, indicating strong cultivation potential. However, the molecular mechanisms underlying its flowering transition remain unclear. To elucidate the flowering mechanism of A. villosum, we used [...] Read more.
Precocious-fruiting Amomum villosum Lour. is characterized by early fruit set, rapid yield formation, and shortened economic return cycles, indicating strong cultivation potential. However, the molecular mechanisms underlying its flowering transition remain unclear. To elucidate the flowering mechanism of A. villosum, we used the Illumina NovaSeq X Plus platform to compare gene expression profiles in three tissues (Rhizomes, R; Stems, S; Leaves, L) during the vegetative stage and three tissues (Rhizomes and Inflorescences, R&I; Stems, S; Leaves, L) during the flowering stage of individual plants: VS-R vs. FS-R&I, VS-S vs. FS-S, and VS-L vs. FS-L. We obtained 52.5 Gb clean data and 789 million reads, and identified 2963 novel genes. The 3061 differentially expressed genes (DEGs, FDR ≤ 0.05 and |log2FC| ≥ 1) identified in the three comparison groups included six overlapping genes. The DEGs were enriched primarily in GO terms related to cellular process, metabolic process, binding, catalytic activity, and cellular anatomical entity, as well as multiple terms associated with development and reproduction. KEGG enrichment analysis revealed enrichment primarily in metabolic pathways, including global and overview maps, energy metabolism, and carbohydrate metabolism. Moreover, the most significantly enriched core pathways included metabolic pathways, photosynthesis, and carbon assimilation. Among all alternative splicing (AS) events, skipped exons (SEs) accounted for the largest proportion (59.5%), followed by retained introns (RI, 19.4%), alternative 3′ splice sites (A3SS, 10.7%), alternative 5′ splice sites (A5SS, 6.8%), and mutually exclusive exons (MXE, 3.6%). A preliminary set of 43 key DEGs was predicted, displaying spatiotemporal expression specificity and strong interactions among certain genes. Nine genes were further selected for RT-qPCR validation to confirm the reliability of the RNA-seq results. This study established a foundational framework for elucidating the flowering mechanism of precocious-fruiting A. villosum. Full article
(This article belongs to the Special Issue Cell Biology, Development, Adaptation and Evolution of Plants)
Show Figures

Figure 1

22 pages, 4206 KB  
Article
Sorbitol-Stabilized Silicon Formulation Improve Root Traits and Antioxidant Response in Drought-Stressed Soybean
by Felipe Sousa Franco, Jonas Pereira de Souza Júnior, Renato de Mello Prado, Milton Garcia Costa, Cid Naudi Silva Campos, Leonardo Motta Berzaghi Junior, Nícolas Leite Capucin, Gustavo Paparotto Lopes, Gabriel Sgarbiero Montanha, Marcia Leticia Monteiro Gomes, Ana Carina da Silva Cândido Seron, Hudson Wallace Pereira de Carvalho, José Lavres and Renan Caldas Umburanas
Plants 2026, 15(2), 197; https://doi.org/10.3390/plants15020197 - 8 Jan 2026
Abstract
Silicon (Si) plays a critical role in regulating plant physiological processes, particularly through its influence on non-enzymatic antioxidant systems and amino acid metabolism. This study aims to assess soybean performance in response to both soil and foliar Si applications under well-watered and drought [...] Read more.
Silicon (Si) plays a critical role in regulating plant physiological processes, particularly through its influence on non-enzymatic antioxidant systems and amino acid metabolism. This study aims to assess soybean performance in response to both soil and foliar Si applications under well-watered and drought conditions, with the goal of enhancing Si accumulation in plant tissues and potentially strengthening the crop’s physiological responses to water deficit stress. This is especially pertinent given that the mechanisms underlying Si fertilization and its contribution to drought tolerance in soybean remain poorly understood. Greenhouse experiments were conducted using a 3 × 2 factorial design. The factors were: (i) three foliar Si treatments: control (no Si), potassium silicate (SiK; 128 g L−1 Si, 126.5 g L−1 K2O, pH 12.0), and sorbitol-stabilized potassium silicate (SiKe; 107 g L−1 Si, 28.4 g L−1 K2O, 100 mL L−1 sorbitol, pH 11.8); and (ii) two soil water levels: well-watered (80% field capacity) and water-restricted (40% field capacity), the latter simulating tropical dry spells. Silicon was applied to the soil via irrigation and to the leaves via foliar spraying prior to the onset water restriction. All Si solutions were adjusted to pH 7.0 with 1 M HCl immediately before application. Potassium (K) levels were standardized across treatments through supplementary applications of KCl to both soil and foliage. Biometric and physiological parameters were subsequently measured. Sorbitol-stabilized Si enhanced Si accumulation in soybean tissues and improved plant resilience under both well-watered and drought conditions by promoting key physiological traits, including increased levels of daidzein and ascorbic acid levels, along with reduced amino acid concentrations. It also improved biometric parameters such as leaf area, root development, and number of pods per plant. These findings further support the role of Si as a beneficial element in enhancing stress tolerance and contributing to sustainable agricultural practices. Full article
(This article belongs to the Special Issue Silicon and Its Physiological Role in Plant Growth and Development)
Show Figures

Figure 1

18 pages, 4791 KB  
Article
LhSBP1 Gene of Liriodendron Hybrid Enhances the Cold Resistance of Plants by Regulating ROS Metabolism
by Tian Min, Yinyue Zuo, Teja Manda, Yuchen Li, Ye Lu, Haibin Xu, Jinhui Chen and Liming Yang
Plants 2026, 15(2), 196; https://doi.org/10.3390/plants15020196 - 8 Jan 2026
Abstract
Selenium-Binding Protein 1 (SBP1), involved in selenium metabolism, contributes to plant stress response. However, it is currently unknown whether the SBP1 protein from Liriodendron hybrid (LhSBP1) plays a role in response to cold stress. In this study, transgenic overexpression lines of LhSBP1 in [...] Read more.
Selenium-Binding Protein 1 (SBP1), involved in selenium metabolism, contributes to plant stress response. However, it is currently unknown whether the SBP1 protein from Liriodendron hybrid (LhSBP1) plays a role in response to cold stress. In this study, transgenic overexpression lines of LhSBP1 in Arabidopsis thaliana and Populus deltoides × P. euramericana cv. ‘Nanlin 895’, were used as materials to conduct phenotypic observations and physiological and biochemical determinations under cold stress. The results showed that the full-length CDS sequence of LhSBP1 gene was cloned, with a length of 1467 bp, encoding 488 amino acids. Under cold stress, physiological and biochemical indexes showed that the contents of reactive oxygen species (ROS) and malondialdehyde (MDA) in transgenic Arabidopsis were lower, with the contents of hydrogen peroxide (H2O2) and superoxide anion (O2) being 0.72 and 0.71 times those of the wild type, respectively, and the MDA content was 0.53 times that of the wild type. Compared with the wild type, the activities of antioxidant enzymes including superoxide dismutase (SOD), peroxidase (POD) and catalase (CAT) increased by 1.2, 1.75, and 1.48 times respectively, and the soluble protein content increased by 1.41 times, which significantly improved the cold tolerance of Arabidopsis. The contents of H2O2, O2, and MDA in LhSBP1 transgenic ‘Nanlin 895’ poplar were 0.63 and 0.67 times and 0.6 times those of wild type, respectively. The activities of SOD, POD and CAT were increased by 1.37, 1.48, and 1.44 times, and the soluble protein was increased by 1.28 times, which significantly improved the cold tolerance of ‘Nanlin 895’ poplar. Taken together, this study utilized two model plant systems to demonstrate the positive and conserved functions of LhSBP1 in plant cold tolerance defense response, which provided valuable genetic resources for the breeding of cold-tolerance woody plants. Full article
(This article belongs to the Special Issue Genetic and Biological Diversity of Plants—2nd Edition)
Show Figures

Figure 1

19 pages, 4554 KB  
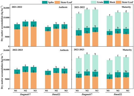
Article
Optimizing Planting Density to Improve Source-Sink Relationship and Yield of Hybrid Wheat Under Late-Sowing Conditions
by Yulu Zhang, Zixin Zhu, Changxing Zhao and Xiaoli Chen
Plants 2026, 15(2), 195; https://doi.org/10.3390/plants15020195 - 8 Jan 2026
Abstract
Increasing planting density is an effective measure to mitigate the negative impacts of late-sowing on yield formation in winter wheat. However, the physiological mechanisms underlying source-sink coordination and high-yield performance through density regulation in hybrid wheat with high yield potential remain unclear. A [...] Read more.
Increasing planting density is an effective measure to mitigate the negative impacts of late-sowing on yield formation in winter wheat. However, the physiological mechanisms underlying source-sink coordination and high-yield performance through density regulation in hybrid wheat with high yield potential remain unclear. A two-year field experiment was conducted using the hybrid variety Jingmai 17 and conventional variety Jimai 22 as experimental materials, with three planting densities: 150 plants·m−2 (M1), 300 plants·m−2 (M2), and 450 plants·m−2 (M3). The effects of planting density on the source-sink relationship and yield were systematically investigated. The results showed that both Jingmai 17 (2.4–9.7%) and Jimai 22 (1.4–10.6%) exhibited the most significant yield increases under the M2 treatment. This density maintained photosynthetic capacity during the mid-to-late grain-filling stage, delayed leaf senescence, promoted assimilate translocation to the grains, and simultaneously improved grain number per spike and thousand-grain weight by optimizing source-sink coordination efficiency. Compared with Jimai 22, the hybrid wheat Jingmai 17 demonstrated a significant yield advantage (8.2–10.1%), which was attributed to its stronger and more persistent source function, larger and more stable sink capacity, and higher source-sink coordination efficiency. In conclusion, under late-sowing conditions, the hybrid variety Jingmai 17 at a density of 300 plants·m−2 achieved the most effective optimization of the source-sink relationship, fully exploited its yield potential, and achieved a balance between high and stable yield. This study provides a theoretical and practical cultivation reference for the selection of hybrid wheat varieties in this region. Full article
(This article belongs to the Section Crop Physiology and Crop Production)
Show Figures

Figure 1

18 pages, 23218 KB  
Article
Induction of Embryogenic Callus, Protoplast Isolation, and PEG-Mediated Transformation Protocols in Eucommia ulmoides
by Hongrun Zhou, Zibo Zhou, Jiangyuan Zhang, Haoran Kan, Mengqi Yin, Han Zhang, Luyao Wang, Jie Zhao and Jing Ye
Plants 2026, 15(2), 194; https://doi.org/10.3390/plants15020194 - 8 Jan 2026
Abstract
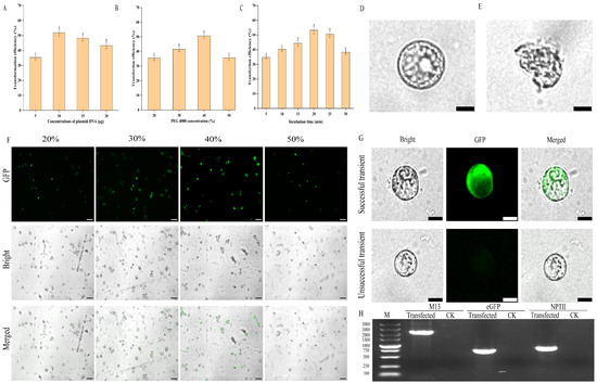
Eucommia ulmoides, a tree species native to China, holds considerable medicinal, ecological, and industrial importance. However, the absence of an efficient and stable genetic transformation system poses significant challenges to gene function studies and molecular breeding in E. ulmoides. Protoplasts, which [...] Read more.
Eucommia ulmoides, a tree species native to China, holds considerable medicinal, ecological, and industrial importance. However, the absence of an efficient and stable genetic transformation system poses significant challenges to gene function studies and molecular breeding in E. ulmoides. Protoplasts, which lack cell walls, serve as effective receptors for transient transformation and are thus ideal for genetic engineering research. In this study, the optimal conditions for callus induction were identified, and formation of the embryogenic callus was confirmed by histological analysis. Furthermore, we developed an efficient protoplast isolation and PEG-mediated transient transformation system using suitable embryogenic callus as the starting material. Our findings revealed that the optimal medium for inducing embryogenic callus was B5 + 1.5 mg/L 6-BA + 0.5 mg/L NAA + 30 g/L sucrose + 7 g/L agar (pH = 5.8). In this medium, the induction rate of callus achieved 97.50%, and the rate of embryogenic callus formation was 86.30%. For protoplast isolation, the best conditions involved enzymatic digestion with 1.5% cellulase R-10 and 1.0% macerozyme R-10 at an osmotic pressure of 0.6 M for 4 h, resulting in 1.82 × 106 protoplasts/g FW with 91.13% viability. The highest transfection efficiency (53.23%) was attained when protoplasts were cultured with 10 µg of plasmid and 40% PEG4000 for 20 min. This study successfully established a stable and efficient system for protoplast isolation and transient transformation in E. ulmoides, offering technical support for exploring somatic hybridisation and transient gene expression in this species. Full article
Show Figures

Figure 1

22 pages, 2173 KB  
Review
Stress-Induced Plant Specialized Metabolism: Signaling, Multi-Omics Integration, and Plant-Derived Antimicrobial Metabolites to Combat Antimicrobial Resistance
by Luis Enrique Pérez-Sánchez, Luis Mario Ayala-Guerrero, Aarón Mendieta-Moctezuma, Miguel Angel Villalobos-López and Selma Ríos-Meléndez
Plants 2026, 15(2), 193; https://doi.org/10.3390/plants15020193 - 8 Jan 2026
Abstract
Antimicrobial resistance (AMR) is one of the major health threats of the 21st century and demands innovative sources of bioactive compounds. In 2019, infections caused by resistant bacteria directly accounted for 1.27 million deaths and contributed to an additional 4.95 million associated deaths, [...] Read more.
Antimicrobial resistance (AMR) is one of the major health threats of the 21st century and demands innovative sources of bioactive compounds. In 2019, infections caused by resistant bacteria directly accounted for 1.27 million deaths and contributed to an additional 4.95 million associated deaths, underscoring the urgency of exploring new strategies. Among emerging alternatives, specialized plant metabolites stand out, as their biosynthesis is enhanced under biotic or abiotic stress. These stimuli increase reactive oxygen species (ROS), activate cascades regulated by mitogen-activated protein kinases (MAPKs), and trigger defense-related hormonal pathways involving salicylic acid (SA), jasmonic acid (JA), ethylene (ET), and abscisic acid (ABA), which in turn regulate transcription factors and biosynthetic modules, promoting the accumulation of compounds with antimicrobial activity. In this review, we synthesize recent literature (2020–2025) with emphasis on studies that report quantitative activity metrics. We integrate evidence linking stress physiology and metabolite production, summarize mechanisms of action, and propose a conceptual multi-omics pipeline, synthesized from current best practices, that combines RNA sequencing and LC/GC-MS-based metabolomics with bioinformatic tools to prioritize candidates with antimicrobial potential. We discuss elicitation strategies and green extraction, highlight bryophytes (e.g., Pseudocrossidium replicatum) as a differentiated chemical source, and explore citrus Huanglongbing (HLB) as a translational case study. We conclude that integrating stress physiology, multi-omics, and functional validation can accelerate the transition of stress-induced metabolites toward more sustainable and scalable medical and agricultural applications. Full article
(This article belongs to the Special Issue Insights and Regulation of Plant Growth and Metabolism)
Show Figures

Figure 1

22 pages, 10535 KB  
Article
Morphology of Chinese Chive and Onion (Allium; Amaryllidaceae) Crop Wild Relatives: Taxonomical Relations and Implications
by Min Su Jo, Ji Eun Kim, Ye Rin Chu, Gyu Young Chung and Chae Sun Na
Plants 2026, 15(2), 192; https://doi.org/10.3390/plants15020192 - 7 Jan 2026
Abstract
The genus Allium L. includes economically significant crops such as Chinese chives (Allium tuberosum Rottler ex Spreng.) and onions (Allium cepa L.), and is utilized in diverse agricultural applications, with numerous cultivars developed to date. However, these cultivars are facing a [...] Read more.
The genus Allium L. includes economically significant crops such as Chinese chives (Allium tuberosum Rottler ex Spreng.) and onions (Allium cepa L.), and is utilized in diverse agricultural applications, with numerous cultivars developed to date. However, these cultivars are facing a reduction in genetic diversity, raising concerns regarding their long-term sustainability. Crop wild relatives (CWRs), which possess a wide range of genetic traits, have recently gained attention as important genetic resources and priorities for conservation. In this study, the taxonomy of Allium species distributed in Korea is assessed using morphological characteristics. Two types of morphological analyses were conducted: macro-morphological traits were examined using stereomicroscopy and multi-spectral image analyses, while micro-morphological traits were analyzed using scanning electron microscopy. We detected significant interspecific and intraspecific variation in macro-morphological traits. Among the micro-morphological features, the seed outline on the x-axis and structural patterns of the testa and periclinal walls were identified as reliable diagnostic characters for subgenus classification. Moreover, micro-morphological evidence contributed to inferences about evolutionary trends within the genus Allium. Based on phylogenetic relationships between wild and cultivated taxa, we propose an updated framework for the CWR inventory of Allium. Full article
(This article belongs to the Special Issue Integrative Taxonomy, Systematics, and Morphology of Land Plants)
Show Figures

Figure 1

18 pages, 3379 KB  
Article
Niche, Interspecific Association and Community Stability of Understory Vegetation in Artificial Sand-Fixing Forests of the Mu Us Sandy Land
by Huricha Ao, Hongbin Xu, Yuqing Mi, Haibing Wang, Lei Zhang, Shengnan Zhang, Haiyan Gao and Siqi Li
Plants 2026, 15(2), 191; https://doi.org/10.3390/plants15020191 - 7 Jan 2026
Abstract
Understanding the community assembly mechanisms and stability of artificial sand-fixing forests is critical for the management of desert ecosystems. This study investigated the understory vegetation of four artificial sand-fixing shrub forests in the Mu Us Sandy Land to understand community assembly mechanisms and [...] Read more.
Understanding the community assembly mechanisms and stability of artificial sand-fixing forests is critical for the management of desert ecosystems. This study investigated the understory vegetation of four artificial sand-fixing shrub forests in the Mu Us Sandy Land to understand community assembly mechanisms and stability by analyzing niche characteristics, interspecific associations, and community stability. The results showed the following: (1) Lc (Leymus chinensis), Ee (Euphorbia esula), Gd (Grubovia dasyphylla), and Ch (Corispermum hyssopifolium) all have wide ecological niches and high importance values, serving as key species for maintaining community function. (2) The understory herbaceous plant communities of S. psammophila, A. ordosica and C. fruticosum exhibited low niche overlap, and the A. fruticosa understory herbaceous plant community showed high niche overlap. (3) The overall association of the understory herbaceous plant communities of S. psammophila, A. ordosica, and C. fruticosum is positive, while that of the understory herbaceous plant community of A. fruticosa is negative; the interspecific associations are weak, and the species show an independent distribution pattern. (4) Among the four understory herbaceous plant communities, the stability of the S. psammophila understory herbaceous plant community is relatively the highest, followed by A. ordosica and C. fruticosum understory herbaceous plant community, and the stability of A. fruticosa understory herbaceous plant community is the lowest. Furthermore, community stability was positively correlated with the variance ratio (VR) but negatively correlated with mean niche overlap. We recommend prioritizing S. psammophila and C. fruticosum for sand fixation and conserving key herbaceous species to optimize resource use and stabilize interspecific relationships. The novelty of this study lies in its integrated assessment of niche characteristics, interspecific associations, and community stability, and it primarily focused on the role of interspecific relationships. Future research should incorporate environmental drivers and shrub functional traits to disentangle the synergistic effects of biotic and abiotic factors, thereby providing a more robust scientific foundation for vegetation restoration in desert ecosystems. Full article
Show Figures

Figure 1

14 pages, 2651 KB  
Essay
Genetic Variation in Pulpwood Properties of Hybrid Larch Families and Their Progenies
by Naizhong Hu, Jiaqi Huang, Guanghao Cao, Panke Yang, Huanzhen Liu, Chunming Li and Wenbo Zhang
Plants 2026, 15(2), 190; https://doi.org/10.3390/plants15020190 - 7 Jan 2026
Abstract
This study aimed to elucidate the genetic variation patterns of hybrid larch during generational transitions, providing a theoretical basis for targeted genetic improvement and advanced hybrid breeding of pulpwood. Seven hybrid larch families and their progeny from the Qingshan National Larch Elite Seed [...] Read more.
This study aimed to elucidate the genetic variation patterns of hybrid larch during generational transitions, providing a theoretical basis for targeted genetic improvement and advanced hybrid breeding of pulpwood. Seven hybrid larch families and their progeny from the Qingshan National Larch Elite Seed Base in Linkou County, Heilongjiang Province, were used as experimental materials. Growth traits, wood properties, and pulping performance of both generations were measured and analyzed, and pulp production capacity was calculated accordingly. Significant differences were observed between the F1 and F2 generations across all traits. The F2 generation showed greater genetic stability, though it was more susceptible to environmental factors. The LK3 × LG2 family was identified as elite through principal component analysis (PCA) and membership function analysis. Further analysis of intergenerational data confirmed that the LK5 × LO78-3 family exhibited superior genetic stability across generations, making it an optimal parental source. This study establishes a genetic foundation for the targeted genetic improvement of larch pulpwood, with important implications for advanced hybrid breeding and elite family selection. Full article
Show Figures

Figure 1

25 pages, 3776 KB  
Article
Multi-Season Genome-Wide Association Study Reveals Loci and Candidate Genes for Fruit Quality and Maturity Traits in Peach
by María Osorio, Arnau Fiol, Paulina Ballesta, Sebastián Ahumada, Pilar Marambio, Pamela Martínez-Carrasco, Rodrigo Infante and Igor Pacheco
Plants 2026, 15(2), 189; https://doi.org/10.3390/plants15020189 - 7 Jan 2026
Abstract
Peaches are a fruit crop with global importance due to their economic value. Fruit quality (e.g., weight, soluble solids content (SSC)) and phenology traits (e.g., maturity date) are essential for generating novel varieties. Nevertheless, modern germplasm’s narrow genetic diversity hampers breeding efforts to [...] Read more.
Peaches are a fruit crop with global importance due to their economic value. Fruit quality (e.g., weight, soluble solids content (SSC)) and phenology traits (e.g., maturity date) are essential for generating novel varieties. Nevertheless, modern germplasm’s narrow genetic diversity hampers breeding efforts to enhance these traits. To identify genetic markers helpful for marker-assisted breeding, this work leveraged a diverse panel of 140 peach commercial cultivars and advanced breeding lines phenotyped across three harvest seasons for the maturity date (MD), chlorophyll absorbance (IAD), SSC, and fruit weight (FW). Genotypic data were generated via ddRADseq, identifying 5861 SNPs. A rapid linkage disequilibrium decay (critical r2 = 0.308 at 950 kb) was determined, and a population structure analysis revealed two admixed genetic clusters, with phenotypic distributions influenced by seasonal environmental factors. A total of 599 marker–trait associations were detected by using single and multi-year analysis, and for each trait the surrounding genomic regions explored to identify potential candidate genes annotated with functions related to the trait under study, and expressed in peach fruits. This study highlights multiple loci potentially responsible for phenotypic variations in plant phenology and fruit quality, and provides molecular markers to assist peach breeding for fruit quality. Full article
(This article belongs to the Special Issue Advances in Rosaceae Fruit Genomics and Breeding)
Show Figures

Figure 1

16 pages, 1252 KB  
Article
Field Susceptibility of Almond (Prunus dulcis) Cultivars to Red Leaf Blotch Caused by Polystigma amygdalinum in Apulia (Italy) and Influence of Environmental Conditions
by Pompea Gabriella Lucchese, Emanuele Chiaromonte, Donato Gerin, Angelo Agnusdei, Francesco Dalena, Davide Cornacchia, Davide Digiaro, Giuseppe Incampo, Davide Salamone, Pasquale Venerito, Francesco Faretra, Franco Nigro and Stefania Pollastro
Plants 2026, 15(2), 188; https://doi.org/10.3390/plants15020188 - 7 Jan 2026
Abstract
Polystigma amygdalinum the causal agent of Red Leaf Blotch (RLB), is responsible for one of the most important foliar diseases affecting almond [Prunus dulcis (Miller) D.A. Webb] in the Mediterranean Basin and the Middle East. The study is aimed at improving knowledge [...] Read more.
Polystigma amygdalinum the causal agent of Red Leaf Blotch (RLB), is responsible for one of the most important foliar diseases affecting almond [Prunus dulcis (Miller) D.A. Webb] in the Mediterranean Basin and the Middle East. The study is aimed at improving knowledge on RLB epidemiology and the role of environmental conditions in disease development. Field monitoring was conducted from 2022 to 2025 in three almond orchards located in Apulia (southern Italy) and characterized by different microclimatic conditions. A total of 39 cultivars, including Apulian local germplasm and international cultivars (‘Belona’, ‘Genco’, ‘Guara’, ‘Ferragnès’, ‘Filippo Ceo’, ‘Lauranne® Avijor’, ‘Soleta’, and ‘Supernova’), were evaluated. Symptoms occurred from late spring to summer, resulting particularly severe on ‘Guara’ and ‘Lauranne® Avijor’, whereas ‘Belona’, ‘Ferragnès’, ‘Genco’, and ‘Supernova’ exhibited the highest tolerance. To our knowledge, this is also the first report of RLB tolerance by ‘Filippo Ceo’, ‘Ficarazza’, ‘Centopezze’, and ‘Rachele piccola’ representing potential genetic resources for breeding programs. Moreover, these findings reinforced previous observations proving that RLB was less severe on medium-late and late cultivars. Disease incidence varied significantly among sites and years and was strongly associated with increased rainfall, higher relative humidity, and mild temperatures recorded in November, influencing disease occurrence in the following growing season. P. amygdalinum was consistently detected by qPCR in all RLB-affected tissues and, in some cases, from mixed early RLB + Pseudomonas-like symptoms. From some leaves with early RLB symptoms, P. amygdalinum was also successfully isolated in pure culture. Overall, our results provide clear evidence that P. amygdalinum is the sole fungal pathogen consistently associated with typical RLB symptoms in Apulia (southern Italy) and highlight important cultivar-dependent differences. Its frequent molecular detection in leaves showing atypical or mixed symptoms suggests unresolved epidemiological aspects requiring further investigation. Full article
(This article belongs to the Section Plant Protection and Biotic Interactions)
Show Figures

Figure 1

24 pages, 18899 KB  
Article
Network Pharmacology of the Phytochemical Content of Sunflower Seed (Helianthus annuus L.) Extract from LC-MS on Wound-Healing Activity and the In Vitro Wound Scratch Assay
by Juthamat Ratha, Tanit Padumanonda, Chawalit Yongram, Pimolwan Siriparu, Suthida Datham, Muhammad Subhan, Chatchavarn Chenboonthai and Ploenthip Puthongking
Plants 2026, 15(2), 187; https://doi.org/10.3390/plants15020187 - 7 Jan 2026
Abstract
Sunflower seeds have been reported to be a healthy natural source of polyphenols. This study aimed to explore the mechanisms of potential compounds in sunflower seed extract involved in wound healing; major compounds were investigated through network pharmacology and molecular docking. In an [...] Read more.
Sunflower seeds have been reported to be a healthy natural source of polyphenols. This study aimed to explore the mechanisms of potential compounds in sunflower seed extract involved in wound healing; major compounds were investigated through network pharmacology and molecular docking. In an in vitro wound-healing assay applied using an immortalised human keratinocyte (HaCaT) cell model, 10 µg/mL of the sunflower seed extract promoted cell migration in HaCaT cells and led to complete wound closure after 24 h; at a 1 µg/mL concentration, it led to complete wound closure after 72 h. The sunflower seed extract presented moderate-to-strong antioxidant activity. Liquid chromatography–mass spectrometry and high-performance liquid chromatography were used to identify the major compounds present in the sunflower seed extract. Forty-seven compounds were identified, among which chlorogenic acid was the most abundant phenolic compound. Network pharmacology was used to identify wound-healing-related targets. In total, 252 proteins were linked to the 47 compounds. Cyto-Hubba analysis identified 10 hub proteins with a strong correlation with wound healing. Molecular docking was used to assess the ability of the major compounds in the sunflower seed extract to combat NF-κB1, EGFR, and MMP9. Chlorogenic acid showed higher binding affinity to all targets. Moreover, its pharmacokinetic properties were well distributed in the plasma (VDss = 0.377 log L/kg), and they were not a carcinogen and did not cause skin sensitisation. In conclusion, the findings suggest that the sunflower seed extract is a potential source of bioactive compounds that can enhance wound healing and can be developed to create a transdermal application. Full article
(This article belongs to the Section Phytochemistry)
Show Figures

Figure 1

4 pages, 164 KB  
Editorial
From Natural Compounds to Health Innovation: Phytochemical Profiles, Biological Mechanisms, and Functional Potential of Plant-Derived Molecules in Food and Herbal Applications
by Dario Donno
Plants 2026, 15(2), 186; https://doi.org/10.3390/plants15020186 - 7 Jan 2026
Abstract
For centuries, plants have been central in human medicine, food/nutrition, and culture [...] Full article
26 pages, 3274 KB  
Article
Nomenclatural Remarks and Typifications in the Genus Olea L. (Oleaceae)
by P. Pablo Ferrer-Gallego, Jacek Wajer and Raúl Ferrer-Gallego
Plants 2026, 15(2), 185; https://doi.org/10.3390/plants15020185 - 7 Jan 2026
Abstract
The typification of five names in the genus Olea (Oleaceae), viz. O. europaea subsp. cerasiformis, O. europaea var. maderensis, O. cuspidata, O. laperrinei, and O. sylvestris is discussed. These taxa are currently classified within O. europaea at the infraspecific [...] Read more.
The typification of five names in the genus Olea (Oleaceae), viz. O. europaea subsp. cerasiformis, O. europaea var. maderensis, O. cuspidata, O. laperrinei, and O. sylvestris is discussed. These taxa are currently classified within O. europaea at the infraspecific rank. The designation of the types is based on the consultation of original material conserved in several herbaria and the literature cited in the respective protologues. The name O. europaea subsp. cerasiformis is lectotypified from a specimen preserved at FI. The name O. europaea var. maderensis (also named O. europaea subsp. maderensis or O. maderensis, and currently treated as a synonym of O. europaea subsp. cerasiformis) is lectotypified from a specimen collected by Lowe in Madeira and preserved at BM. The name O. cuspidata (currently O. europaea subsp. cuspidata) is lectotypifed from a specimen collected in India and preserved at K. The name O. laperrinei (currently O. europaea subsp. laperrinei) is lectotypifed from a specimen preserved at MPU and collected in the Sahara Desert (Ahaggar Mountains, Algeria). Finally, the name O. sylvestris (currently O. europaea var. sylvestris), wild olive, also named oleaster or acebuche (Spanish language), a wild relative of the olive tree, is lectotypified on a Miller specimen preserved at BM. Full article
(This article belongs to the Special Issue Taxonomy and Nomenclature of Euro + Mediterranean Vascular Plants)
Show Figures

Figure 1

15 pages, 2753 KB  
Article
Tolerance and Antioxidant Activity of Watermelon Cultivars Pre-Treated with Stress Attenuators and Subjected to Water Deficit
by Moadir de Sousa Leite, Salvador Barros Torres, Clarisse Pereira Benedito, Kleane Targino Oliveira Pereira, Maria Valdiglezia de Mesquita Arruda, Roseane Rodrigues de Oliveira, Giovanna Dias de Sousa, Cynthia Cavalcanti de Albuquerque, Marciana Bizerra de Morais, Charline Zaratin Alves, Givanildo Zildo da Silva, Emerson de Medeiros Sousa, Pablo Ferreira da Silva, Cibele Chalita Martins and Francisco Vanies da Silva Sá
Plants 2026, 15(2), 184; https://doi.org/10.3390/plants15020184 - 7 Jan 2026
Viewed by 19
Abstract
This study aimed to evaluate the effect of stress attenuators on the tolerance and antioxidant activity of watermelon cultivars under water deficit. The experiment was conducted in two stages, Stage I corresponding to water deficit levels (N1 = 0; N2 = −0.1; N3 [...] Read more.
This study aimed to evaluate the effect of stress attenuators on the tolerance and antioxidant activity of watermelon cultivars under water deficit. The experiment was conducted in two stages, Stage I corresponding to water deficit levels (N1 = 0; N2 = −0.1; N3 = −0.2 MPa) and six watermelon cultivars. Stage II comprises two cultivars selected in Stage I (one sensitive and one tolerant) and the combination of water restriction with attenuators (T1 = 0.0 MPa (control), T2 = −0.2 MPa (water deficit), T3 = −0.2 MPa + hydropriming, T4 = −0.2 MPa + gibberellic acid, T5 = −0.2 MPa + salicylic acid, and T6 = −0.2 MPa + hydrogen peroxide). The concentration and exposure times of the attenuators were determined through preliminary tests. In Stage I, physiological and biochemical analyses were performed. In Stage II, in addition to these tests, hydrogen peroxide content, malondialdehyde levels, and the activity of superoxide dismutase (SOD), catalase (CAT), and ascorbate peroxidase (APX) were assessed. Water deficit impaired germination and seedling vigor of watermelon, with Crimson Sweet, Omaru, Charleston Gray, and Congo being the most sensitive cultivars, while Fairfax was the most tolerant. For Crimson Sweet, pre-germination treatments reduced oxidative stress and enhanced tolerance by stimulating antioxidant enzyme activity, with GA and H2O2 providing the most effective results. For Fairfax, greater tolerance was associated with osmotic adjustment through the accumulation of compatible solutes, a mechanism further enhanced by the use of attenuators. Full article
Show Figures

Figure 1

25 pages, 1658 KB  
Review
Biogenic Approaches to Metal Nanoparticle Synthesis and Their Application in Biotechnology
by Yulia Yugay and Yury Shkryl
Plants 2026, 15(2), 183; https://doi.org/10.3390/plants15020183 - 7 Jan 2026
Viewed by 9
Abstract
Metal and metal oxide nanoparticles (NPs) synthesized through biologically mediated reduction of metal ions using biomolecules derived from microorganisms, algae, or plants are attracting growing attention in plant biotechnology due to their multifunctional properties and environmental advantages compared with conventional physicochemical synthesis. This [...] Read more.
Metal and metal oxide nanoparticles (NPs) synthesized through biologically mediated reduction of metal ions using biomolecules derived from microorganisms, algae, or plants are attracting growing attention in plant biotechnology due to their multifunctional properties and environmental advantages compared with conventional physicochemical synthesis. This review provides a comprehensive analysis of biological approaches for NP production using bacteria, fungi, algae, cyanobacteria, whole plants, and in vitro plant cell cultures. The main biosynthetic mechanisms, types of reducing and capping metabolites, metal specificity, and typical NP characteristics are described for each system, with emphasis on their relative productivity, scalability, reproducibility, and biosafety. Special consideration is given to plant cell and tissue cultures as highly promising platforms that combine the metabolite diversity of whole plants with precise control over growth conditions and NP parameters. Recent advances highlight the significance of bioengineering of reductive capacity as a novel strategy to enhance the efficiency and controllability of NP biosynthesis. Since NP formation is driven by key biomolecules, targeted modification of biosynthetic pathways through metabolic and genetic engineering can substantially increase NP yield and allow fine-tuning of their structural and functional properties. The applications of biogenic NPs in plant biotechnology are systematically evaluated, including their use as environmentally safe disinfectants for explants and seed sterilization, modulators of callus induction and morphogenesis, and abiotic elicitors that enhance the accumulation of economically valuable secondary metabolites. Remaining challenges, such as variability in NP characteristics, limited scalability, and insufficient data on phytotoxicity and environmental safety, are discussed to outline future research priorities. The synthesis–function relationships highlighted here provide a foundation for developing sustainable NP-based technologies in modern agriculture. Full article
Show Figures

Figure 1

19 pages, 5108 KB  
Article
Effects of Strip Width on Inter-Row Heterogeneity in Light Interception and Utilization of Intercropped Soybeans
by Yue Li, Yao Zhang, Jiamiao Shi, Ruizhe Zhang, Lisha Zhang, Yuan Yang, Haichang Li, Lihua Wang, Tianyu Yuan, Sirong Huang, Xiaochun Wang, Feng Yang, Jiang Liu, Taiwen Yong, Yanhong Yan, Wenyu Yang and Yushan Wu
Plants 2026, 15(2), 182; https://doi.org/10.3390/plants15020182 - 7 Jan 2026
Viewed by 28
Abstract
Strip intercropping improves productivity through enhanced light interception. In this study, we quantified the effects of strip width on light interception of soybean across six strip widths (2.2 m, 2.5 m, 2.8 m, 3.1 m, 3.4 m, 3.7 m) when intercropped with maize. [...] Read more.
Strip intercropping improves productivity through enhanced light interception. In this study, we quantified the effects of strip width on light interception of soybean across six strip widths (2.2 m, 2.5 m, 2.8 m, 3.1 m, 3.4 m, 3.7 m) when intercropped with maize. Results showed that photosynthetically active radiation (PAR) in western rows of intercropped soybeans peaked at 11:30 a.m., whereas in eastern rows, it occurred at 1:00 p.m. Across 2.2 m to 3.7 m, PAR in the western rows of intercropped soybeans was 6.1% higher than that of the eastern rows for the whole growth period. During the R5 stage, compared to eastern rows, radiation use efficiency (RUE), dry matter accumulation, and leaf area of soybean in western rows increased by 4.0%, 7.4%, and 6.7%, respectively. Compared to the 2.2 m strip width, grain yields in eastern rows of 2.5–3.7 m strip widths were 8.5%, 54.7%, 56.5%, 63.4%, and 69.0% higher than those of the 2.2 m strip width, respectively. PAR had the strongest influence on dry matter and leaf area at a 3.7 m strip width, while RUE had the strongest influence at 3.1 m strip widths. These findings advance our understanding of light partitioning in strip intercropping and support future climate-adaptive intercropping systems’ modeling. Full article
(This article belongs to the Special Issue Interactions Between Crops and Resource Utilization)
Show Figures

Figure 1

3 pages, 181 KB  
Editorial
Editorial—Medicinal Plants: Advances in Phytochemistry and Ethnobotany II
by Fabio Boylan and Dâmaris Silveira
Plants 2026, 15(2), 181; https://doi.org/10.3390/plants15020181 - 7 Jan 2026
Viewed by 37
Abstract
The relationship between humankind and the environment has been pivotal to survival since Homo sapiens’ primordial ancestors [...] Full article
(This article belongs to the Special Issue Medicinal Plants: Advances in Phytochemistry and Ethnobotany II)
Previous Issue
Back to TopTop