Next Issue
Volume 15, November-1
Previous Issue
Volume 15, October-1
 
 
animals-logo

Journal Browser

Journal Browser

Animals, Volume 15, Issue 20 (October-2 2025) – 128 articles

Cover Story (view full-size image): Lumbosacral radiculopathy is a frequent cause of back pain in dogs and humans, often associated with intervertebral disc herniation or foraminal stenosis. In medicine, transforaminal epidural injections are widely used to deliver therapeutic agents near affected spinal nerves. This study evaluated an ultrasound- and fluoroscopy-guided technique for lumbosacral foraminal injections in canine cadavers, assessing injectate distribution through fluoroscopy, computed tomography, and anatomical dissections to determine its precision and potential clinical application. View this paper
  • Issues are regarded as officially published after their release is announced to the table of contents alert mailing list.
  • You may sign up for e-mail alerts to receive table of contents of newly released issues.
  • PDF is the official format for papers published in both, html and pdf forms. To view the papers in pdf format, click on the "PDF Full-text" link, and use the free Adobe Reader to open them.
Order results
Result details
Section
Select all
Export citation of selected articles as:
16 pages, 872 KB  
Article
Phytogenic and Nutritional Strategies to Improve Milk Production and Microbiological Quality in Lactating Donkeys
by Ana-Maria Plotuna, Ionela Hotea, Ileana Nichita, Ionela Popa, Kalman Imre, Viorel Herman and Emil Tîrziu
Animals 2025, 15(20), 3060; https://doi.org/10.3390/ani15203060 - 21 Oct 2025
Cited by 1 | Viewed by 923
Abstract
Donkey milk is highly regarded for its nutritional, immunological and hypoallergenic properties. In this context, the global demand is increasing, and the challenges of low production and milk hygiene need to be addressed. This study evaluated the effects of dietary and phytogenic supplementation [...] Read more.
Donkey milk is highly regarded for its nutritional, immunological and hypoallergenic properties. In this context, the global demand is increasing, and the challenges of low production and milk hygiene need to be addressed. This study evaluated the effects of dietary and phytogenic supplementation on milk yield, nutrient digestibility, and milk quality in lactating jennies (Equus asinus). All donkeys had unrestricted access to natural pasture during the study. In addition to grazing, animals were divided into three groups (n = 10 per group) that differed only in the type of supplemental feed. The control group (CG) received pasture grass with a corn-based supplement; Group 1 (G1) received the same basal feed enriched with sunflower meal and a phytogenic blend of medicinal plants; and Group 2 (G2) received the same compound feed as G1 but without the phytogenic additives. Over an eight-week period, milk production, apparent digestibility coefficients (dry matter, protein, fibre, and ether extract), and microbiological quality were assessed. G1 demonstrated the highest milk yield (p < 0.001), improved nutrient digestibility (e.g., crude protein digestibility: 57.89 ± 4.21%), and a significant reduction in total viable counts (TVC) from 2.848 ± 0.265 to 1.898 ± 0.404 log10 CFU/mL (p < 0.001), compared to CG and G2. The latter maintained relatively stable TVC values (2.930 ± 0.260 → 2.838 ± 0.196; p = 0.356641), accompanied by reduced interindividual variability, whereas CG exhibited a slight increase (2.922 ± 0.253 → 2.949 ± 0.323; p = 0.792259) and greater variability, suggesting a negative trend. Crude protein digestibility was 55.86 ± 6.66% in G2 and 45.26 ± 9.85% in CG, further supporting the superior nutrient utilization efficiency observed in G1. The phytogenic supplement stabilized milk chemical composition, suggesting potential galactagogues, immunomodulatory, and antimicrobial effects. These findings support the use of functional feed additives as a promising strategy to enhance productive performance and milk hygiene in sustainable donkey farming systems. Full article
Show Figures

Figure 1

14 pages, 1246 KB  
Article
Hormonal Masculinization of the European Grayling (Thymallus thymallus) Using 11β-Hydroxyandrostenedione (OHA) and 17α-Methyltestosterone (MT)
by Rafał Rożyński, Marcin Kuciński, Stefan Dobosz, Anna Kycko and Konrad Ocalewicz
Animals 2025, 15(20), 3059; https://doi.org/10.3390/ani15203059 - 21 Oct 2025
Viewed by 814
Abstract
The European grayling is an ecologically and recreationally important salmonid fish species. However, its wild populations have declined in recent years across Europe due to habitat degradation, predation and overexploitation. Unfortunately, conservation measures such as stocking with hatchery-reared fish may threaten the genetic [...] Read more.
The European grayling is an ecologically and recreationally important salmonid fish species. However, its wild populations have declined in recent years across Europe due to habitat degradation, predation and overexploitation. Unfortunately, conservation measures such as stocking with hatchery-reared fish may threaten the genetic integrity of native populations. The use of triploid all-females, which display markedly reduced fertility, offers a potential solution to this problem. While protocols for inducing triploid and gynogenetic development of the species exist, an effective method for producing neo-males, essential for large-scale triploid female stock production, is still lacking. In the present study, the potential suitability of 11β-hydroxyandrostenedione (OHA) and 17α-methyltestosterone (MT) for masculinization of the European grayling was investigated, aiming to provide preliminary data to support the future development of a reliable biotechnique for neo-male production in this species. Pilot trials of hormonal masculinization were conducted by feeding 20-day post-hatch fry with diets supplemented with OHA (10 mg/kg—OHA10ppm, 20 mg/kg—OHA20ppm) or MT (3 mg/kg—MT3ppm, 6 mg/kg—MT6ppm) for ~80 days. In the OHA-treated groups, the proportion of externally male-like individuals ranged from 66.7% (OHA10ppm) to 76.6% (OHA20ppm). However, some of these specimens were found to be genetically female with ovaries (4.5% and 28.8%, respectively), which indicated a dissociation between external dimorphism and gonadal development. In turn, MT treatments resulted in strong disruption of the female gonads with the intersex individuals comprising 28.6% (MT3ppm) and 57.1% (MT6ppm), indicating that the applied hormonal treatment was insufficient for complete masculinization. The results indicate that androgen-mediated neo-male induction by OHA and MT is possible in the species but requires optimization of dose, timing and delivery, potentially combining embryonic immersion with prolonged dietary administration. Full article
(This article belongs to the Section Animal Reproduction)
Show Figures

Figure 1

28 pages, 46610 KB  
Article
DAEF-YOLO Model for Individual and Behavior Recognition of Sanhua Geese in Precision Farming Applications
by Tianyuan Sun, Shujuan Zhang, Rui Ren, Jun Li and Yimin Xia
Animals 2025, 15(20), 3058; https://doi.org/10.3390/ani15203058 - 21 Oct 2025
Cited by 1 | Viewed by 1142
Abstract
The rapid expansion of the goose farming industry creates a growing need for real-time flock counting and individual-level behavior monitoring. To meet this challenge, this study proposes an improved YOLOv8-based model, termed DAEF-YOLO (DualConv-augmented C2f, ADown down-sampling, Efficient Channel Attention integrated into SPPF, [...] Read more.
The rapid expansion of the goose farming industry creates a growing need for real-time flock counting and individual-level behavior monitoring. To meet this challenge, this study proposes an improved YOLOv8-based model, termed DAEF-YOLO (DualConv-augmented C2f, ADown down-sampling, Efficient Channel Attention integrated into SPPF, and FocalerIoU regression loss), designed for simultaneous recognition of Sanhua goose individuals and their diverse behaviors. The model incorporates three targeted architectural improvements: (1) a C2f-Dual module that enhances multi-scale feature extraction and fusion, (2) ECA embedded in the SPPF module to refine channel interaction with minimal parameter cost and (3) an ADown down-sampling module that preserves cross-channel information continuity while reducing information loss. Additionally, the adoption of the FocalerIoU loss function enhances bounding-box regression accuracy in complex detection scenarios. Experimental results demonstrate that DAEF-YOLO surpasses YOLOv5s, YOLOv7-Tiny, YOLOv7, YOLOv9s, and YOLOv10s in both accuracy and computational efficiency. Compared with YOLOv8s, DAEF-YOLO achieved a 4.56% increase in precision, 6.37% in recall, 5.50% in F1-score, and 4.59% in mAP@0.5, reaching 94.65%, 92.17%, 93.39%, and 96.10%, respectively. A generalizable classification strategy is further introduced by adding a complementary “Other” category to include behaviors beyond predefined classes. This approach ensures complete recognition coverage and demonstrates strong transferability for multi-task detection across species and environments. Ablation studies indicated that mAP@0.5 remained consistent (~96.1%), while mAP@0.5:0.95 improved in the absence of the “Other” class (75.68% vs. 69.82%). Despite this trade-off, incorporating the “Other” category ensures annotation completeness and more robust multi-task behavior recognition under real-world variability. Full article
Show Figures

Figure 1

12 pages, 616 KB  
Article
Ability of Surface Electrocardiography in Predicting Ventricular Arrhythmias in Dogs with Secondary Atrial Fibrillation
by Giovanni Romito, Chiara Mazzoldi, Carlotta Valente, Helen Poser, Giulia Arcuri, Barbara Contiero and Carlo Guglielmini
Animals 2025, 15(20), 3057; https://doi.org/10.3390/ani15203057 - 21 Oct 2025
Cited by 3 | Viewed by 1344
Abstract
Atrial fibrillation (AF) and ventricular arrhythmias (VAs) are common pathological arrhythmias of dogs and are both associated with a poor prognosis in those with cardiac disease. This study aimed to assess the ability of 2 to 5 min electrocardiography (routine ECG) to detect [...] Read more.
Atrial fibrillation (AF) and ventricular arrhythmias (VAs) are common pathological arrhythmias of dogs and are both associated with a poor prognosis in those with cardiac disease. This study aimed to assess the ability of 2 to 5 min electrocardiography (routine ECG) to detect the presence and severity of concomitant VAs in dogs with secondary AF. Continuous 24 h ECG monitoring (Holter) was used as the reference standard to identify VAs, quantify the number of premature ventricular ectopic complexes (VPCs) and evaluate the degree of their organization using a modified Lown–Wolf classification scale. In light of the Holter findings, VAs were classified as severe based on two criteria: the presence of more than 100 VPCs and a Lown–Wolf grade ≥ 4. Thirty-five dogs with secondary AF were included, where all exhibited VAs on Holter monitoring. Most dogs had severe VAs, according to both the VPC count (69%) and Lown–Wolf classification (77%). However, only 13 dogs (37%) had VAs detectable on routine ECG. A significant positive correlation was found between the presence of VAs on routine ECG and the severity of VAs identified via Holter. Nevertheless, the diagnostic accuracy of routine ECG in predicting severe VAs was only moderate (68.6% based on VPC count and 60% based on Lown–Wolf grade). Overall, a 2 to 5 min ECG appears to be a highly specific but relatively insensitive tool for detecting VAs in dogs with secondary AF. Full article
(This article belongs to the Section Veterinary Clinical Studies)
Show Figures

Figure 1

11 pages, 1777 KB  
Communication
Comparing Manual and Automated Spatial Tracking of Captive Spider Monkeys Using Heatmaps
by Silje Marquardsen Lund, Frej Gammelgård, Jonas Nielsen, Laura Liv Nørgaard Larsen, Ninette Christensen, Sisse Puck Hansen, Trine Kristensen, Henriette Høyer Ørneborg Rodkjær, Shanthiya Manoharan Sivagnanasundram, Bianca Østergaard Thomsen, Sussie Pagh, Thea Loumand Faddersbøll and Cino Pertoldi
Animals 2025, 15(20), 3056; https://doi.org/10.3390/ani15203056 - 21 Oct 2025
Cited by 2 | Viewed by 1826
Abstract
Animal welfare assessments increasingly aim to quantify enclosure use and activity to support naturalistic behavior and improve Quality of Life (QoL). Traditionally, this is achieved through manual observations, which are time-consuming, subject to observer bias, and limited in temporal resolution due to short [...] Read more.
Animal welfare assessments increasingly aim to quantify enclosure use and activity to support naturalistic behavior and improve Quality of Life (QoL). Traditionally, this is achieved through manual observations, which are time-consuming, subject to observer bias, and limited in temporal resolution due to short observation periods. Here, we compared manual tracking using ZooMonitor with automated pose estimation (SLEAP) in a mother–son pair of black-headed spider monkeys (Ateles fusciceps) at Aalborg Zoo. We collected manual observations on six non-consecutive days (median daily duration: 62 min, mean: 66 min, range: 52–90 min) and visualized this as spatial heatmaps. We applied pose estimation to the same video footage, tracking four body parts to generate corresponding heatmaps. Across most days, the methods showed strong agreement (overlap 83–99%, Pearson’s r = 0.93–1.00), with both highlighting core activity areas on the floor near the central climbing structures and by the door with feeding gutters. Both methods also produced comparable estimates of time spent being active, with no significant difference across days (p = 0.952). Our results demonstrate that computer vision technology can provide a reliable and scalable tool for monitoring enclosure use and activity, enhancing the efficiency and consistency of zoo-based welfare assessments while reducing reliance on labor-intensive manual observations. Full article
(This article belongs to the Special Issue Artificial Intelligence as a Useful Tool in Behavioural Studies)
Show Figures

Figure 1

15 pages, 8714 KB  
Article
Baicalin Mitigates Pasteurella multocida-Induced Pulmonary and Vascular Injury via NLRP3/COX-2 Inhibition in Mice
by Dan Zhang, Chengzhuo Zhao, Yunda Xue, Qirong Lu, Yu Liu, Jianglin Xiong, Chun Ye, Shulin Fu, Zhongyuan Wu, Yinsheng Qiu and Pu Guo
Animals 2025, 15(20), 3055; https://doi.org/10.3390/ani15203055 - 21 Oct 2025
Cited by 1 | Viewed by 1062
Abstract
Pasteurella multocida (P. multocida), a zoonotic bacterium, is one of the most common respiratory pathogens in animal husbandry and causes many public health problems. Infection by P. multocida can cause hemorrhagic pneumonia and induce pulmonary and even vascular inflammatory injury. Baicalin [...] Read more.
Pasteurella multocida (P. multocida), a zoonotic bacterium, is one of the most common respiratory pathogens in animal husbandry and causes many public health problems. Infection by P. multocida can cause hemorrhagic pneumonia and induce pulmonary and even vascular inflammatory injury. Baicalin has protective and/or therapeutic effects in a variety of lung diseases. However, whether it also protects against vascular inflammatory injury caused by P. multocida infection in vivo remains to be investigated. The present study used mice infected with P. multocida as a model to explore the alleviation of pulmonary and vascular inflammatory injury by baicalin. Baicalin significantly reduced weight loss, improved the pathological changes of lung and blood vessels, and reduced the expression of the inflammation-related proteins NLRP3, COX-2, IL-1β, and IL-18 in lung and blood vessel tissues. The signal inhibition of NLRP3 and COX-2 may be a key therapeutic pathway to treat P. multocida-induced pulmonary and vascular inflammatory injury. These findings suggest that baicalin inhibits the activation of inflammation to protect pulmonary and vascular injury in vivo. Hence, baicalin exhibits therapeutic potential in the treatment of pulmonary and vascular injury. Full article
Show Figures

Figure 1

10 pages, 714 KB  
Article
Owner’s Perspective About the Use of Mirtazapine Transdermal Ointment in Cats—A Survey-Based Study
by Sofia Carvalho, Beatriz Mendoza, Isabella Tirelli, Andrea Corsini and Rodolfo Oliveira Leal
Animals 2025, 15(20), 3054; https://doi.org/10.3390/ani15203054 - 21 Oct 2025
Viewed by 4025
Abstract
Mirtazapine is an antidepressant used as an appetite stimulant in cats. This study aims to assess owner perspectives on the use of transdermal mirtazapine in cats. A multicentric survey-based study was conducted. A survey of 15 questions about efficacy, side effects, and overall [...] Read more.
Mirtazapine is an antidepressant used as an appetite stimulant in cats. This study aims to assess owner perspectives on the use of transdermal mirtazapine in cats. A multicentric survey-based study was conducted. A survey of 15 questions about efficacy, side effects, and overall perception was sent to owners of cats that had received the treatment between January 2021 and March 2023 in two European veterinary hospitals. From 108 contacted owners, 70 responses were obtained. Application to the ear was considered easy by 97% of respondents, and 91% followed the manufacturers’ instructions for alternating ears. Side effects were reported by 20%, most often increased vocalization, redness, or restlessness. Chronic kidney disease was the most common reason for prescription. Nine owners had previously used the oral form, and most of them found the transdermal option easier, although some preferred the oral version due to lower cost. Overall, 77% of owners considered the treatment effective in stimulating appetite. Regarding length of therapy, about half administered it for less than 14 days, while the rest followed the labeled duration, with longer use associated with more consistent appetite improvement. These findings highlight that transdermal mirtazapine is generally well accepted by owners, easy to administer, and effective in promoting appetite in cats. Full article
(This article belongs to the Section Companion Animals)
Show Figures

Figure 1

17 pages, 3409 KB  
Review
Update on Reovirus Infections in Waterfowls
by Szilvia L. Farkas, Zsófia Lanszki, Yashpal S. Malik, Vito Martella, Vilmos Palya and Krisztián Bányai
Animals 2025, 15(20), 3053; https://doi.org/10.3390/ani15203053 - 21 Oct 2025
Cited by 3 | Viewed by 1487
Abstract
Reovirus infections pose a significant threat to waterfowl health and productivity globally. This review provides a comprehensive update on various aspects of waterfowl reoviruses (WRVs) affecting domestic duck and goose species. We outline the genetic diversity and evolution of circulating strains. The paper [...] Read more.
Reovirus infections pose a significant threat to waterfowl health and productivity globally. This review provides a comprehensive update on various aspects of waterfowl reoviruses (WRVs) affecting domestic duck and goose species. We outline the genetic diversity and evolution of circulating strains. The paper details the array of clinical signs and pathologies observed in infected birds. Most advanced laboratory diagnostic methods, including molecular techniques, are reviewed for their role in rapid and accurate detection, forming the cornerstone of effective surveillance programs. Furthermore, we explore the advancements in WRV vaccine development, covering traditional as well as promising novel approaches. The ongoing challenge of managing WRV infections necessitates integrated surveillance-control programs, prioritizing enhanced diagnostic capabilities and the development of more efficacious and broadly protective vaccines to safeguard populations of domestic ducks and geese. Full article
Show Figures

Figure 1

15 pages, 2868 KB  
Article
L-Glutamine Supplementation Improves the In Vitro Qualitative Parameters of Cryopreserved Qinchuan Bull Sperm
by Benshun Yang, Li Liu, Nanfei Wang, Zhenghai Zhou, Zhipeng Zhang, Yuan Li, Linsen Zan and Wucai Yang
Animals 2025, 15(20), 3052; https://doi.org/10.3390/ani15203052 - 21 Oct 2025
Cited by 1 | Viewed by 1278
Abstract
Semen cryopreservation is a crucial technology for enhancing reproductive efficiency in livestock production; however, oxidative stress-induced sperm damage during the freeze–thaw process remains a significant challenge. In this study, metabolomics was used to analyze the differences in metabolites in semen from Qinchuan cattle [...] Read more.
Semen cryopreservation is a crucial technology for enhancing reproductive efficiency in livestock production; however, oxidative stress-induced sperm damage during the freeze–thaw process remains a significant challenge. In this study, metabolomics was used to analyze the differences in metabolites in semen from Qinchuan cattle with different freezing tolerance, and to screen out the candidate markers of sperm freezing tolerance. The metabolomics results indicate that a total of 264 differential metabolites were identified, and KEGG pathway annotation revealed that amino acid metabolism (15.07%) were prominently represented, and L-glutamine (L-Gln) showed a particularly high abundance in high freezability group (HFG) compared to the low freezability group (LFG). Further experiments demonstrated that L-glutamine supplementation significantly improved post-thaw sperm motility, plasma membrane integrity, and acrosomal integrity (p < 0.05). It also enhanced sperm antioxidant capacity by increasing the activities of superoxide dismutase (SOD), glutathione peroxidase (GSH-Px), and catalase (CAT), while reducing malondialdehyde (MDA) content (p < 0.05). Additionally, L-Gln maintained mitochondrial function and energy homeostasis by elevating mitochondrial membrane potential (MMP) and promoting AMPK phosphorylation (p < 0.05). These results indicate that L-glutamine alleviates oxidative damage during cryopreservation and enhances semen freeze tolerance. Full article
(This article belongs to the Special Issue Current Status and Advances in Semen Preservation—Second Edition)
Show Figures

Graphical abstract

2 pages, 135 KB  
Correction
Correction: Tomas et al. Sales of Veterinary Antibiotics in Serbia: Identification of Problem Areas Using Standardized Metrics. Animals 2024, 14, 3201
by Ana Tomas, Nebojša Pavlović, Saša Vukmirović, Zorana Kovačević, Tihomir Dugandžija, Dragana Radovanović and Nebojša Stilinović
Animals 2025, 15(20), 3051; https://doi.org/10.3390/ani15203051 - 21 Oct 2025
Viewed by 451
Abstract
In the original publication [...] Full article
37 pages, 5043 KB  
Article
Appraisal of the Use of Proteomics Methodological Approaches and Technologies on Sheep and Goat Research and Clinical Work
by Maria V. Bourganou, Georgia A. Vaitsi, Dimitra V. Liagka, Charalambia K. Michael, Eleni I. Katsarou, Dimitris C. Chatzopoulos, Natalia G. C. Vasileiou, Elias Papadopoulos, George Th. Tsangaris, Daphne T. Lianou, Vasia S. Mavrogianni, George C. Fthenakis and Angeliki I. Katsafadou
Animals 2025, 15(20), 3050; https://doi.org/10.3390/ani15203050 - 20 Oct 2025
Cited by 1 | Viewed by 1436
Abstract
This paper describes a detailed evaluation of published works, in which proteomics methodological approaches and technologies were used to advance knowledge about small ruminants. The specific objective of this assessment was the presentation of quantitative characteristics on the content and the bibliometric details [...] Read more.
This paper describes a detailed evaluation of published works, in which proteomics methodological approaches and technologies were used to advance knowledge about small ruminants. The specific objective of this assessment was the presentation of quantitative characteristics on the content and the bibliometric details of publications on the use of proteomics methodological approaches and technologies in small ruminant work. For the search of published papers, the following topical search string was used: [sheep OR ovine OR Ovis aries OR goat* OR caprine OR Capra hircus] AND [proteom*], in the Web of Science database. In total, 481 published papers (448 original articles and 33 reviews) were evaluated individually. These originated from 56 countries, mostly from China and the United States of America, and increased gradually with time. Most (85.7%) original articles presented experimental work with animals, most often in sheep/goat production (37.4%) and reproduction (21.8%), and less often in physiology (19.0%) or diseases (17.9%). Tissues analyzed more often were milk (17.9%), blood (10.3%), and muscle (9.2%). The proteomics methodological approach and technology employed most frequently was the liquid chromatography-tandem mass spectrometry (52.9% of articles). The journal, in which papers were published most frequently, was the Journal of Proteomics (8.3%). There were 3689 authors in total in the published papers, with a median number of 7 per paper Median number of references was 50 per published paper. Median number of citations was eight per published paper, and median number of annual citations was 2.0 per published paper. Significant predictors for the number of annual citations were (a) for reviews, the number of references, and (b) for original articles, the number of references, the topic of study, and the animal species referred to in the articles. The Epimetre briefly reviews the contribution of proteomics in the health management of sheep and goats. Overall, the results have indicated that the use of proteomics methodological approaches and technologies in sheep and goat work has advanced our knowledge and understanding of the biology of these two animal species in a multitude of fields and topics internationally, with an increasing dissemination and applicability. Full article
(This article belongs to the Special Issue Livestock Omics)
Show Figures

Figure 1

21 pages, 3183 KB  
Article
Integrated Analysis of Proteomics and Metabolomics for Heat Stress in Chinese Holstein Cows
by Xiao Wang, Yinglin Yuan, Fen Pei, Jian Yang, Chenchen Wang, Peng Bao, Xiuxin Zhao, Huiming Liu, Hongding Gao, Minghai Hou, Yundong Gao, Jianbin Li, Dan Hao and Rongling Li
Animals 2025, 15(20), 3049; https://doi.org/10.3390/ani15203049 - 20 Oct 2025
Cited by 1 | Viewed by 1383
Abstract
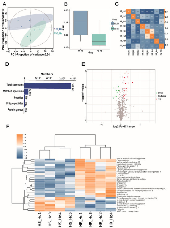
Heat stress (HS) severely significantly reduces milk yield and causes substantial economic losses of dairy cows. TMT-based proteomes and an untargeted metabolomics approach were used to conduct the proteomics and metabolomics in heat-stressed (HS, n = 6) and heat-resistant (HR, n = 6) [...] Read more.
Heat stress (HS) severely significantly reduces milk yield and causes substantial economic losses of dairy cows. TMT-based proteomes and an untargeted metabolomics approach were used to conduct the proteomics and metabolomics in heat-stressed (HS, n = 6) and heat-resistant (HR, n = 6) Chinese Holstein. The proteomics showed that 29 differentially expressed proteins (DEPs), with SERPINA3-7, ACTN4, and PLOD1 up-regulated, and GSN down-regulated in HR cows. The metabolomics showed that 168 differential positive metabolites and 170 differential negative metabolites were identified, with HR cows exhibiting lower levels of anti-inflammatory compounds, such as N6-Acetyl-L-lysine. In addition, 29 DEPs and 338 metabolites revealed four key pathways, including the lysine degradation (ko00310) and metabolic pathway (ko01100) with underlying protein–metabolite interactions, where up-regulated PLOD1 and ACTN4 and down-regulated EXT1 and GSN were observed to be interacting with the down-regulated N6-Acetyl-L-lysine, citric acid, 4-Pyridoxic acid, uracil, and uric acid, and the up-regulated arachidonic acid was enriched, which could be used for rapid and noninvasive screening of heat-tolerant cows. Functional validation through cell experiments, qPCR, and Western blot analyses showed that the interference of the ACTN4 gene could induce dairy cow mammary epithelial cell apoptosis, which could be regarded as a potential biomarker for HS in Chinese Holstein. Our results facilitate a better understanding of the molecular mechanism underlying the HS issue in dairy cows and provide a crucial insight into the alternative strategies to enhance animal welfare and productivity under high-temperature conditions. Full article
(This article belongs to the Special Issue Genetic Research for Improving Livestock Heat Stress Resistance)
Show Figures

Figure 1

14 pages, 638 KB  
Article
Effects of Water Temperature on Growth, Hematological Measurements and Stress-Related Gene Expression of Atlantic Salmon (Salmo salar) Parr Reared in a Recirculating Aquaculture System
by Yujin Lee, Kyuseok Cho, Haham Kim, Hyuncheol Jeon and Seunghyung Lee
Animals 2025, 15(20), 3048; https://doi.org/10.3390/ani15203048 - 20 Oct 2025
Cited by 1 | Viewed by 1871
Abstract
Water temperature is a key factor affecting the growth, feeding performance and physiological status of Atlantic salmon parr in aquaculture. To determine optimal conditions, parr (average weight 31.27 ± 0.35 g) were reared for 60 days at 10, 14, 18, and 22 °C. [...] Read more.
Water temperature is a key factor affecting the growth, feeding performance and physiological status of Atlantic salmon parr in aquaculture. To determine optimal conditions, parr (average weight 31.27 ± 0.35 g) were reared for 60 days at 10, 14, 18, and 22 °C. The survival and condition factors were similar across treatments. The growth rate and feed efficiency were highest at 14 °C, coinciding with elevated antioxidant activity. Feed intake was lowest at 10 °C. Whole-body protein and lipid contents remained unaffected, while moisture and ash contents were lowest at 14 °C. Most plasma biochemical indicators were stable; however, total protein was lowest at 14 °C. Glutathione peroxidase activity peaked at 14 °C, whereas cortisol levels remained unchanged. Heat shock proteins (HSP70, HSP90) increased with temperature, while insulin-like growth factor binding proteins (IGFBP1A, IGFBP1B) decreased at temperatures equal to or greater than 18 °C. Interferon alpha (IFNA) and thioredoxin (TRX) were lowest at 14 °C and highest at 22 °C. Overall, 14 °C appears optimal for growth and antioxidant capacity, although molecular stress markers suggest mild physiological trade-offs. These findings can inform temperature management strategies to enhance productivity and welfare in sustainable salmon aquaculture. Full article
(This article belongs to the Section Animal Physiology)
Show Figures

Figure 1

14 pages, 588 KB  
Article
Effects of Seaweed Polysaccharide (SP) and Seaweed Enzymatic Hydrolysate (SEH) on Growth Performance, Antioxidant Capacity, Immune Function, and Gut Microbiota in Muscovy Ducks
by Hong-Yan Wu, Xiao-Feng Lin, Chang-Sheng Fu, Yang Yang, Lei Wang, Hai-Yan Wu, Pan-Pan Guo, Deng-Feng Wang and Guang-Wen Yin
Animals 2025, 15(20), 3047; https://doi.org/10.3390/ani15203047 - 20 Oct 2025
Cited by 2 | Viewed by 973
Abstract
This experiment investigated the effects of seaweed polysaccharide (SP) and seaweed enzymatic hydrolysate (SEH) on the growth performance, serum biochemical indices, antioxidant capacity, and intestinal function of Muscovy ducks. A total of 240 healthy 1 day female Muscovy ducks (48.85 ± 0.45 g) [...] Read more.
This experiment investigated the effects of seaweed polysaccharide (SP) and seaweed enzymatic hydrolysate (SEH) on the growth performance, serum biochemical indices, antioxidant capacity, and intestinal function of Muscovy ducks. A total of 240 healthy 1 day female Muscovy ducks (48.85 ± 0.45 g) were randomly divided into 3 treatment groups, with 4 replicates per group and 20 ducks per replicate. The control (CON) group received a basic diet supplemented with 20 mL/kg of water, the SP group received a basic diet supplemented with 20 mL/kg of SP, and the SEH group received a basic diet supplemented with 20 mL/kg of SEH. The experimental period lasted for 28 d. The results indicate that, compared to the CON group, the average daily feed intake (ADFI) and feed to gain (F/G) of the SP and SEH groups of ducks significantly decreased at 28 d (p < 0.05). In the SP group, serum levels of alanine aminotransferase (ALT) and aspartate aminotransferase (AST), as well as the concentrations of glucose (GLU), triglycerides (TG), total cholesterol (TCHO), low-density lipoprotein cholesterol (LDL-C), and high-density lipoprotein cholesterol (HDL-C), were significantly reduced (p < 0.05). In the SEH group, the activities of ALT and AST were also significantly lower (p < 0.05). Additionally, serum total antioxidant capacity (T-AOC) levels and superoxide dismutase (SOD) activity in the SEH group were significantly higher than those in the CON group (p < 0.05), while the malondialdehyde (MDA) content was significantly reduced (p < 0.05). Compared to the CON group, serum levels of immunoglobulin A (IgA), immunoglobulin G (IgG), interleukin-4 (IL-4), and interleukin-10 (IL-10) in the SP group were significantly increased (p < 0.05), whereas the levels of tumor necrosis factor-alpha (TNF-α), interleukin-1 beta (IL-1β), and interleukin-6 (IL-6) were significantly decreased (p < 0.05). In the SP and SEH groups, the villus height (VH) and the villus height to crypt depth (V/C) of the Muscovy ducks significantly increased (p < 0.05), while the crypt depth (CD) significantly decreased (p < 0.05). A significant increase in the abundance of Barnesiella was observed in the SP and SEH groups (p < 0.05), whereas the abundances of UCG-005 and Romboutsia significantly decreased (p < 0.05). LEfSe analysis indicated that g__Bacillus and g__Veillonella were significantly abundant in the SP group (p < 0.05), while g__Coriobacteriaceae_UCG_002 was significantly abundant in the SEH group (p < 0.05). In summary, the addition of SP and SEH to the feed can promote the healthy growth of ducks by improving intestinal morphology, regulating the structure of intestinal microbiota, enhancing antioxidant capacity and immune function, and optimizing metabolic indicators. This occurs while reducing feed intake and feed-to-weight ratio, and there is a certain specificity in their mechanisms of action. Full article
Show Figures

Figure 1

17 pages, 1703 KB  
Article
Whole-Genome Resequencing Identifies Candidate Genes for Tail Fat Deposition in Sheep
by Xiaowen Zhang, Yufei Li, Yongqing Zhao, Penghui Guo, Yong Cai, Hongwei Xu, Xin Cao, Qiongyi Li, Xiaoxia Ma, Derong Zhang and Jialin Bai
Animals 2025, 15(20), 3046; https://doi.org/10.3390/ani15203046 - 20 Oct 2025
Cited by 1 | Viewed by 1281
Abstract
Excessive adipose tissue accumulation in sheep disrupts insulin signaling, inducing insulin resistance, and alters energy partitioning mechanisms. These changes adversely affect both ovine health and production efficiency. This study employed whole-genome resequencing to conduct selection signal analysis in long-fat-tailed (Lanzhou fat-tailed sheep) and [...] Read more.
Excessive adipose tissue accumulation in sheep disrupts insulin signaling, inducing insulin resistance, and alters energy partitioning mechanisms. These changes adversely affect both ovine health and production efficiency. This study employed whole-genome resequencing to conduct selection signal analysis in long-fat-tailed (Lanzhou fat-tailed sheep) and short-fat-tailed (Hu sheep) breeds, investigating the genetic basis underlying divergent lipid metabolism-related traits between these distinct tail phenotypes. Fifteen healthy adult individuals, each from long-fat-tailed (Lanzhou Large-tailed sheep) and short-fat-tailed (Hu sheep) breeds, underwent whole-genome resequencing. Whole-genome resequencing analyses via FST, XP-CLR, and XP-EHH identified 75 significantly selected regions (p < 0.01), revealing eight key candidate genes (DAB1, DPP10, EPHA6, GPC5, KLF12, PAK7, PTPN3, TENM3). Subsequent functional enrichment analysis demonstrated significant enrichment of DAB1 and GPC5 in lipid metabolic processes (GO:0006629). Employing whole-genome resequencing-based selection signal analysis in long-fat-tailed (Lanzhou Large-tailed sheep) and short-fat-tailed (Hu sheep) breeds, this study identified two key lipid metabolism-associated genes (DAB1 and GPC5). These findings provide critical insights for conserving genetic resources and informing molecular breeding strategies targeting divergent tail phenotypes. Full article
Show Figures

Figure 1

29 pages, 1072 KB  
Review
A Scoping Review of Antimicrobial Therapy in Leptospira Infections in Domestic Animals
by Julia Mendes, Luiza Aymée and Walter Lilenbaum
Animals 2025, 15(20), 3045; https://doi.org/10.3390/ani15203045 - 20 Oct 2025
Cited by 3 | Viewed by 2234
Abstract
Leptospirosis, caused by Leptospira spp., affects multiple domestic species and can result in significant economic and public health impacts. This scoping review, conducted following the PRISMA 2020 guidelines, searched PubMed, SciELO, and Scopus for original studies that described complete therapeutic protocols (including dose, [...] Read more.
Leptospirosis, caused by Leptospira spp., affects multiple domestic species and can result in significant economic and public health impacts. This scoping review, conducted following the PRISMA 2020 guidelines, searched PubMed, SciELO, and Scopus for original studies that described complete therapeutic protocols (including dose, duration, and confirmed diagnosis) in dogs, cats, cattle, pigs, horses, sheep, and goats. Thirty-five studies met the criteria: 14 (40%) in cattle, 7 (20%) in swine, 2 (5.7%) in small ruminants, 7 (20%) in dogs and cats, and 5 (14.3%) in horses. In livestock, streptomycin monotherapy has predominated, demonstrating high efficacy against renal and genital carriers, but it faces regulatory restrictions in several countries. In companion animals, treatment often addressed acute cases using doxycycline and aminopenicillins, with frequent drug combinations. Horses were mainly treated with penicillin, alone or associated with other agents. Across species, protocols showed substantial heterogeneity, lack of harmonization, and limited evaluation of bacteriological cure, with most studies published before 2000. This scarcity of recent clinical trials reinforces the neglected status of animal leptospirosis. By compiling fragmented evidence, this review identifies converging practices that may serve as a preliminary consensus, highlights discrepancies and knowledge gaps, and provides an evidence-based framework to support the development of standardized, species-specific guidelines urgently needed in a One Health context. Full article
Show Figures

Figure 1

19 pages, 10909 KB  
Article
A Novel tRF-Lys-TTT-012 in Qingyu Pigs Mediates the Conversion of Muscle Fibers from Fast-Twitch to Slow-Twitch Type
by Kai Wang, Jiaxin Li, Yuhang Lei, Xinyi Wang, Dujun Chen, Mailin Gan, Li Zhu and Linyuan Shen
Animals 2025, 15(20), 3044; https://doi.org/10.3390/ani15203044 - 20 Oct 2025
Viewed by 908
Abstract
Skeletal muscle, the largest organ within the animal body, consists of multiple muscle fiber types. The distribution of these fiber types significantly impacts both athletic performance and the quality of meat. Growing evidence has demonstrated that transfer RNA (tRNA)-derived small RNAs (tsRNAs) are [...] Read more.
Skeletal muscle, the largest organ within the animal body, consists of multiple muscle fiber types. The distribution of these fiber types significantly impacts both athletic performance and the quality of meat. Growing evidence has demonstrated that transfer RNA (tRNA)-derived small RNAs (tsRNAs) are not merely byproducts of tRNA metabolism but also participate in multiple cellular metabolic processes. However, the role of tsRNAs in skeletal muscle fiber type transition remains elusive. In this study, a total of 403 differentially expressed tsRNAs were identified through small RNA sequencing in psoas major muscle (PM) and latissimus dorsi muscle (LD), among which 220 tsRNAs including tRF-Lys-TTT-012 were upregulated in psoas major muscle. Functional studies in C2C12 and PK15 cells demonstrated that it inhibited the proliferative capacity of C2C12 cells while promoting myogenic differentiation, increased the proportion of slow muscle fibers after differentiation, and drove muscle fiber type transition toward slow fibers. Additionally, tRF-Lys-TTT-012 enhanced mitochondrial number and function, potentially linking to the promotion of slow fiber characteristics. Collectively, tRF-Lys-TTT-012 may serve as a promising marker for slow muscle fibers and uncover a novel potential target for skeletal muscle fiber type transition toward the slow fiber phenotype. Full article
(This article belongs to the Section Pigs)
Show Figures

Figure 1

18 pages, 6226 KB  
Article
Primary Uterine Inertia (PUI) in Dogs Is Associated with Impaired Placental Availability of Factors Involved in the Parturition Cascade
by Marianne Steiner, Gerhard Schuler, Bianca L. Frehner, Iris M. Reichler, Sandra Goericke-Pesch, Orsolya Balogh, Miguel Tavares Pereira and Mariusz P. Kowalewski
Animals 2025, 15(20), 3043; https://doi.org/10.3390/ani15203043 - 20 Oct 2025
Viewed by 1638
Abstract
The canine parturition cascade involves decreased placental progesterone (P4) signaling mediated through its nuclear receptor PGR in decidual cells, leading to increased trophoblast production of PGF2α that promotes luteolysis, placentolysis, and myometrial contractility. A local role for glucocorticoids in initiating parturition through increased [...] Read more.
The canine parturition cascade involves decreased placental progesterone (P4) signaling mediated through its nuclear receptor PGR in decidual cells, leading to increased trophoblast production of PGF2α that promotes luteolysis, placentolysis, and myometrial contractility. A local role for glucocorticoids in initiating parturition through increased placental availability of cortisol and glucocorticoid receptor (GR/NR3C1), possibly affecting P4-PGR signaling, has been suggested. Primary uterine inertia (PUI) is a major cause of canine dystocia, but its pathophysiology remains unclear. Here, we hypothesized that dysregulated placental signaling could contribute to PUI. The availability of parturition cascade-related factors was assessed in placentae of dogs with PUI and during physiological prepartum luteolysis (LUT). Compared with LUT, PUI had no significant changes in prostaglandin-related factors PTGS2, PTGES, and HPGD (p > 0.05), but had lower PGF2α synthase PGFS/AKR1C3 (p < 0.001), and higher PGT abundance (p < 0.001). PUI had increased PGR transcript and protein levels (p < 0.001), but the same number of decidual cells (p > 0.05). GR/NR3C1 availability was reduced in PUI (p < 0.05), along with decreased placental cortisol-to-cortisone conversion. Our findings suggest that PUI could be associated with disturbances of the parturition cascade, possibly due to inadequate P4-PGR and glucocorticoid signaling in the placenta. Full article
(This article belongs to the Section Animal Reproduction)
Show Figures

Figure 1

17 pages, 1168 KB  
Article
High Prevalence of Multi-Viral Co-Infections and Low Rabies Seropositivity in Stray Cats of Shenzhen, China
by Tinglu Wang, Mengmeng He, Yan Liu, Runchang Lin, Rongjie Huang, Bowen Lin, Yinyi Liang, Xiaofeng Guo, Rongqi Liu and Jun Luo
Animals 2025, 15(20), 3042; https://doi.org/10.3390/ani15203042 - 20 Oct 2025
Viewed by 2218
Abstract
Stray cats (Felis vaga) are key hosts for feline and zoonotic pathogens. From June to August 2024, we conducted a cross-sectional study across six districts in Shenzhen, China, involving 126 cats sampled from three types of sites. Multiple specimens were tested [...] Read more.
Stray cats (Felis vaga) are key hosts for feline and zoonotic pathogens. From June to August 2024, we conducted a cross-sectional study across six districts in Shenzhen, China, involving 126 cats sampled from three types of sites. Multiple specimens were tested via quantitative real-time PCR (qPCR) for feline coronavirus type I (FCoV-I), feline calicivirus (FCV), feline herpesvirus type I (FHV-I), feline panleukopenia virus (FPV), and rabies virus (RABV); serum was analyzed for RABV-neutralizing antibodies by the fluorescent antibody virus neutralization (FAVN) assay. The overall pathogen positivity was 89.68%. FPV was most prevalent (61.90%), followed by FCV (57.14%), FCoV-I (46.83%), and FHV-I (23.02%). No RABV nucleic acid was detected. The co-infection rate reached 62.70%, primarily dual infections (33.33%). Geographical variation was observed, with significantly higher FCoV-I in Longgang than Futian (p < 0.05). RABV seropositivity was only 6.00%. FCV and FPV co-occurred most frequently (Jaccard = 0.456). All pathogen pairs had relative risk (RR) > 1, suggesting non-random co-infections, though not significant after correction. In summary, major feline pathogens are widespread with frequent co-infections among Shenzhen stray cats, while low rabies immunity indicates potential public health risk. Targeted control measures are warranted. Full article
(This article belongs to the Section Veterinary Clinical Studies)
Show Figures

Figure 1

19 pages, 1366 KB  
Article
Primer-Dependent Insights into Rumen Microbiota and Methanogen Shifts Induced by Orange Peel Secondary Feed in Dairy Sheep
by Maria-Anastasia Karatzia, Zoitsa Basdagianni, Sofia-Afroditi Termatzidou, Basiliki Kotsampasi, Eleni Kasapidou, Sofia Mai, Elli-Maria Barampouti, Maria V. Alvanou and Dimitrios Loukovitis
Animals 2025, 15(20), 3041; https://doi.org/10.3390/ani15203041 - 20 Oct 2025
Cited by 1 | Viewed by 951
Abstract
Ruminant livestock production faces rising challenges related to feed costs, sustainability, and methane (CH4) emissions, with the rumen microbiome playing a central role. This study evaluated the effects of processed and unprocessed orange peel waste, valorized as secondary feedstuff, on rumen [...] Read more.
Ruminant livestock production faces rising challenges related to feed costs, sustainability, and methane (CH4) emissions, with the rumen microbiome playing a central role. This study evaluated the effects of processed and unprocessed orange peel waste, valorized as secondary feedstuff, on rumen microbial composition and methanogen abundance in dairy sheep while assessing primer-dependent biases in microbial detection. Eighteen mid-lactation Chios ewes were assigned to three isonitrogenous and isoenergetic diets: control, 11% processed orange peel, and 11% unprocessed orange peel, over an 84-day trial. Rumen samples collected on days 0 and 84 were analyzed using Oxford Nanopore sequencing with full-length 16S (V1–V9) and prokaryotic (V3–V4) primers. Firmicutes (39.5–58.0%) and Bacteroidota (20.0–37.4%) predominated across diets, while Methanobacteria (6.9–8.8%) were detected exclusively with the prokaryotic primer. Orange peel inclusion attenuated the rise of Proteobacteria in controls and stabilized Prevotella populations. Notably, the processed orange peel diet reduced Methanobacteria abundance by 19.3% (p < 0.05) after 84 days, suggesting enhanced antimethanogenic effects. These results highlight both the methodological relevance of primer selection and the potential of citrus by-products as sustainable feed ingredients that promote rumen microbial stability and contribute to methane mitigation in dairy sheep production. Full article
Show Figures

Figure 1

17 pages, 39955 KB  
Article
Screening and Functional Transformation Analysis of Genes Related to Skeletal Muscle Development in Supplemental-Fed Oula Sheep
by Yumeng Li, Yanhao Wang, Mingyi Yan, Sen Wu, Meng Liu and Rajwali Khan
Animals 2025, 15(20), 3040; https://doi.org/10.3390/ani15203040 - 20 Oct 2025
Viewed by 842
Abstract
To investigate the gene regulatory mechanisms underlying muscle development in Oula sheep at different growth stages, under supplementary feeding, particularly the shift in core regulatory mechanisms governing muscle development from the fetal stage to the postnatal period, we conducted transcriptomic sequencing and comparative [...] Read more.
To investigate the gene regulatory mechanisms underlying muscle development in Oula sheep at different growth stages, under supplementary feeding, particularly the shift in core regulatory mechanisms governing muscle development from the fetal stage to the postnatal period, we conducted transcriptomic sequencing and comparative analysis of the longissimus dorsi muscle collected during the embryonic, lamb, and adult stages. Differentially expressed genes (DEGs) potentially associated with muscle growth and development were identified across various age phases. Furthermore, Short Time-series Expression Miner (STEM) analysis was employed to decipher the temporal expression patterns of these DEGs. The results indicated that metabolic processes related to carbohydrates, energy, and amino acids were enhanced with increasing age in Oula sheep muscle. Comparative analysis between different growth stages revealed that the functional enrichment of DEGs was directly associated with changes in skeletal muscle development, with significant enrichment in biological pathways such as ECM–receptor interaction, PI3K-AKT signaling pathway, and protein digestion and absorption. Additionally, we observed that PTPRC, IL10, NDUFAB1, BUB1, BUB1B, CDK1, ITGB3, and ITGB2 may play pivotal roles in the regulation of muscle growth and development across different stages in Oula sheep. These findings provide theoretical support for the understanding of the genetic regulatory mechanisms underlying muscle development in Oula sheep. Full article
Show Figures

Figure 1

14 pages, 4108 KB  
Article
A Multimodal Approach to Treatment and Management of Rumination Syndrome in a California Sea Lion (Zalophus californianus)
by Amber M. Ramos, Abby McClain, Jennifer M. Dunham, Christian Harris, Jenny Meegan, Barbara K. Linnehan, Kyle P. Ross, Craig Swepston and Mark J. Xitco, Jr.
Animals 2025, 15(20), 3039; https://doi.org/10.3390/ani15203039 - 20 Oct 2025
Viewed by 1201
Abstract
The management of chronic rumination syndrome in professionally cared-for animals requires a comprehensive and individualized approach. In this case study, a multimodal approach incorporating pharmacological treatment, feeding modifications, and behavioral management was applied to a California sea lion (Zalophus californianus) with [...] Read more.
The management of chronic rumination syndrome in professionally cared-for animals requires a comprehensive and individualized approach. In this case study, a multimodal approach incorporating pharmacological treatment, feeding modifications, and behavioral management was applied to a California sea lion (Zalophus californianus) with rumination syndrome, megaesophagus, and hypothyroidism. Behavioral observations were collected through video recordings both prior to and post-intervention. Interventions included oral naltrexone and contingent reinforcement post-feed to provide alternative enrichment activities after feeding sessions to reduce rumination syndrome, as well as levothyroxine for hypothyroidism. Additionally, dietary modifications involved offering smaller food portions, spreading meals across longer time periods, and feeding in a more upright position to facilitate esophageal passage. Results showed a reduction in the frequency of rumination syndrome, with no visible regurgitated material observed five months post-intervention. The sea lion demonstrated improved engagement in training sessions, voluntary husbandry tasks, and open-water activities, as well as improved interactions with conspecifics. The combination of pharmacological, dietary, and behavioral strategies reduced rumination behavior and improved the animal’s overall quality of life, reinforcing the value of individualized care strategies and multimodal treatment plans in addressing complex medical and behavioral comorbidities. These findings show the importance of individualized, multimodal care plans in managing complex behavioral and medical conditions, and they contribute to advancing animal-welfare practices across species. Full article
(This article belongs to the Special Issue The Behaviour, Needs and Welfare of Pinnipeds in Human Care)
Show Figures

Figure 1

24 pages, 3166 KB  
Article
Acupuncture–Moxibustion Combined with Locomotor Training Enhances Postoperative Recovery in Canine Cervical Intervertebral Disc Herniation: A Pilot Study
by Tianyu Wang, Dongchun Jin, Wen Cui, Jincheng Bai, Han Zhang, Jiayi Wang, Inseong Jeong, Xinmei Jin, Namsoo Kim and Zhenglin Piao
Animals 2025, 15(20), 3038; https://doi.org/10.3390/ani15203038 - 20 Oct 2025
Viewed by 2412
Abstract
This study aimed to evaluate the effects of acupuncture–moxibustion (AM) combined with Locomotor Training (LT) on functional recovery after surgery for Cervical Intervertebral Disc Herniation (IVDH) in dogs. Seventy-nine dogs undergoing ventral slot decompression (VSD) between 2022 and 2025 were enrolled and assigned [...] Read more.
This study aimed to evaluate the effects of acupuncture–moxibustion (AM) combined with Locomotor Training (LT) on functional recovery after surgery for Cervical Intervertebral Disc Herniation (IVDH) in dogs. Seventy-nine dogs undergoing ventral slot decompression (VSD) between 2022 and 2025 were enrolled and assigned to either the AM plus LT group (ALRG group) or the LT-only group (LRG group) based on postoperative rehabilitation protocols. To control for bias, post hoc analysis used propensity score matching (PSM) stratified by Rusbridge Grade. Primary outcomes included time to standing and walking recovery, along with Olby scores at five postoperative time points. Secondary endpoints included postoperative analgesic usage rate and duration, as well as long-term prognosis at 6–8 months postoperatively. After PSM, each group comprised 20 dogs. Compared with the LRG group, the ALRG group demonstrated shorter time to standing and walking recovery, better Olby score improvement, and significantly reduced opioid usage duration. Long-term follow-up revealed a higher complete success rate in the ALRG group. All trends were more pronounced in severe cases classified as Rusbridge grades 3 and 4. This study demonstrates the clinical feasibility of combining AM with LT rehabilitation for postoperative recovery in dogs with cervical IVDH. It provided new evidence for optimizing postoperative rehabilitation protocols and supports future large-scale prospective studies. Full article
(This article belongs to the Special Issue Companion Animal Neurology)
Show Figures

Figure 1

16 pages, 264 KB  
Article
The Addition of an Acid Protease Improved the Digestibility of Crude Protein and Amino Acids of Soybean Meal, but Not of Corn, in Piglets
by Leury J. Souza, José A. L. Barbosa, Hélio Moreira Júnior, Francisco A. Pereira, Marcos L. P. Tse and Urbano S. Ruiz
Animals 2025, 15(20), 3037; https://doi.org/10.3390/ani15203037 - 20 Oct 2025
Viewed by 1214
Abstract
The aim of this study was to evaluate two proteases (P1 and P2) on the apparent and standardized ileal digestibility (AID and SID, respectively), of crude protein (CP) and amino acids (AAs) and apparent total tract digestibility (ATTD) of nutrients and gross energy [...] Read more.
The aim of this study was to evaluate two proteases (P1 and P2) on the apparent and standardized ileal digestibility (AID and SID, respectively), of crude protein (CP) and amino acids (AAs) and apparent total tract digestibility (ATTD) of nutrients and gross energy (GE) of corn and soybean meal, with 46% and 48% CP, in pigs by the index method. Ninety crossbred castrated male piglets (13.52 ± 1.96 kg body weight) were fed a nitrogen-free diet, or diets containing corn or soybean meal as the sole sources of CP and AAs, supplemented or not with 0.05% of P1 or 0.01% of P2, an acid protease. Treatment differences were considered statistically significant at p < 0.05. The inclusion of proteases in corn and of P1 in soybean meal diets did not improve the digestibility of nutrients and energy. Otherwise, the addition of P2, an acid protease, in soybean meal diets increased (p < 0.05) the AID and SID of Lys, Met, Phe, Ala, Cys, and Glu, and the respective digestible AA values, from 7.5% to 22%, compared to soybean meal without proteases. The use of the acid protease can be an important tool to enhance the digestibility of the AAs of soybean meal in piglets. Full article
19 pages, 2995 KB  
Article
Effects of Echinacea Purpurea Polysaccharides on Growth Performance, Serum Biochemistry, and Intestinal Health of Immunosuppressed Broilers
by Zhiying Zhang, Su Peng, Hyerin Jung, Peining She, Wanqi Li, Yang Xiao, Aiting Shan, Xiaojie Huang and Dayou Shi
Animals 2025, 15(20), 3036; https://doi.org/10.3390/ani15203036 - 20 Oct 2025
Cited by 2 | Viewed by 1248
Abstract
Echinacea polysaccharide (EPP) is one of the main active ingredients of Echinacea purpurea and has been shown to possess antioxidant, anti-inflammatory, and immune-enhancing activities. The study investigated the effects of supplementing the diet with different doses of EPP on immunosuppressed broilers. A total [...] Read more.
Echinacea polysaccharide (EPP) is one of the main active ingredients of Echinacea purpurea and has been shown to possess antioxidant, anti-inflammatory, and immune-enhancing activities. The study investigated the effects of supplementing the diet with different doses of EPP on immunosuppressed broilers. A total of 180 one-day-old healthy broilers were randomly assigned to six groups, each with six replicates of five birds. C (control) and CTX (cyclophosphamide) groups received basal diet, while LLEP, LEP, MEP, and HEP groups were supplemented with 100, 200, 400, and 800 mg/kg EPP. On day 7, group C was injected with saline for three consecutive days, whereas the remaining groups received cyclophosphamide (CTX, 80 mg/kg) to induce immunosuppression. Intestine, liver, and serum samples were collected on days 14 and 28 for analysis. The results showed that all EPP-supplemented groups exhibited improved growth performance compared to the CTX group, and the immune organ index increased. Specifically, the MEP group showed an improvement in jejunal morphology, and the LLEP and LEP groups improved ileal morphology. The EPP-added groups had improved ileal morphology The EPP-added group exhibited improved jejunal and ileal intestinal barriers, i.e., Occludin, Claudin1, Claudin2 and MUC2 at different time periods, as well as immune-related markers, at different time points. Furthermore, the MEP and HEP groups showed upregulated Nrf2 gene expressions in the jejunum and ileaum. EPP supplementation reduced MDA contents in serum, liver, and small intestine. The LLEP group effectively increased GSH-Px in serum and liver, while the MEP group effectively increased T-AOC in serum, liver, and small intestine. Meanwhile, compared to the CTX group, the MEP group showed increased ALB levels and all groups supplemented with EPP showed elevated TP levels. In conclusion, EPP ameliorated cyclophosphamide-induced immunosuppression in broilers, with the optimal effect observed at a supplementation level of 400 mg/kg (MEP group). Full article
(This article belongs to the Special Issue Metabolic, Health, and Productivity Challenges in Poultry Production)
Show Figures

Figure 1

15 pages, 3016 KB  
Article
Characteristics of the Gut Microbiota in Different Segments of the Gastrointestinal Tract of Big-Eyed Bamboo Snake (Pseudoxenodon macrops)
by Ruijia Xiang, Ji Chen, Ji Wang, Huina Song, Jiuyan Jiang, Fei Wu, Jingxue Luo, Mingwen Duan and Guangxiang Zhu
Animals 2025, 15(20), 3035; https://doi.org/10.3390/ani15203035 - 19 Oct 2025
Viewed by 1064
Abstract
Snakes are model animals to study energy balance, but studies on the gut microbiota of the animals are rather scarce. To fill the gap, we used metagenome sequencing to investigate the microbial community composition and adaptability in the stomach, small intestine, and large [...] Read more.
Snakes are model animals to study energy balance, but studies on the gut microbiota of the animals are rather scarce. To fill the gap, we used metagenome sequencing to investigate the microbial community composition and adaptability in the stomach, small intestine, and large intestine of Big-eyed Bamboo Snake. The results showed that there was no significant differences in α-diversity among different gastrointestinal segments. Pseudomonadota, Bacteroidota, and Bacillota were the most abundant phyla. The dominant genera in the stomach and small intestine were similar, while those in the large intestine were distinct. The abundance of Bacteroides, Citrobacter and Clostridium was significantly higher in the large intestine than in the small intestine. The LEfSe analysis revealed that the small intestine had the most characteristic bacteria, with a total of 20 species, while the stomach and large intestine each had two species. Additionally, in the current study, we also focused on the impact of the microbial community structure on functions through functional annotations in the KEGG and CAZy. There were significant differences in the KEGG level 2 between the stomach and the small intestine. The LEfSe analysis revealed the differences in the CAZy level 2 between the large intestine and the small intestine. Overall, our study provided a comparative and contrastive analysis of the gut microbiota in different gastrointestinal segments of Big-eyed Bamboo Snake, offering valuable insights for the co-evolution mechanism of the host and the gut microbiota. Full article
Show Figures

Figure 1

21 pages, 7519 KB  
Article
Skeletal Adaptations to Locomotion and Feeding in Mediterranean Batoids (Raja asterias, Myliobatis aquila) and the Teleost Sparus aurata: A Comparative Study
by Ugo E. Pazzaglia, Genciana Terova, Marzia Guerrini, Piero A. Zecca, Guido Zarattini, Fabrizio Serena, Cecilia Mancusi and Marcella Reguzzoni
Animals 2025, 15(20), 3034; https://doi.org/10.3390/ani15203034 - 19 Oct 2025
Viewed by 1015
Abstract
In the Chondrichthyes Raja asterias and Myliobatis aquila and in the Teleost Sparus aurata, the appendicular skeleton of the pectoral fins (including the calcified structures of the mouth in M. aquila) was investigated to find out how the specific skeletal segments [...] Read more.
In the Chondrichthyes Raja asterias and Myliobatis aquila and in the Teleost Sparus aurata, the appendicular skeleton of the pectoral fins (including the calcified structures of the mouth in M. aquila) was investigated to find out how the specific skeletal segments were formed and stiffened over the course of evolution, not only with regard to the adaptation of the ontogenesis of the cartilage “anlagen” to the mechanical requirements of locomotion in the water column, but also to the specific feeding habits (durophagy) of M. aquila. The morphology of the pectoral fins of the three species showed a different layout, characterized by the geometry of the basic units (aligned tesserae and calcified radial columns), which provide varied flexibility of the pectoral fins, suggesting an adaptation to the “pelagic” and “benthic” locomotion patterns in the environment where the species live. The morphology of the calcified structures in the mouth of M. aquila showed the presence of two different masticatory systems: the first (external) with the rows of teeth resting on the maxillary and mandibular arches, and the second (internal, in the oral cavity) with the symphyseal plates specialized for durophagy. Chemical–physical analyses revealed that the calcified cartilage matrix of the Chondrichthyes fin rays, teeth and durophagy plates is stiffened by the same Ca3(PO4)2 mineral phase deposed in the organic matrix of the Teleost S. aurata fins (with the characteristic SEM morphological texture of calcified bone matrix). The hitherto unknown presence of two different chewing systems in M. aquila documents an evolutionary adaptation to nutritional requirements that can be explained by two hypotheses: the coexistence of two functioning systems in current specimens, allowing for the ingestion of harder and softer prey (or plant food), or the persistence of a rudimentary dentition that is no longer used (vestigial dentition). Furthermore, the texture of the calcified matrix in teleost fishes, as observed by scanning electron microscopy, may indicate a bone-like organic matrix substrate, similar to that found in endochondral ossification. Full article
Show Figures

Figure 1

14 pages, 2414 KB  
Article
Genomic Insights into Genetic Diversity and Adaptation of Nanyang Cattle: Implications for Conservation and Breeding
by Yan Zhang, Xian Liu, Jiakun Liu, Tong Fu, Hetian Huang, Mingpeng Han, Dong Liang and Tengyun Gao
Animals 2025, 15(20), 3033; https://doi.org/10.3390/ani15203033 - 19 Oct 2025
Viewed by 1114
Abstract
The conservation of agricultural animal resources holds significant importance for addressing future breeding demands and promoting sustainable utilization of regional livestock genetic resources. As one of China’s five major fine cattle breeds, Nanyang cattle exhibit notable characteristics, including strong adaptability and a docile [...] Read more.
The conservation of agricultural animal resources holds significant importance for addressing future breeding demands and promoting sustainable utilization of regional livestock genetic resources. As one of China’s five major fine cattle breeds, Nanyang cattle exhibit notable characteristics, including strong adaptability and a docile temperament. Through whole-genome comparative analysis of the Nanyang cattle core conservation population and free-ranging populations in mountainous areas, this study systematically investigated the genetic diversity, population structure, and adaptive evolutionary mechanisms of this indigenous Chinese cattle breed. Population structure analysis revealed that both groups belong to a single genetic lineage of Nanyang cattle without significant genetic differentiation; however, the free-ranging population demonstrated a slower linkage disequilibrium decay rate. Combined FST and θπ ratio analyses identified 170 positively selected genes, with KEGG enrichment highlighting glutamatergic synapse and African trypanosomiasis immune pathways. PLCB4, as a shared gene across both pathways, may exert pleiotropic functions in environmental adaptation. The core conservation population likely exhibits reduced diversity in neuroplasticity-related genes under artificial selection, whereas the free-ranging population retained more genes associated with environmental adaptation and immune response. These findings provide genomic evidence for formulating differentiated conservation strategies for Nanyang cattle, necessitating balanced co-optimization of production trait breeding and natural adaptability preservation. Full article
(This article belongs to the Section Animal Genetics and Genomics)
Show Figures

Figure 1

14 pages, 1696 KB  
Article
Comparison of the Life History and Morphological Differences in Eight Korean Tiger Beetles Reared in the Laboratory to Develop an Ex Situ Conservation Method for the Endangered Tiger Beetle
by Deokjea Cha, Jong-Kook Jung and C. Barry Knisley
Animals 2025, 15(20), 3032; https://doi.org/10.3390/ani15203032 - 19 Oct 2025
Viewed by 1351
Abstract
Tiger beetles serve as bioindicators of ecosystem health but are under increasing threat from habitat loss and population decline. Ex situ conservation via captive breeding offers promise for species lacking viable wild populations. We evaluated laboratory rearing from egg to adult for eight [...] Read more.
Tiger beetles serve as bioindicators of ecosystem health but are under increasing threat from habitat loss and population decline. Ex situ conservation via captive breeding offers promise for species lacking viable wild populations. We evaluated laboratory rearing from egg to adult for eight Korean tiger beetle species to determine the developmental period per developmental stage, mortality rates, larval burrow entrance size, and head–pronotum morphological characteristics under controlled laboratory conditions. High mortality (37.5–80%) occurred during the transition from the pre-pupa to pupa stage, suggesting that mass larval production is needed to offset losses. Reared-type adults of most tiger beetle species tended to be smaller in body length than wild-type adults. Species-specific behaviors (e.g., feeding habits in Cephalota chiloleuca) and the overwintering times of spring–fall and summer species are different, indicating that uniform rearing protocols are suboptimal. Our findings suggest the importance of species-specific adjustment of rearing methods (feeding frequency, overwintering timing) to increase the success of ex situ conservation methods for tiger beetles. In addition, the larval burrow entrance size offered limited utility for species identification in mixed-species habitats, whereas the color of the head and pronotum was considered helpful in identifying some tiger beetle species. Full article
(This article belongs to the Special Issue Protecting Endangered Species: Second Edition)
Show Figures

Figure 1

18 pages, 9405 KB  
Article
Morphological and Functional Evaluation of Kodkod (Leopardus guigna) Oocytes After In Vitro Maturation and Parthenogenetic Activation
by Deyna Toledo-Saldivia, Alonso Cáceres-Hernández, Daniela Doussang, Camila Zapata-Rojas, Sebastián Vergara, Ingrid Carvacho, Fidel Ovidio Castro, Lleretny Rodriguez-Alvarez and Daniel Veraguas-Dávila
Animals 2025, 15(20), 3031; https://doi.org/10.3390/ani15203031 - 19 Oct 2025
Viewed by 945
Abstract
The kodkod (Leopardus guigna) is a vulnerable wild felid native to South America whose population is steadily declining. ARTs offer valuable tools for the preservation of its genetic diversity. Our study provides the first evaluation of the morphological and functional acquisition [...] Read more.
The kodkod (Leopardus guigna) is a vulnerable wild felid native to South America whose population is steadily declining. ARTs offer valuable tools for the preservation of its genetic diversity. Our study provides the first evaluation of the morphological and functional acquisition of competence in kodkod oocytes using protocols previously established for domestic cat oocytes. In total, 29 iCOCs were obtained from the ovaries of a single juvenile female kodkod that deceased in a wildlife rehabilitation center. Based on morphological criteria, 13 oocytes were selected for IVM and subsequently evaluated for developmental competence following parthenogenetic activation (PA) and in vitro culture (IVC). Kodkod oocytes appear to be smaller and have a thinner zona pellucida compared to those of domestic cat oocytes. These kodkod oocytes demonstrated the ability to mature in vitro, underwent cleavage, and developed in vitro to the blastocyst stage by day 9. Here, we show that protocols to manage domestic cat oocytes and embryos can support kodkod in vitro oocyte maturation, activation, and in vitro embryo development. However, given that the results were obtained from a single individual and the protocols were tested in a limited number of oocytes, further studies involving additional specimens are essential to validate these observations and refine ART applications for kodkod conservation. Full article
(This article belongs to the Special Issue Advances in the Reproduction of Wild and Exotic Animals)
Show Figures

Figure 1

Previous Issue
Back to TopTop