A Novel tRF-Lys-TTT-012 in Qingyu Pigs Mediates the Conversion of Muscle Fibers from Fast-Twitch to Slow-Twitch Type
Abstract
Simple Summary
Abstract
1. Introduction
2. Materials and Methods
2.1. Experimental Animals
2.2. tRF & tiRNA Sequencing
2.3. Cell Culture
2.4. Cell Transfection of tRF-Lys-TTT-012 Mimics
2.5. Quantitative Real-Time PCR (qRT-PCR)
2.6. Cell Proliferation Assay
2.7. Western Blot Analysis
2.8. Immunofluorescence Staining
2.9. Measuring Mitochondrial Activity
2.10. Reactive Oxygen Species (ROS) Staining Assay
2.11. Mitochondrial DNA Copy Number Assay
2.12. Flow Cytometry
2.13. Bioinformatics Analysis
2.14. Statistical Analysis
3. Results
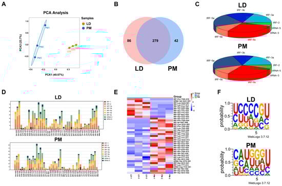
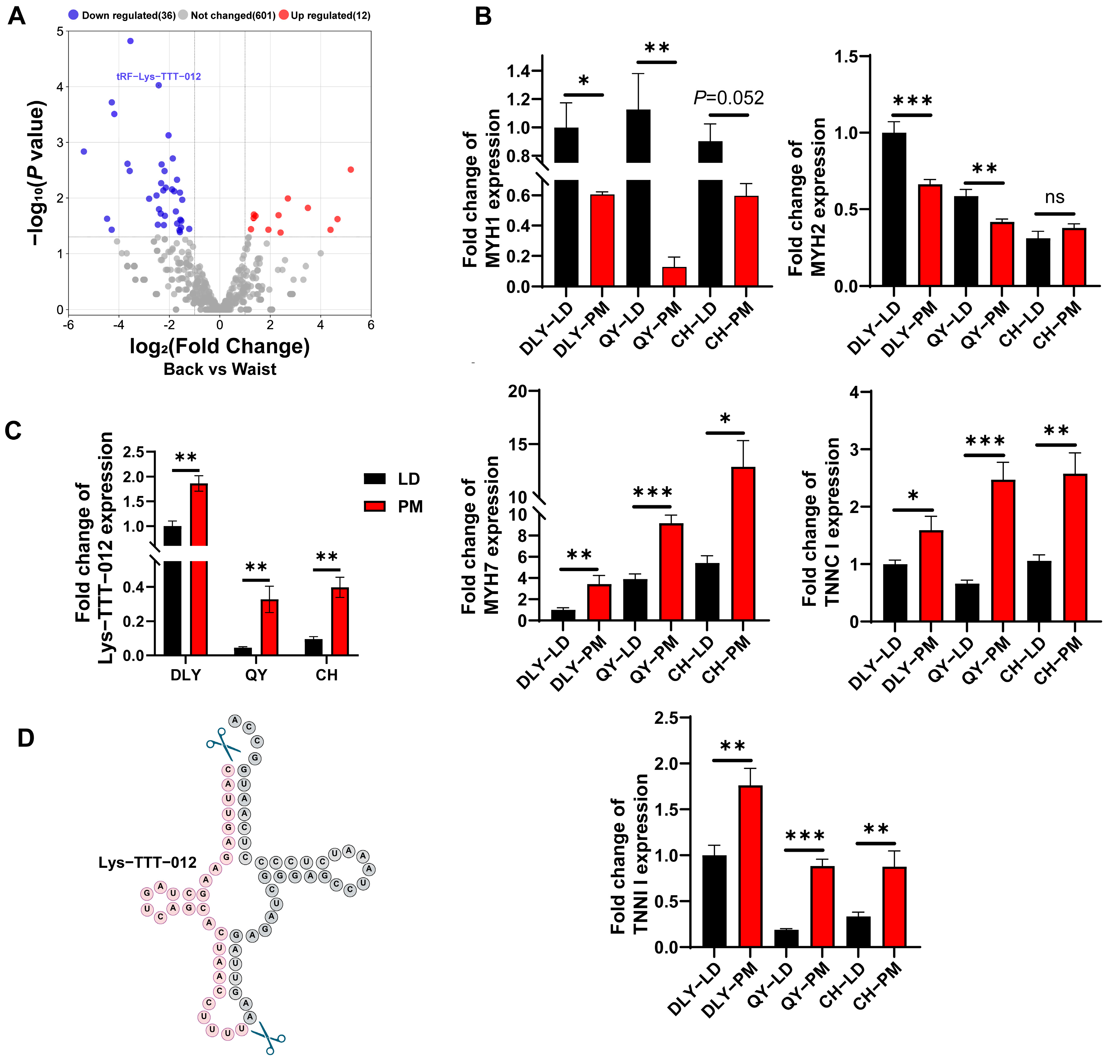
3.1. Differences in Muscle Fiber Type Composition Between LD and PM in Pigs
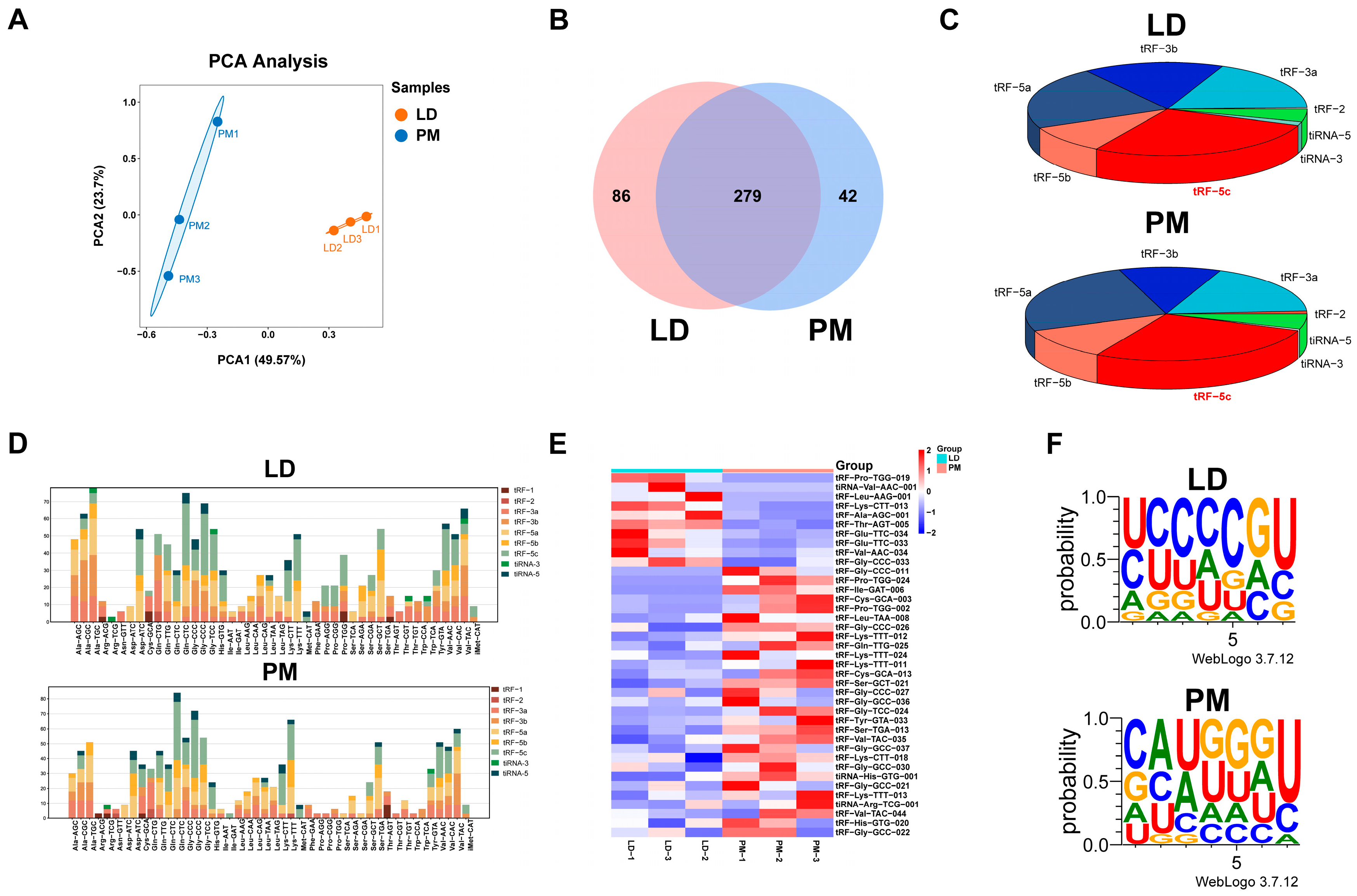
3.2. Types of tRFs and tiRNAs Are Differentially Expressed in LD and PM
3.3. Enrichment Analysis of tRFs Differences in Testes Between LD and PM
3.4. tRF-Lys-TTT-012 Was Highly Expressed in PM
3.5. Enrichment Analysis of tRF-Lys-TTT-012
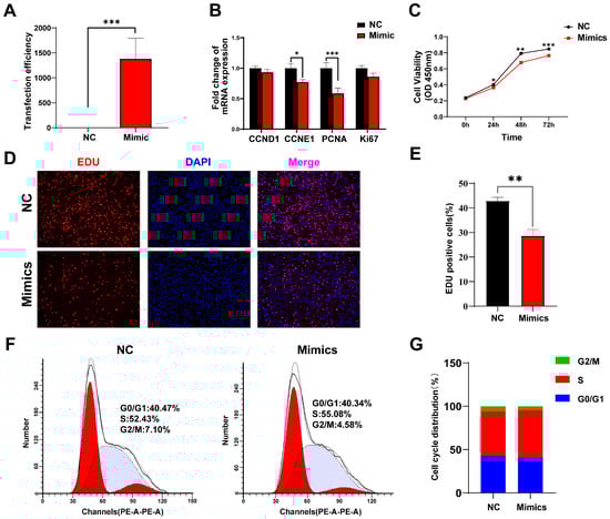
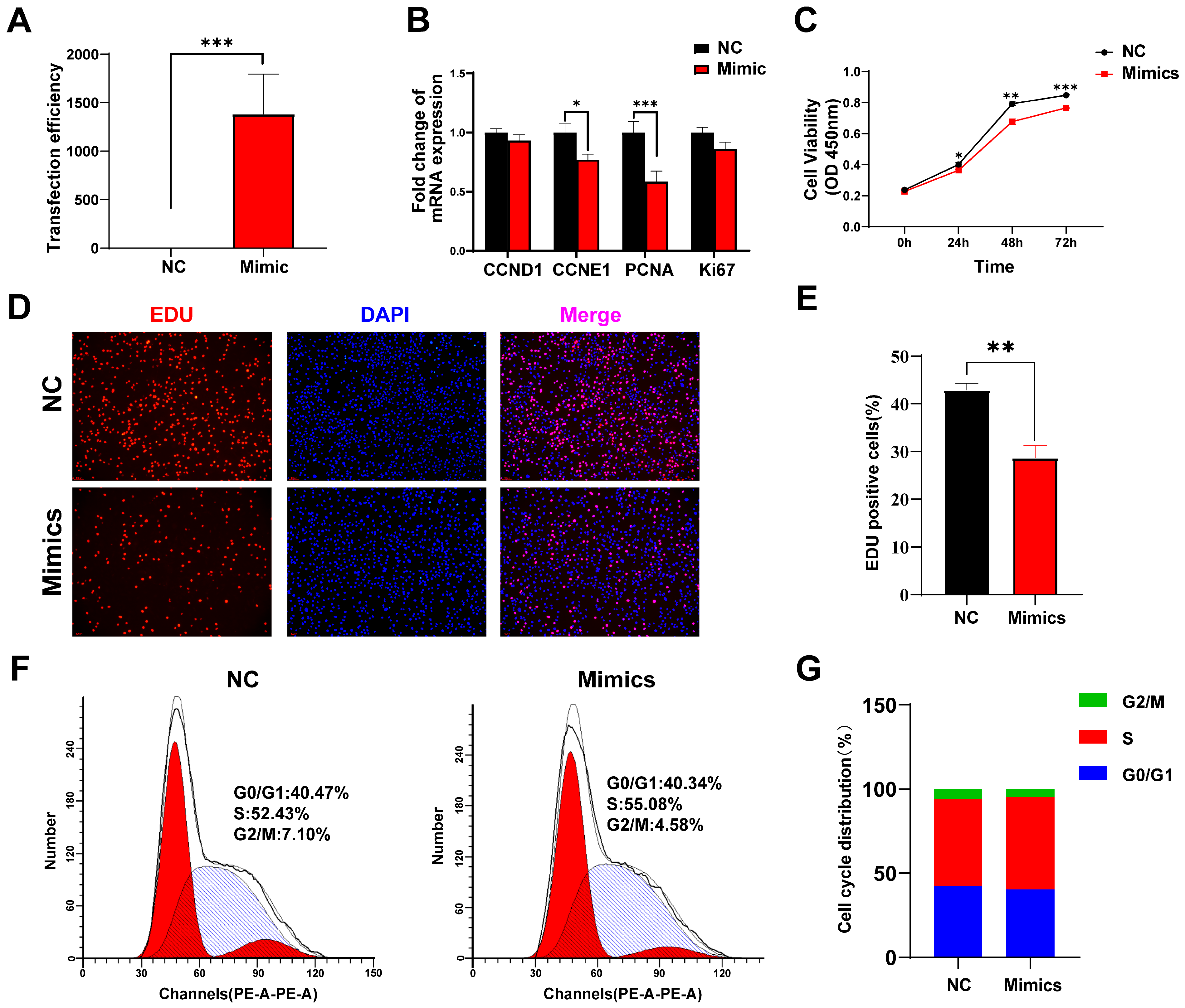
3.6. Overexpression tRF-Lys-TTT-012 Inhibits Proliferation and Induces G1/S Phase Block in C2C12 Cells
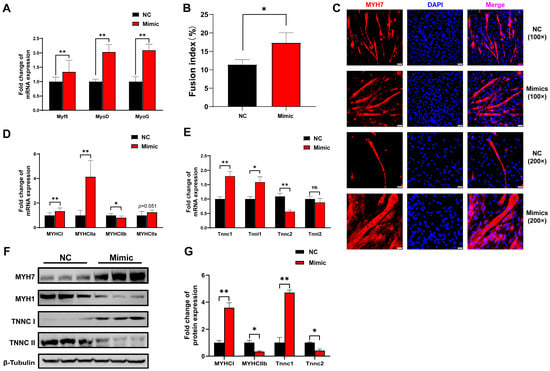
3.7. Overexpression of tRF-Lys-TTT-012 Promoted C2C12 Cells Differentiation
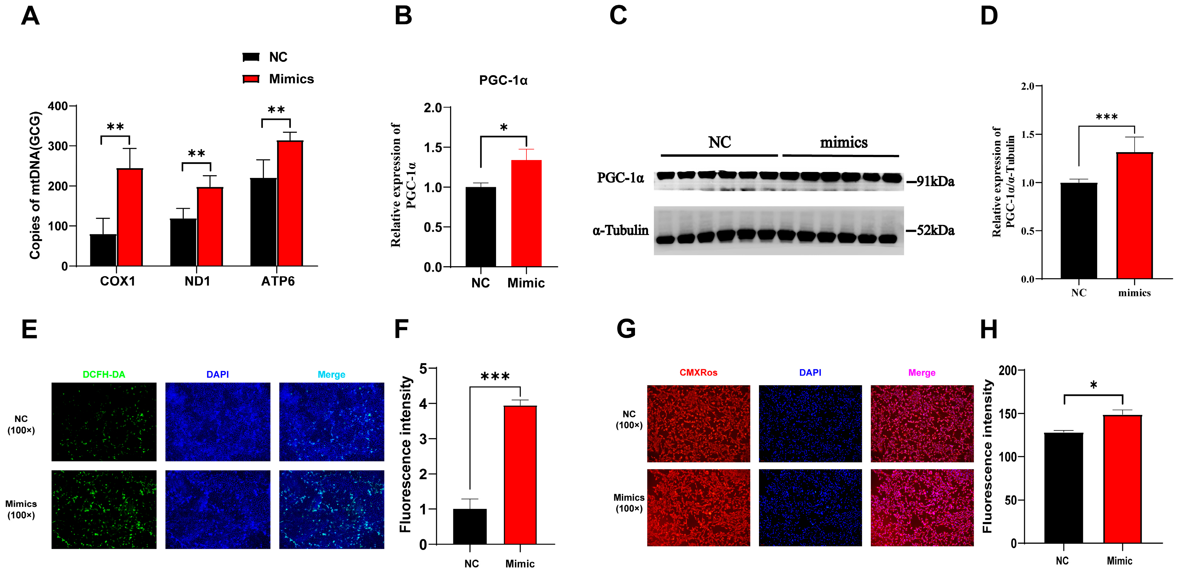
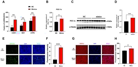
3.8. Overexpression of tRF-Lys-TTT-012 Affected Mitochondrial Function
4. Discussion
5. Conclusions
Author Contributions
Funding
Institutional Review Board Statement
Informed Consent Statement
Data Availability Statement
Conflicts of Interest
Abbreviations
| tRFs | tRNA-derived fragments |
| MYHC | Myosin heavy chains |
| LD | Latissimus dorsi muscle |
| PM | Psoas major muscle |
References
- Dumont, N.A.; Bentzinger, C.F.; Sincennes, M.-C.; Rudnicki, M.A. Satellite Cells and Skeletal Muscle Regeneration. Compr. Physiol. 2015, 5, 1027–1059. [Google Scholar] [CrossRef]
- Schiaffino, S.; Reggiani, C. Fiber Types in Mammalian Skeletal Muscles. Physiol. Rev. 2011, 91, 1447–1531. [Google Scholar] [CrossRef]
- Schiaffino, S. Muscle Fiber Type Diversity Revealed by Anti-Myosin Heavy Chain Antibodies. FEBS J. 2018, 285, 3688–3694. [Google Scholar] [CrossRef]
- Qaisar, R.; Bhaskaran, S.; Van Remmen, H. Muscle Fiber Type Diversification during Exercise and Regeneration. Free Radic. Biol. Med. 2016, 98, 56–67. [Google Scholar] [CrossRef] [PubMed]
- Ying, F.; Zhang, L.; Bu, G.; Xiong, Y.; Zuo, B. Muscle Fiber-Type Conversion in the Transgenic Pigs with Overexpression of PGC1α Gene in Muscle. Biochem. Biophys. Res. Commun. 2016, 480, 669–674. [Google Scholar] [CrossRef] [PubMed]
- Wu, L.; Ran, L.; Lang, H.; Zhou, M.; Yu, L.; Yi, L.; Zhu, J.; Liu, L.; Mi, M. Myricetin Improves Endurance Capacity by Inducing Muscle Fiber Type Conversion via miR-499. Nutr. Metab. 2019, 16, 27. [Google Scholar] [CrossRef]
- Zhang, D.; Wang, X.; Li, Y.; Zhao, L.; Lu, M.; Yao, X.; Xia, H.; Wang, Y.-C.; Liu, M.-F.; Jiang, J.; et al. Thyroid Hormone Regulates Muscle Fiber Type Conversion via miR-133a1. J. Cell Biol. 2014, 207, 753–766. [Google Scholar] [CrossRef]
- Gan, M.; Shen, L.; Liu, L.; Guo, Z.; Wang, S.; Chen, L.; Zheng, T.; Fan, Y.; Tan, Y.; Jiang, D.; et al. miR-222 Is Involved in the Regulation of Genistein on Skeletal Muscle Fiber Type. J. Nutr. Biochem. 2020, 80, 108320. [Google Scholar] [CrossRef]
- Yu, X.; Xie, Y.; Zhang, S.; Song, X.; Xiao, B.; Yan, Z. tRNA-Derived Fragments: Mechanisms Underlying Their Regulation of Gene Expression and Potential Applications as Therapeutic Targets in Cancers and Virus Infections. Theranostics 2021, 11, 461–469. [Google Scholar] [CrossRef] [PubMed]
- Weng, Q.; Wang, Y.; Xie, Y.; Yu, X.; Zhang, S.; Ge, J.; Li, Z.; Ye, G.; Guo, J. Extracellular Vesicles-Associated tRNA-Derived Fragments (tRFs): Biogenesis, Biological Functions, and Their Role as Potential Biomarkers in Human Diseases. J. Mol. Med. 2022, 100, 679–695. [Google Scholar] [CrossRef]
- Kumar, P.; Kuscu, C.; Dutta, A. Biogenesis and Function of Transfer RNA-Related Fragments (tRFs). Trends Biochem. Sci. 2016, 41, 679–689. [Google Scholar] [CrossRef]
- Shen, L.; Liao, T.; Chen, Q.; Lei, Y.; Wang, L.; Gu, H.; Qiu, Y.; Zheng, T.; Yang, Y.; Wei, C.; et al. tRNA-Derived Small RNA, 5’tiRNA-Gly-CCC, Promotes Skeletal Muscle Regeneration through the Inflammatory Response. J. Cachexia Sarcopenia Muscle 2023, 14, 1033–1045. [Google Scholar] [CrossRef] [PubMed]
- Zhu, X.-L.; Li, T.; Cao, Y.; Yao, Q.-P.; Liu, X.; Li, Y.; Guan, Y.-Y.; Deng, J.-J.; Jiang, R.; Jiang, J. tRNA-Derived Fragments tRFGlnCTG Induced by Arterial Injury Promote Vascular Smooth Muscle Cell Proliferation. Mol. Ther. Nucleic Acids 2021, 23, 603–613. [Google Scholar] [CrossRef]
- Sobala, A.; Hutvagner, G. Small RNAs Derived from the 5’ End of tRNA Can Inhibit Protein Translation in Human Cells. RNA Biol. 2013, 10, 553–563. [Google Scholar] [CrossRef]
- Gan, M.; Ma, J.; Chen, J.; Chen, L.; Zhang, S.; Zhao, Y.; Niu, L.; Li, X.; Zhu, L.; Shen, L. miR-222 Is Involved in the Amelioration Effect of Genistein on Dexamethasone-Induced Skeletal Muscle Atrophy. Nutrients 2022, 14, 1861. [Google Scholar] [CrossRef]
- Cheng, X.; Du, J.; Shen, L.; Tan, Z.; Jiang, D.; Jiang, A.; Li, Q.; Tang, G.; Jiang, Y.; Wang, J.; et al. MiR-204-5p Regulates C2C12 Myoblast Differentiation by Targeting MEF2C and ERRγ. Biomed. Pharmacother. 2018, 101, 528–535. [Google Scholar] [CrossRef]
- Shen, L.; Chen, L.; Zhang, S.; Du, J.; Bai, L.; Zhang, Y.; Jiang, Y.; Li, X.; Wang, J.; Zhu, L. MicroRNA-27b Regulates Mitochondria Biogenesis in Myocytes. PLoS ONE 2016, 11, e0148532. [Google Scholar] [CrossRef]
- Wang, Q.; Lee, I.; Ren, J.; Ajay, S.S.; Lee, Y.S.; Bao, X. Identification and Functional Characterization of tRNA-Derived RNA Fragments (tRFs) in Respiratory Syncytial Virus Infection. Mol. Ther. 2013, 21, 368–379. [Google Scholar] [CrossRef]
- Sharma, U.; Conine, C.C.; Shea, J.M.; Boskovic, A.; Derr, A.G.; Bing, X.Y.; Belleannee, C.; Kucukural, A.; Serra, R.W.; Sun, F.; et al. Biogenesis and Function of tRNA Fragments during Sperm Maturation and Fertilization in Mammals. Science 2016, 351, 391–396. [Google Scholar] [CrossRef] [PubMed]
- Gan, M.; Ma, J.; Chen, L.; Zhang, S.; Niu, L.; Zhao, Y.; Li, X.; Pan, H.; Zhu, L.; Shen, L. Identification of tRNA-Derived Small RNAs and Their Potential Roles in Porcine Skeletal Muscle with Intrauterine Growth Restriction. Front. Physiol. 2022, 13, 962278. [Google Scholar] [CrossRef] [PubMed]
- Gu, H.; Gan, M.; Wang, L.; Yang, Y.; Wang, J.; Chen, L.; Zhang, S.; Zhao, Y.; Niu, L.; Jiang, D.; et al. Differential Expression Analysis of tRNA-Derived Small RNAs from Subcutaneous Adipose Tissue of Obese and Lean Pigs. Animals 2022, 12, 3561. [Google Scholar] [CrossRef]
- Selsby, J.T.; Morine, K.J.; Pendrak, K.; Barton, E.R.; Sweeney, H.L. Rescue of Dystrophic Skeletal Muscle by PGC-1α Involves a Fast to Slow Fiber Type Shift in the Mdx Mouse. PLoS ONE 2012, 7, e30063. [Google Scholar] [CrossRef]
- Kong, S.; Cai, B.; Nie, Q. PGC-1α Affects Skeletal Muscle and Adipose Tissue Development by Regulating Mitochondrial Biogenesis. Mol. Genet. Genom. 2022, 297, 621–633. [Google Scholar] [CrossRef]
- Murgia, M.; Nagaraj, N.; Deshmukh, A.S.; Zeiler, M.; Cancellara, P.; Moretti, I.; Reggiani, C.; Schiaffino, S.; Mann, M. Single Muscle Fiber Proteomics Reveals Unexpected Mitochondrial Specialization. EMBO Rep. 2015, 16, 387–395. [Google Scholar] [CrossRef]
- Gouspillou, G.; Sgarioto, N.; Norris, B.; Barbat-Artigas, S.; Aubertin-Leheudre, M.; Morais, J.A.; Burelle, Y.; Taivassalo, T.; Hepple, R.T. The Relationship between Muscle Fiber Type-Specific PGC-1α Content and Mitochondrial Content Varies between Rodent Models and Humans. PLoS ONE 2014, 9, e103044. [Google Scholar] [CrossRef]
- Choe, J.H.; Choi, Y.M.; Lee, S.H.; Shin, H.G.; Ryu, Y.C.; Hong, K.C.; Kim, B.C. The Relation between Glycogen, Lactate Content and Muscle Fiber Type Composition, and Their Influence on Postmortem Glycolytic Rate and Pork Quality. Meat Sci. 2008, 80, 355–362. [Google Scholar] [CrossRef]
- Lee, S.H.; Kim, J.-M.; Ryu, Y.C.; Ko, K.S. Effects of Morphological Characteristics of Muscle Fibers on Porcine Growth Performance and Pork Quality. Korean J. Food Sci. Anim. Resour. 2016, 36, 583–593. [Google Scholar] [CrossRef]
- Matarneh, S.K.; Silva, S.L.; Gerrard, D.E. New Insights in Muscle Biology That Alter Meat Quality. Annu. Rev. Anim. Biosci. 2021, 9, 355–377. [Google Scholar] [CrossRef] [PubMed]
- Joo, S.T.; Kim, G.D.; Hwang, Y.H.; Ryu, Y.C. Control of Fresh Meat Quality through Manipulation of Muscle Fiber Characteristics. Meat Sci. 2013, 95, 828–836. [Google Scholar] [CrossRef] [PubMed]
- Jiang, A.; Dong, C.; Li, B.; Zhang, Z.; Chen, Y.; Ning, C.; Wu, W.; Liu, H. MicroRNA-206 Regulates Cell Proliferation by Targeting G6PD in Skeletal Muscle. FASEB J. 2019, 33, 14083–14094. [Google Scholar] [CrossRef] [PubMed]
- Wen, W.; Chen, X.; Huang, Z.; Chen, D.; Chen, H.; Luo, Y.; He, J.; Zheng, P.; Yu, J.; Yu, B. Resveratrol Regulates Muscle Fiber Type Conversion via miR-22-3p and AMPK/SIRT1/PGC-1α Pathway. J. Nutr. Biochem. 2020, 77, 108297. [Google Scholar] [CrossRef]
- Cao, H.; Liu, J.; Du, T.; Liu, Y.; Zhang, X.; Guo, Y.; Wang, J.; Zhou, X.; Li, X.; Yang, G.; et al. Circular RNA Screening Identifies circMYLK4 as a Regulator of Fast/Slow Myofibers in Porcine Skeletal Muscles. Mol. Genet. Genom. 2022, 297, 87–99. [Google Scholar] [CrossRef] [PubMed]
- Li, X.; Bi, H.; Xie, S.; Cui, W. MiR-208b Regulates the Conversion of Skeletal Muscle Fiber Types by Inhibiting Mettl8 Expression. Front. Genet. 2022, 13, 820464. [Google Scholar] [CrossRef] [PubMed]
- Cui, H.; Li, H.; Wu, H.; Du, F.; Xie, X.; Zeng, S.; Zhang, Z.; Dong, K.; Shang, L.; Jing, C.; et al. A Novel 3’tRNA-Derived Fragment tRF-Val Promotes Proliferation and Inhibits Apoptosis by Targeting EEF1A1 in Gastric Cancer. Cell Death Dis. 2022, 13, 1–13. [Google Scholar] [CrossRef] [PubMed]
- Han, L.; Lai, H.; Yang, Y.; Hu, J.; Li, Z.; Ma, B.; Xu, W.; Liu, W.; Wei, W.; Li, D.; et al. A 5’-tRNA Halve, tiRNA-Gly Promotes Cell Proliferation and Migration via Binding to RBM17 and Inducing Alternative Splicing in Papillary Thyroid Cancer. J. Exp. Clin. Cancer Res. 2021, 40, 222. [Google Scholar] [CrossRef]
- Zhang, Y.; Yang, M.; Zhou, P.; Yan, H.; Zhang, Z.; Zhang, H.; Qi, R.; Liu, J. β-Hydroxy-β-Methylbutyrate-Induced Upregulation of miR-199a-3p Contributes to Slow-To-Fast Muscle Fiber Type Conversion in Mice and C2C12 Cells. J. Agric. Food Chem. 2020, 68, 530–540. [Google Scholar] [CrossRef]
- Liu, X.; Trakooljul, N.; Hadlich, F.; Murani, E.; Wimmers, K.; Ponsuksili, S. Mitochondrial-Nuclear Crosstalk, Haplotype and Copy Number Variation Distinct in Muscle Fiber Type, Mitochondrial Respiratory and Metabolic Enzyme Activities. Sci. Rep. 2017, 7, 14024. [Google Scholar] [CrossRef]
- Yeo, D.; Kang, C.; Gomez-Cabrera, M.C.; Vina, J.; Ji, L.L. Intensified Mitophagy in Skeletal Muscle with Aging Is Downregulated by PGC-1alpha Overexpression in Vivo. Free Radic. Biol. Med. 2019, 130, 361–368. [Google Scholar] [CrossRef]
- Tong, M.; Mukai, R.; Mareedu, S.; Zhai, P.; Oka, S.; Huang, C.-Y.; Hsu, C.-P.; Yousufzai, F.A.K.; Fritzky, L.; Mizushima, W.; et al. Distinct Roles of DRP1 in Conventional and Alternative Mitophagy in Obesity Cardiomyopathy. Circ. Res. 2023, 133, 6–21. [Google Scholar] [CrossRef]








| Names | Sequence 5′-3′ |
|---|---|
| Mimics NC | UUGUACUACACAAAAGUACUG |
| tRF-Lys-TTT-012 mimics | CAUUGAGAAGCUAGUCAGCACUAACCUUUU |
| Names | Primer | Sequence 5′-3′ | Melting Temperature (°C) |
|---|---|---|---|
| mmu-MyoD | Forward | CCACTCCGGGACATAGACTTG | 57 |
| Reverse | AAAAGCGCAGGTCTGGTGAG | ||
| mmu-MyoG | Forward | GAGACATCCCCCTATTTCTACCA | 58 |
| Reverse | GCTCAGTCCGCTCATAGCC | ||
| mmu-PGC1α | Forward | TATGGAGTGACATAGAGTGTGCT | 60 |
| Reverse | CCACTTCAATCCACCCAGAAAG | ||
| mmu-Myf5 | Forward | CGGATCACGTCTACAGAGCC | 57 |
| Reverse | GCAGGAGTGATCATCGGGAG | ||
| mmu-MyHC Ι | Forward | GGCCCCTTCCAGCTTGA | 60.5 |
| Reverse | TGGCTGCGCCTTGGTTT | ||
| mmu-MyHC ΙΙa | Forward | TTAAAAAGCTCCAAGAACTGTTTCA | 60 |
| Reverse | CCATTTCCTGGTCGGAACTC | ||
| mmu-MyHC ΙΙb | Forward | CACTTTAAGTAGTTGTCTGCCTTGAG | 60 |
| Reverse | GGCAGCAGGGCACTAGATGT | ||
| mmu-MyHC ΙΙx | Forward | AGCTTCAAGTTCTGCCCCACT | 60 |
| Reverse | GGCTGCGGGTTATTGATGG | ||
| mmu-Tnnc1 | Forward | ATGGTTCGGTGCATGAAGGA | 61 |
| Reverse | ATCCTCTGTGATGGTCTCGC | ||
| mmu-Tnni1 | Forward | CCCCACAGTCTGCAGTCCA | 60 |
| Reverse | CTCTCAACTTCCGGCATGGT | ||
| mmu-Tnnc2 | Forward | CCGCCTTCGACATGTTTGAC | 60 |
| Reverse | TCGATGGTTCCACTGCCATC | ||
| mmu-Tnni2 | Forward | TGTTCGACCTGAGAGGCAAG | 58 |
| Reverse | GCACACTTTGTGCTTGGAGC | ||
| mmu-CCND1 | Forward | GCGTACCCTGACACCAATCTC | 60 |
| Reverse | CTCCTCTTCGCACTTCTGCTC | ||
| mmu-CCNE1 | Forward | GTGGCTCCGACCTTTCAGTC | 60 |
| Reverse | CACAGTCTTGTCAATCTTGGCA | ||
| ssc-ATP6 | Forward | TATTTGCCTCTTTATTGCCC | 58 |
| Reverse | GGATCGAGATTGTGCGGTTAT | ||
| ssc-ND1 | Forward | GCCACATCCTCAATCTCCAT | 59 |
| Reverse | GATTAGAGGGTAGGGTATTGGTAG | ||
| ssc-COX1 | Forward | ACTACTGACAGACCGCAACC | 60 |
| Reverse | TCCAATGGACATTATGGCTC | ||
| ssc-GCG | Forward | GAATCAACACCATCGGTCAAAT | 60 |
| Reverse | CTCCACCCATAGAATGCCCAGT | ||
| ssc-ATP8 | Forward | CATTCCCACTGGCACCTTCA | 60 |
| Reverse | TGAGGCAAATAGATTTTCGTTCA | ||
| ssc-β-actin | Forward | TCAGCAAGCAGGAGTACGAC | 60 |
| Reverse | TCACAGCTTCTCAGCAGACAG | ||
| ssc-GAPDH | Forward | GTCGGAGTGAACGGATTTGGC | 60 |
| Reverse | CACCCCATTTGATGTTGGCG | ||
| mmu-actin | Forward | GCTGTATTCCCCTCCATCGT | 60 |
| Reverse | CTTCTCCATGTCGTCCCAGT | ||
| ssc-Lys-TTT-012 | Forward | CATTGAGAAGCTAGTCAGCACTAACCTTTT | 60 |
| Reverse | Uni-miR qPCR Primer, included in kit (TaKaRa) | ||
| U6 | Forward | CTCGCTTCGGCAGCACA | 60 |
| Reverse | AACGCTTCACGAATTTGCGT |
Disclaimer/Publisher’s Note: The statements, opinions and data contained in all publications are solely those of the individual author(s) and contributor(s) and not of MDPI and/or the editor(s). MDPI and/or the editor(s) disclaim responsibility for any injury to people or property resulting from any ideas, methods, instructions or products referred to in the content. |
© 2025 by the authors. Licensee MDPI, Basel, Switzerland. This article is an open access article distributed under the terms and conditions of the Creative Commons Attribution (CC BY) license (https://creativecommons.org/licenses/by/4.0/).
Share and Cite
Wang, K.; Li, J.; Lei, Y.; Wang, X.; Chen, D.; Gan, M.; Zhu, L.; Shen, L. A Novel tRF-Lys-TTT-012 in Qingyu Pigs Mediates the Conversion of Muscle Fibers from Fast-Twitch to Slow-Twitch Type. Animals 2025, 15, 3044. https://doi.org/10.3390/ani15203044
Wang K, Li J, Lei Y, Wang X, Chen D, Gan M, Zhu L, Shen L. A Novel tRF-Lys-TTT-012 in Qingyu Pigs Mediates the Conversion of Muscle Fibers from Fast-Twitch to Slow-Twitch Type. Animals. 2025; 15(20):3044. https://doi.org/10.3390/ani15203044
Chicago/Turabian StyleWang, Kai, Jiaxin Li, Yuhang Lei, Xinyi Wang, Dujun Chen, Mailin Gan, Li Zhu, and Linyuan Shen. 2025. "A Novel tRF-Lys-TTT-012 in Qingyu Pigs Mediates the Conversion of Muscle Fibers from Fast-Twitch to Slow-Twitch Type" Animals 15, no. 20: 3044. https://doi.org/10.3390/ani15203044
APA StyleWang, K., Li, J., Lei, Y., Wang, X., Chen, D., Gan, M., Zhu, L., & Shen, L. (2025). A Novel tRF-Lys-TTT-012 in Qingyu Pigs Mediates the Conversion of Muscle Fibers from Fast-Twitch to Slow-Twitch Type. Animals, 15(20), 3044. https://doi.org/10.3390/ani15203044

