Next Issue
Volume 14, December
Previous Issue
Volume 14, October
 
 

Computers, Volume 14, Issue 11 (November 2025) – 53 articles

Cover Story (view full-size image): Analyzing passenger flow is vital for optimizing public transport operations and safety. This paper introduces a novel, cost-efficient system that leverages YOLO-based computer vision deployed on low-power NVIDIA Jetson Nano (Edge AI) devices. Unlike traditional cloud-dependent methods, our approach provides real-time, on-device analysis of passenger density in tram stations. This enables immediate decision-making, significantly enhancing operational efficiency, reducing hardware costs, and improving the safety and experience of urban mobility systems. View this paper
  • Issues are regarded as officially published after their release is announced to the table of contents alert mailing list.
  • You may sign up for e-mail alerts to receive table of contents of newly released issues.
  • PDF is the official format for papers published in both, html and pdf forms. To view the papers in pdf format, click on the "PDF Full-text" link, and use the free Adobe Reader to open them.
Order results
Result details
Section
Select all
Export citation of selected articles as:
24 pages, 647 KB  
Article
Survey on Monocular Metric Depth Estimation
by Jiuling Zhang, Yurong Wu and Huilong Jiang
Computers 2025, 14(11), 502; https://doi.org/10.3390/computers14110502 - 20 Nov 2025
Cited by 4 | Viewed by 3696
Abstract
Monocular metric depth estimation (MMDE) aims to generate depth maps with an absolute metric scale from a single RGB image, which enables accurate spatial understanding, 3D reconstruction, and autonomous navigation. Unlike conventional monocular depth estimation that predicts only relative depth, MMDE maintains geometric [...] Read more.
Monocular metric depth estimation (MMDE) aims to generate depth maps with an absolute metric scale from a single RGB image, which enables accurate spatial understanding, 3D reconstruction, and autonomous navigation. Unlike conventional monocular depth estimation that predicts only relative depth, MMDE maintains geometric consistency across frames and supports reliable integration with visual SLAM, high-precision 3D modeling, and novel view synthesis. This survey provides a comprehensive review of MMDE, tracing its evolution from geometry-based formulations to modern learning-based frameworks. The discussion emphasizes the importance of datasets, distinguishing metric datasets that supply absolute ground-truth depth from relative datasets that facilitate ordinal or normalized depth learning. Representative datasets, including KITTI, NYU-Depth, ApolloScape, and TartanAir, are analyzed with respect to scene composition, sensor modality, and intended application domain. Methodological progress is examined across several dimensions, including model architecture design, domain generalization, structural detail preservation, and the integration of synthetic data that complements real-world captures. Recent advances in patch-based inference, generative modeling, and loss design are compared to reveal their respective advantages and limitations. By summarizing the current landscape and outlining open research challenges, this work establishes a clear reference framework that supports future studies and facilitates the deployment of MMDE in real-world vision systems requiring precise and robust metric depth estimation. Full article
Show Figures

Figure 1

26 pages, 613 KB  
Article
AutoQALLMs: Automating Web Application Testing Using Large Language Models (LLMs) and Selenium
by Sindhupriya Mallipeddi, Muhammad Yaqoob, Javed Ali Khan, Tahir Mehmood, Alexios Mylonas and Nikolaos Pitropakis
Computers 2025, 14(11), 501; https://doi.org/10.3390/computers14110501 - 18 Nov 2025
Cited by 1 | Viewed by 3070
Abstract
Modern web applications change frequently in response to user and market needs, making their testing challenging. Manual testing and automation methods often struggle to keep up with these changes. We propose an automated testing framework, AutoQALLMs, that utilises various LLMs (Large Language Models), [...] Read more.
Modern web applications change frequently in response to user and market needs, making their testing challenging. Manual testing and automation methods often struggle to keep up with these changes. We propose an automated testing framework, AutoQALLMs, that utilises various LLMs (Large Language Models), including GPT-4, Claude, and Grok, alongside Selenium WebDriver, BeautifulSoup, and regular expressions. This framework enables one-click testing, where users provide a URL as input and receive test results as output, thus eliminating the need for human intervention. It extracts HTML (Hypertext Markup Language) elements from the webpage and utilises the LLMs API to generate Selenium-based test scripts. Regular expressions enhance the clarity and maintainability of these scripts. The scripts are executed automatically, and the results, such as pass/fail status and error details, are displayed to the tester. This streamlined input–output process forms the core foundation of the AutoQALLMs framework. We evaluated the framework on 30 websites. The results show that the system drastically reduces the time needed to create test cases, achieves broad test coverage (96%) with Claude 4.5 LLM, which is competitive with manual scripts (98%), and allows for rapid regeneration of tests in response to changes in webpage structure. Software testing expert feedback confirmed that the proposed AutoQALLMs method for automated web application testing enables faster regression testing, reduces manual effort, and maintains reliable test execution. However, some limitations remain in handling complex page changes and validation. Although Claude 4.5 achieved slightly higher test coverage in the comparative evaluation of the proposed experiment, GPT-4 was selected as the default model for AutoQALLMs due to its cost-efficiency, reproducibility, and stable script generation across diverse websites. Future improvements may focus on increasing accuracy, adding self-healing techniques, and expanding to more complex testing scenarios. Full article
(This article belongs to the Special Issue Best Practices, Challenges and Opportunities in Software Engineering)
Show Figures

Figure 1

17 pages, 3941 KB  
Article
Deep Learning-Based Citrus Canker and Huanglongbing Disease Detection Using Leaf Images
by Maryjose Devora-Guadarrama, Benjamín Luna-Benoso, Antonio Alarcón-Paredes, Jose Cruz Martínez-Perales and Úrsula Samantha Morales-Rodríguez
Computers 2025, 14(11), 500; https://doi.org/10.3390/computers14110500 - 17 Nov 2025
Cited by 2 | Viewed by 1076
Abstract
Early detection of plant diseases is key to ensuring food production, reducing economic losses, minimizing the use of agrochemicals, and maintaining the sustainability of the agricultural sector. Citrus plants, an important source of vitamin C, fiber, and antioxidants, are among the world’s most [...] Read more.
Early detection of plant diseases is key to ensuring food production, reducing economic losses, minimizing the use of agrochemicals, and maintaining the sustainability of the agricultural sector. Citrus plants, an important source of vitamin C, fiber, and antioxidants, are among the world’s most significant fruit crops but face threats such as canker and Huanglongbing (HLB), incurable diseases that require management strategies to mitigate their impact. Manual diagnosis, although common, I s imprecise, slow, and costly; therefore, efficient alternatives are emerging to identify diseases from early stages using Artificial Intelligence techniques. This study evaluated four deep learning models, specifically convolutional neural networks. In this study, we evaluated four convolutional neural network models (DenseNet121, ResNet50, EfficientNetB0, and MobileNetV2) to detect canker and HLB in citrus leaf images. We applied preprocessing and data-augmentation techniques; transfer learning via selective fine-tuning; stratified k-fold cross-validation; regularization methods such as dropout and weight decay; and hyperparameter-optimization techniques. The models were evaluated by the loss value and by metrics derived from the confusion matrix, including accuracy, recall, and F1-score. The best-performing model was EfficientNetB0, which achieved an average accuracy of 99.88% and the lowest loss value of 0.0058 using cross-entropy as the loss function. Since EfficientNetB0 is a lightweight model, the results show that lightweight models can achieve favorable performance compared to robust models, models that can be useful for disease detection in the agricultural sector using portable devices or drones for field monitoring. The high accuracy obtained is mainly because only two diseases were considered; consequently, it is possible that these results do not hold in a database that includes a larger number of diseases. Full article
(This article belongs to the Section AI-Driven Innovations)
Show Figures

Figure 1

25 pages, 7447 KB  
Article
Machine Learning Models for Subsurface Pressure Prediction: A Data Mining Approach
by Muhammad Raiees Amjad, Rohan Benjamin Varghese and Tehmina Amjad
Computers 2025, 14(11), 499; https://doi.org/10.3390/computers14110499 - 17 Nov 2025
Viewed by 931
Abstract
Precise pore pressure prediction is highly essential for safe and effective drilling; however, the nonlinear and heterogeneous nature of the subsurface strata makes it extremely challenging. Conventional physics-based methods are not capable of handling this nonlinearity and variation. Recently, machine learning (ML) methods [...] Read more.
Precise pore pressure prediction is highly essential for safe and effective drilling; however, the nonlinear and heterogeneous nature of the subsurface strata makes it extremely challenging. Conventional physics-based methods are not capable of handling this nonlinearity and variation. Recently, machine learning (ML) methods have been deployed by researchers to enhance prediction performance. These methods are often highly domain-specific and produce good results for the data they are trained for but struggle to generalize to unseen data. This study introduces a Hybrid Meta-Ensemble (HME), a meta model framework, as a novel data mining approach that applies ML methods and ensemble learning on well log data for pore pressure prediction. This proposed study first trains five baseline models including Convolutional Neural Network (CNN), Recurrent Neural Network (RNN), Deep Feedforward Neural Network (DFNN), Random Forest (RF), and Extreme Gradient Boost (XGBoost) to capture sequential and nonlinear relationships for pore pressure prediction. The stacked predictions are further improved through a meta learner that adaptively reweighs them according to subsurface heterogeneity, effectively strengthening the ability of ensembles to generalize across diverse geological settings. The experimentation is performed on well log data from four wells located in the Potwar Basin which is one of Pakistan’s principal oil- and gas-producing regions. The proposed Hybrid Meta-Ensemble (HME) has achieved an R2 value of 0.93, outperforming the individual base models. Using the HME approach, the model effectively captures rock heterogeneity by learning optimal nonlinear interactions among the base models, leading to more accurate pressure predictions. Results show that integrating deep learning with robust meta learning substantially improves the accuracy of pore pressure prediction. Full article
Show Figures

Figure 1

22 pages, 1862 KB  
Article
An Embedded Convolutional Neural Network Model for Potato Plant Disease Classification
by Laila Hammam, Hany Ayad Bastawrous, Hani Ghali and Gamal A. Ebrahim
Computers 2025, 14(11), 498; https://doi.org/10.3390/computers14110498 - 16 Nov 2025
Viewed by 835
Abstract
Globally, potatoes are one of the major crops that significantly contribute to food security; hence, the field of machine learning has opened the gate for many advances in plant disease detection. For real-time agricultural applications, it has been found that real-time data processing [...] Read more.
Globally, potatoes are one of the major crops that significantly contribute to food security; hence, the field of machine learning has opened the gate for many advances in plant disease detection. For real-time agricultural applications, it has been found that real-time data processing is challenging; this is due to the limitations and constraints imposed by hardware platforms. However, such challenges can be handled by deploying simple and optimized AI models serving the need of accurate data classification while taking into consideration hardware resource limitations. Hence, the purpose of this study is to implement a customized and optimized convolutional neural network model for deployment on hardware platforms to classify both potato early blight and potato late blight diseases. Lastly, a thorough comparison between both embedded and PC simulation implementations was conducted for the three models: the implemented CNN model, VGG16, and ResNet50. Raspberry Pi3 was chosen for the embedded implementation in the intermediate stage and NVIDIA Jetson Nano was chosen for the final stage. The suggested model significantly outperformed both the VGG16 and ResNet50 CNNs, as evidenced by the inference time, number of FLOPs, and CPU data usage, with an accuracy of 95% on predicting unseen data. Full article
Show Figures

Figure 1

32 pages, 1254 KB  
Review
Arabic Natural Language Processing (NLP): A Comprehensive Review of Challenges, Techniques, and Emerging Trends
by Abdulaziz M. Alayba
Computers 2025, 14(11), 497; https://doi.org/10.3390/computers14110497 - 15 Nov 2025
Cited by 1 | Viewed by 5923
Abstract
Arabic natural language processing (NLP) has garnered significant attention in recent years due to the growing demand for automated text and Arabic-based intelligent systems, in addition to digital transformation in the Arab world. However, the unique linguistic characteristics of Arabic, including its rich [...] Read more.
Arabic natural language processing (NLP) has garnered significant attention in recent years due to the growing demand for automated text and Arabic-based intelligent systems, in addition to digital transformation in the Arab world. However, the unique linguistic characteristics of Arabic, including its rich morphology, diverse dialects, and complex syntax, pose significant challenges to NLP researchers. This paper provides a comprehensive review of the main linguistic challenges inherent in Arabic NLP, such as morphological complexity, diacritics and orthography issues, ambiguity, and dataset limitations. Furthermore, it surveys the major computational techniques employed in tokenisation and normalisation, named entity recognition, part-of-speech tagging, sentiment analysis, text classification, summarisation, question answering, and machine translation. In addition, it discusses the rapid rise of large language models and their transformative impact on Arabic NLP. Full article
Show Figures

Figure 1

18 pages, 3397 KB  
Article
Recognizing Cattle Behaviours by Spatio-Temporal Reasoning Between Key Body Parts and Environmental Context
by Fangzheng Qi, Zhenjie Hou, En Lin, Xing Li, Jiuzhen Liang and Wenguang Zhang
Computers 2025, 14(11), 496; https://doi.org/10.3390/computers14110496 - 13 Nov 2025
Viewed by 702
Abstract
The accurate recognition of cattle behaviours is crucial for improving animal welfare and production efficiency in precision livestock farming. However, existing methods pay limited attention to recognising behaviours under occlusion or those involving subtle interactions between cattle and environmental objects in group farming [...] Read more.
The accurate recognition of cattle behaviours is crucial for improving animal welfare and production efficiency in precision livestock farming. However, existing methods pay limited attention to recognising behaviours under occlusion or those involving subtle interactions between cattle and environmental objects in group farming scenarios. To address this limitation, we propose a novel spatio-temporal feature extraction network that explicitly models the associative relationships between key body parts of cattle and environmental factors, thereby enabling precise behaviour recognition. Specifically, the proposed approach first employs a spatio-temporal perception network to extract discriminative motion features of key body parts. Subsequently, a spatio-temporal relation integration module with metric learning is introduced to adaptively quantify the association strength between cattle features and environmental elements. Finally, a spatio-temporal enhancement network is utilised to further optimise the learned interaction representations. Experimental results on a public cattle behaviour dataset demonstrate that our method achieves a state-of-the-art mean average precision (mAP) of 87.19%, outperforming the advanced SlowFast model by 6.01 percentage points. Ablation studies further confirm the synergistic effectiveness of each module, particularly in recognising behaviours that rely on environmental interactions, such as drinking and grooming. This study provides a practical and reliable solution for intelligent cattle behaviour monitoring and highlights the significance of relational reasoning in understanding animal behaviours within complex environments. Full article
Show Figures

Figure 1

24 pages, 3558 KB  
Article
GrowMore: Adaptive Tablet-Based Intervention for Education and Cognitive Rehabilitation in Children with Mild-to-Moderate Intellectual Disabilities
by Abdullah, Nida Hafeez, Kinza Sardar, Fatima Uroosa, Zulaikha Fatima, Rolando Quintero Téllez and José Luis Oropeza Rodríguez
Computers 2025, 14(11), 495; https://doi.org/10.3390/computers14110495 - 13 Nov 2025
Cited by 3 | Viewed by 1122
Abstract
Providing equitable, high-quality education to all children, including those with intellectual disabilities (ID), remains a critical global challenge. Traditional learning environments often fail to address the unique cognitive needs of children with mild and moderate ID. In response, this study explores the potential [...] Read more.
Providing equitable, high-quality education to all children, including those with intellectual disabilities (ID), remains a critical global challenge. Traditional learning environments often fail to address the unique cognitive needs of children with mild and moderate ID. In response, this study explores the potential of tablet-based game applications to enhance educational outcomes through an interactive, engaging, and accessible digital platform. The proposed solution, GrowMore, is a tablet-based educational game specifically designed for children aged 8 to 12 with mild intellectual disabilities. The application integrates adaptive learning strategies, vibrant visuals, and interactive feedback mechanisms to foster improvements in object recognition, color identification, and counting skills. Additionally, the system supports cognitive rehabilitation by enhancing attention, working memory, and problem-solving abilities, which caregivers reported transferring to daily functional tasks. The system’s usability was rigorously evaluated using quality standards, focusing on effectiveness, efficiency, and user satisfaction. Experimental results demonstrate that approximately 88% of participants were able to correctly identify learning elements after engaging with the application, with notable improvements in attention span and learning retention. Informal interviews with parents further validated the positive cognitive, behavioral, and rehabilitative impact of the application. These findings underscore the value of digital game-based learning tools in special education and highlight the need for continued development of inclusive educational technologies. Full article
Show Figures

Figure 1

20 pages, 1628 KB  
Article
eXplainable AI Framework for Automated Lesson Plan Generation and Alignment with Bloom’s Taxonomy
by Deborah Olaniyan, Julius Olaniyan, Ibidun C. Obagbuwa and Anthony K. Tsetse
Computers 2025, 14(11), 494; https://doi.org/10.3390/computers14110494 - 13 Nov 2025
Viewed by 1538
Abstract
This paper presents an Explainable Artificial Intelligence (XAI) framework for the automated generation of lesson plans aligned with Bloom’s Taxonomy. The proposed system addresses the dual challenges of accurate cognitive classification and pedagogical transparency by integrating a multi-task transformer-based classifier with a taxonomy-conditioned [...] Read more.
This paper presents an Explainable Artificial Intelligence (XAI) framework for the automated generation of lesson plans aligned with Bloom’s Taxonomy. The proposed system addresses the dual challenges of accurate cognitive classification and pedagogical transparency by integrating a multi-task transformer-based classifier with a taxonomy-conditioned content generation module. Drawing from a locally curated dataset of 3000 annotated lesson objectives, the model predicts both cognitive process levels and knowledge dimensions using attention-enhanced representations, while offering token-level explanations via SHAP to support interpretability. A GPT-based generator leverages these predictions to produce instructional activities and assessments tailored to the taxonomy level, enabling educators to scaffold learning effectively. Empirical evaluations demonstrate strong classification performance (F1-score of 91.8%), high pedagogical alignment in generated content (mean expert rating: 4.43/5), and robust user trust in the system’s explanatory outputs. The framework is designed with a feedback loop for continuous fine-tuning and incorporates an educator-facing interface conceptually developed for practical deployment. This study advances the integration of trustworthy AI into curriculum design by promoting instructional quality and human-in-the-loop explainability within a theoretically grounded implementation. Full article
Show Figures

Figure 1

19 pages, 1791 KB  
Article
Document Encoding Effects on Large Language Model Response Time and Consistency
by Dianeliz Ortiz Martes and Nezamoddin N. Kachouie
Computers 2025, 14(11), 493; https://doi.org/10.3390/computers14110493 - 13 Nov 2025
Viewed by 871
Abstract
Large language models (LLMs) such as GPT-4 are increasingly integrated into research, industry, and enterprise workflows, yet little is known about how input file formats shape their outputs. While prior work has shown that formats can influence response time, the effects on readability, [...] Read more.
Large language models (LLMs) such as GPT-4 are increasingly integrated into research, industry, and enterprise workflows, yet little is known about how input file formats shape their outputs. While prior work has shown that formats can influence response time, the effects on readability, complexity, and semantic stability remain underexplored. This study systematically evaluates GPT-4’s responses to 100 queries drawn from 50 academic papers, each tested across four formats, TXT, DOCX, PDF, and XML, yielding 400 question–answer pairs. We have assessed two aspects of the responses to the queries: first, efficiency quantified by response time and answer length, and second, linguistic style measured by readability indices, sentence length, word length, and lexical diversity where semantic similarity was considered to control for preservation of semantic context. Results show that readability and semantic content remain stable across formats, with no significant differences in Flesch–Kincaid or Dale–Chall scores, but response time is sensitive to document encoding, with XML consistently outperforming PDF, DOCX, and TXT in the initial experiments conducted in February 2025. Verbosity, rather than input size, emerged as the main driver of latency. However, follow-up replications conducted several months later (October 2025) under the updated Microsoft Copilot Studio (GPT-4) environment showed that these latency differences had largely converged, indicating that backend improvements, particularly in GPT-4o’s document-ingestion and parsing pipelines, have reduced the earlier disparities. These findings suggest that the file format matters and affects how fast the LLMs respond, although its influence may diminish as enterprise-level AI systems continue to evolve. Overall, the content and semantics of the responses are fairly similar and consistent across different file formats, demonstrating that LLMs can handle diverse encodings without compromising response quality. For large-scale applications, adopting structured formats such as XML or semantically tagged HTML can still yield measurable throughput gains in earlier system versions, whereas in more optimized environments, such differences may become minimal. Full article
Show Figures

Figure 1

20 pages, 4147 KB  
Article
An Augmented Reality Mobile App for Recognizing and Visualizing Museum Exhibits
by Madina Ipalakova, Zhiger Bolatov, Yevgeniya Daineko, Dana Tsoy, Damir Khojayev and Ekaterina Reznikova
Computers 2025, 14(11), 492; https://doi.org/10.3390/computers14110492 - 13 Nov 2025
Viewed by 1829
Abstract
Augmented reality (AR) offers a novel way to enrich museum visits by deepening engagement and enhancing learning. This study presents the development of a mobile application for the Abylkhan Kasteyev State Museum of Arts (Almaty, Kazakhstan), designed to recognize and visualize exhibits through [...] Read more.
Augmented reality (AR) offers a novel way to enrich museum visits by deepening engagement and enhancing learning. This study presents the development of a mobile application for the Abylkhan Kasteyev State Museum of Arts (Almaty, Kazakhstan), designed to recognize and visualize exhibits through AR. Using computer vision and machine learning, the application identifies artifacts via a smartphone camera and overlays interactive 3D models in an augmented environment. The system architecture integrates Flutter plugins for AR rendering, YOLOv8 for exhibit recognition, and a cloud database for dynamic content updates. This combination enables an immersive educational experience, allowing visitors to interact with digital reconstructions and multimedia resources linked to the exhibits. Pilot testing in the museum demonstrated recognition accuracy above 97% and received positive feedback on usability and engagement. These results highlight the potential of AR-based mobile applications to increase accessibility to cultural heritage and enhance visitor interaction. Future work will focus on enlarging the exhibit database, refining performance, and incorporating additional interactive features such as multi-user collaboration, remote access, and gamified experiences. Full article
Show Figures

Figure 1

19 pages, 913 KB  
Article
Decision-Making Model for Risk Assessment in Cloud Computing Using the Enhanced Hierarchical Holographic Modeling
by Auday Qusay Sabri and Halina Binti Mohamed Dahlan
Computers 2025, 14(11), 491; https://doi.org/10.3390/computers14110491 - 13 Nov 2025
Viewed by 667
Abstract
Risk assessment is critical for securing and sustaining operational resilience in cloud computing. Traditional approaches often rely on single-objective or subjective weighting methods, limiting their accuracy and adaptability to dynamic cloud conditions. To address this gap, this study provides a framework for multi-layered [...] Read more.
Risk assessment is critical for securing and sustaining operational resilience in cloud computing. Traditional approaches often rely on single-objective or subjective weighting methods, limiting their accuracy and adaptability to dynamic cloud conditions. To address this gap, this study provides a framework for multi-layered decision-making using an Enhanced Hierarchical Holographic Modeling (EHHM) approach for cloud computing security risk assessment. Two methods were used, the Entropy Weight Method (EWM) and Criteria Importance Through Intercriteria Correlation (CRITIC), to provide a multi-factor decision-making risk assessment framework across the different security domains that exist with cloud computing. Additionally, fuzzy set theory provided the respective levels of complexity dispersion and ambiguities, thus facilitating an accurate and objective participation for a cloud risk assessment across asymmetric information. The trapezoidal membership function measures the correlation, rank, and scores, and was applied to each corresponding cloud risk security domain. The novelty of this re-search is represented by enhancing HHM with an expanded security-transfer domain that encompasses the client side, integrating dual-objective weighting (EWM + CRITIC), and the use of fuzzy logic to quantify asymmetric uncertainty in judgments unique to this study. Informed, data-related, multidimensional cloud risk assessment is not reported in previous studies using HHM. The different Integrated Weight measures allowed for accurate risk judgments. The risk assessment across the calculated cloud computing security domains resulted in a total score of 0.074233, thus supporting the proposed model in identifying and prioritizing risk assessment. Furthermore, the scores of the cloud computing dimensions highlight EHHM as a suitable framework to support and assist corporate decision-making in cloud computing security activity and informed risk awareness with innovative activity amongst a turbulent and dynamic cloud computing environment with corporate operational risk. Full article
(This article belongs to the Special Issue Cloud Computing and Big Data Mining)
Show Figures

Figure 1

19 pages, 4107 KB  
Article
Structured Prompting and Collaborative Multi-Agent Knowledge Distillation for Traffic Video Interpretation and Risk Inference
by Yunxiang Yang, Ningning Xu and Jidong J. Yang
Computers 2025, 14(11), 490; https://doi.org/10.3390/computers14110490 - 9 Nov 2025
Cited by 1 | Viewed by 1480
Abstract
Comprehensive highway scene understanding and robust traffic risk inference are vital for advancing Intelligent Transportation Systems (ITS) and autonomous driving. Traditional approaches often struggle with scalability and generalization, particularly under the complex and dynamic conditions of real-world environments. To address these challenges, we [...] Read more.
Comprehensive highway scene understanding and robust traffic risk inference are vital for advancing Intelligent Transportation Systems (ITS) and autonomous driving. Traditional approaches often struggle with scalability and generalization, particularly under the complex and dynamic conditions of real-world environments. To address these challenges, we introduce a novel structured prompting and multi-agent collaborative knowledge distillation framework that enables automatic generation of high-quality traffic scene annotations and contextual risk assessments. Our framework orchestrates two large vision–language models (VLMs): GPT-4o and o3-mini, using a structured Chain-of-Thought (CoT) strategy to produce rich, multiperspective outputs. These outputs serve as knowledge-enriched pseudo-annotations for supervised fine-tuning of a much smaller student VLM. The resulting compact 3B-scale model, named VISTA (Vision for Intelligent Scene and Traffic Analysis), is capable of understanding low-resolution traffic videos and generating semantically faithful, risk-aware captions. Despite its significantly reduced parameter count, VISTA achieves strong performance across established captioning metrics (BLEU-4, METEOR, ROUGE-L, and CIDEr) when benchmarked against its teacher models. This demonstrates that effective knowledge distillation and structured role-aware supervision can empower lightweight VLMs to capture complex reasoning capabilities. The compact architecture of VISTA facilitates efficient deployment on edge devices, enabling real-time risk monitoring without requiring extensive infrastructure upgrades. Full article
Show Figures

Graphical abstract

15 pages, 3130 KB  
Article
Preliminary Study on Image-Finding Generation and Classification of Lung Nodules in Chest CT Images Using Vision–Language Models
by Maiko Nagao, Atsushi Teramoto, Kaito Urata, Kazuyoshi Imaizumi, Masashi Kondo and Hiroshi Fujita
Computers 2025, 14(11), 489; https://doi.org/10.3390/computers14110489 - 9 Nov 2025
Viewed by 1126
Abstract
In the diagnosis of lung cancer, imaging findings of lung nodules are essential for benign and malignant classifications. Although numerous studies have investigated the classification of lung nodules, no method has been proposed for obtaining detailed imaging findings. This study aimed to develop [...] Read more.
In the diagnosis of lung cancer, imaging findings of lung nodules are essential for benign and malignant classifications. Although numerous studies have investigated the classification of lung nodules, no method has been proposed for obtaining detailed imaging findings. This study aimed to develop a novel method for generating image findings and classifying benign and malignant nodules in chest computed tomography (CT) images using vision–language models. In this study, we collected chest CT images of 77 patients diagnosed with either benign or malignant tumors at Fujita Health University Hospital. For these images, we cropped the regions of interest around the nodules, and a pulmonologist provided the corresponding image findings. We used vision–language models for image captioning to generate image findings. The findings generated by these two models were grammatically correct, with no deviations in notation, as expected from the image findings. Moreover, the descriptions of benign and malignant characteristics were accurately obtained. The bootstrapping language–image pretraining (BLIP) base model achieved an accuracy of 79.2% in classifying nodules, and the bilingual evaluation understudy-4 score for agreement with physician findings was 0.561. These results suggest that the proposed method may be effective for classifying and generating lung nodule findings. Full article
(This article belongs to the Special Issue Advanced Image Processing and Computer Vision (2nd Edition))
Show Figures

Graphical abstract

28 pages, 1195 KB  
Article
A Multifaceted Deepfake Prevention Framework Integrating Blockchain, Post-Quantum Cryptography, Hybrid Watermarking, Human Oversight, and Policy Governance
by Mohammad Alkhatib
Computers 2025, 14(11), 488; https://doi.org/10.3390/computers14110488 - 8 Nov 2025
Cited by 1 | Viewed by 2789
Abstract
Deepfake technology, driven by advances in artificial intelligence (AI) and deep learning (DL), has become one of the foremost threats to digital trust and the authenticity of information. Despite the rapid development of deepfake detection methods, the dynamic evolution of generative models continues [...] Read more.
Deepfake technology, driven by advances in artificial intelligence (AI) and deep learning (DL), has become one of the foremost threats to digital trust and the authenticity of information. Despite the rapid development of deepfake detection methods, the dynamic evolution of generative models continues to outpace current mitigation efforts. This highlights the pressing need for more effective and proactive deepfake prevention strategy. This study introduces a comprehensive and multifaceted deepfake prevention framework that leverages both technical and non-technical countermeasures and involves collaboration among key stakeholders in a unified structure. The proposed framework has four modules: trusted content assurance, detection and monitoring, awareness and human-in-the-loop verification, and policy, governance, and regulation. The framework uses a combination of hybrid watermarking and embedding techniques, as well as cryptographic digital signature algorithms (DSAs) and blockchain technologies, to make sure that the media is authentic, traceable, and cannot be denied. Comparative experiments were conducted in this research using both classical and post-quantum DSAs to evaluate their efficiency, resource consumption, and gas costs in blockchain operations. The results revealed that the Falcon-512 algorithm outperformed other post-quantum algorithms while consuming fewer resources and lowering gas costs, making it a preferable option for real-time, quantum-resilient deepfake prevention. The framework also employed AI-based detection models and human oversight to enhance detection accuracy and robustness. Overall, this research offers a novel, multifaceted, and governance-aware strategy for deepfake prevention. The proposed approach significantly contributes to mitigating deepfake threats and offers a practical foundation for secure and transparent digital media ecosystems. Full article
Show Figures

Figure 1

18 pages, 735 KB  
Article
Artificial Intelligence in Stock Market Investment Through the RSI Indicator
by Alberto Agudelo-Aguirre, Néstor Duque-Méndez and Alejandro Galvis-Flórez
Computers 2025, 14(11), 487; https://doi.org/10.3390/computers14110487 - 7 Nov 2025
Viewed by 3429
Abstract
Investment in equity assets is characterized by high volatility, both in prices and returns, which poses a constant challenge for the efficient management of risk and profitability. In this context, investors continuously seek innovative strategies that enable them to maximize their returns within [...] Read more.
Investment in equity assets is characterized by high volatility, both in prices and returns, which poses a constant challenge for the efficient management of risk and profitability. In this context, investors continuously seek innovative strategies that enable them to maximize their returns within acceptable risk levels, in accordance with their investment profile. The purpose of this research is to develop a model with a high predictive capacity for equity asset returns through the application of artificial intelligence techniques that integrate genetic algorithms and neural networks. The methodology is framed within a technical analysis-based investment approach, using the Relative Strength Index as the main indicator. The results show that more than 58% of the predictions generated with the proposed methodology outperformed the results obtained through the traditional technical analysis approach. These findings suggest that the incorporation of genetic algorithms and neural networks constitutes an effective alternative for optimizing investment strategies in equity assets, by providing superior returns and more accurate predictions in most of the analyzed cases. Full article
(This article belongs to the Section AI-Driven Innovations)
Show Figures

Figure 1

51 pages, 4543 KB  
Article
Ripple Evolution Optimizer: A Novel Nature-Inspired Metaheuristic
by Hussam N. Fakhouri, Hasan Rashaideh, Riyad Alrousan, Faten Hamad and Zaid Khrisat
Computers 2025, 14(11), 486; https://doi.org/10.3390/computers14110486 - 7 Nov 2025
Viewed by 756
Abstract
This paper presents a novel Ripple Evolution Optimizer (REO) that incorporates adaptive and diversified movement—a population-based metaheuristic that turns a coastal-dynamics metaphor into principled search operators. REO augments a JADE-style current-to-p-best/1 core with jDE self-adaptation and three complementary motions: (i) a [...] Read more.
This paper presents a novel Ripple Evolution Optimizer (REO) that incorporates adaptive and diversified movement—a population-based metaheuristic that turns a coastal-dynamics metaphor into principled search operators. REO augments a JADE-style current-to-p-best/1 core with jDE self-adaptation and three complementary motions: (i) a rank-aware that pulls candidates toward the best, (ii) a time-increasing that aligns agents with an elite mean, and (iii) a scale-aware sinusoidal that lead solutions with a decaying envelope; rare Lévy-flight kicks enable long escapes. A reflection/clamp rule preserves step direction while enforcing bound feasibility. On the CEC2022 single-objective suite (12 functions spanning unimodal, rotated multimodal, hybrid, and composition categories), REO attains 10 wins and 2 ties, never ranking below first among 34 state-of-the-art compared optimizers, with rapid early descent and stable late refinement. Population-size studies reveal predictable robustness gains for larger N. On constrained engineering designs, REO achieves outperforming results on Welded Beam, Spring Design, Three-Bar Truss, Cantilever Stepped Beam, and 10-Bar Planar Truss. Altogether, REO couples adaptive guidance with diversified perturbations in a compact, transparent optimizer that is competitive on rugged benchmarks and transfers effectively to real engineering problems. Full article
(This article belongs to the Topic Artificial Intelligence Models, Tools and Applications)
Show Figures

Figure 1

32 pages, 3419 KB  
Article
NLP Models for Military Terminology Analysis and Detection of Information Operations on Social Media
by Bayangali Abdygalym, Madina Sambetbayeva, Aigerim Yerimbetova, Anargul Nekessova, Nurbolat Tasbolatuly, Nurzhigit Smailov and Aksaule Nazymkhan
Computers 2025, 14(11), 485; https://doi.org/10.3390/computers14110485 - 6 Nov 2025
Cited by 1 | Viewed by 1507
Abstract
This paper presents Multi_mil, a multilingual annotated corpus designed for the analysis of information operations in military discourse. The corpus consists of 1000 texts collected from social media and news platforms in Russian, Kazakh, and English, covering military and geopolitical narratives. A multi-level [...] Read more.
This paper presents Multi_mil, a multilingual annotated corpus designed for the analysis of information operations in military discourse. The corpus consists of 1000 texts collected from social media and news platforms in Russian, Kazakh, and English, covering military and geopolitical narratives. A multi-level annotation scheme was developed, combining entity categories (e.g., military terms, geographical references, sources) with pragmatic features such as information operation type, emotional tone, author intent, and fake claim indicators. Annotation was performed manually in Label Studio with high inter-annotator agreement (κ = 0.82). To demonstrate practical applicability, baseline models and the proposed Onto-IO-BERT architecture were tested, achieving superior performance (macro-F1 = 0.81). The corpus enables the identification of manipulation strategies, rhetorical patterns, and cognitive influence in multilingual contexts. Multi_mil contributes to advancing NLP methods for detecting disinformation, propaganda, and psychological operations. Full article
Show Figures

Figure 1

35 pages, 3229 KB  
Article
Bidirectional Privacy Preservation in Web Services
by Sumit Kumar Paul and D. A. Knox
Computers 2025, 14(11), 484; https://doi.org/10.3390/computers14110484 - 6 Nov 2025
Viewed by 698
Abstract
In web-based services, users are often required to submit personal data, which may be shared with third parties. Although privacy regulations mandate the disclosure of intended recipients in privacy policies, this does not fully alleviate users’ privacy concerns. The presence of a privacy [...] Read more.
In web-based services, users are often required to submit personal data, which may be shared with third parties. Although privacy regulations mandate the disclosure of intended recipients in privacy policies, this does not fully alleviate users’ privacy concerns. The presence of a privacy policy does not ensure compliance, since users must assess the trustworthiness of all parties involved in data sharing. On the other hand, service providers want to minimize the costs associated with preserving user privacy. Indeed, service providers may have their own privacy preservation requirements, such as hiding the identities of third-party suppliers. We present a novel framework designed to tackle the dual challenges of bidirectional privacy preservation and cost-effectiveness. Our framework safeguards the privacy of service users, providers, and various layers of intermediaries in data-sharing environments, while also reducing the costs incurred by service providers related to data privacy. This combination makes our solution a practical choice for web services. We have implemented our solution and conducted a performance analysis to demonstrate its viability. Additionally, we prove its privacy and security within a Universal Composability (UC) framework. Full article
(This article belongs to the Special Issue Emerging Trends in Network Security and Applied Cryptography)
Show Figures

Figure 1

22 pages, 2598 KB  
Article
trustSense: Measuring Human Oversight Maturity for Trustworthy AI
by Kitty Kioskli, Theofanis Fotis, Eleni Seralidou, Marios Passaris and Nineta Polemi
Computers 2025, 14(11), 483; https://doi.org/10.3390/computers14110483 - 6 Nov 2025
Viewed by 1307
Abstract
The integration of Artificial Intelligence (AI) systems into critical decision-making processes necessitates robust mechanisms to ensure trustworthiness, ethical compliance, and human oversight. This paper introduces trustSense, a novel assessment framework and tool designed to evaluate the maturity of human oversight practices in AI [...] Read more.
The integration of Artificial Intelligence (AI) systems into critical decision-making processes necessitates robust mechanisms to ensure trustworthiness, ethical compliance, and human oversight. This paper introduces trustSense, a novel assessment framework and tool designed to evaluate the maturity of human oversight practices in AI governance. Building upon principles from trustworthy AI, cybersecurity readiness, and privacy-by-design, trustSense employs a structured questionnaire-based approach to capture an organisation’s oversight capabilities across multiple dimensions. The tool supports diverse user roles and provides tailored feedback to guide risk mitigation strategies. Its calculation module synthesises responses to generate maturity scores, enabling organisations to benchmark their practices and identify improvement pathways. The design and implementation of trustSense are grounded in user-centred methodologies, with defined personas, user flows, and a privacy-preserving architecture. Security considerations and data protection are integrated into all stages of development, ensuring compliance with relevant regulations. Validation results demonstrate the tool’s effectiveness in providing actionable insights for enhancing AI oversight maturity. By combining measurement, guidance, and privacy-aware design, trustSense offers a practical solution for organisations seeking to operationalise trust in AI systems. This work contributes to the discourse on governance of trustworthy AI systems by providing a scalable, transparent, and empirically validated human maturity assessment tool. Full article
Show Figures

Figure 1

26 pages, 975 KB  
Review
Feature-Centric Approaches to Android Malware Analysis: A Survey
by Shama Maganur, Yili Jiang, Jiaqi Huang and Fangtian Zhong
Computers 2025, 14(11), 482; https://doi.org/10.3390/computers14110482 - 5 Nov 2025
Cited by 3 | Viewed by 2573
Abstract
Sophisticated malware families exploit the openness of the Android platform to enable large-scale disruption, data exfiltration, and denial-of-service attacks, including the infiltration of IoT infrastructures. This systematic literature review examines cutting-edge approaches to Android malware analysis, with implications for securing resource-constrained environments. We [...] Read more.
Sophisticated malware families exploit the openness of the Android platform to enable large-scale disruption, data exfiltration, and denial-of-service attacks, including the infiltration of IoT infrastructures. This systematic literature review examines cutting-edge approaches to Android malware analysis, with implications for securing resource-constrained environments. We analyze feature extraction techniques across static, dynamic, hybrid, and graph-based methods, highlighting their respective trade-offs. Static analysis offers efficiency but is easily circumvented through obfuscation, whereas dynamic analysis provides stronger resistance to evasive behaviors at the cost of higher computational overhead, often unsuitable for lightweight devices. Hybrid approaches aim to balance accuracy with resource efficiency, while graph-based methods deliver enhanced semantic modeling and adversarial robustness. This survey provides a structured comparison of existing techniques, identifies open research gaps, and outlines a roadmap for future work to improve scalability, adaptability, and long-term resilience in Android malware detection. Full article
Show Figures

Figure 1

17 pages, 584 KB  
Article
An Adaptive Multi-Agent Framework for Semantic-Aware Process Mining
by Xiaohan Su, Bin Liang, Zhidong Li, Yifei Dong, Justin Wang and Fang Chen
Computers 2025, 14(11), 481; https://doi.org/10.3390/computers14110481 - 5 Nov 2025
Viewed by 1246
Abstract
With rapid advancements in large language models for natural language processing, their role in semantic-aware process mining is growing. We study semantics-aware process mining, where decisions must reflect both event logs and textual rules. We propose an online, adaptive multi-agent framework that operates [...] Read more.
With rapid advancements in large language models for natural language processing, their role in semantic-aware process mining is growing. We study semantics-aware process mining, where decisions must reflect both event logs and textual rules. We propose an online, adaptive multi-agent framework that operates over a single knowledge base shared across three tasks—semantic next-activity prediction (S_NAP), trace-level semantic anomaly detection (T_SAD), and activity-level semantic anomaly detection (A_SAD). The approach has three key elements: (i) cross-task corroboration at retrieval time, formed by pooling in-domain and out-of-domain candidates to strengthen coverage; (ii) feedback-to-index calibration that converts user correctness/usefulness into propensity-debiased, smoothed priors that immediately bias recall and first-stage ordering for the next query; and (iii) stability controls—consistency-aware scoring, confidence gating with failure-driven query rewriting, task-level trust regions, and a sequential rule to select the relevance–quality interpolation. We instantiate the framework with Mistral-7B-Instruct, Llama-3-8B, GPT-3.5, and GPT-4o and evaluate it using macro-F1. Compared to in-context learning, our framework improves S_NAP, T_SAD, and A_SAD by 44.0%, 15.6%, and 7.1%, respectively, and attains the best overall profile against retrieval-only and correction-centric baselines. Ablations show that removing index priors causes the steepest degradation, cross-task corroboration yields consistent gains—most visibly on S_NAP—and confidence gating preserves robustness to difficult inputs. The result is immediate serve-time adaptivity without heavy fine-tuning, making semantic process analysis practical under drift. Full article
Show Figures

Graphical abstract

21 pages, 17739 KB  
Article
Re_MGFE: A Multi-Scale Global Feature Embedding Spectrum Sensing Method Based on Relation Network
by Jiayi Wang, Fan Zhou, Jinyang Ren, Lizhuang Tan, Jian Wang, Peiying Zhang and Shaolin Liao
Computers 2025, 14(11), 480; https://doi.org/10.3390/computers14110480 - 4 Nov 2025
Viewed by 606
Abstract
Currently, the increasing number of Internet of Things devices makes spectrum resource shortage prominent. Spectrum sensing technology can effectively solve this problem by conducting real-time monitoring of the spectrum. However, in practical applications, it is difficult to obtain a large number of labeled [...] Read more.
Currently, the increasing number of Internet of Things devices makes spectrum resource shortage prominent. Spectrum sensing technology can effectively solve this problem by conducting real-time monitoring of the spectrum. However, in practical applications, it is difficult to obtain a large number of labeled samples, which leads to the neural network model not being fully trained and affects the performance. Moreover, the existing few-shot methods focus on capturing spatial features, ignoring the representation forms of features at different scales, thus reducing the diversity of features. To address the above issues, this paper proposes a few-shot spectrum sensing method based on multi-scale global feature. To enhance the feature diversity, this method employs a multi-scale feature extractor to extract features at multiple scales. This improves the model’s ability to distinguish signals and avoids overfitting of the network. In addition, to make full use of the frequency features at different scales, a learnable weight feature reinforcer is constructed to enhance the frequency features. The simulation results show that, when SNR is under 0∼10 dB, the recognition accuracy of the network under different task modes all reaches above 81%, which is better than the existing methods. It realizes the accurate spectrum sensing under the few-shot conditions. Full article
(This article belongs to the Section Internet of Things (IoT) and Industrial IoT)
Show Figures

Graphical abstract

16 pages, 34460 KB  
Article
A Mixed Reality-Based Training and Guidance System for Quality Control
by Luzia Saraiva, João Henriques, José Silva, André Barbosa and Serafim M. Oliveira
Computers 2025, 14(11), 479; https://doi.org/10.3390/computers14110479 - 3 Nov 2025
Viewed by 796
Abstract
The increasing demand for customized products has raised the significant challenges of increasing performance and reducing costs in the industry. Facing that demand requires operators to enhance their capabilities to cope with complexity, demanding skills, and higher cognitive levels, performance, and errors. To [...] Read more.
The increasing demand for customized products has raised the significant challenges of increasing performance and reducing costs in the industry. Facing that demand requires operators to enhance their capabilities to cope with complexity, demanding skills, and higher cognitive levels, performance, and errors. To overcome this scenario, a virtual instructor framework is proposed to instruct operators and support procedural quality, enabled by the use of You Only Look Once (YOLO) models and by equipping the operators with Magic Leap 2 as a Head-Mounted Display (HMD). The framework relies on key modules, such as Instructor, Management, Core, Object Detection, 3D Modeling, and Storage. A use case in the automotive industry helped validate the Proof-of-concept (PoC) of the proposed framework. This framework can contribute to guiding the development of new tools supporting assembly operations in the industry. Full article
Show Figures

Figure 1

20 pages, 689 KB  
Article
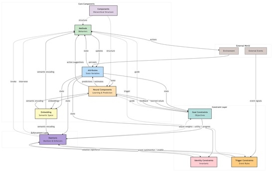
Constrained Object Hierarchies as a Unified Theoretical Model for Intelligence and Intelligent Systems
by Harris Wang
Computers 2025, 14(11), 478; https://doi.org/10.3390/computers14110478 - 3 Nov 2025
Viewed by 1301
Abstract
Achieving Artificial General Intelligence (AGI) requires a unified framework capable of modeling the full spectrum of intelligent behavior—from logical reasoning and sensory perception to emotional regulation and collective decision-making. This paper proposes Constrained Object Hierarchies (COH), a neuroscience-inspired theoretical model that represents intelligent [...] Read more.
Achieving Artificial General Intelligence (AGI) requires a unified framework capable of modeling the full spectrum of intelligent behavior—from logical reasoning and sensory perception to emotional regulation and collective decision-making. This paper proposes Constrained Object Hierarchies (COH), a neuroscience-inspired theoretical model that represents intelligent systems as hierarchical compositions of objects governed by symbolic structure, neural adaptation, and constraint-based control. Each object is formally defined by a 9-tuple structure: O=(C,A,M,N,E,I,T,G,D), encapsulating its Components, Attributes, Methods, Neural components, Embedding, and governing Identity constraints, Trigger constraints, Goal constraints, and Constraint Daemons. To demonstrate the scope and versatility of COH, we formalize nine distinct intelligence types—including computational, perceptual, motor, affective, and embodied intelligence—each with detailed COH parameters and implementation blueprints. To operationalize the framework, we introduce GISMOL, a Python-based toolkit for instantiating COH objects and executing their constraint systems and neural components. GISMOL supports modular development and integration of intelligent agents, enabling a structured methodology for AGI system design. By unifying symbolic and connectionist paradigms within a constraint-governed architecture, COH provides a scalable and explainable foundation for building general purpose intelligent systems. A comprehensive summary of the research contributions is presented right after the introduction. Full article
Show Figures

Graphical abstract

25 pages, 2322 KB  
Article
Enhancing Cyberattack Prevention Through Anomaly Detection Ensembles and Diverse Training Sets
by Faisal Saleem S Alraddadi, Luis F. Lago-Fernández and Francisco B. Rodríguez
Computers 2025, 14(11), 477; https://doi.org/10.3390/computers14110477 - 3 Nov 2025
Viewed by 976
Abstract
A surge in global connectivity has led to an increase in cyberattacks, creating a need for improved security. A promising area of research is using machine learning to detect these attacks. Traditional two-class machine learning models can be ineffective for real-time detection, as [...] Read more.
A surge in global connectivity has led to an increase in cyberattacks, creating a need for improved security. A promising area of research is using machine learning to detect these attacks. Traditional two-class machine learning models can be ineffective for real-time detection, as attacks often represent a minority of traffic (anomaly) and fluctuate with time. This comparative study uses an ensemble of one-class classification models. First, we employed an ensemble of autoencoders with randomly generated architectures to enhance the dynamic detection of attacks, enabling each model to learn distinct aspects of the data distribution. The term ‘dynamic’ reflects the ensemble’s superior responsiveness to different attack rates without the need for retraining, offering enhanced performance compared to a static average of individual models, which we refer to as the baseline approach. Second, for comparison with the ensemble of autoencoders, we employ an ensemble of isolation forests, which also improves dynamic attack detection. We evaluated our ensemble models using the NSL-KDD dataset, testing them without the need for retraining with varying attack ratios, and comparing the results with the baseline method. Then, we investigated the impact of training data overlap among ensemble components and its effect on the detection of extremely low attack rates. The objective is to train each model within the ensemble with the minimal amount of data necessary to detect malicious traffic across varying attack rates effectively. Based on the conclusions drawn from our initial study using the NSL-KDD dataset, we re-evaluated our strategy with a modern dataset, CIC_IoT-2023, which also achieved good performance in detecting various attack rates using an ensemble of simple autoencoder models. Finally, we have observed that when distributing normal traffic data among ensemble components with a small overlap, the results show enhanced overall performance. Full article
(This article belongs to the Special Issue Using New Technologies in Cyber Security Solutions (2nd Edition))
Show Figures

Figure 1

23 pages, 3017 KB  
Article
Real-Time Passenger Flow Analysis in Tram Stations Using YOLO-Based Computer Vision and Edge AI on Jetson Nano
by Sonia Diaz-Santos, Pino Caballero-Gil and Cándido Caballero-Gil
Computers 2025, 14(11), 476; https://doi.org/10.3390/computers14110476 - 3 Nov 2025
Cited by 1 | Viewed by 2192
Abstract
Efficient real-time computer vision-based passenger flow analysis is increasingly important for the management of intelligent transportation systems and smart cities. This paper presents the design and implementation of a system for real-time object detection, tracking, and people counting in tram stations. The proposed [...] Read more.
Efficient real-time computer vision-based passenger flow analysis is increasingly important for the management of intelligent transportation systems and smart cities. This paper presents the design and implementation of a system for real-time object detection, tracking, and people counting in tram stations. The proposed approach integrates YOLO-based detection with a lightweight tracking module and is deployed on an NVIDIA Jetson Nano device, enabling operation under resource constraints and demonstrating the potential of edge AI. Multiple YOLO versions, from v3 to v11, were evaluated on data collected in collaboration with Metropolitano de Tenerife. Experimental results show that YOLOv5s achieves the best balance between detection accuracy and inference speed, reaching 96.85% accuracy in counting tasks. The system demonstrates the feasibility of applying edge AI to monitor passenger flow in real time, contributing to intelligent transportation and smart city initiatives. Full article
Show Figures

Figure 1

26 pages, 1572 KB  
Article
Pulse-Driven Spin Paradigm for Noise-Aware Quantum Classification
by Carlos Riascos-Moreno, Andrés Marino Álvarez-Meza and German Castellanos-Dominguez
Computers 2025, 14(11), 475; https://doi.org/10.3390/computers14110475 - 1 Nov 2025
Viewed by 993
Abstract
Quantum machine learning (QML) integrates quantum computing with classical machine learning. Within this domain, QML-CQ classification tasks, where classical data is processed by quantum circuits, have attracted particular interest for their potential to exploit high-dimensional feature maps, entanglement-enabled correlations, and non-classical priors. Yet, [...] Read more.
Quantum machine learning (QML) integrates quantum computing with classical machine learning. Within this domain, QML-CQ classification tasks, where classical data is processed by quantum circuits, have attracted particular interest for their potential to exploit high-dimensional feature maps, entanglement-enabled correlations, and non-classical priors. Yet, practical realizations remain constrained by the Noisy Intermediate-Scale Quantum (NISQ) era, where limited qubit counts, gate errors, and coherence losses necessitate frugal, noise-aware strategies. The Data Re-Uploading (DRU) algorithm has emerged as a strong NISQ-compatible candidate, offering universal classification capabilities with minimal qubit requirements. While DRU has been experimentally demonstrated on ion-trap, photonic, and superconducting platforms, no implementations exist for spin-based quantum processing units (QPU-SBs), despite their scalability potential via CMOS-compatible fabrication and recent demonstrations of multi-qubit processors. Here, we present a pulse-level, noise-aware DRU framework for spin-based QPUs, designed to bridge the gap between gate-level models and realistic spin-qubit execution. Our approach includes (i) compiling DRU circuits into hardware-proximate, time-domain controls derived from the Loss–DiVincenzo Hamiltonian, (ii) explicitly incorporating coherent and incoherent noise sources through pulse perturbations and Lindblad channels, (iii) enabling systematic noise-sensitivity studies across one-, two-, and four-spin configurations via continuous-time simulation, and (iv) developing a noise-aware training pipeline that benchmarks gate-level baselines against spin-level dynamics using information-theoretic loss functions. Numerical experiments show that our simulations reproduce gate-level dynamics with fidelities near unity while providing a richer error characterization under realistic noise. Moreover, divergence-based losses significantly enhance classification accuracy and robustness compared to fidelity-based metrics. Together, these results establish the proposed framework as a practical route for advancing DRU on spin-based platforms and motivate future work on error-attentive training and spin–quantum-dot noise modeling. Full article
Show Figures

Figure 1

5 pages, 158 KB  
Editorial
Uncertainty-Aware Artificial Intelligence: Editorial
by H. M. Dipu Kabir and Subrota Kumar Mondal
Computers 2025, 14(11), 474; https://doi.org/10.3390/computers14110474 - 1 Nov 2025
Viewed by 823
Abstract
Artificial Intelligence (AI) has revolutionized the way we think, perceive, and interact, delivering remarkable advances across domains ranging from computer vision and natural language processing to healthcare, power, finance, autonomy, and philosophies [...] Full article
14 pages, 1345 KB  
Article
Fair and Energy-Efficient Charging Resource Allocation for Heterogeneous UGV Fleets
by Dimitris Ziouzios, Nikolaos Baras, Minas Dasygenis and Constantinos Tsanaktsidis
Computers 2025, 14(11), 473; https://doi.org/10.3390/computers14110473 - 1 Nov 2025
Viewed by 542
Abstract
This paper addresses the critical challenge of energy management for autonomous robots in the context of large-scale photovoltaic parks. The dynamic and vast nature of these environments, characterized by dense, structured rows of solar panels, introduces unique complexities, including uneven terrain, varied operational [...] Read more.
This paper addresses the critical challenge of energy management for autonomous robots in the context of large-scale photovoltaic parks. The dynamic and vast nature of these environments, characterized by dense, structured rows of solar panels, introduces unique complexities, including uneven terrain, varied operational demands, and the need for equitable resource allocation among diverse robot fleets. The presented framework adapts and significantly extends the Affinity Propagation algorithm for strategic charging station placement within photovoltaic parks. The key contributions include: (1) a multi-attribute grid-based environment model that quantifies terrain difficulty and panel-specific obstacles; (2) an extended multi-factor scoring function that incorporates penalties for terrain inaccessibility and proximity to sensitive photovoltaic infrastructure; (3) a sophisticated, energy-aware consumption model that accounts for terrain friction, slope, and rolling resistance; and (4) a novel multi-agent fairness constraint that ensures equitable access to charging resources across heterogeneous robot sub-fleets. Through extensive simulations on synthesized photovoltaic park environments, it is demonstrated that the enhanced algorithm not only significantly reduces travel distance and energy consumption but also promotes a fairer, more efficient operational ecosystem, paving the way for scalable and sustainable robotic maintenance and inspection. Full article
(This article belongs to the Special Issue Advanced Human–Robot Interaction 2026)
Show Figures

Figure 1

Previous Issue
Next Issue
Back to TopTop