Sustainable Development Goal 11: Sustainable Cities and Communities (17876)

SDG 11 report - download here
Waiving APCs for SDGs - check out the study with APC fully funded by MDPI:
- Barrier Effect in a Medium-Sized Brazilian City: An Exploratory Analysis Using Decision Trees and Random Forests

Read our publications within SDG 11 scope published in 2015–2025.

Order results
Result details
Results per page
Select all
Export citation of selected articles as:
17 pages, 1990 KB  
Article
Photocatalytic NOx Removal Performance of TiO2-Coated Permeable Concrete: Laboratory Optimization and Field Demonstration
by Han-Na Kim and Hyeok-Jung Kim
Materials 2026, 19(1), 148; https://doi.org/10.3390/ma19010148 - 31 Dec 2025
Viewed by 808
Abstract
Nitrogen oxides (NOx) emitted mainly from vehicle exhaust significantly contribute to urban air pollution, leading to photochemical smog and secondary particulate matter. Photocatalytic technology has emerged as a promising solution for continuous NOx decomposition under ultraviolet (UV) irradiation. This study [...] Read more.
Nitrogen oxides (NOx) emitted mainly from vehicle exhaust significantly contribute to urban air pollution, leading to photochemical smog and secondary particulate matter. Photocatalytic technology has emerged as a promising solution for continuous NOx decomposition under ultraviolet (UV) irradiation. This study developed an eco-friendly permeable concrete incorporating activated loess and zeolite to improve roadside air quality. The high porosity and adsorption capability of the concrete provided a suitable substrate for a TiO2-based photocatalytic coating. A single-component coating system was optimized by introducing colloidal silica to enhance TiO2 particle dispersibility and adding a binder to secure durable adhesion on the concrete surface. The produced permeable concrete met sidewalk quality standards specified in SPS-F-KSPIC-001-2006. Photocatalytic NOx removal performance evaluated by ISO 22197-1 showed a maximum removal efficiency of 77.5%. Even after 300 h of accelerated weathering, the activity loss remained within 13.8%, retaining approximately 80% of the initial performance. Additionally, outdoor mock-up testing under natural light confirmed NOx concentration removal and formation of nitrate by-products, demonstrating practical applicability in real environments. Overall, the integration of permeable concrete and a durable, single-component TiO2 photocatalytic coating provides a promising approach to simultaneously enhance pavement sustainability and reduce urban NOx pollution. Full article
(This article belongs to the Section Catalytic Materials)
Show Figures

Graphical abstract

28 pages, 1553 KB  
Article
Toward a Sustainable Commodity Frontier: From Eco-Utopian Practice of Shanghai Dongtan to Chongming Ecological Island
by Yong Zhou, Yan Zhou and Fan Xiao
Land 2026, 15(1), 81; https://doi.org/10.3390/land15010081 - 31 Dec 2025
Viewed by 968
Abstract
Eco-cities have become global initiatives in recent years. This paper aims to discuss the construction, evolution and future of eco-city movements in China, especially in areas with abundant ecological resources. Extant literature emphasizes that sustainable development is the purpose of an eco-city. However, [...] Read more.
Eco-cities have become global initiatives in recent years. This paper aims to discuss the construction, evolution and future of eco-city movements in China, especially in areas with abundant ecological resources. Extant literature emphasizes that sustainable development is the purpose of an eco-city. However, in the spatial practice of ecological modernization, many European and American countries develop ecological construction at a slower pace, resulting in sustainable ecological outcomes. Those countries developed ecological practices at a smaller scale, aiming to achieve green towns with zero carbon emission. In contrast, the construction of China’s eco-cities typically involves building new cities in outer suburbs with a larger scale and faster speed. This has led to the rapid construction of so-called ecological cities without sustainable development. In this context, this paper starts from the perspective of political economy and conducts qualitative research on the Shanghai Dongtan Eco-city as a case study. It analyzes the motivation and practical measures of different actors by examining the planning, design and construction process of Dongtan Eco-city during 1998–2024. The results suggest that gaining national political priority through the intervention of international actors and foreign investment is the key to the local pilot ecological city project. This paper further analyzes the differences between the planning concept and the actual practice of Dongtan Eco-city, critically discussing the “Eco-city as the enclave of ecological technology.” This is driven by the integration of eco-city construction and the local government performance appraisal system. Consequently, the pursuit of economic returns redirected Dongtan’s sustainability experiment into a form of green-branded retirement real-estate development between 1998 and 2012. From 2012 to 2024, Chongming’s development model continued to evolve, as the project was reframed from a real-estate-led eco-city paradigm toward an “ecological island” agenda articulated in the language of sustainable development. Full article
(This article belongs to the Section Land Socio-Economic and Political Issues)
Show Figures

Figure 1

17 pages, 1010 KB  
Article
Factors Influencing Commercial Feed Buying Behaviour and Productivity of Small-Scale Dairy Farmers in Sululta, Ethiopia
by Kinfemichael Nigussie and Katalin Szendrő
Agriculture 2026, 16(1), 109; https://doi.org/10.3390/agriculture16010109 - 31 Dec 2025
Viewed by 1509
Abstract
The milk productivity of Ethiopian smallholder farmers is greatly influenced by the use of commercial feed. Despite its potential to increase milk production, commercial feed is still not widely used. The study examined the factors influencing the commercial feed purchasing behaviour of small-scale [...] Read more.
The milk productivity of Ethiopian smallholder farmers is greatly influenced by the use of commercial feed. Despite its potential to increase milk production, commercial feed is still not widely used. The study examined the factors influencing the commercial feed purchasing behaviour of small-scale dairy farmers in the Sululta peri-urban area of Ethiopia. Using a quantitative, cross-sectional design, data were collected from 348 farmers and analysed using the PLS-SEM (Partial Least Squares Structural Model). The model examined the interaction of six latent variables: socio-economic factors (SEF), market factors (MF), perceptions (PER), Resource Management and Constraints (RMC), commercial feed purchasing behavior (CFB) and productivity and profitability (DPP). The results showed that, although socio-economic and market factors strongly supported positive perceptions of farmers (β = 0.112, β = 0.044 and p = 0.001, respectively), these attitudes were not translated into actual purchasing behaviour. Notably, the behaviour of the commercial buyers had a significant negative impact on profitability (β = −0.465, p < 0.001), indicating a serious imbalance between costs and benefits. To facilitate sustainable production, it is essential to move beyond perception-based interventions to structural economic reforms, including targeted micro-credit, stabilizing feed price volatility and reduce high transport costs. Full article
(This article belongs to the Section Agricultural Economics, Policies and Rural Management)
Show Figures

Figure 1

27 pages, 5147 KB  
Article
A Semantic-Enhanced Hierarchical Trajectory Planning Framework with Spatiotemporal Potential Field for Autonomous Electric Vehicles
by Yang Zhao, Du Chigan, Qiang Shi, Yingjie Deng and Jianbei Liu
World Electr. Veh. J. 2026, 17(1), 22; https://doi.org/10.3390/wevj17010022 - 31 Dec 2025
Viewed by 671
Abstract
Trajectory planning for intelligent connected vehicles (ICVs) must simultaneously address safety, efficiency, and environmental impact to align with sustainable development goals. This paper proposes a novel hierarchical trajectory planning framework, designed for intelligent connected vehicles (ICVs) that integrates a semantic corridor with a [...] Read more.
Trajectory planning for intelligent connected vehicles (ICVs) must simultaneously address safety, efficiency, and environmental impact to align with sustainable development goals. This paper proposes a novel hierarchical trajectory planning framework, designed for intelligent connected vehicles (ICVs) that integrates a semantic corridor with a spatiotemporal potential field. First, a spatiotemporal safety corridor, enhanced with semantic labels (e.g., low-carbon zones and recommended speeds), delineates the feasible driving region. Subsequently, a multi-objective sampling optimization method generates candidate trajectories that balance safety, comfort and energy consumption. The optimal candidate is refined using a spatiotemporal potential field, which dynamically integrates obstacle predictions and sustainability incentives to achieve smooth and eco-friendly navigation. Comprehensive simulations in typical urban scenarios demonstrate that the proposed method reduces energy consumption by up to 8.43% while maintaining safety and a high level of comfort, compared with benchmark methods. Furthermore, the method’s practical efficacy is validated using real-world vehicle data, showing that the planned trajectories closely align with naturalistic driving behavior and demonstrate safe, smooth, and intelligent behaviors in complex lane-changing scenarios. The validation using 113 real-world truck lane-changing cases demonstrates high consistency with naturalistic driving behavior. These results highlight the framework’s potential to advance sustainable intelligent transportation systems by harmonizing safety, comfort, efficiency, and environmental objectives. Full article
(This article belongs to the Section Propulsion Systems and Components)
Show Figures

Figure 1

23 pages, 8392 KB  
Article
Analysis of Critical “Source-Area-Period” of Agricultural Non-Point Source Pollution in Typical Hilly and Mountainous Areas: A Case Study of Yongchuan District, Chongqing City, China
by Yanrong Lu, Xiuhong Li, Meiying Sun, Le Zhang, Yuying Zhang, Yitong Yin and Rongjin Yang
Agriculture 2026, 16(1), 103; https://doi.org/10.3390/agriculture16010103 - 31 Dec 2025
Viewed by 584
Abstract
Significant achievements have been made in the control of point source pollution. However, agricultural non-point source pollution (AGNPSP) has become a serious threat to ecological environment quality and is now the main source of pollution in the Yangtze River Basin. The topographical features [...] Read more.
Significant achievements have been made in the control of point source pollution. However, agricultural non-point source pollution (AGNPSP) has become a serious threat to ecological environment quality and is now the main source of pollution in the Yangtze River Basin. The topographical features of the upper Yangtze River region are primarily characterised by hilly and mountainous terrain, marked by steep slopes and pronounced undulations. This renders the land susceptible to soil erosion, thereby becoming a significant conduit for the entry of AGNPSP into water bodies. Consequently, there is an urgent need to identify critical sources, areas and periods of AGNPSP and to promote the effective prevention and control of such pollution. The present study adopted the Yongchuan District of Chongqing, a region characterised by hilly and mountainous terrain in the upper reaches of the Yangtze River, as a case study. The research, conducted from 2018 to 2021, sought to identify the “critical sources—areas—periods“ of AGNPSP. In order to surmount the challenge posed by the absence of fundamental data, the study constructed and integrated three models. The export coefficient model was used to calculate the pollution load, the pollutant load intensity model was used for spatial analysis, and the equal-scale pollution load equation was used to assess the contribution degree of different pollutants. Furthermore, the study developed a monthly pollutant flux model to accurately identify the critical pollution periods within the year. In conclusion, the research results have indicated the necessity of a governance strategy that is to be implemented with utmost priority. This strategy is to be based on the following hierarchy: critical sources, areas, and periods. The results of the study indicate the following: (1) The pollutants that exhibit the greatest contribution in Yongchuan District are total nitrogen (TN)and chemical oxygen demand (COD), accounting for 34% and 33%, respectively. The primary source of pollution is attributed to livestock and poultry breeding, accounting for 49.7% of the total pollution load. (2) The critical area of AGNPSP in Yongchuan District is located in the south of the district and primarily comprises Zhutuo Town, Hegeng Town and Xianlong Town. Among the critical areas identified, livestock and poultry farming accounts for 68% of the pollution load. (3) The monthly variation of pollutant fluxes demonstrates a single peak pattern, with the peak occurring in June. The data indicates that the flux of pollutants in June and July accounted for 37% of the total, thus identifying these months as critical periods for the management of AGNPSP in Yongchuan District. The critical source–area–period analysis indicates that the comprehensive management strategy for AGNPSP should focus on critical sources, areas and periods. Furthermore, it should adopt a prioritised, zoned and phased management approach. This approach has the potential to promote cost-effective and efficient prevention and control, thereby facilitating the achievement of sustainable agricultural development. Full article
(This article belongs to the Section Agricultural Soils)
Show Figures

Figure 1

22 pages, 1035 KB  
Article
Investigating User Acceptance of Autonomous Vehicles in Developing Cities Using Machine Learning: Lessons from Alexandria, Egypt
by Sherif Shokry, Ahmed Mahmoud Darwish, Hazem Mohamed Darwish, Omar Elsnossy Ibrahim, Maged Zagow, Marwa Elbany and Usama Elrawy Shahdah
Systems 2026, 14(1), 45; https://doi.org/10.3390/systems14010045 - 31 Dec 2025
Viewed by 692
Abstract
The willingness to adopt Autonomous Vehicles (AVs) represents a crucial advancement from the sustainable mobility perspective. This is progressively continuing in the developed countries. A comparable shift is expected in developing nations; however, empirical studies remain limited, especially in areas where AVs have [...] Read more.
The willingness to adopt Autonomous Vehicles (AVs) represents a crucial advancement from the sustainable mobility perspective. This is progressively continuing in the developed countries. A comparable shift is expected in developing nations; however, empirical studies remain limited, especially in areas where AVs have not yet been deployed. This study investigates the willingness to adopt AVs in a developing city where AVs have not been deployed yet. A comprehensive travel behavior questionnaire was conducted among local commuters in Alexandria, Egypt, to identify the influential variables affecting AV choice. The well-known machine learning classifier, Extreme Gradient Boosting (XGB), was employed to develop a forecasting model, which indicated a notable accuracy. The results indicated that trip cost was the most influential feature. On the other hand, there is a considerable level of mode captivity, since most travelers prefer to remain with their current mode, regardless of the effects of other variables. A significant share of travelers expressed concerns about shifting to AVs due to safety worries associated with the travel behavior of other transportation modes’ commuters. The analysis provides nuanced perspectives on the variables promoting modal shift toward the AVs, supporting future policies for smart urban mobility. Full article
(This article belongs to the Special Issue AI Applications in Transportation and Logistics)
Show Figures

Figure 1

21 pages, 2993 KB  
Article
Urban Green Spaces and Their Role in Enhancing Liveability: Lessons from a Lisbon Neighbourhood During the COVID-19 Pandemic
by Jeanna de Campos Cunha, Eduarda Marques da Costa and Sofia Morgado
Land 2026, 15(1), 78; https://doi.org/10.3390/land15010078 - 31 Dec 2025
Cited by 1 | Viewed by 1023
Abstract
Urban and population densification have resulted in deteriorating living conditions for populations and the loss of UGSs. The COVID-19 pandemic has exposed the social, economic and environmental vulnerabilities of our societies, but it has also demonstrated the importance of UGSs as intrinsic elements [...] Read more.
Urban and population densification have resulted in deteriorating living conditions for populations and the loss of UGSs. The COVID-19 pandemic has exposed the social, economic and environmental vulnerabilities of our societies, but it has also demonstrated the importance of UGSs as intrinsic elements for maintaining the quality of life of the population and making urban spaces sustainable. Due to its considerable area of UGS, the district of Benfica in Lisbon, Portugal, is the object of study. The study focuses on understanding how the proximity of UGS influences the practice of leisure activities for different publics, and how they are reflected in the populations’ lives, exploring the context during the COVID-19 pandemic. It develops a methodology with a mixed-methods approach: (1) literature review, policies, and urban planning; (2) observation methods, mapping and spatial analysis of UGS types; and (3) surveys. The empirical results indicate the importance of proximity to improve the frequency, namely for the elderly and children. The results also demonstrate that the quality (infrastructure and equipment) of UGS, despite having less walking proximity, is an important element to attract people to use the UGS. A general conclusion is that the proximity and accessibility (walking or public transport) are interlinked in both profiles of UGS, demonstrating a relationship between the place of residence, easy access and frequency of UGS in the practice of activities and the self-assessed physical and mental health benefits. Full article
(This article belongs to the Special Issue Spatial Planning and Land-Use Management: 2nd Edition)
Show Figures

Graphical abstract

19 pages, 2039 KB  
Article
Analysis of Spatiotemporal Changes and Driving Forces of Ecological Environment Quality in the Chang–Zhu–Tan Metropolitan Area Based on the Modified Remote Sensing Ecological Index
by Tao Wang, Beibei Chen, Xiying Wang, Hao Wang, Zhen Song and Ming Cheng
Land 2026, 15(1), 79; https://doi.org/10.3390/land15010079 - 31 Dec 2025
Viewed by 603
Abstract
The Chang–Zhu–Tan Metropolitan Area, the first national-level metropolitan region in central China, faces a prominent conflict between urban expansion and the quality of the ecological environment (EEQ) amid rapid urbanization. Investigating the ecological evolution of this area holds both significant scientific and practical [...] Read more.
The Chang–Zhu–Tan Metropolitan Area, the first national-level metropolitan region in central China, faces a prominent conflict between urban expansion and the quality of the ecological environment (EEQ) amid rapid urbanization. Investigating the ecological evolution of this area holds both significant scientific and practical value. This study leverages the Google Earth Engine (GEE) platform and long-term Landsat remote sensing imagery to explore the spatiotemporal variations in EEQ in the Chang–Zhu–Tan Metropolitan Area from 2002 to 2022. A modified remote sensing ecological index (MRSEI) was developed by incorporating the Air Quality Difference Index (DI), and changes in EEQ were analyzed using Sen slope estimation and the Mann–Kendall test. Apart from that, using 2022 data as an example, the Optimal Parameter Geodetector (OPGD) was employed to evaluate the impacts of multifarious driving factors on EEQ. The main findings of the study are as follows: (1) In comparison with the traditional remote sensing ecological index (RSEI), MRSEI can more effectively reflect regional differences in EEQ. (2) The overall EEQ in the region is relatively good, with over 60% of the area classified as “excellent” or “good”. The spatial distribution follows a pattern of “higher at the edges, lower in the center”. (3) The EEQ trend in the study area generally suggests reinforcement, though central areas such as Kaifu District and Tianxin District exhibit varying degrees of degradation. (4) Human factors have a greater impact on EEQ than natural factors. Land Use and Land Cover Change (LUCC) is the primary driver of the spatial differentiation in the regional ecological environment, with the interaction of these factors producing synergistic effects. The results of this study strongly support the need for ecological protection and green development in the Chang–Zhu–Tan Metropolitan Area, offering valuable insights for the sustainable development of other domestic metropolitan regions. Full article
Show Figures

Figure 1

29 pages, 1195 KB  
Article
AI, Security, and Trust in the Digital Wallet: Evidence from Current Romanian FinTech Users
by Bianca-Eugenia Bodorin and Eliza Ciobanu
Int. J. Financial Stud. 2026, 14(1), 1; https://doi.org/10.3390/ijfs14010001 - 31 Dec 2025
Viewed by 2487
Abstract
The digitalization of finance has accelerated the diffusion of FinTech and raised new questions about how AI, data security and blockchain shape consumer behaviour. This article examines current FinTech users, focusing on mobile banking, security perceptions, AI-enabled personalisation and trust in blockchain. A [...] Read more.
The digitalization of finance has accelerated the diffusion of FinTech and raised new questions about how AI, data security and blockchain shape consumer behaviour. This article examines current FinTech users, focusing on mobile banking, security perceptions, AI-enabled personalisation and trust in blockchain. A structured online survey of 191 adult users was analysed with descriptive statistics, chi-square tests and three multiple linear regression models. Results show that adoption is overwhelmingly mobile centric: 84.8% primarily use mobile banking applications, accessed almost exclusively via smartphones (96.9%). Data security is the dominant decision criterion, rated “very important” by 83.3% of respondents. While 70.1% believe AI can substantially improve the FinTech experience, trust depends on transparent explanations of how algorithms operate and on guarantees of personal data protection. Regression models indicate that usage intensity is higher among younger, higher-income users and those who perceive simplified interfaces as encouraging, whereas positive views of AI are broadly shared and not segment-specific. Trust in blockchain is linked to a pro-technology mindset rather than to socio-demographic or urban–rural differences. The findings highlight “secure convenience” and explainable AI as central conditions for sustainable FinTech engagement. Full article
(This article belongs to the Special Issue Technologies and Financial Innovation)
Show Figures

Figure 1

25 pages, 10135 KB  
Article
Explainable Machine Learning for Evaluating Coupling and Coordination of the Sustainability Trilemma: A Case Study of Hebei Province
by Qiaobi Chen, Leigang Sun, Qing Zhang, Kefa Zhou, Jinlin Wang, Jiantao Bi, Wei Wang, Yingpeng Lu, Guangjun Qu and Shulei Lu
Land 2026, 15(1), 73; https://doi.org/10.3390/land15010073 - 31 Dec 2025
Viewed by 603
Abstract
Achieving coordinated development among social equity (SE), economic development (ED), and ecosystem health (EH) is central to resolving the sustainability trilemma. This study investigated the spatiotemporal evolution and driving forces of SE–ED–EH coordinated development in Hebei Province, China, from 2005 to 2020 using [...] Read more.
Achieving coordinated development among social equity (SE), economic development (ED), and ecosystem health (EH) is central to resolving the sustainability trilemma. This study investigated the spatiotemporal evolution and driving forces of SE–ED–EH coordinated development in Hebei Province, China, from 2005 to 2020 using a 1 km grid dataset. A comprehensive analytical framework integrating the Coupling Coordination Degree (CCD) model, fuzzy C-means clustering, and interpretable machine learning (XGBoost–SHAP) was developed to quantify changes in coupling and coordination (CC) levels and reveal nonlinear threshold effects. Results show pronounced spatial heterogeneity: urban cores exhibit “high coupling degree (C)–high coordination degree (T)–high CC level,” southeastern plains show “high C–low T–medium CC level,” and northwestern mountainous areas present “low C–medium/high T–low CC level.” Six dominant temporal evolution types were identified. XGBoost–SHAP reveals that nighttime lights (NL), population density (POP), and elevation (DEM) are the dominant drivers, with clear threshold ranges (NL 500–1500 nits; POP threshold near 40 persons km−2 with diminishing returns beyond 100 persons km−2; DEM constraint at 1000–1250 m) and strong interaction effects. The results suggest that Hebei is entering a quality- and structure-oriented rebalancing stage, where threshold-based management is critical for avoiding marginal loss of coordinated development. This study demonstrates that interpretable machine learning provides a transferable paradigm for threshold calibration, spatial zoning, and policy optimization aligned with SDGs, particularly applicable for resource-constrained regions undergoing late industrial transition. Full article
(This article belongs to the Special Issue Advances in Urban Planning and Sustainable Mobility)
Show Figures

Figure 1

23 pages, 7753 KB  
Article
Urban Area Sustainability Analysis by Means of Integrated Microclimatic Measurement Techniques Combined with Thermal Comfort Modelling—A Pilot Project Application
by Giacomo Pierucci, Michele Baia and Carla Balocco
Energies 2026, 19(1), 217; https://doi.org/10.3390/en19010217 - 31 Dec 2025
Cited by 1 | Viewed by 556
Abstract
Although the literature is rich in studies of indoor thermal comfort, there is a lack of research on outdoor thermal comfort, despite its importance in response to global warming and the rise of urban heat islands. Physics models addressing spatial (urban energy form, [...] Read more.
Although the literature is rich in studies of indoor thermal comfort, there is a lack of research on outdoor thermal comfort, despite its importance in response to global warming and the rise of urban heat islands. Physics models addressing spatial (urban energy form, green areas) and temporal (climate variability) factors are urgently needed. This study proposes a useful method for outdoor comfort evaluation at a district scale, based on the energy form of built-up areas and hyperlocal climatic conditions. It enables the determination of distributed Physiological Environmental Temperature values at a district scale, assessing the greenery effect and mutual radiative exchanges. Applied to a case study in Florence, Italy, it integrates multiple measurement techniques. The main results highlight the model’s ability to evaluate outdoor thermal perception through the new identified indicator of Virtual Physiological Environmental Temperature (PET*) spread, ranging from 23.5 to 101.0 °C, specifically referring to the worst climatic conditions inside an urban canyon in relation to different real scenarios. The results confirm the method’s effectiveness as a tool for thermodynamics and planning for the well-being of an urban built-up environment. It offers useful support for sustainability and human-centric design, oriented to UHI mitigation and climate change adaptation strategies. Full article
(This article belongs to the Section G: Energy and Buildings)
Show Figures

Figure 1

23 pages, 6931 KB  
Systematic Review
Responsible or Sustainable AI? Circular Economy Models in Smart Cities
by Hanvedes Daovisan
Sustainability 2026, 18(1), 398; https://doi.org/10.3390/su18010398 - 31 Dec 2025
Cited by 1 | Viewed by 1131
Abstract
Responsible artificial intelligence (RAI) has been increasingly embedded within circular economy (CE) models to facilitate sustainable artificial intelligence (SAI) and to enable data-driven transitions in smart-city contexts. Despite this progression, limited synthesis has been undertaken to connect RAI and SAI principles with their [...] Read more.
Responsible artificial intelligence (RAI) has been increasingly embedded within circular economy (CE) models to facilitate sustainable artificial intelligence (SAI) and to enable data-driven transitions in smart-city contexts. Despite this progression, limited synthesis has been undertaken to connect RAI and SAI principles with their translation into policy, particularly within deep learning contexts. Accordingly, this study was designed to integrate RAI and SAI research within CE-oriented smart-city models. A science-mapping and knowledge-translation design was employed, with data retrieved from the Scopus database in accordance with the PRISMA 2020 flow protocol. From an initial yield of 3842 records, 1176 studies published between 1 January 2020 and 20 November 2025 were included for analysis. The first set of results indicated that publication trends in RAI and SAI for CE models within smart-city frameworks were found to be statistically significant (R2 = 0.94, p < 0.001). The second set of results revealed that circular manufacturing, waste management automation, predictive energy optimisation, urban data platforms, and smart mobility systems were increasingly embedded within RAI and SAI applications for CE models in smart-city contexts. The third set of results demonstrated that RAI and SAI within CE models were found to yield a significant effect (M = −0.61, SD = 0.09, t(9) = 7.42, p < 0.001) and to correlate positively with policy alignment (r = 0.34, p = 0.042) in smart-city contexts. It was therefore concluded that policy-responsive AI governance is required to ensure inclusive and sustainable smart-city transformation within frameworks of RAI. Full article
Show Figures

Figure 1

25 pages, 52571 KB  
Article
A Hybrid CFD–ML Approach for Rapid Assessment of Particle Dispersion in a Port-Industrial Environment
by Alejandro González Barberá, Raheem Nabi, Aina Macias, Guillem Monrós-Andreu and Sergio Chiva
Environments 2026, 13(1), 19; https://doi.org/10.3390/environments13010019 - 31 Dec 2025
Viewed by 1701
Abstract
Airborne dust emissions from bulk cargo handling in port terminals can degrade local air quality, but traditional dispersion models are often too slow or coarse to support rapid operational decisions. There is thus a pressing need for efficient tools that retain the spatial [...] Read more.
Airborne dust emissions from bulk cargo handling in port terminals can degrade local air quality, but traditional dispersion models are often too slow or coarse to support rapid operational decisions. There is thus a pressing need for efficient tools that retain the spatial detail of CFD while enabling near-real-time scenario evaluation. In this work, we develop and test a hybrid framework that couples an RANS-based CFD model of dust dispersion with a neural network surrogate to rapidly predict exposure patterns for a bulk terminal under variable wind and operational conditions. The ML surrogate model, based on a decoder-style Multilayer Perceptron (MLP) architecture, processes two-dimensional slices of dispersion fields across particle diameter classes, enabling predictions in milliseconds with an acceleration factor of approximately 8×106 over traditional CFD while preserving high fidelity, as validated by performance metrics such as the F1 score and precision values exceeding 0.8 and 0.76, respectively. This approach not only addresses computational inefficiencies but also lays the groundwork for real-time air-quality monitoring and sustainable urban planning, potentially integrating with digital twins fed by live weather data. Full article
(This article belongs to the Special Issue Advances in Urban Air Pollution: 2nd Edition)
Show Figures

Figure 1

30 pages, 28019 KB  
Article
Global Pursuits of Sustainable Transport and Their Challenges in the Context of a Historic Town: The Case of Park-and-Ride Development in Stary Sącz, Poland
by Anna Szewczyk-Świątek and Wojciech Świątek
Sustainability 2026, 18(1), 393; https://doi.org/10.3390/su18010393 - 30 Dec 2025
Viewed by 991
Abstract
The effort to reduce the intensity of car traffic in city centres is among the core objectives of sustainable development. One important means of achieving this aim is the creation of Park-and-Ride facilities. This article examines the challenges encountered during the planning and [...] Read more.
The effort to reduce the intensity of car traffic in city centres is among the core objectives of sustainable development. One important means of achieving this aim is the creation of Park-and-Ride facilities. This article examines the challenges encountered during the planning and construction of a Park-and-Ride designed to ease the transport burden of a larger city, yet situated on the edge of a small historic town in Poland. Using a research-through-design method, the study identifies the project’s challenges. The article highlights the overlooked issue of locating Park-and-Ride schemes within sensitive contexts. The accompanying interventions enabled the realisation of an undertaking, originally conceived as a strictly engineering investment fulfilling global policy objectives, but ultimately adapted to manage local priorities. The pursuit of sustainable transport development thus became an opportunity to foreground the dual role of transport spaces: both as organisers of movement and as educators in conveying cultural meaning. The project serves as an example of how local problems may be addressed through investments framed as advancing global political goals. The Park-and-Ride in Stary Sącz also provides material evidence of the significance of decisions made by local authorities to resolve local challenges while contributing to global goals. Full article
(This article belongs to the Special Issue Sustainability and Innovation in Engineering Education and Management)
Show Figures

Figure 1

22 pages, 654 KB  
Article
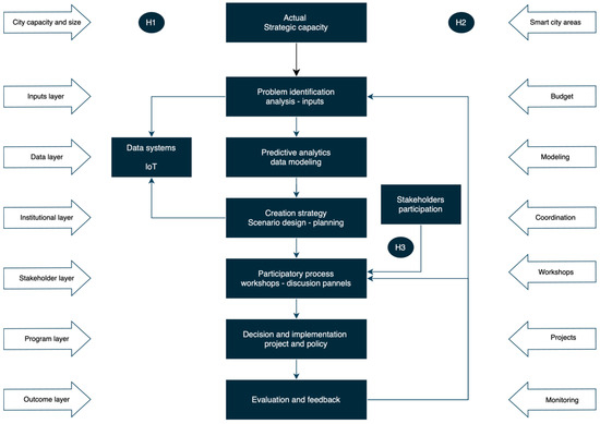
Strategic Smart City Development Through Citizen Participation: Empirical Evidence from Slovakia
by Oliver Bubeliny, Dana Kusnirova and Milan Kubina
Systems 2026, 14(1), 43; https://doi.org/10.3390/systems14010043 - 30 Dec 2025
Viewed by 701
Abstract
The article examines the relationship between city size, strategic capacity, and stakeholder participation in the development of Smart City strategies in Slovak municipalities. Although Smart City initiatives in Central and Eastern Europe are expanding, empirical evidence on their strategic foundations remains limited. This [...] Read more.
The article examines the relationship between city size, strategic capacity, and stakeholder participation in the development of Smart City strategies in Slovak municipalities. Although Smart City initiatives in Central and Eastern Europe are expanding, empirical evidence on their strategic foundations remains limited. This research bridges that gap by analyzing data collected from 35 Slovak cities with populations above 20,000 inhabitants. Using a structured questionnaire and applying nonparametric statistical methods (Spearman correlation, Chi-square test, ANOVA, and Kruskal–Wallis test), the study explores how city size affects the presence and thematic orientation of Smart City strategies as well as the intensity of stakeholder participation. The results reveal a moderate and statistically significant correlation between city size and Smart City strategy development, while thematic orientations remain similar across cities. Larger municipalities show higher levels of strategic capacity and greater cooperation with academic institutions, confirming partial support for the proposed hypotheses. The findings underscore the need to strengthen the institutional and participatory capacities of smaller municipalities to achieve balanced and inclusive Smart City governance. The study contributes to the literature by integrating strategic, technological, and participatory dimensions into one analytical framework applicable to the CEE context. Full article
Show Figures

Figure 1

24 pages, 1234 KB  
Article
Reimagining Proximity: Operationalising the X-Minute City and Urban Regeneration in Amsterdam and Milan
by Fulvia Pinto and Mina Akhavan
Land 2026, 15(1), 71; https://doi.org/10.3390/land15010071 - 30 Dec 2025
Cited by 1 | Viewed by 803
Abstract
The study explores the concept of the X-Minute City, an evolution of the 15-min city paradigm, as an operational tool for sustainable urban regeneration in Europe. Starting from the goal of ensuring daily accessibility to key services within 5–20 min on foot or [...] Read more.
The study explores the concept of the X-Minute City, an evolution of the 15-min city paradigm, as an operational tool for sustainable urban regeneration in Europe. Starting from the goal of ensuring daily accessibility to key services within 5–20 min on foot or by bicycle, the research analyses how this proximity model can respond to contemporary environmental, social, and infrastructural challenges. Through a comparative approach between Amsterdam and Milan, chosen for their regulatory and cultural differences, the study combines documentary analysis, urban policy evaluation, and the construction of a grid of multidimensional indicators relating to proximity, sustainable mobility, spatial reuse, and social inclusion. In conceptual terms, the X-Minute City is understood here as a flexible and governance-oriented extension of the 15-min city, in which proximity is treated as an adaptive temporal band (5–20 min) and as an infrastructure of multilevel urban governance rather than a fixed and universal design rule. The findings highlight that in the Netherlands, the model is supported by a coherent and integrated regulatory framework, while in Italy, innovative local experiments and bottom-up participatory practices prevail. The analysis demonstrates that integrating the X-Minute City with multilevel governance tools and inclusive policies can foster more equitable, resilient, and sustainable cities. Finally, the research proposes an adaptable and replicable framework, capable of transforming the X-Minute City from a theoretical vision to an operational infrastructure for 21st-century European urban planning. The limitations of this predominantly qualitative, document-based approach are discussed, together with future directions for integrating spatial accessibility modelling and participatory methods. Full article
Show Figures

Figure 1

25 pages, 2709 KB  
Article
Spatiotemporal Evolution and Driving Factors of Green Transition Resilience in Four Types of China’s Resource-Based Cities Based on the Geographical Detector Model
by Yu Wang, Yanqiu Wang and Mingming Zhao
Sustainability 2026, 18(1), 391; https://doi.org/10.3390/su18010391 - 30 Dec 2025
Cited by 2 | Viewed by 586
Abstract
Promoting synergistic economic–resource–environmental development in resource-based cities (RBCs) is a fundamental requirement for ensuring national energy security and advancing regional sustainable and coordinated development. This study innovatively proposes the theoretical framework of “green transformation resilience (GTR)” based on evolutionary resilience theory, and then [...] Read more.
Promoting synergistic economic–resource–environmental development in resource-based cities (RBCs) is a fundamental requirement for ensuring national energy security and advancing regional sustainable and coordinated development. This study innovatively proposes the theoretical framework of “green transformation resilience (GTR)” based on evolutionary resilience theory, and then empirically explores the GTR of 114 RBCs in China from the perspective of urban development stages using multiple data models. The findings indicate that the GTR demonstrated an overall upward trend, though it remained at a consistently low level. Regenerative RBCs exhibited the highest GTR levels. GTR exhibits an uneven spatial distribution, primarily caused by super-variation density. The factor detection results indicate that factors such as government intervention, income level, and human capital have strong explanatory power for the spatial variation of GTR. Interaction analysis confirmed the significant nonlinear enhancement or bivariate enhancement of all pairs of factors. This study provides a basis for the differentiated development paths of GTR in China’s RBCs. Moreover, through factor interaction testing, it also offers guidance on policy combinations and prioritization for RBCs in different development stages. Full article
Show Figures

Figure 1

38 pages, 2040 KB  
Review
Integration of GIS, Big Data, and Artificial Intelligence in Modern Waste Management Systems—A Comprehensive Review
by Anna Kochanek, Sabina Angrecka, Iga Pietrucha, Tomasz Zacłona, Agnieszka Petryk, Agnieszka Generowicz, Leyla Akbulut and Atılgan Atılgan
Sustainability 2026, 18(1), 385; https://doi.org/10.3390/su18010385 - 30 Dec 2025
Cited by 1 | Viewed by 2558
Abstract
This article presents a narrative, traditional literature review summarizing current research on the integration of digital technologies in waste management. The study examines how intelligent technologies, including Geographic Information Systems, Big Data analytics, and artificial intelligence, can improve energy efficiency, support sustainable resource [...] Read more.
This article presents a narrative, traditional literature review summarizing current research on the integration of digital technologies in waste management. The study examines how intelligent technologies, including Geographic Information Systems, Big Data analytics, and artificial intelligence, can improve energy efficiency, support sustainable resource use, and enhance the development of low emission and circular waste management systems. The reviewed research shows that the combination of spatial analysis, large-scale data processing, and predictive computational methods enables advanced modeling of waste distribution, the optimization of collection routes, intelligent sorting, and the forecasting of waste generation. Geographic Information Systems support spatial planning, site selection for waste facilities, and environmental assessment. Big Data analytics allows the integration of information from Internet of Things sensors, global positioning systems, municipal databases, and environmental registries, which strengthens evidence-based decision making. Artificial intelligence contributes to automatic classification, predictive scheduling, robotic sorting, and the optimization of recycling and energy recovery processes. The study emphasizes that the integration of these technologies forms a foundation for intelligent waste management systems that reduce emissions, improve operational efficiency, and support sustainable urban development. Full article
(This article belongs to the Special Issue Emerging Trends in Waste Management and Sustainable Practices)
Show Figures

Figure 1

20 pages, 9832 KB  
Article
PatchConvFormer: A Patch-Based and Convolution-Augmented Transformer for Periodic Metro Energy Consumption Forecasting
by Liheng Long, Linlin Li, Lijie Zhang, Qing Fu, Runzong Zou, Fan Feng and Ronghui Zhang
Electronics 2026, 15(1), 178; https://doi.org/10.3390/electronics15010178 - 30 Dec 2025
Viewed by 487
Abstract
Accurate forecasting of metro energy consumption is essential for intelligent power management and sustainable urban transportation systems. However, existing studies often overlook the intrinsic properties of metro energy time series, such as strong periodicity, inter-line heterogeneity, and pronounced non-stationarity. To address this gap, [...] Read more.
Accurate forecasting of metro energy consumption is essential for intelligent power management and sustainable urban transportation systems. However, existing studies often overlook the intrinsic properties of metro energy time series, such as strong periodicity, inter-line heterogeneity, and pronounced non-stationarity. To address this gap, this paper proposes an enhanced Informer-based framework, PatchConvFormer (PCformer). The model integrates three key innovations: (1) a channel-independent modeling mechanism that reduces interference across metro lines; (2) a patch-based temporal segmentation strategy that captures fine-grained intra-cycle energy fluctuations; and (3) a multi-scale convolution-augmented attention module that jointly models short-term variations and long-term temporal dependencies. Using real operation data from 16 metro lines in a major city in China, PCformer achieves significant improvements in forecasting accuracy (MSE = 0.043, MAE = 0.145). Compared with the strongest baseline model in each experiment (i.e., the second-best model), the MSE and MAE are reduced by approximately 41.9% and 19.8%, respectively. In addition, the model maintains strong stability and generalization across different prediction horizons and cross-line transfer experiments. The results demonstrate that PCformer effectively enhances Informer’s capability in modeling complex temporal patterns and provides a reliable technical framework for metro energy forecasting and intelligent power scheduling. Full article
(This article belongs to the Special Issue Smart Grid Technologies and Energy Conversion Systems)
Show Figures

Figure 1

10 pages, 2097 KB  
Article
Recycling Waste Plastics from Urban Landscapes to Porous Carbon for Clean Energy Storage
by Lin Ma and Xuecheng Chen
Polymers 2026, 18(1), 105; https://doi.org/10.3390/polym18010105 - 30 Dec 2025
Viewed by 505
Abstract
With the rapid increase in plastic consumption worldwide, the resulting plastic waste has had a significant negative impact on the environment. Converting waste plastics into carbon nanosheets (CNSs) has emerged as one of the most promising methods for both waste management and the [...] Read more.
With the rapid increase in plastic consumption worldwide, the resulting plastic waste has had a significant negative impact on the environment. Converting waste plastics into carbon nanosheets (CNSs) has emerged as one of the most promising methods for both waste management and the synthesis of high-performance carbon materials. The incorporation of palladium (Pd) nanoparticles onto CNSs can notably enhance their hydrogen storage capacity. To address the environmental pressures posed by waste plastic, we propose a strategy for synthesizing CNSs from waste polypropylene (PP). Hydrogen uptake Meas. at room temperature show that Pd-supported CNSs exhibit the highest hydrogen adsorption capacity of 0.43 wt% at 298 K and 41 bar. These findings confirm the critical influence of Pd content, particle size, and carbon structure on hydrogen storage performance under varying pressures. This study provides a new pathway for the valuable reutilization of waste plastics through functional energy conversion. This strategy not only aims to reduce plastic pollution but also creates a sustainable method for green energy storage. Full article
(This article belongs to the Collection Polymer Applications in Environmental Science)
Show Figures

Figure 1

25 pages, 343 KB  
Article
Towards Urban Sustainability: Composite Index of Smart City Performance
by Ivana Marjanović, Sandra Milanović Zbiljić, Jelena J. Stanković and Milan Marković
Sustainability 2026, 18(1), 372; https://doi.org/10.3390/su18010372 - 30 Dec 2025
Cited by 1 | Viewed by 1690
Abstract
The rapid urbanization of recent decades has intensified the need for sustainable and adaptive city models that balance economic growth, environmental protection, and social well-being. This study addresses the challenge of assessing the performance of European smart cities by proposing a composite index [...] Read more.
The rapid urbanization of recent decades has intensified the need for sustainable and adaptive city models that balance economic growth, environmental protection, and social well-being. This study addresses the challenge of assessing the performance of European smart cities by proposing a composite index of urban sustainability based on citizens’ perceptions. Using data from the Quality of Life in European Cities Survey (2023), the research applies a multi-criteria analytical framework grounded in the Benefit-of-the-Doubt (Data Envelopment Analysis) approach, which allows each city to determine optimal indicator weights and eliminates pre-assigned biases. The analysis integrates six dimensions of smart city performance—mobility, living, environment, economy, governance, and people—to evaluate cities’ adaptability to the needs of their residents. Results reveal that cities such as Aalborg (Denmark), Luxembourg (Luxembourg), Cluj-Napoca (Romania), and Zurich (Switzerland) exhibit the highest performance, demonstrating balanced progress across sustainability-oriented domains. The findings suggest that integrating citizens’ evaluations with data-driven weighting provides a more comprehensive and context-sensitive understanding of urban sustainability. The study concludes that the proposed composite index provides a robust methodological framework for benchmarking European smart cities, supporting policymakers in designing targeted strategies for enhancing livability, inclusiveness, and sustainable urban growth. Full article
27 pages, 5802 KB  
Article
Integrating Land-Use Modeling with Coastal Landscape Interventions: A Framework for Climate Adaptation Planning in Dalian, China
by Bo Pang and Brian Deal
Sustainability 2026, 18(1), 370; https://doi.org/10.3390/su18010370 - 30 Dec 2025
Viewed by 595
Abstract
Coastal cities face escalating flood risk under sea-level rise, yet landscape-based adaptation strategies often remain speculative and weakly connected to the accessibility and economic constraints that shape sustainable urban development. This study developed a modeling-to-design framework that translates coupled climate and land-use projections [...] Read more.
Coastal cities face escalating flood risk under sea-level rise, yet landscape-based adaptation strategies often remain speculative and weakly connected to the accessibility and economic constraints that shape sustainable urban development. This study developed a modeling-to-design framework that translates coupled climate and land-use projections into implementable landscape interventions, through planning-level spatial allocation, using Dalian, China as a case study under “middle of the road” (SSP2-4.5) climate conditions. The framework integrates the Land-use Evolution and Assessment Model (LEAM) with connected-bathtub flood modeling to evaluate whether strategic landscape design can redirect development away from flood-prone zones while accommodating projected growth and maintaining accessibility to employment and services. Interventions—protective wetland restoration (810 km2) and blue–green corridors (8 km2)—derived from a meta-synthesis of implemented coastal projects were operationalized as LEAM spatial constraints. Our results show that residential development can be redirected away from coastal risk with 100% demand satisfaction and elimination of moderate-risk allocations. Cropland demand was fully accommodated. In contrast, commercial development experienced 99.8% reduction under strict coastal protection, reflecting locational dependence on port-adjacent sites. This modeling-to-design framework offers a transferable approach to quantifying where landscape interventions succeed, where they face barriers, and where complementary measures are required, supporting decision-making that balances environmental protection, economic function, and social accessibility in sustainable coastal development. Full article
(This article belongs to the Special Issue Socially Sustainable Urban and Architectural Design)
Show Figures

Figure 1

25 pages, 1050 KB  
Review
IoT-Based Approaches to Personnel Health Monitoring in Emergency Response
by Jialin Wu, Yongqi Tang, Feifan He, Zhichao He, Yunting Tsai and Wenguo Weng
Sustainability 2026, 18(1), 365; https://doi.org/10.3390/su18010365 - 30 Dec 2025
Viewed by 1374
Abstract
The health and operational continuity of emergency responders are fundamental pillars of sustainable and resilient disaster management systems. These personnel operate in high-risk environments, exposed to intense physical, environmental, and psychological stress. This makes it crucial to monitor their health to safeguard their [...] Read more.
The health and operational continuity of emergency responders are fundamental pillars of sustainable and resilient disaster management systems. These personnel operate in high-risk environments, exposed to intense physical, environmental, and psychological stress. This makes it crucial to monitor their health to safeguard their well-being and performance. Traditional methods, which rely on intermittent, voice-based check-ins, are reactive and create a dangerous information gap regarding a responder’s real-time health and safety. To address this sustainability challenge, the convergence of the Internet of Things (IoT) and wearable biosensors presents a transformative opportunity to shift from reactive to proactive safety monitoring, enabling the continuous capture of high-resolution physiological and environmental data. However, realizing a field-deployable system is a complex “system-of-systems” challenge. This review contributes to the field of sustainable emergency management by analyzing the complete technological chain required to build such a solution, structured along the data workflow from acquisition to action. It examines: (1) foundational health sensing technologies for bioelectrical, biophysical, and biochemical signals; (2) powering strategies, including low-power design and self-powering systems via energy harvesting; (3) ad hoc communication networks (terrestrial, aerial, and space-based) essential for infrastructure-denied disaster zones; (4) data processing architectures, comparing edge, fog, and cloud computing for real-time analytics; and (5) visualization tools, such as augmented reality (AR) and heads-up displays (HUDs), for decision support. The review synthesizes these components by discussing their integrated application in scenarios like firefighting and urban search and rescue. It concludes that a robust system depends not on a single component but on the seamless integration of this entire technological chain, and highlights future research directions crucial for quantifying and maximizing its impact on sustainable development goals (SDGs 3, 9, and 11) related to health, sustainable cities, and resilient infrastructure. Full article
Show Figures

Figure 1

25 pages, 1526 KB  
Article
Affordability, Preferences, and Barriers to Multifamily Housing for Young Families in Riyadh, Saudi Arabia
by Fawaz Alasmari
Buildings 2026, 16(1), 167; https://doi.org/10.3390/buildings16010167 - 30 Dec 2025
Cited by 1 | Viewed by 1030
Abstract
This study examines the suitability of multifamily housing for young families in Riyadh in the context of rapid urban growth and rising housing demand. Although apartments are increasingly promoted as efficient and sustainable housing options, limited evidence exists on whether they align with [...] Read more.
This study examines the suitability of multifamily housing for young families in Riyadh in the context of rapid urban growth and rising housing demand. Although apartments are increasingly promoted as efficient and sustainable housing options, limited evidence exists on whether they align with the cultural expectations, affordability constraints, and spatial needs of young Saudi households. A questionnaire of 639 respondents was conducted between January and March 2024, and the data were analysed using a combination of non-parametric and regression-based statistical techniques. Findings show that affordability is the primary barrier to ownership, with married and larger households experiencing the greatest financial pressure. Construction quality, security, room number, and location were the most valued apartment attributes, while stylistic features were less influential. Preferences for full-service gated complexes reflect the importance of privacy, safety, and structured community environments. The data analysis indicates that family size and perceived price-income suitability shape ownership intentions, although the overall model fit suggests additional institutional and market constraints. The study concludes that improving multifamily housing for young families requires integrated policy responses linking affordability measures, governance and building management reforms, and culturally responsive design standards to support the aims of sustainable urban development. Full article
(This article belongs to the Special Issue Study on Real Estate and Housing Management—2nd Edition)
Show Figures

Figure 1

16 pages, 1201 KB  
Article
A Qualitative and Quantitative Assessment of Microplastics in the Shorelines of Urban Lakes
by Magdalena Bowszys
Sustainability 2026, 18(1), 361; https://doi.org/10.3390/su18010361 - 30 Dec 2025
Viewed by 865
Abstract
Microplastics in lake waters are a global problem that is gaining increasing attention from researchers. However, most studies to date have focused on the water column. Much less attention has been paid to the problem of sediment pollution at the shoreline, the zone [...] Read more.
Microplastics in lake waters are a global problem that is gaining increasing attention from researchers. However, most studies to date have focused on the water column. Much less attention has been paid to the problem of sediment pollution at the shoreline, the zone where water and land meet, and microplastics accumulate and degrade. This study assessed microplastic pollution in shoreline sediments in six urban lakes, which are exposed to varying degrees of recreational pressure. Fourier transform infrared spectroscopy (FTIR) was used in the qualitative analysis. The concentration of microplastics in the studied lakes was not high, ranging from 5.2 to 42 particles per kg dw−1. More than half of the plastics detected were filaments. Nine different types of synthetic polymers were identified in the material collected from the shorelines of the studied urban lakes. Polypropylene (PP) was the most frequently found polymer. The characteristics of the collected material allowed for the identification of potential sources of pollution, most of which can be linked to various forms of recreation. The lake most heavily used for recreation was characterized by the highest concentration of microplastics in shoreline sediments, the greatest morphological diversity, and the greatest variety of polymer types. The results of this study indicated that recreation could be a significant source of microplastic pollution and highlighted the need for sustainable recreational use of lakes. Full article
Show Figures

Figure 1

25 pages, 938 KB  
Article
How Can E-Bikes Accelerate X-Minute City Transitions? User Preferences, Adoption Patterns, and Associated Factors in the Global South
by Ilman Harun, Prananda Navitas, Holy Regina Hartanto and Tan Yigitcanlar
Sustainability 2026, 18(1), 358; https://doi.org/10.3390/su18010358 - 30 Dec 2025
Viewed by 1088
Abstract
E-bikes are emerging as a competitive alternative to private cars in both urban and suburban contexts, enhancing accessibility to daily amenities and aligning with the proximity-oriented principles of X-minute city development. However, empirical knowledge remains limited regarding e-bike adopter profiles, trip purposes, influencing [...] Read more.
E-bikes are emerging as a competitive alternative to private cars in both urban and suburban contexts, enhancing accessibility to daily amenities and aligning with the proximity-oriented principles of X-minute city development. However, empirical knowledge remains limited regarding e-bike adopter profiles, trip purposes, influencing factors, and modal substitution patterns, particularly in urban Global South contexts. This exploratory pilot study employs correlation analysis and exploratory factor analysis to examine the sociodemographic characteristics of e-bike users in Surabaya, identify trip behavior patterns, and uncover potential determinants associated with e-bike usage within the X-minute city framework. Based on a sample of 71 e-bike users, the preliminary findings reveal notable socioeconomic patterns in e-bike adoption, with lower-income inner-city residents, particularly women in informal employment, emerging as early adopters. Additionally, two potential influence dimensions are identified: utilitarian trip chaining and active mobility infrastructure. While these findings require validation through larger-scale studies, they suggest potential for e-bikes to expand feasible X-minute city catchments and support low-carbon mobility transitions in similar Global South contexts. Full article
(This article belongs to the Topic Recent Studies on Climate-Neutral Districts and Cities)
Show Figures

Figure 1

9 pages, 409 KB  
Proceeding Paper
Smart and Sustainable Infrastructure System for Climate Action
by Bhanu Prakash, Jayanth Sidlaghatta Muralidhar, Mohammed Zaman Pasha, Vijay Kumar Harapanahalli Kulkarni, Shridhar B. Devamane and N. Rana Pratap Reddy
Comput. Sci. Math. Forum 2025, 12(1), 15; https://doi.org/10.3390/cmsf2025012015 - 29 Dec 2025
Viewed by 839
Abstract
Flooding in Bengaluru areas such as Kodigehalli, Hebbal, and Nagavara has led to severe disruptions, including traffic congestion, infrastructure damage, and health risks. To address this issue, we have proposed a smart flood alert and communication system, integrating Internet of things (IoT), artificial [...] Read more.
Flooding in Bengaluru areas such as Kodigehalli, Hebbal, and Nagavara has led to severe disruptions, including traffic congestion, infrastructure damage, and health risks. To address this issue, we have proposed a smart flood alert and communication system, integrating Internet of things (IoT), artificial intelligence (AI), and smart infrastructure solutions. The system helps by giving information about real-time water level sensors, AI-driven flood prediction models, automated emergency coordination, and a mobile-based citizen reporting platform. Through cloud-based data processing, predictive analytics, and smart drainage management, this solution aims to enhance early warnings, reduce emergency response time, and improve urban flood resilience. It yields up to an 80% reduction in alert delays, a 50% faster emergency response, and improved community safety. This project seeks collaboration with government agencies, technology firms, and community stakeholders to implement a pilot plan, ensuring a scalable and sustainable flood mitigation strategy for Bengaluru. Full article
Show Figures

Figure 1

26 pages, 2268 KB  
Systematic Review
Waste-to-Energy in India: A Decompositional Analysis
by Pravin Kokane, Ganesh Shete, Komal Handore, Rakshit Jakhar and Katarzyna Styszko
Appl. Sci. 2026, 16(1), 377; https://doi.org/10.3390/app16010377 - 29 Dec 2025
Viewed by 2580
Abstract
This study presents a comprehensive decomposition analysis of waste-to-energy (WtE) in India through a systematic literature review (SLR) employing the PRISMA guidelines. The findings underscore the immense potential of WtE technologies in addressing India’s escalating municipal solid waste (MSW) generation amid rapid urbanization [...] Read more.
This study presents a comprehensive decomposition analysis of waste-to-energy (WtE) in India through a systematic literature review (SLR) employing the PRISMA guidelines. The findings underscore the immense potential of WtE technologies in addressing India’s escalating municipal solid waste (MSW) generation amid rapid urbanization while simultaneously contributing to sustainable energy production and circular economy goals. The thematic analysis reveals four key themes: global trends in MSW generation, MSW as an alternative energy source, WtE approaches within a circular economy framework, and the impact of India’s urban expansion on MSW generation. Despite significant potential, India’s current WtE initiatives face substantial challenges, including inadequate waste segregation, policy gaps, public resistance, technological limitations, and insufficient financial investment. To effectively harness WtE technologies, strategic efforts must focus on robust policy implementation, indigenous technology advancement tailored to India’s waste characteristics, fostering public–private partnerships, and enhancing community engagement to mitigate public concerns. Future research should aim to quantify the economic, environmental, and social impacts of localized WtE interventions to guide scalable solutions. This study contributes valuable insights to policymakers, urban planners, and stakeholders aiming to transition India toward sustainable waste management and energy systems. Full article
(This article belongs to the Special Issue Feature Review Papers in Environmental Sciences)
Show Figures

Figure 1

19 pages, 31162 KB  
Article
Human Disturbance and Vegetation Recovery in Urban Green Spaces: A Quasi-Experimental Study on a University Campus
by Xuesong Li, Shan Hu, Jianrong Lv, Wenshan Mao and Yang Yue
Sustainability 2026, 18(1), 355; https://doi.org/10.3390/su18010355 - 29 Dec 2025
Viewed by 742
Abstract
Understanding the impact of human disturbance on urban vegetation is a key issue in urban sustainability, particularly in complex urban ecosystems. Using the COVID-19 lockdown as a quasi-natural experiment, this study examined vegetation responses to varying disturbance intensities across a university campus, comparing [...] Read more.
Understanding the impact of human disturbance on urban vegetation is a key issue in urban sustainability, particularly in complex urban ecosystems. Using the COVID-19 lockdown as a quasi-natural experiment, this study examined vegetation responses to varying disturbance intensities across a university campus, comparing a low-disturbance phase (April 2022) with short-term recovery (July 2022, when human activity resumed) and long-term recovery (April 2024). Human disturbance was quantified based on activity restriction, duration, and population density, while vegetation responses were assessed using the Normalized Difference Vegetation Index (NDVI) and Fractional Vegetation Cover (FVC) across woodlands, lawns, and greenways. Results revealed significant spatial and temporal variability: High-intensity zones showed rapid but short-lived recovery, driven by seasonal phenology and the structural filling of exposed surfaces, but failed to sustain these gains over the long term. In contrast, moderate- and low-intensity areas exhibited more stable, long-term recovery, consistent with the Intermediate Disturbance Hypothesis. Woodlands demonstrated strong ecological stability, lawns maintained consistent recovery under regular management, and greenways showed greater resilience in enclosed segments. These findings indicate that regulated human activity can coexist with ecological resilience, providing evidence-based insights for differentiated management of urban green spaces and sustainable recovery strategies. Full article
Show Figures

Figure 1

27 pages, 1180 KB  
Perspective
Perspectives on Energy, Environmental and Economic Benefits from Collaborative Interactions of Circular Start-Ups and Large Companies—A Case Study in the Textile District of Prato, Tuscany Region (Italy)
by Patrizia Ghisellini, Ivana Quinto, Renato Passaro and Sergio Ulgiati
Energies 2026, 19(1), 184; https://doi.org/10.3390/en19010184 - 29 Dec 2025
Cited by 2 | Viewed by 1100
Abstract
This study investigates the transition to the circular economy (CE) model and its increasing application in industrial companies. The research context is the textile district of Prato, Tuscany region, that relies on a long historical tradition of CE application. Some industrial companies have [...] Read more.
This study investigates the transition to the circular economy (CE) model and its increasing application in industrial companies. The research context is the textile district of Prato, Tuscany region, that relies on a long historical tradition of CE application. Some industrial companies have been contacted, and their Administrators and CEOs have been interviewed, focusing on their understanding of the role of circular start-ups (CSUs) in the collaboration and relationships with large companies. The results show that this collaboration started for commercial purposes, since the companies interviewed in this study are producers of recycled yarns used by their customers, including CSUs, for the manufacturing of their garments. Over time, the collaboration further advanced, adding new types of interactions, characterized by environmentally and socially positive outcomes. This study shows that the collaboration between the small CSU Rifò and two of the largest companies of the Prato district as well as the outcomes in terms of environmental, energy and social benefits well extend over the micro, meso and macro levels of the CE model and reveal that the circular and sustainability performances of the selected CSU and its large partners are aligned with the goals of the district and the city of Prato towards consolidating themselves as a reference center of a CE and a circular city, respectively. This is an important result compared to the previous literature that encourages further future research to provide more generalizable results. Further, the case study of the Rifò regenerative circular business model shows the current “limits” of recycling and the need to thoroughly consider the CE model by implementing all CE principles and promoting a timeless and responsible fashion, conveying the emotional, environmental and social values behind garments. Full article
Show Figures

Figure 1

27 pages, 18329 KB  
Article
Explainable AI Toward Data-Driven Policymaking for Urban Heat Island Climate Adaptation
by Katerina-Argyri Paroni, Stavros Sykiotis, Nikolaos Bakalos, Anastasios Temenos, Charalampos Kyriakidis, Anastasios Doulamis and Nikolaos Doulamis
Land 2026, 15(1), 62; https://doi.org/10.3390/land15010062 - 29 Dec 2025
Cited by 1 | Viewed by 890
Abstract
The Urban Heat Island (UHI) phenomenon constitutes one of the most significant climate-related challenges for contemporary cities, intensifying thermal stress, energy demand, and social vulnerability. This study proposes a methodological framework that integrates multi-source data with explainable machine learning techniques in order to [...] Read more.
The Urban Heat Island (UHI) phenomenon constitutes one of the most significant climate-related challenges for contemporary cities, intensifying thermal stress, energy demand, and social vulnerability. This study proposes a methodological framework that integrates multi-source data with explainable machine learning techniques in order to both analyse and support the refinement of climate adaptation policies. The approach combines satellite-derived land surface temperature from Sentinel-3, meteorological and air quality indicators, and biophysical and anthropogenic variables. After a preprocessing stage, clustering and classification models (Logistic Regression, Support Vector Classifier) were trained for the city of Madrid, with inference applied to Athens as a reference case. The evaluation of model performance was complemented by explainability techniques (Feature Importance and SHAP), which highlighted temporality, soil moisture, and urban morphology as the most decisive factors for UHI intensity, while atmospheric pollutants were found to play a secondary role. These insights were systematically compared with existing international, European, and national policy frameworks, including the Sustainable Development Goals, the European Green Deal, and Spain’s National Energy and Climate Plan. The findings demonstrate how interpretable, data-driven analysis can bridge the gap between predictive modelling and governance, providing a transparent basis for targeted and evidence-based urban climate adaptation strategies. Full article
Show Figures

Figure 1

30 pages, 3031 KB  
Article
Enhancing Fire Safety in Taiwan’s Elderly Welfare Institutions: An Analysis Based on Disaster Management Theory
by Chung-Hwei Su, Sung-Ming Hung and Shiuan-Cheng Wang
Sustainability 2026, 18(1), 347; https://doi.org/10.3390/su18010347 - 29 Dec 2025
Viewed by 759
Abstract
Elderly welfare institutions in Taiwan have experienced multiple severe fire incidents, with smoke inhalation accounting for the majority of fatalities. Hot smoke can rapidly propagate through interconnected ceiling spaces, complicating evacuation for residents with limited mobility who depend heavily on caregiving staff and [...] Read more.
Elderly welfare institutions in Taiwan have experienced multiple severe fire incidents, with smoke inhalation accounting for the majority of fatalities. Hot smoke can rapidly propagate through interconnected ceiling spaces, complicating evacuation for residents with limited mobility who depend heavily on caregiving staff and external responders. Field inspections conducted in this study indicate that 82% of residents require assisted evacuation, underscoring the critical role of early detection, staff-mediated response, and effective smoke control. Drawing on disaster management theory, this study examines key determinants of fire safety performance in elderly welfare institutions, where caregiving staff are primarily trained in medical care rather than fire safety. A total of 64 licensed institutions in Tainan City were investigated through on-site inspections, structured checklist-based surveys, and statistical analyses of fire protection systems. In addition, a comparative review of building and fire safety regulations in Taiwan, the United States, Japan, and China was conducted to contextualize the findings. Using the defense-in-depth framework, this study proposes a three-layer fire safety strategy comprising (1) prevention of fire occurrence, (2) rapid fire detection and early suppression, and (3) containment of fire and smoke spread. From a sustainability perspective, this study conceptualizes fire safety in elderly welfare institutions as a problem of risk governance, illustrating how defense-in-depth can be operationalized as a governance-oriented framework for managing fire and smoke risks, safeguarding vulnerable older adults, and sustaining the resilience and continuity of long-term care systems in an aging society. Full article
Show Figures

Figure 1

26 pages, 8819 KB  
Article
Assessing the Impacts of Urban Expansion and Climate Variability on Water Resource Sustainability in Chihuahua City
by Marusia Rentería-Villalobos, José A. Díaz-García, Aurora Mendieta-Mendoza and Diana Barraza Jiménez
Environments 2026, 13(1), 14; https://doi.org/10.3390/environments13010014 - 29 Dec 2025
Viewed by 1465
Abstract
The water sustainability in Chihuahua City is challenged by rapid urbanization, population growth, industrial expansion, and climate variability. This study examines how these factors impact water demand by analyzing six decades of local precipitation, extreme temperature, demographic, and water consumption data. Statistical methods [...] Read more.
The water sustainability in Chihuahua City is challenged by rapid urbanization, population growth, industrial expansion, and climate variability. This study examines how these factors impact water demand by analyzing six decades of local precipitation, extreme temperature, demographic, and water consumption data. Statistical methods (time series and gamma distribution with R-package) and spatial analysis using Landsat and Spot satellite imagery were employed. Chihuahua’s urban area grew at an average annual rate of 7.4% from 1992 to 2020. Minimum and maximum temperatures have increased by 0.07 °C and 0.05 °C per year, respectively, leading to more frequent heatwaves over the past 30 years. Since the 1990s, there has been a noticeable trend towards more frequent extreme precipitation events coinciding with a sustained rise in extreme temperatures. Urban expansion and rising temperatures have increased water consumption by approximately 40% per °C over the past 30 years, accelerating the depletion of groundwater reserves in the city’s three main aquifers. These trends highlight the urgent need for integrated urban planning and climate-adaptation measures to reduce vulnerability and ensure long-term water security for Chihuahua. Full article
Show Figures

Figure 1

23 pages, 797 KB  
Article
Drivers of People’s Connectedness with Nature in Urban Areas: Community Gardening Acceptance in a Densely Populated City
by Rahim Maleknia and Aureliu-Florin Hălălișan
Urban Sci. 2026, 10(1), 15; https://doi.org/10.3390/urbansci10010015 - 29 Dec 2025
Viewed by 1317
Abstract
Community gardening has become an important urban sustainability initiative that integrates ecological restoration with social participation. However, little is known about the psychological and social mechanisms that drive citizens’ willingness to engage in such activities, particularly in densely populated cities with limited green [...] Read more.
Community gardening has become an important urban sustainability initiative that integrates ecological restoration with social participation. However, little is known about the psychological and social mechanisms that drive citizens’ willingness to engage in such activities, particularly in densely populated cities with limited green space. This study develops and empirically tests an integrative behavioral model combining environmental psychology, social cognitive theory, and environmental identity theory to explain citizens’ participation in community gardening in Tehran, Iran. Using survey data from 416 residents and analyzing results through structural equation modeling, the study evaluates the effects of six key predictors, including childhood nature experience, connectedness to nature, self-efficacy, outcome expectancy, psychological restoration, and collective environmental responsibility, on willingness to participate. The model explained 54% of the variance in participation, indicating high explanatory power. Five predictors significantly influenced willingness to participate: childhood nature experience, connectedness to nature, outcome expectancy, psychological restoration, and collective environmental responsibility, while self-efficacy was not significant. The findings reveal that engagement in community gardening is shaped more by emotional, restorative, and moral motivations than by perceived capability alone. Theoretically, this research advances understanding of pro-environmental participation by integrating memory-based, affective, and normative dimensions of behavior. Practically, it provides actionable insights for urban planners and policymakers to design inclusive, emotionally restorative, and collectively managed green initiatives that strengthen citizen participation and enhance urban resilience. Full article
Show Figures

Figure 1

24 pages, 1212 KB  
Article
Assessing the Performance of Green Office Buildings in Major US Cities
by Svetlana Pushkar
Buildings 2026, 16(1), 158; https://doi.org/10.3390/buildings16010158 - 29 Dec 2025
Cited by 1 | Viewed by 618
Abstract
This study examines LEED certification strategies for Existing Buildings 4.1 (LEED-EB v4.1)-certified office projects in major US cities and their relationship with local green building policies. LEED-EB v4.1 is the latest program with an appropriate sample size to conduct significance tests and draw [...] Read more.
This study examines LEED certification strategies for Existing Buildings 4.1 (LEED-EB v4.1)-certified office projects in major US cities and their relationship with local green building policies. LEED-EB v4.1 is the latest program with an appropriate sample size to conduct significance tests and draw robust statistical inferences. LEED-EB v4.1 features six performance indicators: “transportation”, “water”, “energy”, “waste”, “indoor environmental quality (IEQ)”, and “overall LEED”. The purpose of this study was to evaluate LEED-EB v4.1 gold-certified office projects in San Francisco (SF), New York City (NYC), and Washington, D.C. (DC). Exact Wilcoxon–Mann–Whitney and Cliff’s δ tests were used to compare the same LEED variables between two cities. Pearson’s or Spearman’s correlation tests were used to assess the strength/direction between two LEED variables, and a simple linear regression (SLR) model was applied to predict the overall LEED variable. It was found that SF outperforms NYC in “IEQ” (δ = 0.53 and p = 0.009) and outperforms both NYC and DC in “overall LEED” (δ = 0.66 and p = 0.001; δ = 0.59 and p = 0.001). “Energy” and “waste” were positively and significantly correlated with “overall LEED” in NYC (r = 0.61 and p = 0.001; r = 0.40 and p = 0.044, respectively) and DC (r = 0.83 and p < 0.001; r = 0.65 and p = 0.009, respectively). The SLR results showed that one-point increases in “energy” and “waste” scores resulted in an increase in NYC’s overall LEED scores by approximately 0.78 and 1.72 points, respectively, and one-point increases in “energy” and “waste” scores resulted in an increase in DC’s overall LEED score by approximately 0.96 and 1.97 points, respectively. It is hypothesized that the difference in the “IEQ” of LEED-EB-certified office buildings between SF and NYC may be due to differences in these cities’ green building policies. According to the “overall LEED” indicator, office buildings in SF are more sustainable than those in NYC and DC. “Energy” and “waste” showed a stronger positive relationship with “overall LEED” in NYC and DC than the other indicators. However, the correlation analysis for SF presented in the Limitations Section is speculative due to the small sample size (n = 11). Full article
(This article belongs to the Section Building Energy, Physics, Environment, and Systems)
Show Figures

Figure 1

25 pages, 1269 KB  
Article
How Does the Spatial Structure of the Furniture Industry Shape Urban Residents’ Health? Evidence from China Labor-Force Dynamics Survey and POI Data
by Zigui Chen, Yuning Liu, Xiangdong Dai, Chao Chen, Zhenjun Wang and Andrew Wu
Sustainability 2026, 18(1), 345; https://doi.org/10.3390/su18010345 - 29 Dec 2025
Viewed by 912
Abstract
In the context of advancing sustainable urban development, the spatial organization of industries plays a critical role in shaping environmental quality, economic vitality, and public health. This study examines the health effects of furniture enterprises agglomeration in Chinese cities, using a unique dataset [...] Read more.
In the context of advancing sustainable urban development, the spatial organization of industries plays a critical role in shaping environmental quality, economic vitality, and public health. This study examines the health effects of furniture enterprises agglomeration in Chinese cities, using a unique dataset combining point-of-interest (POI) big data and micro-level survey responses from 13,217 individuals. The results show that a one-unit increase in furniture enterprises agglomeration intensity is associated with a 0.656-unit improvement in physical health and a 0.060-unit improvement in mental health. These benefits are driven by three synergistic mechanisms: environmental improvement, income growth, and enhanced public health services. However, the health gains are unevenly distributed, with greater benefits observed in less-developed cities and among vulnerable groups such as low-skilled and middle-aged workers. We further reveal divergent effects between specialized and diversified agglomeration patterns, moderated by environmental regulation. Our findings underscore the need for health-oriented industrial policies that align with sustainable urban planning, emphasizing spatial adaptation, targeted support for vulnerable populations, and innovative regulatory approaches to foster both industrial growth and resident well-being. Full article
Show Figures

Figure 1

25 pages, 5627 KB  
Article
Moving-Block-Based Lane-Sharing Strategy for Autonomous-Rail Rapid Transit with a Leading Eco-Driving Approach
by Junlin Zhang, Guosheng Xiao, Jianping Xu, Shiliang Zhang, Yangsheng Jiang and Zhihong Yao
Mathematics 2026, 14(1), 126; https://doi.org/10.3390/math14010126 - 29 Dec 2025
Viewed by 507
Abstract
Autonomous-rail Rapid Transit (ART) systems operate on standard roadways while maintaining dedicated right-of-way privileges. Owing to their sustainability, punctual operation, and cost efficiency, ART systems have emerged as a promising solution for medium-capacity urban transit. However, the exclusive lane usage for ART systems [...] Read more.
Autonomous-rail Rapid Transit (ART) systems operate on standard roadways while maintaining dedicated right-of-way privileges. Owing to their sustainability, punctual operation, and cost efficiency, ART systems have emerged as a promising solution for medium-capacity urban transit. However, the exclusive lane usage for ART systems frequently leads to inefficient lane utilization, thereby intensifying congestion for non-ART vehicles. This study proposes a moving-block-based lane-sharing strategy for ART with a leading eco-driving approach. First, dynamic lane-access rules are introduced, allowing non-ART vehicles to temporarily use the ART lane without forced clearance or signal coordination. Second, a modified eco-driving trajectory optimization algorithm is constructed on a discrete time–space–state network, allowing the ART trajectory to be obtained through an efficient graph-search procedure while simultaneously guiding following vehicles toward energy-efficient driving patterns. Finally, simulation experiments are conducted to evaluate the impacts of traffic demand, arrival interval, and non-ART vehicles’ compliance rate on system performance. The results demonstrate that the proposed strategy significantly reduces delay and energy consumption for non-ART vehicles by 72.6% and 24.6%, respectively, without compromising ART operations efficiency. This work provides both technical insights and theoretical support for the efficient management of ART systems and the sustainable development of urban transportation. Full article
(This article belongs to the Special Issue Modeling, Control, and Optimization for Transportation Systems)
Show Figures

Figure 1

24 pages, 672 KB  
Article
An Intersectionality-Based Policy Analysis (IBPA) of Post-Pandemic Recovery Policies: Experiences of Women Informal Food Vendors in Kisumu City, Kenya
by Joyce Kiplagat, Patrick Mbullo Owuor, Rebecca Gokiert and Elizabeth Onyango
Sustainability 2026, 18(1), 334; https://doi.org/10.3390/su18010334 - 29 Dec 2025
Cited by 1 | Viewed by 919
Abstract
Introduction: The informal food sector in Kisumu City, largely run by women informal food vendors, plays a crucial role in the urban food system. However, these female-led businesses faced disproportionate risks stemming from COVID-19-related policies, exacerbating gendered vulnerabilities. This paper explores the gender [...] Read more.
Introduction: The informal food sector in Kisumu City, largely run by women informal food vendors, plays a crucial role in the urban food system. However, these female-led businesses faced disproportionate risks stemming from COVID-19-related policies, exacerbating gendered vulnerabilities. This paper explores the gender gaps of post-pandemic recovery strategies and their implications for resilience, recovery, and sustainability of women-led informal food businesses. Methods: This cross-sectional study was guided by the Intersectionality-Based Policy Analysis (IBPA) framework. In collaboration with the Pamoja Community-Based Organization, we employed qualitative methods grounded in community-based participatory approaches. Data were collected through key informant interviews (n = 20), depth interviews (n = 20), focus group discussions (n = 40), and a review of policy documents (n = 2). Data was analyzed guided by the eight principles of the IBPA framework alongside Braun and Clarke’s six-phased thematic analysis approach. Results: Findings indicated that power dynamics in the formulation of post-pandemic policies and top-down implementation approaches excluded women informal food vendors from meaningfully participating in policy processes. For example, female vendors were excluded from the recovery priorities as the strategies adopted had limited to no targeted gender-responsive interventions. As such, women informal food vendors faced several challenges during recovery, including limited government support, barriers to accessing credit facilities, heightened household and unpaid care work, gender-based violence, sexual exploitation, and insecurity. The female vendors employed both individual agency and collective action to facilitate recovery. Discussion: Gender-responsive COVID-19 policies were critical to addressing the disproportionate impact of the pandemic on women-led informal food businesses. Moving forward, a comprehensive understanding of existing sociocultural inequalities is crucial for designing post-pandemic strategies that are gender-inclusive and promote equitable recovery. Such an approach would enhance women informal food vendors’ resilience to emergencies and their contribution to urban household food security and livelihood. Full article
Show Figures

Figure 1

19 pages, 6139 KB  
Article
Open Municipal Markets as Networked Ecosystems for Resilient Food Systems
by Marta Carrasco-Bonet, Nadia Fava and Sara González
Sustainability 2026, 18(1), 328; https://doi.org/10.3390/su18010328 - 29 Dec 2025
Cited by 1 | Viewed by 749
Abstract
This study advances the reconceptualization of Open municipal markets (OMMs) as networked ecosystems that connect food producers, vendors and citizenship across rural and urban contexts, sustaining short food supply chains and reinforcing territorial resilience through the interplay of mobility and embeddedness. Aimed at [...] Read more.
This study advances the reconceptualization of Open municipal markets (OMMs) as networked ecosystems that connect food producers, vendors and citizenship across rural and urban contexts, sustaining short food supply chains and reinforcing territorial resilience through the interplay of mobility and embeddedness. Aimed at understanding OMMs as components of a broader, networked and adaptable food ecosystem, the research introduces a new methodology that builds on existing scholarship framing markets as relational and mobile spaces. It contributes to the literature by integrating these perspectives into an ecosystemic lens. By applying a mobility-based approach, the research shifts attention from static views of markets to their dynamic and circulatory nature, highlighting their role in fostering more sustainable and socially rooted food systems. Focusing on 105 OMMs in the Province of Girona (Spain), the research combines spatial analysis and data analysis of 300 surveys completed by 300 stallholders to examine how mobility practices shape market dynamics. The paper provides a new methodology of market stallholders and types of markets as well as four key indicators (recurrence, variety, closeness and rootedness) to assess stallholder activity and territorial embeddedness. These findings reveal that stallholders, particularly producers, connect rural production with urban consumption through flexible and multi-scalar circuits. The paper advocates for ecosystem-based urban food planning that harnesses stallholder mobility to strengthen territorial cohesion and food sovereignty, positioning OMMs as strategic public facilities for resilient and socially responsible food systems. Full article
Show Figures

Figure 1

31 pages, 6227 KB  
Article
Between Heritage, Public Space and Gentrification: Rethinking Post-Industrial Urban Renewal in Shanghai’s Xuhui Waterfront
by Qian Du, Bowen Qiu, Wei Zhao and Tris Kee
Land 2026, 15(1), 59; https://doi.org/10.3390/land15010059 - 29 Dec 2025
Viewed by 2300
Abstract
Post-industrial waterfronts have become key arenas of urban transformation, where heritage, public space and social equity intersect. This study examined the Xuhui Waterfront in Shanghai under the ‘One River, One Creek’ initiative, which converted former industrial land into a continuous riverfront corridor of [...] Read more.
Post-industrial waterfronts have become key arenas of urban transformation, where heritage, public space and social equity intersect. This study examined the Xuhui Waterfront in Shanghai under the ‘One River, One Creek’ initiative, which converted former industrial land into a continuous riverfront corridor of parks and cultural venues. The research aimed to evaluate whether this large-scale renewal enhanced social equity or produced new forms of exclusion. A tripartite analytical framework of distributive, procedural and recognitional justice was applied, combining spatial mapping, remote-sensing analysis of vegetation and heat exposure, housing price-to-income ratio assessment, and policy review from 2015 to 2024. The results showed that the continuity of the riverfront, increased greenery and adaptive reuse of industrial structures improved accessibility, environmental quality and cultural enjoyment. However, housing affordability became increasingly polarised, indicating emerging gentrification and generational inequality. This study concluded that this dual outcome reflected the fiscal dependency of state-led renewal on land-lease revenues and high-end development. It suggested that future waterfront projects could adopt financially sustainable yet inclusive models, such as incremental phasing, public–private partnerships and guided self-renewal, to better reconcile heritage conservation, public-space creation and social fairness. Full article
Show Figures

Figure 1

34 pages, 817 KB  
Article
Machine Learning for Sustainable Urban Energy Planning: A Comparative Model Analysis
by Abhiraj Tiwari, Rushil Kukreja, Sanjeev Subramanian, Anush Devkar, Ron Mahabir, Olga Gkountouna and Arie Croitoru
Energies 2026, 19(1), 176; https://doi.org/10.3390/en19010176 - 29 Dec 2025
Viewed by 977
Abstract
Accurate short-term forecasting of urban electricity demand is essential for operational planning and climate-resilient energy management. This study evaluates four forecasting models, namely, Prophet, Long Short-Term Memory (LSTM), Gated Recurrent Unit (GRU), and Temporal Convolutional Networks (TCN), across 15 U.S. cities representing diverse [...] Read more.
Accurate short-term forecasting of urban electricity demand is essential for operational planning and climate-resilient energy management. This study evaluates four forecasting models, namely, Prophet, Long Short-Term Memory (LSTM), Gated Recurrent Unit (GRU), and Temporal Convolutional Networks (TCN), across 15 U.S. cities representing diverse climatic regimes. Model performance is assessed at 1, 6, 12, and 24 h horizons using MAE, RMSE, MAPE, and R2 within a unified, climate-aware evaluation framework. Results show that Prophet consistently outperforms deep learning models at longer horizons (12–24 h), achieving MAE reductions of approximately 70–90% relative to LSTM and GRU across all climatic clusters, while maintaining R2 values above 0.95 even in highly variable climates. At short horizons (1–6 h), LSTM and GRU perform competitively in climatically stable cities, reducing MAE by up to 15–25% compared with Prophet, but their accuracy deteriorates rapidly as forecast horizons increase. TCN exhibits intermediate performance, outperforming recurrent models in selected short-horizon cases but showing reduced robustness under high climate variability. Statistical testing indicates that model performance varies significantly across cities within climatically heterogeneous clusters (p < 0.05), highlighting the influence of climatic variability on forecasting reliability. Overall, the results demonstrate that model effectiveness is strongly context-dependent, providing quantitative guidance for climate-aware model selection in urban energy systems. Full article
(This article belongs to the Special Issue Environmental Sustainability and Energy Economy: 2nd Edition)
Show Figures

Figure 1

17 pages, 2926 KB  
Article
Analyzing the Social Impact of Stakeholder Collaboration in Construction Projects: A Comprehensive Analysis Framework
by Yingnan Yang, Hongming Xie and Zhicheng Zhang
Buildings 2026, 16(1), 147; https://doi.org/10.3390/buildings16010147 - 29 Dec 2025
Viewed by 837
Abstract
Construction projects play a pivotal role in social development, influencing rural and urban communities through their execution and management. The complexity of these projects necessitates effective collaboration among diverse stakeholders to achieve sustainable social outcomes. While Building Information Modeling (BIM) has reshaped collaboration [...] Read more.
Construction projects play a pivotal role in social development, influencing rural and urban communities through their execution and management. The complexity of these projects necessitates effective collaboration among diverse stakeholders to achieve sustainable social outcomes. While Building Information Modeling (BIM) has reshaped collaboration patterns, its influence on the dynamic evolution of stakeholder relationships across project phases remains underexplored. This study proposes a comprehensive analytical framework integrating Social Network Analysis (SNA) and Cognitive Social Structure (CSS) to examine stakeholder collaboration in construction projects. By incorporating a Work Breakdown Structure (WBS) for task-level relationship quantification, the framework captures structural and temporal dynamics of collaboration. A novel network model is also developed to assess BIM’s impact on information exchange networks. The framework is empirically validated through a case study, incorporating stakeholder identification, and network analysis across design and construction preparation phases. Key metrics such as network density, centrality, and collaboration frequency are quantified and analyzed. The findings offer actionable insights for enhancing collaborative efficiency and project performance, contributing to socially sustainable and digitally advanced construction management practices. Full article
(This article belongs to the Special Issue The Impact of Construction Projects and Project Management on Society)
Show Figures

Figure 1

30 pages, 9332 KB  
Article
Resilience and Vulnerability to Sustainable Urban Innovation: A Comparative Analysis of Knowledge and Technology Networks in China
by Jie Liu and Tianxing Zhu
Sustainability 2026, 18(1), 317; https://doi.org/10.3390/su18010317 - 28 Dec 2025
Viewed by 726
Abstract
This study examines the structural evolution of Knowledge Innovation Networks (KINs) and Technology Innovation Networks (TINs) across Chinese cities (2015–2024). Using SCI/SSCI co-authorship and prefecture-level patent data, we construct dual-layer networks and assess their resilience through metrics such as average clustering coefficient, path [...] Read more.
This study examines the structural evolution of Knowledge Innovation Networks (KINs) and Technology Innovation Networks (TINs) across Chinese cities (2015–2024). Using SCI/SSCI co-authorship and prefecture-level patent data, we construct dual-layer networks and assess their resilience through metrics such as average clustering coefficient, path length, global efficiency, and largest-component ratio. Our framework clarifies how network structure, spatial proximity, and urban hierarchy jointly shape innovation dynamics and opportunity distribution. Three main findings emerge. First, KINs have moved toward polycentricity yet remain hierarchically rigid, with persistent core–periphery gaps despite improved connectivity in tier 2–4 cities. TINs show greater cross-tier adaptability, creating new innovation gateways while intensifying intra-tier polarization. Second, under simulated disruptions, KINs are vulnerable to targeted attacks and exhibit path-dependent degradation, whereas TINs maintain efficiency until a critical threshold, then collapse abruptly. Third, MRQAP analysis reveals that economic and geographic proximity facilitate collaboration in KIN but constrain linkages in TINs, with spatial proximity exerting a stronger influence on knowledge flows. These results demonstrate how innovation networks mediate urban–rural interactions, affect spatial inequality, and shape regional resilience. We argue for differentiated policies that strengthen core–periphery connectivity while mitigating proximity-induced lock-in, fostering more inclusive, resilient, and sustainable urban innovation systems. Full article
(This article belongs to the Section Sustainable Urban and Rural Development)
Show Figures

Figure 1

19 pages, 6947 KB  
Article
Promoting Healthier Cities and Communities Through Quantitative Evaluation of Public Open Space per Inhabitant
by Dina M. Saadallah and Esraa M. Othman
Urban Sci. 2026, 10(1), 11; https://doi.org/10.3390/urbansci10010011 - 28 Dec 2025
Viewed by 1184
Abstract
Public open spaces play a vital role in supporting social connection and leisure among residents, enhancing quality of life while contributing to both economic growth and environmental health. The rapid global urbanization underscores the critical link between urban environments and human health, which [...] Read more.
Public open spaces play a vital role in supporting social connection and leisure among residents, enhancing quality of life while contributing to both economic growth and environmental health. The rapid global urbanization underscores the critical link between urban environments and human health, which demands focusing on sustainable, health-conscious urban planning. Accordingly, Public and green spaces are vital in this context, as recognized by global agendas like the Sustainable Development Goals (SDG) 11.7. This research aims to objectively evaluate the availability of public open spaces (POS) in Alexandria, Egypt. This study will utilize Geographic Information System (GIS) to formulate a methodology that incorporates spatial data analysis for quantifying public open spaces and assessing the proportion of the population with convenient access to these areas, evaluating their coverage, service area isochrones, spatial distribution, and proximity to residential areas. The study will benchmark its findings against global standards to expose critical spatial inequalities within cities of the Global South. The primary aim is to present evidence-based recommendations for sustainable urban public space design, tackling availability and accessibility issues to improve the well-being of Alexandria’s expanding urban population. This research offers a scientific foundation to inform policy and decision-making focused on creating more equitable, healthier, and resilient urban environments. Full article
(This article belongs to the Topic Spatial Decision Support Systems for Urban Sustainability)
Show Figures

Figure 1

15 pages, 11911 KB  
Article
Urban Morphology and the Social Potential of Space: A Form-Based Reading of the Saadi Informal Settlement, Iran
by Sanaz Nezhadmasoum and Beser Oktay Vehbi
Sustainability 2026, 18(1), 314; https://doi.org/10.3390/su18010314 - 28 Dec 2025
Viewed by 1041
Abstract
Enhancing the social dimension of sustainability is essential for improving the livability of informal settlements, yet its evaluation is often constrained by the absence of reliable socio-economic data. This study addresses this challenge by demonstrating how a rigorous, form-based analysis can be utilized [...] Read more.
Enhancing the social dimension of sustainability is essential for improving the livability of informal settlements, yet its evaluation is often constrained by the absence of reliable socio-economic data. This study addresses this challenge by demonstrating how a rigorous, form-based analysis can be utilized to interpret the social potential embedded within the physical structure of informal settlements. Focusing on the Saadi neighborhood in Shiraz, Iran, the research applies a validated four-part morphological framework—integrated with Space Syntax principles—to examine how specific spatial configurations create conditions supportive of social interaction and territorial security. Rather than attempting to measure social sustainability directly, the study conceptualizes physical morphology as a tangible proxy through which socially supportive spatial conditions can be inferred. The analysis reveals three critical morphological drivers: (1) a fine-grained urban fabric that directly enhances walkability and co-presence; (2) a low vertical profile that ensures visual permeability and informal surveillance; and (3) semi-private residential clusters that function as defensible space. These findings highlight how the physical form of informal settlements contains an underlying social logic that can be systematically decoded. The paper concludes that form-based analysis provides a replicable pathway for identifying the spatial scaffolding that supports community life, offering valuable insights for socially oriented upgrading strategies in data-scarce contexts. Full article
(This article belongs to the Special Issue Socially Sustainable Urban and Architectural Design)
Show Figures

Figure 1

23 pages, 1302 KB  
Article
Long-Term Manure Application in Urban Gardens: Impacts on Soil Fertility, Mineral Composition, and Variability
by Rafael López-Núñez, Paula Madejón-Rodríguez, José Molina-Vega and Sabina Rossini-Oliva
Horticulturae 2026, 12(1), 40; https://doi.org/10.3390/horticulturae12010040 - 28 Dec 2025
Viewed by 2354
Abstract
Urban and peri-urban agriculture (UA) plays an increasingly important role in promoting sustainable urban development, providing socioeconomic, environmental, and educational benefits. However, UA is often linked to nutrient accumulation in soils since vegetable-growing areas typically receive substantial inputs of both organic and inorganic [...] Read more.
Urban and peri-urban agriculture (UA) plays an increasingly important role in promoting sustainable urban development, providing socioeconomic, environmental, and educational benefits. However, UA is often linked to nutrient accumulation in soils since vegetable-growing areas typically receive substantial inputs of both organic and inorganic fertilizers. This study examines soil variability in two sections of an urban allotment garden subjected to long-term manure fertilization for 12 or 16 years, with application rates up to 10–12 kg m−2 yr−1. Surface soils were analyzed for organic and inorganic carbon, total-N, available-P and -K, pH, and elemental composition using portable X-ray fluorescence (pXRF). Prolonged manure incorporation substantially enhanced soil fertility, as evidenced by increases in soil organic carbon (up to 3.78%), total-N (up to 0.38%), available-K (up to 412 mg kg−1), and both total- and available-P (up to 2485 and 276 mg kg−1, respectively). Marked shifts in mineral composition were also detected, including significant increases in total Ca, inorganic C (as calcium carbonate), Sr, and S. Despite the high manure inputs, no accumulation of potentially toxic elements (PTEs) was observed. However, pronounced spatial heterogeneity emerged among individual plots, with coefficients of variation reaching 58% for S and 47% for Zn, reflecting differences in fertilization intensity and management practices. Portable X-ray fluorescence (pXRF) analysis proved highly effective for detecting soil compositional changes and adequate for predicting K and P availability, highlighting its value as a rapid diagnostic tool for precision agriculture. Overall, these findings demonstrate the agronomic benefits of long-term organic fertilization while emphasizing the need for careful management to avoid nutrient imbalances and ensure sustainable practices that minimize environmental risks. Full article
Show Figures

Graphical abstract

25 pages, 3286 KB  
Article
Hybrid Graph Convolutional-Recurrent Framework with Community Detection for Spatiotemporal Demand Prediction in Micromobility Systems
by Mayme Moon Zin, Karn Patanukhom, Merkebe Getachew Demissie and Santi Phithakkitnukoon
Mathematics 2026, 14(1), 116; https://doi.org/10.3390/math14010116 - 28 Dec 2025
Viewed by 1663
Abstract
The rapid growth of dockless electric scooter (e-scooter) sharing services has transformed short-distance urban mobility, offering convenience and sustainability benefits while amplifying challenges related to demand imbalance, fleet rebalancing, and spatial inequity. Accurate spatiotemporal demand prediction is therefore essential for optimizing resource allocation [...] Read more.
The rapid growth of dockless electric scooter (e-scooter) sharing services has transformed short-distance urban mobility, offering convenience and sustainability benefits while amplifying challenges related to demand imbalance, fleet rebalancing, and spatial inequity. Accurate spatiotemporal demand prediction is therefore essential for optimizing resource allocation and supporting data-driven policy interventions. This study proposes a hybrid deep learning framework that integrates a Graph Convolutional Network (GCN) with a Gated Recurrent Unit (GRU) and community detection to enhance short-term prediction of e-scooter pick-up and drop-off demands. The Louvain algorithm is employed to partition urban areas into mobility-based communities, enabling the model to capture functional connectivity rather than relying solely on geographic proximity. Using real-world e-scooter trip data from Calgary, Canada, the model’s performance is evaluated against established baselines, including a Masked Fully Convolutional Network (MFCN) and conventional GRU architectures. Results show that the proposed approach achieves up to 11.8% improvement in mean absolute error (MAE) compared with the MFCN baseline and more robust generalization across temporal horizons. The findings demonstrate that integrating community structures into graph-based learning effectively captures complex urban dynamics, providing practical insights for sustainable micromobility operation and service deployment. Full article
(This article belongs to the Special Issue Theoretical and Applied Mathematics in Supply Chain Management)
Show Figures

Figure 1

22 pages, 4301 KB  
Article
Intelligent Wind Power Forecasting for Sustainable Smart Cities
by Zhihao Xu, Youyong Kong and Aodong Shen
Appl. Sci. 2026, 16(1), 305; https://doi.org/10.3390/app16010305 - 28 Dec 2025
Viewed by 719
Abstract
Wind power forecasting is critical to renewable energy generation, as accurate predictions are essential for the efficient and reliable operation of power systems. However, wind power output is inherently unstable and is strongly affected by meteorological factors such as wind speed, wind direction, [...] Read more.
Wind power forecasting is critical to renewable energy generation, as accurate predictions are essential for the efficient and reliable operation of power systems. However, wind power output is inherently unstable and is strongly affected by meteorological factors such as wind speed, wind direction, and atmospheric pressure. Weather conditions and wind power data are recorded by sensors installed in wind turbines, which may be damaged or malfunction during extreme or sudden weather events. Such failures can lead to inaccurate, incomplete, or missing data, thereby degrading data quality and, consequently, forecasting performance. To address these challenges, we propose a method that integrates a pre-trained large-scale language model (LLM) with the spatiotemporal characteristics of wind power networks, aiming to capture both meteorological variability and the complexity of wind farm terrain. Specifically, we design a spatiotemporal graph neural network based on multi-view maps as an encoder. The resulting embedded spatiotemporal map sequences are aligned with textual representations, concatenated with prompt embeddings, and then fed into a frozen LLM to predict future wind turbine power generation sequences. In addition, to mitigate anomalies and missing values caused by sensor malfunctions, we introduce a novel frequency-domain learning-based interpolation method that enhances data correlations and effectively reconstructs missing observations. Experiments conducted on real-world wind power datasets demonstrate that the proposed approach outperforms state-of-the-art methods, achieving root mean square errors of 17.776 kW and 50.029 kW for 24-h and 48-h forecasts, respectively. These results indicate substantial improvements in both accuracy and robustness, highlighting the strong practical potential of the proposed method for wind power forecasting in the renewable energy industry. Full article
Show Figures

Figure 1

30 pages, 3416 KB  
Article
An Evolutionary Game-Based Governance Mechanism for Sustainable Medical and Elderly Care Building Retrofits in Urban Renewal
by Xiangyan Yin, Dongliang Yuan, Shuren Wang, Jun He and Xinyu Wang
Buildings 2026, 16(1), 138; https://doi.org/10.3390/buildings16010138 - 27 Dec 2025
Viewed by 590
Abstract
The retrofit of vacant buildings into sustainable integrated medical and elderly care facilities represents an important pathway for promoting urban regeneration and addressing population aging challenges. However, conflicts of interest among key stakeholders frequently compromise the quality of retrofit and long-term operational sustainability. [...] Read more.
The retrofit of vacant buildings into sustainable integrated medical and elderly care facilities represents an important pathway for promoting urban regeneration and addressing population aging challenges. However, conflicts of interest among key stakeholders frequently compromise the quality of retrofit and long-term operational sustainability. To address this issue, this study develops a tripartite evolutionary game model comprising investors, builders, and operators to examine the behavioral evolution and cooperative mechanisms of these stakeholders across the investment, construction, and operation phases. Simulations were conducted based on a real-world retrofit project in Lanzhou, China, and the results suggest that: (1) Policy preference or reputational incentives alone appear insufficient to maintain cooperation, whereas their integration with economic incentives can effectively enhance the stability of cooperation among the three parties. (2) Builders exhibit higher sensitivity to penalties than operators, underscoring the pivotal role of the construction phase in ensuring retrofit quality. (3) When investors shift their role from short-term compliance regulation to long-term governance, it is more conducive to promoting operators to provide high-quality services in the long run. This paper proposes several suggestions and countermeasures, to provide practical guidance for the multi-party collaborative governance and sustainable operation of integrated medical and elderly care retrofit projects in China under the background of urban renewal. Full article
(This article belongs to the Section Architectural Design, Urban Science, and Real Estate)
Show Figures

Figure 1

24 pages, 2013 KB  
Article
Waste Separation Behavioral Intention Among Residents After the Abolition of the Zero-COVID Policy: A Case Study of Shanghai, China
by Xinrui Li, Takehiko Murayama, Shigeo Nishikizawa and Kultip Suwanteep
Waste 2026, 4(1), 1; https://doi.org/10.3390/waste4010001 - 27 Dec 2025
Cited by 1 | Viewed by 1291
Abstract
In recent years, China has made strong national commitments to waste reduction and circular economy, including the implementation of mandatory municipal solid waste separation policies and the rollout of zero-waste city initiatives. These efforts represent a strategic shift toward systemic environmental governance. However, [...] Read more.
In recent years, China has made strong national commitments to waste reduction and circular economy, including the implementation of mandatory municipal solid waste separation policies and the rollout of zero-waste city initiatives. These efforts represent a strategic shift toward systemic environmental governance. However, the outbreak of the COVID-19 pandemic in early 2020—and the subsequent implementation of the country’s stringent zero-COVID policy—led to an abrupt disruption of these programs. Under this policy, strict lockdowns, quarantine of both confirmed and suspected cases, and city-wide containment became top priorities, sidelining environmental initiatives such as waste separation and sustainable waste infrastructure development. This study investigates how Chinese residents’ motivations for waste separation evolved across three key phases: pre-pandemic, during the zero-COVID enforcement period, and post-pandemic recovery. Grounded in the Theory of Planned Behavior and pro-environmental behavior theory, we developed an extended model incorporating pandemic-related social, psychological, and policy variables. Based on 526 valid questionnaire responses collected in late 2023 in Shanghai, we conducted structural equation modeling and repeated-measures analysis. Findings reveal a significant shift from externally driven compliance—reliant on governmental enforcement and service provision—to internally motivated behavior based on environmental values and personal efficacy. This transition was most evident after the pandemic, suggesting the potential for sustained pro-environmental habits despite weakened policy enforcement. Our findings underscore the importance of strengthening internal drivers in environmental governance, especially under conditions where policy continuity is vulnerable to systemic shocks such as public health emergencies. Full article
Show Figures

Figure 1

Back to TopTop