Next Article in Journal
Spatio-Temporal Dynamics of Fish Community and Influencing Factors in an Urban River (Haihe River), China
Previous Article in Journal
Some Remarks on New Trends in Using Waste Aggregates in Civil Engineering: An Overview
 
 
Font Type:
Arial Georgia Verdana
Font Size:
Aa Aa Aa
Line Spacing:
Column Width:
Background:
Article

Optimised Sizing and Control of Non-Invasive Retrofit Options for More Sustainable Heat and Power Supply to Multi-Storey Apartment Buildings

Institute of Industrial Electronics, Electrical Engineering and Energy, Faculty of Computer Science, Information Technology and Energy, Riga Technical University, LV-1048 Riga, Latvia
*
Author to whom correspondence should be addressed.
Sustainability 2025, 17(1), 236; https://doi.org/10.3390/su17010236
Submission received: 15 November 2024 / Revised: 18 December 2024 / Accepted: 25 December 2024 / Published: 31 December 2024
(This article belongs to the Section Energy Sustainability)

Abstract

Considering the ambitious climate goals defined by the European Union, the significant share of energy demand represented by buildings, the slow process of their renovation due to challenges such as a need for majority consent from residents and limited available space in dense urban areas, this study aims to foster retrofitting of energy supply systems of multi-storey apartment buildings, improving their sustainability. This entails making the transition to sustainable energy systems more socially acceptable and practical in urban contexts by proposition and demonstration of the potential of a power and heat supply system retrofit that minimises disruptions felt by residents. It integrates rooftop renewable power sources, heat storage with an electric heater, heat pumps, and existing connections to public utility networks. Furthermore, simulation results of both single- and multi-objective optimisation (performed by the genetic algorithm) for equipment selection, as well as conventional and smart control (implemented as a gradient-based optimisation) for daily scheduling, are compared, defining the main scientific contribution of the study. It is found possible to achieve a net present value of up to almost twice the annual energy expenses of the unrenovated building or self-sufficiency rate of up to 41.6% while using conventional control. These benefits can reach 2.6 times or 49.8% if the smart control is applied, demonstrating both the profitability and improved self-sufficiency achievable with the proposed approach in Latvian conditions.

1. Introduction

1.1. A Broader Context for the Study

Buildings in the European Union consume about 40% of energy [1] and generate 35% of energy-related emissions [2], mostly for heating, cooling, and hot water needs. With 75% of buildings in the Union having poor energy performance [1], improving energy efficiency is essential. Measures like energy-saving practices, smart control, and renovations hold significant potential to support the Union’s goals of a 55% emissions reduction by 2030 and carbon neutrality by 2050 [3,4]. However, despite the development of planning tools for renovation projects [5], technological solutions for their wide-scale-modular implementation [6], and support mechanisms both unionwide and on the national level [7,8], only 1% of buildings in the union are renovated annually [9]. In the case of multi-storey apartment buildings in Latvia, this is partially due to the need to obtain consent from the majority of residents [10], who are sometimes discouraged by the required investments, potential inconveniences that may also affect their apartments, etc. Another significant challenge in Latvia is the well-known split-incentive problem, where building owners or housing associations bear the costs of energy efficiency improvements while tenants benefit through reduced energy bills. This issue is particularly pronounced given that a large portion of the housing stock consists of Soviet-era buildings with poor energy efficiency. Many apartment buildings are in dire need of renovation due to their deteriorating technical condition, including leaking roofs, crumbling balconies, and outdated utility systems. To address these challenges, Latvia has implemented programs such as ALTUM (2022–2026), which offers financial assistance for energy efficiency improvements, covering up to 49% of eligible costs [8]. This initiative helps to alleviate the financial burden on property owners and encourages the adoption of energy-saving measures. However, the projects must achieve at least a 30% reduction in primary energy consumption to qualify [8]. Such requirements and potential changes in support scheme conditions are the reasons why, in this study, the profitability of the retrofitting of energy supply systems and the resulting improvements in their sustainability are demonstrated, assuming complete coverage of investment costs by owner/s of the particular building or its apartments. Management of split incentives in the case of apartment building renovations is also relegated to future work, as this study is focused on other retrofitting-related aspects.
Another solution, which is often combined with more common renovations, such as the refurbishment of a building’s envelope, is the installation of local renewable energy sources to meet at least a part of the demand. These micro-generators are often photovoltaic panels and/or, less commonly, wind turbines installed adjacent to or on buildings, the latter option being more characteristic in urban areas. In particular, photovoltaic installations have recently seen increasing growth across the European Union [11] and dramatic growth in Latvia [12,13] due to support schemes, such as one-time subsidies and the net billing system [14], fostering the uptake of renewable energy sources by the residential sector. Wider adoption of distributed renewable energy sources improves the sustainability of energy supply by involving more consumers in this process. It also encourages participation in energy communities due to the more effective use of produced energy [15] and economic benefits [16]. These communities may later achieve complete energy independence and evolve into positive energy districts. However, the size of renewable energy installations that is economically viable for owners or physically possible for individual multi-storey apartment buildings in urban areas may not be sufficient when both power demand and a large heat demand have to be met [17,18]. Furthermore, the power output of some renewable power sources shows a temporal mismatch between peak production and local demand at an hourly scale and season-wise in the case of photovoltaics [17]. This disparity is often solved in the short term by using energy storage systems, such as batteries [13,18,19], heat storage [20,21,22,23], and hydrogen storage [24,25,26], or their combinations. Considering these factors, it would be beneficial to evaluate options for non-intrusive (from the point of view of apartment residents) upgrades of energy supply systems of multi-storey apartment buildings that integrate rooftop renewable power sources, technologies improving the flexibility of energy supply and synergy between the involved energy sectors, and existing connections to the power and district heating networks to cover periods of insufficient local power production while bringing economic benefit to the owners of apartments or buildings. The studied retrofitting approach improves the sustainability of energy supply to multi-storey apartment buildings, first, by making the introduction of renewable energy technologies more socially acceptable due to a limited disruption to the life of the residents and the obtainable benefits. Secondly, the environmental impact is manifested by self-sufficiency achievable in sourcing energy from local renewable energy sources, as well as a reduction in primary energy demand due to the use of heat pumps, which, by extension, reduces CO2 emissions caused by the energy consumed. Furthermore, the synergy allows a shift of part of the energy demand from district heating networks to the power grid and also enables owners or residents to source renewable energy from utility networks more easily. Thirdly, economic sustainability is improved due to a reduction in energy expenses that, according to the results in Section 4, in most cases, not only meets investment costs but also provides profits for future investments in energy efficiency measures.

1.2. State-of-the-Art Analysis

There are a multitude of studies regarding energy supply to buildings, energy communities, or wider regions integrating renewable energy sources with different methods, technologies used, and specifics considered for achieving various goals. Examples of objectives include the development and analysis of economic models, e.g., for the exchange of excess energy within individual buildings [27] or energy communities [28], demonstrating the potential of specific renewable energy utilisation or storage technologies [18,22,29], development of relevant modelling methods [30,31], and optimisation of energy supply equipment and/or energy supply scheduling [15,26]. Some of the most relevant studies will be described and categorised below.
Regarding equipment sizing and scheduling tasks, one significant difference among studies is the approach to scheduling by either conventional (rule- and setting-based) control or smart (optimisation-based) control. An optimisation integrating conventional control can be found in [32,33], where optimisation has to minimise CO2 emissions by deciding on the sizing of photovoltaic installations and the number of wind turbines, which entail their own life-cycle emissions, for a setup using sewer waste heat with heat pumps and pumped water storage in the form of a drinking water reservoir. One optimisation approach not only determines the quantity of equipment but also selects the appropriate types for each equipment category within a combined cooling, heating, and power system, as well as the height of wind turbines and the angle of photovoltaic panel installation [19]. Economic, environmental, energy supply stability and system independence objectives are considered simultaneously with the help of the nondominated sorting genetic algorithm III, which is improved by a fully connected weighted network of the search space for improved reproduction efficiency. A similar study, focused on the optimisation of the design of combined cooling, heating, and power systems, is presented in [34]. This study incorporates heat pumps, heat storage, and hydrogen storage while employing a less conventional statistical optimisation approach, namely, the response surface method. There are also studies applying conventional control that achieve sizing optimisation through parametric case studies. For example, one study examines the use of photovoltaics, wind turbines, and a battery for heat and power supply in an industrial building [13], while another performs a performance analysis of a photovoltaic-powered combined cooling, heating, and power supply system for homes in Australia [35].
An optimisation integrating both sizing and scheduling is presented in [26], focusing on the effects of different energy storage combinations on the performance of a combined cooling, heating, and power system within an electrified energy community. Mixed integer linear programming is used to minimise the annualised total cost and maximise the self-sufficiency rate. Another study, which co-optimises both the design and operation of an energy supply system [24], extends the optimisation to minimise the total costs of a power system with hydrogen storage, as well as the investment costs for consumer-side heating technologies. The study also implements carbon capture in order to meet an additional requirement of carbon neutrality for the resulting system. A study using co-optimisation that is extended system-wise with different aggregated consumer sectors is presented in [25]. The research considers options for fossil-fuel-based equipment while evaluating the impact of district heating networks and district cooling networks on the uptake of renewable energy sources.
A third group of studies focuses, specifically, on solving the scheduling problem through optimisation. These include a case of a fixed equipment portfolio and focus on an optimisation approach for smart control [21], where dynamic programming is used for short-term control of heating and cooling or on the energy performance of a new equipment portfolio [20], where phase-change materials are injected in a borehole heat exchanger, and self-learning control is applied for heating and domestic hot water supply. There are also papers that include a comparison between conventional and smart control, such as [21], and an article [22] that illustrates the potential of two types of phase-change material-based heat storages using heat pumps or electricity for heat input across the United States to improve the economic performance of heat supply and provide electric load shifting while retaining comfort temperature.
Another noteworthy difference between various studies highlighted in [19] is the optimisation setup being either single- or multi-objective, where the co-optimised objectives are often conflicting. In the case of single-objective optimisation, minimisation of energy costs [17], the payback period [13], and net CO2 emissions [32,33] are some of the objectives considered. Multi-objective optimisation entails a multitude of possible objective combinations, such as the maximisation of economic performance, energy supply stability, system independence and minimisation of environmental impact [19] or minimisation of annualised total costs and maximisation of self-sufficiency rate [26], where some of the objectives are conflicting, as well as cases where the objectives may be considered symbiotic, e.g., minimisation of annualised total costs and maximisation of energy efficiency [36].
Then, there are studies that address heat and/or power supply without employing optimisation but use explicitly or implicitly stated conventional control while studying the performance of a particular technology and/or organisational structure. A study that analyses the potential of a photovoltaic-powered mobile robot for heating and cooling, which communicates with existing heating and cooling equipment to achieve only localised climate control and energy savings, is presented in [29]. Paper [18] includes an experimental study of heat supply using thermoelectric modules coupled with a simulation considering application to a typical mid-terrace dwelling. This group of works also includes performance analysis of a single or several setups of more established equipment categories. For example, one study examines a combination of water-source heat pumps that utilise cooling water from photovoltaic–thermal panels as a heat source, along with heat storage for heating and cooling [23], while another investigates the benefits of various combinations of phase-change material-based heat storage and either a photovoltaic-powered resistive heater or a heat pump [17]. A study presented in [35] evaluates the performance of a photovoltaic-powered combined cooling, heating, and power system with batteries and two heat storage tanks supplied by an air-source heat pump. A different study aims to compare various organisational structures of multi-storey apartment buildings equipped with photovoltaic panels, emphasising the benefits of scaling up energy sharing within an energy community. Notably, the study presents a configuration in which photovoltaic generation is used for both electrical self-consumption and for powering water-source heat pumps that charge heat storage tanks at each building, with the heat input provided by an air-source heat-pump-powered district heating network [15].
There are also studies that consider completely or mostly non-invasive renovation options for apartment buildings, which often focus on refurbishment and the improvement of the building envelope [37,38,39]. However, there are papers that add rooftop renewable energy sources as options [29,40,41], and, in the case of [41], several energy storage technologies are permitted. From an approach point of view, study [38] can be highlighted due to the selection of the level of refurbishment based on building energy standards applicable both locally in China and in Europe and the resulting comparison of energy and environmental and comfort indicators. The second interesting paper is [41], which, in comparison with many other studies from this group, uses optimisation instead of a parametric study, furthermore considering split incentives with various regulations applicable for energy exchange between owner and renter. In regards to how invasive the considered renovations are, an interesting study is presented in [42], which on one hand con-196 siders an option of non-invasive retrofitting of a multi-storey apartment building and on 197 the other two options expanding an apartment building and one even changing the spatial 198 arrangement of the apartments. While these last renovation options are extreme alternatives to the non-invasive option, many articles that apply mostly non-invasive renovations still consider changing windows [37,38,40,41,42]. At the same time, achieving majority consent for the refurbishment of a building’s envelope may be difficult at times. One solution bypassing this issue proposed in [43] is the renovation of individual apartments; however, this also greatly limits the scope of technical solutions realistically applicable, e.g., by excluding rooftop renewable energy sources and the potential scale of installations. Considering the organisational obstacles that may hinder renovations, reducing energy consumption and the significant heat demand characteristic of multi-storey apartment buildings in Latvia and similar or colder climates, authors have studied the potential of non-invasive retrofitting of power and heat supply systems, which could leverage renewable power, heat pumps, energy storage, and synergy between energy sectors to provide primary energy savings, self-sufficiency, and economic gains from the energy supply side. Furthermore, this approach allows for achieving said benefits even in cases where residents do not support retrofitting works inside their apartments and/or refurbishment of the envelope and will not change their energy consumption habits.

1.3. The Novelty of the Study

While the studies described in Section 1.2 have their own advantages, there are one or more aspects and contributions by which this study differs from or surpasses them. Some of the most important ones are listed below:
  • Integration of an existing district heating network and a power grid in the energy supply scheme. Many studies consider an existing power grid [13,26,34,35,41], and some even allow for fossil fuel use [19,23,25,36,37,39,43], but only a handful of papers have included both of the mentioned utility networks [15,24,25,26,36].
  • Consideration of only non-invasive renovation works using limited space for the analysed energy supply scheme, in contrast with invasive solutions, e.g., installation of indoor wallboard made of a phase-change material [22], integration of thermoelectric panels in walls [18], or spatial rearrangement [42], which can prevent tenants from making renovations, particularly in multi-storey apartment buildings [15], as well as with instalment of borehole heat exchangers in a yard [20], which is often not an option in dense urban environments.
  • Comparison of results for a case of simple use of only existing utility grids without renovations with ones obtained for equipment portfolios selected by utilising single-objective and multi-objective optimisation considering both conventional and optimisation-based smart control options (applied for each day specifically) resulting in five methodological setups for evaluation. Only comparisons between control approaches have been found in previous studies [21,22], and the two-layer optimisation approach is also in contrast with articles using optimisation only for one of the tasks [20,21,32,33] or no optimisation [18,27,28,29,30,31,37,38,39,40,42].
  • Hourly input data for a whole year are used instead of characteristic seasonal days [36] or other forms of aggregation [18,19,40], which, as shown in [26], can increase the error of at least the annualised total cost, and especially rapidly so when a higher self-sufficiency rate from renewable energy sources is considered.
In summary, the novelty of the presented study is based on the adoption of a non-invasive approach to retrofitting energy supply that retains connections with two existing utility networks and an analysis of the impact of various optimisation approaches and daily operations scheduling on the performance of an optimised system in a common type of multi-storey apartment building in Latvia.

1.4. The Goal and Organisation of the Article

The goal of this study is to foster the retrofitting of energy supply systems of multi-storey apartment buildings, improving their sustainability by demonstrating the potential of non-invasive installations that focus on introducing rooftop renewable power sources and improving the flexibility and synergy between power and heat supply in Latvia’s climatic conditions.
In order to achieve the stated goal, the necessity of the proposed approach to retrofit multi-storey apartment buildings and the novelty of the study has been substantiated in Section 1. This is followed by descriptions of the retrofitted heat and power supply system, approaches for control and equipment sizing analysed, and the type of multi-storey apartment building common in Latvia under study in Section 2. Next, Section 3 provides the obtained simulation results with comparisons between different methodologies (setups) applied for the implementation of the retrofitting of the energy supply systems as well as evaluation of the economic benefit and energy independence level that can be achieved at the assumed conditions. Finally, Section 4 presents the main findings and limitations of the study and directions for future research. The overall organisation and main contents of this article are depicted in Figure 1.

2. Materials and Methods

This Section describes the available technological options and their interactions, defines the methodology required for equipment sizing and scheduling, and provides data for both the reference case and the optimisation process. For a more convenient search of the meaning of abbreviations and symbols used from this section onwards, nomenclature is provided in Table 1.

2.1. The Heat and Power Supply System

The retrofitted heat and power supply system analysed in this study in its fullest form is presented in Figure 2. The system includes a hot water tank (HWT) heat storage (HS), acting as a buffer for space heating and domestic hot water (DHW) supply, which can be simultaneously or separately charged by air-source heat pumps (HPs), an integrated electric heater (EH) both powered either by renewable power sources (RPSs) or a power grid (PG), and a district heating network (DHN). In this system, the power demand is met by local generation and/or the PG. HS is the only considered energy storage (ES), as lithium-ion batteries or hydrogen storage involve significantly larger investments. While HPs also represent sizable investment costs, their high coefficient of performance (COP) may be invaluable for covering as large a portion of the significant heat load characteristic of Latvia and similar or colder regions as possible with limited space for installations. Moreover, they are the main source of primary energy savings in this energy supply system. As shown in Figure 2, rooftop RPSs are to be utilised, while the HS tank is installed in the basement, where the heat exchanger of a DHN is often located. HPs would be installed alongside the multi-storey apartment building (MSAB) or, if possible, in a slightly elevated position on a windowless wall. Thus, this particular configuration does not involve invasive renovation work, which could otherwise be a serious obstacle to the renovation of MSABs [15]. In the current study, the primary form of local flexibility is assumed to consist of the HS HWT, with building thermal inertia and/or other ES technologies delegated to future work.
The studied heat and power system, in its essence, is described by two energy balance equations as indicated in Figure 1:
η I N V E P V t + E W T t + E P G t = E B P D t + E H P t + E E H t , Q d i s c h t = Q B D t = Q H e a t t + Q D H W t ,
where
  • E P V t , E W T t —the electric energy generated by photovoltaics (PVs) and wind turbines (WTs) during time interval t, kWh;
  • E P G t —the electric energy supplied from/to PG during the time interval t, kWh;
  • E B P D t —the electric energy demand of an MSAB during time interval t, kWh;
  • E H P t , E E H t —the electric energy demand of HPs and the EH during time interval t, kWh;
  • η I N V —the efficiency of an inverter used with the RPSs, p.u.;
  • Q d i s c h t —the heat discharged (supplied) from the HS during time interval t, kWh;
  • Q B D t —the heat demand of an MSAB during time interval t comprising space
  • heating demand Q H e a t t and DHW demand Q D H W t , kWh.
The HS is modelled similarly to [26] with the stored heat determined by the previous energy level, self-losses, charging and discharging, and the main difference being that, in this case, simultaneous charging and discharging is possible due to the HS also operating as a heat exchanger:
Q H S t = η E S Q H S t 1 + η c h E E H t + C O H P t E H P t + Q D H N t Q d i s c h t / η d i s c h ,
where
  • Q H S t , Q H S t 1 —the heat stored in the HS at the end of time interval t and t − 1, kWh;
  • Q D H N t —the heat supplied to the HS by a DHN during time interval t, kWh;
  • Q d i s c h t —the total energy discharged from the HS during time interval t, kWh;
  • η E S —the efficiency of ES in HS, p.u.;
  • η c h , η d i s c h —the efficiency of charging and discharging of HS, p.u.;
  • C O H P t —the COP of the HPs during time interval t, p.u.
Methods and data used for the estimation of the COP of HPs and outputs of PV panels and WTs are detailed in Appendix A.

2.2. The Methodological Setups

In conjunction with an evaluation of the potential of the described heat and power system, several methodological setups for equipment selection and control are analysed. These include a baseline setup S1 of an unrenovated MSAB and ones considering renovations (S2–S5). Their main characteristics are summarised in Figure 3. Colouring from red to green is used in Figure 3 to indicate the expected overall results obtained, from poor to good.
The baseline setup, S1, as shown in Figure 3, represents a simple energy supply from the existing utility networks upon demand. Setup S1 is used as a reference to calculate the net present value (NPV) and energy savings for setups S2–S5.
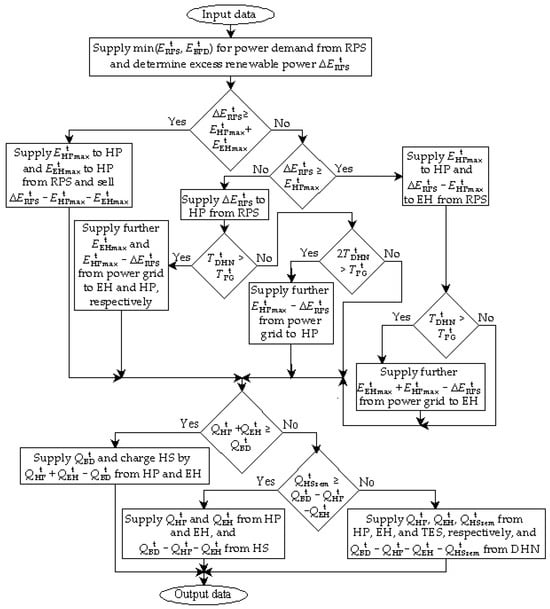
Starting from setup S2, the implementation of some version of the energy supply system and control of additional equipment is considered. As indicated by Figure 3, setups S2 and S3 use a conventional control, which is presented in Figure 4, for scheduling. It requires relevant input data, such as the constraints of the selected equipment and power supply network of the MSAB, power and heat demand ( E B P D t ,   Q B D t ), power and heat tariffs ( T P G t , T D H N t ), heat remaining in the HS ( Q H S r e m t = η E S Q H S t 1 ), and output of the RPSs ( E R P S t ).
This control begins operation with the determination of the excess renewable energy available for heat production after meeting the power demand as much as possible:
E R P S t = m a x E R P S t E B P D t , 0 ,
where
  • E R P S t —the excess renewable electric energy available for heat production after meeting the power demand during time interval t, kWh;
  • E R P S t —the net electric energy produced by the WTs and PVs during time interval t, kWh.
Regarding Equations (3)–(7), “min” and “max” refer to a basic selection between a few values, not a definition of an optimisation task as intended for equations in Appendix B.
Another parameter determined at this point is the electric energy transmission capacity of the MSAB available for heat production purposes in the given time period:
E A V t = t P A V m a x E B P D t ,
where
  • E A V t —the electric energy transmission capacity of the MSAB available for heat generation purposes during time interval t, kWh;
  • t —the assumed length of time interval t, h;
  • P A V m a x —the maximum available power transmission capacity for the electric installation of the MSAB, kW.
Next, based on the power and heat tariff, as well as various limitations, it is decided at what power the HPs and/or the EH can be operated. To this end, a calculation of the maximum possible electric energy use by the HPs is necessary:
E H P m a x t = m i n Q B D t η c h + η d i s c h + Q H S m a x t η c h / C O H P t , E A V t , E H P m a x ,
Q H S m a x t = m i n Q H S m a x Q H S r e m t , Q c h m a x t Q B D t ,
where
  • E H P m a x t —the maximum electric energy the HPs can use during time interval t, kWh;
  • Q H S m a x t —the maximum heat that the HS can absorb during time interval t, kWh;
  • Q H S r e m t —the heat remaining in the HS at the beginning of time interval t, kWh;
  • E H P m a x —the maximum electric energy demand of the HPs operating at peak power during time interval t, kWh;
  • Q H S m a x —the technical maximum of heat that can be stored in the HS, kWh;
  • Q c h m a x t —the technical maximum of heat that can be charged into HS during time interval t, kWh.
Considering the advantage in COP that the HPs have over the EH, they are used first when producing heat locally. Additionally, a coefficient of 2 is used as an average COP value when this control compares the energy tariffs to decide whether extra power should be bought to generate heat. Using an EH, which is assumed to be integrated into the HWT, is considered if the analysed equipment portfolio includes no HPs or their installation is underpowered. Based on the established hierarchy of use of electric heating technologies, the maximum possible electric energy use by the EH can be determined:
E E H m a x t = m i n Q B D t η c h + η d i s c h + Q H S m a x t η c h E H P m a x t C O H P t , E A V t E H P m a x t , E E H m a x ,
where
  • E E H m a x t —the maximum electric energy the EH can use during time interval t, kWh;
  • E E H m a x —the maximum electric energy demand of the EH operating at peak power during the time interval t, kWh.
Any further excess power from RPSs that cannot be used locally ( E R P S > E H P m a x t + E E H m a x t ) is sold to the PG. If renewable power does not meet the power demand of the MSAB, the deficit is bought from the PG. Power from the PG may also be used for heat production when the heat tariff is higher than the electricity tariff.
After the management of the power supply, it is determined whether the locally produced heat will meet the heat demand of the MSAB. In that case, the heat demand is supplied by the HPs and the EH, and any excess heat is stored in the HS. When the heat output of the local heat sources is insufficient, the deficit is attempted to be met with heat available from the HS, and finally, any remaining heat deficit is met by heat supplied by the DHN.
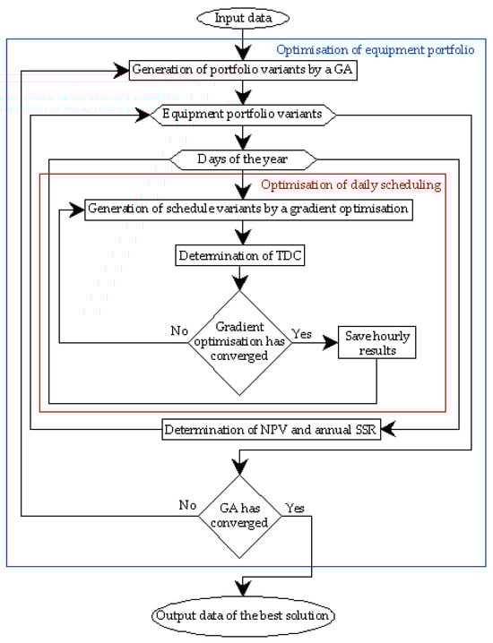
Regardless of the control utilised, the selection of an equipment portfolio for setups S2–S5 is carried out by using an optimisation, which, in this particular study, is achieved with the genetic algorithm (GA) available in the MATLAB© programming environment MATLAB R2020b (9.9.0.1467703). However, setup S2 differs from S3 in that S2 adopts a single-objective approach, while S3 utilises a multi-objective one. In the case of S2, this entails optimisation only according to the economic performance, namely NPV, whereas for S3, the optimisation balances the economic side (NPV) with the level of energy independence achieved evaluated with the self-sufficiency rate (SSR). The corresponding definitions of the optimisation task for S2 and S3 that also apply to S4 and S5 are provided in Appendix B. The overall structure of the implementation of setups S2 and S3 is the same as for S5, which is presented in Figure 5, but with the inner optimisation layer replaced by a conventional control block working as shown in Figure 4, and for S2, the modifications to Figure 5 also include the removal of SSR from the objective function of the outer optimisation layer.
As indicated in Figure 3, the selection of an equipment portfolio in setups S2–S5 involves a decision on the total rated power of the PV panels, WTs, and HPs ( P P V R , P W T R , and P H P R ) as well as on the heat capacity of the HWT HS ( Q H S m a x ). The values of the listed decision variables available to the GA are between 0 (except for Q H S m a x ) and a maximum determined by restrictions, such as the power limit of the MSAB’s electric installation (for P W T R ,   P P V R , and P H P R ), roof space (for P W T R and P P V R ), and available basement space (for Q H S m a x ).
Considering the critical role of the HWT HS in ensuring the flexibility of the studied system both as an ES and a means of integration of electric heating technologies, we have decided that an HWT of at least the smallest capacity must be considered in any potential equipment set. Another circumstance that should be noted is that the rated power of the EH is not considered a decision variable because it has been observed that the HWT HSs offered often have a particular EH pre-installed. Moreover, when it can be customised, the cost difference is minimal in comparison with the expenses for an HWT, its piping, and the installation costs. Thus, the most powerful EH option available (considering the power transmission limit of the electrical installation and the peak heat demand) can be adopted for faster heating of HS water without significantly impacting the total initial investment costs. Regarding NPV calculations, it has to be mentioned that this study does not take into account operation and maintenance costs, and all years during the planning period are assumed to be identical and equal to 2023, which is the most recent year for which the acquisition of the necessary data was possible. Any potential integration of forecasting or change to a stochastic evaluation and extension of the costs considered is relegated to future work.
Setups S4 and S5 are versions of S2 and S3 that replace the conventional control with a smart one employing optimisation, which, in this particular study, is carried out using a gradient-based method available in the MATLAB© programming environment. This is a single-objective optimisation according to the total daily cost (TDC) calculated using Equation (A9). Decision variables for the inner optimisation layer include the renewable electric energy sold ( E R P S s e l l t ), the electric energy supplied to the EH ( E E H t ) and to HPs ( E H P t ) , if any are installed, as well as the additional heat stored in or consumed from HS (defining Q H S t ) for each time interval of the scheduling interval (here, each hour of a day). The minimum theoretically possible value for these parameters is 0 and the maximum one depends on the technical limitations of the selected equipment portfolio, the electric installation of the MSAB, and its connection to the DHN. However, the real margins are more limited, as the selected values must adhere to (1) and (2) and ensure that power is not consumed and sold to a PG simultaneously. Furthermore, the drawdown of the HS energy level is also limited by the actual heat remaining at the beginning of the time interval in question. The implementation of setup S5, which is almost identical to the one of S4, is illustrated in the flowchart shown in Figure 5. This flowchart demonstrates the integration of both optimisation layers: the gradient-based optimisation of daily scheduling and the GA-based optimisation for selecting the equipment portfolio. It is worth mentioning that in contrast to the conventional control (to be implemented on site), the smart control would most likely require data management and optimisation by separate servers or an online platform. Additional costs for such services are not considered in the current study.
In addition to NPV and SSR, which are determined by the outer optimisation layer, the self-consumption rate (SCR) is calculated to analyse the results obtained with the different methodological setups. Besides being a well-established metric for evaluating the use of local RPSs, it can be important for obtaining government support for their installation [44]. It is defined as the ratio of locally consumed renewable energy to the total amount generated [16,26]. In this study, the SCR is calculated on the basis of the amount of renewable electric energy sold according to Equation (A10).
As mentioned in the introduction, the sizing and scheduling tasks are performed utilising hourly input data (provided in Section 2.3, Appendix A, and Appendix C) for a whole year (2023) to avoid errors in the estimation of economic and energy-related key performance indicators, which can arise due to data aggregation [26].

2.3. The Multi-Storey Apartment Building Under Study

To evaluate the performance of the heat and power supply system described in Section 2.1 and to compare results obtained using the defined methodological setups presented in Section 2.2, simulations were conducted under Latvian conditions. These simulations utilised data from a type of MSAB commonly found across several districts of Riga (Figure 6b) and in other cities throughout Latvia. The MSAB type in question is a variant of the series 602 apartment buildings, featuring nine storeys, primarily constructed between the mid-1970s and early 1980s using concrete panels with a total (apartment) living area of 1908 m2 [45]. One such MSAB with a single common staircase (Figure 6a) comprising 36 apartments is used for the analysis as this approach facilitates potential scaling for configurations of two or more adjacent buildings.
In this study, authors encountered challenges related to data scarcity that may be relevant to others attempting to apply the proposed or similar approaches for the retrofitting of energy supply to MSABs. As hourly power demand metering is performed for each apartment individually, it was not possible to obtain power demand data for all apartments of a single MSAB. Therefore, hourly power demand data for the year 2023 were gathered from apartments of multiple series 602 MSABs located in Riga that house various inhabitants, e.g., one senior family, two families with children, and one family without children. Then, the power demand data were scaled up to the building level based on the total living space of a single series 602 MSAB and the living space of the apartments, from which the power demand data were sourced. In contrast, the heat demand data were obtained for all of the MSABs with the aforementioned apartments because the heat metering is conducted at the building level. However, only mean monthly demand values were obtainable, from which a synthetic dataset of the hourly heat demand was generated. A similar data generation approach or a pre-developed data generation tool for synthetic data creation could also be applied to electricity consumption in cases where hourly power demand data are insufficient/unavailable. Options to apply such adaptations demonstrate the relative flexibility of the proposed approach in addressing data scarcity challenges. The obtained monthly energy demand by type is shown in Figure 7 to illustrate the overall demand dynamics throughout the year under study.
As can be seen in Figure 7, overall, the heat demand is dominant, with the ratio between net heat and power demand fluctuating between 1.6 and 2.9 during the summer and between 6.31 and 15.6 during the heating season of the year under study. The annual energy use intensity EUI, according to Figure 7, and the stated living space is 188.55 kWh/m2 in total, with heat demand constituting 165.97 kWh/m2. According to national regulation [47], this puts the MSAB in energy efficiency class (EEC) F.
Based on the number of apartments and their circuit breakers, the maximum power of the connection of the building to the PG is assumed at 690 kVA at a rated voltage of 400 V. The DHN connection is assumed to be designed with sufficient capacity to meet the peak heat demand.

3. Results and Discussion

The simulation results are presented and analysed in this section, demonstrating the effectiveness of the upgraded energy supply system in combination with the various methodological setups.

3.1. Comparison of the Setups

An overview of the main simulation results for all of the setups is presented in Table 2. It includes the total rated power of the installed PV panels, WTs, and HPs (PPVR, PWTR, and PHPR), the heat storage capacity of the selected HWT (QHSmax), NPV (FOBJ1), SSR (COSSR), SCR (COSCR), the electric energy consumed from the PG (EPG), the heat supplied from the DHN (QDHN), annual energy use intensity (EUI), total energy savings (ΔEn) with an indication of what proportion is achieved due to HPs (primary energy savings), EEC according to [47], the net investment costs (CIN), the energy bill (EB) for electricity (CEBE), which may include the power exported to the PG, EB for heat (CEBQ), which represents the energy cost savings, the revenue flow (Ry), and the payback period (PP) (tPP).
Table 2 shows that while requiring significant initial investments of 2469 EUR/apartment, or approximately four minimum monthly wages in Latvia in 2023 [48], and despite the utilisation of conventional control, the equipment portfolio selected according to setup S2 would pay back in 9.6 years and reach an NPV of approximately 79.6% of the initial investments, or almost twice the annual energy expenses in S1 (a MSAB without any upgrades). These results also demonstrate how the revenue comes from a reduction in the heat costs by 54.3%, which is partially offset by an increase in the electricity expenses by 65.4%. At the same time, the power consumed from the PG has doubled as compared with S1; however, about 74.3% of it is bought for heat production only at advantageous prices, as indicated in Section 3.2. Furthermore, at least part of the power demand is met by the RPSs, which, in combination with HPs, reduce the energy demand from the utility networks by 126.24 MWh or 35.1%, as shown by the SSR. When balancing both the profitability (NPV) and the level of energy independence (SSR) for setup S3, one can see that at the cost of 1.27 kEUR reduction in the NPV and the increase of the PP by 0.7 years relative to S2, the SSR would be boosted by 1.8%. This reduction in the energy demand by a further 6.47 MWh is achieved by an increase in the amount and spread across the year of the renewable power generated due to the greater number of WTs and the improved flexibility of heat supply that comes with having twice the HS capacity. This solution also increases the annual revenue, whereas the NPV relative to investments drops to 69.2% due to the significant additional investment costs. Notably, for S2 and S3, approximately 77% of the reduction in energy consumed from utilities is achieved due to HPs, which provide the primary energy savings and, combined with RPS, achieve EEC B.
According to Table 2, the equipment portfolio selected by applying setup S4 is the same as the one chosen by S2. However, the differences in control described in Section 3.2 enabled even more heat demand to be met by less electric energy, achieving a reduction in the energy demand from utility networks by 46.7% relative to S1 or by 11.6% more than S2. The magnitude of the demand shift can be clearly seen as S4 is the first setup, the application of which results in the power demand and the corresponding EB exceeding the ones for heat roughly 2 and 3 times, respectively. This made it possible to increase the revenue flow, thus achieving the highest NPV among the setups considered, amounting to 101.8% of the investment costs, or 2.6 times the annual energy expenses in S1 and reducing the PP to 8.3 years. Furthermore, the results show that the smart control is able to leverage HPs more, achieving higher primary energy savings both in absolute terms and relative to total reduction in energy demand. This, however, is slightly less than required to achieve the maximum permissible annual EUI of 95 kWh/m2 for EEC A. In contrast to setup S3, applying S5 has resulted in the same equipment setup as S4. Checking the most promising alternative equipment portfolios also confirmed that for the simulated situation, the smart control has scheduled the operation so well in terms of economic benefit that the options available for the outer layer optimisation cannot achieve a sufficiently high gain in SSR to justify the corresponding loss in NPV using the same optimisation principle for scheduling. However, an alternative equipment mix may be chosen when studying a different building and/or using smart control that also balances the TDC with a daily SSR.
In summary, the positive impact of renovations upgrading the energy supply system, specifically with an optimised equipment portfolio, is evident both in terms of economic benefit and the level of improved energy independence, according to the SSR. These gains can be boosted further if a smart or optimisation-based control is utilised. However, regardless of the control used, one can observe that while energy efficiency can be improved, achieving full energy independence in such restrictive conditions is impossible without implementing energy saving measures and/or participating in an energy community to receive excess power from other community members. This is also the reason why the SCRs for all of the setups equal 1, as no selling of local generation is practical.
For a more comprehensive analysis of results, the solution space for setups S2 and S3 has been manually mapped in Figure 8 in SSR and NPV coordinates.
It is essentially a projection of the search space onto the plane of optimisation objectives, helping to visually validate the selected optimums for setups S2 and S3. For comparison, the S4 and S5 optimum points are also included.
First, Figure 8 shows how the limited available rooftop space has resulted in a maximum possible SSR of only 0.416 p.u. when the conventional control is applied. While the smart control can increase the economically viable and physically possible SSR to 0.498 p.u., this is still far from complete energy independence, confirming the presumption that rooftop RPSs may be underpowered to meet both the power and heat demand in regions with large heat demand. This underscores the importance of existing connections to utility networks or other balancing sources, such as members of a wider energy community, for the MSAB under study. Second, it is possible to observe that, in general, the NPV values of the solution space rise alongside the SSRs until a certain peak (here, the S2 optimum at 84% of the aforementioned maximum SSR) is reached. After this peak, any changes in the composition of equipment used fail to yield sufficient cost savings represented by degrading NPV values for the upper boundary of the solution space and the Pareto line obtained according to Equation (A5) for intervals of different SSR values.
Figure 8 also indicates how the majority of equipment portfolios, while not optimal, would still be profitable, e.g., most equipment mixes that have an SSR of 0.2 p.u. or more can achieve an NPV of roughly between 1 and 2 times the annual expenses on energy of S1. However, there is a portion of solution variants up until an SSR of 0.09 p.u., which would not achieve a return on investments even during the 20-year planning period. These equipment portfolios are characterised by oversized HWTs (above 125 kWh) and by an absence of HPs. This demonstrates that, at least when the conventional control is used, the exclusion of HPs to cut investment costs and installation of excessive HS may result in the retrofitting of the energy supply system being economically unjustified.
The results for setups S4 and S5 and their position in Figure 8 indicate that for the smart control, most of the solution space would be shifted both to the right side, achieving a higher SSR, and upwards, generating more profit due to the more active and adaptive use of power for heat production, as described in Section 3.2. Furthermore, the NPV peak is also shifted forward in SSR terms to 93.7% of the maximum achievable value with the smart control.

3.2. Comparison of Control Approaches

Graphs of energy balances obtained using the conventional control (setup S2) for 1 week in winter are presented in Figure 9 and Figure 10. The electricity balance in Figure 9 includes the produced energy of both RPS types, the power bought from the PG to meet the power demand and the power bought for heat production, the power demand of the residents and the net demand, as well as the ratio between the electricity tariff and the heat tariff. For heat balance in Figure 10, the heat produced by the HPs and the EH is indicated, as is HS discharge (the negative values represent charging), the heat bought from the DHN, and the heat demand of the MSAB.
Figure 9 shows how the conventional control has bought power for heating during relatively low price hours, e.g., 3–6 and 72–81, during most of which the tariff ratio is above 1; thus, in the heat balance (Figure 10), the effect is seen as replacing the supply from the DHN with heat from HPs. However, when the tariff ratio falls below 1 during high-demand hours, such as 46–48, 72, and 100, activation of the EH to assist HPs in meeting the peak demand and charge the HS becomes justifiable. According to Figure 9 and Figure 10, during higher price hours, the conventional control avoided buying power from the PG for heat production, meeting the heat demand with HS as much as possible before buying heat from the DHN. In this regard, the only time heat is provided by an HP during such hours is the second half of the first day when the WT output power exceeds the power consumed by the residents. At the same time, the lack of any foresight for such control is also evident, e.g., when the HS is charged immediately after the tariff ratio starts falling at hours 2 and 3 instead of waiting for lower prices.
In comparison with the winter week, the energy balances for the summer week presented in Figure 11 and Figure 12 show a much higher degree of meeting the power and heat demand using renewables, especially by the more powerful PVs during the day when local generation mostly exceeds the power consumed by the residents with the excess used for heat production. Besides nights with a minuscule generation of renewable energy, in many cases, e.g., at hours 11, 23, 59, power is bought for heat production during the morning and evening peaks of DHW demand, which represents the whole heat demand in the summer according to Figure 7 if the price is favourable. This demand is mostly met by HPs and HS, which is discharged during mornings and evenings when the tariff ratio is high. As shown by Figure 12, heat is bought from a DHN only when the electricity price remains high for so long that the HS cannot meet the demand before the HP operation becomes profitable again. The EH is not utilised in summer, as HPs are more efficient and sufficiently powerful to ensure heat supply and charge the HS without reaching their maximum power.
Energy balances for the same weeks, if the smart control is utilised with the equipment selected by setup S4, are presented in Figure 13, Figure 14, Figure 15 and Figure 16. Figure 13 and Figure 15 are supplemented with graphs showing the COP of the HPs, as it is more relevant in the context of smart control.
When comparing the energy balances for the winter week shown in Figure 9 and Figure 13, one can immediately notice how the smart control is buying power for heat production much more frequently, avoiding this option only when the tariff ratio approaches or exceeds the COP of the HPs. The second evident difference is the sophisticated use of the HS displayed in Figure 14, which is not only charged and discharged more steadily, while the smart control waits for a more favourable tariff ratio and maximises charging by HPs, e.g., at hours 1–3 and 89–100. Moreover, HS operation is coordinated better with HPs and the EH, helping to extract benefits even from local price fluctuations, e.g., hours 46–56 and 72–83. Compared to the conventional control, the EH is utilised more cautiously, preferring slower charging of the HS by the more efficient HPs, e.g., at hours 72–82, or by supplementing at least part of the heat demand that is not met by the HPs with HS discharges during momentary price spikes, e.g., at hours 46–56. These changes in control actions allow for the majority of hours in the winter week to be mostly or fully supplied by the HPs and HS discharges.
According to Figure 16, during the summer week, the smart control uses a minimal amount of heat from the DHN and does so only in situations when the HPs are operating at low power, and the HS discharge cannot meet both a local electricity price peak and its decrease afterwards, while the use of the DHN is sufficiently profitable as the tariff ratios remain above 1.5 p.u., e.g., at hours 23, 145, and 168 in Figure 15. During the summer week, the HS is charged and discharged more often with a lower magnitude as well, thus making it possible to await a further fall in the tariff ratio. However, during the summer, the smart control also aims for a coincidence between a drop in the heat demand for DHW and a peak in PV output during the midday, e.g., at hours 87–89 and 157–160. Similarly to the conventional control in Figure 11 and Figure 12, night hours with local price falls are used for heat storage, as more of the HP output can be dedicated to charging the HS before price spikes in the mornings. The described approaches utilised by the smart control enable the charging of the HS by using more of the excess renewable power supplemented with cheap electricity from the PG. Figure 15 also demonstrates how the smart control avoids buying power for heat production only when the tariff ratio exceeds the COP of the HPs (hour 33) and, during the summer, also in late mornings when the excess renewable power is sufficient to meet the heat demand but the conditions for charging the HS are not optimal just yet, e.g., at hours 10, 11, 60, and 61. Buying at least a small amount of power for heat production when the tariff ratio is relatively high while being below the COP of the HPs is utilised to accumulate small additional gains in cost and energy savings by spreading HS discharges across more hours. This makes it possible to replace more of the heat supply from the DHN, which is evident in Figure 12. The use of the EH is deemed unnecessary by the smart control during the summer as well.
Overall, the shift of heat demand to power demand obtained by setup S4 when compared to S2 is achieved by increasing the heat output of the HPs from 169.63 MWh to 249.19 MWh and the heat processed (charged and discharged) by the HS from 37.18 MWh to 92.98 MWh during the year under analysis. Meanwhile, the amount of power bought for heat generation only increases by 34.85 MWh, and the EH use remains minimal at 2.43 MWh or 0.8% of the annual heat demand. As shown by the comparison between the energy balances, this is often achieved by buying at least some power for heat generation; while the tariff ratio is below the COP of the HPs, adjustment of the quantity bought both to larger swings in the tariff ratio and smaller fluctuations and calculated use of excess renewable power. Firstly, such an approach provides an opportunity to await a more economically beneficial time for more rapid charging of the HS. Secondly, it allows spreading HS discharges over time, substituting more of the heat supply from the DHN in a profitable manner with the HP output leveraging the COP of the HPs for primary energy savings and occasional use of the EH during winter.
It is important to note that when applying the described retrofit approach and methods for the equipment sizing and scheduling, the equipment portfolios selected and levels of economic and environmental benefits obtainable may vary from the ones shown in this study due to various reasons, e.g., different climatic conditions, other building type being studied, divergent demand patterns, other energy pricing structures or equipment costs, etc. In the case of hot climates, the energy supply system may even have to be adjusted to focus more on cooling instead of heating. Nevertheless, the adoption of the approach of non-invasive retrofitting of energy supply systems and the developed robust optimisation frameworks with the focus on project profitability for the apartment or building owners and self-sufficiency of energy supply makes the overall solution readily applicable to MSABs in other countries (or even other building types) and should help to encourage resident participation regardless.

4. Conclusions, Limitations, and Future Work

Buildings account for a significant portion of energy demand in the European Union, and their renovations, along with the management of energy supply, hold a significant potential to support climate neutrality and sustainability. However, challenges can arise in renovating apartment buildings, especially when the majority consent from residents is required, as is the case in Latvia. Thus, this study seeks to encourage renovation efforts by proposing an upgrade to the power and heat supply system that avoids changes within individual apartments. This includes an optimisation of the retrofitted system, a performance demonstration using a typical MSAB in Latvia, and an analysis of the impact of various equipment sizing and control strategies.
Overall, it can be observed that implementation of the proposed upgrade of an energy supply system in the type of older MSABs common in Latvia would be profitable even without financial support and would bring a significant reduction in the net energy consumption from public utilities. When using the conventional control, an SSR of 0.416 p.u. can be reached for the building under study and equipment portfolios with an SSR of 0.2 p.u. or more able to reach an NPV of approximately 1–2 times the annual energy expenses of the MSAB, if no renovations are performed, within a period of 20 years. Approximately 77% of the total reduction in energy demand, when S2 or S3 is applied, is achieved by HPs representing primary energy savings, which, together with RPSs, would improve the EEC of the building under study from F to B. The adoption of smart control, minimising the TDC for energy, improved these benefits, making it possible to achieve SSRs up to 0.498 p.u. and an NPV up to 2.6 times the annual energy costs. The main source of energy and cost savings for the proposed energy supply system is the supply shift from the DHN to the RPSs and the PG, leveraging the flexibility of the HS and the COP of the HPs. The magnitude of the redistribution in demand from utilities is represented well by a ratio between annual heat and electricity consumption, which is 4.18 if no renovations of the MSAB take place and falls to 0.33 when the upgrade of energy supply is implemented with smart control. Implementation of the smart control also allows primary energy savings to reach 82.5% of the total reduction in energy demand and the MSAB under study to move much closer to EEC A after retrofitting. However, the limited rooftop space for installing RPSs has prevented the achievement of full energy independence, which underscores the importance of retaining connections to the utility networks as a balancing means while considering options for reducing the energy demand and/or additional energy sources. The change of optimisation used for the selection of equipment to one balancing both the NPV and the SSR resulted in the selection of a larger HS and a different RPS mix only when the conventional control is applied. In contrast to the setup S3, after implementing the smart control, the modified outer optimisation layer is unable to find an alternative equipment set that would provide a beneficial increase in the SSR.
An analysis of hourly electricity and heat balances for the winter and summer weeks showed that the conventional control applied to the equipment set optimised according to the NPV could substitute a part of the heat supplied by the DHN in winter and the bulk of it in summer. However, it buys the power in a simplistic manner without foresight about fluctuations in the ratio of the electricity tariff to the heat tariff, demand, and renewable generation. This ultimately eliminates the option to await more favourable conditions to charge the HS. The smart control, when applied to the same equipment set, buys power from the PG for heat production more frequently, only avoiding it when the tariff ratio exceeds the COP and when it is possible to meet the heat demand with only excess RPS output while waiting for optimal conditions for charging the HS. This is supplemented with sophisticated adjustments in the quantity of power bought to account for both localised fluctuations and significant dips in the tariff ratio, as well as changes in the energy demand and the RPS output. Furthermore, buying at least some extra power even during hours with a relatively high tariff ratio not only generates small additional savings in the primary energy demand and the energy costs but also spreads HS discharges of heat generated at lower costs across more of the hours that would require supply from the DHN. Another observation is that both the conventional control and the smart control use the EH very sparsely, even during the heating season.
Several limitations may affect the findings of this study and their wider applicability. The constrained set of options assumed available for improvement of sustainability of power and heat supply focusing on local energy production and heat storage may have led to disregard of alternative solutions, which may include further investments in other renewable energy technologies or renovation works and/or demand flexibility. If inhabitants of a particular MSAB also own more land adjacent to the building, their optimal equipment set will likely differ from one in the conditions under this study. The analysis is also limited by the assumptions employed, e.g., disregard of potential changes during different years of the planning period and maintenance costs for the installed equipment.
Directions for future research related to this study may include improvement of modelling, e.g., by considering thermal inertia, and expansion of the scope of analysis, such as introducing additional options of non-invasive renovations or including related CO2 emissions or other parameters into the optimisation objectives and analysis. Furthermore, the inclusion of thermodynamic modelling may help to validate the control methods applied. There are also opportunities to explore such retrofitting approaches while analysing potential renovation scenarios with split incentives, energy sharing, and other interactions among residents, building owners, and/or other energy community members.

Author Contributions

Conceptualisation: J.K., I.Z. and A.M.; methodology: I.Z., J.K. and L.P.; software: J.K. and I.Z.; validation: J.K. and L.P.; formal analysis: I.Z., J.K. and A.M.; investigation: J.K., I.Z. and L.P.; resources: J.K., A.M. and L.P.; writing—original draft preparation: I.Z., J.K. and L.P.; writing—review and editing: A.M., L.P. and J.K.; visualisation: J.K. and I.Z.; supervision: A.M.; project administration: A.M.; funding acquisition: L.P. and A.M. All authors have read and agreed to the published version of the manuscript.

Funding

This research was funded by the DUT Partnership Grant under the Positive Energy Districts project “Positive Energy Districts Driven by Citizens (PERSIST)”, ES RTD/2024/03.

Institutional Review Board Statement

Not applicable.

Informed Consent Statement

Not applicable.

Data Availability Statement

The raw data used for the modelling and to support the conclusions of this article will be made available by the authors on request from any qualified researcher.

Conflicts of Interest

The authors declare no conflicts of interest.

Appendix A. Determination of Hourly Coefficient of Performance and Outputs of Renewable Power Sources

The COP of the HPs is largely dependent on the ambient temperature and the temperature of a heat transfer fluid at the output side [49]. Considering a recommendation from a company providing HPs in a Horizon2020 project (SunHorizon) to select a fixed HP output-side temperature of 55 °C to achieve an optimal COP and a similar temperature recommended for use in a low-temperature DHN by the project LowTEMP [50]. The same assumption will also be adopted in this study, simplifying the determination of COP values to one based solely on ambient temperature. Considering that the primary load of the HPs is the HWT HS, implementation of such a mode of operation should not pose significant difficulties. As a result, the following polynomic approximation (with R2 = 0.9959) is adopted for interpolation if the temperature is from −25 °C to 25 °C [49]:
C O H P t = 1 · 10 5 Θ A M B t 3 1 · 10 4 Θ A M B t 2 + 0.0325 Θ A M B t + 2.2156 ,
where Θ A M B t —the average ambient temperature during time interval t, °C.
The ambient temperature data have been obtained by a meteo station located in Riga (Figure 6).
PV generation is estimated by using average values for each time period t calculated. This study utilises measured hourly output power data for the year 2023 provided by the SolarEdge inverter monitoring system installed at an 11 kW PV plant located in Riga (Figure 6). The plant consists of 32 “Flash 320 Gray” PV panels with a rated power of 320 W made by the DualSun company [51] that are installed at a 30° angle and oriented towards the south. For easier scaling during equipment selection, the above-mentioned measurement data have been reduced to 1 kW of installed capacity, as shown in Figure A1.
Figure A1. Electric energy generated by the PV plant in 2023 per 1 kW of rated power.
Figure A1. Electric energy generated by the PV plant in 2023 per 1 kW of rated power.
Sustainability 17 00236 g0a1
Utilising the presented profile of specific generation, the total electric energy generated by the PVs is determined on the basis of the selected net-rated power of the PV panels:
E P V t = P P V R E P V 1 k W t ,
where
  • P P V R —the net rated power of assumed PV installation, kW;
  • E P V 1 k W t —the specific electric energy generated by 1 kW of PVs during time interval t, kWh.
This approach to the estimation of PV output was selected instead of other methods, such as utilisation of solar irradiance data, as the output power measurements obtained in similar conditions automatically take into account the impact of various practical aspects, such as shading and panel temperature. However, for future analysis, it might be beneficial to obtain a mean profile based on a larger number of PV plants.
WT power output is estimated by using wind speed measurements and a polynomial approximation (with R2 = 0.9993) for interpolation (considering wind speeds of up to 18 m/s) based on an output power curve for the VH-4kW vertical WT [52] provided by the Plus Energy Group upon our request:
P W T t = 0.0031 v W t 3 + 0.077 v W t 2 0.1742 v W t + 0.0346
where
  • P W T t —the output power of the 4 kW WT during time interval t, kW;
  • v W t —the average wind speed during time interval t, m/s.
The approximation (A3) combined with the wind speed measurement data for 2023 obtained in Riga (Figure 6) at the same elevation as the MSAB considered in simulations enabled us to estimate the WT output per 1 kW of installed power (Figure A2).
Figure A2. Electric energy generated by the WT VH-4kW per 1 kW of rated power in 2023 if installed on the MSAB under study.
Figure A2. Electric energy generated by the WT VH-4kW per 1 kW of rated power in 2023 if installed on the MSAB under study.
Sustainability 17 00236 g0a2
Vertical WTs are chosen due to a lower noise level, which makes their installation on MSABs and other public buildings more viable. The reduction in WT output to 1 kW of rated power enables both easier scaling and comparison with PV output in the year under study.

Appendix B. Definition of Optimisation Tasks for the Setups and Key Performance Indicators

The optimisation tasks for S2 and S3 that also apply to S4 and S5 are
max F OBJ 1 R F O B J 1 = max C I N + y = 1 t P L A N R y / 1 + i D I S C y ,
max F OBJ 2 R F O B J 2 = max C I N + y = 1 t P L A N R y / 1 + i D I S C y / F O B J 1 B E S T + C O S S R ,
where
  • F O B J 1 —the objective function for the single-objective optimisation selecting equipment portfolio: NPV, EUR;
  • C I N —the total initial investment costs, EUR;
  • t P L A N —the planning period (here, the assumed lifetime of the whole energy supply system), years;
  • R y —the total revenue (net cash flow) of year y, EUR;
  • i D I S C —the discount rate, p.u.;
  • F O B J 2 —the objective function for the multi-objective optimisation selecting the equipment portfolio: NPV and SSR, p.u.;
  • F O B J 1 B E S T —the optimal value of the objective function obtained by the single-objective optimisation selecting the equipment portfolio, EUR;
  • C O S S R —the SSR, p.u.
Assuming the length of the time intervals at 1 h, the SSR can be defined as
C O S S R = d = 1 365 t = 1 24 η I N V E P V d , t + E W T d , t E R P S s e l l d , t / d = 1 365 t = 1 24 E B P D d ,   t + Q B D d ,   t ,
where E R P S s e l l t ,   d —the electrical energy that is produced by local RPSs and sold to a PG during time interval t on day d, kWh.
As shown in Equation (A5), the best F O B J 1 value obtained is used to normalise the NPV, enabling its combined use with the SSR in a balanced manner. For all setups calculating NPV, the annual revenue is determined as follows:
R y = d = 1 365 t = 1 24 T P G d , t E P G S 1 d , t + T D H N d , t Q D H N S 1 d , t C E B ,
C E B = d = 1 365 t = 1 24 T P G d , t E P G d , t + T D H N d , t Q D H N d , t T P G s e l l d , t E R P S s e l l d ,   t ,
where
  • E P G S 1 d ,   t ,   Q D H N S 1 d ,   t —the electrical energy consumed from at PG and the heat supplied from a DHN during time interval t in day d in the baseline setup (S1), kWh;
  • T P G s e l l d ,   t —the electricity tariff applied for the power sold to a PG during time interval t on day d, EUR/kWh;
  • C E B —the annual EB (here, an annual cost) for power and heat, EUR.
The smart control is implemented as a single-objective optimisation according to the TDC for energy:
min F OBJ 3 0 , F O B J 3 = min t = 1 24 T P G t E P G t + T D H N t Q D H N t ,
where F O B J 3 —the objective function for the single-objective optimisation performing daily scheduling: TDC, EUR.
In this study, the SCR is calculated on the basis of the amount of renewable electric energy sold:
C O S C R = 1 d = 1 365 t = 1 24 E R P S s e l l t , d / d = 1 365 t = 1 24 η I N V E P V t , d + E W T t , d .

Appendix C. Additional Input Data for Simulations

The electricity tariff T P G t for this study is assumed to consist of the Nord Pool spot price provided in Figure A3 and a transmission and distribution fee of 0.045 EUR/kWh for the year 2023 according to the “basic” tariff plan (which refers to regular electricity consumption rather than a seasonal one) of the national distribution grid operator [53]. There is also a monthly fee based on the amperage and number of phases of a PG connection; however, it will be disregarded in this study since a change in the PG connection is currently not considered, and such a fee would apply in equal measure for all setups.
Figure A3. Hourly Nord Pool spot prices for electricity in Latvia during 2023 [54].
Figure A3. Hourly Nord Pool spot prices for electricity in Latvia during 2023 [54].
Sustainability 17 00236 g0a3
The price for renewable energy fed into a PG is assumed, in this study, to be 90% of the electricity market if the market price is positive to consider a profit margin for a power wholesaler and 100% otherwise.
The heat exchangers within the HS are assumed to be designed with sufficient capacity to meet even the peak heat demand. Regarding the heat tariff, T D H N t , it has been decided to assume that the manager of the MSAB has an agreement with the operator for a fixed average tariff of 90.25 EUR/MWh during the year based on the tariffs of the DHN operator in Riga [55]. This approach is adopted because an extraordinary price spike occurred at the beginning of 2023, reaching approximately 1.5 to 3 times the prices during the 2021/2022 heating season [55] due to the dramatic changes in gas prices after the Russian invasion of Ukraine in 2022. The second change applied before calculating the mean tariff is the adjustment of its value for months from January to April to the level of May 2023 (91.26 EUR/MWh), when the tariff started to stabilise. Such an adjustment and the averaging of the tariff partially reflect the fact that the national government support was implemented for heating during the period under study [56].
Next, options for equipment selection and the associated capital investments, C I N , are described below. During a prior study [57], which focuses on an optimal composition of rooftop PVs and WTs, it was determined that for the MSAB type in question, the maximum possible RPS capacity that could be installed was 32 kW based on the available roof space, if the DualSun “Flash 320 Gray” PV panels and/or VH-4kW WTs mentioned in Appendix A are used. Considering the availability of measurement data for these RPSs, their use is also adopted in this study. The optimisation step value for selecting the rated power of the WTs is 4 kW according to the power of a single WT. The same step value is also assumed for the PV panels, not only to limit the search space for optimisation but also to avoid cases when a more powerful inverter or an additional smaller one might be necessary due to the addition of a couple of extra PVs, which would be underutilised, lowering the efficiency of the inverter [58]. An overview of the market for rooftop RPSs available in Latvia, which was performed during the previous study [57], showed that the average investment costs are 1000 EUR per kW of the PV panels and 8000 EUR per WT. For clarification purposes, it should be said that the investment costs mentioned throughout this study include both equipment and installation costs, and no monetary calculations currently account for the value-added tax. Regarding the power inverter, it is assumed that its rated power is adapted to the RPS installation by the provider and its cost is included in the costs of the RPSs, as is often the case if one buys a larger set of PV panels or WTs. The inverter’s efficiency is assumed at η I N V = 0.98, as shown for the SolarEdge three-phase inverter of the SE4K E-Series with a rated power of 4 kW [58].
Taking into account the limited impact of changes in the rated power of the EH on actual HS-related expenses, the most powerful version of an integrated EH found with a rated power of 173 kW has been assumed. A review of the options for the HWT and electric boiler options available on the commercial market has been performed and combined with the experience gained during the Horizon2020 project “SunHorizon”. The results with estimated investment costs (CINHS), including EH, for various heat capacities (QHSmax) are summarised in Table A1. This table has been extended on the basis of the knowledge gained during the same project and data from a particular HP supplier to include the HP options considered with their rated power (PHPR) and investment costs (CINHP) for a more compact representation.
As shown in Table A1, the maximum capacity is 250 kWh, which is defined by the available space in the basement, and the value of the selection step is 25 kWh. The efficiency of HS charge and discharge is assumed at η c h = 0.98 p.u. and η d i s c h = 0.98 p.u., while the self-loss ratio adopted is 0.002 p.u./h ( η E S = 0.998 p.u.) [26].
Table A1. HS and HP variants considered and their approximate investment costs [59].
Table A1. HS and HP variants considered and their approximate investment costs [59].
QHSmax, kWhCINHS, kEUR PHPmax, kWCINVHP, kEUR
2510.00810.65
5014.151611.93
7517.302413.20
10021.153214.70
12522.364015.58
15024.504826.23
17526.455627.51
20028.326428.78
22531.707230.28
25032.308031.16
8841.81
9643.09
10444.36
11245.86
12046.74
Next, the HP options will be addressed, ranging from 0 kW to 120 kW with a step of 8 kW. The installation costs for the considered HP type (Hitachi Yutaki S 8 kW [59]) are calculated at 5000 EUR per HP set (0–40 kW) based on the aforementioned practical experience and included in the investment costs provided in Table A1. Finally, we assume that the MSAB owner or the apartment owners will be able to meet the investment costs without a loan or financial support from the government. Therefore, the discount rate used is i D I S C = 0.033 p.u., representing the mean value of the investment rate for the year 2023 according to the European Central Bank [60]. We also assume a 20-year planning period tPLAN for NPV calculations.

References

  1. European Commission. Energy Performance of Buildings Directive. Available online: https://energy.ec.europa.eu/topics/energy-efficiency/energy-efficient-buildings/energy-performance-buildings-directive_en (accessed on 19 July 2024).
  2. European Environment Agency. Greenhouse Gas Emissions from Energy Use in Buildings in Europe. Available online: https://www.eea.europa.eu/en/analysis/indicators/greenhouse-gas-emissions-from-energy (accessed on 19 July 2024).
  3. European Commission. A European Strategic Long-Term Vision for a Prosperous, Modern, Competitive and Climate Neutral Economy, EC: Brussels, Belgium. 2018. Available online: https://eur-lex.europa.eu/legal-content/EN/TXT/HTML/?uri=CELEX:52018DC0773&from=EN (accessed on 19 July 2024).
  4. European Commission. Communication from the Commission to the European Parliament, the European Council, the Council, the European Economic and Social Committee and the Committee of the Regions; The European Green Deal, EC: Brussels, Belgium, 2019; pp. 1–24. Available online: https://eur-lex.europa.eu/resource.html?uri=cellar:b828d165-1c22-11ea-8c1f-01aa75ed71a1.0002.02/DOC_1&format=PDF (accessed on 19 July 2024).
  5. H2020 Project OptEEmAL Team. Results in Brief. Retrofit Projects Designed in a Day for a City District. Available online: https://cordis.europa.eu/article/id/386874-retrofit-projects-designed-in-a-day-for-a-city-district (accessed on 19 July 2024).
  6. H2020 Project REnnovates Team. Results in Brief. Elevating Europe’s Old Neighbourhoods into Smart Communities. Available online: https://cordis.europa.eu/article/id/257674-elevating-europes-old-neighbourhoods-into-smart-communities (accessed on 19 July 2024).
  7. European Commission. Financing for Building Renovations. Available online: https://energy.ec.europa.eu/topics/energy-efficiency/financing/financing-building-renovations_en (accessed on 24 December 2024).
  8. Altum. Energy Efficiency of Apartment Buildings 2022–2026. Available online: https://www.altum.lv/en/services/individuals/energy-efficiency-of-apartment-buildings-2022-2026/ (accessed on 19 July 2024).
  9. Buildings Performance Institute Europe. Report on the Evolution of the European Regulatory Framework for Buildings Efficiency; BPIE: Brussels, Belgium, 2022; pp. 1–12. Available online: https://www.bpie.eu/wp-content/uploads/2022/02/rev6_SPIPA_EU.pdf (accessed on 19 July 2024).
  10. Saima. Law on Residential Properties. Available online: https://likumi.lv/ta/en/en/id/221382 (accessed on 5 November 2024).
  11. SolarPower Europe. EU Market Outlook for Solar Power 2023–2027. Available online: https://www.solarpowereurope.org/insights/outlooks/eu-market-outlook-for-solar-power-2023-2027/detail (accessed on 19 July 2024).
  12. LSM. Solar Energy Generation Tripled Last Year in Latvia. Available online: https://eng.lsm.lv/article/economy/economy/08.02.2024-solar-energy-generation-tripled-last-year-in-latvia.a542132/ (accessed on 19 July 2024).
  13. Zemite, L.; Kozadajevs, J.; Jansons, L.; Bode, I.; Dzelzitis, E.; Palkova, K. Integrating Renewable Energy Solutions in Small-Scale Industrial Facilities. Energies 2024, 17, 2792. [Google Scholar] [CrossRef]
  14. Emission Allowance Auction Instrument (EKII). Increase of Funding Allocated for Support of Procurement of Solar Panels, Heat Pumps and Other Devices Producing Renewable Energy. Available online: https://ekii.lv/index.php?mact=News,cntnt01,detail,0&cntnt01articleid=226&cntnt01origid=25&cntnt01returnid=29 (accessed on 19 July 2024). (In Latvian).
  15. Calise, F.; Cappiello, F.L.; Cimmino, L.; d’Accadia, M.D.; Vicidomini, M. Thermo-economic analysis and dynamic simulation of a novel layout of a renewable energy community for an existing residential district in Italy. Energy Convers. Manag. 2024, 313, 118582. [Google Scholar] [CrossRef]
  16. Petrichenko, L.; Mutule, A.; Zalitis, I.; Lazdins, R.; Kozadajevs, J.; Mihaila, D. Assessing the role of electricity sharing in meeting the prerequisites for receiving renewable support in Latvia. Sustainability 2024, 16, 10495. [Google Scholar] [CrossRef]
  17. Violidakis, I.; Atsonios, K.; Iliadis, P.; Nikolopoulos, N. Dynamic modeling and energy analysis of renewable heating and electricity systems at residential buildings using phase change material based heat storage technologies. J. Energy Storage 2020, 32, 101942. [Google Scholar] [CrossRef]
  18. Wang, C.; Calderon, C.; Wang, Y. An experimental study of a thermoelectric heat exchange module for domestic space heating. Energy Build. 2017, 145, 1–21. [Google Scholar] [CrossRef]
  19. Dong, N.; Zhang, T.; Wang, R. An efficient mixed-variable generation operator for integrated energy system configuration optimization. Energy Convers. Manag. 2024, 300, 117878. [Google Scholar] [CrossRef]
  20. Coelho, L.; Koukou, M.K.; Konstantaras, J.; Vrachopoulos, M.G.; Rebola, A.; Benou, A.; Karytsas, C.; Tourou, P.; Sourkounis, C.; Gaich, H.; et al. Assessing the Effectiveness of an Innovative Thermal Energy Storage System In-stalled in a Building in a Moderate Continental Climatic Zone. Energies 2024, 17, 763. [Google Scholar] [CrossRef]
  21. Diller, T.; Soppelsa, A.; Nagpal, H.; Fedrizzi, R.; Henze, G. A dynamic programming based method for optimal control of a cascaded heat pump system with thermal energy storage. Optim. Eng. 2024, 25, 229–251. [Google Scholar] [CrossRef]
  22. Yang, S.; Gao, H.O.; You, F. Demand flexibility and cost-saving potentials via smart building energy management: Oppor-tunities in residential space heating across the US. Adv. Appl. Energy 2024, 14, 100171. [Google Scholar] [CrossRef]
  23. Vallati, A.; Matteo, M.D.; Sundararajan, M.; Muzi, F.; Fiorini, C.V. Development and optimization of an energy saving strategy for social housing applications by water source-heat pump integrating photovoltaic-thermal panels. Energy 2024, 301, 131531. [Google Scholar] [CrossRef]
  24. Aunedi, M.; Olympios, A.V.; Pantaleo, A.M.; Markides, C.N.; Strbac, G. System-driven design and integration of low-carbon domestic heating technologies. Renew. Sustain. Energy Rev. 2023, 187, 113695. [Google Scholar] [CrossRef]
  25. Novosel, T.; Feijoo, F.; Duic, N.; Domac, J. Impact of district heating and cooling on the potential for the integration of variable renewable energy sources in mild and Mediterranean climates. Energy Convers. Manag. 2022, 272, 116374. [Google Scholar] [CrossRef]
  26. Huang, Z.F.; Chen, W.D.; Wan, Y.D.; Shao, Y.L.; Islam, M.R.; Chua, K.J. Techno-economic comparison of different energy storage configurations for renewable energy combined cooling heating and power system. Appl. Energy 2024, 356, 122340. [Google Scholar] [CrossRef]
  27. Lorenzo, G.D.; Martirano, L.; Araneo, R.; Cappello, L.; Mingoli, G.; Ermellino, F. Democratic Power Sharing in Renewable Energy Communities: Engaging Citizens for Sustainable Energy Transition. In Proceedings of the 2021 IEEE International Conference on Environment and Electrical Engineering and 2021 IEEE Industrial and Commercial Power Systems Europe (EEEIC/I&CPS Europe), Bari, Italy, 7–10 September 2021. [Google Scholar] [CrossRef]
  28. Lazdins, R.; Mutule, A. Scenario simulation of a small-scale energy community management. In Proceedings of the 2022 IEEE 63th International Scientific Conference on Power and Electrical Engineering of Riga Technical University (RTUCON), Riga, Latvia, 10–12 October 2022. [Google Scholar] [CrossRef]
  29. Xi, Y.A.M.; Li, Y.Z.; Chen, Y.H.; Jiang, H.H.; Huang, Z.B. Energy demand and carbon emission analyses of a solar-driven domestic regional environment mobile robot as household auxiliary heating and cooling method. Appl. Energy 2024, 371, 123743. [Google Scholar] [CrossRef]
  30. Wang, J.; Kong, F.; Pan, B.; Zheng, J.; Xue, P.; Sun, C.; Qi, C. Low-order gray-box modeling of heating buildings and the progressive dimension reduction identification of uncertain model parameters. Energy 2024, 294, 130812. [Google Scholar] [CrossRef]
  31. Acharjee, A.; Chakraborti, P. Study and development of a logical model for an ORC based district heating renewable energy system considering discrete analysis. Energy 2024, 298, 131128. [Google Scholar] [CrossRef]
  32. Liu, F.; Tait, S.; Schellart, A.; Mayfield, M.; Boxall, J. Reducing carbon emissions by integrating urban water systems and renewable energy sources at a community scale. Renew. Sustain. Energy Rev. 2020, 123, 109767. [Google Scholar] [CrossRef]
  33. Liu, F.; Schellart, A.; Shepherd, W.; Boxall, J.; Mayfield, M.; Tait, S. Spatial and temporal considerations of implementing local renewable energy sources and decentralised heat recovery for domestic heat. J. Clean. Prod. 2022, 358, 131995. [Google Scholar] [CrossRef]
  34. Assareh, E.; Dejdar, A.; Ershadi, A.; Jafarian, M.; Mansouri, M.; Roshani, A.S.; Azish, E.; Saedpanah, E.; Lee, M. Techno-economic analysis of combined cooling, heating, and power (CCHP) system integrated with multiple renewable energy sources and energy storage units. Energy Build. 2023, 278, 112618. [Google Scholar] [CrossRef]
  35. Wang, Z.; Luther, M.; Horan, P.; Matthews, J.; Liu, C. Performance investigation of transitioning building services system in photovoltaic homes. J. Build. Eng. 2024, 84, 108540. [Google Scholar] [CrossRef]
  36. Hu, X.; Zhang, H.; Chen, D.; Li, Y.; Wang, L.; Zhang, F.; Cheng, H. Multi-objective planning for integrated energy systems considering both exergy efficiency and economy. Energy 2020, 197, 117155. [Google Scholar] [CrossRef]
  37. Irakoze, A.; Choi, H.S.; Kim, K.H. Doing More with Less: Applying Low-Frequency Energy Data to Define Thermal Performance of House Units and Energy-Saving Opportunities. Energies 2024, 17, 4186. [Google Scholar] [CrossRef]
  38. Chen, X.; Cimillo, M.; Chow, D.; Chen, B. Assessing the Energy Performance and Retrofit Potential of the 1980–1990s’ Residential Building Stock in China’s Jiangsu Province: A Simulation-Based Study. Energies 2024, 17, 1260. [Google Scholar] [CrossRef]
  39. Vallati, A.; Fiorini, C.V.; Grignaffini, S.; Ocłon, P.; Matteo, M.D.; Kobylarczyk, J. Energy retrofit optimization for social building in temperate climate zone. Energy Build. 2023, 282, 112771. [Google Scholar] [CrossRef]
  40. Mangan, S.D. A Performance-Based Decision Support Workflow for Retrofitting Residential Buildings. Sustainability 2023, 15, 2567. [Google Scholar] [CrossRef]
  41. Domenig, C.; Scheller, F.; Gunkel, P.A.; Hermann, J.; Bergaentzlé, C.M.; Lopes, M.A.R.; Barnes, J.; McKenna, R. Overcoming the landlord–tenant dilemma: A techno-economic assessment of collective self-consumption for European multi-family buildings. Energy Policy 2024, 189, 114120. [Google Scholar] [CrossRef]
  42. Lević, B.; Ðukanović, L.; Ignjatović, D. Approaches for Complex and Integrated Refurbishment to Improve Energy Efficiency and Spatial Comfort of the Existing Post-War Mass Housing Stock in Serbia. Sustainability 2023, 15, 13884. [Google Scholar] [CrossRef]
  43. Laska, M.; Reclik, K. Analysis of Internal Conditions and Energy Consumption during Winter in an Apartment Located in a Tenement Building in Poland. Sustainability 2024, 16, 3958. [Google Scholar] [CrossRef]
  44. Cabinet of Ministers of the Republic of Latvia. Regulation No. 635: Rules of Sale and Use of Electricity. Official gazette of the Republic of Latvia “Latvijas Vēstnesis” 2023, 218. Available online: https://www.vestnesis.lv/op/2023/218.6 (accessed on 20 October 2024). (In Latvian).
  45. City Real Estate. 602 Series Description. Available online: https://m.cityreal.lv/en/info/apartment-projects/602-series/?no_cache=1 (accessed on 15 October 2024).
  46. A Map with the Resident Count in Districts of Riga in 2020. Available online: https://g93.maps.arcgis.com/apps/webappviewer/index.html?id=07e33fe1e34243cd89e804a94f2ff73a (accessed on 13 December 2024). (In Latvian).
  47. Cabinet of Ministers of the Republic of Latvia. Regulation No. 222: Methods for Calculation of Energy Efficiency of Buildings and Regulations for Energy Certification of Buildings. Official Gazette of the Republic of Latvia “Latvijas Vēstnesis” 2021, 72. Available online: https://www.vestnesis.lv/op/2021/72.4 (accessed on 15 December 2024). (In Latvian).
  48. LSM. Government Supports Minimum Wage Raise in 2023. Available online: https://eng.lsm.lv/article/economy/economy/government-supports-minimum-wage-raise-in-2023.a486798/ (accessed on 26 October 2024).
  49. Hirvonen, J.; Siren, K. High latitude solar heating using photovoltaic panels, air-source heat pumps and borehole thermal energy storage. In Proceedings of the IEA SHC International Conference on Solar Heating and Cooling for Buildings and Industry 2017, Abu Dhabi, United Arab Emirates, 29 October–2 November 2017. [Google Scholar] [CrossRef]
  50. Vidzeme Planning Region. Low Temperature District Heating for the Baltic Sea Region (LowTEMP). Available online: https://www.vidzeme.lv/en/projects/low-temperature-district-heating-for-the-baltic-sea-region-lowtemp/ (accessed on 24 December 2024).
  51. Dualsun. Datasheet of Flash 320 Grey; Dualsun: Marseille, France, 2020; pp. 1–2. Available online: https://dualsun.com/wp-content/uploads/2023/05/dualsun-en-datasheet-flash-320-grey.pdf (accessed on 18 October 2024).
  52. Plus Energy Group Homepage. Available online: https://plusenergygroup.lv/ (accessed on 14 August 2024).
  53. JSC Sadales Tikls. Tariffs for Services Provided by the Distribution System. Available online: https://sadalestikls.lv/en/tarifi (accessed on 21 October 2024). (In Latvian).
  54. Nord Pool. Hourly Electricity Prices for Latvia During 2023. Available online: https://data.nordpoolgroup.com/ (accessed on 21 October 2024).
  55. JSC Rigas Siltums. JSC Rigas Siltums Tariffs for Thermal Energy. Available online: https://www.rs.lv/saturs/rigas-siltums-siltumenergijas-tarifs (accessed on 21 October 2024). (In Latvian).
  56. Ministry of Economics of Republic of Latvia. The Government Accepts Support Measures to Reduce the Extraordinary Increase in Prices of Energy Sources. Available online: https://www.em.gov.lv/en/article/government-accepts-support-measures-reduce-extraordinary-increase-prices-energy-sources (accessed on 21 October 2024).
  57. Kozadajevs, J.; Zalitis, I.; Mutule, A. Optimal Self Generation Portfolio for Multi-Apartment Building. In Proceedings of the 2024 IEEE 65th International Scientific Conference on Power and Electrical Engineering of Riga Technical University (RTUCON), Riga, Latvia, 10–12 October 2024. [Google Scholar]
  58. SolarEdge. SolarEdge Inverter Efficiency, Europe & APAC; Herzliya, SolarEdge Technologies: Herzliya, Israel, 2021; pp. 1–25. Available online: https://knowledge-center.solaredge.com/sites/kc/files/application_note_solaredge_inverters_efficiency.pdf (accessed on 22 October 2024).
  59. Ltd. Project 2050 (HeatPumps). Product Catalogue. Heat Pump Air-Water Hitachi Yutaki S 4.3 kW–16 kW. Available online: https://heatpumps.lv/en/product/heat-pump-hitachi-yutaki-s-4-3-kw-16-0-kw (accessed on 22 October 2024).
  60. European Central Bank. Key ECB Interest Rates. Available online: https://www.ecb.europa.eu/stats/policy_and_exchange_rates/key_ecb_interest_rates/html/index.en.html (accessed on 22 October 2024).
Figure 1. An overview of the study: multi-storey apartment buildings (MSABs); power grid (PG); renewable power sources (RPSs); electric heater (EH); heat pumps (HPs); district heating network (DHN); heat storage (HS); domestic hot water (DHW); net present value (NPV); self-sufficiency rate (SSR); total daily cost (TDC); objective function (FOBJ). The setups for which optimisation is used for control (S4 and S5) are discussed more in Section 2.2.
Figure 1. An overview of the study: multi-storey apartment buildings (MSABs); power grid (PG); renewable power sources (RPSs); electric heater (EH); heat pumps (HPs); district heating network (DHN); heat storage (HS); domestic hot water (DHW); net present value (NPV); self-sufficiency rate (SSR); total daily cost (TDC); objective function (FOBJ). The setups for which optimisation is used for control (S4 and S5) are discussed more in Section 2.2.
Sustainability 17 00236 g001
Figure 2. The configuration of the analysed retrofitted heat and power supply system.
Figure 2. The configuration of the analysed retrofitted heat and power supply system.
Sustainability 17 00236 g002
Figure 3. A summary of the analysed methodological setups S1–S5, including genetic algorithm (GA); net present value (NPV); self-sufficiency rate (SSR); total daily costs (TDC).
Figure 3. A summary of the analysed methodological setups S1–S5, including genetic algorithm (GA); net present value (NPV); self-sufficiency rate (SSR); total daily costs (TDC).
Sustainability 17 00236 g003
Figure 4. A general flowchart of the conventional control.
Figure 4. A general flowchart of the conventional control.
Sustainability 17 00236 g004
Figure 5. A flowchart of the implementation of methodological setup S5.
Figure 5. A flowchart of the implementation of methodological setup S5.
Sustainability 17 00236 g005
Figure 6. The series 602 MSAB: (a) a picture of such a building; (b) approximate locations of these and similar Soviet-era MSABs erected using concrete panels (brown spots) in districts of Riga [46] as well as locations of the meteo station (MET) and the PV plant, where data of wind speed, ambient temperature, and PV output power were obtained.
Figure 6. The series 602 MSAB: (a) a picture of such a building; (b) approximate locations of these and similar Soviet-era MSABs erected using concrete panels (brown spots) in districts of Riga [46] as well as locations of the meteo station (MET) and the PV plant, where data of wind speed, ambient temperature, and PV output power were obtained.
Sustainability 17 00236 g006
Figure 7. Monthly energy demand of the case study MSAB during 2023: for space heating (Heating), domestic hot water (DHW) preparation, and electric loads (Power).
Figure 7. Monthly energy demand of the case study MSAB during 2023: for space heating (Heating), domestic hot water (DHW) preparation, and electric loads (Power).
Sustainability 17 00236 g007
Figure 8. The solution space for setups S2 and S3 in SSR and NPV coordinates indicating averaged upper and lower bounds of the solution space (zone maximum and minimum), optimum points for the methodological setups (S2, S3, S4, and S5), the Pareto line for setup S3 (SSR+NPV Pareto), and the values for all the variants of an equipment portfolio when conventional control is applied (All).
Figure 8. The solution space for setups S2 and S3 in SSR and NPV coordinates indicating averaged upper and lower bounds of the solution space (zone maximum and minimum), optimum points for the methodological setups (S2, S3, S4, and S5), the Pareto line for setup S3 (SSR+NPV Pareto), and the values for all the variants of an equipment portfolio when conventional control is applied (All).
Sustainability 17 00236 g008
Figure 9. An electric energy balance for a winter week (20/02/2023–26/02/2023) obtained using conventional control with the optimal equipment portfolio for setup S2 demonstrating the resident demand and the net demand; the composition of sources supplying it and the ratio between the tariffs for power and heat.
Figure 9. An electric energy balance for a winter week (20/02/2023–26/02/2023) obtained using conventional control with the optimal equipment portfolio for setup S2 demonstrating the resident demand and the net demand; the composition of sources supplying it and the ratio between the tariffs for power and heat.
Sustainability 17 00236 g009
Figure 10. A heat balance for the winter week, obtained by using conventional control with the optimal equipment portfolio for setup S2, displaying the total heat demand and the composition of the sources supplying it.
Figure 10. A heat balance for the winter week, obtained by using conventional control with the optimal equipment portfolio for setup S2, displaying the total heat demand and the composition of the sources supplying it.
Sustainability 17 00236 g010
Figure 11. An electric energy balance for a summer week (20/02/2023–26/02/2023) obtained by using conventional control with the optimal equipment portfolio for setup S2 demonstrating the resident and net demand, the composition of sources supplying it, and the ratio between the tariffs for power and heat.
Figure 11. An electric energy balance for a summer week (20/02/2023–26/02/2023) obtained by using conventional control with the optimal equipment portfolio for setup S2 demonstrating the resident and net demand, the composition of sources supplying it, and the ratio between the tariffs for power and heat.
Sustainability 17 00236 g011
Figure 12. A heat balance for the summer week obtained by using conventional control with the optimal equipment portfolio for setup S2, displaying the total heat demand and the composition of sources supplying it.
Figure 12. A heat balance for the summer week obtained by using conventional control with the optimal equipment portfolio for setup S2, displaying the total heat demand and the composition of sources supplying it.
Sustainability 17 00236 g012
Figure 13. An electric energy balance for the winter week obtained by using smart control with the optimal equipment portfolio for setup S4, demonstrating the resident demand and the net demand, composition of sources supplying it, the ratio between the tariffs for power and heat, and the COP of the HPs.
Figure 13. An electric energy balance for the winter week obtained by using smart control with the optimal equipment portfolio for setup S4, demonstrating the resident demand and the net demand, composition of sources supplying it, the ratio between the tariffs for power and heat, and the COP of the HPs.
Sustainability 17 00236 g013
Figure 14. A heat balance for the winter week obtained by using smart control with the optimal equipment portfolio for setup S4, displaying the total heat demand and the composition of sources supplying it.
Figure 14. A heat balance for the winter week obtained by using smart control with the optimal equipment portfolio for setup S4, displaying the total heat demand and the composition of sources supplying it.
Sustainability 17 00236 g014
Figure 15. An electric energy balance for the summer week obtained using smart control with the optimal equipment portfolio for setup S4, demonstrating the resident and net demand, composition of sources supplying it, ratio between tariff for power and heat, and COP of HPs.
Figure 15. An electric energy balance for the summer week obtained using smart control with the optimal equipment portfolio for setup S4, demonstrating the resident and net demand, composition of sources supplying it, ratio between tariff for power and heat, and COP of HPs.
Sustainability 17 00236 g015
Figure 16. A heat balance for the summer week obtained by using smart control with the optimal equipment portfolio for setup S4, displaying the total heat demand and the composition of sources supplying it.
Figure 16. A heat balance for the summer week obtained by using smart control with the optimal equipment portfolio for setup S4, displaying the total heat demand and the composition of sources supplying it.
Sustainability 17 00236 g016
Table 1. Nomenclature.
Table 1. Nomenclature.
AbbreviationsSymbolsSubscripts/Superscripts
HWTHot water tankEElectric energy (generation, demand, and transmission capacity), kWhtThe index of a time interval
HS *Heat storageQHeat (produced, demand, stored, etc.), kWhBPDElectric demand of the building
DHW *Domestic hot waterηEfficiency, p.u.INVInverter
HP *Heat pumpR2Coefficient of determination, p.u.discDischarge of the HS
EH *Electric heaterΘTemperature, °CBDHeat demand of the building
RPS *Renewable power sourcesvSpeed, m/sHeatSpace heating
PG *Power gridTTariff, EUR/kWhchCharge of the HS
ES *Energy storageΔInterval or differenceAMBAmbient
COP Coefficient of performancetTime, hRRated
MSABMulti-storey apartment buildingPElectric power, kW1 kWA specific value for 1 kW of installed power
PV *PhotovoltaicF(Objective) function, EUR or p.u.WWind
WT *Wind turbinesCCost, EURremRemaining
GAGenetic algorithmRRevenue, EURAVAvailable capacity
NPVNet present valueiInterest rate, p.u.maxMaximum
SSR *Self-sufficiency rateEnEnergy, in general, MWhOBJObjective
TDC Total daily costsCOA coefficient or a ratio, in general INInvestment
EECEnergy efficiency classEUIEnergy use intensity, kWh/m2/yearPLANPlanning
EB *Energy bill yThe index of a year
SCR *Self-consumption rate DISCDiscount
PP *Payback period BESTBest solution
dThe index of a day
sellApplies to selling
SSetup
* Used also as a subscript with the same meaning.
Table 2. A summary of the main results for all of the considered methodological setups.
Table 2. A summary of the main results for all of the considered methodological setups.
ParametersSetups
S1S2S3S4S5
PPVR, kW020162020
PWTR, kW012161212
PHPR, kW080808080
QHSmax, kWh0501005050
FOBJ1 (NPV), kEUR70.7369.4690.8890.88
COSSR, p.u.00.35090.36890.46660.4666
COSCR, p.u.01111
EPG, MWh/year43.0888.8693.11128.02128.02
QDHN, MWh/year316.67144.65133.9363.8763.87
EUI, kWh/m2/year188.55122.38118.99100.57100.57
ΔEn, MWh/year (%)0 (0 *)126.24 (76.79 *)132.71 (77.35 *)167.86 (82.54 *)167.86 (82.54 *)
EECFBBBB
CIN, kEUR089.31100.3189.3189.31
CEBE, kEUR/year6.8311.3011.6717.2017.20
CEBQ, kEUR/year28.5813.0612.095.765.76
Ry, kEUR/year011.0611.6512.4512.45
tPP, years9.610.38.38.3
* Percentage of the total energy saving achieved by HPs.
Disclaimer/Publisher’s Note: The statements, opinions and data contained in all publications are solely those of the individual author(s) and contributor(s) and not of MDPI and/or the editor(s). MDPI and/or the editor(s) disclaim responsibility for any injury to people or property resulting from any ideas, methods, instructions or products referred to in the content.

Share and Cite

MDPI and ACS Style

Kozadajevs, J.; Zalitis, I.; Mutule, A.; Petrichenko, L. Optimised Sizing and Control of Non-Invasive Retrofit Options for More Sustainable Heat and Power Supply to Multi-Storey Apartment Buildings. Sustainability 2025, 17, 236. https://doi.org/10.3390/su17010236

AMA Style

Kozadajevs J, Zalitis I, Mutule A, Petrichenko L. Optimised Sizing and Control of Non-Invasive Retrofit Options for More Sustainable Heat and Power Supply to Multi-Storey Apartment Buildings. Sustainability. 2025; 17(1):236. https://doi.org/10.3390/su17010236

Chicago/Turabian Style

Kozadajevs, Jevgenijs, Ivars Zalitis, Anna Mutule, and Lubova Petrichenko. 2025. "Optimised Sizing and Control of Non-Invasive Retrofit Options for More Sustainable Heat and Power Supply to Multi-Storey Apartment Buildings" Sustainability 17, no. 1: 236. https://doi.org/10.3390/su17010236

APA Style

Kozadajevs, J., Zalitis, I., Mutule, A., & Petrichenko, L. (2025). Optimised Sizing and Control of Non-Invasive Retrofit Options for More Sustainable Heat and Power Supply to Multi-Storey Apartment Buildings. Sustainability, 17(1), 236. https://doi.org/10.3390/su17010236

Note that from the first issue of 2016, this journal uses article numbers instead of page numbers. See further details here.

Article Metrics

Back to TopTop