Journal Description
ISPRS International Journal of Geo-Information
ISPRS International Journal of Geo-Information
is an international, peer-reviewed, open access journal on geo-information. The journal is owned by the International Society for Photogrammetry and Remote Sensing (ISPRS) and is published monthly online by MDPI.
- Open Access— free for readers, with article processing charges (APC) paid by authors or their institutions.
- High Visibility: indexed within Scopus, SCIE (Web of Science), GeoRef, PubAg, dblp, Astrophysics Data System, Inspec, and other databases.
- Journal Rank: JCR - Q2 (Geography, Physical) / CiteScore - Q1 (Earth and Planetary Sciences (miscellaneous))
- Rapid Publication: manuscripts are peer-reviewed and a first decision is provided to authors approximately 34.2 days after submission; acceptance to publication is undertaken in 2.7 days (median values for papers published in this journal in the first half of 2025).
- Rejection Rate: a rejection rate of 76% in 2024.
- Recognition of Reviewers: reviewers who provide timely, thorough peer-review reports receive vouchers entitling them to a discount on the APC of their next publication in any MDPI journal, in appreciation of the work done.
Impact Factor:
2.8 (2024);
5-Year Impact Factor:
3.3 (2024)
Latest Articles
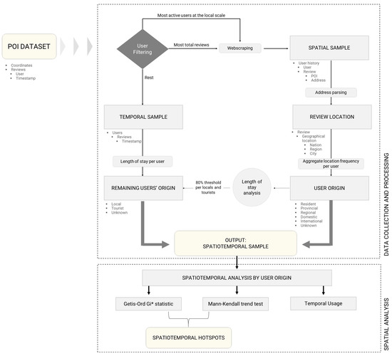
A Multi-Agent Deep Reinforcement Learning Method with Diversified Policies for Continuous Location of Express Delivery Stations Under Heterogeneous Scenarios
ISPRS Int. J. Geo-Inf. 2025, 14(12), 461; https://doi.org/10.3390/ijgi14120461 - 24 Nov 2025
Abstract
►
Show Figures
Rational location planning of express delivery stations (EDS) is crucial for enhancing the quality and efficiency of urban logistics. The spatial heterogeneity of logistics demand across urban areas highlights the importance of adopting a scientific approach to EDS location planning. To tackle the
[...] Read more.
Rational location planning of express delivery stations (EDS) is crucial for enhancing the quality and efficiency of urban logistics. The spatial heterogeneity of logistics demand across urban areas highlights the importance of adopting a scientific approach to EDS location planning. To tackle the issue of strategy misalignment caused by heterogeneous demand scenarios, this study proposes a continuous location method for EDS based on multi-agent deep reinforcement learning. The method formulates the location problem as a continuous maximum coverage model and trains multiple agents with diverse policies to enable adaptive decision-making in complex urban environments. A direction-controlled continuous movement mechanism is introduced to facilitate an efficient search and high-precision location planning. Additionally, a perception system based on local observation is designed to rapidly capture heterogeneous environmental features, while a local–global reward feedback mechanism is established to balance localized optimization with overall system benefits. Case studies conducted in Fuzhou, Fujian Province and Shenzhen, Guangdong Province, China, demonstrate that the proposed method significantly outperforms traditional heuristic methods and the single-agent deep reinforcement learning method in terms of both coverage rate and computational efficiency, achieving an increase in population coverage of 9.63 and 15.99 percentage points, respectively. Furthermore, by analyzing the relationship between the number of stations and coverage effectiveness, this study identifies optimal station configuration thresholds for different urban areas. The findings provide a scientific basis for investment decision-making and location planning in EDS construction.
Full article
Open AccessArticle
Environmental Sensitivity Index Assessment Based on Factors in Oil Spill Impact in Coastal Zone Using Spatial Data and Analytical Hierarchy Process Approach: A Case Study in Myanmar
by
Tin Myo Thu, Veeranum Songsom, Thongchai Suteerasak and Kyaw Thinn Latt
ISPRS Int. J. Geo-Inf. 2025, 14(12), 460; https://doi.org/10.3390/ijgi14120460 - 24 Nov 2025
Abstract
Oil spills threaten marine ecosystems and hinder progress toward Sustainable Development Goal (SDG) 14 on ocean conservation and sustainable marine resource use. Coastal ecosystems in Myanmar face growing risks from expanding maritime infrastructure, including ports, special economic zones, and offshore projects. This study
[...] Read more.
Oil spills threaten marine ecosystems and hinder progress toward Sustainable Development Goal (SDG) 14 on ocean conservation and sustainable marine resource use. Coastal ecosystems in Myanmar face growing risks from expanding maritime infrastructure, including ports, special economic zones, and offshore projects. This study aims to develop a spatial Environmental Sensitivity Index (ESI) map for the Tanintharyi region by integrating biological, socio-economic, and physical factors. Using the Analytical Hierarchy Process (AHP), weighting values were derived from local conservation and livelihood experts to ensure regional relevance. The inclusion of chlorophyll-a as a biological indicator improves the assessment of marine productivity and ecosystem health, linking ESI mapping to ocean acidification. The results showed that 8% of the area was very highly sensitive, 25% was highly sensitive, and 23% was moderately sensitive. The most sensitive zones were concentrated along the southern coastline, particularly in Thayetchaung Township, due to dense mangroves, critical habitats, and resource-dependent fisheries. This study presents the first spatial ESI assessment for Tanintharyi, providing a practical framework for oil spill preparedness and ecosystem protection, with potential for future enhancement through integration with oil spill simulation modeling.
Full article
(This article belongs to the Topic Advances in Earth Observation Technologies to Support Water-Related Sustainable Development Goals (SDGs))
►▼
Show Figures

Figure 1
Open AccessArticle
A Traffic Flow Forecasting Method Based on Transfer-Aware Spatio-Temporal Graph Attention Network
by
Yan Zhou, Xiaodi Wang and Jipeng Jia
ISPRS Int. J. Geo-Inf. 2025, 14(12), 459; https://doi.org/10.3390/ijgi14120459 - 23 Nov 2025
Abstract
Forecasting traffic flow is essential for optimizing resource allocation and improving urban traffic management efficiency. Despite significant advances in deep learning-based approaches, existing models still face challenges in effectively capturing dynamic spatio-temporal dependencies due to the limited representation of node transmission capabilities and
[...] Read more.
Forecasting traffic flow is essential for optimizing resource allocation and improving urban traffic management efficiency. Despite significant advances in deep learning-based approaches, existing models still face challenges in effectively capturing dynamic spatio-temporal dependencies due to the limited representation of node transmission capabilities and distance-sensitive interactions in road networks. This limitation restricts the ability to capture temporal dynamics in spatial dependencies within traffic flow. To address this challenge, this study proposes a Transfer-aware Spatio-Temporal Graph Attention Network with Long-Short Term Memory and Transformer module (TAGAT-LSTM-trans). The model constructs a transfer probability matrix to represent each node’s ability to transmit traffic characteristics and introduces a distance decay matrix to replace the traditional adjacency matrix, thereby offering a more accurate representation of spatial dependencies between nodes. The proposed model integrates a Graph Attention Network (GAT) to construct a TA-GAT module for capturing spatial features, while a gating network dynamically aggregates information across adjacent time steps. Temporal dependencies are modelled using LSTM and a Transformer encoder, with fully connected layers ensuring accurate forecasts. Experiments on real-world highway datasets show that TAGAT-LSTM-trans outperforms baseline models in spatio-temporal dependency modelling and traffic flow forecasting accuracy, validating the effectiveness of incorporating transmission awareness and distance decay mechanisms for dynamic traffic forecasting.
Full article
(This article belongs to the Special Issue Advances in AI-Driven Geospatial Analysis and Data Generation (2nd Edition))
►▼
Show Figures

Figure 1
Open AccessArticle
Efficient k-NN Trajectory Queries on Mobility Databases
by
Linghui Lou, Dong June Lew and Kwang Woo Nam
ISPRS Int. J. Geo-Inf. 2025, 14(12), 458; https://doi.org/10.3390/ijgi14120458 - 23 Nov 2025
Abstract
►▼
Show Figures
The rapid adoption of GPS-enabled mobile devices has produced massive trajectory datasets that drive modern applications in traffic prediction, logistics, and spatio-temporal analytics. Yet traditional database management systems (DBMSs) still lack native operators to process such data efficiently. To overcome this limitation, we
[...] Read more.
The rapid adoption of GPS-enabled mobile devices has produced massive trajectory datasets that drive modern applications in traffic prediction, logistics, and spatio-temporal analytics. Yet traditional database management systems (DBMSs) still lack native operators to process such data efficiently. To overcome this limitation, we introduce a set of k-nearest neighbor (k-NN) user-defined aggregates (UDAs) that embed k-NN processing directly within the PostgreSQL engine. By integrating computation into the database core, our approach minimizes data transfer and latency while maintaining low storage overhead. Experiments on benchmarked BerlinMOD-derived datasets demonstrate that the proposed UDAs reduce query execution time by 6–23%, depending on dataset size and query complexity.
Full article

Figure 1
Open AccessArticle
A Voxel-Based Optimal Path Planning Method for UAV Navigation in Smart Cities
by
Min Jang, Dohee Kim and Jiyeong Lee
ISPRS Int. J. Geo-Inf. 2025, 14(12), 457; https://doi.org/10.3390/ijgi14120457 - 23 Nov 2025
Abstract
►▼
Show Figures
Smart mobility has emerged as a sustainable solution to the challenges of traffic congestion and environmental pollution in cities. Within this concept, Urban Air Mobility (UAM) offers a promising approach to three-dimensional (3D) urban transportation. However, existing UAV path planning studies have primarily
[...] Read more.
Smart mobility has emerged as a sustainable solution to the challenges of traffic congestion and environmental pollution in cities. Within this concept, Urban Air Mobility (UAM) offers a promising approach to three-dimensional (3D) urban transportation. However, existing UAV path planning studies have primarily focused on obstacle avoidance in low-altitude airspace for small UAVs, with limited consideration of continuous and dynamic risks such as meteorological conditions. As UAM operates at higher altitudes than small UAVs, it is essential to expand the range of flight risks considered in path planning to ensure safe navigation. This study proposes a voxel-based optimal path planning method that integrates multiple flight risks to support various types of UAVs, including those in UAM systems. The proposed method generates a voxel-based flight risk map and extends a two-dimensional (2D) wavefront algorithm into a 3D voxel-based algorithm for deriving optimal paths. Validation through two scenarios, designed in a virtual 3D urban model, demonstrated a 57.59% reduction in the total flight risk index and a 40.72% increase in path length compared with the collision-free path. These results indicate that the proposed method effectively enhances the safety and reliability of UAV navigation in complex urban environments.
Full article

Figure 1
Open AccessArticle
Mapping the Spatiotemporal Urban Footprint of Residents and Tourists: A Data-Driven Approach Based on User-Generated Reviews
by
Mikel Barrena-Herrán, Itziar Modrego-Monforte and Olatz Grijalba
ISPRS Int. J. Geo-Inf. 2025, 14(12), 456; https://doi.org/10.3390/ijgi14120456 - 22 Nov 2025
Abstract
Understanding how different population groups interact with urban environments is essential for analyzing spatial dynamics and informing urban planning, especially in cities experiencing high visitor pressure. This study presents a methodological framework for the spatial and temporal delineation of urban areas based on
[...] Read more.
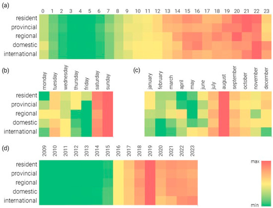
Understanding how different population groups interact with urban environments is essential for analyzing spatial dynamics and informing urban planning, especially in cities experiencing high visitor pressure. This study presents a methodological framework for the spatial and temporal delineation of urban areas based on user-generated location-based data. By collecting nearly 1 million Google Maps reviews in the municipality of Donostia-San Sebastián, we identify and classify user profiles based on their spatiotemporal behavior. First, we collect points of interest (POIs) and associated reviews, including profile identifiers and timestamps. Then, we perform user-level webscraping to reconstruct review histories, enabling us to infer the predominant geographical origin of each user. Users are classified as residents or tourists using both spatial prevalence and temporal activity patterns. The resulting data is aggregated onto a hexagonal grid for geostatistical analysis. Using the Getis-Ord Gi* statistic and Mann-Kendall trend tests, we identify hotspots and long-term trends of activity for different population segments. Additionally, we propose novel indicators such as predominant periods of activity and diversity of geographical origin per cell to characterize heterogeneous patterns of urban use. Our results reveal distinct behavioral patterns, highlighting a more evenly distributed use of urban space by residents, with spatially overlapping yet temporally offset activities across central areas where tourists tend to concentrate their interactions. This spatiotemporal concentration is intensified as the tourists’ origin becomes more distant, suggesting that proximity shapes urban engagement. The proposed methodology offers a replicable strategy for urban analysis using publicly accessible user-generated data and contributes to the understanding of sociospatial dynamics in tourism-intensive cities.
Full article
(This article belongs to the Special Issue Spatial Data Science and Knowledge Discovery)
►▼
Show Figures

Figure 1
Open AccessArticle
Collaborative Immersive Virtual Environments in Geography Education on Climate Zones: A UX Case Study
by
Martina Střechová, Michal Černý, Čeněk Šašinka, Zdeněk Stachoň, Alžběta Šašinková, František Holubec and Hana Švédová
ISPRS Int. J. Geo-Inf. 2025, 14(12), 455; https://doi.org/10.3390/ijgi14120455 - 22 Nov 2025
Abstract
►▼
Show Figures
This study examines students’ experiences with Biomes, a Collaborative Immersive Virtual Environment (CIVE) designed to teach climate zones through virtual reality. The research employed a combination of Research through Design (RtD) methodology and Interpretative Phenomenological Analysis (IPA) to explore how students view their
[...] Read more.
This study examines students’ experiences with Biomes, a Collaborative Immersive Virtual Environment (CIVE) designed to teach climate zones through virtual reality. The research employed a combination of Research through Design (RtD) methodology and Interpretative Phenomenological Analysis (IPA) to explore how students view their CIVE experience and its perceived impact on learning. 16 students (aged 12–15) participated in structured lessons using Meta Quest 2 headsets, followed by semi-structured focus groups. The analysis yielded three overarching themes: challenges with object manipulation, perceived benefits, and desired additional functionalities. While participants encountered challenges with precise thumbnail placement and grip distance control, they reported high levels of enjoyment, appropriate difficulty levels, and notable knowledge acquisition. The immersive nature of the virtual environment created authentic experiences that traditional classrooms cannot replicate, although perceptions varied by age group, with younger students showing greater enthusiasm. The findings demonstrate that despite technical challenges, CIVEs have the potential to facilitate engaging educational experiences. It is imperative to integrate advanced interaction techniques, incorporate age-specific design elements, and strike a balance between technological innovation and pedagogical efficacy to optimise educational outcomes in virtual reality learning environments, thereby enhancing the effectiveness of future developments in this domain.
Full article

Figure 1
Open AccessFeature PaperArticle
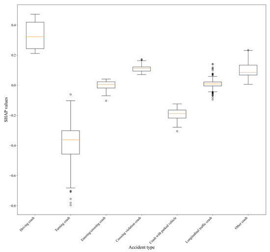
Analysis of Semi-Global Factors Influencing the Prediction of Crash Severity
by
Johannes Frank, Cédric Roussel and Klaus Böhm
ISPRS Int. J. Geo-Inf. 2025, 14(11), 454; https://doi.org/10.3390/ijgi14110454 - 19 Nov 2025
Abstract
As road users and means of transport in Germany become more diverse, we must better understand the causes and influencing factors of serious crashes. The aim of this work is to develop an AI-supported analysis approach that identifies and clearly visualizes the causes
[...] Read more.
As road users and means of transport in Germany become more diverse, we must better understand the causes and influencing factors of serious crashes. The aim of this work is to develop an AI-supported analysis approach that identifies and clearly visualizes the causes of crashes and their impact on crash severity in the urban area of the city of Mainz. The machine learning models predict crash severity and use Shapley values as explainability methods to make the underlying patterns understandable for urban planners, safety personnel, and other stakeholders. A particular challenge lies in presenting these complex relationships in a user-friendly way through visualizations and interactive maps.
Full article
(This article belongs to the Special Issue Cartography and Geovisual Analytics)
►▼
Show Figures

Figure 1
Open AccessArticle
CerMapp: A Cloud-Based Geospatial Prototype for National Wildlife Disease Surveillance
by
Tommaso Orusa, Annalisa Viani, Alessio Di Lorenzo and Riccardo Orusa
ISPRS Int. J. Geo-Inf. 2025, 14(11), 453; https://doi.org/10.3390/ijgi14110453 - 19 Nov 2025
Abstract
►▼
Show Figures
CerMapp is a multi-platform and system application designed to address a critical gap in veterinary public health: the lack of a standardized, national-scale geodatabase for wildlife diseases. This gap has long hindered the effective application of GIS and remote sensing in spatial epidemiology.
[...] Read more.
CerMapp is a multi-platform and system application designed to address a critical gap in veterinary public health: the lack of a standardized, national-scale geodatabase for wildlife diseases. This gap has long hindered the effective application of GIS and remote sensing in spatial epidemiology. Currently deployed at the prototype level in Aosta Valley, NW Italy, the application’s core innovation is its ability to generate a structured, analysis-ready data repository, which serves as a foundational resource for One Health initiatives. Developed by the National Reference Center for Wildlife Diseases on the ESRI ArcGIS Survey123 platform v.3.24, CerMapp enables veterinarians, foresters, and wildlife professionals to easily collect and georeference field data, including species, health status, and photographic evidence using flexible methods such as Global Navigation Satellite System or manual map entry. Data collected via CerMapp are stored in a centralized geodatabase, facilitating risk analyses and detailed geospatial studies. This data can be integrated with remote sensing information processed on cloud platforms like Google Earth Engine or within traditional GIS software, contributing to a comprehensive and novel wildlife health registry. By promoting the rational and standardized collection of essential geospatial data, CerMapp data may support predictive disease modeling, risk assessment, and habitat suitability mapping for wildlife diseases, zoonoses, and vector-borne pathogens. Its scalable, user-friendly design ensures alignment with existing national systems like the Italian Animal Disease Information System (SIMAN), making advanced geospatial analysis accessible without requiring specialized digital skills from field operators or complex IT maintenance from institutions.
Full article

Figure 1
Open AccessArticle
Machine Learning Insights into Supply–Demand Mismatch, Interactions and Driving Mechanisms of Ecosystem Services Across Scales: A Case Study of Xingtai, China
by
Zhenyu Wang, Ruohan Wang, Keyu Luo, Sen Liang and Miaomiao Xie
ISPRS Int. J. Geo-Inf. 2025, 14(11), 452; https://doi.org/10.3390/ijgi14110452 - 19 Nov 2025
Abstract
►▼
Show Figures
To reveal the cross-scale trade-offs and synergies of ecosystem services (ESs) in resource-based cities, this study took Xingtai City, Hebei Province, as a case. Six ESs—water yield (WY), soil retention (SDR), habitat quality (HQ), urban cooling (UC), net primary productivity (NPP), and PM
[...] Read more.
To reveal the cross-scale trade-offs and synergies of ecosystem services (ESs) in resource-based cities, this study took Xingtai City, Hebei Province, as a case. Six ESs—water yield (WY), soil retention (SDR), habitat quality (HQ), urban cooling (UC), net primary productivity (NPP), and PM2.5 removal—were quantified at the 1 km grid, township, and county scales. Using Spearman correlation, geographically weighted regression (GWR), and the XGBoost-SHAP framework, we analyzed the spatiotemporal evolution of the ecosystem service supply–demand ratio (ESDR) from 2000 to 2020 and identified the dominant driving mechanisms. The results indicate the following: (1) The mean ESDR in Xingtai decreased sharply from 0.14 in 2000 to 0.008 in 2020, a decline of 94.3%, showing a pronounced “high in the western mountains–low in the eastern plains” gradient pattern and an increasingly severe supply–demand imbalance. (2) Synergistic relationships dominated among the six ESs, accounting for over 80%. Strong synergies were observed between supply-related services such as WY–SDR and HQ–NPP, with correlation coefficients ranging from 0.65 to 0.88, whereas weak trade-offs (<20%) occurred between UC and PM2.5 removal in urbanized areas, which diminished with coarser spatial scales. (3) Population density (Pop), elevation (DEM), cropland proportion (Crop), and vegetation index (NDVI) were identified as the key driving factors, with a combined contribution of 71.4%. NDVI exhibited the strongest positive effect on ecosystem service supply (mean SHAP value = 0.24), while Pop and built-up land proportion showed significant negative effects once exceeding the thresholds of 400 persons/km2 and 35%, respectively, indicating nonlinear and threshold-dependent responses. This study quantitatively reveals the spatiotemporal synergy patterns and complex driving mechanisms of ecosystem services in resource-based cities, providing scientific evidence for differentiated ecological restoration and multi-scale governance, and offering essential insights for enhancing regional sustainability.
Full article

Figure 1
Open AccessArticle
DDDMNet: A DSM Difference Normalization Module Network for Urban Building Change Detection
by
Yihang Fu, Yuejin Li and Shijie Zhang
ISPRS Int. J. Geo-Inf. 2025, 14(11), 451; https://doi.org/10.3390/ijgi14110451 - 16 Nov 2025
Abstract
►▼
Show Figures
Urban building change detection (UBCD) is essential for urban planning, land-use monitoring, and smart city analytics, yet bi-temporal optical methods remain limited by spectral confusion, occlusions, and weak sensitivity to structural change. To overcome these challenges, we propose DDDMNet, a lightweight deep learning
[...] Read more.
Urban building change detection (UBCD) is essential for urban planning, land-use monitoring, and smart city analytics, yet bi-temporal optical methods remain limited by spectral confusion, occlusions, and weak sensitivity to structural change. To overcome these challenges, we propose DDDMNet, a lightweight deep learning framework that fuses multi-source inputs—including DSM, dnDSM, DOM, and NDVI—to jointly model geometric, spectral, and environmental cues. A core component of the network is the DSM Difference Normalization Module (DDDM), which explicitly normalizes elevation differences and directs the model to focus on height-related structural variations such as rooftop additions and demolition. Embedded into a TinyCD backbone, DDDMNet achieves efficient inference with low memory cost while preserving detail-level change fidelity. Across LEVIR-CD, WHU-CD, and DSIFN, DDDMNet achieves up to 93.32% F1-score, 89.05% Intersection over Union (IoU), and 99.61% Overall Accuracy (OA), demonstrating consistently strong performance across diverse benchmarks. Ablation analysis further shows that removing multi-source fusion, DDDM, dnDSM, or morphological refinement causes notable drops in performance—for example, removing DDDM reduces IoU from 88.12% to 74.62%, underscoring its critical role in geometric normalization. These results demonstrate that DDDMNet is not only accurate but also practically deployable, offering strong potential for scalable 3D city updates and long-term urban monitoring under diverse data conditions.
Full article

Figure 1
Open AccessArticle
Benford’s Law and Transport Infrastructure: The Analysis of the Main Road Network’s Higher-Level Segments in the EU
by
Monika Ivanova, Erika Feckova Skrabulakova, Ales Jandera, Zuzana Sarosiova and Tomas Skovranek
ISPRS Int. J. Geo-Inf. 2025, 14(11), 450; https://doi.org/10.3390/ijgi14110450 - 15 Nov 2025
Abstract
►▼
Show Figures
Benford’s Law, also known as the First-Digit Law, describes the non-uniform distribution of leading digits in many naturally occurring datasets. This phenomenon can be observed in data such as financial transactions, tax records, or demographic indicators, but the application of Benford’s Law to
[...] Read more.
Benford’s Law, also known as the First-Digit Law, describes the non-uniform distribution of leading digits in many naturally occurring datasets. This phenomenon can be observed in data such as financial transactions, tax records, or demographic indicators, but the application of Benford’s Law to data from the field of transport infrastructure remains largely underexplored. As interest in using statistical distributions to identify spatial and regional patterns grows, this paper explores the applicability of Benford’s Law to anthropogenic geographic data, particularly whether the lengths of higher-level segments of the main road network across European Union member states follow Benford’s Law. To evaluate the conformity of the data from all European Union countries with Benford’s distribution, Pearson’s test of association, the p-value, and the Kolmogorov–Smirnov test were used. The results consistently show low values and high p-values, indicating a strong agreement between observed and expected distributions. The relationship between the distribution of higher-level segment lengths and the leading digits of these lengths was studied as well. The findings suggest that the length distribution of the main road networks’ higher-level segments closely follows Benford’s Law, emphasizing its potential as a simple yet effective tool for assessing the reliability and consistency of geographic and infrastructure datasets within the European context.
Full article

Figure 1
Open AccessArticle
A Spatial Planning Model for Obnoxious Facilities with Spatially Informed Constraints
by
Changwha Oh and Hyun Kim
ISPRS Int. J. Geo-Inf. 2025, 14(11), 449; https://doi.org/10.3390/ijgi14110449 - 15 Nov 2025
Abstract
►▼
Show Figures
This research aims to develop a novel spatial optimization model for locating obnoxious facilities. While various obnoxious facility location problems (OFLP) have been introduced, the optimal spatial arrangements in existing models may not adequately reflect the real-world conditions, such as the distribution of
[...] Read more.
This research aims to develop a novel spatial optimization model for locating obnoxious facilities. While various obnoxious facility location problems (OFLP) have been introduced, the optimal spatial arrangements in existing models may not adequately reflect the real-world conditions, such as the distribution of population and locational restrictions across areas in a region, often offering extreme peripheral or clustered recommendations that ignore such conditions. To address this gap, this research introduces an alternative location model named the Spatially Informed Obnoxious Location (SI-OBNOX) model. The SI-OBNOX model was developed to address the extreme spatial arrangements produced by existing models by incorporating a unique set of constraints derived from the spatial characteristics of a planning region. The constraints integrate spatial–statistical measures into the model formulation to restrict extreme facility location behaviors, resulting in more reasonably distributed obnoxious facility sites while avoiding residential areas for them. The findings demonstrate that the spatial arrangements generated by the SI-OBNOX model outperform those of existing OFLPs in terms of three planning-related indices, namely separation, externality, and proximity, based on a case study of the East Tennessee region. The SI-OBNOX model can be adapted to other planning contexts where it is necessary to locate undesirable yet essential facilities for public welfare.
Full article

Figure 1
Open AccessArticle
Urban Grid Population Inflow Prediction via POI-Enhanced Conditional Diffusion with Dual-Dimensional Attention
by
Zhiming Gui, Yuanchao Zhong and Zhenji Gao
ISPRS Int. J. Geo-Inf. 2025, 14(11), 448; https://doi.org/10.3390/ijgi14110448 - 15 Nov 2025
Abstract
Accurate prediction of urban grid-scale population inflow is crucial for smart city management and emergency response. However, existing methods struggle to model spatial heterogeneity and quantify prediction uncertainty, limiting their accuracy and decision-support capabilities. This paper proposes PDCDM (POI-enhanced Dual-Dimensional Conditional Diffusion Model),
[...] Read more.
Accurate prediction of urban grid-scale population inflow is crucial for smart city management and emergency response. However, existing methods struggle to model spatial heterogeneity and quantify prediction uncertainty, limiting their accuracy and decision-support capabilities. This paper proposes PDCDM (POI-enhanced Dual-Dimensional Conditional Diffusion Model), which integrates urban functional semantic awareness with conditional diffusion modeling. The model captures urban functional attributes through multi-scale Point of Interest (POI) feature representations and incorporates them into the diffusion generation process. A dual-dimensional Transformer architecture is employed to decouple the modeling of temporal dependencies and inter-grid interactions, enabling adaptive fusion of grid-level features with dynamic temporal patterns. Building upon this dual-dimensional modeling framework, the conditional diffusion mechanism generates probabilistic predictions with explicit uncertainty quantification. Real-world urban dataset validation demonstrates that PDCDM significantly outperforms existing state-of-the-art methods in prediction accuracy and uncertainty quantification. Comprehensive ablation studies validate the effectiveness of each component and confirm the model’s practicality in complex urban scenarios.
Full article
(This article belongs to the Special Issue Spatial Data Science and Knowledge Discovery)
►▼
Show Figures

Figure 1
Open AccessArticle
Characterising Active Mobility in Urban Areas Through Street Network Indices
by
Juan Pablo Duque Ordoñez and Maria Antonia Brovelli
ISPRS Int. J. Geo-Inf. 2025, 14(11), 447; https://doi.org/10.3390/ijgi14110447 - 13 Nov 2025
Abstract
►▼
Show Figures
In the context of sustainable development, the concept of active mobility plays a key role in modern urban areas. To evaluate active mobility in these areas, we formulate a framework for characterising active mobility by calculating street network indices using global, free, and
[...] Read more.
In the context of sustainable development, the concept of active mobility plays a key role in modern urban areas. To evaluate active mobility in these areas, we formulate a framework for characterising active mobility by calculating street network indices using global, free, and open data. This framework comprises the download and processing of pedestrian, cycling, driving, and public transport street networks from OpenStreetMap, the selection of street network indices from the academic literature, and their implementation and calculation. A total of 50 indicators are reported for each urban area distributed in eight index types, including thematic variables, proximity to Points of Interest (POIs), proximity to public transport, intersection density, street density, street length, link–node ratio, circuity, slope, and orientation entropy. To test the framework, we calculate street network indices for pedestrian and cycling networks for the urban areas of 176 cities from around the world. The resulting dataset is published as open data. An analysis of the calculated indices indicates that cities in higher-income economies generally exhibit better conditions for active mobility, especially in Europe, attributed to better map completeness, and to more compact and connected urban areas where it is easier to access amenities and public transport.
Full article

Figure 1
Open AccessArticle
A Similarity Metric Method for Contour Line Groups Considering Terrain Features
by
Haoyue Qian, Zejun Zuo, Lin Yang, Yu Wang and Shunping Zhou
ISPRS Int. J. Geo-Inf. 2025, 14(11), 446; https://doi.org/10.3390/ijgi14110446 - 11 Nov 2025
Abstract
►▼
Show Figures
Contour lines, as the primary elements of fundamental geospatial data, have long been a research focus for similarity measurement. With the evolution of cartographic generalization, the representation of contour lines across varying scales must maintain the consistency of specific information. Typically, the rationality
[...] Read more.
Contour lines, as the primary elements of fundamental geospatial data, have long been a research focus for similarity measurement. With the evolution of cartographic generalization, the representation of contour lines across varying scales must maintain the consistency of specific information. Typically, the rationality of the generated results is assessed based on their similarity values. However, current measurements for measuring contour similarity predominantly focus on geometric and topological aspects, and are often less concerned with the terrain-specific similarities that are intrinsic to contour lines. Contour line groups contain a wealth of topographic information, and the similarity of their terrain features reflects both the variations in relief and the intrinsic nature of landform development. In this study, we propose a novel metric for assessing the similarity of contour line groups by considering topographic features, aiming to evaluate the similarity of contour line groups from a holistic perspective. First, we analyze and define the geometric, topological, and topographic similarity calculation metrics for contour line groups. Next, we apply the Analytic Hierarchy Process using ten criteria, which are encompassed by these three similarity metrics. To validate the effectiveness of the proposed metric, we select hillock areas within Suide County, China, as a case study for examining the similarity of contour line groups. The results demonstrate that the proposed metric provides a more precise quantitative framework for delineating the subtle differences and similarities among multi-source and multi-scale contour line groups within the overall similarity. Moreover, the metric also establishes a foundation for the quantitative assessment of surface morphology and the classification of geomorphological types.
Full article

Figure 1
Open AccessArticle
Long-Term LULC Monitoring in El Jadida, Morocco (1985–2020): A Machine Learning-Based Comparative Analysis
by
Ikram El Mjiri, Abdelmejid Rahimi, Abdelkrim Bouasria, Mohammed Bounif and Wardia Boulanouar
ISPRS Int. J. Geo-Inf. 2025, 14(11), 445; https://doi.org/10.3390/ijgi14110445 - 10 Nov 2025
Abstract
►▼
Show Figures
Recent advancements in remote sensing and geospatial processing tools have ushered in a new era of mapping and monitoring landscape changes across various scales. This progress is critical for understanding and anticipating the underlying drivers of environmental change. In particular, large-scale Land Use
[...] Read more.
Recent advancements in remote sensing and geospatial processing tools have ushered in a new era of mapping and monitoring landscape changes across various scales. This progress is critical for understanding and anticipating the underlying drivers of environmental change. In particular, large-scale Land Use and Land Cover (LULC) mapping has become an indispensable tool for territorial planning and monitoring. This study aims to map and evaluate LULC changes in the El Jadida region of Morocco between 1985 and 2020. Utilizing multispectral Landsat imagery, we applied and compared three supervised machine learning classification algorithms: Random Forest (RF), Support Vector Machine (SVM), and Neural Network (NNET). Model performance was assessed using statistical metrics, including overall accuracy, the Kappa coefficient, and the F1 score. The results indicate that the RF algorithm was the most effective, achieving an overall accuracy of 90.3% and a Kappa coefficient of 0.859, outperforming both NNET (81.3%; Kappa = 0.722) and SVM (80.2%; Kappa = 0.703). Analysis of explanatory variables underscored the decisive contribution of the NDWI, NDBI, and SWIR and thermal bands in discriminating land cover classes. The spatio-temporal analysis reveals significant urban expansion, primarily at the expense of agricultural land, while forested areas and water bodies remained relatively stable. This trend highlights the growing influence of anthropogenic pressure on landscape structure and underscores its implications for sustainable resource management and land use planning. The findings demonstrate the high efficacy of machine learning, particularly the RF algorithm, for accurate LULC mapping and change detection in the El Jadida region. This study provides a critical evidence base for regional planners to address the ongoing loss of agricultural land to urban expansion.
Full article

Figure 1
Open AccessArticle
Choreme-Based Spatial Analysis and Tourism Assessment in the Oltenia de sub Munte Geopark, Romania
by
Amalia Niță and Ionuț-Adrian Drăguleasa
ISPRS Int. J. Geo-Inf. 2025, 14(11), 444; https://doi.org/10.3390/ijgi14110444 - 9 Nov 2025
Abstract
►▼
Show Figures
The chorematic method represents an innovative and contemporary approach for organizing tourist space, supporting the sustainable regional development of the future UNESCO Geopark, and guiding research, evaluation, and tourism monitoring activities in the area. This study applies Geographic Information System (GIS) techniques to
[...] Read more.
The chorematic method represents an innovative and contemporary approach for organizing tourist space, supporting the sustainable regional development of the future UNESCO Geopark, and guiding research, evaluation, and tourism monitoring activities in the area. This study applies Geographic Information System (GIS) techniques to develop a chorematic model illustrating the influence of county capitals, using Oltenia de sub Munte—an aspiring UNESCO Geopark in Romania—as a case study. The area’s complex geographical characteristics make it an ideal context for demonstrating the capabilities of GIS-based spatial analysis, including the use of the Reilly–Converse gravity model, which posits that a city’s influence increases with its population size and decreases with distance. The theoretical and methodological framework integrates spatial analysis and statistical visualization through the use of thematic maps and diagrams to explore the chorematic model and to assess tourism supply and demand. Accordingly, spatial representations based on chorematic modeling are presented, and the dynamics of tourism demand and supply from 2015 to 2024 are analyzed, focusing on the number of tourist arrivals, overnight stays, and the overall tourism offer within the Oltenia de sub Munte Geopark.
Full article

Figure 1
Open AccessArticle
Hurricane Precipitation Intensity as a Function of Geometric Shape: The Evolution of Dvorak Geometries
by
Ivan Gonzalez Garcia, Alfonso Gutierrez-Lopez, Ana Marcela Herrera Navarro and Hugo Jimenez-Hernandez
ISPRS Int. J. Geo-Inf. 2025, 14(11), 443; https://doi.org/10.3390/ijgi14110443 - 8 Nov 2025
Abstract
The Dvorak technique has represented a fundamental tool for understanding the power of tropical cyclones based on their shape and geometric evolution. However, it should be noted that the Dvorak technique is purely morphological in nature and was developed for wind, not precipitation.
[...] Read more.
The Dvorak technique has represented a fundamental tool for understanding the power of tropical cyclones based on their shape and geometric evolution. However, it should be noted that the Dvorak technique is purely morphological in nature and was developed for wind, not precipitation. The role of shape methods in precipitation prediction remains uncertain, particularly in the context of modern multi-sensor capabilities. This uncertainty forms the motivation for the present study. In an attempt to enrich Dvorak’s technique, this study proposes a novel hypothesis. This study tests the hypothesis that higher precipitation intensity is associated with more organized cloud-system morphology, as captured by simple geometric descriptors and indicative of dynamically coherent convection. A total of 3419 cloud-system objects (after size filter) were utilized to establish geometric relationships in each of them. For the case study of Hurricane Patricia over the Mexican coast in 2015, 3858 geometric shapes were processed. The cloud-system morphology was derived from geostationary imagery (GOES-13) and collocated with satellite precipitation estimates in order to isolate intense-rainfall objects (>50 mm/h). For each object, simple geometric descriptors were computed, and shape variability was summarised via Principal Component Analysis (PCA). The present study sought to evaluate the associations with rain-rate metrics (mean, mode, maximum) using rank correlations and k-means clustering. Furthermore, sensitivity analyses were conducted on the rain threshold and minimum object size. A Shape Descriptor: ratio between perimeter and diameter was identified as a promising tool to enhance early prediction models of extreme rainfall, contributing to enhanced meteorological risk management. The study indicates that cloud shape can serve as a valuable indicator in the classification and forecasting of intense cloud systems.
Full article
(This article belongs to the Special Issue Cartography and Geovisual Analytics)
►▼
Show Figures

Figure 1
Open AccessArticle
Spatiotemporal Analysis of Skier Versus Snowboarder Injury Patterns: A GIS-Based Comparative Study at a Large West Coast Resort
by
Matt Bisenius and Ming-Chih Hung
ISPRS Int. J. Geo-Inf. 2025, 14(11), 442; https://doi.org/10.3390/ijgi14110442 - 8 Nov 2025
Abstract
►▼
Show Figures
GPS tracking has made ski injury data abundant, yet few studies have mapped where incidents actually occur or how those patterns differ between skiers and snowboarders. To address this gap, we analyzed 8719 GPS-located incidents (4196 skier; 4523 snowboarder) spanning four seasons (2017–2022,
[...] Read more.
GPS tracking has made ski injury data abundant, yet few studies have mapped where incidents actually occur or how those patterns differ between skiers and snowboarders. To address this gap, we analyzed 8719 GPS-located incidents (4196 skier; 4523 snowboarder) spanning four seasons (2017–2022, excluding 2019–2020 due to COVID-19) at a large West Coast resort in California. Incidents were aggregated into 45 m hexagons and analyzed using Getis–Ord Gi* hot spot analysis, Local Outlier Analysis (LOA), and a space–time cube with time-series clustering. Hot spot analysis identified both activity-specific and overlapping high-injury concentrations at the 99% confidence level (p < 0.01). The LOA revealed no spatial overlap between skier and snowboarder High-High classifications (areas with high incident counts surrounded by other high-count areas) at the 95% confidence level. Temporal analysis exposed distinct patterns by activity: Time Series Clustering revealed skier incidents concentrated at holiday-sensitive locations versus stable zones, while snowboarder incidents separated into sustained high-activity versus baseline areas. These findings indicate universal safety strategies may be insufficient; targeted, activity-specific interventions may warrant investigation. The methodology provides a reproducible framework for spatial injury surveillance applicable across the ski industry.
Full article

Figure 1
Journal Menu
► ▼ Journal Menu-
- IJGI Home
- Aims & Scope
- Editorial Board
- Reviewer Board
- Topical Advisory Panel
- Instructions for Authors
- Special Issues
- Topics
- Topical Collections
- Article Processing Charge
- Indexing & Archiving
- Editor’s Choice Articles
- Most Cited & Viewed
- Journal Statistics
- Journal History
- Journal Awards
- Society Collaborations
- Conferences
- Editorial Office
Journal Browser
► ▼ Journal BrowserHighly Accessed Articles
Latest Books
E-Mail Alert
News
Topics
Topic in
Applied Sciences, Drones, Geomatics, Heritage, IJGI, Remote Sensing, Sensors
3D Documentation of Natural and Cultural Heritage
Topic Editors: Lorenzo Teppati Losè, Elisabetta Colucci, Arnadi Dhestaratri MurtiyosoDeadline: 1 December 2025
Topic in
Applied Sciences, Buildings, Energies, Sensors, Smart Cities, IJGI
Digital and Intelligent Technologies and Application in Urban Construction, Operation, Maintenance, and Renewal
Topic Editors: Vijayan Sugumaran, Min HuDeadline: 10 December 2025
Topic in
Cancers, IJERPH, IJGI, MAKE, Smart Cities
The Use of Big Data in Public Health Research and Practice
Topic Editors: Quynh C. Nguyen, Thu T. NguyenDeadline: 31 December 2025
Topic in
Applied Sciences, Buildings, Intelligent Infrastructure and Construction, IJGI, Sensors, Smart Cities, Urban Science
3D Computer Vision and Smart Building and City, 3rd Edition
Topic Editors: Junxing Zheng, Peng CaoDeadline: 31 January 2026
Conferences
Special Issues
Special Issue in
IJGI
Indoor Mobile Mapping and Location-Based Knowledge Services
Guest Editors: Eliseo Clementini, Zhiyong ZhouDeadline: 31 December 2025
Special Issue in
IJGI
Advances in AI-Driven Geospatial Analysis and Data Generation (2nd Edition)
Guest Editors: Levente Juhász, Hartwig H. Hochmair, Hao LiDeadline: 31 December 2025
Special Issue in
IJGI
HealthScape: Intersections of Health, Environment, and GIS&T (2nd Edition)
Guest Editors: Lan Mu, Jue YangDeadline: 31 December 2025
Special Issue in
IJGI
Spatial Data Science and Knowledge Discovery
Guest Editors: Jingzhong Li, Dev Raj Paudyal, Binbin LuDeadline: 31 December 2025






