Journal Description
ISPRS International Journal of Geo-Information
ISPRS International Journal of Geo-Information
(IJGI) is an international, peer-reviewed, open access journal on geo-information, and is published monthly online. It is the official journal of the International Society for Photogrammetry and Remote Sensing (ISPRS). Society members receive discounts on the article processing charges.
- Open Access— free for readers, with article processing charges (APC) paid by authors or their institutions.
- High Visibility: indexed within Scopus, SCIE (Web of Science), GeoRef, PubAg, dblp, Astrophysics Data System, Inspec, and other databases.
- Journal Rank: JCR - Q2 (Geography, Physical) / CiteScore - Q1 (Earth and Planetary Sciences (miscellaneous))
- Rapid Publication: manuscripts are peer-reviewed and a first decision is provided to authors approximately 34.2 days after submission; acceptance to publication is undertaken in 2.7 days (median values for papers published in this journal in the first half of 2025).
- Rejection Rate: a rejection rate of 76% in 2024.
- Recognition of Reviewers: reviewers who provide timely, thorough peer-review reports receive vouchers entitling them to a discount on the APC of their next publication in any MDPI journal, in appreciation of the work done.
Impact Factor:
2.8 (2024);
5-Year Impact Factor:
3.3 (2024)
Latest Articles
Geometry-Aware CRDTs for Efficient Collaborative Geospatial Editing
ISPRS Int. J. Geo-Inf. 2025, 14(12), 468; https://doi.org/10.3390/ijgi14120468 - 28 Nov 2025
Abstract
►
Show Figures
Maintaining consistency in real-time multi-user editing of planar geospatial features remains challenging for traditional collaborative editing techniques, which are primarily designed for text documents. When applied to spatial data, these methods often yield inaccurate results and cause information loss, while also overlooking the
[...] Read more.
Maintaining consistency in real-time multi-user editing of planar geospatial features remains challenging for traditional collaborative editing techniques, which are primarily designed for text documents. When applied to spatial data, these methods often yield inaccurate results and cause information loss, while also overlooking the geospatial and topological properties of such features. Moreover, they fail to differentiate processing priorities due to limited spatial awareness, hindering targeted performance optimization. To address these limitations, we propose a geometry-aware collaborative editing algorithm based on Conflict-Free Replicated Data Types (CRDTs), integrating a spatial–semantic data model with spatio-temporal operation merging strategies. As an extension of CRDTs tailored for spatial data, it leverages geometric vector clocks (GVCs) and minimum bounding rectangles (MBRs) to capture temporal and spatial dependencies among editing operations, detects topological anomalies through geometric constraints, resolves conflicts via spatio-temporal metadata encoded in GVCs, and optimizes performance through MBR-based operation classification. Experimental results show that this approach improves editing accuracy, contributes to preserving topological integrity, and maintains strong performance under collaborative editing workloads, with notable efficiency gains for large-scale datasets and visible features. This work provides a novel geometry-aware framework for scalable, accurate multi-user editing of planar geospatial features that helps preserve topological integrity.
Full article
Open AccessFeature PaperArticle
GeoSpatial Analysis of Health-Oriented Justice in Tartu, Estonia
by
Najmeh Mozaffaree Pour
ISPRS Int. J. Geo-Inf. 2025, 14(12), 467; https://doi.org/10.3390/ijgi14120467 - 28 Nov 2025
Abstract
This study investigates the role of modern small-scale cities in addressing public health challenges through the lens of spatial justice, using the city of Tartu, Estonia, as a case study. Tartu has been recognized for its progressive public health initiatives, including the Tartu
[...] Read more.
This study investigates the role of modern small-scale cities in addressing public health challenges through the lens of spatial justice, using the city of Tartu, Estonia, as a case study. Tartu has been recognized for its progressive public health initiatives, including the Tartu Health Care College, Mental Health Centre, Smoke-Free Tartu campaign, Health Trail network, Healthy School Program, and an expanding smart bike-sharing system. By employing Geographic Information Systems (GIS), we map and analyze the spatial distribution and accessibility of health-promoting infrastructure, such as healthcare facilities, green and blue spaces, health trails, and mobility services, across the urban landscape. A population-weighted accessibility assessment indicates that, although Tartu’s central districts (e.g., Kesklinn (HRI: 0.972)) are well-served, peripheral and densely populated districts such as Annelinn (HRI: 0.351) and Ropka (HRI: 0.377) exhibit notable deficits in health-related infrastructure. However, access to green infrastructure and mobility services is more evenly distributed citywide, reflecting a relatively equitable provision of non-clinical health assets. These findings highlight both the strengths and spatial gaps in Tartu’s health-oriented urban design, emphasizing the need for targeted investment in underserved areas. The study contributes to emerging studies on health-justice planning in small-scale urban contexts and demonstrates how spatial analytics can be guided to advance distributional justice in the provision of public health infrastructure. Ultimately, this research indicates the essential role of spatial analysis in guiding inclusive and data-informed health planning in urban environments.
Full article
(This article belongs to the Special Issue HealthScape: Intersections of Health, Environment, and GIS&T (2nd Edition))
►▼
Show Figures

Figure 1
Open AccessArticle
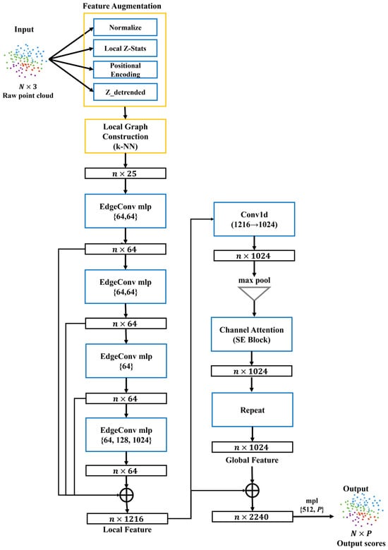
TAGNet: A Tidal Flat-Attentive Graph Network Designed for Airborne Bathymetric LiDAR Point Cloud Classification
by
Ahram Song
ISPRS Int. J. Geo-Inf. 2025, 14(12), 466; https://doi.org/10.3390/ijgi14120466 - 28 Nov 2025
Abstract
Airborne LiDAR bathymetry (ALB) provides dense three-dimensional point clouds that enable the detailed mapping of tidal flat environments. However, surface classification using these point clouds remains challenging due to residual noise, water surface reflectivity, and subtle class boundaries that persist even after standard
[...] Read more.
Airborne LiDAR bathymetry (ALB) provides dense three-dimensional point clouds that enable the detailed mapping of tidal flat environments. However, surface classification using these point clouds remains challenging due to residual noise, water surface reflectivity, and subtle class boundaries that persist even after standard preprocessing. To address these challenges, this study introduces Tidal flat-Attentive Graph Network (TAGNet), a graph-based deep learning framework designed to leverage both local geometric relationships and global contextual cues for the point-wise classification of tidal flat surface classes. The model incorporates multi-scale EdgeConv layers for capturing fine-grained neighborhood structures and employs squeeze-and-excitation channel attention to enhance global feature representation. To validate TAGNet’s effectiveness, classification was conducted on ALB point clouds collected from adjacent tidal flat regions, focusing on four major surface classes: exposed flat, sea surface, sea floor, and vegetation. In benchmarking tests against baseline models, including Dynamic Graph Convolutional Neural Network, PointNeXt with Single-Scale Grouping, and PointNet Transformer, TAGNet consistently achieved higher macro F1-scores. Moreover, ablation studies isolating positional encoding, attention mechanisms, and detrended Z-features confirmed their complementary contributions to TAGNet’s performance. Notably, the full TAGNet outperformed all baselines by a substantial margin, particularly when distinguishing closely related classes, such as sea floor and exposed flat. These findings highlight the potential of graph-based architectures specifically designed for ALB data in enhancing the precision of coastal monitoring and habitat mapping.
Full article
(This article belongs to the Topic Advances in Sensor Data Fusion and AI for Environmental Monitoring)
►▼
Show Figures

Figure 1
Open AccessArticle
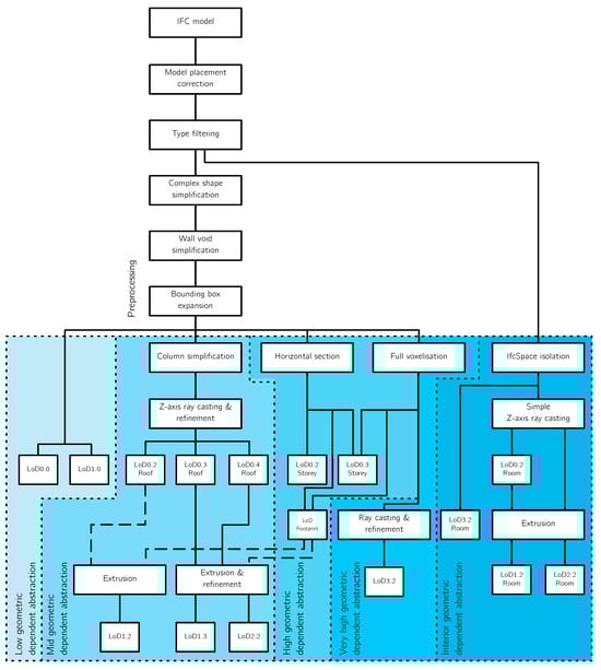
A Methodology to Convert Highly Detailed BIM Models into 3D Geospatial Building Models at Different LoDs
by
Jasper van der Vaart, Ken Arroyo Ohori and Jantien Stoter
ISPRS Int. J. Geo-Inf. 2025, 14(12), 465; https://doi.org/10.3390/ijgi14120465 - 28 Nov 2025
Abstract
►▼
Show Figures
This paper presents an implemented methodology to convert highly detailed building information models (BIMs) into geospatial 3D city models (Geos) at multiple levels of detail (LoDs). As BIM models contain highly detailed and complex geometries that differ significantly from city model standards, abstraction
[...] Read more.
This paper presents an implemented methodology to convert highly detailed building information models (BIMs) into geospatial 3D city models (Geos) at multiple levels of detail (LoDs). As BIM models contain highly detailed and complex geometries that differ significantly from city model standards, abstraction and conversion methods are required to generate usable outputs. Our study addresses this by developing a methodology that generates nine different LoDs from a single IFC input. These LoDs include both volumetric and surface-based abstractions for exterior and interior representations. The methodology involves voxelisation, filtering and simplification of surfaces, footprint derivation, storey abstraction, and interior geometry extraction. Together, these approaches allow flexible conversion tailored to specific applications, balancing accuracy, complexity, and computational efficiency. The methodology is implemented in a prototype tool named IfcEnvelopeExtractor. It automates IFC-to-CityGML/CityJSON conversion with minimal user input. The methodology was tested on a variety of models ranging from small houses to multistorey buildings. The evaluation covered geometric accuracy, semantic accuracy, and model complexity. Results show that non-volumetric abstractions and interior abstractions performed very well, producing robust and accurate results. However, the accuracy decreased for volumetric and complex abstractions, particularly at higher LoDs. Problems included missing or incorrectly trimmed surfaces, and modelling gaps and tolerance issues in the input IFC models. These limitations reveal that the quality of the input BIM models significantly affects the reliability of conversions. Overall, the methodology demonstrates that automated, flexible, and open-source solutions can effectively bridge the gap between BIM and geospatial domains, contributing to scalable GeoBIM integration in practice.
Full article

Figure 1
Open AccessRetraction
RETRACTED: Zhao et al. Indoor Floor Localization Based on Multi-Intelligent Sensors. ISPRS Int. J. Geo-Inf. 2021, 10, 6
by
Min Zhao, Danyang Qin, Ruolin Guo and Xinxin Wang
ISPRS Int. J. Geo-Inf. 2025, 14(12), 464; https://doi.org/10.3390/ijgi14120464 - 28 Nov 2025
Abstract
The Journal retracts the article “Indoor floor localization based on multi-intelligent sensors” [...]
Full article
Open AccessArticle
Investigating the Imbalanced Patterns and Determinants of Kindergarten Distribution Across China
by
Guiling Tang and Feng Xu
ISPRS Int. J. Geo-Inf. 2025, 14(12), 463; https://doi.org/10.3390/ijgi14120463 - 25 Nov 2025
Abstract
The unbalanced allocation of educational resources in kindergartens across China has attracted increasing attention from scholars and the public. However, few studies have examined their spatially imbalanced distribution and its influencing factors. Based on point-of-interest data, this study systematically analyzes the spatially imbalanced
[...] Read more.
The unbalanced allocation of educational resources in kindergartens across China has attracted increasing attention from scholars and the public. However, few studies have examined their spatially imbalanced distribution and its influencing factors. Based on point-of-interest data, this study systematically analyzes the spatially imbalanced distribution characteristics of kindergartens in China from a multiscale perspective using the spatial analysis and spatial regression model to identify the factors influencing its formation pattern. The results reveal that the distribution pattern is “more in the southeast and fewer in the northwest,” with the Hu Huanyong Line serving as the boundary. Kernel density analysis revealed that areas with a density greater than 0.34 individual/km2 were primarily concentrated in provincial capitals and major metropolitan areas, exhibiting a gradual decrease outward from these core zones. It also reveals a “large dispersion and small aggregation”, with a concentration around mega-cities, urban agglomerations, and provincial capitals. Significant spatial auto-correlations were found at all administrative levels, with hotspots distributed in northeast, north, and southeast China. The spatial determinants of kindergartens distribution in China exhibited significant spatial heterogeneity. The findings provide a reference in improving the spatial pattern and the state of unbalanced development of kindergarten education in China, as well as scientific suggestions to optimize resource allocation.
Full article
(This article belongs to the Special Issue Spatial Data Science and Knowledge Discovery)
►▼
Show Figures

Figure 1
Open AccessFeature PaperArticle
Automatic Reconstruction of 3D Building Models from ALS Point Clouds Based on Façade Geometry
by
Tingting Zhao, Tao Xiong, Muzi Li and Zhilin Li
ISPRS Int. J. Geo-Inf. 2025, 14(12), 462; https://doi.org/10.3390/ijgi14120462 - 25 Nov 2025
Abstract
Three-dimensional (3D) building models are essential for urban planning, spatial analysis, and virtual simulations. However, most reconstruction methods based on Airborne LiDAR Scanning (ALS) rely primarily on rooftop information, often resulting in distorted footprints and the omission of façade semantics such as windows
[...] Read more.
Three-dimensional (3D) building models are essential for urban planning, spatial analysis, and virtual simulations. However, most reconstruction methods based on Airborne LiDAR Scanning (ALS) rely primarily on rooftop information, often resulting in distorted footprints and the omission of façade semantics such as windows and doors. To address these limitations, this study proposes an automatic 3D building reconstruction method driven by façade geometry. The proposed method introduces three key contributions: (1) a façade-guided footprint generation strategy that eliminates geometric distortions associated with roof projection methods; (2) robust detection and reconstruction of façade openings, enabling reliable identification of windows and doors even under sparse ALS conditions; and (3) an integrated volumetric modeling pipeline that produces watertight models with embedded façade details, ensuring both structural accuracy and semantic completeness. Experimental results show that the proposed method achieves geometric deviations at the decimeter level and feature recognition accuracy exceeding 97%. On average, the reconstruction time of a single building is 91 s, demonstrating reliable reconstruction accuracy and satisfactory computational performance. These findings highlight the potential of the method as a robust and scalable solution for large-scale ALS-based urban modeling, offering substantial improvements in both structural precision and semantic richness compared with conventional roof-based approaches.
Full article
(This article belongs to the Special Issue Knowledge-Guided Map Representation and Understanding)
►▼
Show Figures

Figure 1
Open AccessArticle
A Multi-Agent Deep Reinforcement Learning Method with Diversified Policies for Continuous Location of Express Delivery Stations Under Heterogeneous Scenarios
by
Yijie Lyu, Zhongan Tang, Yalun Li, Baoju Liu, Min Deng and Guohua Wu
ISPRS Int. J. Geo-Inf. 2025, 14(12), 461; https://doi.org/10.3390/ijgi14120461 - 24 Nov 2025
Abstract
►▼
Show Figures
Rational location planning of express delivery stations (EDS) is crucial for enhancing the quality and efficiency of urban logistics. The spatial heterogeneity of logistics demand across urban areas highlights the importance of adopting a scientific approach to EDS location planning. To tackle the
[...] Read more.
Rational location planning of express delivery stations (EDS) is crucial for enhancing the quality and efficiency of urban logistics. The spatial heterogeneity of logistics demand across urban areas highlights the importance of adopting a scientific approach to EDS location planning. To tackle the issue of strategy misalignment caused by heterogeneous demand scenarios, this study proposes a continuous location method for EDS based on multi-agent deep reinforcement learning. The method formulates the location problem as a continuous maximum coverage model and trains multiple agents with diverse policies to enable adaptive decision-making in complex urban environments. A direction-controlled continuous movement mechanism is introduced to facilitate an efficient search and high-precision location planning. Additionally, a perception system based on local observation is designed to rapidly capture heterogeneous environmental features, while a local–global reward feedback mechanism is established to balance localized optimization with overall system benefits. Case studies conducted in Fuzhou, Fujian Province and Shenzhen, Guangdong Province, China, demonstrate that the proposed method significantly outperforms traditional heuristic methods and the single-agent deep reinforcement learning method in terms of both coverage rate and computational efficiency, achieving an increase in population coverage of 9.63 and 15.99 percentage points, respectively. Furthermore, by analyzing the relationship between the number of stations and coverage effectiveness, this study identifies optimal station configuration thresholds for different urban areas. The findings provide a scientific basis for investment decision-making and location planning in EDS construction.
Full article

Figure 1
Open AccessArticle
Environmental Sensitivity Index Assessment Based on Factors in Oil Spill Impact in Coastal Zone Using Spatial Data and Analytical Hierarchy Process Approach: A Case Study in Myanmar
by
Tin Myo Thu, Veeranum Songsom, Thongchai Suteerasak and Kyaw Thinn Latt
ISPRS Int. J. Geo-Inf. 2025, 14(12), 460; https://doi.org/10.3390/ijgi14120460 - 24 Nov 2025
Abstract
Oil spills threaten marine ecosystems and hinder progress toward Sustainable Development Goal (SDG) 14 on ocean conservation and sustainable marine resource use. Coastal ecosystems in Myanmar face growing risks from expanding maritime infrastructure, including ports, special economic zones, and offshore projects. This study
[...] Read more.
Oil spills threaten marine ecosystems and hinder progress toward Sustainable Development Goal (SDG) 14 on ocean conservation and sustainable marine resource use. Coastal ecosystems in Myanmar face growing risks from expanding maritime infrastructure, including ports, special economic zones, and offshore projects. This study aims to develop a spatial Environmental Sensitivity Index (ESI) map for the Tanintharyi region by integrating biological, socio-economic, and physical factors. Using the Analytical Hierarchy Process (AHP), weighting values were derived from local conservation and livelihood experts to ensure regional relevance. The inclusion of chlorophyll-a as a biological indicator improves the assessment of marine productivity and ecosystem health, linking ESI mapping to ocean acidification. The results showed that 8% of the area was very highly sensitive, 25% was highly sensitive, and 23% was moderately sensitive. The most sensitive zones were concentrated along the southern coastline, particularly in Thayetchaung Township, due to dense mangroves, critical habitats, and resource-dependent fisheries. This study presents the first spatial ESI assessment for Tanintharyi, providing a practical framework for oil spill preparedness and ecosystem protection, with potential for future enhancement through integration with oil spill simulation modeling.
Full article
(This article belongs to the Topic Advances in Earth Observation Technologies to Support Water-Related Sustainable Development Goals (SDGs))
►▼
Show Figures

Figure 1
Open AccessArticle
A Traffic Flow Forecasting Method Based on Transfer-Aware Spatio-Temporal Graph Attention Network
by
Yan Zhou, Xiaodi Wang and Jipeng Jia
ISPRS Int. J. Geo-Inf. 2025, 14(12), 459; https://doi.org/10.3390/ijgi14120459 - 23 Nov 2025
Abstract
Forecasting traffic flow is essential for optimizing resource allocation and improving urban traffic management efficiency. Despite significant advances in deep learning-based approaches, existing models still face challenges in effectively capturing dynamic spatio-temporal dependencies due to the limited representation of node transmission capabilities and
[...] Read more.
Forecasting traffic flow is essential for optimizing resource allocation and improving urban traffic management efficiency. Despite significant advances in deep learning-based approaches, existing models still face challenges in effectively capturing dynamic spatio-temporal dependencies due to the limited representation of node transmission capabilities and distance-sensitive interactions in road networks. This limitation restricts the ability to capture temporal dynamics in spatial dependencies within traffic flow. To address this challenge, this study proposes a Transfer-aware Spatio-Temporal Graph Attention Network with Long-Short Term Memory and Transformer module (TAGAT-LSTM-trans). The model constructs a transfer probability matrix to represent each node’s ability to transmit traffic characteristics and introduces a distance decay matrix to replace the traditional adjacency matrix, thereby offering a more accurate representation of spatial dependencies between nodes. The proposed model integrates a Graph Attention Network (GAT) to construct a TA-GAT module for capturing spatial features, while a gating network dynamically aggregates information across adjacent time steps. Temporal dependencies are modelled using LSTM and a Transformer encoder, with fully connected layers ensuring accurate forecasts. Experiments on real-world highway datasets show that TAGAT-LSTM-trans outperforms baseline models in spatio-temporal dependency modelling and traffic flow forecasting accuracy, validating the effectiveness of incorporating transmission awareness and distance decay mechanisms for dynamic traffic forecasting.
Full article
(This article belongs to the Special Issue Advances in AI-Driven Geospatial Analysis and Data Generation (2nd Edition))
►▼
Show Figures

Figure 1
Open AccessArticle
Efficient k-NN Trajectory Queries on Mobility Databases
by
Linghui Lou, Dong June Lew and Kwang Woo Nam
ISPRS Int. J. Geo-Inf. 2025, 14(12), 458; https://doi.org/10.3390/ijgi14120458 - 23 Nov 2025
Abstract
►▼
Show Figures
The rapid adoption of GPS-enabled mobile devices has produced massive trajectory datasets that drive modern applications in traffic prediction, logistics, and spatio-temporal analytics. Yet traditional database management systems (DBMSs) still lack native operators to process such data efficiently. To overcome this limitation, we
[...] Read more.
The rapid adoption of GPS-enabled mobile devices has produced massive trajectory datasets that drive modern applications in traffic prediction, logistics, and spatio-temporal analytics. Yet traditional database management systems (DBMSs) still lack native operators to process such data efficiently. To overcome this limitation, we introduce a set of k-nearest neighbor (k-NN) user-defined aggregates (UDAs) that embed k-NN processing directly within the PostgreSQL engine. By integrating computation into the database core, our approach minimizes data transfer and latency while maintaining low storage overhead. Experiments on benchmarked BerlinMOD-derived datasets demonstrate that the proposed UDAs reduce query execution time by 6–23%, depending on dataset size and query complexity.
Full article

Figure 1
Open AccessArticle
A Voxel-Based Optimal Path Planning Method for UAV Navigation in Smart Cities
by
Min Jang, Dohee Kim and Jiyeong Lee
ISPRS Int. J. Geo-Inf. 2025, 14(12), 457; https://doi.org/10.3390/ijgi14120457 - 23 Nov 2025
Abstract
►▼
Show Figures
Smart mobility has emerged as a sustainable solution to the challenges of traffic congestion and environmental pollution in cities. Within this concept, Urban Air Mobility (UAM) offers a promising approach to three-dimensional (3D) urban transportation. However, existing UAV path planning studies have primarily
[...] Read more.
Smart mobility has emerged as a sustainable solution to the challenges of traffic congestion and environmental pollution in cities. Within this concept, Urban Air Mobility (UAM) offers a promising approach to three-dimensional (3D) urban transportation. However, existing UAV path planning studies have primarily focused on obstacle avoidance in low-altitude airspace for small UAVs, with limited consideration of continuous and dynamic risks such as meteorological conditions. As UAM operates at higher altitudes than small UAVs, it is essential to expand the range of flight risks considered in path planning to ensure safe navigation. This study proposes a voxel-based optimal path planning method that integrates multiple flight risks to support various types of UAVs, including those in UAM systems. The proposed method generates a voxel-based flight risk map and extends a two-dimensional (2D) wavefront algorithm into a 3D voxel-based algorithm for deriving optimal paths. Validation through two scenarios, designed in a virtual 3D urban model, demonstrated a 57.59% reduction in the total flight risk index and a 40.72% increase in path length compared with the collision-free path. These results indicate that the proposed method effectively enhances the safety and reliability of UAV navigation in complex urban environments.
Full article

Figure 1
Open AccessArticle
Mapping the Spatiotemporal Urban Footprint of Residents and Tourists: A Data-Driven Approach Based on User-Generated Reviews
by
Mikel Barrena-Herrán, Itziar Modrego-Monforte and Olatz Grijalba
ISPRS Int. J. Geo-Inf. 2025, 14(12), 456; https://doi.org/10.3390/ijgi14120456 - 22 Nov 2025
Abstract
Understanding how different population groups interact with urban environments is essential for analyzing spatial dynamics and informing urban planning, especially in cities experiencing high visitor pressure. This study presents a methodological framework for the spatial and temporal delineation of urban areas based on
[...] Read more.
Understanding how different population groups interact with urban environments is essential for analyzing spatial dynamics and informing urban planning, especially in cities experiencing high visitor pressure. This study presents a methodological framework for the spatial and temporal delineation of urban areas based on user-generated location-based data. By collecting nearly 1 million Google Maps reviews in the municipality of Donostia-San Sebastián, we identify and classify user profiles based on their spatiotemporal behavior. First, we collect points of interest (POIs) and associated reviews, including profile identifiers and timestamps. Then, we perform user-level webscraping to reconstruct review histories, enabling us to infer the predominant geographical origin of each user. Users are classified as residents or tourists using both spatial prevalence and temporal activity patterns. The resulting data is aggregated onto a hexagonal grid for geostatistical analysis. Using the Getis-Ord Gi* statistic and Mann-Kendall trend tests, we identify hotspots and long-term trends of activity for different population segments. Additionally, we propose novel indicators such as predominant periods of activity and diversity of geographical origin per cell to characterize heterogeneous patterns of urban use. Our results reveal distinct behavioral patterns, highlighting a more evenly distributed use of urban space by residents, with spatially overlapping yet temporally offset activities across central areas where tourists tend to concentrate their interactions. This spatiotemporal concentration is intensified as the tourists’ origin becomes more distant, suggesting that proximity shapes urban engagement. The proposed methodology offers a replicable strategy for urban analysis using publicly accessible user-generated data and contributes to the understanding of sociospatial dynamics in tourism-intensive cities.
Full article
(This article belongs to the Special Issue Spatial Data Science and Knowledge Discovery)
►▼
Show Figures

Figure 1
Open AccessArticle
Collaborative Immersive Virtual Environments in Geography Education on Climate Zones: A UX Case Study
by
Martina Střechová, Michal Černý, Čeněk Šašinka, Zdeněk Stachoň, Alžběta Šašinková, František Holubec and Hana Švédová
ISPRS Int. J. Geo-Inf. 2025, 14(12), 455; https://doi.org/10.3390/ijgi14120455 - 22 Nov 2025
Abstract
►▼
Show Figures
This study examines students’ experiences with Biomes, a Collaborative Immersive Virtual Environment (CIVE) designed to teach climate zones through virtual reality. The research employed a combination of Research through Design (RtD) methodology and Interpretative Phenomenological Analysis (IPA) to explore how students view their
[...] Read more.
This study examines students’ experiences with Biomes, a Collaborative Immersive Virtual Environment (CIVE) designed to teach climate zones through virtual reality. The research employed a combination of Research through Design (RtD) methodology and Interpretative Phenomenological Analysis (IPA) to explore how students view their CIVE experience and its perceived impact on learning. 16 students (aged 12–15) participated in structured lessons using Meta Quest 2 headsets, followed by semi-structured focus groups. The analysis yielded three overarching themes: challenges with object manipulation, perceived benefits, and desired additional functionalities. While participants encountered challenges with precise thumbnail placement and grip distance control, they reported high levels of enjoyment, appropriate difficulty levels, and notable knowledge acquisition. The immersive nature of the virtual environment created authentic experiences that traditional classrooms cannot replicate, although perceptions varied by age group, with younger students showing greater enthusiasm. The findings demonstrate that despite technical challenges, CIVEs have the potential to facilitate engaging educational experiences. It is imperative to integrate advanced interaction techniques, incorporate age-specific design elements, and strike a balance between technological innovation and pedagogical efficacy to optimise educational outcomes in virtual reality learning environments, thereby enhancing the effectiveness of future developments in this domain.
Full article

Figure 1
Open AccessFeature PaperArticle
Analysis of Semi-Global Factors Influencing the Prediction of Crash Severity
by
Johannes Frank, Cédric Roussel and Klaus Böhm
ISPRS Int. J. Geo-Inf. 2025, 14(11), 454; https://doi.org/10.3390/ijgi14110454 - 19 Nov 2025
Abstract
As road users and means of transport in Germany become more diverse, we must better understand the causes and influencing factors of serious crashes. The aim of this work is to develop an AI-supported analysis approach that identifies and clearly visualizes the causes
[...] Read more.
As road users and means of transport in Germany become more diverse, we must better understand the causes and influencing factors of serious crashes. The aim of this work is to develop an AI-supported analysis approach that identifies and clearly visualizes the causes of crashes and their impact on crash severity in the urban area of the city of Mainz. The machine learning models predict crash severity and use Shapley values as explainability methods to make the underlying patterns understandable for urban planners, safety personnel, and other stakeholders. A particular challenge lies in presenting these complex relationships in a user-friendly way through visualizations and interactive maps.
Full article
(This article belongs to the Special Issue Cartography and Geovisual Analytics)
►▼
Show Figures

Figure 1
Open AccessArticle
CerMapp: A Cloud-Based Geospatial Prototype for National Wildlife Disease Surveillance
by
Tommaso Orusa, Annalisa Viani, Alessio Di Lorenzo and Riccardo Orusa
ISPRS Int. J. Geo-Inf. 2025, 14(11), 453; https://doi.org/10.3390/ijgi14110453 - 19 Nov 2025
Abstract
►▼
Show Figures
CerMapp is a multi-platform and system application designed to address a critical gap in veterinary public health: the lack of a standardized, national-scale geodatabase for wildlife diseases. This gap has long hindered the effective application of GIS and remote sensing in spatial epidemiology.
[...] Read more.
CerMapp is a multi-platform and system application designed to address a critical gap in veterinary public health: the lack of a standardized, national-scale geodatabase for wildlife diseases. This gap has long hindered the effective application of GIS and remote sensing in spatial epidemiology. Currently deployed at the prototype level in Aosta Valley, NW Italy, the application’s core innovation is its ability to generate a structured, analysis-ready data repository, which serves as a foundational resource for One Health initiatives. Developed by the National Reference Center for Wildlife Diseases on the ESRI ArcGIS Survey123 platform v.3.24, CerMapp enables veterinarians, foresters, and wildlife professionals to easily collect and georeference field data, including species, health status, and photographic evidence using flexible methods such as Global Navigation Satellite System or manual map entry. Data collected via CerMapp are stored in a centralized geodatabase, facilitating risk analyses and detailed geospatial studies. This data can be integrated with remote sensing information processed on cloud platforms like Google Earth Engine or within traditional GIS software, contributing to a comprehensive and novel wildlife health registry. By promoting the rational and standardized collection of essential geospatial data, CerMapp data may support predictive disease modeling, risk assessment, and habitat suitability mapping for wildlife diseases, zoonoses, and vector-borne pathogens. Its scalable, user-friendly design ensures alignment with existing national systems like the Italian Animal Disease Information System (SIMAN), making advanced geospatial analysis accessible without requiring specialized digital skills from field operators or complex IT maintenance from institutions.
Full article

Figure 1
Open AccessArticle
Machine Learning Insights into Supply–Demand Mismatch, Interactions and Driving Mechanisms of Ecosystem Services Across Scales: A Case Study of Xingtai, China
by
Zhenyu Wang, Ruohan Wang, Keyu Luo, Sen Liang and Miaomiao Xie
ISPRS Int. J. Geo-Inf. 2025, 14(11), 452; https://doi.org/10.3390/ijgi14110452 - 19 Nov 2025
Abstract
►▼
Show Figures
To reveal the cross-scale trade-offs and synergies of ecosystem services (ESs) in resource-based cities, this study took Xingtai City, Hebei Province, as a case. Six ESs—water yield (WY), soil retention (SDR), habitat quality (HQ), urban cooling (UC), net primary productivity (NPP), and PM
[...] Read more.
To reveal the cross-scale trade-offs and synergies of ecosystem services (ESs) in resource-based cities, this study took Xingtai City, Hebei Province, as a case. Six ESs—water yield (WY), soil retention (SDR), habitat quality (HQ), urban cooling (UC), net primary productivity (NPP), and PM2.5 removal—were quantified at the 1 km grid, township, and county scales. Using Spearman correlation, geographically weighted regression (GWR), and the XGBoost-SHAP framework, we analyzed the spatiotemporal evolution of the ecosystem service supply–demand ratio (ESDR) from 2000 to 2020 and identified the dominant driving mechanisms. The results indicate the following: (1) The mean ESDR in Xingtai decreased sharply from 0.14 in 2000 to 0.008 in 2020, a decline of 94.3%, showing a pronounced “high in the western mountains–low in the eastern plains” gradient pattern and an increasingly severe supply–demand imbalance. (2) Synergistic relationships dominated among the six ESs, accounting for over 80%. Strong synergies were observed between supply-related services such as WY–SDR and HQ–NPP, with correlation coefficients ranging from 0.65 to 0.88, whereas weak trade-offs (<20%) occurred between UC and PM2.5 removal in urbanized areas, which diminished with coarser spatial scales. (3) Population density (Pop), elevation (DEM), cropland proportion (Crop), and vegetation index (NDVI) were identified as the key driving factors, with a combined contribution of 71.4%. NDVI exhibited the strongest positive effect on ecosystem service supply (mean SHAP value = 0.24), while Pop and built-up land proportion showed significant negative effects once exceeding the thresholds of 400 persons/km2 and 35%, respectively, indicating nonlinear and threshold-dependent responses. This study quantitatively reveals the spatiotemporal synergy patterns and complex driving mechanisms of ecosystem services in resource-based cities, providing scientific evidence for differentiated ecological restoration and multi-scale governance, and offering essential insights for enhancing regional sustainability.
Full article

Figure 1
Open AccessArticle
DDDMNet: A DSM Difference Normalization Module Network for Urban Building Change Detection
by
Yihang Fu, Yuejin Li and Shijie Zhang
ISPRS Int. J. Geo-Inf. 2025, 14(11), 451; https://doi.org/10.3390/ijgi14110451 - 16 Nov 2025
Abstract
►▼
Show Figures
Urban building change detection (UBCD) is essential for urban planning, land-use monitoring, and smart city analytics, yet bi-temporal optical methods remain limited by spectral confusion, occlusions, and weak sensitivity to structural change. To overcome these challenges, we propose DDDMNet, a lightweight deep learning
[...] Read more.
Urban building change detection (UBCD) is essential for urban planning, land-use monitoring, and smart city analytics, yet bi-temporal optical methods remain limited by spectral confusion, occlusions, and weak sensitivity to structural change. To overcome these challenges, we propose DDDMNet, a lightweight deep learning framework that fuses multi-source inputs—including DSM, dnDSM, DOM, and NDVI—to jointly model geometric, spectral, and environmental cues. A core component of the network is the DSM Difference Normalization Module (DDDM), which explicitly normalizes elevation differences and directs the model to focus on height-related structural variations such as rooftop additions and demolition. Embedded into a TinyCD backbone, DDDMNet achieves efficient inference with low memory cost while preserving detail-level change fidelity. Across LEVIR-CD, WHU-CD, and DSIFN, DDDMNet achieves up to 93.32% F1-score, 89.05% Intersection over Union (IoU), and 99.61% Overall Accuracy (OA), demonstrating consistently strong performance across diverse benchmarks. Ablation analysis further shows that removing multi-source fusion, DDDM, dnDSM, or morphological refinement causes notable drops in performance—for example, removing DDDM reduces IoU from 88.12% to 74.62%, underscoring its critical role in geometric normalization. These results demonstrate that DDDMNet is not only accurate but also practically deployable, offering strong potential for scalable 3D city updates and long-term urban monitoring under diverse data conditions.
Full article

Figure 1
Open AccessArticle
Benford’s Law and Transport Infrastructure: The Analysis of the Main Road Network’s Higher-Level Segments in the EU
by
Monika Ivanova, Erika Feckova Skrabulakova, Ales Jandera, Zuzana Sarosiova and Tomas Skovranek
ISPRS Int. J. Geo-Inf. 2025, 14(11), 450; https://doi.org/10.3390/ijgi14110450 - 15 Nov 2025
Abstract
►▼
Show Figures
Benford’s Law, also known as the First-Digit Law, describes the non-uniform distribution of leading digits in many naturally occurring datasets. This phenomenon can be observed in data such as financial transactions, tax records, or demographic indicators, but the application of Benford’s Law to
[...] Read more.
Benford’s Law, also known as the First-Digit Law, describes the non-uniform distribution of leading digits in many naturally occurring datasets. This phenomenon can be observed in data such as financial transactions, tax records, or demographic indicators, but the application of Benford’s Law to data from the field of transport infrastructure remains largely underexplored. As interest in using statistical distributions to identify spatial and regional patterns grows, this paper explores the applicability of Benford’s Law to anthropogenic geographic data, particularly whether the lengths of higher-level segments of the main road network across European Union member states follow Benford’s Law. To evaluate the conformity of the data from all European Union countries with Benford’s distribution, Pearson’s test of association, the p-value, and the Kolmogorov–Smirnov test were used. The results consistently show low values and high p-values, indicating a strong agreement between observed and expected distributions. The relationship between the distribution of higher-level segment lengths and the leading digits of these lengths was studied as well. The findings suggest that the length distribution of the main road networks’ higher-level segments closely follows Benford’s Law, emphasizing its potential as a simple yet effective tool for assessing the reliability and consistency of geographic and infrastructure datasets within the European context.
Full article

Figure 1
Open AccessArticle
A Spatial Planning Model for Obnoxious Facilities with Spatially Informed Constraints
by
Changwha Oh and Hyun Kim
ISPRS Int. J. Geo-Inf. 2025, 14(11), 449; https://doi.org/10.3390/ijgi14110449 - 15 Nov 2025
Abstract
►▼
Show Figures
This research aims to develop a novel spatial optimization model for locating obnoxious facilities. While various obnoxious facility location problems (OFLP) have been introduced, the optimal spatial arrangements in existing models may not adequately reflect the real-world conditions, such as the distribution of
[...] Read more.
This research aims to develop a novel spatial optimization model for locating obnoxious facilities. While various obnoxious facility location problems (OFLP) have been introduced, the optimal spatial arrangements in existing models may not adequately reflect the real-world conditions, such as the distribution of population and locational restrictions across areas in a region, often offering extreme peripheral or clustered recommendations that ignore such conditions. To address this gap, this research introduces an alternative location model named the Spatially Informed Obnoxious Location (SI-OBNOX) model. The SI-OBNOX model was developed to address the extreme spatial arrangements produced by existing models by incorporating a unique set of constraints derived from the spatial characteristics of a planning region. The constraints integrate spatial–statistical measures into the model formulation to restrict extreme facility location behaviors, resulting in more reasonably distributed obnoxious facility sites while avoiding residential areas for them. The findings demonstrate that the spatial arrangements generated by the SI-OBNOX model outperform those of existing OFLPs in terms of three planning-related indices, namely separation, externality, and proximity, based on a case study of the East Tennessee region. The SI-OBNOX model can be adapted to other planning contexts where it is necessary to locate undesirable yet essential facilities for public welfare.
Full article

Figure 1
Journal Menu
► ▼ Journal Menu-
- IJGI Home
- Aims & Scope
- Editorial Board
- Reviewer Board
- Topical Advisory Panel
- Instructions for Authors
- Special Issues
- Topics
- Topical Collections
- Article Processing Charge
- Indexing & Archiving
- Editor’s Choice Articles
- Most Cited & Viewed
- Journal Statistics
- Journal History
- Journal Awards
- Society Collaborations
- Conferences
- Editorial Office
Journal Browser
► ▼ Journal BrowserHighly Accessed Articles
Latest Books
E-Mail Alert
News
Topics
Topic in
Applied Sciences, Drones, Geomatics, Heritage, IJGI, Remote Sensing, Sensors
3D Documentation of Natural and Cultural Heritage
Topic Editors: Lorenzo Teppati Losè, Elisabetta Colucci, Arnadi Dhestaratri MurtiyosoDeadline: 1 December 2025
Topic in
Applied Sciences, Buildings, Energies, Sensors, Smart Cities, IJGI
Digital and Intelligent Technologies and Application in Urban Construction, Operation, Maintenance, and Renewal
Topic Editors: Vijayan Sugumaran, Min HuDeadline: 10 December 2025
Topic in
Cancers, IJERPH, IJGI, MAKE, Smart Cities
The Use of Big Data in Public Health Research and Practice
Topic Editors: Quynh C. Nguyen, Thu T. NguyenDeadline: 31 December 2025
Topic in
Applied Sciences, Buildings, Intelligent Infrastructure and Construction, IJGI, Sensors, Smart Cities, Urban Science
3D Computer Vision and Smart Building and City, 3rd Edition
Topic Editors: Junxing Zheng, Peng CaoDeadline: 31 January 2026
Conferences
Special Issues
Special Issue in
IJGI
Indoor Mobile Mapping and Location-Based Knowledge Services
Guest Editors: Eliseo Clementini, Zhiyong ZhouDeadline: 31 December 2025
Special Issue in
IJGI
Advances in AI-Driven Geospatial Analysis and Data Generation (2nd Edition)
Guest Editors: Levente Juhász, Hartwig H. Hochmair, Hao LiDeadline: 31 December 2025
Special Issue in
IJGI
HealthScape: Intersections of Health, Environment, and GIS&T (2nd Edition)
Guest Editors: Lan Mu, Jue YangDeadline: 31 December 2025
Special Issue in
IJGI
Spatial Data Science and Knowledge Discovery
Guest Editors: Jingzhong Li, Dev Raj Paudyal, Binbin LuDeadline: 31 December 2025






