-
Advancing Light-Mediated Technology in Plant Growth and Development: The Role of Blue Light -
Salinity Tolerance of Novel and Established Olive (Olea europaea L.) Cultivars for Super-High-Density Systems -
Organic Fertilizer Optimization for Enhanced Growth and Nutrient Uptake in Bell Pepper Transplants (Capsicum annuum L.) -
An Automatic Cooling System to Cope with the Thermal–Radiative Stresses in the Pignoletto White Grape -
Cold Plasma Treatment Alters the Morphology, Oxidative Stress Response and Specialized Metabolite Content in Yellow Iris (I. reichenbachii) Callus
Journal Description
Horticulturae
Horticulturae
is an international, peer-reviewed, open access journal published monthly online by MDPI. The Spanish Society of Horticultural Sciences (SECH) is affiliated with Horticulturae and its members receive a discount on the article processing charges.
- Open Access— free for readers, with article processing charges (APC) paid by authors or their institutions.
- High Visibility: indexed within Scopus, SCIE (Web of Science), PubAg, AGRIS, FSTA, and other databases.
- Journal Rank: JCR - Q1 (Horticulture) / CiteScore - Q1 (Horticulture)
- Rapid Publication: manuscripts are peer-reviewed and a first decision is provided to authors approximately 17.1 days after submission; acceptance to publication is undertaken in 2.4 days (median values for papers published in this journal in the first half of 2025).
- Recognition of Reviewers: reviewers who provide timely, thorough peer-review reports receive vouchers entitling them to a discount on the APC of their next publication in any MDPI journal, in appreciation of the work done.
Impact Factor:
3.0 (2024);
5-Year Impact Factor:
3.2 (2024)
Latest Articles
Natural Preservation of Fresh-Cut Lemons Using Manna Extracted from Fraxinus Angustifolia: A Study on Shelf Life and Sensory Acceptance
Horticulturae 2025, 11(11), 1388; https://doi.org/10.3390/horticulturae11111388 (registering DOI) - 18 Nov 2025
Abstract
The growing demand for fresh-cut fruit requires innovative preservation strategies to counteract rapid quality deterioration, particularly in lemon (Citrus limon (L.) Burm. f.), which is highly susceptible to flesh browning and loss of sensory traits. Manna, a natural exudate obtained from Fraxinus
[...] Read more.
The growing demand for fresh-cut fruit requires innovative preservation strategies to counteract rapid quality deterioration, particularly in lemon (Citrus limon (L.) Burm. f.), which is highly susceptible to flesh browning and loss of sensory traits. Manna, a natural exudate obtained from Fraxinus angustifolia, is traditionally used in the Mediterranean area and is known to be rich in bioactive compounds such as polyphenols, minerals (e.g., calcium), and antioxidants. This study aimed to evaluate the effectiveness of manna as a natural preservative on fresh-cut lemon slices (cv. Zagara Bianca) from two different flowerings, primofiore (yellow fruit) and verdello (green fruit), harvested at the same time. Treatments with different manna solutions (5%, 10%, and 15%) were applied, and physicochemical parameters, nutraceutical content, and sensory traits (flavor and acidity perception) were evaluated at harvest and after 3, 6, and 12 days of storage at 5 °C with 85% RH. The results showed distinct effects depending on the maturity stage, but in all cases, manna treatments modulated the respiration rate, reduced weight loss, modified acidity perception, and improved nutraceutical content. In green lemon slices, treatment with 15% manna helped to maintain nutraceutical stability, sustained antioxidant activity, and reduced quality degradation, ensuring a balanced lemon flavor perception. In yellow lemon slices, treatment with 15% manna led to an increase in total soluble solids and a modified taste perception, resulting in a less pronounced freshness compared with the control. Overall, manna proved to be a natural coadjuvant capable of limiting oxidative processes and slowing tissue senescence, while simultaneously enhancing the nutraceutical properties of fresh-cut lemon slices.
Full article
(This article belongs to the Special Issue Postharvest Physiology and Quality Improvement of Fruit Crops)
►
Show Figures
Open AccessFeature PaperArticle
Early Vegetative Response and Fruit Quality Modulation by Fruit Thinning and Weed-Control Mesh in Citrus sinensis CV. ‘Navelina’
by
Carlos Giménez-Valero, Dámaris Núñez-Gómez, Pilar Legua, Juan José Martínez-Nicolás, Vicente Lidón Noguera and Pablo Melgarejo
Horticulturae 2025, 11(11), 1387; https://doi.org/10.3390/horticulturae11111387 (registering DOI) - 18 Nov 2025
Abstract
Cultivation practices such as fruit thinning and soil management with ground covers are commonly applied in Citrus orchards, yet their physiological impact on young trees remains poorly documented. This study evaluated the effects of manual fruit thinning and weed-control mesh on vegetative growth,
[...] Read more.
Cultivation practices such as fruit thinning and soil management with ground covers are commonly applied in Citrus orchards, yet their physiological impact on young trees remains poorly documented. This study evaluated the effects of manual fruit thinning and weed-control mesh on vegetative growth, fruit development, and leaf mineral composition of Citrus sinensis L. Osbeck cv. ‘Navelina’ grafted on Citrus macrophylla. A six-month field experiment was conducted in southeastern Spain under semi-arid Mediterranean conditions using six treatments that combined different soil coverage and subsurface drainage systems. After physiological fruit drop, trees were standardized to ten fruits per plant. Vegetative parameters (canopy and trunk dimensions), fruit growth (size, juice content), and foliar nutrient concentrations were monitored. Trees with ground cover showed significantly greater canopy expansion and juice yield compared to uncovered controls. A negative correlation between fruit number and canopy-to-fruit volume ratio highlighted the trade-off between vegetative vigor and fruit load. Foliar analysis revealed lower micronutrient concentrations (Fe, Mn, B, Zn) in uncovered trees, suggesting reduced nutritional status. These findings demonstrate that combining early thinning with weed-control mesh promotes vegetative vigor, improves juice yield, and enhances nutrient uptake, providing practical insights for optimizing orchard establishment and early Citrus productivity in water-limited environments.
Full article
(This article belongs to the Special Issue Integrated Cultivation Strategies for Citrus Orchards: Enhancing Yield and Quality)
►▼
Show Figures

Graphical abstract
Open AccessFeature PaperArticle
Assessing the Impact of Compost and Compost Tea on Water Stress Mitigation in Tomato Plants Under In Vitro and Pot Conditions
by
Ana Isabel González-Hernández, Javier Plaza, Manuel César Alayo-Reyes, María Ángeles Gómez-Sánchez, Rodrigo Pérez-Sánchez and María Remedios Morales-Corts
Horticulturae 2025, 11(11), 1386; https://doi.org/10.3390/horticulturae11111386 - 17 Nov 2025
Abstract
Water scarcity is a major constraint to agricultural productivity, particularly in arid and semi-arid regions. This study evaluated the effects of gardening waste-based compost and compost tea (CT) on tomato (Solanum lycopersicum L.) plants subjected to osmotic and water deficit stress. The
[...] Read more.
Water scarcity is a major constraint to agricultural productivity, particularly in arid and semi-arid regions. This study evaluated the effects of gardening waste-based compost and compost tea (CT) on tomato (Solanum lycopersicum L.) plants subjected to osmotic and water deficit stress. The first experiment assessed seed germination and early growth under polyethylene glycol (PEG)-induced osmotic stress. An inverse correlation between PEG concentration and seed and plant development was found. CT improved the germination rate and early seedling development under moderate stress (2% PEG). The second experiment examined the effect of compost and CT on tomato growth in a 45-day pot trial under three irrigation levels: 100%, 60%, and 40% field capacity (FC). Compost-treated plants consistently showed significantly greater growth and biomass accumulation across all FC levels, especially under moderate water stress. In contrast, CT-treated plants showed a general reduction in growth parameters. In addition, there was a positive association between compost treatment and multiple growth traits, particularly under reduced irrigation conditions. These findings underscore the beneficial effects of compost on plant performance under drought conditions.
Full article
(This article belongs to the Special Issue Nature-Based Solutions (NBS) to Improve the Sustainability of Horticultural Ecosystems)
Open AccessArticle
Comparison of Vegetation Indices from Sentinel-2 on Table Grape Plastic-Covered Vineyards: Utilisation of Spectral Correction and Correlation with Yield
by
Giuseppe Roselli, Giovanni Gentilesco, Antonio Serra and Antonio Coletta
Horticulturae 2025, 11(11), 1385; https://doi.org/10.3390/horticulturae11111385 - 17 Nov 2025
Abstract
Climate change represents a critical challenge for viticulture worldwide, primarily through increased heat stress, more frequent and severe drought periods, and unseasonal rainfall events. There is increasing evidence of its negative effects on both thermal regimes—potentially leading to accelerated phenology and unbalanced sugar-to-acid
[...] Read more.
Climate change represents a critical challenge for viticulture worldwide, primarily through increased heat stress, more frequent and severe drought periods, and unseasonal rainfall events. There is increasing evidence of its negative effects on both thermal regimes—potentially leading to accelerated phenology and unbalanced sugar-to-acid ratios—and hydric regimes—causing water stress that impacts berry development and final yield. The use of plastic covering in vineyards is a widespread technique, particularly in regions with high climatic variability such as the Mediterranean Basin (e.g., Southern Italy, Spain, Greece), aimed at protecting both vegetation and grapes from external factors such as hail, heavy rainfall, wind, and extreme solar radiation, which can cause physical damage, promote fungal diseases, and lead to berry sunburn. This study explores the impact of six distinct commercial plastic films, with varying optical properties, on the retrieval and accuracy of vegetation indices derived from Sentinel-2 imagery in a mid-season table grape vineyard (Autumn Crisp®) in Southern Italy during the 2024 growing season. Laboratory spectroradiometric analyses were conducted to measure film-specific transmittance and reflectance factors from 200 to 1500 nm, enabling the development of a first-order linear spectral correction model applied to Sentinel-2 imagery. Vegetation indices (NDVI, CVI, GNDVI, LWCI) were corrected for plastic interference and analysed through univariate statistics and Principal Component Analysis. Results showed that after applying the spectral correction model, film T2 displayed the higher NDVI value (0.73). Films T3 and T4—characterised by high visible light transmittance (>39%) and low reflectance (<11% in the Red/NIR)—resulted in lower vine vigour and photosynthetic activity, with mean corrected NDVI values equal to 0.70, though still significantly higher than those of films T1 (0.65) and T5 (0.67). Films T6 and T1 were associated with greater water conservation, as indicated by the highest mean LWCI values (T6: 0.59; T1: 0.52), but lower chlorophyll-related signals, evidenced by the lowest mean CVI values (T6: 1.31; T1: 1.74) and GNDVI values (T6: 0.46; T1: 0.48). Among the corrected indices, NDVI demonstrated strong positive correlations with yield (r = 0.900) and total soluble solids per vine (TSS*vine, in kg), a key quality parameter representing the total sugar yield (r = 0.883), supporting its suitability as an index for vine productivity and fruit quality. The proposed correction method significantly improves the reliability of remote sensing in covered vineyards, as demonstrated by the strong correlations between corrected NDVI and yield (R2 = 0.810) and sugar content (R2 = 0.779), relationships that were not analysable with the uncorrected data; may guide film selection—opting for high-transmittance films (e.g., T2, T3) for yield or water-conserving films (e.g., T6) for stress mitigation—and irrigation strategies, such as using the corrected LWCI for precision scheduling. Future efforts should include angular effects and ground-truth validation to enhance correction accuracy and operational relevance.
Full article
(This article belongs to the Section Fruit Production Systems)
►▼
Show Figures

Figure 1
Open AccessArticle
Performance of Mineral and Plant-Derived Dusts Against the Cabbage Stink Bug (Eurydema ventralis Kolenati) on Brassica Leaves: Mortality and Feeding Injury
by
Luka Batistič and Stanislav Trdan
Horticulturae 2025, 11(11), 1384; https://doi.org/10.3390/horticulturae11111384 - 16 Nov 2025
Abstract
Eurydema ventralis has recently intensified in Brassica production in Central and Southeastern Europe, increasing the need for alternatives to conventional insecticides. This laboratory study evaluated five locally sourced inert and plant-derived dusts on the mortality and feeding damage of E. ventralis adults and
[...] Read more.
Eurydema ventralis has recently intensified in Brassica production in Central and Southeastern Europe, increasing the need for alternatives to conventional insecticides. This laboratory study evaluated five locally sourced inert and plant-derived dusts on the mortality and feeding damage of E. ventralis adults and nymphs. The tested materials were diatomaceous earth, zeolite, quartz sand, wood ash of Norway spruce and Ailanthus altissima leaf dust, compared with an untreated control and a lambda-cyhalothrin control. Mortality and feeding damage were recorded over seven days. The insecticide caused complete mortality in both developmental stages. Diatomaceous earth exhibited the highest efficacy among inert dusts, i.e., 78.3% mortality in adults and 55.2% in nymphs, and a feeding damage index of 3.5. Zeolite and wood ash caused moderate mortality (30.4 and 26.1% in adults; 37.9 and 24.1% in nymphs) and feeding indices of 4.5 and 4.5. A. altissima leaf dust caused low mortality (≤14.5%) but reduced feeding damage (3.7), indicating a deterrent or antifeedant effect. Quartz sand showed negligible efficacy. Diatomaceous earth appears most suitable for integration into sustainable Brassica protection, and A. altissima leaf dust may act as a complementary deterrent, though optimized composition and persistence should be further investigated.
Full article
(This article belongs to the Special Issue Pest and Disease Management in Horticultural Crops: Challenges, Strategies, and Solutions)
►▼
Show Figures

Graphical abstract
Open AccessFeature PaperArticle
Hydroponic Thermal Regulation for Low-Energy Winter Strawberry Production in Mediterranean Coastal Infrastructures
by
Helen Kalorizou, Paschalis Giannoulis, Athanasios Koulopoulos, Eleni Trigka, Efstathios Xanthopoulos, Eleni Iliopoulou, Athanasios Chatzikamaris and George Zervoudakis
Horticulturae 2025, 11(11), 1383; https://doi.org/10.3390/horticulturae11111383 - 16 Nov 2025
Abstract
The implementation of immersion heaters in hydroponic strawberry systems offers substantial potential for reducing glasshouse operational costs. This 115-day study investigated the effects of nutrient solution temperature on strawberry physiological and biochemical parameters. Temperature significantly influenced anthocyanin accumulation, with a maximum increase (135.49%)
[...] Read more.
The implementation of immersion heaters in hydroponic strawberry systems offers substantial potential for reducing glasshouse operational costs. This 115-day study investigated the effects of nutrient solution temperature on strawberry physiological and biochemical parameters. Temperature significantly influenced anthocyanin accumulation, with a maximum increase (135.49%) at 20 °C. Total chlorophyll content and photosystem II efficiency (Fv/Fm) exhibited temperature-dependent variations, while the 20 °C treatment served as the optimal baseline. Plants maintained at 20 °C demonstrated superior growth performance, achieving 64.79% higher fresh shoot weight and 50.29% greater total dry biomass compared to controls. Fruit quality parameters remained largely temperature-independent, except at 15 °C, which produced fruits with elevated sugar content but reduced acidity and dimensions. Conversely, the 20 °C treatment yielded the maximum fruit weight. Photosynthetic rates peaked during the experimental period, with plants at 20 °C exhibiting optimal recovery capacity. Both transpiration and stomatal conductance displayed treatment-specific patterns, with 20 °C maintaining superior physiological responses despite stress periods. These findings establish that maintaining nutrient solution temperature at 20 °C optimizes strawberry physiology, growth, and fruit quality, validating temperature regulation as an effective practice for hydroponic strawberry production systems.
Full article
(This article belongs to the Special Issue Stress Response, Development, and Quality Regulation in Horticultural Plants)
►▼
Show Figures

Graphical abstract
Open AccessArticle
LEAF-Net: A Multi-Scale Frequency-Aware Framework for Automated Apple Blossom Monitoring in Complex Orchard
by
Yujing Yang, Yalin Li, Kai Cao, Xiude Chen and Weikuan Jia
Horticulturae 2025, 11(11), 1382; https://doi.org/10.3390/horticulturae11111382 - 16 Nov 2025
Abstract
Accurate detection of apple blossoms is critical for monitoring flowering status and optimizing agricultural management. Traditional methods often fail to address challenges such as overlapping petals and environmental variability, leading to inefficiency and inaccuracy. In this paper, LEAF-Net, a modified YOLOv11-based target detection
[...] Read more.
Accurate detection of apple blossoms is critical for monitoring flowering status and optimizing agricultural management. Traditional methods often fail to address challenges such as overlapping petals and environmental variability, leading to inefficiency and inaccuracy. In this paper, LEAF-Net, a modified YOLOv11-based target detection model, is proposed. The original C3k2 module in YOLOv11 lacks a targeted attention mechanism and exhibits insufficient enhancement of key features such as petal edges. Therefore, we propose our model, LEAF-Net, which incorporates a Multi-scale Attention Enhanced Block (MAEB) that enhances edge feature extraction through a hierarchical attention mechanism and reconstructs the C3k2 module. A Frequency-aware Feature Pyramid Network (Freq-FPN) that optimizes multi-scale feature fusion while preserving high-frequency details; and a comprehensive apple blossom dataset capturing diverse growth stages and environmental conditions. To address the dataset deficiencies, a specialized apple blossom dataset with complex backgrounds is constructed. Experimental results demonstrate state-of-the-art performance, with LEAF-Net achieving 90.4% mAP50 and 70.4% mAP50-95, significantly outperforming existing benchmarks. The framework’s computational efficiency (7.1 GFLOPs) and adaptability make it suitable for real-time deployment in precision agriculture. These advancements provide an extensible framework for precision orchard surveillance, thereby paving the way for their adaptive deployment in diverse agricultural automation contexts.
Full article
(This article belongs to the Special Issue Artificial Intelligence and Machine Vision for Full-Cycle Orchard Production Management and Harvest)
►▼
Show Figures

Figure 1
Open AccessArticle
FvIAA16 and FvIAA17: Two Aux/IAA Family Genes Positively Regulate Fruit Ripening in Strawberry
by
Zhengrong Dai, Shiqi Shu, Wei Wang, Jiahan Shou, Shouzheng Lv, Yunfan Sun, Yanna Shi and Kunsong Chen
Horticulturae 2025, 11(11), 1381; https://doi.org/10.3390/horticulturae11111381 - 16 Nov 2025
Abstract
Aux/IAA genes, functioning as transcriptional regulators downstream of auxin signaling, are essential for plant growth and development. However, their roles in fruit ripening remain largely undefined in strawberry. This study aims to elucidate the role of Aux/IAA genes in strawberry ripening. We identified
[...] Read more.
Aux/IAA genes, functioning as transcriptional regulators downstream of auxin signaling, are essential for plant growth and development. However, their roles in fruit ripening remain largely undefined in strawberry. This study aims to elucidate the role of Aux/IAA genes in strawberry ripening. We identified 22 Aux/IAA family members and performed comprehensive spatiotemporal expression and hormone response analyses. Among them, FvIAA16 and FvIAA17 emerged as strong candidates associated with fruit ripening. Transient overexpression of FvIAA16 and FvIAA17 upregulated the expression of multiple ripening-related genes, leading to anthocyanin accumulation, soluble sugar enrichment, organic acid homeostasis, and furanone production. Dual-luciferase assays further demonstrated that both proteins robustly activated the promoters of ripening-related genes such as FvCHI and FvCHS. This activation was further enhanced by dimerization of the two proteins. Collectively, these findings reveal important regulatory functions of FvIAA16 and FvIAA17 in strawberry fruit ripening and offer valuable clues for further elucidating the molecular mechanisms underlying auxin-mediated ripening regulation.
Full article
(This article belongs to the Section Developmental Physiology, Biochemistry, and Molecular Biology)
►▼
Show Figures

Graphical abstract
Open AccessArticle
A Computer Vision Model for Accurate Detection of Fresh Jujube Fruits and General Small Targets in Complex Agricultural Environments
by
Tianzuo Li, Jianxin Xue, Miaomiao Wei, Xinming Yuan, Xindong Wang and Zimeng Zhang
Horticulturae 2025, 11(11), 1380; https://doi.org/10.3390/horticulturae11111380 - 16 Nov 2025
Abstract
Accurate detection of fresh jujube fruits plays a vital role in precision agriculture, enabling reliable yield estimation and supporting automation tasks such as robotic harvesting. To address the challenges of detecting such small targets (≤32 × 32 pixels) in complex orchard environments, this
[...] Read more.
Accurate detection of fresh jujube fruits plays a vital role in precision agriculture, enabling reliable yield estimation and supporting automation tasks such as robotic harvesting. To address the challenges of detecting such small targets (≤32 × 32 pixels) in complex orchard environments, this study proposes JFST-DETR, an efficient and robust detection model based on the Real-Time DEtection TRansformer (RT-DETR). First, to address the insufficient feature representation for small jujube fruit targets, a novel module called the Global Awareness Adaptive Module (GAAM) is designed. Building on GAAM and the innovative Spatial Coding Module (SCM), a new Spatial Enhancement Pyramid Network (SEPN) is proposed. Through the spatial-depth transformation domain and global awareness adaptive processing units, SEPN captures fine-grained features of small targets, enhancing the detection accuracy for small objects. Second, a Dynamic Sampling (DySample) operator is adopted, which optimizes feature space details via dynamic offset calculation and lightweight design, improving detection accuracy while reducing computational costs. Finally, to solve the problem of complex background interference caused by foliage occlusion and illumination variations, Pinwheel-Shaped Convolution (PSConv) is introduced. By using asymmetric padding and multi-directional convolution, PSConv enhances the robustness of feature extraction, ensuring reliable recognition in complex agricultural environments. Experimental results show that JFST-DETR achieves precision, recall, F1, mAP@50, and mAP@50:95 of 93%, 86.8%, 89.8%, 94.3%, and 75.2%. Compared to the baseline model, these metrics improve by 0.8%, 3.7%, 2.4%, 2.6%, and 3.1%, respectively. Cross-dataset evaluations further confirm its strong generalizability, demonstrating potential as a practical solution for small-target detection in intelligent horticulture.
Full article
(This article belongs to the Section Fruit Production Systems)
►▼
Show Figures

Figure 1
Open AccessArticle
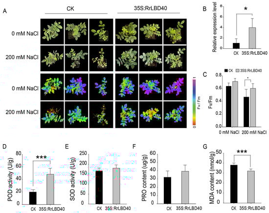
RrLBD40 Enhances Salt Tolerance in Rosa rugosa via Promoting Root Development
by
Mengjuan Bai, Yue Wang, Yuqing Shi, Jianwen Wang and Liguo Feng
Horticulturae 2025, 11(11), 1379; https://doi.org/10.3390/horticulturae11111379 - 15 Nov 2025
Abstract
LATERAL ORGAN BOUNDARIES DOMAIN (LBD) genes encode plant specific transcription factors that regulate various developmental processes and abiotic stresses. In this study, we characterized RrLBD40 from Rosa rugosa as a nucleus-localized transcription factor harboring a conserved LOB domain. We generated RrLBD40-overexpressing Rosa
[...] Read more.
LATERAL ORGAN BOUNDARIES DOMAIN (LBD) genes encode plant specific transcription factors that regulate various developmental processes and abiotic stresses. In this study, we characterized RrLBD40 from Rosa rugosa as a nucleus-localized transcription factor harboring a conserved LOB domain. We generated RrLBD40-overexpressing Rosa rugosa plants and compared them with control plants in terms of physiological indices, root architecture, and Na+ homeostasis. The results showed that RrLBD40 overexpression significantly increased peroxidase activity and reduced malondialdehyde content in the roots, indicating enhanced antioxidant capacity under salt stress. Furthermore, RrLBD40 overexpression markedly promoted root growth and development, a similar phenotype consistently observed in RrLBD40 transgenic Arabidopsis plants. Propidium iodide staining and analysis of the Na+ flux rates of root tips revealed that the barrier function of the Casparian strip was compromised in both the RrLBD40-overexpression and control plants under salt stress. This disruption of endodermal selectivity permitted Na+ influx into the vascular cylinder. Furthermore, neither plants exhibited significant Na+ efflux capacity. Taken together, these findings demonstrate that RrLBD40 enhances salt tolerance in Rosa rugosa by primarily promoting root growth and development, rather than modulating Na+ homeostasis.
Full article
(This article belongs to the Special Issue Stress Response, Development, and Quality Regulation in Horticultural Plants)
►▼
Show Figures

Figure 1
Open AccessArticle
CsMYB6 Mediates the Involvement of CsABCG6 in the Transport and Biosynthesis of Anthocyanins in Chaenomeles speciosa Flowers Under Drought Conditions
by
Shuangyu Zhang, Xiling Chen, Xingyue Xue, Yaping Xu, Xiaoxiao Liu and Aimei Tian
Horticulturae 2025, 11(11), 1378; https://doi.org/10.3390/horticulturae11111378 - 15 Nov 2025
Abstract
Chaenomeles speciosa, a plant species with high ornamental value, exhibited significant darkening of its petal coloration under drought conditions. This chromatic alteration primarily stems from anthocyanin biosynthesis and transport. Through integrated proteomic and transcriptomic analyses, we identified CsABCG6, a transporter of the
[...] Read more.
Chaenomeles speciosa, a plant species with high ornamental value, exhibited significant darkening of its petal coloration under drought conditions. This chromatic alteration primarily stems from anthocyanin biosynthesis and transport. Through integrated proteomic and transcriptomic analyses, we identified CsABCG6, a transporter of the ABCG subfamily, as a key regulator. The molecular docking analysis preliminarily demonstrated that CsABCG6 bound to anthocyanin monomers. Functional characterization revealed a dual role of CsABCG6 in regard to anthocyanin metabolism; it displayed anthocyanin transport activity in yeast systems, whereas transient transformation assays confirmed its capacity to enhance anthocyanin biosynthesis. Stable transformation experiments in tobacco further validated the anthocyanin-promoting function of the previously identified transcription factor CsMYB6. Yeast one-hybrid (Y1H) and dual-luciferase assays (LUC) established that CsMYB6 transcriptionally activates the CsABCG6 promoter, thus collectively defining the CsMYB6-CsABCG6 signaling module as a critical mechanism for the precise dynamic regulation of anthocyanin metabolism under drought stress.
Full article
(This article belongs to the Special Issue Biotic and Abiotic Stress Responses of Horticultural Plants: 2nd Edition)
Open AccessArticle
Establishing a Leaf-Derived Tissue Culture and Rapid Propagation Method for Red Fruit Ginseng
by
Guoping Zhang, Muhammad Sajjad, Shijiang Pu, Chao Song, Fangling Luo, Kang Luo, Yue Xu, Hongjia Zhang and Yun Zheng
Horticulturae 2025, 11(11), 1377; https://doi.org/10.3390/horticulturae11111377 - 15 Nov 2025
Abstract
Red Fruit Ginseng (Campanumoea lancifolia), widely cultivated in Yunnan, Guizhou, Sichuan, and Guangxi, in China, is valued for its sweet-tasting fruit and medicinal potential. In this study, leaves of the Yunnan Maguan variety were used as explants to establish an efficient
[...] Read more.
Red Fruit Ginseng (Campanumoea lancifolia), widely cultivated in Yunnan, Guizhou, Sichuan, and Guangxi, in China, is valued for its sweet-tasting fruit and medicinal potential. In this study, leaves of the Yunnan Maguan variety were used as explants to establish an efficient tissue culture system for callus induction, adventitious bud regeneration, and rooting. Different combinations of cytokinins and auxins were tested to determine the optimal balance of plant growth regulators (PGRs). Our results indicated that when the combined concentration of kinetin (KT) and 6-benzylaminopurine (6-BA) in the primary culture medium was lower than 1.0 mg/L, callus induction was the most effective, with treatments of 0.5 mg/L KT + 0.2 mg/L 6-BA and 0.2 mg/L KT + 0.8 mg/L 6-BA showing higher induction rates compared to other groups. During the subculture, 0.5 mg/L 6-BA promoted vigorous adventitious bud growth, while higher levels inhibited development. For rooting, 0.5 mg/L indole-3-acetic acid (IAA) combined with 0.2 mg/L 1-naphthaleneacetic acid (NAA) induced the highest root number and healthiest plantlets, outperforming indole-3-butyric acid (IBA). The optimized protocol resulted in over 80% explant survival and produced vigorous seedlings suitable for acclimatization. This leaf-derived regeneration method provides a reliable approach for large-scale propagation, conservation, and potential pharmacological applications of Red Fruit Ginseng, contributing to the sustainable utilization and commercial development of this valuable medicinal plant.
Full article
(This article belongs to the Collection The State-of-the-Art Propagation and Breeding Techniques for Horticulture Crops)
►▼
Show Figures

Figure 1
Open AccessArticle
Explainable AI for Predicting Latent Period and Infection Stage Progression in Tomato Fungal Diseases
by
Haiyan Gu, Seyed Mohamad Javidan, Yiannis Ampatzidis and Zhao Zhang
Horticulturae 2025, 11(11), 1376; https://doi.org/10.3390/horticulturae11111376 - 14 Nov 2025
Abstract
Accurate prediction of the latent period and disease progression in tomato fungal infections is critical for enabling timely interventions and effective disease management. Unlike existing AI-based approaches that primarily classify diseases after symptom emergence, this study innovates by predicting infection stages from the
[...] Read more.
Accurate prediction of the latent period and disease progression in tomato fungal infections is critical for enabling timely interventions and effective disease management. Unlike existing AI-based approaches that primarily classify diseases after symptom emergence, this study innovates by predicting infection stages from the asymptomatic (latent) phase through complete symptom development, integrating biologically grounded feature extraction with explainable artificial intelligence (XAI). This study presents a novel, XAI framework capable of day-wise prediction of infection stages, including the latent period, for four major fungal pathogens in tomatoes: Alternaria alternata, Alternaria solani, Botrytis cinerea, and Fusarium oxysporum. A high-resolution (Red-Green-Blue) RGB image dataset was collected under controlled inoculation conditions, capturing daily changes in infected and healthy tomato leaves over six days post-infection. The pipeline included image preprocessing, lesion segmentation, and extraction of biologically meaningful features (texture, color, and shape) reflecting underlying physiological changes in the plant. Feature relevance across infection stages was dynamically assessed using the Relief algorithm, providing interpretability by linking visual changes to disease biology. Machine learning classifiers, Support Vector Machine (SVM) and Random Forest (RF), were optimized using Particle Swarm Optimization (PSO), achieving significant improvements in infection day prediction accuracy across all four pathogens. For example, RF accuracy increased from 76.14% to 94.17% for A. alternata (with 97.96% sensitivity and 99.48% specificity on day 6 post-inoculation) and from 80.01% to 97.08% for B. cinerea. Critically, the model accurately identified the latent period for each pathogen, detecting microscopic texture changes on day 1 post-inoculation when no visible symptoms were present. By bridging the gap between AI and plant pathology, this framework enables early diagnosis of fungal diseases with explainable outputs. The approach offers a scalable, non-destructive, and biologically grounded tool for integrated disease management, with potential applications across diverse crops in precision agriculture.
Full article
(This article belongs to the Special Issue Plant-Based, Proximal, and Remote Sensing Techniques in Horticultural Crop Production)
►▼
Show Figures

Figure 1
Open AccessArticle
In Vitro Fungistatic Bioactivity of a Biostimulant Based on Pine Bark Extract Against Phytopathogenic Fungi
by
Marika Lamendola, Giacomo Fiore, Piotr Gulczynski, Marzenna Maria Smolenska and Livio Torta
Horticulturae 2025, 11(11), 1375; https://doi.org/10.3390/horticulturae11111375 - 14 Nov 2025
Abstract
The use of biostimulants and corroborants is increasing worldwide. Laboratory and field assays show their effectiveness in improving the vegetative performance of plants and their tolerance to abiotic stresses. This study aims to evaluate the in vitro activity of a biostimulant, based on
[...] Read more.
The use of biostimulants and corroborants is increasing worldwide. Laboratory and field assays show their effectiveness in improving the vegetative performance of plants and their tolerance to abiotic stresses. This study aims to evaluate the in vitro activity of a biostimulant, based on pine bark extract, against some fungal phytopathogens. This research was carried out at the Laboratory of Plant Pathology (SAAF Department, University of Palermo, Italy), employing the poison food technique. Artificial agar media (Potato Dextrose Agar, PDA), simple or added with different concentrations of the biostimulant, were used to evaluate the differences in diametral growth of the fungi Aspergillus niger, Aspergillus tubingensis, Botrytis cinerea, Coriolopsis gallica, Fomitiporia mediterranea, Fusarium oxysporum, Pleurostoma richardsiae and Pleurotus ostreatus. The biostimulant was shown to contain the growth of most of the tested fungi, with the greatest effectiveness on A. tubingensis, C. gallica, F. mediterranea and P. richardsiae at the highest concentration, moderate effects on A. niger, F. oxysporum and P. ostreatus and no effect on B. cinerea. The observed fungistatic effects suggest that this biostimulant could contribute to integrated disease management while supporting more sustainable crop protection practices. In vivo tests aimed at evaluating the efficacy of these products on the evolution of different diseases in the field are ongoing, and preliminary results are promising but they are part of future work.
Full article
(This article belongs to the Section Plant Pathology and Disease Management (PPDM))
►▼
Show Figures

Graphical abstract
Open AccessArticle
A Comparative Analysis of High-Throughput and Conventional Phenotyping: Validation of Plantarray System and Dynamic Physiological Traits for Drought Tolerance in Watermelon
by
Rui Cheng, Shiyu Zhao, Xiaolong Shi, Xin Liu, Yan Tang, Wenzhao Xu, Binghua Xu, Cong Jin, Yudong Sun and Xuezheng Wang
Horticulturae 2025, 11(11), 1374; https://doi.org/10.3390/horticulturae11111374 - 14 Nov 2025
Abstract
Drought stress is a major constraint on watermelon production worldwide. Conventional phenotyping methods for drought tolerance are often low-throughput and fail to capture dynamic physiological responses. This study validated the high-throughput phenotyping platform (Plantarray 3.0) against conventional methods by dynamically evaluating drought tolerance
[...] Read more.
Drought stress is a major constraint on watermelon production worldwide. Conventional phenotyping methods for drought tolerance are often low-throughput and fail to capture dynamic physiological responses. This study validated the high-throughput phenotyping platform (Plantarray 3.0) against conventional methods by dynamically evaluating drought tolerance across 30 genetically diverse watermelon accessions. The Plantarray system quantified key dynamic traits, including transpiration rate (TR), transpiration maintenance ratio (TMR), and transpiration recovery ratios (TRRs), revealing distinct drought-response strategies. Principal component analysis (PCA) of these dynamic traits explained 96.4% of the total variance (PC1: 75.5%, PC2: 20.9%), clearly differentiating genotypes. A highly significant correlation (R = 0.941, p < 0.001) was found between the comprehensive drought tolerance rankings derived from Plantarray and conventional phenotyping. We identified five genotypes as highly tolerant and four as highly sensitive. The elite drought-tolerant germplasm, notably the wild species PI 537300 (Citrullus colocynthis) and the cultivated variety G42 (Citrullus lanatus), exhibited superior physiological performance and recovery capacity. The results demonstrate that the Plantarray system not only efficiently screens for drought tolerance but also provides deep insights into dynamic resistance mechanisms, offering a powerful tool and valuable genetic resources for breeding climate-resilient watermelon cultivars.
Full article
(This article belongs to the Special Issue Germplasm Resources and Genetics Improvement of Watermelon and Melon)
►▼
Show Figures

Figure 1
Open AccessArticle
Biofungicides as Alternatives to Copper for Management of Powdery Mildew in Organic Tomato High Tunnel Systems
by
Erica Fealko, Emily Pfeufer, Richard D. Lally, April Lamb and Krista Jacobsen
Horticulturae 2025, 11(11), 1373; https://doi.org/10.3390/horticulturae11111373 - 14 Nov 2025
Abstract
Biofungicide products are a rapidly expanding sector of the plant protection market. Powdery mildew of tomato (Solanum lycopersicum), caused by Erysiphe neolycopersici, can result in significant yield loss in high tunnel (HT) tomato production. Copper-based fungicides are heavily used in
[...] Read more.
Biofungicide products are a rapidly expanding sector of the plant protection market. Powdery mildew of tomato (Solanum lycopersicum), caused by Erysiphe neolycopersici, can result in significant yield loss in high tunnel (HT) tomato production. Copper-based fungicides are heavily used in HTs, especially those in certified organic production, to control powdery mildew and other fungal diseases. Reliance on copper can lead to its overuse, subsequent resistance development in pathogens, and accumulation of high amounts of copper in the soil. In this study, we evaluated two bio-product alternatives to copper for efficacy against powdery mildew in an organic HT tomato production system over three growing seasons. These alternatives were a commercial biofungicide containing Bacillus subtilis GB03 and a filtered and unfiltered microbial fermentation product (F-MFP and UF-MFP, respectively). UF-MFP was a proprietary blend of yeast cell walls and inactive fermentation media, whereas F-MFP was processed to remove any particles larger than 0.2 μm. The HT-grown tomato plants were inoculated with E. neolycopersici (104 conidia/mL) and three to five foliar applications of biofungicide were made per season. Powdery mildew severity was lower with MFPs compared to the water-treated inoculated treatment and B. subtilis, although this was not always statistically significant (p = 0.05). At assessment dates where statistically significant difference among treatments were observed, the MFP treatments were generally equivalent to the cuprous oxide standard. These results suggest that MFP may be a suitable alternative or alternation partner to copper-based products currently in use in HT tomato systems affected by powdery mildew.
Full article
(This article belongs to the Section Plant Pathology and Disease Management (PPDM))
Open AccessArticle
Comparative Analysis of Lettuce Morphological and Physiological Traits: Effects of Cultivar, Biofertiliser, and Seasonal Variations in Different Soil Types
by
Milica Stojanović, Zoran Dinić, Jelena Dragišić Maksimović, Vuk Maksimović, Zorica Jovanović, Đorđe Moravčević and Slađana Savić
Horticulturae 2025, 11(11), 1372; https://doi.org/10.3390/horticulturae11111372 - 14 Nov 2025
Abstract
A multi-factor analysis of cultivar, biofertiliser, and growing season was conducted to optimise lettuce agronomic and quality traits in diverse soil conditions. The goal was to identify soil differences and offer practical recommendations to improve lettuce traits and quality for farmers and the
[...] Read more.
A multi-factor analysis of cultivar, biofertiliser, and growing season was conducted to optimise lettuce agronomic and quality traits in diverse soil conditions. The goal was to identify soil differences and offer practical recommendations to improve lettuce traits and quality for farmers and the processing industry. The study employed a complete block design with four treatments, three involving biofertilisers, applied to six lettuce cultivars grown in two contrasting soil types- Mollic Gleysol (Calcaric)-GL and Hortic Anthrosol (Terric, Transportic)-AT, across three consecutive greenhouse seasons (autumn, winter, and spring). Biofertilisers were applied to the soil before transplanting and foliarly during the growing cycle, with four of the following treatments: control (no fertilisation), a fertiliser containing beneficial microorganisms, a Trichoderma-based fertiliser, and a combination of both. In GL soil, all biofertiliser treatments increased rosette height, leaf number, and stem length, whereas in AT soil, all morphological parameters declined significantly. The green cultivars ‘Aquino’ and ‘Kiribati’ showed superior morphological performance, particularly in spring and winter. Rosette fresh weight, a key indicator of plant biomass, reached 236.4 g in ‘Aquino’ grown in GL soil, and 208.6 g in ‘Kiribati’ grown in AT soil. Dualex™ leaf sensor measurement indicated that ‘Aquino’ exhibited the highest nitrogen balance index (NBI), while the red cultivar ‘Gaugin’ recorded the highest chlorophyll, flavonoid, and anthocyanin contents. Combined fertilisers increased NBI by 6.3% and chlorophyll by 6.8% in GL soil. Trichoderma fertiliser alone raised NBI by 6.8% in GL soil, whereas in AT soil, plants accumulated more flavonoids and anthocyanins (by 9.2% and 8.5%). Optical parameters were highest in autumn. The three-factor experiment demonstrated that cultivar, biofertiliser, and growing season significantly influenced the majority of measured traits. Correlation analysis revealed that rosette fresh weight was positively associated with NBI but negatively correlated with quality-related traits. Based on these findings, cultivars ‘Aquino’, ‘Kiribati’, and ‘Gaugin’ are recommended for both farmers and the processing industry to improve lettuce production quantity and quality. Overall, cultivar, biofertiliser, and season strongly influenced the measured parameters, underscoring the importance of tailoring biofertiliser application to soil type and season to achieve optimal production outcomes.
Full article
(This article belongs to the Special Issue Advances in Soil Fertility and Crop Management in Conservation Agriculture)
►▼
Show Figures

Graphical abstract
Open AccessArticle
Genetic Studies in Carrot (Daucus carota L.): Advancements and Trends in Research
by
Marcos Vinicius Bohrer Monteiro Siqueira, Maria Eduarda da Silveira, Pablo Federico Cavagnaro, Gustavo Reis de Brito, Lizz Kezzy de Morais, Carlos Arbizu, Enéas Ricardo Konzen and Edimar Olegário de Campos Júnior
Horticulturae 2025, 11(11), 1371; https://doi.org/10.3390/horticulturae11111371 - 14 Nov 2025
Abstract
The cultivated carrot (Daucus carota L. subsp. sativus) is a globally important crop valued for its high content of beta-carotene, vitamins, and other bioactive compounds. Advances in molecular genetics and genomics have driven improvements in yield, stress tolerance, disease resistance, pigment
[...] Read more.
The cultivated carrot (Daucus carota L. subsp. sativus) is a globally important crop valued for its high content of beta-carotene, vitamins, and other bioactive compounds. Advances in molecular genetics and genomics have driven improvements in yield, stress tolerance, disease resistance, pigment accumulation, and nutritional quality. Here we present a comprehensive scientometric analysis of 398 peer-reviewed articles on carrot genetics (1964–2023), integrating keyword co-occurrence mapping and co-authorship network analysis to identify research lines, methodological approaches, and international collaboration. The focus of research was predominantly on Plant Biology (67.59%), followed by Conservation (15.58%) and Plant Breeding (10.55%). The integration of omics technologies has yielded new insights into abiotic stress tolerance, carotenoid and anthocyanin biosynthesis, and genetic diversity; however, significant challenges remain in translating genomic resources into routine breeding practice and conservation of genetic resources. We recommend prioritizing genome-assisted breeding strategies, functional genomics and interdisciplinary, multi-omics approaches to accelerate the development of resilient and high-quality carrot cultivars under climate change.
Full article
(This article belongs to the Section Genetics, Genomics, Breeding, and Biotechnology (G2B2))
►▼
Show Figures

Figure 1
Open AccessArticle
Genome-Wide Characterization of the Role of WRKY and VQ Gene Families in Pecan and Their Expression Profile During Development and in Response to Abiotic Stresses
by
Kaikai Zhu, Yangyang Wu, Juan Zhao, Mingwei Wang, Guo Wei, Hongyu Shao, Wei Jin, Pengpeng Tan and Fangren Peng
Horticulturae 2025, 11(11), 1370; https://doi.org/10.3390/horticulturae11111370 - 14 Nov 2025
Abstract
Pecan is an important oilseed tree species valued for its nutrient-rich nuts. WRKY and VQ proteins play crucial roles in plant growth, development, and stress response. However, few WRKY and VQ genes in pecan have been functionally analyzed due to functional redundancy caused
[...] Read more.
Pecan is an important oilseed tree species valued for its nutrient-rich nuts. WRKY and VQ proteins play crucial roles in plant growth, development, and stress response. However, few WRKY and VQ genes in pecan have been functionally analyzed due to functional redundancy caused by gene duplication. In this study, 89 CiWRKYs and 47 CiVQs were identified in pecan genome, which were unevenly distributed across chromosomes. Gene structure and conserved motif analyses revealed high diversity among members. Duplication analysis indicated that segmental duplication was the major factor of family expansion of CiWRKY and CiVQ. Ka/Ks ratios revealed that most duplicated gene pairs underwent purifying selection. Promoter analysis identified numerous cis-acting elements associated with light response, hormone regulation, and abiotic stress, implying their potential regulatory roles in development and stress response. Expression data across six tissues demonstrated tissue-specific patterns, with several genes highly expressed in flowers and roots. Transcriptome analysis revealed that 63 CiWRKY and 27 CiVQ genes were significantly upregulated under drought stress. qRT-PCR validation confirmed that CiPaw.10G165200 and CiPaw.04G072500 were highly induced by salt treatment, with expression levels increasing over 100-fold at 8 d. Moreover, CiPaw.10G165200 was also highly expressed under ABA treatment, which indicated it might play a key role in the response to abiotic stresses. Our results provide valuable insights into the evolutionary patterns and functional roles of WRKY and VQ genes in pecan and lay a foundation for improving stress tolerance and molecular breeding in this economically important nut tree.
Full article
(This article belongs to the Section Biotic and Abiotic Stress)
►▼
Show Figures

Figure 1
Open AccessArticle
Integrated Analysis of Morphological and Physicochemical Traits in “Liuyuehong” Soft-Seed Pomegranate Fruit
by
Shubin Zhang, Shuaishuai Sha, Quanlin Cui, Jin Zhang, Fenfen Yang, Wei Lin and Yuansong Xiao
Horticulturae 2025, 11(11), 1369; https://doi.org/10.3390/horticulturae11111369 - 13 Nov 2025
Abstract
The grain-level heterogeneity of fruit morphological characteristics significantly determines their sensory performance and intrinsic quality, providing a quantitative basis for commercial grading. This study utilized “Liuyuehong” soft-seeded pomegranate (Punica granatum L.) as experimental material. Fruits were classified into three size grades based
[...] Read more.
The grain-level heterogeneity of fruit morphological characteristics significantly determines their sensory performance and intrinsic quality, providing a quantitative basis for commercial grading. This study utilized “Liuyuehong” soft-seeded pomegranate (Punica granatum L.) as experimental material. Fruits were classified into three size grades based on individual fresh weight: large (107–125 g), medium (74–92 g), and small (47–67 g). Fresh weights of whole fruits, exocarp, and outer seed coat were measured for each grade, followed by analysis of key quality indicators, including seed count, 100-seed weight, Brix degrees, pH, single-seed dimensions, vitamin C content, and edible fraction. Subsequently, correlation analysis, principal component analysis (PCA), and the entropy weight-TOPSIS method were employed to evaluate the integrated quality of different fruit grades comprehensively. The results indicate that the fruit morphological characteristics of “Liuyuehong” soft-seed pomegranate have a significant impact on its sensory and physicochemical qualities. (1) Large and medium fruits are superior to small fruits in terms of single fruit size, exocarp color uniformity, seed color, and mouthfeel, with large fruits having the highest comprehensive evaluation score (0.7). (2) Mouthfeel is correlated with the number of seeds in the fruit; the number of seeds in large and small fruits shows a significant negative correlation with Brix degrees (p < 0.05). (3) Small fruits exhibit greater individual variation within the group, with outliers and a tendency for late maturation. In conclusion, the fruit morphological characteristics of “Liuyuehong” soft-seed pomegranate significantly affect seed maturity and quantity, thereby determining the fruit’s sensory quality and physicochemical properties. The results indicate that fruits with a single- weight below 70 g commonly exhibit delayed development. It is therefore recommended to raise the lower threshold for commercial grading to above 75 g to enhance overall fruit quality and market consistency.
Full article
(This article belongs to the Special Issue Bioactivity and Nutritional Quality of Horticultural Crops)
►▼
Show Figures

Figure 1
Journal Menu
► ▼ Journal Menu-
- Horticulturae Home
- Aims & Scope
- Editorial Board
- Reviewer Board
- Topical Advisory Panel
- Instructions for Authors
- Special Issues
- Topics
- Sections & Collections
- Article Processing Charge
- Indexing & Archiving
- Editor’s Choice Articles
- Most Cited & Viewed
- Journal Statistics
- Journal History
- Journal Awards
- Society Collaborations
- Conferences
- Editorial Office
- 10th Anniversary
Journal Browser
► ▼ Journal BrowserHighly Accessed Articles
Latest Books
E-Mail Alert
News
Topics
Topic in
Agriculture, Agronomy, Gastronomy, Grasses, Sustainability, Diversity, Horticulturae, Hydrobiology
Mediterranean Biodiversity, 2nd Edition
Topic Editors: Luigi De Bellis, Massimiliano Renna, Pietro Buzzini, Ignasi TorreDeadline: 15 December 2025
Topic in
Agriculture, Agronomy, Horticulturae, IJPB, Plants
Tolerance to Drought and Salt Stress in Plants, 2nd volume
Topic Editors: Roberto Barbato, Veronica De MiccoDeadline: 31 December 2025
Topic in
Agronomy, Crops, Forests, Horticulturae, Plants
Plants Nutrients, 2nd Volume
Topic Editors: Georgia Ntatsi, Maurizio BadianiDeadline: 31 January 2026
Topic in
Agriculture, Agronomy, Crops, Horticulturae, Microorganisms, Plants, Agrochemicals
Applications of Biotechnology in Food and Agriculture
Topic Editors: Edgar Omar Rueda-Puente, Bernardo Murillo-AmadorDeadline: 1 February 2026
Conferences
Special Issues
Special Issue in
Horticulturae
Olive Cultivation: Physiological, Water Relations and Orchards Management
Guest Editors: Eduardo Trentacoste, Franco E. CalvoDeadline: 20 November 2025
Special Issue in
Horticulturae
Abiotic Stress Tolerance and Breeding Strategies in Tea Plants
Guest Editors: Chunfang Li, Yuchuan Wang, Jianqiang MaDeadline: 20 November 2025
Special Issue in
Horticulturae
Reproductive Growth in Perennial Fruit Trees: Importance and Impact of Climate Change
Guest Editors: Songling Bai, Junkai WuDeadline: 20 November 2025
Special Issue in
Horticulturae
Latest Advances and Prospects in Germplasm of Tropical Fruits
Guest Editors: Jingjing Chen, Qingzhi LiangDeadline: 20 November 2025
Topical Collections
Topical Collection in
Horticulturae
Nutritive Value, Polyphenolic Content, and Bioactive Constitution of Green, Red and Flowering Plants-Volume II
Collection Editor: Christophe El-Nakhel
Topical Collection in
Horticulturae
New Challenges in Productivity of Berry Fruits
Collection Editors: Christopher M. Menzel, Anita Sønsteby
Topical Collection in
Horticulturae
Precision Management Systems for Sustainable Orchards and Vineyards
Collection Editors: Riccardo Lo Bianco, Roberto Massenti, Antonino Pisciotta
Topical Collection in
Horticulturae
Modern Biotechnologies in Horticulture
Collection Editor: Dario Paolo


