Journal Description
Proteomes
Proteomes
is an international, peer-reviewed, open access journal on all aspects of proteomics published quarterly online by MDPI.
- Open Access— free for readers, with article processing charges (APC) paid by authors or their institutions.
- High Visibility: indexed within Scopus, ESCI (Web of Science), PubMed, PMC, CAPlus / SciFinder, and other databases.
- Journal Rank: JCR - Q2 (Biochemistry and Molecular Biology) / CiteScore - Q1 (Structural Biology)
- Rapid Publication: manuscripts are peer-reviewed and a first decision is provided to authors approximately 28.6 days after submission; acceptance to publication is undertaken in 5.6 days (median values for papers published in this journal in the second half of 2025).
- Recognition of Reviewers: reviewers who provide timely, thorough peer-review reports receive vouchers entitling them to a discount on the APC of their next publication in any MDPI journal, in appreciation of the work done.
Impact Factor:
3.6 (2024);
5-Year Impact Factor:
3.9 (2024)
Latest Articles
PTMs_Closed_Search: Multiple Post-Translational Modification Closed Search Using Reduced Search Space and Transferred FDR
Proteomes 2026, 14(1), 7; https://doi.org/10.3390/proteomes14010007 - 2 Feb 2026
Abstract
Background: Currently, post-translational modification (PTM) search in MS/MS data is performed using either open modification search (OMS) or closed search (CS) algorithms. The OMS method allows for the determination of many PTMs and unknown mass-shifts in one run. In contrast, closed search
[...] Read more.
Background: Currently, post-translational modification (PTM) search in MS/MS data is performed using either open modification search (OMS) or closed search (CS) algorithms. The OMS method allows for the determination of many PTMs and unknown mass-shifts in one run. In contrast, closed search algorithms are more sensitive but limited in the number of PTMs that can be specified in one search. Methods: In this manuscript, we propose an optimized Python algorithm based on the IdentiPy search engine that performs an automated sequential search for each PTM based on previous annotations from public databases and customized protein lists. We also determined the sufficient size of the search space to increase the significance of false discovery rate (FDR) estimation. We modified the FDR calculation algorithm by implementing a spline approximation of the ratio of the modified decoys, and by calculating error propagation to filter out unstable data and determine the cutoff value. Results: The results of this pipeline for a test dataset were comparable to previously published data in terms of the number of unmodified peptides and proteins. Additionally, we identified 13 different types of peptide PTMs and achieved an increase in relative protein coverage. Our filtration method based on spline transferred FDR showed a superior number of identified peptides compared to separate FDR. Conclusions: Our developed pipeline can be used as a standalone application or as a module of multiple PTM search in data analysis platforms.
Full article
(This article belongs to the Section Proteome Bioinformatics)
►
Show Figures
Open AccessArticle
Evaluating the Impact of Two Different Diets on the Protein Profile of the Brain, Liver, and Intestine of the Barramundi
by
Mohadeseh Montazeri Shatouri, Igor Pirozzi, Pinar Demir Soker, Zeshan Ali, Ardeshir Amirkhani and Paul A. Haynes
Proteomes 2026, 14(1), 6; https://doi.org/10.3390/proteomes14010006 - 29 Jan 2026
Abstract
Background: Commercial feed formulations are increasingly being evaluated for their nutritional impacts on aquaculture species, yet the molecular consequences of commonly used commercial diets remain underexplored. Methods: This study investigated the effects of two commercial diets, diet A (higher land animal protein) and
[...] Read more.
Background: Commercial feed formulations are increasingly being evaluated for their nutritional impacts on aquaculture species, yet the molecular consequences of commonly used commercial diets remain underexplored. Methods: This study investigated the effects of two commercial diets, diet A (higher land animal protein) and diet B (higher fish meal content), on the protein profile in the brain, liver, and intestine of barramundi (Lates calcarifer). A 12-week feeding trial was conducted with controlled water quality, and proteomic profiling was performed using data-independent acquisition. Results: Differential analysis revealed consistent changes between diets across all tissues, with a higher percentage of differentially abundant proteins observed in between-diet comparisons (12.99% in brain, 12.73% in liver, and 16.59% in intestine) than within-diet controls (<8%), confirming a measurable dietary effect size. In total, 3901 proteins in the brain, 3660 in the liver, and 5025 in the intestine were quantified. Functional enrichment highlighted upregulation of ferroptosis pathways, downregulation of apelin signaling in the brain, and increased digestive proteases in the liver. ICP-MS confirmed elevated iron concentrations in the brain, liver, and intestine of fish fed on diet B. Conclusions: These findings demonstrate that molecular pathways linked to iron metabolism, digestion, and growth regulation are very sensitive to dietary composition, highlighting how proteomics can help identify subtle impacts of compositional differences in aquaculture feeding. Although physiological parameters did not differ significantly, the proteomic alterations observed across tissues likely indicate organ-specific metabolic adaptations to the differing nutrient availability between diets.
Full article
(This article belongs to the Section Animal Proteomics)
►▼
Show Figures

Figure 1
Open AccessArticle
Integrated Phosphoproteomics Identifies TGFβ-Dependent Phosphorylation Events Linking Kinase Signaling to Autophagy in Palatogenesis
by
Xia Peng, Jing Chen, Xiaoyu Zheng, Xige Zhao, Yijia Wang, Xiaotong Wang and Juan Du
Proteomes 2026, 14(1), 5; https://doi.org/10.3390/proteomes14010005 - 23 Jan 2026
Abstract
Background: Cleft palate (CP) is a prevalent craniofacial malformation, with the TGFβ pathway playing a critical role. Recent evidence links autophagy to regulating mouse embryonic palatal mesenchyme (MEPM) cells, but its interaction with TGFβ-activated phosphorylation cascades remains largely unknown. Here, we investigated the
[...] Read more.
Background: Cleft palate (CP) is a prevalent craniofacial malformation, with the TGFβ pathway playing a critical role. Recent evidence links autophagy to regulating mouse embryonic palatal mesenchyme (MEPM) cells, but its interaction with TGFβ-activated phosphorylation cascades remains largely unknown. Here, we investigated the interplay between these pathways during palatogenesis. Methods: H&E and IHC analyses revealed increased expression of Beclin 1 and LC3 during the critical period of palatal shelf elevation and fusion (E13.5–E15.5). Bulk RNA sequencing (Bulk RNA-seq) further revealed enrichment of autophagy-related pathways and their interaction with TGFβ signaling. TMT-based phosphoproteomics was performed on TGFβ2-treated MEPM cells. Results: We identified 23,471 peptides and 3952 proteins, including 6339 phosphopeptides corresponding to 2195 phosphoproteins. Differential analysis found 477 phosphopeptides with increased abundance and 53 with decreased abundance, revealing the enrichment of seven serine (p-Ser) motifs (RxxS, SDxD, SDxE, SP, SxDE, SxEE, SxxxxD) and one threonine (p-Thr) motif (TP). Notably, kinase-substrate enrichment analysis identified CSNK2A as a previously unrecognized phosphorylation regulator, together with MAPKs and CDKs. Functional enrichment showed significant involvement of mTOR, MAPK, and autophagy/mitophagy pathways. Conclusions: Our findings revealed that TGFβ2 reshapes the MEPM phosphoproteome through Smad-independent pathway, expanding the palate-specific phospho-signaling atlas beyond the canonical Smad cascade.
Full article
(This article belongs to the Section Animal Proteomics)
►▼
Show Figures

Graphical abstract
Open AccessArticle
Cross-Species Analysis of ABA-Induced Phosphosignaling Landscapes in Rice, Soybean, and Arabidopsis
by
Hinano Takase, Sotaro Katagiri, Takuma Ide, Aina Nagano, Haruki Sakurai, Hana Kokubo, Taiki Yanagisawa, Masanori Okamoto and Taishi Umezawa
Proteomes 2026, 14(1), 4; https://doi.org/10.3390/proteomes14010004 - 20 Jan 2026
Abstract
Background: Abscisic acid (ABA) is a key phytohormone that regulates plant growth and stress responses through protein phosphorylation. While ABA-induced phosphosignaling has been extensively studied in Arabidopsis thaliana, its conservation and divergence across plant species remain unclear. Methods: Here, we performed phosphoproteomic
[...] Read more.
Background: Abscisic acid (ABA) is a key phytohormone that regulates plant growth and stress responses through protein phosphorylation. While ABA-induced phosphosignaling has been extensively studied in Arabidopsis thaliana, its conservation and divergence across plant species remain unclear. Methods: Here, we performed phosphoproteomic analysis using LC-MS/MS in Arabidopsis, rice (Oryza sativa), and soybean (Glycine max) to compare ABA-responsive phosphorylation profiles among monocots, dicots, and legumes. Results: ABA treatments on Arabidopsis, rice, and soybean seedlings yielded approximately 24,604, 18,865, and 24,930 phosphopeptides, respectively. Comparative analyses revealed both conserved and species-specific ABA-responsive phosphoproteins. Conclusions: This work provides insights into the evolutionary diversification of ABA signaling and its potential applications in improving crop stress tolerance.
Full article
(This article belongs to the Special Issue Plant Genomics and Proteomics)
►▼
Show Figures

Figure 1
Open AccessArticle
The Proteome of Dictyostelium discoideum Across Its Entire Life Cycle Reveals Sharp Transitions Between Developmental Stages
by
Sarena Banu, P. V. Anusha, Pedro Beltran-Alvarez, Mohammed M. Idris, Katharina C. Wollenberg Valero and Francisco Rivero
Proteomes 2026, 14(1), 3; https://doi.org/10.3390/proteomes14010003 - 8 Jan 2026
Abstract
►▼
Show Figures
Background: Dictyostelium discoideum is widely used in developmental and evolutionary biology due to its ability to transition from a single cell to a multicellular organism in response to starvation. While transcriptome information across its life cycle is widely available, only early-stage data exist
[...] Read more.
Background: Dictyostelium discoideum is widely used in developmental and evolutionary biology due to its ability to transition from a single cell to a multicellular organism in response to starvation. While transcriptome information across its life cycle is widely available, only early-stage data exist at the proteome level. This study characterizes and compares the proteomes of D. discoideum cells at the vegetative, aggregation, mound, culmination and fruiting body stages. Methods: Samples were collected from cells developing synchronously on nitrocellulose filters. Proteins were extracted and digested with trypsin, and peptides were analyzed by liquid chromatography–tandem mass spectrometry. Data were processed using Proteome Discoverer™ for protein identification and label-free quantification. Results: A total of 4502 proteins were identified, of which 1848 (41%) were present across all stages. Pairwise comparisons between adjacent stages revealed clear transitions, the largest ones occurring between the culmination and fruiting body and between the fruiting body and vegetative stage, involving 29% and 52% of proteins, respectively. Hierarchical clustering assigned proteins to one of nine clusters, each displaying a distinct pattern of abundances across the life cycle. Conclusions: This study presents the first complete developmental proteomic time series for D. discoideum, revealing changes that contribute to multicellularity, cellular differentiation and morphogenesis.
Full article

Figure 1
Open AccessArticle
Proteomics and Bioinformatics Profiles of Human Mesothelial Cell Line MeT-5A
by
Rachel L. Watkin, Avedis A. Kazanjian, Jennifer R. Damicis and Elizabeth Yohannes
Proteomes 2026, 14(1), 2; https://doi.org/10.3390/proteomes14010002 - 4 Jan 2026
Abstract
►▼
Show Figures
Background: Despite existing proteomics studies of other cell types, a comprehensive proteome of mesothelial cells has not been characterized. This study establishes a crucial baseline proteome for mesothelial cells to better understand their fundamental bioprocesses in healthy and injured states. Methods:
[...] Read more.
Background: Despite existing proteomics studies of other cell types, a comprehensive proteome of mesothelial cells has not been characterized. This study establishes a crucial baseline proteome for mesothelial cells to better understand their fundamental bioprocesses in healthy and injured states. Methods: Using mass spectrometry-based shotgun proteomics, we characterized the cellular fraction (CF) and conditioned medium (CM) proteomes of mesothelial cell line MeT-5A. The datasets were analyzed for Gene Ontology (GO) terms and canonical pathway enrichments to identify biological themes. Results: Our analysis identified 5087 protein groups, including 1532 shared proteins, 3122 unique to the CF and 433 exclusive to the CM. GO annotation revealed distinct functional enrichment profiles, reflecting the differing roles of intracellular and secreted proteins. While intracellular proteins were linked to core cellular functions, the extracellular proteome was enriched for signaling and cell-to-cell interaction pathways. The proteins shared by both compartments provided an integrated view of the molecular coordination between the cellular and extracellular environments. Conclusions: This study provides the first comprehensive baseline proteome for mesothelial cells and their secreted medium, offering a vital resource for future investigations into the mesothelium, particularly in the context of disease or injury.
Full article

Figure 1
Open AccessArticle
Beyond Repression: ArsR Functions as a Global Activator of Metabolic and Redox Responses in Escherichia coli
by
Brett Sather, James Larson, Kian Hutt Vater, Jade Westrum, Timothy R. McDermott and Brian Bothner
Proteomes 2026, 14(1), 1; https://doi.org/10.3390/proteomes14010001 - 4 Jan 2026
Abstract
►▼
Show Figures
Background: The arsenic-responsive repressor, ArsR, has long been understood as a canonical regulator of the arsRBC operon, which confers resistance to arsenic stress. However, recent studies suggest a broader regulatory scope for ArsR. Here, we investigated the proteomic landscape of Escherichia coli strains
[...] Read more.
Background: The arsenic-responsive repressor, ArsR, has long been understood as a canonical regulator of the arsRBC operon, which confers resistance to arsenic stress. However, recent studies suggest a broader regulatory scope for ArsR. Here, we investigated the proteomic landscape of Escherichia coli strains with and without ArsR to elucidate ArsR as an activator in both non-stressing and arsenic-stressing conditions. Methods: Using mass-spectrometry-based shotgun proteomics and statistical analyses, we characterized the differential abundance of proteins across AW3110 (ΔarsRBC), AW3110 complemented with arsR, and wild-type K-12 strains under control and arsenite-stressed conditions. Results: Our study shows that ArsR influences proteomic networks beyond the ars operon, integrating metabolic and redox responses crucial for cellular adaptation and survival. This suggests that ArsR has a significant role in gut microbiome metabolomic profiles in response to arsenite. Proteins involved in alanine, lactaldehyde, arginine, thioredoxin, and proline pathways were significantly elevated in strains where ArsR was detected, both with and without arsenite. We identified proteins exhibiting an “ArsR-dependent” activation pattern, highlighting ArsR’s potential role in redox balance and energy metabolism. Conclusions: These findings challenge the classical view of ArsR as a repressor and position it as a pleiotropic regulator, including broad activation.
Full article

Figure 1
Open AccessCommunication
A Proteomic View of Butterfly Metamorphosis
by
Andrew Hesketh, Juned Kadiwala, Vaishnavi Ravikumar, Ana Rita Garizo, Patrícia Beldade, Marjorie Fournier and Rameen Shakur
Proteomes 2025, 13(4), 68; https://doi.org/10.3390/proteomes13040068 - 18 Dec 2025
Abstract
►▼
Show Figures
Background: Insect metamorphosis is one of the most fascinating developmental processes in the natural world. Complete metamorphosis requires the breakdown and reorganisation of larval tissues and the coordinated construction and development of adult structures. The molecular events that achieve this transformation are, however,
[...] Read more.
Background: Insect metamorphosis is one of the most fascinating developmental processes in the natural world. Complete metamorphosis requires the breakdown and reorganisation of larval tissues and the coordinated construction and development of adult structures. The molecular events that achieve this transformation are, however, incompletely understood, and there is a particular shortage of data describing changes in protein abundance that occur during the process. Methods: Here, using a label-free quantitative bottom-up approach, we perform a novel whole-organism proteomic analysis of consecutive developmental stages of male Bicyclus anynana butterflies as they develop from caterpillars into adults via pupation. Results: Our analysis generated a dynamic reference dataset representing 2749 detected proteins. Statistical analysis identified 90 proteins changing significantly in abundance during metamorphosis, and functional interpretation highlights cuticle formation, apoptosis and autophagy during the pupal stages, and the up-regulation of respiration and energy metabolism upon completion of the fully formed adult. A preliminary search for potential peptide phosphorylation modifications identified 15 candidates, including three proteins with roles in muscle function. Conclusions: The study provides a basis for future protein-level analysis of butterfly metamorphosis and suggests the importance of dissecting the post-translational regulation associated with this fascinating developmental transformation.
Full article

Figure 1
Open AccessArticle
Comprehensive Insights into Obesity and Type 2 Diabetes from Protein Network, Canonical Pathway, Phosphorylation and Antimicrobial Peptide Signatures of Human Serum
by
Petra Magdolna Bertalan, Erdenetsetseg Nokhoijav, Ádám Pap, George C. Neagu, Miklós Káplár, Zsuzsanna Darula, Gergő Kalló, Laszlo Prokai and Éva Csősz
Proteomes 2025, 13(4), 67; https://doi.org/10.3390/proteomes13040067 - 17 Dec 2025
Abstract
Background: Obesity is a major risk factor for type 2 diabetes (T2D); however, the molecular links between these conditions are not fully understood. Methods: We performed an integrative serum proteomics study on samples from 134 individuals (healthy controls, patients with obesity and/or T2D)
[...] Read more.
Background: Obesity is a major risk factor for type 2 diabetes (T2D); however, the molecular links between these conditions are not fully understood. Methods: We performed an integrative serum proteomics study on samples from 134 individuals (healthy controls, patients with obesity and/or T2D) using both data-independent (DIA) and data-dependent (DDA) liquid chromatography-mass spectrometry approaches, complemented by phosphopeptide enrichment, kinase activity prediction, network and pathway analyses to get more information on the different proteoforms involved in the pathophysiology of the diseases. Results: We identified 235 serum proteins, including 13 differentially abundant proteins (DAPs) between groups. Both obesity and T2D were characterized by activation of complement and coagulation cascades, as well as alterations in lipid metabolism. Ingenuity Pathway Analysis® (IPA) revealed shared canonical pathways, while phosphorylation-based regulation differentiated the two conditions. Elevated hemopexin (HPX), vitronectin (VTN), kininogen-1 (KNG1) and pigment epithelium-derived factor (SERPINF1), along with decreased adiponectin (ADIPOQ) and apolipoprotein D (APOD), indicated a pro-inflammatory, pro-coagulant serum profile. Network analyses of antimicrobial and immunomodulatory peptides (AMPs) revealed strong overlaps between immune regulation and lipid metabolism. Phosphoproteomics and kinase prediction highlighted altered CK2 and AGC kinase activities in obesity, suggesting signaling-level modulation. Conclusions: Our comprehensive proteomic and phosphoproteomic profiling reveals overlapping yet distinct molecular signatures in obesity and T2D, emphasizing inflammation, complement activation and phosphorylation-driven signaling as central mechanisms that potentially contribute to disease progression and therapeutic targeting.
Full article
(This article belongs to the Special Issue Proteomics in Diabetes: From Mechanisms to Biomarkers)
►▼
Show Figures

Figure 1
Open AccessArticle
Proteome Profiling of Rabies-Infected and Uninfected Dog Brain Tissues, Cerebrospinal Fluids and Serum Samples
by
Ukamaka U. Eze, Rethabile Mokoena, Kenneth I. Ogbu, Sinegugu Dubazana, Ernest C. Ngoepe, Mparamoto Munangatire, Romanus C. Ezeokonkwo, Boniface M. Anene, Sindisiwe G. Buthelezi and Claude T. Sabeta
Proteomes 2025, 13(4), 66; https://doi.org/10.3390/proteomes13040066 - 15 Dec 2025
Abstract
Background: Rabies is among the oldest known zoonotic viral diseases and is caused by members of the Lyssavirus genus. The prototype species, Lyssavirus rabies, effectively evades the host immune response, allowing the infection to progress unnoticed until the onset of clinical signs.
[...] Read more.
Background: Rabies is among the oldest known zoonotic viral diseases and is caused by members of the Lyssavirus genus. The prototype species, Lyssavirus rabies, effectively evades the host immune response, allowing the infection to progress unnoticed until the onset of clinical signs. At this stage, the disease is irreversible and invariably fatal, with definitive diagnosis possible only post-mortem. Given the advances in modern proteomics, this study aimed to identify potential protein biomarkers for antemortem diagnosis of rabies in dogs, which are the principal reservoir hosts of the rabies virus. Methods: Two hundred and thirty-one samples (brain tissues (BT), cerebrospinal fluids (CSF), and serum (SR) samples) were collected from apparently healthy dogs brought for slaughter for human consumption in South-East and North-Central Nigeria. All the BT were subjected to a direct fluorescent antibody test to confirm the presence of lyssavirus antigen, and 8.7% (n = 20) were positive. Protein extraction, quantification, reduction, and alkylation were followed by on-bead (HILIC) cleanup and tryptic digestion. The resulting peptides from each sample were injected into the Evosep One LC system, coupled to the timsTOF HT MS, using the standard dia-PASEF short gradient data acquisition method. Data was processed using SpectronautTM (v19). An unpaired t-test was performed to compare identified protein groups (proteins and their isoforms) between the rabies-infected and uninfected BT, CSF, and SR samples. Results: The study yielded 54 significantly differentially abundant proteins for the BT group, 299 for the CSF group, and 280 for the SR group. Forty-five overlapping differentially abundant proteins were identified between CSF and SR, one between BT and CSF, and two between BT and SR; none were found that overlapped all three groups. Within the BT group, 33 proteins showed increased abundance, while 21 showed decreased abundance in the rabies-positive samples. In the CSF group, 159 proteins had increased abundance and 140 had decreased abundance in the rabies-positive samples. For the SR group, 215 proteins showed increased abundance, and 65 showed decreased abundance in the rabies-positive samples. Functional enrichment analysis revealed that pathways associated with CSF, spinocerebellar ataxia, and neurodegeneration were among the significant findings. Conclusion: This study identified canonical proteins in CSF and SR that serve as candidate biomarkers for rabies infection, offering insights into neuronal dysfunction and potential tools for early diagnosis.
Full article
(This article belongs to the Section Animal Proteomics)
►▼
Show Figures

Graphical abstract
Open AccessArticle
Proteomic Profiling of Non-Muscle Invasive Bladder Cancer Reveals Stage-Specific Molecular Signatures and Prognostic Biomarkers
by
Lorenza Vantaggiato, Marco Frisenda, Enxhi Shaba, Chiara Splendore, Beatrice Sciarra, Luca Bini, Alessandro Sciarra and Claudia Landi
Proteomes 2025, 13(4), 65; https://doi.org/10.3390/proteomes13040065 - 10 Dec 2025
Abstract
Background: Non-muscle invasive bladder cancer (NMIBC) comprises high-grade (HG) and low-grade (LG) variants, classified by aggressiveness, recurrence risk, and stage—either non-invasive (pTa) or invading the lamina propria (pT1). Cystoscopy remains the diagnostic gold standard, with no less-invasive alternatives, while molecular mechanisms driving
[...] Read more.
Background: Non-muscle invasive bladder cancer (NMIBC) comprises high-grade (HG) and low-grade (LG) variants, classified by aggressiveness, recurrence risk, and stage—either non-invasive (pTa) or invading the lamina propria (pT1). Cystoscopy remains the diagnostic gold standard, with no less-invasive alternatives, while molecular mechanisms driving tumorigenesis and treatment response are poorly understood. Methods: To address this gap, we conducted a preliminary top-down proteomic study on fresh biopsies from pTa-LG and pT1-HG NMIBC at initial diagnosis to identify molecular differences and potential prognostic biomarkers. Results: Distinct protein profiles were observed between stages. Highly abundant proteins in pT1-HG were associated with nitric oxide biosynthesis, signal transduction, inhibition of apoptosis, protein folding, and immune response. Proteins of low abundance were related to cellular localization, cytoskeleton organization, cell adhesion, phagocytosis, and tissue development. Notably, multiple proteoforms of PDC6I/ALIX, a protein implicated in the regulation of apoptosis, proliferation, and PD-L1 surface presentation, were significantly downregulated in pT1-HG tumors. Furthermore, the abundance of proteins such as GANAB, GALE, THIC, SEPT8, and MYDGF/C19orf10 correlated with tumor size, suggesting their potential as prognostic biomarkers. Conclusions: These proteins, taken together, indicate that they may serve as valuable prognostic markers, offering a path toward more personalized management of NMIBC beyond the traditional one-size-fits-all approach.
Full article
(This article belongs to the Section Identification of Potential Biomarkers and Potential Therapeutic Targets)
►▼
Show Figures

Figure 1
Open AccessArticle
Insights into Missense SNPs on Amyloidogenic Proteins
by
Fotios P. Galanis, Avgi E. Apostolakou, Georgia I. Nasi, Zoi I. Litou and Vassiliki A. Iconomidou
Proteomes 2025, 13(4), 64; https://doi.org/10.3390/proteomes13040064 - 2 Dec 2025
Abstract
►▼
Show Figures
Background: Amyloidogenic proteins, a heterogenous group of proteins characterized by their ability to form amyloid fibrils, lead to pathological conditions when they undergo abnormal folding and self-assembly. Missense single-nucleotide polymorphisms (msSNPs) may occur in their sequence, disrupting the normal structure and function of
[...] Read more.
Background: Amyloidogenic proteins, a heterogenous group of proteins characterized by their ability to form amyloid fibrils, lead to pathological conditions when they undergo abnormal folding and self-assembly. Missense single-nucleotide polymorphisms (msSNPs) may occur in their sequence, disrupting the normal structure and function of these proteins, pushing them towards amyloidogenesis. Methods: A comprehensive dataset of amyloidogenic proteins was created and their msSNPs were collected and mapped on their amino acid sequence. The chi squared test, logistic regression and the bootstrap method were used to ascertain the statistical significance of the results. Results: The distribution of pathogenic and benign msSNPs highlighted the predicted amyloidogenic segments as hotspots for pathogenic msSNPs. Analysis of the change in residue properties and pathogenicity status revealed that the substitution of negatively charged residues by any other type of residue tends to be pathogenic. Furthermore, certain substitutions were found to be more likely pathogenic than average. Additionally, a case study of APP, a key protein in Alzheimer’s disease, is used as an example. Conclusions: This study will hopefully showcase the importance of amyloidogenic protein msSNPs as well as spark an interest in research of the mechanisms that lead to the formation of amyloid deposits under the scope of pathogenic msSNPs.
Full article

Graphical abstract
Open AccessArticle
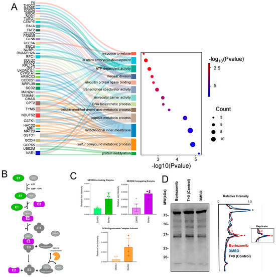
Azidohomoalanine (AHA) Metabolic Labeling Reveals Unique Proteomic Insights into Protein Synthesis and Degradation in Response to Bortezomib Treatment
by
Lina Alhourani, Yasser Tabana, Ashwin Anand and Richard P. Fahlman
Proteomes 2025, 13(4), 63; https://doi.org/10.3390/proteomes13040063 - 25 Nov 2025
Abstract
Background: Multiple myeloma (MM) is essentially an incurable cancer, but treatments with proteasome inhibitors are widely used clinically to extend patient survival. While the mechanisms of proteasome inhibition by Bortezomib are well known, the cellular responses to this proteotoxic stress that leads to
[...] Read more.
Background: Multiple myeloma (MM) is essentially an incurable cancer, but treatments with proteasome inhibitors are widely used clinically to extend patient survival. While the mechanisms of proteasome inhibition by Bortezomib are well known, the cellular responses to this proteotoxic stress that leads to sensitivity by MM are not fully elucidated. This study reports on the application of an emerging method to investigate proteostasis by proteomics. Methods: We utilized metabolic labeling with azidohomoalanine (AHA) in a MM cell line in combination with Bortezomib treatment. AHA labeling facilitates the selective isolation and identification of proteins for investigations of protein synthesis or protein degradation. Results: The data collected reveals significant changes in gene protein synthesis upon Bortezomib treatment, including protein neddylation. The data also reveals a global increase in protein degradation, which suggests the induction of an autophagy-related process. The resulting data collected reveals significant changes upon Bortezomib treatment in protein synthesis of genes, including protein neddylation, and protein degradation data reveals a global increase in protein degradation, suggesting an induction of an autophagy-related process. Subsequent cellular and proteomic analysis investigated the additional treatment of an autophagy inhibitor, hydroxychloroquine, in combination with Bortezomib treatment by label-free proteomics to further characterize the proteome-wide changes in these two proteotoxic stresses. Conclusions: AHA metabolic labeling proteomics to investigate protein synthesis and degradation enables novel complementary insights into complex cellular responses compared to that of traditional label-free proteomics.
Full article
(This article belongs to the Section Proteomics Technology and Methodology Development)
►▼
Show Figures

Graphical abstract
Open AccessArticle
Comparative Proteomic Analysis of Aqueous Humor, Anterior Lens Capsules, and Crystalline Lenses in Different Human Cataract Subtypes Versus Healthy Controls
by
Christina Karakosta, Martina Samiotaki, Anastasios Bisoukis, Konstantinos I. Bougioukas, George Panayotou, Nantieznta Kyriakidou, Konstantinos Moschou and Marilita M. Moschos
Proteomes 2025, 13(4), 62; https://doi.org/10.3390/proteomes13040062 - 21 Nov 2025
Abstract
Background: The aim of this study is to investigate the pathophysiology of cataract by analyzing signaling pathways in three sample types obtained from four different lens groups: age-related (ARC), diabetic (DC), post-vitrectomy cataract (PVC) and clear control lenses. Methods: Three sample types—the aqueous
[...] Read more.
Background: The aim of this study is to investigate the pathophysiology of cataract by analyzing signaling pathways in three sample types obtained from four different lens groups: age-related (ARC), diabetic (DC), post-vitrectomy cataract (PVC) and clear control lenses. Methods: Three sample types—the aqueous humor, the anterior capsule and the phaco cassette content—were collected during cataract surgery from 39 participants (ARC = 12, DC = 11, PVC = 7 and control = 9). The samples were prepared based on Sp3 protocol. The recognition and quantification of proteins were performed with liquid chromatography online with tandem mass spectrometry using the DIA-NN software. Perseus software (v1.6.15.0) was used for statistical analysis. Data are available via ProteomeXchange with identifiers PXD045547, PXD045554, PXD045557, and PXD069667. Results: In total, 1986 proteins were identified in the aqueous humor, 2804 in the anterior capsule, and 3337 in the phaco cassette samples. Proteins involved in actin and microtubule cytoskeleton organization, including ACTN4, were downregulated in all three cataract groups compared to controls. Proteins involved in glycolipid metabolic process, including GAL3ST1, GAL3ST4, and GLA, were upregulated in ARC compared to controls. Proteins involved in the non-canonical Wnt receptor signaling pathway, including FRZB, SFRP1, SFRP2, SFRP5, WNT5A, and WNT7A, were upregulated in ARC compared to DC, PVC, and controls. Conclusions: Comprehensive proteomic profiles were generated using DIA proteomics by comparing ARC, DC, and PVC versus controls. This is the first study to use phaco cassette contents to investigate cataract formation in comparison to controls. Our findings significantly enhance the current understanding of human cataract pathophysiology and provide novel insights into the mechanisms underlying cataract formation.
Full article
(This article belongs to the Special Issue Proteomics in Chronic Diseases: Issues and Challenges)
►▼
Show Figures

Figure 1
Open AccessArticle
Surveying the Proteome-Wide Landscape of Mitoxantrone and Examining Drug Sensitivity in BRCA1-Deficient Ovarian Cancer Using Quantitative Proteomics
by
Savanna Wallin, Sneha Pandithar, Sarbjit Singh, Siddhartha Kumar, Amarnath Natarajan, Gloria E. O. Borgstahl and Nicholas Woods
Proteomes 2025, 13(4), 61; https://doi.org/10.3390/proteomes13040061 - 14 Nov 2025
Abstract
Background: Mitoxantrone (MX) is regularly used to treat several cancers. Despite its long history in the clinic, recent studies continue to unveil novel protein targets. These targets may contribute to the cytotoxic effects of the drug, as well as potential non-canonical antitumor
[...] Read more.
Background: Mitoxantrone (MX) is regularly used to treat several cancers. Despite its long history in the clinic, recent studies continue to unveil novel protein targets. These targets may contribute to the cytotoxic effects of the drug, as well as potential non-canonical antitumor activity. A better understanding of MX’s cellular targets is required to fully comprehend the molecular consequences of treatment and to interpret MX sensitivity in homologous recombination (HR)-deficient cancer. Methods: Here, we evaluated MX activity in HR-deficient UWB1.289 (BRCA1−) ovarian cancer cells and surveyed the binding profile of MX using TMT-labeled quantitative proteomics and chemoproteomics. Results: Mass spectrometry (MS) analysis of cellular extracts from MX-treated BRCA1−UWB1.289 cells revealed unique downregulation of pathways instrumental in maintaining genomic stability, including single-strand annealing. Moreover, the BRCA1− cells exhibited a significant upregulation of proteins involved in ribosome biogenesis and RNA processing. Additional MS analyses following affinity-purification using a biotinylated-mitoxantrone probe corroborated these findings, which showed considerable targeting of proteins involved in genome maintenance and RNA processing. Conclusions: Our results suggest that an interplay of both canonical and non-canonical MX-antitumor activity overwhelms the BRCA1− UWB1.289 cells. Furthermore, this study characterizes the target landscape of MX, providing insights into off-target effects and MX action in HR-deficient cancer.
Full article
(This article belongs to the Section Identification of Potential Biomarkers and Potential Therapeutic Targets)
►▼
Show Figures

Graphical abstract
Open AccessReview
Proteomics in Allopolyploid Crops: Stress Resilience, Challenges and Prospects
by
Tanushree Halder, Roopali Bhoite, Shahidul Islam, Guijun Yan, Md. Nurealam Siddiqui, Md. Omar Kayess and Kadambot H. M. Siddique
Proteomes 2025, 13(4), 60; https://doi.org/10.3390/proteomes13040060 - 11 Nov 2025
Abstract
Polyploid crops such as wheat, Brassica, and cotton are critical in the global agricultural and economic system. However, their productivity is threatened increasingly by biotic stresses such as disease, and abiotic stresses such as heat, both exacerbated by climate change. Understanding the molecular
[...] Read more.
Polyploid crops such as wheat, Brassica, and cotton are critical in the global agricultural and economic system. However, their productivity is threatened increasingly by biotic stresses such as disease, and abiotic stresses such as heat, both exacerbated by climate change. Understanding the molecular basis of stress responses in these crops is crucial but remains challenging due to their complex genetic makeup—characterized by large sizes, multiple genomes, and limited annotation resources. Proteomics is a powerful approach to elucidate molecular mechanisms, enabling the identification of stress-responsive proteins; cellular localization; physiological, biochemical, and metabolic pathways; protein–protein interaction; and post-translational modifications. It also sheds light on the evolutionary consequences of genome duplication and hybridization. Breeders can improve stress tolerance and yield traits by characterizing the proteome of polyploid crops. Functional and subcellular proteomics, and identification and introgression of stress-responsive protein biomarkers, are promising for crop improvement. Nevertheless, several challenges remain, including inefficient protein extraction methods, limited organelle-specific data, insufficient protein annotations, low proteoform coverage, reproducibility, and a lack of target-specific antibodies. This review explores the genomic complexity of three key allopolyploid crops (wheat, oilseed Brassica, and cotton), summarizes recent proteomic insights into heat stress and pathogen response, and discusses current challenges and future directions for advancing proteomics in polyploid crop improvement through proteomics.
Full article
(This article belongs to the Special Issue Plant Genomics and Proteomics)
►▼
Show Figures

Figure 1
Open AccessArticle
Proteomic Analysis of Plant-Derived hIGF-1-Fc Reveals Proteome Abundance Changes Associated with Wound Healing and Cell Proliferation
by
Kittinop Kittirotruji, Utapin Ngaokrajang, Visarut Buranasudja, Ittichai Sujarittham, San Yoon Nwe, Pipob Suwanchaikasem, Kaewta Rattanapisit, Christine Joy I. Bulaon and Waranyoo Phoolcharoen
Proteomes 2025, 13(4), 59; https://doi.org/10.3390/proteomes13040059 - 7 Nov 2025
Abstract
►▼
Show Figures
Background: Human insulin-like growth factor 1 (hIGF-1) plays a key role in cell proliferation and tissue repair. While plant expression systems offer a cost-effective and scalable alternative for recombinant protein production, the molecular effects of plant-derived hIGF-1 on mammalian cells remain largely unexplored.
[...] Read more.
Background: Human insulin-like growth factor 1 (hIGF-1) plays a key role in cell proliferation and tissue repair. While plant expression systems offer a cost-effective and scalable alternative for recombinant protein production, the molecular effects of plant-derived hIGF-1 on mammalian cells remain largely unexplored. Methods: In this study, a recombinant fusion protein of hIGF-1 with human Fc (hIGF-1-Fc) was transiently expressed in Nicotiana benthamiana using the geminiviral pBYR2e system and purified by Protein A affinity chromatography. SDS-PAGE and Western blotting confirmed the predicted molecular weight, and LC-MS identified N-glycosylation at the Fc N229 site with plant-type glycans such as GnMXF, GnGnXF, and MMXF. Bioactivity was evaluated using MCF-7 cell proliferation and NIH3T3 wound healing assays. Label-free quantitative proteomics was performed on NIH3T3 fibroblasts to assess molecular changes. Results: hIGF-1 Fc significantly promoted cancer cell migration and fibroblast proliferation. Proteomic profiling revealed an abundance of cytoskeletal proteins such as actin and tubulin and metabolic enzymes related to energy production. Gene ontology and pathway enrichment analyses indicated significant modulation of ribosome biogenesis and carbon metabolism. Conclusions: This study presents the first proteome-level investigation of plant-produced hIGF-1-Fc in mouse fibroblasts and reveals its impact on cytoskeletal organization and metabolic pathways involved in proliferation and wound healing.
Full article

Figure 1
Open AccessArticle
TCEPVDB: Artificial Intelligence-Based Proteome-Wide Screening of Antigens and Linear T-Cell Epitopes in the Poxviruses and the Development of a Repository
by
Mansi Dutt, Anuj Kumar, Ali Toloue Ostadgavahi, David J. Kelvin and Gustavo Sganzerla Martinez
Proteomes 2025, 13(4), 58; https://doi.org/10.3390/proteomes13040058 - 6 Nov 2025
Abstract
►▼
Show Figures
Background: Poxviruses constitute a family of large dsDNA viruses that can infect a plethora of species including humans. Historically, poxviruses have caused a health burden in multiple outbreaks. The large genome of poxviruses favors reverse vaccinology approaches that can determine potential antigens and
[...] Read more.
Background: Poxviruses constitute a family of large dsDNA viruses that can infect a plethora of species including humans. Historically, poxviruses have caused a health burden in multiple outbreaks. The large genome of poxviruses favors reverse vaccinology approaches that can determine potential antigens and epitopes. Here, we propose the modeling of a user-friendly database containing the predicted antigens and epitopes of a large cohort of poxvirus proteomes using the existing PoxiPred method for reverse vaccinology of poxviruses. Methods: In the present study, we obtained the whole proteomes of as many as 37 distinct poxviruses. We utilized each proteome to predict both antigenic proteins and T-cell epitopes of poxviruses with the aid of an Artificial Intelligence method, namely the PoxiPred method. Results: In total, we predicted 3966 proteins as potential antigen targets. Of note, we considered that this protein may exist in a set of proteoforms. Subsets of these proteins constituted a comprehensive repository of 54,291 linear T-cell epitopes. We combined the outcome of the predictions in the format of a web tool that delivers a database of antigens and epitopes of poxviruses. We also developed a comprehensive repository dedicated to providing access to end-users to obtain AI-based screened antigens and T-cell epitopes of poxviruses in a user-friendly manner. These antigens and epitopes can be utilized to design experiments for the development of effective vaccines against a plethora of poxviruses. Conclusions: The TCEPVDB repository, already deployed to the web under an open-source coding philosophy, is free to use, does not require any login, does not store any information from its users.
Full article

Figure 1
Open AccessArticle
Integrated Analysis of Proteomic Marker Databases and Studies Associated with Aging Processes and Age-Dependent Conditions: Optimization Proposals for Biomedical Research
by
Mikhail S. Arbatskiy, Dmitriy E. Balandin and Alexey V. Churov
Proteomes 2025, 13(4), 57; https://doi.org/10.3390/proteomes13040057 - 6 Nov 2025
Cited by 1
Abstract
►▼
Show Figures
Background: The search for reliable aging biomarkers using proteomic databases and large-scale proteomic studies presents a significant challenge in biogerontology. Existing proteomic databases and studies contain valuable information; however, there is inconsistency in approaches to biomarker selection and data integration. This creates
[...] Read more.
Background: The search for reliable aging biomarkers using proteomic databases and large-scale proteomic studies presents a significant challenge in biogerontology. Existing proteomic databases and studies contain valuable information; however, there is inconsistency in approaches to biomarker selection and data integration. This creates barriers to translating existing knowledge into clinical practice and use in biomedical research. This work analyzed experimental proteomic studies, the content of proteomic databases, and proposed recommendations for optimization and improvement of proteomic database formation and enrichment. Methods: The study utilized publications devoted to proteomic data acquisition methods, proteomic databases, and experimental studies. Results: Methods for obtaining proteomic data were analyzed (Protein Pathway Array (PPA), Tissue Microarray (TMA), Luminex (Bead Array), MSD (Meso Scale Discovery), Simoa (Quanterix), SOMAscan (SomaLogic), Olink (PEA), Alamar NULISA (PEA+), and Oxford Nanopore. A total of 16 proteomic databases were investigated (HAGR, KEGG, STRING, Aging Atlas, HALL, Human Protein Atlas, UniProt, AgeAnnoMO, AgeFactDB, AgingBank, iProX, jMorp, jPOSTrepo, MassIVE, MetaboAge DB, PRIDE Archive). Additionally, 22 proteomic studies devoted to aging and age-associated diseases were analyzed. Conclusions: Proteomic databases and experimental studies individually contain valuable information about aging biomarkers. Using data from different sources within biomedical research poses challenges for improving and optimizing methodological solutions for publication selection, database formation, and marker development.
Full article

Figure 1
Open AccessArticle
Mimicry in the Bite: Shared Sequences Between Aedes aegypti Salivary Proteins and Human Proteins
by
Andrea Arévalo-Cortés and Daniel Rodriguez-Pinto
Proteomes 2025, 13(4), 56; https://doi.org/10.3390/proteomes13040056 - 3 Nov 2025
Abstract
►▼
Show Figures
Background: Molecular mimicry contributes to the development of unwanted responses to self-antigens. Autoimmune phenomena have been observed in diseases caused by Aedes aegypti-transmitted arboviruses, but the occurrence of mimicry between salivary and human proteins has been unexplored. Methods: We used bioinformatic tools
[...] Read more.
Background: Molecular mimicry contributes to the development of unwanted responses to self-antigens. Autoimmune phenomena have been observed in diseases caused by Aedes aegypti-transmitted arboviruses, but the occurrence of mimicry between salivary and human proteins has been unexplored. Methods: We used bioinformatic tools to determine if peptides from Aedes aegypti salivary proteins were present in the human proteome. We further characterized the potential of shared sequences to induce immunity by analyzing their predicted binding to MHC molecules and their occurrence in peptides from the Immune Epitope Database (IEDB). Results: We analyzed 9513 octapeptides from 29 Aedes aegypti salivary proteins against the human proteome and found 47 peptides identical to sequences from 52 human proteins, ranging in length from 8 to 18 amino acids. We found 302 matches of peptides predicted to bind with high affinity to MHC-I and MHC-II alleles associated with autoimmune diseases, and 14 human peptides containing shared sequences with Aedes aegypti salivary proteins validated as immunogenic in the IEDB. Conclusions: These results support the existence of molecular mimicry between Aedes aegypti salivary proteins and human antigens and provide a framework for studies to determine its contribution to responses directed to self-antigens in the context of arboviral infections.
Full article

Figure 1
Highly Accessed Articles
Latest Books
E-Mail Alert
News
Topics
Topic in
IJMS, Metabolites, Molecules, Proteomes, Biomedicines, IJTM
Liquid Biopsy: A Modern Method Transforming Biomedicine
Topic Editors: Michele Costanzo, Marianna CaterinoDeadline: 31 March 2026
Topic in
Biomolecules, IJMS, Cancers, Proteomes
Extracellular Vesicles: Isolation, Characterization, Function, Application and Utility
Topic Editors: Suresh Mathivanan, Sai Vara Prasad ChittiDeadline: 30 October 2026
Topic in
Biomedicines, Metabolites, Proteomes, Genes, J
Multi-Omics in Precision Medicine
Topic Editors: Michele Costanzo, Armando CeveniniDeadline: 31 December 2026
Special Issues
Special Issue in
Proteomes
Plant Genomics and Proteomics
Guest Editors: Setsuko Komatsu, Pingfang YangDeadline: 31 March 2026
Special Issue in
Proteomes
Proteomics in Diabetes: From Mechanisms to Biomarkers
Guest Editor: Sindre Lee-ØdegårdDeadline: 31 May 2026
Special Issue in
Proteomes
Clinical Proteomics: Unravelling Drug and Disease Mechanisms (Fifth Edition)
Guest Editor: Vikram SharmaDeadline: 30 June 2026


