-
Patient-Specific Lattice Implants for Segmental Femoral and Tibial Reconstruction (Part 1): Defect Patterns, Fixation Strategies and Reconstruction Options—A Review -
Advancements and Challenges in Tissue-Engineered Heart Valves: Integrating Biomechanics, Biomaterials, and Biomimetic Design for Functional Maturity -
Granular Jamming in Soft Robotics: Simulation Frameworks and Emerging Possibilities—Review -
Effect of Different Characters of the Pitcher Trap Syndrome in Nepenthes on Insect Trapping Efficiency: A Biomimetic Approach
Journal Description
Biomimetics
Biomimetics
is an international, peer-reviewed, open access journal on biomimicry and bionics, published monthly online by MDPI.
- Open Access— free for readers, with article processing charges (APC) paid by authors or their institutions.
- High Visibility: indexed within Scopus, SCIE (Web of Science), PubMed, PMC, Ei Compendex, CAPlus / SciFinder, and other databases.
- Journal Rank: JCR - Q1 (Engineering, Multidisciplinary) / CiteScore - Q2 (Biomedical Engineering)
- Rapid Publication: manuscripts are peer-reviewed and a first decision is provided to authors approximately 17 days after submission; acceptance to publication is undertaken in 3.8 days (median values for papers published in this journal in the second half of 2025).
- Recognition of Reviewers: reviewers who provide timely, thorough peer-review reports receive vouchers entitling them to a discount on the APC of their next publication in any MDPI journal, in appreciation of the work done.
Impact Factor:
3.9 (2024);
5-Year Impact Factor:
4.0 (2024)
Latest Articles
From Waste to Value: Fruit Biofillers in Biodegradable Composite Materials
Biomimetics 2026, 11(4), 274; https://doi.org/10.3390/biomimetics11040274 - 15 Apr 2026
Abstract
This study addresses the urgent need for sustainable alternatives to single-use plastics by developing biodegradable composites from peach and apple processing waste employing hot compression molding. Utilizing a definitive screening design, the impact of the process variables, including recipe composition, grinding size, pressure,
[...] Read more.
This study addresses the urgent need for sustainable alternatives to single-use plastics by developing biodegradable composites from peach and apple processing waste employing hot compression molding. Utilizing a definitive screening design, the impact of the process variables, including recipe composition, grinding size, pressure, temperature, and holding time, on the physical (including water resistance) and mechanical properties of the composites was systematically evaluated. Physicochemical and thermal analyses of the dried by-products indicated that processing temperatures below 150 °C prevent the degradation of lignocellulosic constituents. The results demonstrated that increasing both the molding pressure and holding time decreased the composite thickness, while enhancing the stiffness and flexural strength, with modulus of elasticity values exceeding 1000 MPa under optimal conditions. Higher molding temperatures reduced water absorption and diffusivity, particularly in lignin-rich composites, by promoting lignin softening and particle consolidation, resulting in denser structures with limited moisture transport. Biodegradability was assessed through soil burial tests over 200 days, revealing a weight loss ranging from 54.2% to 90.7% among samples, with apple-based composites exhibiting greater degradation compared to peach-based ones. Overall, the study highlights the development of a “green composite” formulation inspired by biomimetic principles, exploiting the natural self-bonding capacity of lignocellulosic biomass, where two different-in-composition biowastes are combined to produce a plastic-free composite material with possible applications in the foodservice industry.
Full article
(This article belongs to the Special Issue Advances in Biomaterials, Biocomposites and Biopolymers 2026)
►
Show Figures
Open AccessArticle
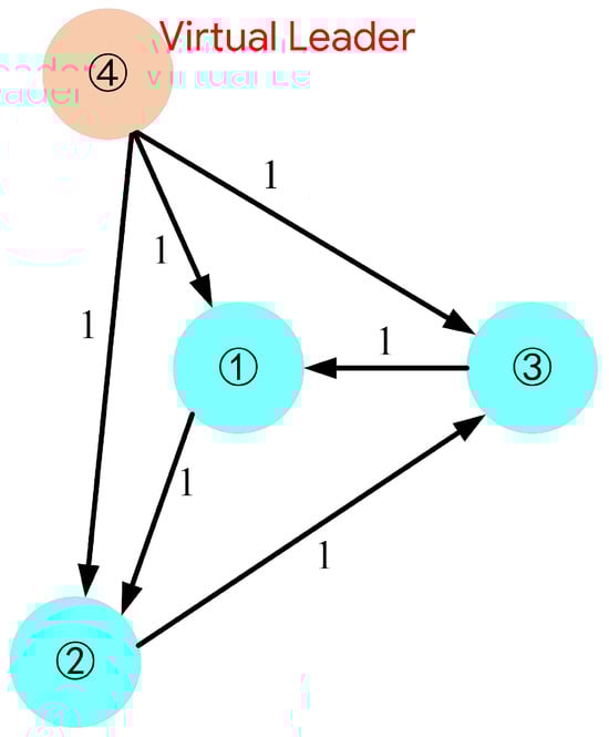
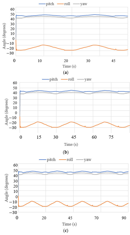
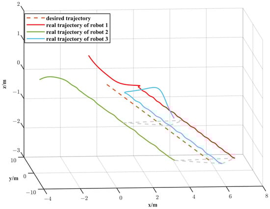
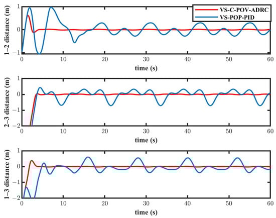
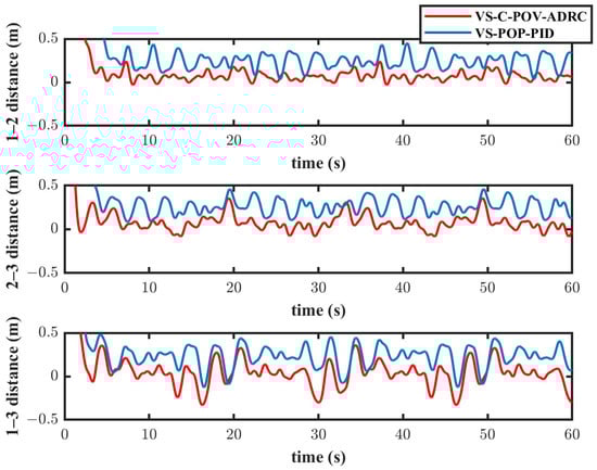
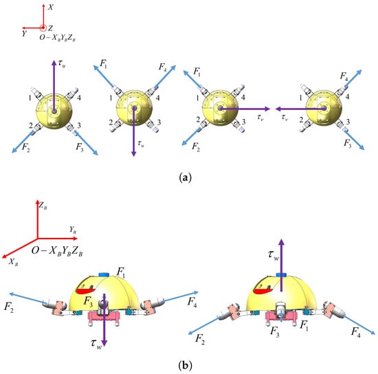
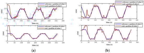
Integrated ADRC and Consensus Control for Anti-Disturbance Formation Tracking Control of Multiple Biomimetic Underwater Spherical Robots
by
Xihuan Hou, Miao Xu, Liang Wei, Hongfei Li, Zan Li, Huiming Xing and Shuxiang Guo
Biomimetics 2026, 11(4), 273; https://doi.org/10.3390/biomimetics11040273 - 15 Apr 2026
Abstract
To facilitate the practical deployment and engineering implementation of multi-robot coordination for biomimetic underwater spherical robots (BUSRs), it is imperative to develop a formation tracking control method with a simple structure, a small number of tunable parameters, convenient parameter tuning and strong anti-disturbance
[...] Read more.
To facilitate the practical deployment and engineering implementation of multi-robot coordination for biomimetic underwater spherical robots (BUSRs), it is imperative to develop a formation tracking control method with a simple structure, a small number of tunable parameters, convenient parameter tuning and strong anti-disturbance capability. This study proposes a formation controller integrating virtual structure (VS), consensus protocol, and parallel output-velocity-type active disturbance rejection control (POV-ADRC), denoted as VS-C-POV-ADRC. A rotating global (RG) coordinate system is established to decouple robot positions from heading angles, which makes the parameter tuning more convenient. A double-loop control architecture is constructed, where the outer consensus control loop generates the desired velocity for each robot based on virtual-structure reference positions, and the inner POV-ADRC loop achieves high-precision velocity tracking. The proposed controller features a compact structure with only five adjustable parameters per motion direction, realizing easy engineering implementation and adaptation to the limited computing capacity of BUSRs. The simulation and experiment results demonstrate that the proposed algorithm enables robots to maintain a stable formation and achieve trajectory tracking accuracy within one body length, while exhibiting superior disturbance rejection. The proposed method provides a feasible and practical solution for BUSR formation control.
Full article
(This article belongs to the Section Locomotion and Bioinspired Robotics)
►▼
Show Figures

Figure 1
Open AccessArticle
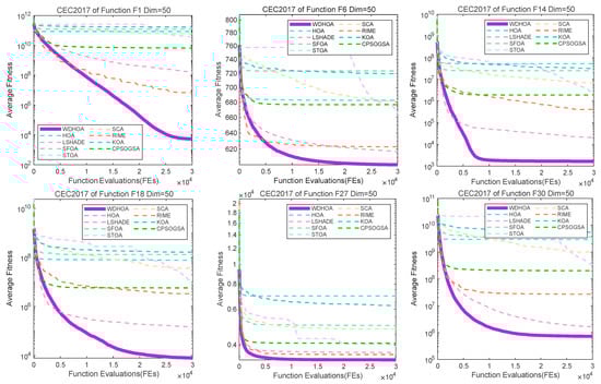
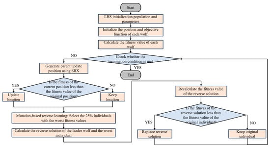
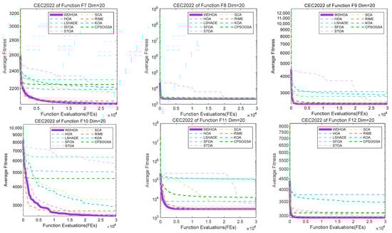
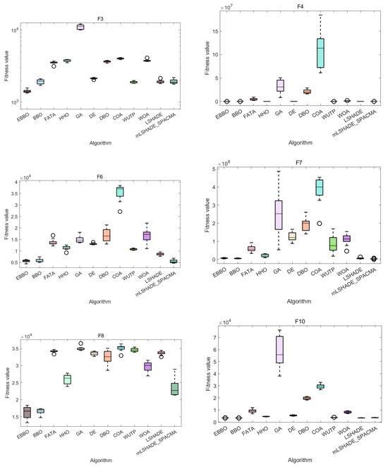
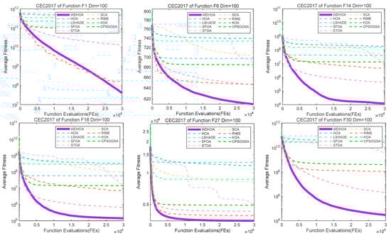
Research on Path Planning for Fire Evacuation Using the Enhanced Hiking Optimization Algorithm
by
Faguo Zhou, Yi Wu, Zhe You, Shuyu Yao, Kaile Lyu, Menglin Chen and Jianshen Yang
Biomimetics 2026, 11(4), 272; https://doi.org/10.3390/biomimetics11040272 - 15 Apr 2026
Abstract
To address the key challenges in fire evacuation path planning, such as the tendency to converge to local optima, unbalanced computational efficiency, and suboptimal path quality, this study proposes the enhanced Hiking Optimization Algorithm of Differentiated Weighted Dynamic (WDHOA). The WDHOA integrates a
[...] Read more.
To address the key challenges in fire evacuation path planning, such as the tendency to converge to local optima, unbalanced computational efficiency, and suboptimal path quality, this study proposes the enhanced Hiking Optimization Algorithm of Differentiated Weighted Dynamic (WDHOA). The WDHOA integrates a three-phase cooperative framework, incorporating dynamic grouping, hybrid search, and angle generation. Comprehensive evaluations on the CEC 2017 and CEC 2022 benchmark suites demonstrate that WDHOA significantly outperforms eight widely used algorithms, such as LSHADE, RIME, SCA in convergence accuracy, stability, and robustness, especially for high-dimensional and multimodal functions. Wilcoxon rank-sum tests and Friedman tests confirm statistical significance across most functions. Ablation experiment further verifies the effectiveness of the three enhanced strategies. When applied to fire evacuation path planning, WDHOA achieves the best solutions while satisfying all nonlinear constraints. These experiments confirm that WDHOA effectively balance optimization accuracy and practical applicability in fire evacuation path planning problems.
Full article
(This article belongs to the Special Issue Advances in Biological and Bio-Inspired Algorithms: 2nd Edition)
►▼
Show Figures

Figure 1
Open AccessArticle
Evolution Mechanisms of Flow and Transient Temperature Fields in Wet Friction Pair with Bionic Hexagonal Micro-Texture
by
Donghui Chen, Yulin Xiao, Shiqi Hao, Chong Ning, Xiaotong Ma, Bingyang Wang and Xiao Yang
Biomimetics 2026, 11(4), 271; https://doi.org/10.3390/biomimetics11040271 - 15 Apr 2026
Abstract
Friction pairs in wet clutches operate under complex conditions, which can cause surface damage and reduce overall clutch reliability. Surface texturing is an established technique for improving the tribological performance of such mechanical interfaces. Inspired by the wet adhesion properties of tree frog
[...] Read more.
Friction pairs in wet clutches operate under complex conditions, which can cause surface damage and reduce overall clutch reliability. Surface texturing is an established technique for improving the tribological performance of such mechanical interfaces. Inspired by the wet adhesion properties of tree frog foot pads, a bionic regular hexagonal micro-texture was designed on the mating steel plate. A three-dimensional transient computational fluid dynamics (CFD) numerical methodology was developed and rigorously verified via pin-on-disc friction experiments. Subsequently, this verified numerical framework was extrapolated to establish disc-on-disc CFD models. The results demonstrated that the bionic hexagonal micro-texture altered flow field characteristics, increasing the local maximum flow velocity by 7.9% compared to untextured surfaces. Furthermore, the micro-textured grooves expanded the effective area for convective heat transfer and facilitated local fluid exchange, reducing the maximum average bulk temperature by 20.5% and the maximum radial temperature by 20.7%. Adjusting the structural parameters of these micro-textures further regulated the interfacial flow and temperature fields; notably, deeper grooves induced vortices at land region edges, accelerating flow velocity and decreasing the overall radial temperature gradient. This study provides a theoretical reference for enhancing the thermo-hydrodynamic performance of wet clutch friction pairs.
Full article
(This article belongs to the Section Biomimetics of Materials and Structures)
►▼
Show Figures

Figure 1
Open AccessArticle
An Improved Genghis Khan Shark Optimization Algorithm for Solving Optimization Problems
by
Yanjiao Wang and Jiaqi Wang
Biomimetics 2026, 11(4), 270; https://doi.org/10.3390/biomimetics11040270 - 14 Apr 2026
Abstract
As an innovative metaheuristic algorithm, Genghis Khan Shark Optimization (GKSO) faces challenges, including a tendency towards local optima and poor convergence speed and accuracy. To mitigate these limitations, an improved Genghis Khan shark optimizer (IGKSO) is proposed in this paper. A population partitioning
[...] Read more.
As an innovative metaheuristic algorithm, Genghis Khan Shark Optimization (GKSO) faces challenges, including a tendency towards local optima and poor convergence speed and accuracy. To mitigate these limitations, an improved Genghis Khan shark optimizer (IGKSO) is proposed in this paper. A population partitioning method based on cosine similarity and fitness is introduced, where individuals are strategically assigned to different evolutionary phases: Disadvantaged populations are responsible for the foraging stage. By contrast, advantaged populations dominate the moving stage. In the moving stage, the base vector is randomly selected from multiple candidates, which ensures the evolutionary direction of the population while maintaining its diversity. An adaptive step-size mechanism is introduced to avoid boundary overflow problems. A subspace method is employed to prevent diversity loss during foraging. Additionally, in the hunting stage, a novel opposition-based learning strategy is proposed to moderate the tendency of converging to suboptimal solutions. Furthermore, during the self-protection phase, a criterion for assessing the diversity of the whole population is employed to monitor and supplement diversity in real time. The results of the CEC2017 and CEC2019 benchmark test sets reveal that IGKSO exhibits substantial advantages over the GKSO algorithm and eight other high-performance algorithms in terms of convergence speed and accuracy.
Full article
(This article belongs to the Special Issue Bio-Inspired Optimization Algorithms)
Open AccessArticle
Melanin-Inspired Biomimetic Strategy for Preserving Adhesion of Lubricants via Thiol-Quinone Addition
by
Xiao Song, Chao Mei, Yinna Wu, Dan He, Junwei Zhu, Qi Chen, Jiaxin Guo, Zhengwei Zhao, Tonghui Xie and Wenbin Liu
Biomimetics 2026, 11(4), 269; https://doi.org/10.3390/biomimetics11040269 - 14 Apr 2026
Abstract
Lubricants are essential for water-based drilling fluids. Catechol-based lubricants provide improved lubrication performance owing to their strong adhesion ability through the formation of coordination bonds inspired by mussel adhesion. However, the conventional synthetic ester and amide lubricants suffer from loss of adhesive capability
[...] Read more.
Lubricants are essential for water-based drilling fluids. Catechol-based lubricants provide improved lubrication performance owing to their strong adhesion ability through the formation of coordination bonds inspired by mussel adhesion. However, the conventional synthetic ester and amide lubricants suffer from loss of adhesive capability due to hydrolysis and autoxidation. Inspired by mussels and melanin biosynthesis, a biomimetic strategy was developed to synthesize a high-adhesion lubricant with good stability via thiol-quinone Michael addition to restore and stabilize the catechol moiety. Bisphenol A was oxidized to the corresponding quinone using 2-iodoxybenzoic acid. Subsequent Michael addition reaction with 1-octadecanethiol produced a thiol-functionalized lubricant containing catechol moieties and long alkyl chains through an S-catecholyl linkage. Biomimetic principles were incorporated into both the molecular structure and the synthetic route, emulating the structural and functional features of mussel adhesion and melanin biosynthesis. Octadecanethiol provided sulfur-containing extreme-pressure functionality and contributed to strong adsorption on metal surfaces. The molecular structure was confirmed by FTIR, 1H NMR, and 13C NMR. The thiol-functionalized lubricant formed strong coordination with Fe3+ and Fe2+ ions across a wide pH range, with an apparent complexation stoichiometry of 1:1 and conditional stability constants of 4.09 and 5.02, respectively. Bis-coordination formed a cross-linking network. It exhibited good resistance toward autoxidation and thermal stability up to 350 °C. In bentonite-based drilling fluids, the extreme pressure lubrication coefficient and adhesion coefficient at a 1% addition were 0.06 and 0.07, respectively. The coefficient of friction and wear scar diameter were 0.09 and 0.63 mm, respectively. The increased contact angle confirmed strong adsorption of the lubricant on metal surfaces. The lubricant combined strong adhesion, high stability, and excellent compatibility with drilling fluids, highlighting its potential as an advanced biomimetic lubricant. This biomimetic thiol-quinone addition strategy provides an effective approach to overcome the instability of conventional catechol-based lubricants.
Full article
(This article belongs to the Special Issue Advances in Biomimetics: 10th Anniversary)
►▼
Show Figures

Graphical abstract
Open AccessArticle
Multi-Head Attention Deep Q-Network with Prioritized Experience Replay for UAV Path Planning in Dynamic Environments: A Bio-Inspired Approach
by
Yang Li, Xinjie Qian, Jiexin Zhang, Xiao Yang and Chao Deng
Biomimetics 2026, 11(4), 268; https://doi.org/10.3390/biomimetics11040268 - 13 Apr 2026
Abstract
Unmanned Aerial Vehicles (UAVs) have become widely used tools for different applications including surveillance, search and rescue, and package delivery. However, autonomous path planning in dynamic environments with moving obstacles, wind disturbances, and energy constraints remains a significant challenge. This paper proposes a
[...] Read more.
Unmanned Aerial Vehicles (UAVs) have become widely used tools for different applications including surveillance, search and rescue, and package delivery. However, autonomous path planning in dynamic environments with moving obstacles, wind disturbances, and energy constraints remains a significant challenge. This paper proposes a novel Multi-Head Attention Deep Q-Network with Prioritized Experience Replay (MA-DQN + PER) that integrates bio-inspired attention mechanisms with deep reinforcement learning for efficient UAV path planning. Our approach features a 46-dimensional state space that captures all environmental information, including static obstacles, wind conditions, and energy status. The proposed Attention-QNetwork architecture uses four specialized attention heads to selectively focus on different aspects of the environment, including obstacle avoidance, target tracking and energy management, and wind compensation. To improve sample efficiency and convergence speed, we incorporate Prioritized Experience Replay (PER) as well as Prioritized Experience Replay (PER) with a sum-tree data structure to improve sample efficiency and convergence speed. A curriculum learning strategy that includes 10 difficulty levels is designed to progressively enhance the agent’s capabilities. Extensive simulations demonstrate that our MA-DQN + PER approach reaches a 96% task success rate (defined as the percentage of episodes where the UAV successfully reaches the target without collision or battery depletion), while the convergence speed was 68% quicker than that of the baseline DQN. Our method demonstrates superior performance in path efficiency (+17%), energy consumption reduction (−26%), and collision avoidance compared to state-of-the-art algorithms.
Full article
(This article belongs to the Section Bioinspired Sensorics, Information Processing and Control)
Open AccessPerspective
Intrinsic Disorder as a Biomimetic Design Paradigm
by
Thiago Puccinelli and José Rafael Bordin
Biomimetics 2026, 11(4), 267; https://doi.org/10.3390/biomimetics11040267 - 12 Apr 2026
Abstract
Molecular engineering has traditionally followed a structure–function paradigm based on well-defined, folded architectures. However, intrinsically disordered proteins and regions (IDPs/IDRs) reveal that nature also exploits disorder as a functional design strategy. Here, we argue that intrinsic disorder can be understood as a biomimetic
[...] Read more.
Molecular engineering has traditionally followed a structure–function paradigm based on well-defined, folded architectures. However, intrinsically disordered proteins and regions (IDPs/IDRs) reveal that nature also exploits disorder as a functional design strategy. Here, we argue that intrinsic disorder can be understood as a biomimetic design principle for molecular and materials engineering. From a soft matter perspective, IDRs function through statistical ensembles, weak multivalent interactions, and collective behavior rather than fixed structure, with sequence features encoding a molecular grammar that governs phase behavior, viscoelasticity, and responsiveness. These principles closely parallel those found in associative polymers and colloidal systems. Recent advances in coarse-grained modeling, machine learning, and inverse design further enable disorder to be treated as a controllable engineering variable. By reframing intrinsic disorder as a programmable and bioinspired design strategy, this Perspective highlights its potential for the development of adaptive and responsive biomimetic materials.
Full article
(This article belongs to the Special Issue Molecular Biomimetics: Nanotechnology Through Biology)
►▼
Show Figures

Graphical abstract
Open AccessArticle
From Biological Analogs to Robotic Embodiment: A Systematic Biomimetic Translation Framework Mediated by Traditional Craft
by
Junbo Li, Fan Wu and Congrong Xiao
Biomimetics 2026, 11(4), 266; https://doi.org/10.3390/biomimetics11040266 - 12 Apr 2026
Abstract
This study investigates the effective translation of complex biological principles into viable engineering solutions within the field of biomimetic design. A critical challenge in current research is the “fuzzy front end” bridging initial biological observations and practical engineering applications. This gap primarily stems
[...] Read more.
This study investigates the effective translation of complex biological principles into viable engineering solutions within the field of biomimetic design. A critical challenge in current research is the “fuzzy front end” bridging initial biological observations and practical engineering applications. This gap primarily stems from the lack of intermediary models capable of abstracting complex biomechanical data into manufacturable mechanical paradigms. To address this, we propose a systematic biomimetic translation framework that redefines traditional crafts as “Empirically Optimized Biological Analogues” (EOBAs), serving as a logical bridge between biological inspiration and engineering realization. This study contributes by integrating the Analytic Hierarchy Process (AHP) with the Fuzzy Comprehensive Evaluation (FCE) method to construct a quantitative assessment system. This system evaluates translation feasibility, engineering innovation potential, semantic interaction characteristics, and prototype manufacturability. Applying this framework to four intangible cultural heritages in Guangdong, combined with comprehensive expert and public evaluations, revealed that the Guangdong Lion Dance exhibits the highest biomimetic translation potential in terms of morphological clarity and dynamic behavioral characteristics. Consequently, we extracted the core principle of “embodied kinematics for communication” and developed a conceptual multi-segment biomimetic robotic prototype designated as “Kine-Lion”. Ultimately, this research provides a structured methodological reference for biomimetic robotic design, demonstrating that culturally abstracted biological behaviors can be systematically decoded into functional robotic structures. These findings indicate broad application prospects in the domains of human–robot interaction and biomimetic engineering.
Full article
(This article belongs to the Special Issue Biomimetic Innovations for Human-Machine Interaction: 2nd Edition)
►▼
Show Figures

Figure 1
Open AccessReview
Current Options and Future Perspectives for Conversion Coatings on Biodegradable Magnesium Alloys to Control the Biodegradation Rate and Biological Features
by
Veronica Manescu (Paltanea), Aurora Antoniac, Julietta V. Rau, Olga N. Plakhotnaia, Marco Fosca, Gheorghe Paltanea, Gabriel Cristescu and Iulian Antoniac
Biomimetics 2026, 11(4), 265; https://doi.org/10.3390/biomimetics11040265 - 10 Apr 2026
Abstract
In the biodegradable metal class, Mg-based alloys are considered the most promising candidates for temporary implant manufacture. However, their high corrosion rate in physiological media is considered a main drawback for clinical translation. Conversion coatings address the limitations of Mg-based alloys and provide
[...] Read more.
In the biodegradable metal class, Mg-based alloys are considered the most promising candidates for temporary implant manufacture. However, their high corrosion rate in physiological media is considered a main drawback for clinical translation. Conversion coatings address the limitations of Mg-based alloys and provide a strategy to control corrosion and improve surface biocompatibility. In this review paper, a detailed analysis of various conversion coating techniques, including ceramic conversion coatings based on metals, polymeric conversion coatings, bioactive conversion coatings, and hybrid conversion coatings, is performed. Attention is devoted to the corrosion process and parameters, as well as to the biological response in relation to bioactivity or biocompatibility. The main angiogenic and osteogenic signaling pathways are described based on the analyzed conversion coatings, and the evolution of the cellular response is estimated. Although significant progress has been made in the field, there are still challenges associated with synchronizing Mg alloy degradation with new bone formation and with precisely guiding cell signaling responses to achieve a desired biological response. An overall conclusion of the paper consists of the fact that conversion coatings are an important topic, as they can enhance the surface of Mg-based alloys, making them prone to clinical translation.
Full article
(This article belongs to the Special Issue Biomimetic Coating Technologies and Biomaterials for Medical Applications)
►▼
Show Figures

Graphical abstract
Open AccessArticle
Effects of Extracellular Resistance on Neuronal Sensitivity Under Weak Alternating Electric Field Stimulation: A Computational Study
by
Xiangyu Li, Shuaikang Zheng, Chunhua Yuan and Xianwen Gao
Biomimetics 2026, 11(4), 264; https://doi.org/10.3390/biomimetics11040264 - 10 Apr 2026
Abstract
Weak alternating electric fields are widely used in neuromodulation techniques such as transcranial alternating current stimulation (tACS), yet the precise biophysical mechanisms underlying neuronal responses remain incompletely understood. Current computational models often neglect the electrical properties of the extracellular microenvironment, limiting their predictive
[...] Read more.
Weak alternating electric fields are widely used in neuromodulation techniques such as transcranial alternating current stimulation (tACS), yet the precise biophysical mechanisms underlying neuronal responses remain incompletely understood. Current computational models often neglect the electrical properties of the extracellular microenvironment, limiting their predictive accuracy. Motivated by experimentally observed frequency-dependent modulation of neuronal activity, we developed a two-compartment model of hippocampal CA3 pyramidal neurons in which extracellular resistance is explicitly parameterized and systematically examined as a key factor influencing neuronal response properties under external electric fields. Within a dual-compartment Hodgkin–Huxley framework, the neuron is divided into a “soma–basal dendrite unit” and an “apical dendrite unit,” accounting for voltage polarization induced by external fields. Using phase-locking ratio curves and three-dimensional parameter response surface, we systematically characterized neuronal sensitivity to field parameters and examined how potassium equilibrium potential ( ) and extracellular resistance ( ) modulate these responses. Our results demonstrate that increasing enhances neuronal responsiveness to external fields, while variations primarily regulate intrinsic excitability. These findings provide mechanistic insights into the frequency-dependent modulation of neuronal responses under weak electric fields, consistent with phenomena observed in biological neural systems, and provide a mechanistic and theoretical framework for understanding the joint effects of electric field amplitude and frequency on neuronal sensitivity to weak electric fields, which may help inform future neuromodulation strategies.
Full article
(This article belongs to the Section Bioinspired Sensorics, Information Processing and Control)
►▼
Show Figures

Graphical abstract
Open AccessArticle
Optimal Design to Improve the Performance of Impact Resistance and Obstacle Surmounting for Legged Robots
by
Jiaxu Han, Jingfu Zhao, Yue Zhu and Zhibin Song
Biomimetics 2026, 11(4), 263; https://doi.org/10.3390/biomimetics11040263 - 10 Apr 2026
Abstract
►▼
Show Figures
Legged robots are widely used for walking, running, jumping, and landing on the ground. As mission terrains become increasingly complex, legged robots with greater adaptability are required. However, limited research attention has been paid to enhancing their impact resistance and obstacle-surmounting capabilities. Due
[...] Read more.
Legged robots are widely used for walking, running, jumping, and landing on the ground. As mission terrains become increasingly complex, legged robots with greater adaptability are required. However, limited research attention has been paid to enhancing their impact resistance and obstacle-surmounting capabilities. Due to the limitations of motor manufacturing and material, it is more difficult to improve the impact resistance of the motor than to design proper leg lengths. Considering rigid multi-link medium- and large-sized legged robots, we optimize leg lengths to minimize the impact torque on leg joints. An optimal leg-length combination that maximizes obstacle-surmounting capability for medium- and large-size multi-link legged robots is conducted. This research provides a concrete design basis for leg-length optimization in medium- and large-sized multi-link legged robots with the aim of improving impact resistance and obstacle surmounting.
Full article

Figure 1
Open AccessArticle
Optimizing the Classic and the Energy-Efficient Permutation Flowshop Scheduling Problem with a Hybrid Tyrannosaurus Rex Optimization Algorithm
by
Maria Tsiftsoglou, Yannis Marinakis and Magdalene Marinaki
Biomimetics 2026, 11(4), 262; https://doi.org/10.3390/biomimetics11040262 - 10 Apr 2026
Abstract
This paper introduces a Hybrid Tyrannosaurus Rex Optimization Algorithm (Hybrid TROA) combined with Variable Neighborhood Search (VNS), two variations of the Path Relinking strategy, and a randomized Nawaz–Enscore–Ham (NEH) heuristic to address the Permutation Flowshop Scheduling Problem (PFSP). The TROA is a novel
[...] Read more.
This paper introduces a Hybrid Tyrannosaurus Rex Optimization Algorithm (Hybrid TROA) combined with Variable Neighborhood Search (VNS), two variations of the Path Relinking strategy, and a randomized Nawaz–Enscore–Ham (NEH) heuristic to address the Permutation Flowshop Scheduling Problem (PFSP). The TROA is a novel bio-inspired meta-heuristic algorithm modeled on the hunting behavior of the prehistoric Tyrannosaurus Rex. Leveraging the potential of this newly developed and efficient algorithm, we propose a framework in which an initial population of solutions is generated using the randomized NEH heuristic. These solutions are then further optimized through VNS and Path Relinking, yielding highly satisfactory results for the PFSP. First, we consider two optimization criteria separately: the makespan and the total flow time. Next, we conduct a comparative study of the Hybrid TROA against other prominent meta-heuristics, along with a statistical analysis using non-parametric tests, to determine the best-performing method for each objective. According to our findings, the Hybrid TROA proves to be the most suitable method in this study for minimizing both targets. Finally, recognizing that contemporary industry demands both high productivity and energy efficiency, we propose an energy-efficient version of the classic PFSP, simultaneously considering two criteria for optimization: the makespan and total energy consumption. Our study introduces a novel objective function that achieves balanced optimization by integrating both criteria.
Full article
(This article belongs to the Special Issue Application of Nature-Inspired Algorithms and Technologies in Engineering)
►▼
Show Figures

Graphical abstract
Open AccessArticle
Air–Liquid–Solid Triphase Interfacial Microenvironment Regulation for Efficient Visible-Light-Driven Photooxidation Based on Ordered TiO2 Porous Films
by
Lijun Zhou, Zhaoyue Tan, Xia Sheng and Xinjian Feng
Biomimetics 2026, 11(4), 261; https://doi.org/10.3390/biomimetics11040261 - 10 Apr 2026
Abstract
The rational design and regulation of interfacial microenvironments represents an effective strategy for enhancing reaction performance. Previous studies have demonstrated that constructing air–liquid–solid triphase interfaces can substantially enhance catalytic reactions involving gaseous reactants. However, research on regulating the triphasic interfacial microenvironment remains limited
[...] Read more.
The rational design and regulation of interfacial microenvironments represents an effective strategy for enhancing reaction performance. Previous studies have demonstrated that constructing air–liquid–solid triphase interfaces can substantially enhance catalytic reactions involving gaseous reactants. However, research on regulating the triphasic interfacial microenvironment remains limited and challenging. Herein, we fabricated a triphase photocatalytic system by depositing hydrophobic materials onto ordered TiO2 porous (OTP), achieving significantly enhanced performance in visible-light-driven dye-sensitized photooxidation. Further, we regulated the triphasic microenvironment by systematically adjusting the chain length of hydrophobic molecules. It was found that the chain length greatly affects the interfacial properties, including O2 concentration, the organic molecule adsorption and the interfacial electron transfer efficiency, thereby influencing photocatalytic reaction kinetics and pathways. We demonstrated a high-performance triphase photocatalytic system using 1H,1H,2H,2H-perfluorooctyl triethoxysilane as the hydrophobic material, which optimized multiple interfacial properties through synergistic effects, leading to optimal photocatalytic performance.
Full article
(This article belongs to the Special Issue Advances in Biogenic and Biomimetic Materials: From Bionanomedicine to Environmental Applications and Beyond: 2nd Edition)
►▼
Show Figures

Figure 1
Open AccessArticle
Can Non-Translational Simplified Tasks Mimic Knee Kinematics During Gait? A Comparative Study of Tibiofemoral ICR Trajectories
by
Fernando Valencia, Fernando Nadal and María Prado-Novoa
Biomimetics 2026, 11(4), 260; https://doi.org/10.3390/biomimetics11040260 - 9 Apr 2026
Abstract
Understanding knee kinematics during gait is essential for the design of prostheses, orthoses, and biomimetic mechanisms. In many biomechanical analyses, tibiofemoral motion is simplified to the sagittal plane, allowing the locus of the instantaneous center of rotation (ICR) to describe joint kinematics derived
[...] Read more.
Understanding knee kinematics during gait is essential for the design of prostheses, orthoses, and biomimetic mechanisms. In many biomechanical analyses, tibiofemoral motion is simplified to the sagittal plane, allowing the locus of the instantaneous center of rotation (ICR) to describe joint kinematics derived from the instantaneous axis of rotation (IAR). However, it remains unclear whether ICR trajectories obtained from simplified flexion–extension tasks can represent those observed during gait. This study analyzes the sagittal-plane trajectory of the tibiofemoral ICR during gait swing, standing swing, seated swing, and squat. Motion data from 21 healthy participants were captured using videogrammetry, and the instantaneous axis of rotation (IAR) was computed from homogeneous transformation matrices using the Mozzi–Chasles theorem. Sagittal-plane ICR trajectories were derived and compared within subjects across tasks. Significant differences were found between gait and all other movements in both trajectory shape and spatial position. The shape metric (S), which quantifies differences in trajectory geometry, showed mean values ranging from 0.82 to 1.04 with very large effect sizes (Cohen’s d = 2.90 to 4.47, p < 0.0001). The centroid distance metric (M), which measures the overall spatial displacement between trajectories, indicated positional differences ranging from 8.15 mm to 12.37 mm between trajectories also showing very large effect sizes (Cohen’s = 1.72–3.40, p < 0.0001). Additionally, the mean deviation of the IAR from the sagittal plane ranged from 14° to 18° during gait, whereas smaller deviations were observed in non–weight-bearing swing movements. These results demonstrate that tibiofemoral ICR trajectories are task-dependent and that simplified flexion–extension tasks do not fully reproduce the knee kinematics observed during gait. Consequently, the use of gait-derived ICR trajectories, together with their variability, provides a more suitable basis for the design and optimization of polycentric mechanisms, enabling the development of devices that more closely replicate real biomechanics and are potentially better adapted to the user.
Full article
(This article belongs to the Section Biomimetic Design, Constructions and Devices)
►▼
Show Figures

Graphical abstract
Open AccessArticle
An Improved Biomimetic Beaver Behavior Optimizer for Inverse Kinematics of Rehabilitation Robotic Arms
by
Shuxin Fan, Yonghong Deng and Zhibin Li
Biomimetics 2026, 11(4), 259; https://doi.org/10.3390/biomimetics11040259 - 8 Apr 2026
Abstract
►▼
Show Figures
Accurate inverse kinematics for rehabilitation robotic arms remains challenging because of strong nonlinearity, multiple feasible joint configurations, and strict joint-limit constraints. Inspired by the cooperative construction, adaptive exploration, and collective information-sharing behaviors of beavers, this study develops an improved biomimetic beaver behavior optimizer
[...] Read more.
Accurate inverse kinematics for rehabilitation robotic arms remains challenging because of strong nonlinearity, multiple feasible joint configurations, and strict joint-limit constraints. Inspired by the cooperative construction, adaptive exploration, and collective information-sharing behaviors of beavers, this study develops an improved biomimetic beaver behavior optimizer (IBBO) for optimization-based inverse kinematics solving. In the proposed framework, biologically inspired cooperative search is translated into an engineering-oriented numerical strategy through four complementary mechanisms: a strict elitist replacement with rollback to preserve population fitness consistency, a momentum-inspired information transfer scheme to accumulate effective search directions, a lightweight memetic coordinate-wise local search to strengthen late-stage exploitation, and an adaptive builder–disturbance schedule to progressively shift the search from exploration to refinement. The optimization capability of IBBO is first evaluated on the CEC2017 benchmark suite, where it demonstrates competitive accuracy and robustness. It is then applied to inverse kinematics solving for representative rehabilitation robotic arms by minimizing pose errors under joint constraints. The experimental results show that IBBO can consistently generate feasible joint solutions with improved terminal pose accuracy and stable convergence compared with baseline metaheuristics. Beyond numerical improvement, this study provides a biomimetic optimization framework that transfers beaver-inspired cooperative behaviors into rehabilitation robotics, offering an effective computational approach for constrained inverse kinematics problems.
Full article

Figure 1
Open AccessReview
Large Animal Models for Preclinical Evaluation of Heart Valve Prostheses, Left Ventricular Assist Devices and Total Artificial Hearts: A Narrative Review
by
Oskar Gülcher, Celeste Koster, Jolanda Kluin and Paul Gründeman
Biomimetics 2026, 11(4), 258; https://doi.org/10.3390/biomimetics11040258 - 8 Apr 2026
Abstract
Large animal models are a critical component of the preclinical evaluation of mechanical cardiac implants, enabling assessment of safety and performance under physiological conditions that cannot be adequately reproduced in vitro. Choosing a suitable animal model is important for both scientifically valid and
[...] Read more.
Large animal models are a critical component of the preclinical evaluation of mechanical cardiac implants, enabling assessment of safety and performance under physiological conditions that cannot be adequately reproduced in vitro. Choosing a suitable animal model is important for both scientifically valid and ethically responsible preclinical evaluation. However, interspecies differences between animal models and humans pose significant challenges for relevant translation of preclinical findings to clinical outcomes. This narrative review provides a comprehensive overview of commonly used large animal models (sheep, goats, pigs, and calves) for the preclinical assessment of mechanical cardiac implants, including prosthetic heart valves, ventricular assist devices, and total artificial hearts. We summarize key anatomical and physiological characteristics that influence device implantation, chronic follow-up, and translational value. Emphasis is placed on three critical outcome domains for preclinical evaluation of mechanical cardiac implants: calcification, thrombogenicity, and hemodynamic performance. Species- and age-dependent differences in calcification are reviewed, identifying juvenile sheep as a worst-case model for early manifestation and detection of graft mineralization. Interspecies differences in coagulation biology are examined, showing attenuated platelet responses in sheep and closer similarity between porcine and human platelet behavior, supporting pigs as the preferred thrombogenicity model. Hemodynamic evaluation strategies in acute and chronic large-animal studies are discussed, with particular emphasis on circulatory demands influenced by somatic growth and on device adaptability under varying loading conditions. Overall, this review provides practical, outcome-driven guidance for large animal model selection and experimental design in mechanical cardiac implant research, while identifying key limitations, knowledge gaps, and the need for standardized reporting to improve the translational reliability of preclinical studies. Based on the findings presented in this review, we conclude that there is no single animal model capable of evaluating all relevant aspects of a device. Instead, different animal models provide distinct advantages depending on the outcomes of interest.
Full article
(This article belongs to the Section Development of Biomimetic Methodology)
►▼
Show Figures

Graphical abstract
Open AccessArticle
A Lightweight and Versatile Prosthetic Hand for Daily Grasping
by
Shunping Zhao, Yuki Inoue, Zhenyu Chen, Yicong Lin, Junru Chen, E. Tonatiuh Jimenez-Borgonio, J. Carlos Sanchez-Garcia, Yinlai Jiang, Hiroshi Yokoi, Xiaobei Jing and Xu Yong
Biomimetics 2026, 11(4), 257; https://doi.org/10.3390/biomimetics11040257 - 8 Apr 2026
Abstract
To meet daily grasping needs under lightweight, low-complexity wearable constraints, this study proposes an underactuated multi-finger prosthetic hand with transmission–control co-design to achieve predictable multi-joint synergies and stable grasps under limited actuation. The prototype uses six miniature motors to drive 14 joint degrees
[...] Read more.
To meet daily grasping needs under lightweight, low-complexity wearable constraints, this study proposes an underactuated multi-finger prosthetic hand with transmission–control co-design to achieve predictable multi-joint synergies and stable grasps under limited actuation. The prototype uses six miniature motors to drive 14 joint degrees of freedom (DOFs): four fingers have active metacarpophalangeal actuation with tendon-driven underactuated proximal and distal interphalangeal joints, while the thumb provides two independently controlled DOFs for opposition expansion and posture adjustment. It supports five-finger power grasps, tripod pinches, and lateral pinches. To mitigate tendon slack and stroke inconsistency, active/passive tendon-length constraints are defined, and an equal-stroke configuration is obtained via chord-to-arc mapping. A layered STM32F767-based controller combines a reference rotation range limit (free motion) with encoder speed-decay detection (contact/near-stall) to realize per-finger termination and overdrive protection without force/tactile sensors. Experiments report a total mass of 176.6 g and a peak single-finger driving force of approximately 2.8 N. Following the Feix GRASP taxonomy (33 types), the hand reproduces 24 types (72.7%), covering power, intermediate and precision grasps, both thumb abduction/adduction postures, and palm–pad–side opposition/contact, with stable grasp formation across objects of varying geometries.
Full article
(This article belongs to the Special Issue Bio-Inspired Design, Control and Decision-Making for Musculoskeletal Robots)
►▼
Show Figures

Graphical abstract
Open AccessReview
Biomimetic Design of Dental Restorative Materials: Conceptual Framework and Translational Challenges
by
Tasneem Alluhaidan, Benjamin Hung, Masoumah Qaw, Isadora M. Garcia and Mary Anne S. Melo
Biomimetics 2026, 11(4), 256; https://doi.org/10.3390/biomimetics11040256 - 7 Apr 2026
Abstract
Biomimetics in dental restorative materials has gradually shifted from simply copying the appearance of natural teeth to better understanding how those tissues actually behave. Instead of focusing only on aesthetics, there is now more attention on how enamel and dentin function in real
[...] Read more.
Biomimetics in dental restorative materials has gradually shifted from simply copying the appearance of natural teeth to better understanding how those tissues actually behave. Instead of focusing only on aesthetics, there is now more attention on how enamel and dentin function in real conditions, how they respond to stress, interact with their surroundings, and change over time. Because of this, newer materials are no longer just passive fillers; they are being designed to reflect aspects of natural tooth structure, composition, and behavior within the oral environment. This review brings together key ideas in this area, recent developments, and the challenges that remain. One issue that often comes up is how terms like bioinspired, biomimetic, and bioactive are used. They are sometimes treated as if they mean the same thing, but in practice, they point to different goals or levels of complexity in material design. For instance, some studies focus on creating more organized composite structures or mimicking natural mineralization processes, while others focus on antibacterial surfaces or peptide-based approaches that may support remineralization. There is also growing interest in materials that respond to environmental changes, such as shifts in pH or the early stages of wear. Even with promising laboratory results, these materials are not yet widely used in everyday clinical practice. Several issues continue to slow their adoption, including unclear terminology, limited availability of testing models that reflect real oral conditions, and a lack of long-term clinical data. Part of the challenge lies in the lack of consistent terminology, which can make it harder to compare findings across studies. Manufacturing challenges also remain, particularly when scaling up more complex systems. Moving forward, progress will depend on closer collaboration across disciplines, including materials science, oral biology, microbiology, and digital manufacturing. Such efforts will be important for developing restorative materials that behave more like natural tissues and perform reliably over time inside the mouth.
Full article
(This article belongs to the Special Issue Advances in Biomaterials, Biocomposites and Biopolymers 2026)
►▼
Show Figures

Figure 1
Open AccessArticle
A Biomimetic Gazelle Optimization Approach for Enhanced Temperature Regulation in Electric Furnaces
by
Davut Izci, Adil Ozcayci, Serdar Ekinci, Irfan Okten, Erdal Akin, Gokhan Yuksek, Ali Akdagli, Ali Yildiz and Filiz Karaomerlioglu
Biomimetics 2026, 11(4), 255; https://doi.org/10.3390/biomimetics11040255 - 7 Apr 2026
Abstract
Accurate temperature regulation is essential for ensuring product quality, operational safety, and energy efficiency in industrial electric furnace systems. However, the inherent thermal inertia, time-delay effects, and nonlinear dynamics of furnace processes often make precise temperature control a challenging task. Motivated by these
[...] Read more.
Accurate temperature regulation is essential for ensuring product quality, operational safety, and energy efficiency in industrial electric furnace systems. However, the inherent thermal inertia, time-delay effects, and nonlinear dynamics of furnace processes often make precise temperature control a challenging task. Motivated by these challenges, this study proposes an optimization-based control framework aimed at improving the temperature regulation performance of electric furnace systems. The proposed approach integrates a proportional–integral–derivative (PID) controller with the recently developed gazelle optimization algorithm (GOA) for automatic tuning of the controller parameters. First, a mathematical model of the electric furnace is established to describe the dynamic relationship between the control input and the furnace temperature output. Based on this model, a PID controller is implemented to regulate the furnace temperature. The parameters of the PID controller are then optimized using GOA, a nature-inspired metaheuristic algorithm that mimics the adaptive predator–prey survival strategies observed in gazelle herds. In order to achieve a balanced improvement in both steady-state and transient performance, a composite objective function is introduced. The proposed performance index combines the integral of absolute error with additional transient performance indicators related to maximum overshoot and settling time. The effectiveness of the proposed GOA-based tuning framework is evaluated through extensive simulation studies and statistical analyses conducted over multiple independent optimization runs. The results demonstrate stable convergence behavior, with the optimization process achieving a minimum objective value of 2.4251, a maximum value of 2.5347, and an average value of 2.4674 across 25 runs. The optimized control system exhibits improved dynamic characteristics, including a rise time of 1.8509 s, a settling time of 3.6834 s, and a low overshoot of 1.5104%. To further assess its effectiveness, the proposed GOA–PID control strategy is compared with several widely used controller tuning methods reported in the literature, including genetic algorithm, Ziegler–Nichols, Cohen–Coon, Nelder–Mead, and direct synthesis approaches. Comparative results indicate that the proposed method achieves a superior balance between response speed, stability, and temperature tracking accuracy.
Full article
(This article belongs to the Section Biological Optimisation and Management)
►▼
Show Figures

Figure 1
Journal Menu
► ▼ Journal Menu-
- Biomimetics Home
- Aims & Scope
- Editorial Board
- Topical Advisory Panel
- Instructions for Authors
- Special Issues
- Topics
- Sections
- Article Processing Charge
- Indexing & Archiving
- Editor’s Choice Articles
- Most Cited & Viewed
- Journal Statistics
- Journal History
- Journal Awards
- Conferences
- Editorial Office
- 10th Anniversary
Journal Browser
► ▼ Journal BrowserHighly Accessed Articles
Latest Books
E-Mail Alert
News
Topics
Topic in
ASI, Bioengineering, C, Healthcare, Biomimetics, Processes
Biomedical Engineering, Healthcare and Sustainability, 2nd Edition
Topic Editors: Teen-Hang Meen, Chun-Yen Chang, Charles Tijus, Po-Lei Lee, Yi-Chun DuDeadline: 31 May 2026
Topic in
Biomimetics, Electronics, Gels, Robotics, Technologies
Bio-Inspired, Biomedical, Surgical, Social and AI-Integrated Bio-Mechanical Robotics
Topic Editors: Yanen Wang, Chenguang YangDeadline: 31 July 2026
Topic in
Molecules, Biomimetics, Chemosensors, Life, AI, Sci
Recent Advances in Chemical Artificial Intelligence
Topic Editors: Pier Luigi Gentili, Jerzy Górecki, David C Magri, Pasquale StanoDeadline: 15 October 2026
Topic in
Biophysica, Cells, IJMS, Materials, Micro, Biomimetics, Biomolecules
Biofabrication Technologies for Tissue Repair and Regeneration
Topic Editors: Lorenzo Vannozzi, Eugenio Redolfi RivaDeadline: 20 February 2027
Conferences
Special Issues
Special Issue in
Biomimetics
Human-Inspired Grasp Control in Robotics 2025
Guest Editor: Yi ZhangDeadline: 15 April 2026
Special Issue in
Biomimetics
Recent Advances in Brain-Like Computing
Guest Editors: Xin Yang, Jiqing ZhangDeadline: 20 April 2026
Special Issue in
Biomimetics
Biologically Inspired Design and Control of Robots: Third Edition
Guest Editors: Peng Li, Yantao ShenDeadline: 20 April 2026
Special Issue in
Biomimetics
Biomimetic Strategies to Enhance Bone Tissue Healing, Remodeling and Regeneration: 2nd Edition
Guest Editor: Otto Wilson, Jr.Deadline: 20 April 2026





