Development of a Numerical Model of a Bio-Inspired Sea Lion Robot
Abstract
1. Introduction
2. Materials and Methods
2.1. Overview
2.2. Derivation of Closed-Form Equations of Motion (EoM)
2.3. Trajectory Tracking Controllers
2.4. Hydrodynamic Forces
2.5. Simscape Visualization
2.6. Model Validation Experiments and Data Processing
3. Results
3.1. Effectiveness of Trajectory Tracking Controller
3.2. Linear Position and Velocity During Characteristic Stroke
3.3. Angular Position and Angular Velocity During Characteristic Stroke
3.4. Linear Position and Velocity During Characteristic Stroke with Pelvis Actuation
3.5. Angular Position and Angular Velocity During Characteristic Stroke with Pelvis Actuation
3.6. Head and Pelvis Pitch Maneuver
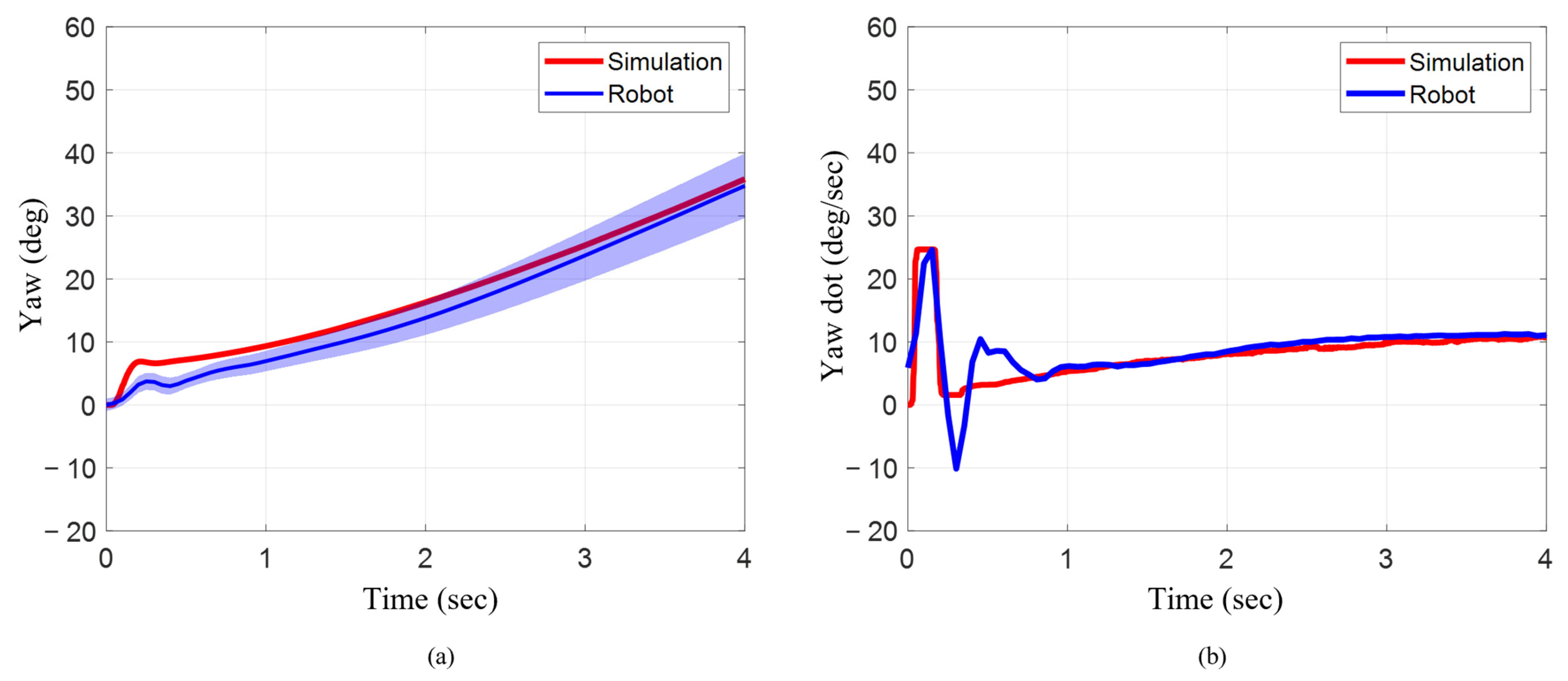
3.7. Head and Pelvis Yaw Maneuver
4. Discussion
5. Conclusions
Supplementary Materials
Author Contributions
Funding
Institutional Review Board Statement
Informed Consent Statement
Data Availability Statement
Acknowledgments
Conflicts of Interest
Abbreviations
| UUV | Unmanned underwater vehicle |
| CFD | Computational fluid dynamics |
| DoFs | Degrees of freedom |
| ULL | Underwater legged locomotion |
References
- Verfuss, U.K.; Aniceto, A.S.; Harris, D.V.; Gillespie, D.; Fielding, S.; Jiménez, G.; Johnston, P.; Sinclair, R.R.; Sivertsen, A.; Solbø, S.A.; et al. A review of unmanned vehicles for the detection and monitoring of marine fauna. Mar. Pollut. Bull. 2019, 140, 17–29. [Google Scholar] [CrossRef] [PubMed]
- Bogue, R. Underwater robots: A review of technologies and applications. Ind. Robot 2015, 42, 186–191. [Google Scholar] [CrossRef]
- Wang, J.; Wu, Z.; Dong, H.; Tan, M.; Yu, J. Development and Control of Underwater Gliding Robots: A Review. IEEE/CAA J. Autom. Sin. 2022, 9, 1543–1560. [Google Scholar] [CrossRef]
- Office of Naval Research. Bio-Inspired Autonomous Systems. 2024. Available online: https://www.onr.navy.mil/organization/departments/code-34/division-341/bio-inspired-autonomous-systems (accessed on 15 April 2025).
- National Oceanic and Atmospheric Administration. New Blue Economy. 2021. Available online: https://www.noaa.gov/blue-economy (accessed on 15 April 2025).
- Sun, B.; Li, W.; Wang, Z.; Zhu, Y.; He, Q.; Guan, X.; Dai, G.; Yuan, D.; Li, A.; Cui, W.; et al. Recent Progress in Modeling and Control of Bio-Inspired Fish Robots. J. Mar. Sci. Eng. 2022, 10, 773. [Google Scholar] [CrossRef]
- Li, G.; Wong, T.-W.; Shih, B.; Guo, C.; Wang, L.; Liu, J.; Wang, T.; Liu, X.; Yan, J.; Wu, B.; et al. Bioinspired soft robots for deep-sea exploration. Nat. Commun. 2023, 14, 7097. [Google Scholar] [CrossRef]
- Li, G.; Liu, G.; Leng, D.; Fang, X.; Li, G.; Wang, W. Underwater Undulating Propulsion Biomimetic Robots: A Review. Biomimetics 2023, 8, 318. [Google Scholar] [CrossRef]
- Fish, F.E. Advantages of aquatic animals as models for bio-inspired drones over present AUV technology. Bioinspir. Biomim. 2020, 15, 025001. [Google Scholar] [CrossRef]
- Bandyopadhyay, P.R. Trends in biorobotic autonomous undersea vehicles. IEEE J. Ocean. Eng. 2005, 30, 109–139. [Google Scholar] [CrossRef]
- Katzschmann, R.K.; DelPreto, J.; MacCurdy, R.; Rus, D. Exploration of underwater life with an acoustically controlled soft robotic fish. Sci. Robot. 2018, 3, eaar3449. [Google Scholar] [CrossRef]
- Mignano, A.P.; Kadapa, S.; Drago, A.C.; Lauder, G.V.; Kwatny, H.G.; Tangorra, J.L. Fish robotics: Multi-fin propulsion and the coupling of fin phase, spacing, and compliance. Bioinspir. Biomim. 2024, 19, 026006. [Google Scholar] [CrossRef]
- Baines, R.; Patiballa, S.K.; Booth, J.; Ramirez, L.; Sipple, T.; Garcia, A.; Fish, F.; Kramer-Bottiglio, R. Multi-environment robotic transitions through adaptive morphogenesis. Nature 2022, 610, 283–289. [Google Scholar] [CrossRef]
- Van der Geest, N.; Garcia, L.; Borret, F.; Nates, R.; Gonzalez, A. Soft-robotic green sea turtle (Chelonia mydas) developed to replace animal experimentation provides new insight into their propulsive strategies. Sci. Rep. 2023, 13, 11983. [Google Scholar] [CrossRef]
- Khalil, W.; Gallot, G.; Ibrahim, O.; Boyer, F. Dynamic Modeling of a 3-D Serial Eel-Like Robot. In Proceedings of the 2005 IEEE International Conference on Robotics and Automation, Barcelona, Spain, 18–22 April 2005; pp. 1270–1275. [Google Scholar] [CrossRef]
- Vaquero, T.S.; Daddi, G.; Thakker, R.; Paton, M.; Jasour, A.; Strub, M.P.; Swan, R.M.; Royce, R.; Gildner, M.; Tosi, P.; et al. EELS: Autonomous snake-like robot with task and motion planning capabilities for ice world exploration. Sci. Robot. 2024, 9, eadh8332. [Google Scholar] [CrossRef]
- Transeth, A.A.; Leine, R.I.; Glocker, C.; Pettersen, K.Y.; Liljeback, P. Snake Robot Obstacle-Aided Locomotion: Modeling, Simulations, and Experiments. IEEE Trans. Robot. 2008, 24, 88–104. [Google Scholar] [CrossRef]
- Kelasidi, E.; Pettersen, K.Y.; Gravdahl, J.T.; Liljebäck, P. Modeling of underwater snake robots. In Proceedings of the 2014 IEEE International Conference on Robotics and Automation (ICRA), Hong Kong, China, 31 May–5 June 2014; pp. 4540–4547. [Google Scholar] [CrossRef]
- Kelasidi, E.; Liljeback, P.; Pettersen, K.Y.; Gravdahl, J.T. Innovation in Underwater Robots: Biologically Inspired Swimming Snake Robots. IEEE Robot. Autom. Mag. 2016, 23, 44–62. [Google Scholar] [CrossRef]
- Schmidt-Didlaukies, H.M.; Sørensen, A.J.; Pettersen, K.Y. Modeling of Articulated Underwater Robots for Simulation and Control. In Proceedings of the 2018 IEEE/OES Autonomous Underwater Vehicle Workshop (AUV), Porto, Portugal, 6–9 November 2018; pp. 1–7. [Google Scholar] [CrossRef]
- Leonard, N.E. Stability of a bottom-heavy underwater vehicle. Automatica 1997, 33, 331–346. [Google Scholar] [CrossRef]
- Kwatny, H.G.; Blankenship, G. Nonlinear Control and Analytical Mechanics: A Computational Approach; Birkhäuser: New York, NY, USA, 2000; Available online: https://link.springer.com/book/9780817641474 (accessed on 3 March 2025).
- Prestero, T.T.J. Verification of a Six-Degree of Freedom Simulation Model for the REMUS Autonomous Underwater Vehicle. Master’s Thesis, Massachusetts Institute of Technology, Cambridge, MA, USA, 2001. Available online: https://dspace.mit.edu/handle/1721.1/65068 (accessed on 25 February 2025).
- Wang, C.; Zhang, F.; Schaefer, D. Dynamic modeling of an autonomous underwater vehicle. J. Mar. Sci. Technol. 2015, 20, 199–212. [Google Scholar] [CrossRef]
- Friedman, C.; Leftwich, M.C. The kinematics of the California sea lion foreflipper during forward swimming. Bioinspir. Biomim. 2014, 9, 046010. [Google Scholar] [CrossRef]
- Fossen, T.I. Guidance and Control of Ocean Vehicles; John Wiley & Sons: Hoboken, NJ, USA, 1994; Available online: https://www.wiley.com/en-us/Guidance+and+Control+of+Ocean+Vehicles-p-9780471941132 (accessed on 26 February 2025).
- Go, G.; Ahn, H.T. Hydrodynamic derivative determination based on CFD and motion simulation for a tow-fish. Appl. Ocean Res. 2019, 82, 191–209. [Google Scholar] [CrossRef]
- Hopkin, D.; Davies, M.; Gartshore, I. The aerodynamics and control of a remotely-piloted underwater towed vehicle. Can. Aeronaut. Space J. 1990, 36, 122–129. [Google Scholar]
- Moonesun, M.; Javadi, M.; Charmdooz, P.; Karol; Mikhailovich, U. Evaluation of submarine model test in towing tank and comparison with CFD and experimental formulas for fully submerged resistance. Indian J. Geo Mar. Sci. 2013, 42, 1049–1056. [Google Scholar]
- Marcouiller, N.; Kadapa, S.; Drago, A.; Fish, F.; Leftwich, M.; Kwatny, H.; Tangorra, J. Development of a Bio-robotic Swimmer Based on the California Sea Lion. Res. Sq. 2025. [Google Scholar] [CrossRef]
- Wieber, P.-B.; Tedrake, R.; Kuindersma, S. Modeling and Control of Legged Robots. In Springer Handbook of Robotics; Siciliano, B., Khatib, O., Eds.; Springer: Cham, Switzerland, 2016; pp. 1203–1234. [Google Scholar] [CrossRef]
- Silva, M.; Barbosa, R.; Castro, T. Multi-legged Walking Robot Modelling in MATLAB/SimmechanicsTM and Its Simulation. In Proceedings of the 2013 8th EUROSIM Congress on Modelling and Simulation, Cardiff, UK, 10–13 September 2013; pp. 226–231. [Google Scholar] [CrossRef]
- Velásquez-Lobo, M.F.; Ramirez-Cortés, J.M.; de Jesus Rangel-Magdaleno, J.; Vázquez-González, J.L. Modeling a biped robot on Matlab/SimMechanics. In Proceedings of the CONIELECOMP 2013, 23rd International Conference on Electronics, Communications and Computing, Cholula, Mexico, 11–13 March 2013; pp. 203–206. [Google Scholar] [CrossRef]
- Lock, R.J.; Vaidyanathan, R.; Burgess, S.C.; Loveless, J. Development of a biologically inspired multi-modal wing model for aerial-aquatic robotic vehicles through empirical and numerical modelling of the common guillemot, Uria aalge. Bioinspir. Biomim. 2010, 5, 046001. [Google Scholar] [CrossRef]
- Shen, Y.; Ge, W.; Miao, P. Multibody-Dynamic Modeling and Stability Analysis for a Bird-scale Flapping-wing Aerial Vehicle. J. Intell. Robot. Syst. 2021, 103, 9. [Google Scholar] [CrossRef]
- Calisti, M.; Corucci, F.; Arienti, A.; Laschi, C. Dynamics of underwater legged locomotion: Modeling and experiments on an octopus-inspired robot. Bioinspir. Biomim. 2015, 10, 046012. [Google Scholar] [CrossRef] [PubMed]
- Boyer, F.; Porez, M.; Leroyer, A.; Visonneau, M. Fast Dynamics of an Eel-Like Robot—Comparisons With Navier–Stokes Simulations. IEEE Trans. Robot. 2008, 24, 1274–1288. [Google Scholar] [CrossRef]
- Boyer, F.; Porez, M.; Khalil, W. Macro-continuous computed torque algorithm for a three-dimensional Eel-like robot. IEEE Trans. Robot. 2006, 22, 763–775. [Google Scholar] [CrossRef]
- Wiens, A.J.; Nahon, M. Optimally efficient swimming in hyper-redundant mechanisms: Control, design, and energy recovery. Bioinspir. Biomim. 2012, 7, 046016. [Google Scholar] [CrossRef]
- Bandara, C.T.; Ratnaweera, A.; Maithripala, D.H.S. Modeling and Control Approach for a Complex-Shaped Underwater Vehicle. Am. J. Mech. Eng. 2019, 7, 158–171. [Google Scholar] [CrossRef]
- Tang, S.; Ura, T.; Nakatani, T.; Blair Thornton, B.; Jiang, T. Estimation of the hydrodynamic coefficients of the complex-shaped autonomous underwater vehicle TUNA-SAND. J. Mar. Sci. Technol. 2009, 14, 373–386. [Google Scholar] [CrossRef]
- Drago, A.; Kadapa, S.; Marcouiller, N.; Kwatny, H.G.; Tangorra, J.L. Using Reinforcement Learning to Develop a Novel Gait for a Bio-Robotic California Sea Lion. Biomimetics 2024, 9, 522. [Google Scholar] [CrossRef]
- Malvestuto, F.S.; Gale, L.J. Formulas for Additional Mass Corrections to the Moments of Inertia of Airplanes; NASA: Washington, DC, USA, 1947. Available online: https://ntrs.nasa.gov/citations/19930082122 (accessed on 26 February 2025).
- Zhao, S.; Yuh, J. Experimental study on advanced underwater robot control. IEEE Trans. Robot. 2005, 21, 695–703. [Google Scholar] [CrossRef]
- Fossen, T.I.; Sagatun, S.I. Adaptive control of nonlinear systems: A case study of underwater robotic systems. J. Robot. Syst. 1991, 8, 393–412. [Google Scholar] [CrossRef]
- García-Valdovinos, L.G.; Salgado-Jiménez, T.; Bandala-Sánchez, M.; Nava-Balanzar, L.; Hernández-Alvarado, R.; Cruz-Ledesma, J.A. Modelling, Design and Robust Control of a Remotely Operated Underwater Vehicle. Int. J. Adv. Robot. Syst. 2014, 11, 1–16. [Google Scholar] [CrossRef]
- Khalaji, A.K.; Zahedifar, R. Lyapunov-Based Formation Control of Underwater Robots. Robotica 2020, 38, 1105–1122. [Google Scholar] [CrossRef]
- Antonelli, G. Underwater Robots; Springer Tracts in Advanced Robotics; Springer: Cham, Switzerland, 2018; Volume 123. [Google Scholar] [CrossRef]














Full model![]() | Length | L | 1.12 m |
| Breadth | b | 0.50 m | |
| Width | w | 0.30 m | |
Main body![]() | Added mass coefficients | Xudot | 1.17 |
| Yvdot | 21.26 | ||
| Zwdot | 25.51 | ||
| Drag coefficients | Cdx | 0.2 | |
| Cdy | 0.6 | ||
| Cdz | 0.6 | ||
| Mass w/out water | mass | 3.65 kg | |
| Inertia | (IxM, IyM, IzM) | (0.085, 0.37, 0.4) | |
Fore flipper![]() | Added mass coefficients for flat plate | Ma (flipper) | 0.99 |
| Drag coefficients for flat plate | Cd (flipper) | 1.28 | |
| Mass | mass | 0.20 kg | |
| Inertia | (IxLF, IyLF, IzLF) | (9 × 10−5, 0.0013, 0.0014) | |
Head![]() | Mass w/out water | mass | 2.33 kg |
| Inertia | (Ixhead, Iyhead, Izhead) | (0.014, 0.045, 0.045) | |
Pelvis![]() | Mass w/out water | mass | 1.79 kg |
| Inertia | (Ixhind, Iyhind, Izhind) | (0.011, 0.039, 0.039) | |
Hind flipper![]() | Mass | mass | 0.14 kg |
| Inertia | (IxLH, IyLH, IzLH) | (7 × 10−5, 3.94 × 10−4, 4.6 × 10−4) | |
Full model![]() | Volume of water inside SEAMOUR | volume% | 40 |
| Velocity Magnitude | Cycle 1 | Cycle 2 | Cycle 3 | |||
|---|---|---|---|---|---|---|
| Stroke | Max. ||V|| (m/s) | Mean ||V|| (m/s) | Max. ||V|| (m/s) | Mean ||V|| (m/s) | Max. ||V|| (m/s) | Mean ||V|| (m/s) |
| CS ROBOT | 0.33 | 0.15 | 0.37 | 0.26 | 0.36 | 0.27 |
| CS SIM | 0.21 | 0.09 | 0.32 | 0.24 | 0.39 | 0.32 |
| CS with pelvis ROBOT | 0.35 | 0.16 | 0.38 | 0.27 | 0.38 | 0.29 |
| CS with pelvis SIM | 0.22 | 0.11 | 0.35 | 0.27 | 0.42 | 0.36 |
| Orientation | Cycle 1 | Cycle 2 | Cycle 3 | ||||||
|---|---|---|---|---|---|---|---|---|---|
| Stroke | Final θ (deg) | Max. (deg/sec) | Mean (deg/sec) | Final θ (deg) | Max. (deg/sec) | Mean (deg/sec) | Final θ (deg) | Max. (deg/sec) | Mean (deg/sec) |
| CS ROBOT | 16.89 | 22.62 | 5.81 | 29.43 | 14.85 | 4.31 | 42.16 | 15.16 | 4.82 |
| CS SIM | 12.02 | 10.93 | 4.68 | 30.65 | 8.95 | 6.17 | 35.15 | 4.35 | 1.71 |
| CS with pelvis ROBOT | 8.04 | 17.56 | 2.73 | 5.63 | 16.72 | –0.86 | 0.94 | 18.43 | –1.61 |
| CS with pelvis SIM | 1.58 | 24.39 | 0.81 | 3.15 | 21.77 | 0.87 | –1.88 | 23.73 | –1.37 |
Disclaimer/Publisher’s Note: The statements, opinions and data contained in all publications are solely those of the individual author(s) and contributor(s) and not of MDPI and/or the editor(s). MDPI and/or the editor(s) disclaim responsibility for any injury to people or property resulting from any ideas, methods, instructions or products referred to in the content. |
© 2025 by the authors. Licensee MDPI, Basel, Switzerland. This article is an open access article distributed under the terms and conditions of the Creative Commons Attribution (CC BY) license (https://creativecommons.org/licenses/by/4.0/).
Share and Cite
Kadapa, S.; Marcouiller, N.; Drago, A.C.; Tangorra, J.L.; Kwatny, H.G. Development of a Numerical Model of a Bio-Inspired Sea Lion Robot. Biomimetics 2025, 10, 772. https://doi.org/10.3390/biomimetics10110772
Kadapa S, Marcouiller N, Drago AC, Tangorra JL, Kwatny HG. Development of a Numerical Model of a Bio-Inspired Sea Lion Robot. Biomimetics. 2025; 10(11):772. https://doi.org/10.3390/biomimetics10110772
Chicago/Turabian StyleKadapa, Shraman, Nicholas Marcouiller, Anthony C. Drago, James L. Tangorra, and Harry G. Kwatny. 2025. "Development of a Numerical Model of a Bio-Inspired Sea Lion Robot" Biomimetics 10, no. 11: 772. https://doi.org/10.3390/biomimetics10110772
APA StyleKadapa, S., Marcouiller, N., Drago, A. C., Tangorra, J. L., & Kwatny, H. G. (2025). Development of a Numerical Model of a Bio-Inspired Sea Lion Robot. Biomimetics, 10(11), 772. https://doi.org/10.3390/biomimetics10110772








