Next Issue
Volume 115, JIEE 2025
Previous Issue
Volume 113, SMTS 2025
 
 
engproc-logo

Journal Browser

Journal Browser

Eng. Proc., 2025, AdvaMAP 2025

The International Conference on Advanced Manufacturing and Materials Processing 2025

Bali, Indonesia | 26–27 July 2025.

Volume Editors:
Ch Sateesh Kumar, University of Ljubljana, Ljubljana, Slovenia
Himadri Majumder, G H Raisoni College of Engineering and Management, Pune, India
Abhishek Sharma, Government Engineering College Palamu, Medininagar, India
Filipe Fernandes, Polytechnic of Porto, Porto, Portugal

Number of Papers: 22
  • Issues are regarded as officially published after their release is announced to the table of contents alert mailing list.
  • You may sign up for e-mail alerts to receive table of contents of newly released issues.
  • PDF is the official format for papers published in both, html and pdf forms. To view the papers in pdf format, click on the "PDF Full-text" link, and use the free Adobe Reader to open them.
Cover Story (view full-size image): The International Conference on Advanced Manufacturing and Materials Processing 2025 was held in Bali, Indonesia, on 26 to 27 July 2025. The conference was organized with the support of Indian and [...] Read more.
Order results
Result details
Select all
Export citation of selected articles as:

Editorial

Jump to: Other

3 pages, 158 KB  
Editorial
Preface: International Conference on Advanced Manufacturing and Materials Processing (AdvaMAP 2025)
by Ch Sateesh Kumar, Himadri Majumder, Abhishek Sharma and Filipe Fernandes
Eng. Proc. 2025, 114(1), 22; https://doi.org/10.3390/engproc2025114022 - 14 Nov 2025
Viewed by 708
Abstract
AdvaMAP-2025 (https://advamap [...] Full article

Other

Jump to: Editorial

12 pages, 3701 KB  
Proceeding Paper
Influence of T6 Heat Treatment on Densification, Mechanical, and Wear Behavior of Plantain Peel Ash Reinforced Aluminum Matrix Composites
by Osarue Osaruene Edosa, Francis Kunzi Tekweme, Peter A. Olubambi and Kapil Gupta
Eng. Proc. 2025, 114(1), 1; https://doi.org/10.3390/engproc2025114001 - 31 Oct 2025
Viewed by 1084
Abstract
In this article, we investigate the impact of T6 heat treatment on Al/Mg/PPA composites’ microstructure, densification, wear, and mechanical properties. The samples were synthesized using a ball milling machine and spark plasma sintering (SPS). Microstructural analysis revealed homogeneously distributed Al, Mg, and PPA [...] Read more.
In this article, we investigate the impact of T6 heat treatment on Al/Mg/PPA composites’ microstructure, densification, wear, and mechanical properties. The samples were synthesized using a ball milling machine and spark plasma sintering (SPS). Microstructural analysis revealed homogeneously distributed Al, Mg, and PPA particles. However, microstructural defects such as micro-pores and cracks increased due to prolonged heating. Precipitations such as Al2O3, MgO, and MgAl2O4 were present in the composites, and no new phase was detected after the heat treatment. The grain size analysis showed that no significant grain growth occurred. The porosity of the composite samples increased significantly, with sample H4 (Al/2Mg/15PPA) displaying the highest porosity of 148.55% after the heat treatment. The composites’ hardness improved after the T6 heat treatment, with sample H2 (Al/2Mg/5PPA) displaying the maximum hardness of 69.4 HV, representing an increase of 12.48%. More significantly, the compressive strength of all the samples reinforced with PPA, dropped at a percentage range of 42.30–51.50% after the heat treatment. It can, therefore, be inferred from this investigation that the T6 heat treatment is most suitable for improving the hardness of heat-treatable aluminum alloys and composites rather than improving their overall properties. Full article
Show Figures

Figure 1

13 pages, 1209 KB  
Proceeding Paper
Execution of Pull System and Constant Work-in-Process Using Kanban System—A Case Study
by Kamal Ukey, Sameer S. Gajghate, Subhash Kumar, Akhya Kumar Behera and Himadri Majumder
Eng. Proc. 2025, 114(1), 2; https://doi.org/10.3390/engproc2025114002 - 3 Nov 2025
Viewed by 3684
Abstract
This study presents the implementation of a pull-based production system integrated with a constant work-in-process (CONWIP) approach using the Kanban Methodology in a bearing manufacturing industry. A case study on the UN 3213B bottom roller bearing was conducted, where kanban card design and [...] Read more.
This study presents the implementation of a pull-based production system integrated with a constant work-in-process (CONWIP) approach using the Kanban Methodology in a bearing manufacturing industry. A case study on the UN 3213B bottom roller bearing was conducted, where kanban card design and quantity were determined based on average monthly demand and replenishment time. The methodology involved product-quantity (PQ) analysis, value stream mapping, and stepwise kanban system deployment. As a result of the implementation, the number of kanban cards was reduced from 48 to 38, while work-in-process (WIP) inventory decreased by approximately 20,000 units (27.79%). Replenishment time for the inner ring was reduced from 6.94 to 6.53 days and, for the outer ring, from 6.33 to 5.98 days. The safety factor dropped from 2.5 to 2.0, indicating improved process reliability. The novelty of this work lies in its practical demonstration of integrating kanban with CONWIP for real-time inventory control and lead-time reduction in a high-demand manufacturing setting, offering a scalable model for similar industries. Full article
Show Figures

Figure 1

7 pages, 661 KB  
Proceeding Paper
Performance Enhancement of EDM Utilizing a Cryogenically Treated Electrode: An Experimental Investigation on Monel 400 Alloy
by Arindam Sinha, Md Piyar Uddin, Arindam Majumder and John Deb Barma
Eng. Proc. 2025, 114(1), 3; https://doi.org/10.3390/engproc2025114003 - 3 Nov 2025
Viewed by 453
Abstract
In recent years, unconventional machine techniques have made the machining process simpler than it was under conventional machining methods. EDM is recognized as one of the leading methods in unconventional machining processes. The need for materials with improved mechanical properties continues to rise [...] Read more.
In recent years, unconventional machine techniques have made the machining process simpler than it was under conventional machining methods. EDM is recognized as one of the leading methods in unconventional machining processes. The need for materials with improved mechanical properties continues to rise due to constant advancements in the mechanical industry. Cryogenic treatment is used for property enhancement and can be useful in an extensive range of metals. This research investigates the performance of a cryogenically treated copper electrode during EDM of Monel 400. The EDM parameters varied during the research are pulse on time, pulse off time, gap voltage, and discharge current. The experiments were designed using Taguchi’s design of experiment. The constraints of the process are fine-tuned for both MRR and surface smoothness, with their proportion impacts assessed through the ANOVA technique. Regression analysis is accomplished, creating an experimental correlation between both MRR and surface smoothness, examined using RSM technique. This comprehensive study demonstrates that cryogenic treatment of electrode provides better MRR and SR. Full article
Show Figures

Figure 1

7 pages, 396 KB  
Proceeding Paper
Finite Element Assessment of Temperature Effects on the Performance of Bituminous Pavement Materials
by Raman Kumar and Sanjeev Sinha
Eng. Proc. 2025, 114(1), 4; https://doi.org/10.3390/engproc2025114004 - 3 Nov 2025
Viewed by 684
Abstract
This study investigates the effectiveness of the finite element method for predicting the performance of flexible pavements subjected to varying traffic-loading and environmental conditions. A two-dimensional axisymmetric finite element model of a flexible pavement structure was developed using ABAQUS software v2022. In order [...] Read more.
This study investigates the effectiveness of the finite element method for predicting the performance of flexible pavements subjected to varying traffic-loading and environmental conditions. A two-dimensional axisymmetric finite element model of a flexible pavement structure was developed using ABAQUS software v2022. In order to estimate the necessary pavement stiffness for reducing the likelihood of rutting and fatigue failure, the impacts of loading and operational characteristics of modern trucks were taken into consideration. Detailed parametric analyses were conducted to comprehensively assess the effect of substrate temperature profile variations on pavement performance. The findings demonstrate that utilization of a stiffer binder results in substantial reductions in critical tensile and compressive strains. Full article
Show Figures

Figure 1

8 pages, 214 KB  
Proceeding Paper
Factors Driving the Adoption of Modular Building Practices in the Construction Industry
by Ifije Ohiomah and Olusegun Oguntona
Eng. Proc. 2025, 114(1), 5; https://doi.org/10.3390/engproc2025114005 - 4 Nov 2025
Viewed by 1685
Abstract
The construction industry is transforming toward innovative and sustainable building methods, with modular building emerging as a viable alternative to conventional techniques. Modular building practices (MBPs) are regarded as an efficient and sustainable alternative driven by the need to reduce costs, minimise material [...] Read more.
The construction industry is transforming toward innovative and sustainable building methods, with modular building emerging as a viable alternative to conventional techniques. Modular building practices (MBPs) are regarded as an efficient and sustainable alternative driven by the need to reduce costs, minimise material waste, improve project timelines, and meet technological and environmental demands in the construction industry. This study, therefore, explores the key factors promoting the adoption of MBPs within the construction space. Using a quantitative research design, data were collected through structured questionnaires administered to registered and practising construction professionals, including architects, engineers, project managers, and quantity surveyors across various construction firms in South Africa. The instrument’s reliability was confirmed with a high Cronbach’s alpha coefficient of 0.974, indicating excellent internal consistency. Findings reveal that education and training, increased funding for research and development, tax imposition on traditional building components, introducing relevant support policies and legislations, and awareness creation among the stakeholders are key drivers of MBPs. The findings underscore the importance of aligning industry practices with policy incentives, investing in workforce upskilling, and enhancing stakeholder engagement to accelerate the transition toward modular construction. The study contributes to both the academic literature and industry knowledge by providing empirical evidence on the multidimensional factors promoting modular practices. Implementation of supportive regulations and incentives that promote sustainability, streamlined approval processes, and innovation is highly recommended. Full article
10 pages, 901 KB  
Proceeding Paper
A Review on Wire Arc Additive Manufacturing of Inconel Alloys
by Divy Patel, Kishan Fuse, Nagarao Surner and Kiran Wakchaure
Eng. Proc. 2025, 114(1), 6; https://doi.org/10.3390/engproc2025114006 - 5 Nov 2025
Cited by 1 | Viewed by 1902
Abstract
WAAM is a technique for fabricating large-scale metallic components in an efficient and cost-effective way. Inconel alloys are a nickel-based superalloy popular for their excellent mechanical properties and corrosion resistance. They have been widely investigated for fabricating components using WAAM. This review aims [...] Read more.
WAAM is a technique for fabricating large-scale metallic components in an efficient and cost-effective way. Inconel alloys are a nickel-based superalloy popular for their excellent mechanical properties and corrosion resistance. They have been widely investigated for fabricating components using WAAM. This review aims to fill the gap dedicated to the fabrication of WAAM-based Inconel alloy parts. The WAAM of Inconel alloys is then thoroughly reviewed in terms of microstructure and mechanical behavior, as well as the effect of relevant process variables, including heat input, travel speed, and shielding gas mixture. Furthermore, this article also highlights several challenges and defects that occurred during and after fabricating the component, providing valuable insights. Several strategies for improvement are presented to improve the performance of the WAAM of Inconel alloys. Full article
Show Figures

Figure 1

11 pages, 1744 KB  
Proceeding Paper
Ergonomics Interventions in the Case of Automotive Manufacturing for Improving Performance and Well-Being
by Innocent Fana Ndlovu and Kapil Gupta
Eng. Proc. 2025, 114(1), 7; https://doi.org/10.3390/engproc2025114007 - 4 Nov 2025
Viewed by 2842
Abstract
Ergonomics plays a significant role in the industrial workplaces by optimizing process efficiency while considering well-being of operators or workers. In the present case, an ergonomic study was conducted in an automotive manufacturing firm. There were discomfort- and fatigue-related complaints from workers engaged [...] Read more.
Ergonomics plays a significant role in the industrial workplaces by optimizing process efficiency while considering well-being of operators or workers. In the present case, an ergonomic study was conducted in an automotive manufacturing firm. There were discomfort- and fatigue-related complaints from workers engaged in the assembly and manual material handling operations. A thorough investigation was conducted using Body Parts Symptoms Survey (BPSS) and RULA, after discussing with the workers and observing the operations. Immediate ergonomics interventions and related issues have been identified and a new workstation with improved design was fabricated to minimize the ergonomic issues. Workers reported improvement in comfort level upon working on ergonomically sound workstations. Regular ergonomic assessments and continuous improvement with modification in workstations and processing techniques have been recommended to maintain a safe and productive workplace. Full article
Show Figures

Figure 1

18 pages, 1557 KB  
Proceeding Paper
Industrial Engineering Needs a Revolution to Become Effective and Sustainable: An Exhaustive Review and Outlook
by Avinash Somatkar, Mahendra U. Gaikwad, Pramodkumar Bagade, Mukund R. Kharde and Vaishali M. Dhede
Eng. Proc. 2025, 114(1), 8; https://doi.org/10.3390/engproc2025114008 - 4 Nov 2025
Viewed by 6894
Abstract
Industrial engineering has long served as a cornerstone of productivity and efficiency in manufacturing environments by focusing on the design and optimization of machinery, processes, and systems. However, its application has largely remained confined within the traditional boundaries of factory floors. This narrow [...] Read more.
Industrial engineering has long served as a cornerstone of productivity and efficiency in manufacturing environments by focusing on the design and optimization of machinery, processes, and systems. However, its application has largely remained confined within the traditional boundaries of factory floors. This narrow scope has limited its potential in addressing broader, systemic challenges in a rapidly evolving industrial landscape. This research identifies a significant gap: despite its foundational role in operations, industrial engineering has not fully adapted to the demands of Industry 4.0 and the emerging paradigms of Industry 5.0, which emphasize human–machine harmony, sustainability, and adaptability. This paper advocates for a revolution in industrial engineering—one that transcends conventional methods and redefines the discipline through open-minded innovation, universal applicability, and immediate transformation. The novelty of this review lies in its conceptual framework that promotes optimization as a mindset rather than a rigid methodology. It argues that industrial engineering must evolve into a dynamic discipline capable of creative problem-solving, unrestricted by outdated procedures or limited applications. This paper outlines three key transformations required to achieve this revolution: (1) the universal application of industrial engineering principles beyond traditional domains; (2) the prioritization of innovation and creativity over procedural optimization; and (3) the urgency of immediate implementation. By challenging conventional thinking and encouraging the development of novel, potentially patentable approaches, this study aims to position industrial engineering at the forefront of technological revolutions and socio-technical change. This revolutionary perspective is intended to guide both academics and practitioners in embracing a more fluid, adaptive, and forward-looking role, ensuring that industrial engineering remains relevant and impactful in shaping the future of global industry in the context of Industry 4.0 and beyond. Full article
Show Figures

Figure 1

8 pages, 532 KB  
Proceeding Paper
Developing Bio-Inspired Sustainability Assessment Tool: The Role of Energy Efficiency
by Olusegun Oguntona
Eng. Proc. 2025, 114(1), 9; https://doi.org/10.3390/engproc2025114009 - 5 Nov 2025
Viewed by 603
Abstract
The escalating demand for sustainable development in the built environment necessitates the integration of innovative, system-based assessment tools. This study investigates the role of energy efficiency (EE) within a nature-inspired sustainability assessment framework, drawing from biomimicry principles to evaluate green building practices in [...] Read more.
The escalating demand for sustainable development in the built environment necessitates the integration of innovative, system-based assessment tools. This study investigates the role of energy efficiency (EE) within a nature-inspired sustainability assessment framework, drawing from biomimicry principles to evaluate green building practices in South Africa. Grounded in the ethos of nature’s efficiency, such as closed-loop energy systems, passive energy use, efficiency through form and function, and decentralised and localised energy generation, this study identifies and prioritises key EE criteria, including efficient energy management, renewable energy optimisation, passive heating, ventilation and air conditioning (HVAC) systems, and energy-saving technologies. Using the Analytic Hierarchy Process (AHP), this research engaged 38 highly experienced, practising, and registered construction professionals to perform pairwise comparisons of EE criteria. Results revealed that efficient energy management (29.8%) emerged as the most significant factor, followed closely by energy-saving equipment (26.4%), with strong expert consensus (consistency ratio = 0.03). The findings reflect a convergence of ecological wisdom and industry expertise, suggesting that nature’s design strategies offer a compelling roadmap for achieving sustainable energy performance in buildings. This study reinforces the applicability of biomimicry in shaping context-specific sustainability metrics and informs the development of adaptive, ecologically aligned certification frameworks. This study recommends the integration of these EE criteria into building rating systems, fostering interdisciplinary collaboration, and scaling nature-based frameworks to inform global sustainability practice. By bridging theory and application, this study advances a regenerative approach to construction that aligns with the UN Sustainable Development Goals and long-term environmental resilience. Full article
Show Figures

Figure 1

15 pages, 2384 KB  
Proceeding Paper
Leveraging IoT for Performance Enhancement of Logistics: Case of a Multinational Company
by Ndiene Manugu and Kapil Gupta
Eng. Proc. 2025, 114(1), 10; https://doi.org/10.3390/engproc2025114010 - 5 Nov 2025
Cited by 1 | Viewed by 1581
Abstract
The implementation of the Internet of Things (IoT) in logistics has the ability to transform the whole logistics industry by improving business models, operational efficiency, traceability, security, and customer experience. The manual logistics process causing a lot of late deliveries, wrong deliveries, and [...] Read more.
The implementation of the Internet of Things (IoT) in logistics has the ability to transform the whole logistics industry by improving business models, operational efficiency, traceability, security, and customer experience. The manual logistics process causing a lot of late deliveries, wrong deliveries, and line stoppages in a multinational automotive company. That led to the pursuit of this research work to convert the manual call-off process to a fully system-controlled process. The main objective of this research was to implement system-controlled warehouse call-offs and scheduling processes to reduce line stoppages caused by late and incorrect delivery of parts to the line, as well as hot call-offs, and to improve the overall efficiency of line supply routes. The introduction of IoT in the warehouse comes with a takted process, meaning that each step of the line supply process is timed. The process introduces scanners to support process confirmation and link every process step to System Applications and Products in Data Processing (SAP) to allow for traceability. The interconnected devices and system in this study connect line-side reality (using Rapid Frequency Identification (RFID), optic sensors, and the Integrated Production System Logistics (IPSL) bill of material information) with the SAP demand and part requirements. The IoT implementation results show a great improvement in the overall logistics of line supply processes. A decrease in line stoppages is witnessed, with a reduction of 69%, and line-side confirmation makes tracing easier, thereby enhancing process transparency. The addition of scanners provides line supply employees transparency with respect to where parts are going, further reducing the probability of wrong deliveries. Waste reduction is also a result of this research, as the takted processes allow for time saving on the round-trip time, which is reduced by 32%. Conclusively, this research adds to the expanding corpus of research on the application of IoT in logistics and offers useful advice to policymakers and logistics managers who wish to integrate IoT technologies into their operations. Full article
Show Figures

Figure 1

13 pages, 3758 KB  
Proceeding Paper
Development of Intelligent Video Surveillance System Using Deep Learning and Convolutional Neural Networks: A Proactive Security Solution
by Priya Chaware, Vidya Dhamdhere, Mahendra Sawane, Sarita Patil, Padmavati Sarode and Kamal Ukey
Eng. Proc. 2025, 114(1), 11; https://doi.org/10.3390/engproc2025114011 - 6 Nov 2025
Cited by 1 | Viewed by 3555
Abstract
The combination of innovative criminal activity detection systems with deep learning technologies has transformed public safety and surveillance tools. This study presents the expansion and experimental evaluation of an intelligent video surveillance system that integrates facial recognition, activity recognition and weapon detection using [...] Read more.
The combination of innovative criminal activity detection systems with deep learning technologies has transformed public safety and surveillance tools. This study presents the expansion and experimental evaluation of an intelligent video surveillance system that integrates facial recognition, activity recognition and weapon detection using recurrent neural networks (RNNs), convolutional neural networks (CNNs) and YOLO-based models. Unlike purely review-based contributions, this work combines a comprehensive survey of existing methodologies with the design and implementation of a prototype system, validated through real-time video surveillance experiments. The proposed system demonstrates high accuracy in detecting faces, weapons, and suspicious activities, supported by a graphical user interface for practical deployment. Significant barriers include performance inefficiencies and ethical implications, and dataset biases are also critically analyzed. The findings highlight both the technical effectiveness of the system and the broader implications for scalable, automated, and ethically responsible surveillance solutions in the context of Industry 4.0. Full article
Show Figures

Figure 1

15 pages, 2674 KB  
Proceeding Paper
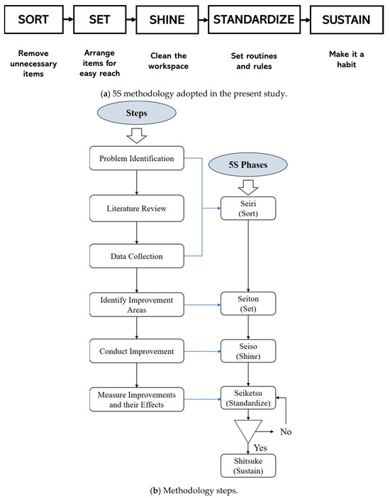
Application of the 5S Technique of Lean Manufacturing to Organize a Laboratory Space and Enhance Productivity Towards a Green University
by Lehlogonolo Mabusela, Mfundo Nkosi and Kapil Gupta
Eng. Proc. 2025, 114(1), 12; https://doi.org/10.3390/engproc2025114012 - 6 Nov 2025
Cited by 2 | Viewed by 6156
Abstract
Lean manufacturing emphasized reducing waste and improving efficiency, with the 5S methodology, Seiri (Sort), Seiton (Set in Order), Seiso (Shine), Seiketsu (Standardize), and Shitsuke (Sustain) as key tools. This study explored 5S implementation in a laboratory of a university, which initially suffered from [...] Read more.
Lean manufacturing emphasized reducing waste and improving efficiency, with the 5S methodology, Seiri (Sort), Seiton (Set in Order), Seiso (Shine), Seiketsu (Standardize), and Shitsuke (Sustain) as key tools. This study explored 5S implementation in a laboratory of a university, which initially suffered from disorganization, inefficiencies, and wasted resources. The intervention involved data collection, discussions with lab technicians and students, and layout mapping. After applying the first 4S steps, the lab realized marked improvements in organization, cleanliness, and workflow. Designated storage improved space use, while time-motion studies showed an average 78.6 s reduction in activity times, saving 632 s weekly. A 54% efficiency enhancement has also been achieved. The successful implementation created a safer and more efficient lab environment. The final step, Shitsuke, ensured sustained improvements through training, cleaning schedules, and time management tools. This paved the way towards a green university. Full article
Show Figures

Figure 1

11 pages, 1629 KB  
Proceeding Paper
A Parametric Study Investigating the Effect of Bead Morphologies of SS316L Through the GMAW Process
by Vatsal Vaghasia, Jay Vora, Manoj Jagdale, Yogita Shinde and Rakesh Chaudhari
Eng. Proc. 2025, 114(1), 13; https://doi.org/10.3390/engproc2025114013 - 6 Nov 2025
Viewed by 488
Abstract
In the present study, the gas metal arc welding (GMAW) process was used to investigate the effect of bead morphologies of SS316L. Single-layer deposition forms the base for manufacturing metal additive structures using a GMAW-based wire-arc additive manufacturing (WAAM) process. Thus, the current [...] Read more.
In the present study, the gas metal arc welding (GMAW) process was used to investigate the effect of bead morphologies of SS316L. Single-layer deposition forms the base for manufacturing metal additive structures using a GMAW-based wire-arc additive manufacturing (WAAM) process. Thus, the current work focused on the analysis of bead morphologies of SS316L through single-layer depositions. Experimental trials were conducted using Taguchi’s L9 approach with travel speed (TS), gas mixture ratio (GMR), and voltage as input WAAM variables, and bead width (BW) and bead height (BH) as output responses. The effect of WAAM variables on output measures was studied using main effect plots. The relevance and reliability of the derived regressions were verified using ANOVA analysis. For the BH response, TS was found to be the most significant factor, followed by voltage, while GMR did not have any contributing impact on the output response variable. For the BW response, voltage was found to be the largest contributing factor, followed by GMR and TS. The R2 values were measured at 0.9276 and 0.9962 for BH and BW, respectively. The outcomes proved that the model fits the data well and can successfully predict new observations, as the R2 values for all responses were near one. Lastly, the best input set of WAAM variables was determined for individual output variables. Full article
Show Figures

Figure 1

16 pages, 1044 KB  
Proceeding Paper
Experimental Investigations on Wire-Arc Additive Manufacturing of Metal-Cored Wires
by Yagna Patel, Aagam Shah, Rakesh Chaudhari, Vatsal Vaghasia, Vivek Patel and Jay Vora
Eng. Proc. 2025, 114(1), 14; https://doi.org/10.3390/engproc2025114014 - 6 Nov 2025
Cited by 1 | Viewed by 1532
Abstract
The aim of the current study is to optimize the bead geometries of 80B2, namely, the bead height (BH) and bead width (BW), utilizing a mild steel substrate and a wire-arc additive manufacturing (WAAM) technique based on gas metal arc welding (GMAW). Single-layer [...] Read more.
The aim of the current study is to optimize the bead geometries of 80B2, namely, the bead height (BH) and bead width (BW), utilizing a mild steel substrate and a wire-arc additive manufacturing (WAAM) technique based on gas metal arc welding (GMAW). Single-layer depositions with different wire feed speed (WFS), voltage (V), and travel speed (TS) were accomplished by applying the Box–Behnken design methodology. Multivariable nonlinear regression models were developed and validated through ANOVA, revealing WFS as the most significant parameter influencing both BW and BH. The minimal influence of the error factor on each response proved the accuracy of the ANOVA findings. The favorable assessment of residual plots confirmed the appropriateness and reliability of the developed regression equations and ANOVA results. A metaheuristic Passing Vehicle Search (PVS) algorithm was applied for single-objective and multi-objective optimization, yielding a minimum BW of 5.874 mm and a maximum BH of 14.153 mm. Main effect and residual plots confirmed the accuracy and reliability of the predictive models. The parametric settings of WFS: 18 mm/min, TS: 7 mm/s, V: 19 V were obtained for simultaneous optimization of BW with 7.78 mm and BH with 10.87 mm. Pareto points were also generated, which provide non-dominated unique solutions. The study emphasizes the critical role of precise process parameter control in improving WAAM build quality and offers a robust framework for optimizing bead morphology, ultimately enhancing the efficiency and applicability of WAAM for structural component fabrication. These optimized parameters will be used in the future to manufacture a thin-walled, multi-layered structure. Full article
Show Figures

Figure 1

11 pages, 766 KB  
Proceeding Paper
Characterization and Combustion Analysis of Densified Fuel Briquettes Made from Bio-Waste Materials
by J. Parthipan, J. Jayaprabakar, Chandrashekhar Ghule, Sheik Hidayatulla Shariff, S. Baskar, Lim Jia Xuen, Nishikant Kishor Dhapekar, Abhishek Kumar Jain and Abhishek Sharma
Eng. Proc. 2025, 114(1), 15; https://doi.org/10.3390/engproc2025114015 - 7 Nov 2025
Cited by 2 | Viewed by 2079
Abstract
In this study, fallen leaves of Azadirachta indica and Prunus dulcis were treated as waste materials for the production of energy-intensive bio-coal briquettes. The physical composition revealed that the moisture content ranged from 6.8% to 8.8%, fixed carbon from 10.7% to 14.0%, volatile [...] Read more.
In this study, fallen leaves of Azadirachta indica and Prunus dulcis were treated as waste materials for the production of energy-intensive bio-coal briquettes. The physical composition revealed that the moisture content ranged from 6.8% to 8.8%, fixed carbon from 10.7% to 14.0%, volatile matter from 71.2% to 77.1%, and ash content from 4.1% to 7.6%. The chemical structure of the biomass fuel, which included carbon, hydrogen, nitrogen, sulfur, and oxygen, was noted to be 44.56–50.69%, 7.12–7.33%, 0.14–0.25%, 0.47–0.79%, and 41.08–47.46%, respectively. The higher heating value ranged from 16.8 to 18.3 MJ/kg. With increasing pressure from 5 to 20 MPa, briquette density increased from 654 to 995 kg/m3, shatter index from 81% to 94%, durability from 67% to 92%, and resistance to water penetration from 57% to 77%. A low-pressure briquette (5 MPa) burned at a higher rate of 8.0 g/min, whereas a high-pressure briquette (20 MPa) burned at a lower rate of 2.5 g/min. All leaf types tested were able to boil 1000 mL of water with 100 g of briquettes in just 7 min. Full article
Show Figures

Figure 1

15 pages, 2141 KB  
Proceeding Paper
Performance and Emission Analysis of a Diesel Engine Fueled with Cashew Nut Shell-Derived Biodiesel and Its Blends
by S. Jacob, Mohd Majid, S. C. V. Ramana Murty Naidu, Ch. Siva Ramakrishna, N. Punitha, S. Padmanabhan, Naseem Khayum, Anil Singh Yadav and Abhishek Sharma
Eng. Proc. 2025, 114(1), 16; https://doi.org/10.3390/engproc2025114016 - 7 Nov 2025
Cited by 2 | Viewed by 1138
Abstract
Cashew nut shell liquid (CNSL) is a byproduct of cashew processing that has largely been overlooked as a biomass resource for biodiesel production. While some research has been conducted on CNSL in diesel engines, there remains a lack of studies on using processed [...] Read more.
Cashew nut shell liquid (CNSL) is a byproduct of cashew processing that has largely been overlooked as a biomass resource for biodiesel production. While some research has been conducted on CNSL in diesel engines, there remains a lack of studies on using processed CNSL with industrial waste catalysts for diesel engines. This study focuses on the performance and emissions of catalytically cracked CNSL (CC-CNSL) created with fly ash as a catalyst. Blends of 25%, 50%, 75%, and 100% CC-CNSL-diesel were used as a fuel in a single-cylinder diesel engine under different load conditions. The CC-CNSL25 blend, which contains 25% CC-CNSL, outperformed the others with a 2% increase in brake thermal efficiency. Additionally, it showed substantial reductions in emissions, i.e., 11.76% less carbon monoxide, 9.09% reduced smoke density, 8.57% lower hydrocarbon emissions, and 5.27% decreased specific fuel consumption compared to conventional diesel at full load. This research highlights fly ash-catalyzed CNSL processing as an effective method for converting agricultural waste into high-quality biodiesel. It offers a dual advantage as a sustainable fuel source while addressing waste management challenges. Full article
Show Figures

Figure 1

17 pages, 2979 KB  
Proceeding Paper
Implementation of the Theory of Constraints (TOC) for a Furniture Manufacturing-Based Organization
by Kamal Ukey, Limbadri Chinta, Himadri Majumder, Dipak S. Patil, Sanjay Mitkari, Anil R. Sahu and Prashant K. Dhutekar
Eng. Proc. 2025, 114(1), 17; https://doi.org/10.3390/engproc2025114017 - 7 Nov 2025
Cited by 1 | Viewed by 4158
Abstract
To optimize operations and raise their performance, many industries have used the Theory of Constraints (TOC) methodology. The effective management of the constraints that prevent businesses from achieving their goals is described in the Theory of Constraints, which Goldratt developed in the 1980s. [...] Read more.
To optimize operations and raise their performance, many industries have used the Theory of Constraints (TOC) methodology. The effective management of the constraints that prevent businesses from achieving their goals is described in the Theory of Constraints, which Goldratt developed in the 1980s. Increased restricted contribution margin, decreased inventory levels, and lower operating costs are the key points of the Theory of Constraints. Therefore, by effectively allocating enterprise resources, profitability can be increased. This study’s goal is to locate and eliminate the significant constraints standing in the way of a company’s accomplishment of their objectives, raising productivity and, consequently, firm profitability. A furniture company in the Maharashtra Region undertook the Theory of Constraints practice for this reason. Full article
Show Figures

Figure 1

11 pages, 609 KB  
Proceeding Paper
Selection of Optimum Parameters for an Additively Manufactured Wall of SS316L Using PROMETHEE II
by Divyesh Ka Patel, Kishan Fuse, Vishvesh Badheka and Pratik Raiyani
Eng. Proc. 2025, 114(1), 18; https://doi.org/10.3390/engproc2025114018 - 7 Nov 2025
Viewed by 824
Abstract
In this work, the GMAW-based wire arc additive manufacturing technique was used to additively manufacture a wall of SS316L. Consequently, the PROMETHEE II MCDM was used to optimize the process variables in the WAAM of SS316L. The input parameters used were travel speed [...] Read more.
In this work, the GMAW-based wire arc additive manufacturing technique was used to additively manufacture a wall of SS316L. Consequently, the PROMETHEE II MCDM was used to optimize the process variables in the WAAM of SS316L. The input parameters used were travel speed (TS), feed speed (FS), and voltage (V), and the output parameters were set as depth of penetration (DOP), bead width (BW), and bead height (BH). Bead-on-plate trials were conducted using the response surface analysis-based BBD technique. The PROMETHEE II method and the MEREC weighting approach successfully found the optimal process variables for the WAAM of SS316L. PROMETHEE II analysis revealed the optimal parameter settings to be a WFS of 11 m/min, a TS of 450 mm/min, and a voltage of 27 V. The results highlight the effectiveness of PROMETHEE II in ranking and selecting the most suitable process parameters for SS316L deposition, offering valuable insights for improving the quality and efficiency of WAAM-based stainless steel manufacturing. Full article
Show Figures

Figure 1

20 pages, 1913 KB  
Proceeding Paper
A Comparative Analysis of Multitask Neural Networks and Stacking Ensemble Learning for Predicting UTS, Weld Hardness, and HAZ Hardness in Welding Applications
by Sama Mukhtar, Amit Sata, Gaurang Joshi and Durgesh Srivastava
Eng. Proc. 2025, 114(1), 19; https://doi.org/10.3390/engproc2025114019 - 7 Nov 2025
Cited by 1 | Viewed by 1009
Abstract
Accurately predicting welding performance measures like ultimate strength (UTS), weld bead hardness, and HAZ mechanical hardness is crucial for ensuring the structural integrity and performance of welded components. Multitask learning (MTL) refers to a machine learning approach in which one model is designed [...] Read more.
Accurately predicting welding performance measures like ultimate strength (UTS), weld bead hardness, and HAZ mechanical hardness is crucial for ensuring the structural integrity and performance of welded components. Multitask learning (MTL) refers to a machine learning approach in which one model is designed to handle several interconnected tasks at the same time. Instead of training separate models for each task, MTL shares representations among tasks, allowing them to leverage common patterns while maintaining task-specific distinctions. In this study, we compared two advanced machine learning techniques, namely multitask neural network (MTNN) and stacking ensemble learning, for predicting these parameters based on a shared dataset. A multitask neural network (MTNN) is a specific type of multitask learning (MTL) model that uses a deep neural network architecture to handle multiple related tasks simultaneously. In MTNN, different tasks share some hidden layers while having task-specific output layers. This shared representation allows the model to learn common patterns across tasks while maintaining task-specific outputs. Both methods are evaluated using RMSE and R2 to determine their predictive accuracy and overall effectiveness. It showed robust prediction strength, as its RMSE outcomes are 0.1288 for UTS, 0.0886 for weld hardness, and 0.1125 for HAZ hardness, whereas R2 values are 0.6724, 0.9215, and 0.8407, respectively. This underlines that it can generalize well in interrelated tasks. Stacking ensemble learning outperformed MTL in the accuracy of individual tasks: the RMSE for UTS is 0.0263 and R2 is 0.9863; for weld hardness, it is 0.0467 and 0.9782; and for HAZ hardness, it is 0.1109 and 0.8453. Such results indicate the good ability of ensemble methods to produce highly accurate, task-specific predictions. This comparison reveals the trade-offs between the two approaches. MTL is good in scenarios where the tasks are related and the data are sparse, giving efficient training and good generalization; stacking ensembles work better in the case of accurate, independent predictions. In both cases, they show remarkable potential for improving the predictive power of welding applications, making them suitable precursors to further investigation into hybrid models that bring the best features of both approaches together. Full article
Show Figures

Figure 1

14 pages, 1969 KB  
Proceeding Paper
Parametric Study on GMAW-Based Wire-Arc Additive Manufacturing of Low-Alloy Steels
by Kashyap Pipaliya, Jay Vora, Vatsal Vaghasia, Vivek Patel and Rakesh Chaudhari
Eng. Proc. 2025, 114(1), 20; https://doi.org/10.3390/engproc2025114020 - 6 Nov 2025
Viewed by 1125
Abstract
This study aims to optimize the variables of the gas metal arc welding (GMAW)-based wire arc additive manufacturing (WAAM) process namely, wire feed speed (WFS), voltage (V), and travel speed (TS), to achieve the desired bead geometries, specifically bead width (BW), and bead [...] Read more.
This study aims to optimize the variables of the gas metal arc welding (GMAW)-based wire arc additive manufacturing (WAAM) process namely, wire feed speed (WFS), voltage (V), and travel speed (TS), to achieve the desired bead geometries, specifically bead width (BW), and bead height (BH) on a mild steel substrate. The selection of WAAM parameters significantly influences the characteristics of multi-layer structures in terms of bead geometry. By optimizing these variables, the research seeks to enhance bead geometry properties, thereby improving the overall performance of the WAAM process. Single-layer depositions were performed using TM-B6 metallic wire using Box–Behnken design methodology. Multivariable regression equations were formulated to establish relationships between design variables and their corresponding responses, with their validity assessed through ANOVA. For both BW and BH responses, the R2 and adjusted R2 values were found to be close to unity, indicating excellent model fitness. The results demonstrate the high accuracy of the models, enabling effective analysis of the influence of process parameters on weld bead geometry and accurate prediction of bead dimensions across the design space. The main effects plot illustrates how WFS, V, and TS affect bead width and bead height. Atomic Search Optimization (ASO) was employed to determine optimal parameter combinations. An objective function with equal weightage (0.5) for BH and BW was formulated, resulting in optimized values of BW and BH (4.01 mm and 5.86 mm, respectively) at WFS: 13 m/min, TS: 10 mm/s, and V: 20 V. The obtained findings confirm the high accuracy of the models and their effectiveness in analyzing and optimizing WAAM process parameters. Full article
Show Figures

Figure 1

12 pages, 1462 KB  
Proceeding Paper
Effect of Dry and Wet Machining Environments on Surface Quality of Al6061 Using Particle Swarm Optimization (PSO)
by Mahendra U. Gaikwad, Avinash A. Somatkar, Mahendra Gadge, Himadri Majumder, Abhishek M. Shinde and Atharv V. Lohakare
Eng. Proc. 2025, 114(1), 21; https://doi.org/10.3390/engproc2025114021 - 10 Nov 2025
Cited by 1 | Viewed by 983
Abstract
Aluminum, one of the most abundant metals found on our planet, plays a crucial role in manufacturing as it is lightweight and resistant to corrosion and has excellent machinability. Of its numerous alloys, Al6061 is one of the most popular alloys used for [...] Read more.
Aluminum, one of the most abundant metals found on our planet, plays a crucial role in manufacturing as it is lightweight and resistant to corrosion and has excellent machinability. Of its numerous alloys, Al6061 is one of the most popular alloys used for CNC machining due to its superior mechanical and processing properties. This paper aims to investigate the impact of machining under dry and wet machining conditions. Correspondingly, the impact of dry machining on the material removal rate (MRR) and surface roughness (Ra) of Al6061 was evaluated. Machining was performed on a CNC Lathe. Two rods of Al6061 were used, and a dynamometer was attached to them to measure the radial, thrust, and tangential forces. In wet machining, the coolant used was a mixture of cutting oil and water. Different RPMs, feed rates, and depths of cut were entered into the machine as parameters. And the optimum parameters where found. This research utilizes particle swarm optimization approaches in order to evaluate optimal parameters, in contrast to traditional measurement methods such as contact profilometry or cutting force measurement. The results indicate that surface roughness rises with the depth of cut and feed rate. Ra rises by about 200% when dry machining is conducted at 0.05 mm/rev with increased depths of cut from 0.5 mm to 2.5 mm. In wet machining, the rise is much smaller, approximately 67% at 0.05 mm/rev and 30% at 0.25 mm/rev. Wet machining always produces more finished surfaces, decreasing Ra by 22–25% over dry machining. Wet machining is therefore better suited for achieving high-quality surface finish in Al6061 machining. Full article
Show Figures

Figure 1

Previous Issue
Back to TopTop