Next Issue
Volume 15, June-1
Previous Issue
Volume 15, May-1
 
 
animals-logo

Journal Browser

Journal Browser

Animals, Volume 15, Issue 10 (May-2 2025) – 152 articles

Cover Story (view full-size image): Morphological assessment of the heart is an integral component of postmortem investigation of sudden death and cardiac disease in domestic animals and wildlife species. While reference values for these parameters have been published for domestic species, no postmortem reference values are currently available for Australian marsupials, such as macropods (Macropodidae: kangaroos, wallabies, tree kangaroos, and others) and koalas (Phascolarctos cinereus). Species-specific reference values presented in this study facilitate more objective and accurate postmortem cardiac assessments in macropods and koalas. View this paper
  • Issues are regarded as officially published after their release is announced to the table of contents alert mailing list.
  • You may sign up for e-mail alerts to receive table of contents of newly released issues.
  • PDF is the official format for papers published in both, html and pdf forms. To view the papers in pdf format, click on the "PDF Full-text" link, and use the free Adobe Reader to open them.
Order results
Result details
Section
Select all
Export citation of selected articles as:
22 pages, 341 KB  
Article
Effects of Blueberry Consumption on Preference, Digestibility, and Oxidative Balance in Dogs
by Marta Maturana, Lorena Castillejos, Eduard Jose-Cunilleras, Miquel Montserrat-Malagarriga, Juan Alcaraz, Jose García and Susana M. Martín-Orúe
Animals 2025, 15(10), 1502; https://doi.org/10.3390/ani15101502 - 21 May 2025
Viewed by 2626
Abstract
The growing awareness of the diet–health connection drives interest in natural dog diets, which replace synthetic additives like antioxidants with natural ingredients. In Trial 1 of this study, preference for diets containing powdered Fucus algae (1.5%), powdered clove (0.45%), or whole blueberries (3%) [...] Read more.
The growing awareness of the diet–health connection drives interest in natural dog diets, which replace synthetic additives like antioxidants with natural ingredients. In Trial 1 of this study, preference for diets containing powdered Fucus algae (1.5%), powdered clove (0.45%), or whole blueberries (3%) was evaluated using the two-bowl method. Dogs exhibited a clear preference for the blueberry diet. In Trial 2, the impact of blueberries on apparent digestibility was assessed. Twelve Beagles were fed either a control diet (CON) or the same diet with 3% blueberries (BLU). No differences were observed, except for cellulose digestibility. Trial 3 evaluated the effect of blueberries on oxidative status during submaximal exercise. The same dogs were fed either CON or BLU diets for 4 weeks, with eight dogs completing treadmill exercises at the start and end of this period. Blood samples were collected before and after exercise. Trial 3 was replicated in summer and winter, reversing diet groups. Exercise increased creatine kinase (CK), urea, and malondialdehyde and decreased glutathione peroxidase, with stronger effects in summer, suggesting heat stress. Although the BLU diet did not mitigate exercise-induced changes, lower resting CK levels after 4 weeks in summer suggest protection against heat stress, warranting further study. Full article
(This article belongs to the Special Issue Nutrition, Physiology and Metabolism of Companion Animals)
32 pages, 2325 KB  
Review
Comprehensive Evaluation and Future Perspectives of Non-Surgical Contraceptive Methods in Female Cats and Dogs
by Sheila I. Peña-Corona, Melissa Aurea Vaquera-Guerrero, José Cerbón-Gutiérrez, Juan I. Chávez-Corona, Adrián E. Iglesias-Reyes, Alonso Sierra-Reséndiz, Juan José Pérez-Rivero, Socorro Retana-Márquez, Pablo Adrián Vizcaino-Dorado, David Quintanar-Guerrero, Gerardo Leyva-Gómez and Dinorah Vargas-Estrada
Animals 2025, 15(10), 1501; https://doi.org/10.3390/ani15101501 - 21 May 2025
Viewed by 4532
Abstract
The issue of stray cats and dogs is a global concern with considerable implications for animal welfare and public health. This review aims to provide an updated and comprehensive analysis of non-surgical contraceptive methods tested in studies controlled in vivo in feline and [...] Read more.
The issue of stray cats and dogs is a global concern with considerable implications for animal welfare and public health. This review aims to provide an updated and comprehensive analysis of non-surgical contraceptive methods tested in studies controlled in vivo in feline and canine females. Immunocontraception via vaccination against gonadotropin-releasing hormone (GnRH), the luteinizing hormone receptor, zona pellucida proteins, and sperm, or use of viral-vectored delivery, is yet developing. Hormonal treatment (progestins, androgens, or GnRH) analogs act directly to block the reproductive axis. However, it produced essential side effects. Analogs of kisspeptin, non-steroid anti-inflammatory drugs such as firocoxib, and delivery of cytotoxins to the pituitary have shown non-conclusive results. Additional methods have also been tested, such as intraovarian injection of necrosing compounds or intravaginal and intrauterine devices. At present, neither of these methods offers permanent sterility that can replace surgical sterilization techniques. To our knowledge, none are currently authorized by the Food and Drug Administration (FDA) or the European Medicines Agency (EMA) for contraceptive methods or sterilization of cats or dogs. Therefore, it is necessary to continue the development of a compound that warrants the sterility of cats and dogs. Full article
Show Figures

Graphical abstract

24 pages, 19416 KB  
Article
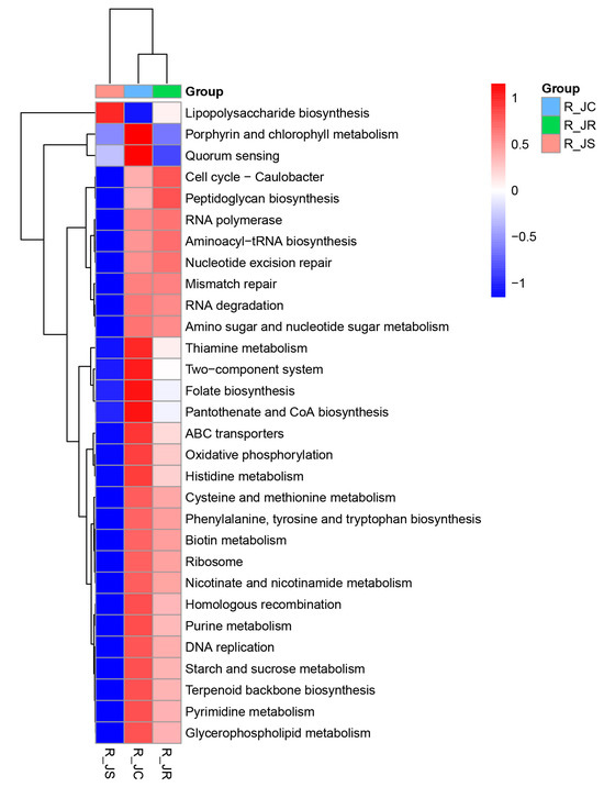
Metagenomic Analysis Reveals the Characteristics of Cecal Microbiota in Chickens with Different Levels of Resistance During Recovery from Eimeria tenella Infection
by Jianqiang Tang, Liyue Dong, Meihui Tang, Areej Arif, Honghong Zhang, Genxi Zhang, Tao Zhang, Kaizhou Xie, Shijie Su, Zhenhua Zhao and Guojun Dai
Animals 2025, 15(10), 1500; https://doi.org/10.3390/ani15101500 - 21 May 2025
Viewed by 1025
Abstract
Coccidiosis, caused by Eimeria protozoa, is a severe intestinal parasitic disease that results in substantial economic losses to the global poultry industry annually. The gut microbiota plays a crucial role in host health, metabolism, immune function, and nutrient absorption in chickens. Recent studies [...] Read more.
Coccidiosis, caused by Eimeria protozoa, is a severe intestinal parasitic disease that results in substantial economic losses to the global poultry industry annually. The gut microbiota plays a crucial role in host health, metabolism, immune function, and nutrient absorption in chickens. Recent studies have focused on the effects of Eimeria tenella’s (E. tenella) acute infection period on host health. However, recovery conditions, cecal microbiota composition, and functional differences in the ceca of chickens with varying resistance to E. tenella remain poorly understood during the recovery period after infection. This study aimed to compare growth performance, cecal histopathology, and the cecal microbiota characteristics in control (R_JC), resistant (R_JR), and susceptible (R_JS) chickens during recovery, using metagenomic sequencing. The results revealed significant differences in both cecal tissue structure and growth performance between the different groups during recovery. Although no significant differences were observed in microbial alpha diversity among the groups, sequencing analysis highlighted notable changes in microbial composition and abundance. Bacteroidetes, Firmicutes, and Proteobacteria were the predominant phyla in chicken cecal contents; however, Firmicutes abundance was lower in the R_JS group than in the R_JC and R_JR groups. Further analysis, combining linear discriminant analysis effect size (LEfSe) and differential heatmap analysis, identified Bacteroides_fluxus, Ruminococcus_flavefaciens, and Bacteroides_sp_CACC_737 as dominant microorganisms in the R_JR group (p < 0.05) compared to both the R_JC and R_JS groups. In contrast, Sutterella_sp_AM11-39, Bacteroides_sp_43_108, Mycobacterium, Mycoplasma_arginini, and Chlamydia dominated in the R_JS group, while Butyricimonas, Butyricimonas_sp_Marseille-P3923, and Flavonifractor_plautii were significantly reduced in the R_JS group (p < 0.05). Additionally, beneficial cecal microorganisms such as Flavonifractor_sp__An10, Pseudoflavonifractor, and Faecalicoccus were significantly decreased in both the R_JR and R_JS groups (p < 0.05) compared to the R_JC group. Predictive functional analysis using the KEGG and CAZy databases further indicated that the cecal microbiota in the R_JR group exhibited enhanced metabolism-related pathways, whereas these pathways were significantly diminished in the R_JS group, potentially influencing the recovery process from coccidial infection. These findings provide valuable insights into the cecal microbiota’s role during recovery from E. tenella infection and deepen our understanding of the impact of coccidial infections on host health. Full article
(This article belongs to the Section Poultry)
Show Figures

Figure 1

19 pages, 3642 KB  
Article
Nationwide Geographical and Temporal Distribution of Tick-Borne Diseases in Korean Water Deer (Hydropotes inermis argyropus)
by Beoul Kim, Su-Jin Chae, You-Jeong Lee, Haksub Shin, Sunmin Kwak, Hyesung Jeong, Suwoong Lee, Dongmi Kwak and Min-Goo Seo
Animals 2025, 15(10), 1499; https://doi.org/10.3390/ani15101499 - 21 May 2025
Cited by 2 | Viewed by 1169
Abstract
Ticks are major vectors of numerous pathogens, and their public health significance is increasing due to climate change and the expanding involvement of wildlife hosts. In Korea, the Korean water deer (KWD, Hydropotes inermis argyropus) is widely distributed and considered a key wild host [...] Read more.
Ticks are major vectors of numerous pathogens, and their public health significance is increasing due to climate change and the expanding involvement of wildlife hosts. In Korea, the Korean water deer (KWD, Hydropotes inermis argyropus) is widely distributed and considered a key wild host for ticks, potentially serving as a reservoir for diverse tick-borne diseases (TBDs). To examine the geographical and temporal distribution of TBDs in this species, 1035 spleen samples were collected from KWDs across 12 regions between April and November 2023. Overall, 93.6% (969) of samples were positive for at least one pathogen. Five Anaplasma species were identified: A. phagocytophilum, A. phagocytophilum-like A (APLA), APLB, A. bovis, and A. capra. In addition, Borrelia theileri and three Theileria species—T. capreoli, T. cervi, and T. luwenshuni—were detected. Notably, this study presents the first global detection of APLA, APLB, and B. theileri in KWDs. Statistically significant regional and seasonal differences in prevalence were observed, with higher detection rates in northern regions and during autumn, suggesting that environmental and ecological factors influence transmission dynamics. These findings highlight the role of KWD as a reservoir host for multiple TBDs and underscore the importance of wildlife-based surveillance for assessing zoonotic disease risks. Full article
(This article belongs to the Special Issue Theileriosis in Livestock and Wildlife)
Show Figures

Figure 1

15 pages, 1803 KB  
Article
Molecular Epidemiology of Coxiella burnetii in Boer Goats and Their Farm Environment in South Korea with a One Health Approach
by You-Jeong Lee, Beoul Kim, Yong-Myung Kang, Dongmi Kwak and Min-Goo Seo
Animals 2025, 15(10), 1498; https://doi.org/10.3390/ani15101498 - 21 May 2025
Cited by 1 | Viewed by 1678
Abstract
Q fever, caused by Coxiella burnetii, is a zoonotic disease that poses significant risks to both livestock productivity and human health. This is the first molecular and epidemiological study of C. burnetii infections on a Boer goat farm in South Korea, encompassing [...] Read more.
Q fever, caused by Coxiella burnetii, is a zoonotic disease that poses significant risks to both livestock productivity and human health. This is the first molecular and epidemiological study of C. burnetii infections on a Boer goat farm in South Korea, encompassing clinical cases in animals and humans, as well as environmental contamination. The investigation was initiated following abortion cases at a farm that co-raised Boer goats and cattle. Samples—including vaginal swabs, aborted fetuses, blood, tissues, feces, dust, and soil—were tested using PCR, confirming C. burnetii infection from multiple sources. Genotyping through Multiple Locus Variable Number Tandem Repeat Analysis and Multispacer Sequence Typing revealed molecular epidemiological links between farm-detected strains and those previously identified in human cases from South Korea, France, and the UK, suggesting possible zoonotic transmission. C. burnetii was also found in dust, soil, feces, and in farmworkers, indicating ongoing environmental and occupational exposure. These findings emphasize the role of environmental contamination in disease persistence and the need for improved biosecurity and coordinated surveillance. This study supports a One Health approach and offers meaningful implications for public health policy, particularly in establishing effective strategies for monitoring and controlling Q fever in livestock farms and surrounding communities. Full article
(This article belongs to the Section Veterinary Clinical Studies)
Show Figures

Figure 1

17 pages, 3804 KB  
Article
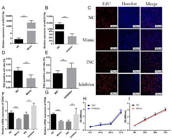
The Molecular Mechanism by Which miR-211-5p Regulates the Proliferation and Differentiation of Preadipocytes in Meat Rabbits by Targeting TPK1
by Xiaoxiao Zhang, Meigui Wang, Tao Tang, Jing Zhou, Wenqiang Sun, Xianbo Jia, Jie Wang, Hengwei Yu and Songjia Lai
Animals 2025, 15(10), 1497; https://doi.org/10.3390/ani15101497 - 21 May 2025
Viewed by 714
Abstract
miR-211-5p exhibits dysregulated expression in various malignant tumors and has been implicated in the regulation of tumor cell proliferation, apoptosis, inflammation, and neurogenic processes. Previous studies have demonstrated that miR-211 negatively regulates ELOVL6, suggesting its involvement in lipid metabolism and lipogenesis within bovine [...] Read more.
miR-211-5p exhibits dysregulated expression in various malignant tumors and has been implicated in the regulation of tumor cell proliferation, apoptosis, inflammation, and neurogenic processes. Previous studies have demonstrated that miR-211 negatively regulates ELOVL6, suggesting its involvement in lipid metabolism and lipogenesis within bovine adipose tissue. Our prior transcriptomic analysis revealed upregulated miR-211-5p expression in rabbits fed a high-fat diet, indicating its potential role in lipid metabolism regulation. However, the precise functions of miR-211-5p in lipid deposition and lipogenesis in rabbit preadipocytes remain unclear. To address this knowledge gap, this study utilized rabbit preadipocytes as experimental models to investigate the molecular mechanisms by which miR-211-5p regulates preadipocyte proliferation and differentiation. The findings aim to provide a theoretical basis for improving rabbit meat quality. The main findings of this study are summarized as follows: (1) The EdU proliferation assay, RT-qPCR detection, and CCK-8 cell viability assay revealed that overexpression of miR-211-5p inhibits the proliferation of rabbit preadipocytes, while inhibition of miR-211-5p expression promotes the proliferation of preadipocytes. (2) The precursor adipocytes were transfected and induced to differentiate. RT-qPCR, western blot (WB), and Oil Red O staining assays showed that overexpression of miR-211-5p promotes the maturation and differentiation of precursor adipocytes in meat rabbits, while inhibition of miR-211-5p expression inhibits the maturation and differentiation of precursor adipocytes in rabbits. (3) Through transcriptome sequencing, a total of 147 differentially expressed genes were identified. Among them, TPK1 is the target gene of miR-211-5p and is also the newly identified important gene involved in lipid synthesis. (4) After silencing the target gene TPK1, a series of experiments, including RT-qPCR, WB, Oil Red O staining, and CCK-8 cell viability assay, were conducted. The results showed that interfering with the expression of the TPK1 gene can inhibit the proliferation of rabbit preadipocytes and promote their differentiation. (5) After co-transfection of miR-211-5p inhibitor and si-TPK1, experiments such as EdU assay, RT-qPCR, western blot (WB), Oil Red O staining, and CCK-8 cell viability detection were conducted. It was found that miR-211-5p inhibits the proliferation and promotes the differentiation of rabbit preadipocytes by targeting TPK1. Full article
(This article belongs to the Section Animal Physiology)
Show Figures

Figure 1

22 pages, 1771 KB  
Article
Italians Can Resist Everything, Except Flat-Faced Dogs!
by Simona Cannas, Clara Palestrini, Sara Boero, Alice Garegnani, Silvia M. Mazzola, Emanuela Prato-Previde and Greta V. Berteselli
Animals 2025, 15(10), 1496; https://doi.org/10.3390/ani15101496 - 21 May 2025
Cited by 1 | Viewed by 1097
Abstract
Brachycephalic dogs remain highly popular despite the well-documented health problems associated with their conformation. The aim of this study was to investigate differences in the bonding between humans and dogs, behavioral characteristics, awareness of clinical breed-related ailments, and purchasing intentions among Italian brachycephalic [...] Read more.
Brachycephalic dogs remain highly popular despite the well-documented health problems associated with their conformation. The aim of this study was to investigate differences in the bonding between humans and dogs, behavioral characteristics, awareness of clinical breed-related ailments, and purchasing intentions among Italian brachycephalic dog owners (BDOs) and non-brachycephalic dog owners (NBDOs). A questionnaire, including the DORS and C-BARQ scales, was administered to 320 BDOs and 408 NBDOs. Despite the occurrence of breed-related disorders, 81% of BDOs rated their dog’s health status as good to excellent. Most BDOs were aware of the prevalence of these disorders in the broader brachycephalic dog population. Character and appearance were the main motivations for choosing these breeds. Owners’ satisfaction with specific aspects of ownership, such as veterinary costs and behavior, generally met expectations. Mean scores of perceived emotional closeness (PEC) and dog–owner interaction (DOI) were significantly higher among BDOs compared to NBDOs, while the perceived cost (PC) mean score was higher among NBDOs. The C-BARQ scores for trainability, excitability, and separation-related behaviors were significantly higher in BDOs than in NBDOs. Despite the growing awareness of health issues, the popularity of brachycephalic breeds persists. Scientific evidence may support a revision of brachycephalic breed standards, prioritizing animal welfare while preserving desirable aesthetic traits, promoting more ethical breeding. Full article
(This article belongs to the Special Issue Welfare Issues of "Fashionable" Dogs and Cats Breeding)
Show Figures

Figure 1

19 pages, 1414 KB  
Article
Thyroid Scintigraphy Findings in 234 Hyperthyroid Cats Before and After Radioiodine Treatment
by Lisa Stammeleer, Pilar Xifra, Sara I. Serrano, Eva Vandermeulen, Sylvie Daminet and Mark E. Peterson
Animals 2025, 15(10), 1495; https://doi.org/10.3390/ani15101495 - 21 May 2025
Viewed by 2203
Abstract
Thyroid scintigraphy is a key tool for diagnosing and staging hyperthyroidism in cats, but follow-up scintigraphic studies after radioiodine treatment are limited. This multicentric study evaluated 99mTc-pertechnetate scintigraphy findings in 234 hyperthyroid cats before and 6 months after radioiodine treatment. Based on [...] Read more.
Thyroid scintigraphy is a key tool for diagnosing and staging hyperthyroidism in cats, but follow-up scintigraphic studies after radioiodine treatment are limited. This multicentric study evaluated 99mTc-pertechnetate scintigraphy findings in 234 hyperthyroid cats before and 6 months after radioiodine treatment. Based on serum T4 and TSH concentrations, 165 (70.5%) became euthyroid, 54 (23.1%) had subclinical hypothyroidism, and 15 (6.4%) developed overt hypothyroidism. On post-treatment scintigraphy, all cats showed reduced size and radionuclide uptake of “hot” thyroid nodules. Of 99 cats with unilateral nodules, 60 (61%) recovered function in the contralateral lobe. Among 135 cats with bilateral nodules, both lobes remained visible in 108 (80%). Persistent “hot” nodules with high thyroid/salivary (T/S) ratios or thyroidal pertechnetate uptake (TcTU) occurred in 26 (11%) cats, all of which were euthyroid. Conversely, 24 (10.4%) cats had minimal or absent thyroid tissue with 17 (71%) being hypothyroid, but seven (29%) were euthyroid. As a diagnostic test for iatrogenic hypothyroidism, TcTU showed the highest sensitivity (62.3), with the T/S ratio (7.3) and background-corrected T/S ratio (30.4) being much lower (p < 0.01). While follow-up scintigraphy aids in assessing thyroid tumor destruction and residual function, its diagnostic utility for differentiating euthyroidism and hypothyroidism is limited, especially for cats with mild (subclinical) hypothyroidism. Full article
(This article belongs to the Section Veterinary Clinical Studies)
Show Figures

Figure 1

20 pages, 3638 KB  
Article
Parental Phasing Study Identified Lineage-Specific Variants Associated with Gene Expression and Epigenetic Modifications in European–Chinese Hybrid Pigs
by Chenyu Li, Mei Ge, Keren Long, Ziyin Han, Jing Li, Mingzhou Li and Zhiyan Zhang
Animals 2025, 15(10), 1494; https://doi.org/10.3390/ani15101494 - 21 May 2025
Viewed by 970
Abstract
Understanding how hybrids integrate lineage-specific regulatory variants at the haplotype level is crucial for elucidating the genetic basis of heterosis in livestock. In this study, we established three crossbred pig families derived from distant genetic lineages and systematically identified variants from different lineages, [...] Read more.
Understanding how hybrids integrate lineage-specific regulatory variants at the haplotype level is crucial for elucidating the genetic basis of heterosis in livestock. In this study, we established three crossbred pig families derived from distant genetic lineages and systematically identified variants from different lineages, including single nucleotide polymorphisms (SNPs) and structural variations (SVs). At the phase level, we quantitatively analyzed gene expression, four histone modifications (H3K4me3, H3K27ac, H3K4me1, and H3K27me3), and the binding strength of transcription factor (CTCF) in backfat (BF) and longissimus dorsi (LD) muscle. By colocalization analysis of phased genetic variants with phased gene expression levels and with phased epigenetic modifications, we identified 18,670 expression quantitative trait loci (eQTL) (FDR < 0.05) and 8,652 epigenetic modification quantitative trait loci (epiQTL) (FDR < 0.05). The integration of eQTL and epiQTL allowed us to explore the potential regulatory mechanisms by which lineage-specific genetic variants simultaneously influence gene expression and epigenetic modifications. For example, we identified a Large White lineage-specific duplication (DUP) encompassing the KIT gene that was significantly associated with its promoter activity (FDR = 7.83 × 10−4) and expression levels (FDR = 9.03 × 10−4). Additionally, we found that a Duroc lineage-specific SNP located upstream of AMIGO2 was significantly associated with a Duroc-specific H3K27ac peak (FDR = 0.035) and also showed a significant association with AMIGO2 expression levels (FDR = 5.12 × 10−4). These findings underscore the importance of phased regulatory variants in shaping lineage-specific transcriptional programs and highlight how the haplotype-resolved integration of eQTL and epigenetic signals can reveal the mechanistic underpinnings of hybrid regulatory architecture. Our results offer insights for molecular marker development in precision pig breeding. Full article
(This article belongs to the Section Pigs)
Show Figures

Figure 1

16 pages, 2404 KB  
Article
Mitogenome of Endemic Species of Flying Squirrel, Trogopterus xanthipes (Rodentia, Mammalia) and Phylogeny of the Sciuridae
by Di Zhao, Zhongsong Wang, Wenyu Song and Wenge Dong
Animals 2025, 15(10), 1493; https://doi.org/10.3390/ani15101493 - 21 May 2025
Viewed by 839
Abstract
Trogopterus xanthipes (Sciuridae, Rodentia) is a medium-sized flying squirrel species in the monotypic genus Trogopterus, and is endemic to China. It is distinguishable from other squirrels by the long black hairs on the inner and outer sides at the base of the [...] Read more.
Trogopterus xanthipes (Sciuridae, Rodentia) is a medium-sized flying squirrel species in the monotypic genus Trogopterus, and is endemic to China. It is distinguishable from other squirrels by the long black hairs on the inner and outer sides at the base of the ears and numerous ridges on the crowns of the upper and lower cheek teeth. Mitogenomes have been widely used in phylogenetic studies. We described T. xanthipes morphological features and successfully sequenced its mitogenome for the first time. The T. xanthipes mitogenome was conserved in number and order of genes. We analyzed codon usage patterns, evolutionary mutation rates, K2P distance, and genetic diversity of protein-coding genes. We reconstructed the phylogeny of Sciuridae (94 species and 21 genera in 4 subfamilies). All phylogenetic trees shared the same topologies and consistently supported the monophyly of Sciuridae, and the supported subfamilies relationship as follows: ((Xerinae + Callosciurinae) + Sciurinae) + Ratufinae. The relationship within the Sciurinae clade was ((Glaucomys + Hylopetes) + ((Trogopterus+Pteromys) + Petaurista) + Sciurus). The relationship within the Callosciurinae clade was Exilisciurus + ((Tamiops + Dremomys) + ((Lariscus+Sundasciurus) + Callosciurus)). The relationship within the Xerinae clade was Sciurotamias + (Tamias + (Callospermophilus + (Marmota + (Spermophilus + (Urocitellus + (Ictidomys + Cynomys)))))). The phylogenetic position among different subfamilies of Sciuridae was consistently recovered with high support across different datasets (PCGRNA and PCG12RNA) and supported the monophyletic lineage of each genus of Sciuridae. Trogopterus xanthipes was sister species to Pteromys volans. Species within the genus formed different minor clades, suggesting relatively high interspecific divergences. The tribe Pteromyini was sister taxon of the tribe Sciurini, which was not supported by the traditional division of Sciuridae into subfamilies Pteromyinae and Sciurinae. Hence, our data supported a division of the Sciuridae into five subfamilies. Full article
(This article belongs to the Section Animal Genetics and Genomics)
Show Figures

Figure 1

14 pages, 1243 KB  
Article
Effects of Substituting Sweet Sorghum for Corn Silage in the Diet on the Growth Performance, Meat Quality, and Rumen Microorganisms of Boer Goats in China
by Shuyang Wang, Fangzhu Guo, Yuchen Wang, Miaoyin Dong, Junkai Wang and Guoqing Xiao
Animals 2025, 15(10), 1492; https://doi.org/10.3390/ani15101492 - 21 May 2025
Cited by 1 | Viewed by 1136
Abstract
Due to its superior drought tolerance, high biomass yield, and stress resistance, sweet sorghum (Sorghum bicolor L.) has emerged as an ideal candidate for sustainable forage production in arid, semi-arid, and mildly saline–alkaline regions. This study aimed to evaluate the effects of [...] Read more.
Due to its superior drought tolerance, high biomass yield, and stress resistance, sweet sorghum (Sorghum bicolor L.) has emerged as an ideal candidate for sustainable forage production in arid, semi-arid, and mildly saline–alkaline regions. This study aimed to evaluate the effects of replacing corn silage (CS) with either forage sorghum silage (FSS) or sugar sweet sorghum silage (SSS) on goat meat quality, the rumen microbial community, and meat composition. Thirty 3-month-old Boer goats (average body weight: 13.44 ± 1.67 kg) were randomly assigned to five dietary treatments; the control group contained 50% corn silage (CON), while the experimental groups contained 50% FSS (group I), 70% FSS (group II), 50% SSS (group III), or 70% SSS (group V), with each group receiving the same concentrate diet but different roughage sources. The results showed that compared to the CON group (50% CS), the experimental groups had a significantly increased average daily weight gain (ADG) (p < 0.05) and slaughter rate (SR). It is noteworthy that group III (50% SSS) showed a significant increase of 12.4% in SR (p < 0.01). Analysis of the silage characteristics and changes in the rumen microbial community revealed that feeding SSS and FSS increased the relative abundance of Ruminococcus in the rumen, further enhanced the degradation and conversion of silage neutral detergent fiber (NDF), and promoted the synthesis of fatty acids and amino acids. Specifically, FSS significantly increased the amino acid content in the meat, while SSS effectively improved the crude protein (CP) and crude fat (CF) contents. In conclusion, replacing 50% CS with FSS or SSS can effectively improve the meat quality and growth performance of Boer goats. Full article
(This article belongs to the Special Issue Impacts of Silage-Based Forages on Ruminant Health and Welfare)
Show Figures

Graphical abstract

13 pages, 1398 KB  
Communication
Sarcoptic Mange in Reintroduced Red Foxes (Vulpes vulpes) in South Korea: Case Histories, Clinical Assessments, Treatments, and Pathological Findings
by Sook-Jin Lee, An-Na Lee, Eun-Bin Shin, Min-Sung Kim, Hyoung-Jin Kim, Doo-Hyun Han, Yong-Sik Jo, Jin-Suk Ahn, Seung-Hoon Chea, Chang-Min Jeong, Hee-Yeon Lee, Seong-Geun Bae and Jeong-Jin Yang
Animals 2025, 15(10), 1491; https://doi.org/10.3390/ani15101491 - 21 May 2025
Viewed by 1603
Abstract
Sarcoptic mange is a highly contagious and often lethal parasitic skin disease caused by the mite Sarcoptes scabiei, which is frequently reported in red foxes (Vulpes vulpes). However, there is a lack of documented cases and treatment strategies for sarcoptic [...] Read more.
Sarcoptic mange is a highly contagious and often lethal parasitic skin disease caused by the mite Sarcoptes scabiei, which is frequently reported in red foxes (Vulpes vulpes). However, there is a lack of documented cases and treatment strategies for sarcoptic mange in reintroduced red fox populations, particularly in South Korea. This study describes 27 cases of sarcoptic mange outbreaks in 26 red foxes reintroduced into South Korea between 2019 and 2024. Of these, 15 foxes were rescued alive, while 12 were found dead. Blood tests of the surviving animals (n = 15) showed significant leukocytosis, anemia, decreased albumin levels, increased globulin levels, elevated blood urea nitrogen levels, and decreased creatinine levels, indicative of a chronic wasting infection. Treatment with ivermectin or fluralaner resulted in complete recovery in 12 of 15 animals, while three animals died during treatment. Necropsy of the deceased animals (n = 12) revealed characteristic skin lesions, such as alopecia, hyperkeratosis, epidermal hyperplasia, and dermatitis. The study findings highlight the importance of long-term monitoring and active, continuous treatment of sarcoptic mange, a major threat, for the stable re-establishment of reintroduced foxes in South Korea. Full article
Show Figures

Figure 1

2 pages, 147 KB  
Correction
Correction: Mota-Rojas et al. Controversial Topics in Animal Welfare in Latin America: A Focus on the Legislation Surrounding the Human-Companion Animal Relationship and Animals Used for Recreational Practices. Animals 2023, 13, 1463
by Daniel Mota-Rojas, Ana Strappini, Alexandra L. Whittaker, Marcelo Ghezzi, Cristiane Gonçalves Titto, Néstor Calderón-Maldonado, Patricia Mora-Medina, Adriana Domínguez-Oliva, Jocelyn Gómez-Prado, Ismael Hernández-Ávalos, Nancy José-Pérez, Alejandro Casas-Alvarado and Agustín Orihuela
Animals 2025, 15(10), 1490; https://doi.org/10.3390/ani15101490 - 21 May 2025
Viewed by 732
Abstract
There was an error in the original publication [...] Full article
(This article belongs to the Section Animal Ethics)
16 pages, 1344 KB  
Article
Sexual Selection in Mosquitofish: Differences in the Use of Mating Cues Between Sexes
by Jiefei Wei, Bowen Feng, Chenglong Dong, Bojian Chen and Kai Liu
Animals 2025, 15(10), 1489; https://doi.org/10.3390/ani15101489 - 21 May 2025
Viewed by 1054
Abstract
Sexual selection is a major driver of speciation and evolution, with mate choice being a key component. Individuals assess mate quality by integrating various mating cues. The Western mosquitofish (Gambusia affinis), a species exhibiting pronounced sexual dimorphism in body size and [...] Read more.
Sexual selection is a major driver of speciation and evolution, with mate choice being a key component. Individuals assess mate quality by integrating various mating cues. The Western mosquitofish (Gambusia affinis), a species exhibiting pronounced sexual dimorphism in body size and secondary sexual traits, serves as an ideal model for studying mate choice. This study examines the impact of mating cues on mate choice in different sexes of G. affinis through a combination of morphological parameter database construction, computer-simulated animations, and dichotomous association preference tests. The results showed that male gonopodium status significantly affects female mate choice. Females exhibited a preference for males with resting-phase gonopodia, suggesting their aversion to forced copulation and sexual harassment in coercive mating systems. Furthermore, males preferred younger females, with this preference being positively correlated with male body size. This suggests that males are sensitive to sperm competition intensity and may base their choice on social rank. Geometric morphometric analysis and simulation experiments showed that males preferred females with larger gravid spots, regardless of age, suggesting that gravid spot size reflects female fecundity. Male preference for younger females with streamlined bodies and smaller abdomens was significant, but body size did not affect mate choice in general. Our findings highlight that female and male G. affinis employ different mate choice strategies, with females prioritizing male harassment avoidance and males considering multiple mating cues, not solely one dominant characteristic, in their mate choice decisions. These findings demonstrate that mate choice in G. affinis involves balancing conflicting preferences for traits associated with reduced harassment risk (e.g., resting-phase gonopodium in males) and those linked to reproductive potential (e.g., large gravid spot in females), highlighting the nuanced decision-making processes in both sexes. Full article
Show Figures

Figure 1

13 pages, 5411 KB  
Article
Solid Surface Vitrification Is Better than Slow Freezing for the Long-Term Preservation of Testicular Fragments from Prepubertal Collared Peccaries (Pecari tajacu Linnaeus, 1758)
by Andréia M. Silva, Ana G. Pereira, Gabriel S. C. Bezerra, Yuri G. Matos, Luana G. P. Bezerra, Alexsandra F. Pereira, Moacir F. Oliveira, Pierre Comizzoli and Alexandre R. Silva
Animals 2025, 15(10), 1488; https://doi.org/10.3390/ani15101488 - 20 May 2025
Viewed by 873
Abstract
The cryopreservation of male gonadal tissue is critical to conserve genetic material and use it later via assisted reproduction. This study aimed to evaluate cryopreservation methods (slow freezing, SF; solid surface vitrification, SSV) as well as the optimal concentrations of intracellular cryoprotectants during [...] Read more.
The cryopreservation of male gonadal tissue is critical to conserve genetic material and use it later via assisted reproduction. This study aimed to evaluate cryopreservation methods (slow freezing, SF; solid surface vitrification, SSV) as well as the optimal concentrations of intracellular cryoprotectants during the SSV of testicular tissue from prepubertal collared peccaries. Five pairs of testes were dissected on different days into small fragments (3 mm3) and allocated to a non-cryopreserved, a control group or one of three treatment groups: SF; SSV 3 M (1.5 M dimethyl sulfoxide [DMSO] plus 1.5 M ethylene glycol [EG]); or SSV 6 M (3 M DMSO plus 3 M EG). After one week of storage in liquid nitrogen, tissue samples were warmed and evaluated in terms of histology, viability, proliferative capacity potential, and DNA integrity. The scores for histological integrity and cellular damage for SF (2.08 ± 0.05 and 2.33 ± 0.07, respectively) were similar to the results found in SSV 6 M (1.93 ± 0.04 and 2.30 ± 0.07; p > 0.05). However, these scores were better when compared to SSV 3 M (1.87 ± 0.05 and 2.08 ± 0.06; p < 0.05). The percentage of cellular viability was around 57% after all preservation treatments (p > 0.05), which was lower than in the control group (88.8 ± 1.9%; p < 0.05). The SSV 6 M treatment was better than the other treatments regarding the proliferative capacity potential of spermatogonia cells (3.52 ± 0.03) (p < 0.05), although it was lower than in the control group (4.00 ± 0.12) (p < 0.05). Additionally, SSV 6 M led to the same DNA integrity (97.0 ± 0.7%) as in the control group (99.4 ± 0.3%). These collective findings suggest that the combination of SSV with 6 M cryoprotectants is the most efficient for the cryopreservation of testes from prepubertal collared peccaries. Full article
(This article belongs to the Special Issue New Insights into Male Fertility and Sperm Preservation in Animals)
Show Figures

Figure 1

14 pages, 2142 KB  
Article
Search for Ancient Selection Traces in Faverolle Chicken Breed (Gallus gallus domesticus) Based on Runs of Homozygosity Analysis
by Anna E. Ryabova, Anastasiia I. Azovtseva, Yuri S. Shcherbakov, Artem P. Dysin and Natalia V. Dementieva
Animals 2025, 15(10), 1487; https://doi.org/10.3390/ani15101487 - 20 May 2025
Viewed by 977
Abstract
Runs of homozygosity (ROHs) are continuous homozygous segments of genomes that can be used to infer the historical development of the population. ROH studies allow us to analyze the genetic structure of a population and identify signs of selection. The present study searched [...] Read more.
Runs of homozygosity (ROHs) are continuous homozygous segments of genomes that can be used to infer the historical development of the population. ROH studies allow us to analyze the genetic structure of a population and identify signs of selection. The present study searched for ROH regions in the Faverolle chicken breed. DNA samples from modern individuals and museum Faverolle specimens were obtained and sent for whole-genome sequencing (WGS) with 30× coverage. The results were aligned to the reference genome and subjected to additional filtering. ROH segments were then analyzed using PLINK 1.9. As a result, 10 regions on GGA1, 2, 3, 4, and 13 were identified. A total of 19 genes associated with fat deposition and lipid metabolism (GBE1, CACNA2D1, STON1, PPP1R21, RPL21L1, ATP6V0E1, CREBRF, NKX2-2, COMMD1), fertility (LHCGR, GTF2A1L, SAMD5), muscle development and body weight (VGLL3, CACNA2D1, FOXN2, ERGIC1, RPL26L1), the shape and relative size of the skeleton (FAT4), and autophagy and apoptosis (BNIP1) were found. Developmental protein genes (PAX1, NKX2-2, NKX2-4, NKX2-5) formed a separate cluster. Probably, selection for the preservation of high flavor characteristics contributed to the consolidation of these ROH regions. The present research enhances our knowledge on the Faverolle breed’s genome and pinpoints their ROH segments that are also specific «selection traces». Full article
(This article belongs to the Section Animal Genetics and Genomics)
Show Figures

Figure 1

16 pages, 2931 KB  
Article
Mitochondrial PCGs Provide Novel Insights into Subspecies Classification, Codon Usage and Selection of Cervus canadensis Distributed in Qinghai and Gansu, China
by Shiwu Dong, Lixin Tang, Sukun Yang, Xu Chen, Yang Feng, Xinhao Wang, Weilin Su and Xiumei Xing
Animals 2025, 15(10), 1486; https://doi.org/10.3390/ani15101486 - 20 May 2025
Cited by 1 | Viewed by 655
Abstract
Although Cervus elaphus (Linnaeus, 1758) has been well studied, the subspecific taxonomy of Cervus canadensis populations in Qinghai and Gansu, China, is still controversial, and the mitochondrial characteristics of Cervus elaphus (Linnaeus, 1758) remain incompletely understood. We assembled 89 mitogenomes of C. canadensis [...] Read more.
Although Cervus elaphus (Linnaeus, 1758) has been well studied, the subspecific taxonomy of Cervus canadensis populations in Qinghai and Gansu, China, is still controversial, and the mitochondrial characteristics of Cervus elaphus (Linnaeus, 1758) remain incompletely understood. We assembled 89 mitogenomes of C. canadensis from five geographical populations across Qinghai and Gansu. Phylogenetic analysis confirmed that the 89 individuals are taxonomically classified as C. c. kansuensis. Nucleotide compositions showed a higher abundance of adenine and cytosine compared to guanine and thymine in both complete mitogenomes and mitochondrial PCGs. Codon usage analysis revealed a strong preference towards A-ending codons (68.04% of over-represented codons, RSCU > 1.6) in mitochondrial PCGs, with systemic avoidance of G-ending codons (53.30% of unused codons, RSCU = 0). The CAMs of 13 PCGs are reported for the first time. Furthermore, the ENC plot showed that the codon usage of all PCGs was biased except for gene ATP8. The PR2 bias plot showed that gene ND6 exhibited bias towards T3 and G3, whereas the other genes preferred A3 and C3. Both the ENC-plot and PR2 bias plot suggested that natural selection played an important role in the forces driving codon usage bias in mitochondrial PCGs. Our results demonstrate the subspecific status of C. canadensis distributed in Qinghai and Gansu as C. c. kansuensis, and provide insights into the mitochondrial characteristics of C. c. kansuensis. The mitogenome sequences assembled in this study provide valuable data for further understanding of the Cervus elaphus (Linnaeus, 1758) mitogenome. Full article
(This article belongs to the Section Animal Genetics and Genomics)
Show Figures

Figure 1

16 pages, 260 KB  
Article
Assessment of Common Hematologic Parameters and Novel Hematologic Ratios for Predicting Piroplasmosis Infection in Horses
by Juan Duaso, Alejandro Perez-Ecija, Esther Martínez, Ana Navarro, Adelaida De Las Heras and Francisco J. Mendoza
Animals 2025, 15(10), 1485; https://doi.org/10.3390/ani15101485 - 20 May 2025
Cited by 4 | Viewed by 1080
Abstract
Equine piroplasmosis (EP) is a tick-borne disease affecting equids worldwide. Diagnosis is based on direct methods (blood smear or PCR) or indirect methods (serology); however, these techniques yield positive and negative results. Thus, an alternative, reliable, rapid, and cost-effective complementary tool, such as [...] Read more.
Equine piroplasmosis (EP) is a tick-borne disease affecting equids worldwide. Diagnosis is based on direct methods (blood smear or PCR) or indirect methods (serology); however, these techniques yield positive and negative results. Thus, an alternative, reliable, rapid, and cost-effective complementary tool, such as hematologic parameters and newly described hematologic ratios, could help in the EP diagnosis. This study describes the changes induced by piroplasmosis infection on hematologic parameters and ratios in horses. B. caballi PCR-positive horses exhibited anemia and thrombocytopenia, whereas T. equi PCR-positive horses showed anemia and leukocytosis. T. equi-seropositive horses had lower neutrophil and lymphocyte percentages than seronegative horses. Hematologic ratios displayed significant differences between negative and infected horses (mostly those infected by B. caballi). Most of the variations observed in these ratios were those previously linked to the worst prognosis or outcome in horses and humans. This study also evaluates the ability to predict the EP status of these hematologic parameters and ratios, with platelet-related parameters showing a fair ability to predict a B. caballi PCR-positive result. While molecular methods remain the gold standard, complete hematology analysis and ratios could provide valuable complementary information to enhance the diagnostic accuracy of piroplasmosis in horses. Full article
(This article belongs to the Special Issue Advances in Internal Medicine in Equids)
15 pages, 657 KB  
Article
A Comparison of Diagnostic Methods for Feline Leukemia Virus and Feline Immunodeficiency Virus: Immunochromatographic Assay and RNases Hybridization-Assisted Amplification Test Kit Compared to Reverse Transcription Quantitative Polymerase Chain Reaction
by Thanikran Suwannachote, Wisut Prasitsuwan, Thirawat Sumalai and Sakchai Ruenphet
Animals 2025, 15(10), 1484; https://doi.org/10.3390/ani15101484 - 20 May 2025
Cited by 1 | Viewed by 2499
Abstract
Feline leukemia virus (FeLV) and Feline immunodeficiency virus (FIV) are globally prevalent retroviral pathogens that pose significant health risks to domestic cats. This study aimed to compare the diagnostic performance of two point-of-care—the immunochromatographic assay (ICA) and the RNase hybridization-assisted amplification (RHAM) test [...] Read more.
Feline leukemia virus (FeLV) and Feline immunodeficiency virus (FIV) are globally prevalent retroviral pathogens that pose significant health risks to domestic cats. This study aimed to compare the diagnostic performance of two point-of-care—the immunochromatographic assay (ICA) and the RNase hybridization-assisted amplification (RHAM) test kit—against reverse transcription quantitative polymerase chain reaction (RT-qPCR), the current gold standard for FeLV and FIV detection. For FeLV detection, ICA demonstrated a sensitivity of 86.89%, specificity of 96.55%, accuracy of 90.00%, and precision of 98.15%, while for FIV detection, the assay showed a sensitivity of 75.86%, specificity of 88.52%, accuracy of 84.44%, and precision of 75.86%. In contrast, the RHAM test exhibited superior performance, with FeLV detection sensitivity of 93.44%, specificity of 98.28%, accuracy of 94.44%, and precision of 98.28%. For FIV detection, RHAM demonstrated a sensitivity of 75.86%, specificity of 100%, accuracy of 92.22%, and precision of 100%. Additionally, the RHAM assay significantly reduced detection time compared to RT-qPCR, enabling expedited clinical decision-making, alleviating laboratory workload, and lowering diagnostic costs. These benefits are particularly relevant in veterinary settings with limited access to PCR-based diagnostics, where the RHAM assay represents a rapid, reliable, and resource-efficient alternative for FeLV and FIV detection. Full article
(This article belongs to the Special Issue General Epidemiology of Animal Viruses (Second Edition))
Show Figures

Figure 1

21 pages, 4930 KB  
Article
Seasonal Dynamics of Red Imported Fire Ant (Solenopsis invicta) Colony Structures Across Camellia oleifera Plantations and Fishponds in South China
by Yuling Liang, Jingxin Hong, Yunbo Song, Kuo Yue, Meng Chen, Jiarui Wu, Yangting Ou, Mingrong Liang and Yongyue Lu
Animals 2025, 15(10), 1483; https://doi.org/10.3390/ani15101483 - 20 May 2025
Cited by 1 | Viewed by 1836
Abstract
The red imported fire ant (Solenopsis invicta, RIFA) is a globally invasive species with strong sensitivity to environmental conditions. This study investigated the seasonal dynamics and colony structure of RIFA over the course of one year across two typical habitats in [...] Read more.
The red imported fire ant (Solenopsis invicta, RIFA) is a globally invasive species with strong sensitivity to environmental conditions. This study investigated the seasonal dynamics and colony structure of RIFA over the course of one year across two typical habitats in South China: Camellia oleifera plantations and fishponds. The results revealed clear seasonal patterns in caste composition. Worker abundance peaked during winter (December–January), while reproductive individuals (queens, males, and alates) emerged primarily in spring and early summer (March–May). Colony biomass, worker number, and individual dry weight were significantly higher in C. oleifera plantations, whereas fishpond habitats exhibited greater numbers of larvae and male alates, suggesting different reproductive allocation strategies across habitats. An analysis of caste composition indicated that adult workers were dominant in both habitats, but the proportion of pupae was notably higher in fishpond colonies, especially in spring. Significant correlations were found between colony metrics and nest characteristics, including a negative relationship between worker body length and colony biomass. Environmental factor analysis showed that air pressure positively influenced worker numbers, while temperature was negatively associated with them. Precipitation and humidity played key roles in regulating larval and pupal populations. Overall, RIFA exhibited strong seasonal patterns and ecological plasticity in response to habitat differences and environmental variables. These findings provide insights into the species’ invasion biology and inform habitat-specific monitoring and management strategies. Full article
(This article belongs to the Section Ecology and Conservation)
Show Figures

Figure 1

12 pages, 756 KB  
Article
Severe Elephant Endotheliotropic Herpesvirus 6 Associated Disease in Two African Elephants Under Human Care in Austria
by Stella Knüppel, Folko Balfanz, Christiane Riedel, Verena Strauss, Tabitha E. Hoornweg, Katharina Dimmel, Karin Walk, Anna Kübber-Heiss, Annika Posautz, Thomas Voracek, Azza Abdelgawad, Jakob Trimpert, Stephan Hering-Hagenbeck, Till Rümenapf and Angelika Auer
Animals 2025, 15(10), 1482; https://doi.org/10.3390/ani15101482 - 20 May 2025
Cited by 1 | Viewed by 1863
Abstract
In 2021, a captive two-year-old African elephant died of cardiovascular failure in Austria. Lesions were indicative of elephant endotheliotropic herpesvirus (EEHV) associated disease, and the presence of EEHV6 could be detected by PCR. About two months later, an eight-year-old female elephant from the [...] Read more.
In 2021, a captive two-year-old African elephant died of cardiovascular failure in Austria. Lesions were indicative of elephant endotheliotropic herpesvirus (EEHV) associated disease, and the presence of EEHV6 could be detected by PCR. About two months later, an eight-year-old female elephant from the same herd showed typical clinical signs of EEHV-related hemorrhagic disease, which coincided with EEHV6 viremia. The animal underwent anti-herpesviral therapy and recovered quickly. Subsequently, blood and trunk wash samples from all elephants of the herd were monitored weekly for the presence of EEHV6-specific nucleic acids by qPCR. A retrospective analysis of the samples revealed repeated EEHV6 reactivation and the presence of EEHV3 in the samples of one animal. Our findings underline the threat EEHV6 poses to juvenile African elephants and emphasize the need for regular monitoring of viremia and virus excretion to prevent fatalities and predict transmission events. Full article
(This article belongs to the Section Zoo Animals)
Show Figures

Figure 1

17 pages, 1540 KB  
Article
Effects of Grape Seed Proanthocyanidins on Growth Performance, Jejunal Antioxidant Capacity, Gut Microbial Diversity, and Metabolites in Kangle Chickens
by Qianqian Wang, Qingcan Fan, Xue Yang, Wei Hu, Lucheng Zheng, Lijun Zhou, Jinmeng Shi, Xingxu Zhao and Yong Zhang
Animals 2025, 15(10), 1481; https://doi.org/10.3390/ani15101481 - 20 May 2025
Viewed by 967
Abstract
This study examined the effects of dietary supplementation with grape seed proanthocyanidins (GSPs) on the growth performance, serum biochemistry, jejunal antioxidant capacity, and jejunal microbiota and metabolites in Chinese indigenous Kangle chicken. In this experiment, 120 female Kangle chickens aged 30 days old [...] Read more.
This study examined the effects of dietary supplementation with grape seed proanthocyanidins (GSPs) on the growth performance, serum biochemistry, jejunal antioxidant capacity, and jejunal microbiota and metabolites in Chinese indigenous Kangle chicken. In this experiment, 120 female Kangle chickens aged 30 days old were randomly allocated into three treatment groups: a control group (CON) fed a standard diet and two experimental groups fed diets supplemented with 200 mg/kg (LGSP) or 400 mg/kg (HGSP) of GSPs. The experiment consisted of a 7-day adaptation period followed by a 30-day feeding trial. The results demonstrated that GSP supplementation did not significantly improve their average daily gain or feed efficiency. However, the HGSP group showed significant improvements in their liver and jejunal indices, a reduced jejunal crypt depth, and increased villus-height-to-crypt-depth ratios compared to these values in the CON group. Furthermore, the HGSP group also exhibited elevated concentrations of cholesterol in their serum. Additionally, the oxidative stress levels were probably reduced in the jejuna of the HGSP group, as evidenced by reduced malondialdehyde (MDA) contents. Although jejunal microbial diversity remained unchanged, the metabolomic analysis identified significant upregulation of jejunal metabolites, particularly those associated with free radical scavenging, protein nutrition, and bile acid metabolism, which would be beneficial for maintaining intestinal health. These findings indicate that supplementing their diet with 400 mg/kg of GSPs could improve the health of Kangle chickens, underscoring their potential as a functional feed additive in the production of indigenous Chinese chickens. Full article
(This article belongs to the Collection Comparative Animal Nutrition and Metabolism)
Show Figures

Figure 1

31 pages, 823 KB  
Article
Meta-Analysis of Incorporating Glucosinolates into Diets and Their Effects on Ruminant Performance, Ruminal Fermentation, Methane Emissions, Milk Composition, and Metabolic Biochemical Attributes
by Min Gao, Agung Irawan, Mohamed El-Sherbiny, Małgorzata Szumacher-Strabel, Adam Cieślak, Muhammad Ariana Setiawan, Hassan Jallal, Isa Fusaro, Anuraga Jayanegara, Yulianri Rizki Yanza and Yongbin Liu
Animals 2025, 15(10), 1480; https://doi.org/10.3390/ani15101480 - 20 May 2025
Cited by 2 | Viewed by 1089
Abstract
Brassica-derived feeds have been recognized for their economic and environmental benefits in ruminant nutrition. However, their utilization is constrained by the presence of glucosinolates and sulfur-containing compounds that exhibit both beneficial and adverse effects. This meta-analysis included 36 studies that evaluated the [...] Read more.
Brassica-derived feeds have been recognized for their economic and environmental benefits in ruminant nutrition. However, their utilization is constrained by the presence of glucosinolates and sulfur-containing compounds that exhibit both beneficial and adverse effects. This meta-analysis included 36 studies that evaluated the impact of glucosinolate intake on ruminant performance, nutrient digestibility, milk composition, and methane emissions. This analysis, conducted in accordance with PRISMA guidelines, revealed that glucosinolate supplementation resulted in a quadratic increase in milk urea nitrogen concentration (p = 0.017). Additionally, significant interactions between glucosinolate level and source influenced crude protein digestibility (p = 0.026). Milk composition parameters, including 4% fat-corrected milk, energy-corrected milk, milk protein, and lactose proportions, were significantly affected (p < 0.05). Furthermore, methane emissions (g/kg DMI) decreased quadratically with increasing glucosinolate intake (p = 0.003), with additional interactions observed between dietary treatments and animal species (p = 0.029). Propionate and isobutyrate concentrations increased in a quadratic and linear manner, respectively (p < 0.05). These findings suggest that glucosinolate-containing feed can enhance nutrient utilization and mitigate methane emissions in ruminants. However, the magnitude of these effects is dependent on the glucosinolate dosage, source, animal species, and dietary composition, necessitating further research to optimize their use in ruminant nutrition. Full article
(This article belongs to the Section Animal Nutrition)
Show Figures

Figure 1

13 pages, 1157 KB  
Article
Differences in Larval Microhabitat Between Two Cryptic, Sympatric Salamander Species (Desmognathus folkertsi and D. amphileucus) in Northeastern Georgia, USA
by Carlos D. Camp and Erick M. Fortner
Animals 2025, 15(10), 1479; https://doi.org/10.3390/ani15101479 - 20 May 2025
Viewed by 614
Abstract
Sympatric species often exhibit habitat differences that promote coexistence. Two cryptic, sympatric salamander species, Desmognathus folkertsi and D. amphileucus, occupy streams across the Appalachian Mountains of northeastern Georgia, USA. Although frequently occurring together, the adults exhibit differences in microhabitat with D. folkertsi [...] Read more.
Sympatric species often exhibit habitat differences that promote coexistence. Two cryptic, sympatric salamander species, Desmognathus folkertsi and D. amphileucus, occupy streams across the Appalachian Mountains of northeastern Georgia, USA. Although frequently occurring together, the adults exhibit differences in microhabitat with D. folkertsi predominating in smaller streams and D. amphileucus more abundant in larger streams. Our purpose was to test for possible differences in larval habitat. Using a stream in which the two species coexist, we collected larvae from riffles, and biotic and abiotic variables associated with the stream and adjacent riparian zone were recorded. Because adults partially segregate by stream size, we noted the entry of a tributary that increased stream size and flow rate. Results showed a significant distribution of the two species upstream compared to downstream of the tributary, with no D. amphileucus found upstream; D. folkertsi was found throughout the study stream. We also found a significant difference between species in flow rate. We found no differences in any other variable that explained larval distribution patterns. We hypothesize that D. folkertsi nest in lower-flow riffles than D. amphileucus, resulting in the distribution of larvae, a pattern that may reflect selection on larval survival. Full article
Show Figures

Graphical abstract

21 pages, 8188 KB  
Article
Spatio-Temporal Trends in Wildlife-Vehicle Collisions: Implications for Socio-Ecological Sustainability
by Manju Shree Thakur, Prakash Chandra Aryal, Hari Prasad Pandey and Tek Narayan Maraseni
Animals 2025, 15(10), 1478; https://doi.org/10.3390/ani15101478 - 20 May 2025
Cited by 2 | Viewed by 2485
Abstract
The conservation of biodiversity and the balance between ecological and societal needs are critical but often contested global issues. Wildlife-vehicle collision (WVC) on vital infrastructure, especially linear infrastructure, remains a persistent challenge from policy to practice and poses a serious life-threatening implication to [...] Read more.
The conservation of biodiversity and the balance between ecological and societal needs are critical but often contested global issues. Wildlife-vehicle collision (WVC) on vital infrastructure, especially linear infrastructure, remains a persistent challenge from policy to practice and poses a serious life-threatening implication to humans and other non-human lives. Addressing this issue effectively requires solutions that provide win-win outcomes from both ecological and societal perspectives. This study critically analyzes a decade of roadkill incidents along Nepal’s longest East-West national highway, which passes through a biologically diverse national park in the western Terai Arc Landscape Area (TAL). Findings are drawn from field-based primary data collection of the period 2012–2022, secondary literature review, key informant interviews, and spatial analysis. The study reveals significant variations in roadkill incidence across areas and years. Despite Bardia National Park being larger and having a higher wildlife density, Banke National Park recorded higher roadkill rates. This is attributed to insufficient mitigation measures and law enforcement, more straight highway segments, and the absence of buffer zones between the core park and adjacent forest areas—only a road separates them. Wild boars (Sus scrofa) and spotted deer (Axis axis), the primary prey of Bengal tigers (Panthera tigris tigris), were the most frequently road-killed species. This may contribute to human-tiger conflicts, as observed in the study areas. Seasonal trends showed that reptiles were at higher risk during the wet season and mammals during winter. Hotspots were often located near checkpoints and water bodies, highlighting the need for targeted mitigation efforts such as wildlife crossings and provisioning wildlife requirements such as water, grassland, and shelter away from the regular traffic roads. Roadkill frequency was also influenced by forest cover and time of day, with more incidents occurring at dawn and dusk when most of the herbivores become more active in search of food, shelter, water, and their herds. The findings underscore the importance of road characteristics, animal behavior, and landscape features in roadkill occurrences. Effective mitigation strategies include wildlife crossings, speed limits, warning signs, and public education campaigns. Further research is needed to understand the factors in driving variations between parks and to assess the effectiveness of mitigation measures. Full article
(This article belongs to the Section Wildlife)
Show Figures

Figure 1

13 pages, 1515 KB  
Article
Accuracy of Predictive Equations for Metabolizable Energy Compared to Energy Content of Foods for Dogs and Cats Estimated by In Vivo Methods in Brazil
by Pedro Henrique Marchi, Andressa Rodrigues Amaral, Leonardo de Andrade Príncipe, Larissa Wünsche Risolia, Mariana Fragoso Rentas, Ana Beatriz Fasolai, Rafael Vessecchi Amorim Zafalon, Gabriela Luiza Fagundes Finardi, Juliana Toloi Jeremias, Raquel Silveira Pedreira, Júlio Cesar de Carvalho Balieiro and Thiago Henrique Annibale Vendramini
Animals 2025, 15(10), 1477; https://doi.org/10.3390/ani15101477 - 20 May 2025
Cited by 2 | Viewed by 1894
Abstract
In small animal nutrition, the caloric content of a diet is expressed as metabolizable energy (ME). The gold standard method for determining this variable is through feeding trials with the target species. However, the high cost and intricacy of this assay lead to [...] Read more.
In small animal nutrition, the caloric content of a diet is expressed as metabolizable energy (ME). The gold standard method for determining this variable is through feeding trials with the target species. However, the high cost and intricacy of this assay lead to the use of indirect estimation methods. The aim of this study was to analyze the main equations employed for estimating ME and compare them with the results of in vivo tests. In total, 451 pet food products in Brazil were evaluated. The ME values were determined via the bromatological values available on labels. The data were analyzed using SAS, and Student’s t test was used with a significance of 5%. For all predictive equations, there was a non-conformity between their results and those obtained by in vivo methods. Thus, the prediction equations are only accurate when the exact values of food composition are used, which is hardly applicable since veterinarians and animal owners only have access to the information provided on the labels. Nonetheless, the Atwater system equation proved to be the most reliable for estimating ME, showing the smallest disparity among the evaluated methods. The overall differences between in vivo results and ME estimation with the Atwater system amounted to 3.59% for dry cat foods and −1.94% for dry dog foods. Moreover, although it was also the most accurate for wet foods, the differences were substantially greater (11.99% for cat foods and 8.25% for dog foods). These findings highlight the need for further research to refine ME estimation, which could contribute to improved pet food formulation and help reduce cases of malnutrition in dogs and cats. Full article
(This article belongs to the Special Issue Advancements in Nutritional Management of Companion Animals)
Show Figures

Figure 1

8 pages, 583 KB  
Communication
Alternative Agents to Colcemid for Obtaining High-Quality Metaphase Spreads
by Michele Zannotti, Marco Battelli and Pietro Parma
Animals 2025, 15(10), 1476; https://doi.org/10.3390/ani15101476 - 20 May 2025
Viewed by 886
Abstract
In cytogenetics, the ability to perform FISH (Fluorescence In Situ Hybridization) experiments using probes that map very closely together depends on the capacity to produce sufficiently long chromosomes. Traditionally, colcemid is the chemical agent used to obtain metaphase spreads. However, various substances have [...] Read more.
In cytogenetics, the ability to perform FISH (Fluorescence In Situ Hybridization) experiments using probes that map very closely together depends on the capacity to produce sufficiently long chromosomes. Traditionally, colcemid is the chemical agent used to obtain metaphase spreads. However, various substances have been reported to arrest cells in an earlier stage of mitosis than the metaphase, potentially providing longer chromosomes. In this study, we tested seven substances different from colcemid, which, according to the literature, have this capability: Vinblastine, Combretastatin A-4, Podophyllotoxin, Org9935, Nocodazole, Paclitaxel, and Griseofulvin. All substances were tested on lymphocyte cultures derived from whole blood at the same concentration: 0.1 µg/mL. Among these, Org9935 and Griseofulvin were confirmed to have the ability to produce metaphases with longer chromosomes compared to those obtained with colcemid. Full article
(This article belongs to the Special Issue Advances in the Cytogenetics of Livestock)
Show Figures

Figure 1

20 pages, 2801 KB  
Article
Statistical Optimization and Analysis of Factors Maximizing Milk Productivity
by Yücel Kurtuluş, Hasan Şahin and Abdulkadir Atalan
Animals 2025, 15(10), 1475; https://doi.org/10.3390/ani15101475 - 20 May 2025
Viewed by 1025
Abstract
This study was conducted to determine the biological and environmental factors affecting milk yield and dry matter consumption and to analyze the effects of these factors on animal production. The study determined the variables affecting milk yield as input factors, such as lactation [...] Read more.
This study was conducted to determine the biological and environmental factors affecting milk yield and dry matter consumption and to analyze the effects of these factors on animal production. The study determined the variables affecting milk yield as input factors, such as lactation period, number of days of gestation, age, TMR dry matter ratio, and environmental factors. As a result of regression analyses, it was determined that each 1% increase in the TMR dry matter ratio decreased the milk yield by 0.9148 L, and each increase in the number of lactations increased the daily milk yield by 3.753 L. However, it was observed that the increase in the number of lactation days caused a decrease in milk production, and milk yield decreased as the gestation period extended. The most appropriate independent variable values were determined using statistical optimization analyses to maximize milk yield and optimize dry matter consumption. As a result of the analyses, the optimum value for the TMR dry matter ratio was calculated as 46.77%, 5 for lactation number, 6 for lactation day number, 230 days for gestation period, 55.8 months for cow age, and 20 °C for air temperature. The optimum values of the dependent variables were determined to be 61.145 L for daily milk yield and 19.033 units for dry matter consumption. The prediction intervals provided by the model served as reference points for future observations and showed that milk production was strongly affected by certain environmental and biological factors. Full article
(This article belongs to the Special Issue Sustainable Animal Production and Product Quality)
Show Figures

Figure 1

14 pages, 2335 KB  
Article
Genome-Wide Association Study That Identifies Molecular Markers with Freezing Resistance in Duroc Boar Sperm
by Jiajun Zhang, Meicheng Li, Guangxiang Chen, Chenyu Tao, Bushe Li, Hejun Zhang, Hongyang Wang and Wenjun Wang
Animals 2025, 15(10), 1474; https://doi.org/10.3390/ani15101474 - 20 May 2025
Viewed by 907
Abstract
Semen cryopreservation is a crucial technology in the artificial insemination of livestock and poultry. It not only contributes to the conservation of germplasm resources but also facilitates the cross-regional exchange of high-quality breeding stock. In this study, 165 Duroc boars were selected for [...] Read more.
Semen cryopreservation is a crucial technology in the artificial insemination of livestock and poultry. It not only contributes to the conservation of germplasm resources but also facilitates the cross-regional exchange of high-quality breeding stock. In this study, 165 Duroc boars were selected for genome-wide genotyping, and the sperm freezing/thawing motility ratio (sperm recovery rate) was used as phenotypic data for genome-wide association analysis (GWAS). Considerable individual variations in sperm recovery rates (SRRs) were detected, and the sperm structure after cyropreservation was significantly better in highly freeze-tolerant individuals compared to non-freeze-tolerant ones. The heritability of the SRR was calculated and found to be 0.199 ± 0.158, representing low heritability. Through GWAS, eight single-nucleotide polymorphism (SNP) loci and four candidate genes (SLC10A6, MYRF, GGA1, and UTRN) were identified as being significantly associated with sperm freezing tolerance. Moreover, the dominant genotypes of four SNPs were finally determined to be valuable for identifying individuals with high sperm freezing tolerance. This study reveals the heritability of the sperm recovery rate and identifies molecular markers associated with sperm freezing tolerance in Duroc boars, which is of great significance for accelerating boar genetic improvement and enhancing the economic efficiency of pig breeding industry. Full article
(This article belongs to the Section Pigs)
Show Figures

Figure 1

17 pages, 2781 KB  
Article
A Meta-Analysis of Global Prevalence of Psittacine Beak and Feather Disease Virus Infection and Associated Risk Factors
by Xueping Zhang, Hongxiang Liu, Jiayu Shi, Hongyu Zhou, Xinyi Lin, Huiling Zhang and Tangjie Zhang
Animals 2025, 15(10), 1473; https://doi.org/10.3390/ani15101473 - 20 May 2025
Cited by 1 | Viewed by 1947
Abstract
Beak and feather disease virus is a member of the family Circoviridae, and among birds, parrots are susceptible hosts. This study reported the global molecular prevalence and risk factors of BFDV infection in parrot species. Relevant studies were identified from PubMed, Scopus, [...] Read more.
Beak and feather disease virus is a member of the family Circoviridae, and among birds, parrots are susceptible hosts. This study reported the global molecular prevalence and risk factors of BFDV infection in parrot species. Relevant studies were identified from PubMed, Scopus, Web of Science, China National Knowledge Infrastructure (CNKI), and WanFang databases. We retrieved 30 studies encompassing 16,901 parrots from 30 species across six continents and 34 countries, all published between 2003 and 2024. The results showed that the global molecular prevalence of BFDV, based on eligible areas, was 16.30% (95% CI, 11.40–22.00%) using a random-effects model. Subgroup analysis showed that there were significant differences among genera, with Agapornis having the highest prevalence of 26.60% (95% CI, 9.80–46.50%). There were significant differences in prevalence rates among the four sampling methods (p < 0.01) (blood, cloacal swabs, feather, and fecal). Blood samples exhibited the lowest prevalence at 11.2% (95% CI: 4.4–20.7%), suggesting that BFDV prevalence may be underestimated if only blood tests are used. In regions with distinct seasonal variation, the prevalence of BFDV (3.80%, 95% CI: 0.10–11.10%) was notably lower in summer, but higher in spring and autumn. Age subgroup prevalence varied significantly, with young birds having the highest prevalence at 22.5% (95% CI, 8.8–39.6%). No significant differences in the prevalence of BFDV were observed based on sex or sampling time. This study indicated that the global molecular prevalence of BFDV infection has increased in recent years, and that species, season, sampling methods and age are the main risk factors. By monitoring BFDV prevalence, identifying high-risk species, and elucidating key risk factors, we can develop targeted management strategies to mitigate viral transmission. Full article
(This article belongs to the Section Birds)
Show Figures

Figure 1

Previous Issue
Next Issue
Back to TopTop