- 2.2Impact Factor
- 4.4CiteScore
- 18 daysTime to First Decision
Minerals, Volume 15, Issue 12
December 2025 - 104 articles
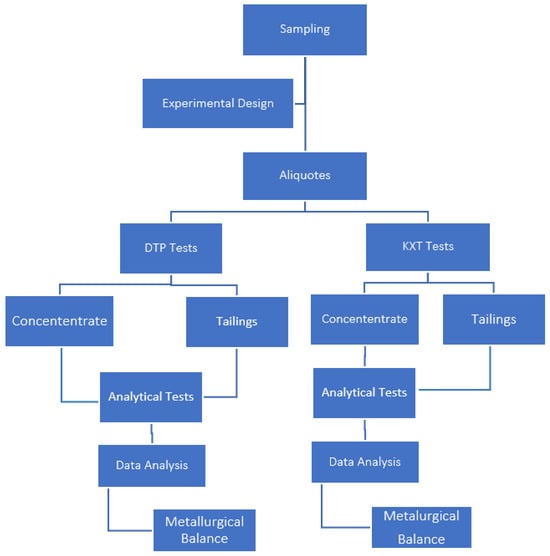
Cover Story: This study developed a two-stage process for the physical separation of components from waste printed circuit boards, using gravity to recover copper. The boards were ground and placed on a shaking table for separation of coarse particles (>300 µm) and a multi-gravity separator (MGS) for separation of fine particles (<300 µm). Comprehensive characterization was performed using X-ray fluorescence analysis, inductively coupled plasma optical emission spectroscopy, scanning electron microscopy, and mineral release analysis. A total of 93.81% of the copper was recovered in clean concentrates, which represents 44.32% of the total mass, while only 2.74% of the copper was lost in the tailings. View this paper
- Issues are regarded as officially published after their release is announced to the table of contents alert mailing list .
- You may sign up for email alerts to receive table of contents of newly released issues.
- PDF is the official format for papers published in both, html and pdf forms. To view the papers in pdf format, click on the "PDF Full-text" link, and use the free Adobe Reader to open them.
Articles
There are no articles in this issue yet.

