Next Issue
Volume 15, August-2
Previous Issue
Volume 15, July-2
 
 
sustainability-logo

Journal Browser

Journal Browser

Sustainability, Volume 15, Issue 15 (August-1 2023) – 623 articles

Cover Story (view full-size image): Articulating energy consumption costs for communities and municipalities represents an important step in the climate action planning process. Progress toward climate mitigation and adaption planning at the local level is often slow, with many local governments lacking motivation due to staffing and funding limitations. Calculating and making visible the current costs of energy consumption versus the potential savings from alternative energies could help motivate planning and justify electrification in local communities. This paper demonstrates an approach to calculating operating costs (and potential savings) for the Town of Kent in southern New York. We found that by switching to electric alternatives, the community could save around USD 20–33 million per year, and local government operations costs could decline by over USD 70,000 per year. View this paper
  • Issues are regarded as officially published after their release is announced to the table of contents alert mailing list.
  • You may sign up for e-mail alerts to receive table of contents of newly released issues.
  • PDF is the official format for papers published in both, html and pdf forms. To view the papers in pdf format, click on the "PDF Full-text" link, and use the free Adobe Reader to open them.
Order results
Result details
Section
Select all
Export citation of selected articles as:
27 pages, 5411 KB  
Article
Modeling the Impacts of Soil Management on Avoided Deforestation and REDD+ Payments in the Brazilian Amazon: A Systems Approach
by Alexandre Anders Brasil, Humberto Angelo, Alexandre Nascimento de Almeida, Eraldo Aparecido Trondoli Matricardi, Henrique Marinho Leite Chaves and Maristela Franchetti de Paula
Sustainability 2023, 15(15), 12099; https://doi.org/10.3390/su151512099 - 7 Aug 2023
Cited by 1 | Viewed by 3819
Abstract
An Integrated Assessment Model (IAM) was employed to develop a Narrative Policy Framework (NPF) and a quantitative model to investigate the changes in land use within the Brazilian Amazon. The process began by creating a theoretical NPF using a ‘systems thinking’ approach. Subsequently, [...] Read more.
An Integrated Assessment Model (IAM) was employed to develop a Narrative Policy Framework (NPF) and a quantitative model to investigate the changes in land use within the Brazilian Amazon. The process began by creating a theoretical NPF using a ‘systems thinking’ approach. Subsequently, a ‘system dynamic model’ was built based on an extensive review of the literature and on multiple quantitative datasets to simulate the impacts of the NPF, specifically focusing on the conversion of forests into open land for ranching and the implementation of soil management practices as a macro-level policy aimed at preserving soil quality and ranching yields. Various fallow scenarios were tested to simulate their effects on deforestation patterns. The results indicate that implementing fallow practices as a policy measure could reduce deforestation rates while simultaneously ensuring sustainable long-term agricultural productivity, thus diminishing the necessity to clear new forest land. Moreover, when combined with payments for avoided deforestation, such as REDD+ carbon offsets, the opportunity costs associated with ranching land can be utilized to compensate for the loss of gross income resulting from the policy. A sensitivity analysis was conducted to assess the significance of different model variables, revealing that lower cattle prices require resources for REDD+ payments, and vice-versa. The findings indicate that, at the macro level, payments between USD 2.5 and USD 5.0 per MgC ha−1 have the potential to compensate the foregone cattle production from not converting forest into ranching land. This study demonstrates that employing an IAM with a systems approach facilitates the participation of various stakeholders, including farmers and landowners, in policy discussions. It also enables the establishment of effective land use and management policies that mitigate deforestation and soil degradation, making it a robust initiative to address environmental, climate change, and economic sustainability issues. Full article
(This article belongs to the Section Soil Conservation and Sustainability)
Show Figures

Figure 1

20 pages, 4210 KB  
Article
Risk Assessment of Single-Gully Debris Flow Based on Dynamic Changes in Provenance in the Wenchuan Earthquake Zone: A Case Study of the Qipan Gully
by Na Su, Linrong Xu, Bo Yang, Yongwei Li and Fengyu Gu
Sustainability 2023, 15(15), 12098; https://doi.org/10.3390/su151512098 - 7 Aug 2023
Cited by 4 | Viewed by 2394
Abstract
After the Wenchuan earthquake on 12 May 2008, a huge amount of loose deposits was generated on the mountain surface in the earthquake zone, and vegetation was severely damaged, providing a rich source of material for debris flow, greatly increasing the danger. For [...] Read more.
After the Wenchuan earthquake on 12 May 2008, a huge amount of loose deposits was generated on the mountain surface in the earthquake zone, and vegetation was severely damaged, providing a rich source of material for debris flow, greatly increasing the danger. For many years, researchers have mainly considered the recovery of slope vegetation in assessing the risk of debris flow post-earthquake. However, field investigations have found that large amounts of the dynamic reserve materials in the gully have an important impact on the risk. Thus, based on field survey data, this paper takes the Qipan gully in Wenchuan County as an object and uses multi-source and multi-scale monitoring methods (Landsat series, Quickbird, and Unmanned Air Vehicle) to analyze and statistically study the provenance of the slope and gully both pre- and post- the earthquake. By comprehensively using game theory combination weighting and the cloud model, a dynamic risk assessment model for debris flow was constructed to evaluate the risk of debris flow from 2005 to 2019. The results show that the slope provenance post-earthquake was 7.7 times that of pre-earthquake, and by 2019 the slope provenance had recovered to the pre-earthquake level. Based on the statistical estimation of the amount of debris flow outbreak and the dredging of the blocking dam recorded in relevant data, the dynamic provenance of debris flow had decreased by about 781.3 × 104 m3 by 2019. Compared with considering slope provenance only, the assessment result of debris flow risk considering both slope and gully provenance is more realistic. The results are expected to provide reference and guidance for dynamic assessment of the risk of debris flow faced by increasing projects in high-seismic-intensity mountainous areas and to ensure the safety of people’s lives and property effectively. Full article
(This article belongs to the Special Issue Exploration of Marine Geological Resources and Geological Technology)
Show Figures

Figure 1

19 pages, 2790 KB  
Article
The Effect of Lowering Indoor Air Temperature on the Reduction in Energy Consumption and CO2 Emission in Multifamily Buildings in Poland
by Paweł Szałański, Piotr Kowalski, Wojciech Cepiński and Piotr Kęskiewicz
Sustainability 2023, 15(15), 12097; https://doi.org/10.3390/su151512097 - 7 Aug 2023
Cited by 3 | Viewed by 3548
Abstract
This article analyzes the possibility of reducing the energy consumption from building heating as a result of lowering the indoor air temperature, which is recommended as a response to the energy crisis. Various values of the set-point temperature (16–22 °C), as well as [...] Read more.
This article analyzes the possibility of reducing the energy consumption from building heating as a result of lowering the indoor air temperature, which is recommended as a response to the energy crisis. Various values of the set-point temperature (16–22 °C), as well as different scenarios for their changes, were assumed for analysis. Changes in clothing that were determined to maintain the same level of thermal comfort after a temperature change were determined. The associated reduction in CO2 emissions emitted into the atmosphere was determined. The effect of reducing CO2 emissions was studied depending on the type of heating source. Simulation calculations were carried out for an exemplary multifamily building. The effect of different building insulations required in Poland over the years 1964–2022 was considered. Analyses were performed for the climatic conditions of cities located in different climatic zones of Poland: Koszalin, Wroclaw, Warsaw, Bialystok, Suwalki. Depending on the scenario, the insulation standard of the building, and the variant of location, the energy reduction achieved ranges from 6.6%/K to 13.2%/K. Taking into account the type of heating source, the reduction in CO2 emissions is from 0.7 to 7.5 kgCO2/(K·m2). The reduction in temperature by 1 or 2 K can be compensated for by wearing an additional sleeveless vest (0.12 clo) or sweater (0.28 clo). Full article
Show Figures

Figure 1

14 pages, 376 KB  
Article
Sustainable SMEs Performance and Green Competitive Advantage: The Role of Green Creativity, Business Independence and Green IT Empowerment
by Retno Purwani Setyaningrum, Muamar Nur Kholid and Priyo Susilo
Sustainability 2023, 15(15), 12096; https://doi.org/10.3390/su151512096 - 7 Aug 2023
Cited by 40 | Viewed by 10071
Abstract
This study aims to examine and analyze the influence of green creativity and business independence on competitive advantage moderated by green IT empowerment. The research population is all creative SMEs in the Tangerang, Yogyakarta and West Java regions. Samples were taken from part [...] Read more.
This study aims to examine and analyze the influence of green creativity and business independence on competitive advantage moderated by green IT empowerment. The research population is all creative SMEs in the Tangerang, Yogyakarta and West Java regions. Samples were taken from part of the population using purposive sampling technique. The target sample in this study is 400 SMEs. However, there were only 272 SMEs who completely filled out the questionnaire and were thus analyzed. The results of the study concluded that green creativity had a significant negative influence on the performance of sustainable SMEs and a significant positive influence on green competitive advantage. Business independence had a significant positive influence on the performance of sustainable SMEs and a significant positive influence on green competitive advantage. The research results indicate that green IT Empowerment did not moderate the relationship between green creativity and sustainable SME performance and weakened the relationship between green creativity and green competitive advantage. Likewise, the research results indicate that green IT empowerment did not moderate the relationship between business independence and sustainable business performance; it moderated the positive relationship between independence and green competitive advantage. Full article
(This article belongs to the Section Economic and Business Aspects of Sustainability)
Show Figures

Figure 1

21 pages, 2404 KB  
Article
Optimal Green Input Level for a Capital-Constrained Supply Chain Considering Disruption Risk
by Junheng Cheng, Weiyi Hong and Jingya Cheng
Sustainability 2023, 15(15), 12095; https://doi.org/10.3390/su151512095 - 7 Aug 2023
Cited by 7 | Viewed by 2130
Abstract
Under increasingly stringent environmental regulations, inadequate green input levels from manufacturers may lead to substandard emissions and production shutdown, which further results in the disruption risk of the supply chain. This work investigates a green supply chain (GSC) consisting of one environmentally regulated [...] Read more.
Under increasingly stringent environmental regulations, inadequate green input levels from manufacturers may lead to substandard emissions and production shutdown, which further results in the disruption risk of the supply chain. This work investigates a green supply chain (GSC) consisting of one environmentally regulated manufacturer and one capital-constrained retailer who faces stochastic market demand. The manufacturer needs to make decisions on the green input level, which is related to the investment cost as well as supply disruption risk. The retailer has to determine product order quantities and financing decisions. We derive the operational equilibriums for the GSC system under three scenarios: no financing, trade credit financing (TCF), and bank credit financing (BCF), and recommend the optimal financial selection for the retailer via the comparison of three financial modes. The analytical and numerical results reveal that the manufacturer should improve the green input level within the financial capability to enhance the sustainable operation level of the supply chain. In addition, we find that the capital-constrained retailer will choose financing, since either BCF or TCF will result in a higher profit than no financing. Moreover, we obtain the threshold of green input level, with which we can decide whether to choose TCF or BCF under the given corresponding parameters. Full article
(This article belongs to the Special Issue Green Supply Chain and Sustainable Economic Development)
Show Figures

Figure 1

22 pages, 1108 KB  
Article
Green Credit Guideline Influencing Enterprises’ Green Transformation in China
by Xianchun Liao, Jie Wang, Ting Wang and Meicun Li
Sustainability 2023, 15(15), 12094; https://doi.org/10.3390/su151512094 - 7 Aug 2023
Cited by 4 | Viewed by 3405
Abstract
To achieve high-quality corporate development, it is essential to undergo green transformation. Unlike previous literature, this paper explores relevant mechanisms affecting firms’ green transformation from a novel perspective of green credit guidelines (GCG). Using A-share listed industrial enterprises in China from 2010 to [...] Read more.
To achieve high-quality corporate development, it is essential to undergo green transformation. Unlike previous literature, this paper explores relevant mechanisms affecting firms’ green transformation from a novel perspective of green credit guidelines (GCG). Using A-share listed industrial enterprises in China from 2010 to 2020 as a sample, we combine the generalized moment estimation model (GMM) with the difference-in-difference model (DID) and demonstrate that (1) GCG significantly promotes enterprises’ green transformation measured by the method of super-efficient Slacks-Based Measure and Data Envelopment Analysis (SBM-DEA). (2) GCG tends to improve green technology innovation, which further facilitates firms’ green transformation, and corporate social responsibility (CSR) reinforces the positive relationship between GCG and firms’ green transformation. Correspondingly, we provide policy recommendations for China and other developing countries. Full article
Show Figures

Figure 1

16 pages, 664 KB  
Article
A Comprehensive Evaluation of Vehicle Intelligent Barrier Avoidance Function under Special Roads Based on G1-CRITIC
by Xuewen Zhang, Qi Zhan, Wei Zhou and Zhichao Liu
Sustainability 2023, 15(15), 12093; https://doi.org/10.3390/su151512093 - 7 Aug 2023
Cited by 8 | Viewed by 1874
Abstract
As one of the core functions of the autonomous driving of vehicles under special roads, the intelligent barrier avoidance function plays an important role in improving traffic efficiency and ensuring driving safety. Scientific, reasonable, and comprehensive evaluation methods can provide the basis for [...] Read more.
As one of the core functions of the autonomous driving of vehicles under special roads, the intelligent barrier avoidance function plays an important role in improving traffic efficiency and ensuring driving safety. Scientific, reasonable, and comprehensive evaluation methods can provide the basis for intelligent vehicles before their use. The comprehensive evaluation index system is constructed for the avoidance ability and avoidance mode of intelligent vehicles against different barriers. The weights of qualitative indicators that are difficult to quantify are determined based on the order relation analysis (G1) method, and the weights of quantitative indicators are determined based on the CRITIC (criteria importance though intercriteria correlation) method. The overall system is comprehensively and quantitatively evaluated through the grey correlation degree method. The correctness of the evaluation method is verified via testing. According to the comprehensive evaluation method studied, the comprehensive evaluation result of the test vehicle is obtained. The intelligent barrier avoidance function of negative barriers is superior to that of positive barriers. The integrated evaluation method can obtain evaluation results of vehicle performance in different test scenarios. Full article
Show Figures

Figure 1

24 pages, 2705 KB  
Article
The Classification Impact of Different Types of Environmental Regulation on Chinese Provincial Carbon Emission Efficiency
by Feifei Ye, Rongyan You, Haitian Lu, Sirui Han and Long-Hao Yang
Sustainability 2023, 15(15), 12092; https://doi.org/10.3390/su151512092 - 7 Aug 2023
Cited by 8 | Viewed by 2369
Abstract
The evaluation of inter-provincial carbon emission efficiency and the analysis of its influencing factors hold great practical significance for reducing carbon emissions and promoting sustainable development in ecological management. To address the shortcomings of existing research in the classification evaluation of carbon emission [...] Read more.
The evaluation of inter-provincial carbon emission efficiency and the analysis of its influencing factors hold great practical significance for reducing carbon emissions and promoting sustainable development in ecological management. To address the shortcomings of existing research in the classification evaluation of carbon emission efficiency and account for the impacts of different environmental regulatory policies on carbon emissions, this paper aims to examine the impact of formal and informal environmental regulations on carbon emission efficiency. This is accomplished by utilizing a combination of the data envelopment analysis (DEA) model, entropy weighting, and k-means cluster analysis methods. The fixed-effects model is also applied to examine the influences of different factors on carbon emission efficiency under different categories. To conduct the case studies, carbon emission management data from 30 provinces in China are collected, and the results show the following: (1) Formal environmental regulations exhibit a “U-shaped” relationship with carbon emission efficiency, whereas informal environmental regulations have an “inverted U-shaped” relationship with carbon emission efficiency. (2) Under the cluster analysis of carbon emission efficiency, formal environmental regulations are found to have a stronger incentive effect on inter-provincial carbon efficiency compared to informal environmental regulations. This study carries significant theoretical and practical implications for China’s timely attainment of its double-carbon target. Full article
Show Figures

Figure 1

20 pages, 4366 KB  
Article
Application of Strength Pareto Evolutionary Algorithm II in Multi-Objective Water Supply Optimization Model Design for Mountainous Complex Terrain
by Yihong Guan, Yangyang Chu, Mou Lv, Shuyan Li, Hang Li, Shen Dong and Yanbo Su
Sustainability 2023, 15(15), 12091; https://doi.org/10.3390/su151512091 - 7 Aug 2023
Cited by 9 | Viewed by 2183
Abstract
Water distribution networks (WDN) model optimization is an important part of smart water systems to achieve optimal strategies. WDN optimization focuses on the nonlinearity of the discharge head loss equation, the availability of discrete properties of pipe sizes, and the conservation of constraints. [...] Read more.
Water distribution networks (WDN) model optimization is an important part of smart water systems to achieve optimal strategies. WDN optimization focuses on the nonlinearity of the discharge head loss equation, the availability of discrete properties of pipe sizes, and the conservation of constraints. Multi-objective evolutionary algorithms (MOEAs) have been proposed and successfully applied in the field of WDN design optimization. Previous studies have focused on comparing the optimization effects of algorithms in water distribution networks, ignoring the problems of unbalanced pressure distribution and water hammer at the nodes of the pipe network caused by the complex terrain in mountainous areas. In this paper, a multi-objective water supply optimization model that integrated cost, reliability, and water quality was established for a mountainous WDN in real engineering. The method of traversing the nodes to solve the water age was introduced to find a more scientific and practical water age solution model, with setting the weight function to evaluate the water age of the water supply model comprehensively. Strength Pareto Evolutionary Algorithm II (SPEA-II) and Non-dominated Sorting Genetic Algorithm II (NSGA-II) were adopted to optimize the WDN design model in the mountainous complex terrain. The significance levels of the number of Pareto solutions (NOPS) and running time are 0.029 and 0.001, respectively, indicating that the two algorithms have significant differences. Compared to NSGA-II, SPEA-II has a better convergence rate and running time in multi-objective water supply optimization design. The solution set distribution of SPEA-II is more concentrated than that of NSGA-II, also the numerical value is better. The number of SPEA-II optimization schemes is larger and the scheme is more effective. Among them, the Pareto solution set of SPEA-II can obtain more desirable optimization results on cost, reliability index (RI) and water age. In summary, the study provides valuable information for decision makers in WDN with complex terrain. Full article
Show Figures

Figure 1

20 pages, 2466 KB  
Article
The Role of Agroforestry in Poverty Alleviation: A Case Study from Nujiang Prefecture, Southwestern China
by Yaquan Dou, Ya Li, Ming Li, Xingliang Chen and Xiaodi Zhao
Sustainability 2023, 15(15), 12090; https://doi.org/10.3390/su151512090 - 7 Aug 2023
Cited by 10 | Viewed by 3889
Abstract
Agroforestry has gained increasing attention as a sustainable land use mode to ensure food security, mitigate global climate change, and improve farmers’ livelihoods. Likewise, agroforestry plays a key role in alleviating poverty, mitigating climate change and achieving the Sustainable Development Goals (SDGs) in [...] Read more.
Agroforestry has gained increasing attention as a sustainable land use mode to ensure food security, mitigate global climate change, and improve farmers’ livelihoods. Likewise, agroforestry plays a key role in alleviating poverty, mitigating climate change and achieving the Sustainable Development Goals (SDGs) in China. Lanxangia tsaoko, as a typical agroforestry species in Nujiang Prefecture, plays a vital role in improving farmers’ livelihoods. After years of development, the Lanxangia tsaoko industry (LTI) in Nujiang Prefecture has made remarkable achievements and accumulated useful experiences. Taking the development of LTI as an example, this paper analyzes the impact of agroforestry on farmers’ livelihoods and its mechanism through field survey and theoretical deduction. First, by investigating the willingness of households to choose LTI, we found that most farmers have a positive attitude toward LTI, and they actively participate in cooperative organizations. Then, by analyzing the development stage and mode of LTI in Nujiang Prefecture, we found that the industry has made significant progress under the external and internal effects. We also found that the mechanism by which agroforestry affects farmers’ livelihoods is a process in which various stakeholders, including government, enterprises, farmers, etc., participate in industrial development with their production components and advantages. Although agroforestry is an effective way to improve farmers’ livelihoods and promote sustainable agricultural development, it is also necessary to pay attention to risk prevention. This paper discusses the role of agroforestry in farmers’ livelihoods, which provides a reference for lower-income forest areas. Full article
(This article belongs to the Section Sustainable Forestry)
Show Figures

Figure 1

23 pages, 3153 KB  
Article
Environmental and Socio-Economic Assessment of Biomass Pellets Biofuel in Hazara Division, Pakistan
by Maaz Hassan, Naveed Usman, Majid Hussain, Adnan Yousaf, Muhammad Aamad Khattak, Sidra Yousaf, Rankeshwarnath Sanjay Mishr, Sana Ahmad, Fariha Rehman and Ahmad Rashedi
Sustainability 2023, 15(15), 12089; https://doi.org/10.3390/su151512089 - 7 Aug 2023
Cited by 6 | Viewed by 5187
Abstract
A thorough life cycle assessment (LCA) was conducted to determine whether wood pellets were a viable substitute for non-renewable fuels like oil and gas, especially for heating. To evaluate the properties of wood pellets and their effects on the environment, the study was [...] Read more.
A thorough life cycle assessment (LCA) was conducted to determine whether wood pellets were a viable substitute for non-renewable fuels like oil and gas, especially for heating. To evaluate the properties of wood pellets and their effects on the environment, the study was conducted in the Hazara division of Khyber Pakhtunkhwa, Pakistan. A few factors were investigated, including the carbon and water footprints and the identification of potential growth opportunities in the production of wood pellets. One kilogram of wood pellets served as the analysis reference unit. Raw materials were obtained from sawmills and furniture stores to make the wood pellets. Sawdust, a bio binder, and lubricating oil were used in the production process along with the pelletizer machine. SimaPro 9.2 software was used in the environmental footprint assessment to evaluate several environmental effects, including eutrophication, ozone depletion, abiotic depletion, rusting, human toxicity, and aquatic ecotoxicity. The highest contribution was shown by the wood pellets produced from the softwood sawdust as 149.8558 in marine aquatic ecotoxicity. The study’s findings showed that using lubricating oil during the production of wood pellets significantly affected the overall environmental results. The characterization of wood pellets showed that the Higher heating Values (HHV) resulted from burning wood pellets made from sawdust of Melia azedarach as 24.79 MJ/kg. Softwood mixed species recorded the highest water footprint and damage assessment impact and the highest carbon footprint of 0.186 CO2 e. With a 3.84 × 10−7 DALY (disability-adjusted life years) measurement, softwood mixed species showed the highest contribution to human health damage among the damage categories. In terms of cost, producing one kilogram of wood pellets from softwood mixed species was priced at 22 PKR, the lowest among the assessed species. The highest cost of 26 PKR was associated with producing wood pellets from Parthenium hysterophorus and Diospyros lotus. Full article
Show Figures

Figure 1

12 pages, 1638 KB  
Article
A Circular Economy Approach in the Development of Superabsorbent Polymeric Matrices: Evaluation of the Mineral Retention
by Estefanía Álvarez-Castillo, Sonia Oliveira, Carlos Bengoechea, Isabel Sousa, Anabela Raymundo and Antonio Guerrero
Sustainability 2023, 15(15), 12088; https://doi.org/10.3390/su151512088 - 7 Aug 2023
Cited by 2 | Viewed by 1692
Abstract
This manuscript focuses on the production of polymeric matrices enriched in minerals and antioxidant compounds. The biopolymers employed are obtained from different by-products of the agro-food industry (porcine plasma protein, pea protein concentrate and soy protein isolate), which helps to revalorize them. Two [...] Read more.
This manuscript focuses on the production of polymeric matrices enriched in minerals and antioxidant compounds. The biopolymers employed are obtained from different by-products of the agro-food industry (porcine plasma protein, pea protein concentrate and soy protein isolate), which helps to revalorize them. Two different manufacturing techniques are employed to produce these matrices: 3D-printing and injection molding. Bioactivity was enhanced through immersion of the samples in magnesium glutamate and iron lactate solutions. To incorporate these minerals and bioactive compounds into the matrices, two additional stages are required: (1) an immersion stage in a mineral/bioactive containing solution, which allows simultaneous removal of the glycerol employed as plasticizer and entrapment of the minerals and bioactive compounds; and (2) a subsequent freeze-drying stage. Matrices produced through these manufacturing processes were assessed through water uptake capacity, mineral analysis, bioactivity and color measurements. The studied matrices have great potential in the food industry, as the threshold for claiming a significant mineral content was reached after the immersion stage. The presence of bioactive compounds could avoid the degradation of these matrices when food processing includes stages at relatively high temperatures. Full article
(This article belongs to the Special Issue Circular Economy for Sustainable Manufacturing Processes)
Show Figures

Figure 1

18 pages, 2885 KB  
Article
Quantitative Distribution and Contamination Risk Assessment of Cu and Zn in Municipal Sewage Sludge
by Monika Jakubus
Sustainability 2023, 15(15), 12087; https://doi.org/10.3390/su151512087 - 7 Aug 2023
Cited by 2 | Viewed by 1553
Abstract
One of the methods of managing sewage sludge (SS) is its soil application. This possibility is promoted by the chemical composition rich in organic matter and nutrients. However, heavy metal contents in SS must meet respective permissible limits. Among the heavy metals in [...] Read more.
One of the methods of managing sewage sludge (SS) is its soil application. This possibility is promoted by the chemical composition rich in organic matter and nutrients. However, heavy metal contents in SS must meet respective permissible limits. Among the heavy metals in SS, Cu and Zn are found in the largest amount; thus, this study focuses on these elements. The main aim of the study is to investigate the quantitative distribution of metals in sequentially separated fractions of sewage sludge. Additionally, the potential risk of environmental contamination with heavy metals was assessed in the case of SS application for agricultural purposes. The relevant analyses were conducted on four different examples of municipal SS. Based on the total amounts as well as those determined in the SS fractions, the following indices were calculated: Igeo (geoaccumulation index), ICF, (individual contamination factor), and RAC (risk assessment code). The use of data from the sequential analysis as well as the calculated indices made it possible to assess the usefulness of SS in practice in terms of potential introduction of Cu and Zn into the environment with the sludge dose. It was found that total Cu (Cutot) and Zn (Zntot) did not exceed the permissible limits binding within respective Polish and international regulations. Regardless of the years of study and the analyzed SS, Cutot ranged from 260.9 to 393.5 mg·kg−1, and Zntot from 475.5 to 1153.1 mg·kg−1. The amounts of Cu and Zn were predominantly reducible (bound to iron and manganese hydroxides, Fr. II) and oxidizable complexes (bound to organic matter and sulfides, Fr. III). The average amounts of Cu in Fr. II ranged from 149.4 to 172.4 mg·kg−1, while those of Zn in Fr. II ranged from 370.9 to 754.6 mg·kg−1. Cu amounts in Fr. III were from 160.9 to 183 mg·kg−1 and Zn amounts in Fr. III were from 104.9 to 171.9 mg·kg−1. Total content of metals as well as TOC values strongly determined the quantitative level of both elements in the SS fractions. Generally, with the increase in the total amount of metals, their levels in the sludge fractions increased. In turn, the increase in TOC resulted in a decrease in the amounts of Cu and Zn in the sludge fractions. Calculated Igeo and ICF ratios showed high and very high SS contamination with Cu and Zn. Igeo values for Cu, regardless of the year of study and sludge sample, that ranged from 4.62 to 5.43 and for Zn from 3.41 to 4.86. At the same time, the ICF values for Cu ranged from 8.59–23.04, and for Zn 15.42–44.47. The RAC values indicated a low (Cu) and medium (Zn) risk of using SS in terms of the potential metal availability in the environment. The RAC values ranged from 1.46 to 4.40% for Cu and from 9.63 to 23.13% for Zn. Full article
(This article belongs to the Special Issue Treatment, Evaluation, Recycling and Use of Sewage Sludge)
Show Figures

Figure 1

22 pages, 1307 KB  
Article
Impact of Digital Economy on Inter-Regional Trade: An Empirical Analysis in China
by Meiling Li, Lijie Zhang and Zhuangzhuang Zhang
Sustainability 2023, 15(15), 12086; https://doi.org/10.3390/su151512086 - 7 Aug 2023
Cited by 18 | Viewed by 4631
Abstract
Unimpeded domestic inter-regional trade is an inevitable choice for a country to improve its economic development autonomy and internal stability. The booming development of the digital economy profoundly affects inter-regional trade exchanges and the construction of domestic trade patterns. Based on China’s inter-provincial [...] Read more.
Unimpeded domestic inter-regional trade is an inevitable choice for a country to improve its economic development autonomy and internal stability. The booming development of the digital economy profoundly affects inter-regional trade exchanges and the construction of domestic trade patterns. Based on China’s inter-provincial panel data, this study analyzes the mechanism channels and regional heterogeneity of the digital economy’s impact on inter-regional trade. We found that firstly, the digital economy significantly promotes inter-regional trade outflows and inflows with positive spatial spillover effects. Secondly, the digital economy promotes inter-regional trade by reducing trade costs and stimulating market demand, while the role of the resource allocation effect and technological innovation effect needs to be enhanced. Thirdly, the promotion of inter-regional trade by the digital economy is more prominent and has the potential for less developed regions or non-border regions. In addition, the digital economy significantly boosts inter-regional trade in labor-intensive regions, while it has a limited effect on inter-regional trade in technology-intensive regions. Therefore, this study suggests increasing the construction of digital infrastructure in less developed regions, tapping the role of the digital economy in resource allocation, and promoting the in-depth integration of the digital economy with the region’s advantageous industries, so as to promote inter-regional trade and economic development. Full article
Show Figures

Figure 1

19 pages, 4102 KB  
Article
Urban Green Development and Resilient Cities: A First Insight into Urban Forest Planning in Italy
by Luca Battisti, Fabrizio Aimar, Giovanni Giacco and Marco Devecchi
Sustainability 2023, 15(15), 12085; https://doi.org/10.3390/su151512085 - 7 Aug 2023
Cited by 20 | Viewed by 4666
Abstract
The research proposes an application of a modification of the 3–30–300 rule to identify areas that require Urban Forestry implementation in small and medium-sized Roman and/or medieval urban areas. The selected case study is that of Asti in Piedmont, Italy. An open source, [...] Read more.
The research proposes an application of a modification of the 3–30–300 rule to identify areas that require Urban Forestry implementation in small and medium-sized Roman and/or medieval urban areas. The selected case study is that of Asti in Piedmont, Italy. An open source, cross-platform desktop geographic information system is used to process geospatial datasets via qualitative analyses of electoral sections (or wards). An analysis of the number and distribution of trees around each building is performed, in addition to the calculation of tree canopy cover and distance between buildings and green spaces. Findings reveal that 64 out of 70 wards have an average of at least three trees per building and sufficient green areas of at least 0.5 hectares within 300 m of the buildings. Additionally, the tree canopy cover ranges from approximately 0.6% (lowest) to about 55% (highest) for the electoral sections. Lastly, findings suggest that the highly built-up urban fabric in these areas may significantly affect the availability and quality of green spaces. In conclusion, the case study proves the benefits of applying the 3–30–300 rule to small and medium-sized urban areas using an integrated assessment approach based on nature-based solutions and ecosystem services. Full article
(This article belongs to the Special Issue Advances in Urban Green Development and Resilient Cities)
Show Figures

Figure 1

23 pages, 52131 KB  
Article
Resilience of Living Streets in Small and Medium-Sized Towns: A Grounded Theory Study of Yixing, China
by Chen Liu and Jia Liu
Sustainability 2023, 15(15), 12084; https://doi.org/10.3390/su151512084 - 7 Aug 2023
Cited by 6 | Viewed by 2849
Abstract
In the context of the global fine-grained urban renewal initiative, living streets closely related to people’s lives have become a hot topic. This study provides a comprehensive framework for addressing prominent issues such as the limited adaptability and inability to accommodate development in [...] Read more.
In the context of the global fine-grained urban renewal initiative, living streets closely related to people’s lives have become a hot topic. This study provides a comprehensive framework for addressing prominent issues such as the limited adaptability and inability to accommodate development in living streets. It explores the value and design innovation points of incorporating resilience concepts in the renewal of living streets. Taking the living streets in Yixing, Jiangsu Province, as an example, the grounded theory approach was employed to conduct in-depth interviews and three-level coding of the data to systematically elucidate the influencing factors and implementation paths of resilience in living streets. The study reveals that the resilient development of living streets is influenced and constrained by six factors: positive values, demand factors, spatial environment, contextual factors, operation and management, and resilience characteristics. Each of these six main dimensions encompasses multiple subcategories and the factors influencing living streets’ resilience through different mechanisms. Building upon the guidance-demand-design-context-operation pathway model for enhancing the resilience of living streets in small and medium-sized towns in the Jiangnan region, the study proposes new perspectives such as correct orientation, adaptability to change, and a balance between rigidity and flexibility tailored explicitly to the enhancement of resilience in living streets. These novel perspectives contribute to the theoretical research achievements on the resilience development of living streets in small and medium-sized towns in the Jiangnan region of China to a certain extent. Furthermore, these findings hold significant implications for attaining SDG11, which emphasizes sustainable urban development. Full article
Show Figures

Figure 1

17 pages, 3592 KB  
Article
Development of Transport Management Software
by Teresa Gajewska and Dominika Walczyk
Sustainability 2023, 15(15), 12083; https://doi.org/10.3390/su151512083 - 7 Aug 2023
Cited by 3 | Viewed by 3367
Abstract
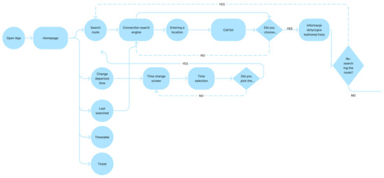
The growth of technology and the increasing competitiveness and opportunity of digital services have meant that the traditional logistic sector has changed dramatically. New technology and globalization affect the need to use solutions known to the IT industry. In recent years, we have [...] Read more.
The growth of technology and the increasing competitiveness and opportunity of digital services have meant that the traditional logistic sector has changed dramatically. New technology and globalization affect the need to use solutions known to the IT industry. In recent years, we have seen significant technological growth, from smart devices communicating with each other via the IoT (Internet of Things) to artificial intelligence, and the changes it brings in the future. However, the role of user interface design in enhancing the user experience of mobile applications, such as journey planners, has been overlooked. Given the knowledge of the environmental impact of transport systems, it is important to convince users to use more sustainable modes of transport. Transport systems account for 20% to 25% of global energy consumption and carbon emissions. The aim of the article is to explain the process of creating a user interface for a public transport journey planner application that serves as a personal travel assistant. In addition, a competitive audit and research on a small group of users was also carried out. The conducted research and the audit of the competition were crucial in the ideation process, which became the basis for the first wireframes of the application. This was made possible by using the powerful Figma tool, which allowed for a more detailed design of the application’s appearance and functions. The resulting design of the application interface is a proposed solution to some of the user problems detected during the study. The final prototype needs to be turned into a real product to serve users. For this purpose, a developer must be provided with the prototype, who will bring the application to life using programming tools. Full article
Show Figures

Figure 1

13 pages, 2385 KB  
Article
An Iterative Method for the Simulation of Rice Straw-Based Polyol Hydroxyl Moieties
by Roger G. Dingcong, Jr., Daryl B. Radjac, Fortia Louise Adeliene M. Alfeche, Arniel Ching O. Dizon, Kassandra Jayza Gift D. Tejas, Roberto M. Malaluan, Harith H. Al-Moameri, Gerard G. Dumancas, Arnold C. Alguno and Arnold A. Lubguban
Sustainability 2023, 15(15), 12082; https://doi.org/10.3390/su151512082 - 7 Aug 2023
Cited by 3 | Viewed by 3038
Abstract
Bio-derived polyol products have gained global interest as a green and sustainable substitute for fossil-based polyols in a diverse range of polyurethane (PU) applications. According to previous studies, PU properties are highly influenced by the reaction kinetics during their formation. One major factor [...] Read more.
Bio-derived polyol products have gained global interest as a green and sustainable substitute for fossil-based polyols in a diverse range of polyurethane (PU) applications. According to previous studies, PU properties are highly influenced by the reaction kinetics during their formation. One major factor affecting this is the reactivity of their polyol’s functional hydroxyl moieties that are classified as primary, secondary, and hindered-secondary. However, experimental quantitative characterization of these polyol hydroxyl moieties remains a challenge in the field due to various factors affecting them, including extensive time requirements, the need for substantial and expensive resources, large potential errors, and the generation of wastes, as well as health and safety considerations. In this study, the molar fraction of primary, secondary, and hindered-secondary hydroxyl moieties of a petroleum-based polyol (V490) and a rice straw-based polyol were determined via an iterative computational method. The method employed a MATLAB script that can simultaneously solve multiple differential equations involving PU gelling reaction kinetics and thermodynamics. In this manner, numerical combinations of the fraction of each type of hydroxyl moiety are generated by looping together the respective numerical fractions for each moiety. The best-fit combinations of the fractions of the mixed polyol’s hydroxyl moieties were successfully found via curve fitting of the simulated and experimental gelling temperature profile with an average numerical deviation of less than 1%. Thus, the method presented in this study offers a faster and more reliable characterization of the polymeric reaction kinetics than the experimental and conventional computational methods for product property enhancement and development in the field. Full article
(This article belongs to the Section Sustainable Chemical Engineering and Technology)
Show Figures

Figure 1

23 pages, 29101 KB  
Article
Unveiling High-Tech Metals in Roasted Pyrite Wastes from the Iberian Pyrite Belt, SW Spain
by Lola Yesares, José María González-Jiménez, Francisco Abel Jiménez-Cantizano, Igor González-Pérez, David Caro-Moreno and Isabel María Sánchez
Sustainability 2023, 15(15), 12081; https://doi.org/10.3390/su151512081 - 7 Aug 2023
Cited by 10 | Viewed by 3340
Abstract
The Iberian Pyrite Belt (IPB), in the southwestern Iberian Peninsula, is a large metallogenic province exploited since ancient times. As a result of historical and current mining activity, a vast volume of metallic mineral waste, mainly derived from the processing of pyrite, is [...] Read more.
The Iberian Pyrite Belt (IPB), in the southwestern Iberian Peninsula, is a large metallogenic province exploited since ancient times. As a result of historical and current mining activity, a vast volume of metallic mineral waste, mainly derived from the processing of pyrite, is still in situ and polluting the environment. A specific mine waste residuum locally known in the area as “morrongos”, which was produced during pyrite roasting mainly in the 19th century, is evaluated here in order to unravel untapped resources of high-tech metals commonly used in high-tech devices. Applying a combination of whole-rock geochemical (ICP-AES, ICPMS, FA-AAS) and single-grain mineralogical techniques (EPMA, LA-ICP-MS, FESEM, and FIB-HRTEM) on the “morrongos”, we unhide the still-present remarkable concentrations of Au, Ag, Pb, Zn, and Cu in them. The mineralogical expressions for these economic metals include oxides (hematite, magnetite, and hercynite), arsenates, sulfates of the jarosite group, native metals, and, to a lesser extent, relictic sulfides. This first-ever estimation of these economic metals in this type of residue allows their revalorization, highlighting them as suitable sources for the exploitation and recovery of metals necessary for the clean energy transition. Full article
(This article belongs to the Special Issue Sustainable Mining and Circular Economy)
Show Figures

Figure 1

15 pages, 1169 KB  
Article
Green Energy Consumption Path Selection and Optimization Algorithms in the Era of Low Carbon and Environmental Protection Digital Trade
by Jiayi Yuan, Ziqing Gao and Yijun Xiang
Sustainability 2023, 15(15), 12080; https://doi.org/10.3390/su151512080 - 7 Aug 2023
Cited by 7 | Viewed by 1951
Abstract
In order to better study the chosen path of the consumption model of public green energy and more accurately predict consumers’ green energy consumer behavior, we take new energy vehicles as an example to explore the driving mechanism and internal mechanism of the [...] Read more.
In order to better study the chosen path of the consumption model of public green energy and more accurately predict consumers’ green energy consumer behavior, we take new energy vehicles as an example to explore the driving mechanism and internal mechanism of the public green energy consumption model from the perspective of motivation. We propose an ensemble learning model based on a stacking strategy. The model uses XGBoost, random forest and gradient lifting decision trees as primary learners to transform features, and uses logistic regression as a meta-learner to predict users’ consumer behavior. The experimental results show that this feature engineering method can significantly improve the accuracy rate in multiple model algorithms, and the prediction effect of the ensemble learning model is better than that of a single model, with the accuracy rate of 82.81%. In conclusion, the ensemble learning model based on a stacking strategy can effectively predict the public’s consumer behavior. This provides a theoretical basis and policy recommendations for promoting green energy products represented by new energy vehicles, thereby improving the practical path for proposing green energy consumption. Full article
Show Figures

Figure 1

22 pages, 19637 KB  
Article
Green Cities: Utopia or Reality? Evidence from Zurich, Switzerland
by Ana Perić, Yingying Jiang, Sacha Menz and Liana Ricci
Sustainability 2023, 15(15), 12079; https://doi.org/10.3390/su151512079 - 7 Aug 2023
Cited by 6 | Viewed by 8026
Abstract
There is an overall scientific consensus that green spaces positively affect urban dwellers’ health and well-being. However, there is a gap between knowledge and policy objectives, and their translation into effective interventions to unleash the benefits of green spaces. Examining such ‘implementation gap’ [...] Read more.
There is an overall scientific consensus that green spaces positively affect urban dwellers’ health and well-being. However, there is a gap between knowledge and policy objectives, and their translation into effective interventions to unleash the benefits of green spaces. Examining such ‘implementation gap’ in Zurich is relevant due to the integration of the ‘green urban agenda’ in various Swiss policies. The research narrows its focus to district 9, including the Altstetten and Albisrieden neighborhoods, which contain diverse green spaces despite ongoing densification. The study further explores four green space clusters and their 400-m catchment areas within the district. The research applies a mixed-method approach at three analytical levels: (1) identification of the critical tenets associated with the ‘green urban agenda’ through a review of multi-scale national policies, (2) assessment of green spaces’ provision, types, size, and mutual connectivity in Zurich’s district 9 based on online available quantitative data and on-site observation, and (3) identification of the dominant activities in four green space clusters through on-site observation. Through critical mutual examination of the identified ‘green urban agenda’ principles in the national policies and green space attributes, the findings reveal the extent of the convergence or divergence between policy trends and their implementation in practice. Full article
(This article belongs to the Topic Sustainable Built Environment)
Show Figures

Figure 1

21 pages, 562 KB  
Article
Role of Digital Inclusive Finance for High-Quality Business Development: A Study of China’s “Five Development Concept” Policy
by Ruixin Su, Tong Zheng, Yuzhao Zhong and Weizhou Zhong
Sustainability 2023, 15(15), 12078; https://doi.org/10.3390/su151512078 - 7 Aug 2023
Cited by 7 | Viewed by 3769
Abstract
The “Five Development Concept” policy is the foundation of high-quality development in China, and enterprises should base their high-quality development on this new paradigm. Can digital inclusive finance play a vital role in the high-quality growth of those businesses? This paper examines the [...] Read more.
The “Five Development Concept” policy is the foundation of high-quality development in China, and enterprises should base their high-quality development on this new paradigm. Can digital inclusive finance play a vital role in the high-quality growth of those businesses? This paper examines the relationship between digital inclusive finance and high-quality corporate development and its mechanism of action. This study demonstrates that digital financial inclusion can facilitate high-quality business development. Heterogeneity analysis shows that the contribution of digital inclusion to high-quality businesses development is more evident among non-state, large growth capacity and small-scale enterprises. An investigation of the mechanism reveals three pathways through which high-quality enterprise development is facilitated via digital inclusive finance, namely improving innovation, easing financing constraints, and improving risk taking, and a triple internal drive mechanism of innovation, capital, and risk is extant. This paper enhances the research related to the micro-level of digital inclusive finance on the high-quality development of enterprises, which is conducive to the construction of a long-term mechanism of digital inclusive finance under the new development pattern, so as to effectively facilitate the high-quality development of enterprises in developing countries. Full article
(This article belongs to the Special Issue Sustainable Economic Policy and Econometrics Strategy)
Show Figures

Figure 1

24 pages, 1234 KB  
Review
Product-Services for a Resource-Efficient and Circular Economy: An Updated Review
by Rita Henriques, Filipa Figueiredo and João Nunes
Sustainability 2023, 15(15), 12077; https://doi.org/10.3390/su151512077 - 7 Aug 2023
Cited by 25 | Viewed by 9459
Abstract
The development of product-service systems (PSSs) has become one of the most prominent ways in which to promote a circular and resource-efficient economy. These systems shift the focus from selling products as commodities to offering solutions that fulfil customers’ needs and provide added [...] Read more.
The development of product-service systems (PSSs) has become one of the most prominent ways in which to promote a circular and resource-efficient economy. These systems shift the focus from selling products as commodities to offering solutions that fulfil customers’ needs and provide added value. PSSs have gained attention due to their potential to foster sustainability, particularly in the context of the circular economy and resource efficiency. This review article analyzes the literature on PSSs for the period of 2016–2022, aiming to explore the links between PSSs, sustainability, circular economy, and resource efficiency. Close to 160 relevant articles were identified and examined. The overall findings reinforce contributions from previous studies, which denote a tendency towards sector-specific studies, barriers, and stimuli to implementation and adoption, and PSS design methodologies in specific industries and sectors. The overall results show a steady growth of PSS literature, as well as consistency in its definition, despite variations according to the perspective from which the topic is analyzed. This study focuses on eight main trends in PSS research, along with eight challenges that arise in its design, implementation, and adoption, identifying avenues for future research. Full article
(This article belongs to the Section Environmental Sustainability and Applications)
Show Figures

Figure 1

18 pages, 1392 KB  
Article
Improving Profitability Measurement: Impact of Intellectual Capital Efficiency on Return on Total Employed Resources in Smart and Knowledge-Intensive Companies
by Bojan Krstić, Ljiljana Bonić, Tamara Rađenović, Milica Jovanović Vujatović and Jasmina Ognjanović
Sustainability 2023, 15(15), 12076; https://doi.org/10.3390/su151512076 - 7 Aug 2023
Cited by 9 | Viewed by 3411
Abstract
This paper aims to emphasize the quantification of intellectual capital, not disclosed on the assets side of the balance sheet in the smart and knowledge-based enterprise, because it is very important for the more precise quantification of the profitability ratio, such as the [...] Read more.
This paper aims to emphasize the quantification of intellectual capital, not disclosed on the assets side of the balance sheet in the smart and knowledge-based enterprise, because it is very important for the more precise quantification of the profitability ratio, such as the return on assets (ROA). For this purpose, the paper suggests the EIC (efficiency of intellectual capital) methodology. It points out the necessity for the new profitability formula, gives methodological solutions for it, and investigates the impacts of intellectual capital (IC) efficiency indicators on traditional and new formulas of profitability in the case of knowledge-intensive and smart companies. The research confirms the importance of improving the profitability measurement in the knowledge economy era, where exists the dominance of intangible assets. It emphasizes the need for the correction of the denominator of the traditional ROA indicator. The comprehensive measurement of the total intellectual capital, especially its non-disclosed component in the balance sheet, provides information for more precise and accurate profitability measurements. The paper points out the issue of improving the traditional financial ratio, such as the ROA. This can be achieved by incorporating the value of intellectual resources, which are undisclosed in the balance sheet, in its denominator. This solution results in creating a new profitability indicator—return on total employed resources (EOR). This EOR indicator is more successful in capturing the enterprise’s intellectual performance compared with traditional profitability ROA indicators. This fact leads to the conclusion that EOR is better profitability indicator especially for smart and knowledge-intensive companies. Full article
Show Figures

Figure 1

20 pages, 8100 KB  
Article
Evaluation of Sustainable Slope Stability with Anti-Slide Piles Using an Integrated AHP-VIKOR Methodology
by Yesim Tuskan and Ender Basari
Sustainability 2023, 15(15), 12075; https://doi.org/10.3390/su151512075 - 7 Aug 2023
Cited by 12 | Viewed by 2716
Abstract
The sustainable design of major civil engineering projects, such as landslide management and slope stability, provides new opportunities for our society regarding the global energy crisis. These sources offer an effective solution to environmental issues and human energy needs. Slope stability, as a [...] Read more.
The sustainable design of major civil engineering projects, such as landslide management and slope stability, provides new opportunities for our society regarding the global energy crisis. These sources offer an effective solution to environmental issues and human energy needs. Slope stability, as a critical aspect of ensuring public safety and protection of infrastructure, often leads to disastrous consequences, highlighting the significance of designing effective and sustainable measures to mitigate the risks associated with landslides. Although anti-slide piles have become a widely used method to enhance slope stability, this paper investigates how the Analytic Hierarchy Process (AHP) and VlseKriterijumska Optimizacija I Kompromisno Resenje (VIKOR) methodologies can be combined to achieve a sustainable design for anti-slide piles, simultaneously considering environmental, economic, safety, and technical factors. Through the integration of AHP-VIKOR and a case study, this paper demonstrates an effective approach to prioritizing sustainability in the design process of anti-slide pile systems, evaluating five main criteria—slope stability, sustainability, anti-slide pile capacity, cost, and ease of construction—and five sub-criteria. The proposed methodology is validated through a case study, wherein various design alternatives for anti-slide piles are evaluated based on sustainable requirements. The results indicate that the slope stability criterion has the highest weight of 0.404, followed by anti-slide pile capacity (0.283), sustainability (0.129), and cost (0.146) criteria. The ease of construction has the lowest weight of 0.038. As a result of the evaluations, it has been seen that, if the sustainability criteria are included in the analyses, the anti-slide pile alternatives are determined in the range of ξ = 0.1–0.3 and s/D = 2.0–3.0, compared to the scenarios where only the economic and technical criteria are satisfied. A pile geometry of diameter, D = 1.00 m, is the most sustainable value within the selected pile spacing intervals, meeting the criteria of slope safety, pile capacity, cost, and ease of construction. This hybrid approach allows for a more balanced consideration of a multi-criteria decision, while considering the sustainability aspects of anti-slide pile selection. Full article
Show Figures

Figure 1

21 pages, 8604 KB  
Article
Application of Comprehensive Evaluation of Line Loss Lean Management Based on Big-Data-Driven Paradigm
by Bin Li, Yuxiang Tan, Qingqing Guo and Weihuan Wang
Sustainability 2023, 15(15), 12074; https://doi.org/10.3390/su151512074 - 7 Aug 2023
Cited by 2 | Viewed by 1879
Abstract
Effective line loss management necessitates a model-driven evaluation method to assess its efficiency level thoroughly. This paper introduces a “model-driven + data-driven” approach based on collective intelligence theory to address the limitations of individual evaluation methods in conventional line loss assessments. Initially, eight [...] Read more.
Effective line loss management necessitates a model-driven evaluation method to assess its efficiency level thoroughly. This paper introduces a “model-driven + data-driven” approach based on collective intelligence theory to address the limitations of individual evaluation methods in conventional line loss assessments. Initially, eight different evaluation methods are used to form collective intelligence to evaluate the line loss management of power grid enterprises and generate a comprehensive dataset. Then, the data set is trained and evaluated using the random forest algorithm, with Spearman rank correlation coefficient as the test metric, to assess the power grid enterprise’s line loss management level. Combining model-driven and data-driven methods, this integrated approach efficiently leverages the informational value of indicator data while thoroughly considering the causal and associative attributes within the dataset. Based on data from 61 municipal grid enterprises, both the comparison of multiple AI methods and correlation tests of results verify the superiority of the proposed method. Full article
(This article belongs to the Special Issue Sustainable Power Systems and Optimization Volume II)
Show Figures

Figure 1

11 pages, 981 KB  
Article
Legacy of COVID-19 Innovations: Strengthening African Primary Health Care through Pandemic Innovations
by Chipo Nancy Ngongoni, William Wasswa and Moredreck Chibi
Sustainability 2023, 15(15), 12073; https://doi.org/10.3390/su151512073 - 7 Aug 2023
Cited by 2 | Viewed by 2051
Abstract
The COVID-19 pandemic led to a global surge of health care innovations aimed at curbing the pandemic. Some of the innovations were newly developed whereas others were modifications of existing technologies to suit the COVID-19 response. With the world achieving some level of [...] Read more.
The COVID-19 pandemic led to a global surge of health care innovations aimed at curbing the pandemic. Some of the innovations were newly developed whereas others were modifications of existing technologies to suit the COVID-19 response. With the world achieving some level of normalcy, the question is what will become of these innovations. This study reviewed and analysed 1003 innovations that were utilised for the COVID-19 response to assess if they are still being utilised to strengthen health systems. The paper goes on to identify, profile and showcase 48 innovations and trace their evolution to support and strengthen Primary Health Care. Through this analysis and narration, four strategic pillars of collaboration, governance, innovation design and strategy emerge as factors that help explain the successful integration of these innovations in Primary Health Care. Under these pillars emerged nine key aspects of strategic inter-industry collaborations, standardisation and supportive policies, minimalistic and modular designs, off-grid capabilities, interoperability, data infrastructure, interoperability, data analytics including security and privacy, and the design of technology around ecosystems and platforms. The overall aim of this study is to inform the dynamics around the improvement of scaling and increase the sustainability of innovations across the African region to strengthen health systems and promote innovation. Full article
(This article belongs to the Section Health, Well-Being and Sustainability)
Show Figures

Figure 1

24 pages, 4932 KB  
Article
A Comparison of Multiple Macroalgae Cultivation Systems and End-Use Strategies of Saccharina latissima and Gracilaria tikvahiae Based on Techno-Economic Analysis and Life Cycle Assessment
by Jingjing Wu, Shane W. Rogers, Rebekah Schaummann and Nichole N. Price
Sustainability 2023, 15(15), 12072; https://doi.org/10.3390/su151512072 - 7 Aug 2023
Cited by 10 | Viewed by 5356
Abstract
Macroalgae can be processed into various products with the potential to substitute land-based crops; their cultivation can bioextract nutrients from coastal waters. This study investigated the economic cost and environmental impacts of multiple seaweed cultivation platforms, cultivation strategies, and processing/end-use strategies through techno-economic [...] Read more.
Macroalgae can be processed into various products with the potential to substitute land-based crops; their cultivation can bioextract nutrients from coastal waters. This study investigated the economic cost and environmental impacts of multiple seaweed cultivation platforms, cultivation strategies, and processing/end-use strategies through techno-economic analysis (TEA) and life cycle assessment (LCA) with a focus on Saccharina latissima and Gracilaria tikvahiae. Cultivation platforms included single-layer longline, dual-layer longline, single-layer strip, and dual-layer strip systems. Processing/end-use products included seaweed to biofuel, dried sea vegetables, marketable commercial fertilizer, and animal feed. Economic and environmental costs decreased with dual-layer and strip cultivation systems. Cultivation costs were highest using the common single-layer longline system ($4.44 kg−1 dry weight (dw) S. latissima and $6.73 kg−1 dw G. tikvahiae when cultivated on rotation). The use of the dual-layer strip system reduced cultivation costs to $2.19 kg−1 dw for S. latissima and $3.43 kg−1 dw for G. tikvahiae. Seaweed drying was the major contributor to economic and environmental costs for macroalgae processing. Yet, all scenarios achieved environmental benefits for marine eutrophication. The best environmental performance was observed when biomass was processed to dry sea vegetables, assuming the offset of land-based vegetable production, or used as biofeedstock for anaerobic digestion for combined heat and power. Full article
(This article belongs to the Special Issue New Trends and Perspectives in Sustainable Aquaculture)
Show Figures

Figure 1

23 pages, 2170 KB  
Review
Australia’s Ongoing Challenge of Legacy Asbestos in the Built Environment: A Review of Contemporary Asbestos Exposure Risks
by Georgia Frangioudakis Khatib, Julia Collins, Pierina Otness, James Goode, Stacey Tomley, Peter Franklin and Justine Ross
Sustainability 2023, 15(15), 12071; https://doi.org/10.3390/su151512071 - 7 Aug 2023
Cited by 10 | Viewed by 6252
Abstract
Asbestos remains ubiquitous in the Australian built environment. Of the 13 million tonnes of asbestos products installed in earlier decades, an estimated 50% remain in situ today. Because of the extensive past use of asbestos, and the increasing age of these products, the [...] Read more.
Asbestos remains ubiquitous in the Australian built environment. Of the 13 million tonnes of asbestos products installed in earlier decades, an estimated 50% remain in situ today. Because of the extensive past use of asbestos, and the increasing age of these products, the potential for exposure to asbestos fibres in both indoor and outdoor environments remains high, even while the actual asbestos exposure levels are mostly very low. Sources of these exposures include disturbance of in situ asbestos-containing materials (ACMs), for example during renovations or following disaster events such as fires, cyclones and floods. Our understanding of the risk of asbestos-related disease arising from long-term low-level or background exposure, however, is poor. We provide the most up-to-date review of asbestos exposure risks currently affecting different groups of the Australian population and the settings in which this can manifest. From this, a need for low-level asbestos monitoring has emerged, and further research is required to address whether current exposure monitoring approaches are adequate. In addition, we make the case for proactive asbestos removal to reduce the risk of ongoing asbestos contamination and exposure due to deteriorating, disturbed or damaged ACMs, while improving long-term building sustainability, as well as the sustainability of limited resources. Full article
Show Figures

Figure 1

19 pages, 5872 KB  
Article
Spatiotemporal Characteristics Prediction and Driving Factors Analysis of NPP in Shanxi Province Covering the Period 2001–2020
by Wanru Ba, Haitao Qiu, Yonggang Cao and Adu Gong
Sustainability 2023, 15(15), 12070; https://doi.org/10.3390/su151512070 - 7 Aug 2023
Cited by 12 | Viewed by 2587
Abstract
The advent of a range of high-precision NPP products, including MODIS NPP, MOD17 NPP, and GIMMS NPP, has sparked growing interest in the study of Earth’s ecosystems. In order to enhance comprehension of ecosystem health, in order to facilitate the development of rational [...] Read more.
The advent of a range of high-precision NPP products, including MODIS NPP, MOD17 NPP, and GIMMS NPP, has sparked growing interest in the study of Earth’s ecosystems. In order to enhance comprehension of ecosystem health, in order to facilitate the development of rational resource management and environmental conservation policies, this investigation employs the MOD17A3 dataset to analyze historical variations in Net Primary Productivity (NPP) within Shanxi Province from 2001 to 2020, while also exploring future trends. The Theil–Sen median trend analysis and Mann–Kendall test are commonly used methods for analyzing time series data, employed to study the spatiotemporal trends and variations in NPP. The Grey Wolf Optimization–Support Vector Machine (GWO–SVM) model combines optimization algorithms and machine learning methods, enhancing the predictive capacity of the model for future NPP time series changes. Conversely, the Hurst exponent utilizes historical NPP trends to assess the persistence characteristics of NPP and predict future spatial variations in NPP. This study additionally investigates the natural driving factors of NPP using the Geographic Detector approach. The key findings of this study are as follows. (1) Overall, NPP in Shanxi Province exhibits a fluctuating upward trend from 2001 to 2020, with an average value of 206.278 gCm−2a−1. Spatially, NPP exhibits a northwest–low and southeast–high pattern, with significant spatial heterogeneity and considerable variability. (2) The average Hurst exponent is 0.86, indicating a characteristic of strong persistence in growth in future NPP. Regions with strong or higher persistent growth account for 95.54% of the total area. (3) According to the CMIP6 climate scenarios, NPP is projected to gradually increase from 2025 to 2030. (4) The interactive effects between natural factors contribute more to NPP variations than individual factors, with the rainfall–elevation interaction having the highest contribution percentage. Full article
Show Figures

Figure 1

Previous Issue
Next Issue
Back to TopTop