Next Issue
Volume 62, January
Previous Issue
Volume 61, November
 
 

Medicina, Volume 61, Issue 12 (December 2025) – 173 articles

Cover Story (view full-size image):  
  • Issues are regarded as officially published after their release is announced to the table of contents alert mailing list.
  • You may sign up for e-mail alerts to receive table of contents of newly released issues.
  • PDF is the official format for papers published in both, html and pdf forms. To view the papers in pdf format, click on the "PDF Full-text" link, and use the free Adobe Reader to open them.
Order results
Result details
Section
Select all
Export citation of selected articles as:
23 pages, 823 KB  
Review
Targeting Ovarian Neoplasms: Subtypes and Therapeutic Options
by Seon Young Hong, Ahyoung Cho, Chang-Suk Chae and Hye Jin You
Medicina 2025, 61(12), 2246; https://doi.org/10.3390/medicina61122246 - 18 Dec 2025
Viewed by 361
Abstract
The ovary, as the primary organ responsible for reproduction and new life, plays a central role in female development, maturation, and health. Neoplasms arising from the ovary and its associated tissues exhibit substantial heterogeneity in their histopathological and molecular profiles, many of which [...] Read more.
The ovary, as the primary organ responsible for reproduction and new life, plays a central role in female development, maturation, and health. Neoplasms arising from the ovary and its associated tissues exhibit substantial heterogeneity in their histopathological and molecular profiles, many of which remain poorly understood. This review aims to summarize recent advances in the understanding of genetic alterations underlying ovarian neoplasms and to explore therapeutic strategies informed by molecular biomarkers and tumor microenvironmental factors. A comprehensive literature search was performed, focusing on genomic alterations, biomarker-guided therapies, and tumor microenvironmental modulation in ovarian cancers. Emphasis was placed on studies addressing lipid mediator pathways and their roles in immune regulation and therapeutic response. Based on diagnostic classifications, recurrent alterations in TP53, MYC, PIK3CA, and KRAS are consistently observed across epithelial and germ cell ovarian tumors, whereas non-epithelial subtypes such as sex cord–stromal tumors (SCSTs) and small-cell carcinoma of the ovary, hypercalcemic type (SCCOHT), are predominantly associated with ARID1A and SMARCA4 mutations, respectively. These findings highlight distinct pathogenic mechanisms linked to specific genetic alterations and reveal potential therapeutic vulnerabilities. Moreover, lipid metabolism has been closely implicated in immune surveillance through STING signaling cascades within innate immune cells, suggesting that lipid mediators and their associated genes may represent promising therapeutic targets in ovarian cancers (OCs). Targeting lipid mediators could be particularly effective in relapsed OCs, as modulating innate immune cells within the tumor microenvironment (TME) may enhance immune surveillance and improve antitumor responses. Integrating genetic and microenvironmental insights offers a promising direction for developing more effective and personalized therapeutic strategies in OC. Full article
Show Figures

Figure 1

16 pages, 2415 KB  
Article
Understanding Anxiety Symptoms of Mood Disorders Across Bipolar and Major Depressive Disorder Using Network Analysis
by Sarah Soonji Kwon, Hyukjun Lee, Jakyung Lee, Junwoo Jang, Daseul Lee, Hyeona Yu, Hyo Shin Kang, Tae Hyon Ha, Jungkyu Park and Woojae Myung
Medicina 2025, 61(12), 2245; https://doi.org/10.3390/medicina61122245 - 18 Dec 2025
Viewed by 389
Abstract
Background and Objectives: Anxiety is prevalent in patients with major depressive disorder (MDD) and bipolar disorder (BD). Understanding its interaction with mood disorders may provide deeper insight into symptom clustering, severity, and interventions. We compared the networks of MDD and BD using the [...] Read more.
Background and Objectives: Anxiety is prevalent in patients with major depressive disorder (MDD) and bipolar disorder (BD). Understanding its interaction with mood disorders may provide deeper insight into symptom clustering, severity, and interventions. We compared the networks of MDD and BD using the Beck Anxiety Inventory (BAI) to identify central symptoms and interconnections. Materials and Methods: This cross-sectional study involved 815 individuals with MDD (n = 332) and BD (n = 483) who had clinically significant anxiety symptoms (BAI score > 8). Network analysis identified anxiety symptom clusters. Network centrality, stability, and comparison tests assessed the structural differences and global strength variations between the groups. Results: Both the MDD and BD networks showed strong interconnections among several BAI items and demonstrated stable centrality measures. Core symptoms with high centrality included “Losing control”, “Choking”, “Breathing”, “Unsteady”, and “Shaky” in both MDD and BD. Although no significant differences were found in the overall network structures between MDD and BD, the global strength of the network differed significantly, with MDD exhibiting modestly higher overall anxiety network connectivity than BD. Conclusions: Network clusters revealed aspects of both cognitive and somatic symptoms of anxiety. Although overall structures were similar between the groups, the MDD group showed stronger interconnections for central anxiety symptoms. Targeting central anxiety symptoms can enhance prevention and intervention strategies for mood disorders and improve clinical outcomes. Full article
(This article belongs to the Section Psychiatry)
Show Figures

Figure 1

13 pages, 817 KB  
Article
Factors Associated with Health-Related Quality of Life in Patients with Benign Prostatic Hyperplasia Undergoing Pharmacological Treatment: A Cross-Sectional Study
by Srđan Govedarica, Aleksandar Rašković, Saša Vojinov, Dragan Grbić, Mladen Popov, Biljana Vučković, Dragan Zečević, David Strilić and Dimitrije Jeremić
Medicina 2025, 61(12), 2244; https://doi.org/10.3390/medicina61122244 - 18 Dec 2025
Viewed by 284
Abstract
Background and Objectives: Benign prostatic hyperplasia (BPH) and associated lower urinary tract symptoms (LUTSs) can substantially impair health-related quality of life (HRQoL). We examined the relationship between LUTS severity, measured by the International Prostate Symptom Score (IPSS), and HRQoL assessed with the [...] Read more.
Background and Objectives: Benign prostatic hyperplasia (BPH) and associated lower urinary tract symptoms (LUTSs) can substantially impair health-related quality of life (HRQoL). We examined the relationship between LUTS severity, measured by the International Prostate Symptom Score (IPSS), and HRQoL assessed with the World Health Organization Quality of Life-BREF (WHOQOL-BREF) in men receiving pharmacological treatment for BPH. Materials and Methods: We conducted a cross-sectional study at the University Clinical Center of Vojvodina (May–July 2024). Seventy men aged 50–80 years on ≥1 year of pharmacological therapy for BPH were enrolled. LUTS severity was categorized by IPSS (mild, moderate, severe). HRQoL was measured across WHOQOL-BREF domains (physical, psychological, social, environmental). Group differences were tested with one-way analysis of variance (ANOVA) and post hoc tests; associations were evaluated with Spearman’s rank correlation; multivariable linear regression adjusted for age, socioeconomic status, and therapy type. Results: Severe LUTS were associated with significantly lower HRQoL in the physical (p = 0.002), social (p = 0.007), and environmental (p = 0.008) domains compared with mild or moderate symptoms, while psychological scores did not differ. IPSS correlated negatively with the physical (ρ = −0.438, p < 0.001), social (ρ = −0.470, p < 0.001), and environmental (ρ = −0.449, p < 0.001) domains. In multivariable regression, IPSS remained independently associated with lower physical HRQoL (β = −0.768, p < 0.001), independent of age, socioeconomic status, and therapy type. Conclusions: Greater LUTS severity is associated with poorer health-related quality of life in men receiving pharmacological treatment for BPH. Integrating comprehensive symptom assessment with HRQoL measures may enhance clinical evaluation and support more personalized management. Longitudinal studies are needed to determine whether symptom improvement translates into meaningful gains in quality of life. Full article
(This article belongs to the Section Urology & Nephrology)
Show Figures

Figure 1

14 pages, 577 KB  
Article
Serum Trimethylamine N-Oxide Levels Are Associated with Peripheral Artery Disease in Patients with Type 2 Diabetes Mellitus
by Cing-Yu Liang, Jer-Chuan Li, Chin-Hung Liu, Du-An Wu and Bang-Gee Hsu
Medicina 2025, 61(12), 2243; https://doi.org/10.3390/medicina61122243 - 18 Dec 2025
Viewed by 282
Abstract
Background and Objectives: Peripheral arterial disease (PAD), frequently observed in individuals with type 2 diabetes mellitus (T2DM), is associated with diminished life quality, increased cardiovascular risk, and higher mortality rates. Similarly, trimethylamine N-oxide (TMAO), a uremic toxin produced by gut microbiota, has [...] Read more.
Background and Objectives: Peripheral arterial disease (PAD), frequently observed in individuals with type 2 diabetes mellitus (T2DM), is associated with diminished life quality, increased cardiovascular risk, and higher mortality rates. Similarly, trimethylamine N-oxide (TMAO), a uremic toxin produced by gut microbiota, has been linked to hypertension, cardiovascular disease, and increased overall mortality. In this study, we aimed to investigate whether serum TMAO levels are related to PAD in T2DM cases. Materials and Methods: In this cross-sectional investigation performed at one medical center, 120 patients with type 2 diabetes mellitus (T2DM) were included. High-performance liquid chromatography–mass spectrometry and an automated oscillometric device were used to measure serum TMAO levels and ankle–brachial index (ABI) values, respectively. Individuals exhibiting an ABI of less than 0.9 were classified as belonging to the low-ABI group. Results: Of the 120 participants, 23 (19.2%) had low ABI. Compared with the normal-ABI group, the low-ABI group was older (p = 0.017) and exhibited higher levels of urine albumin-to-creatinine ratio (UACR, p < 0.001), C-reactive protein (CRP, p < 0.001), and TMAO (p < 0.001). After adjusting for age, UACR, and CRP, multivariable logistic regression analysis identified serum TMAO concentration as an independent predictor of PAD in T2DM patients (odds ratio [OR]: 1.051; 95% confidence interval [CI]: 1.017–1.086; p = 0.003). In Spearman’s rank correlation analyses, log-transformed left ABI (log-left ABI, p = 0.017) and log-right ABI (p = 0.001) negatively correlated with log-TMAO. In patients with T2DM, the predictive performance of serum TMAO levels for PAD yielded an area under the receiver operating characteristic (ROC) curve of 0.812 (95% CI: 0.701–0.923; p < 0.001). Conclusions: Among individuals with T2DM, higher serum TMAO levels were associated with lower left and right ABI values and an increased likelihood of PAD. Full article
Show Figures

Figure 1

1 pages, 183 KB  
Correction
Correction: Quaresima et al. New Insights in the Setting of Transplant Oncology. Medicina 2023, 59, 568
by Silvia Quaresima, Fabio Melandro, Francesco Giovanardi, Kejal Shah, Valerio De Peppo, Gianluca Mennini, Davide Ghinolfi, Ashley Limkemann, Timothy M. Pawlik and Quirino Lai
Medicina 2025, 61(12), 2242; https://doi.org/10.3390/medicina61122242 - 18 Dec 2025
Viewed by 108
Abstract
There was an error in the original publication [...] Full article
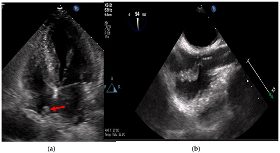
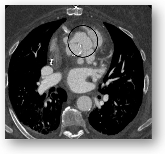
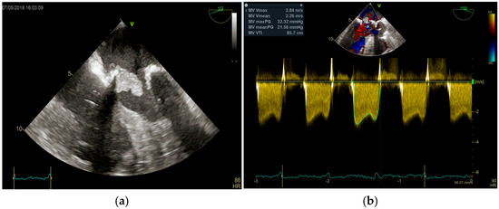
29 pages, 15923 KB  
Review
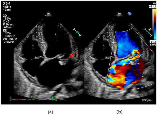
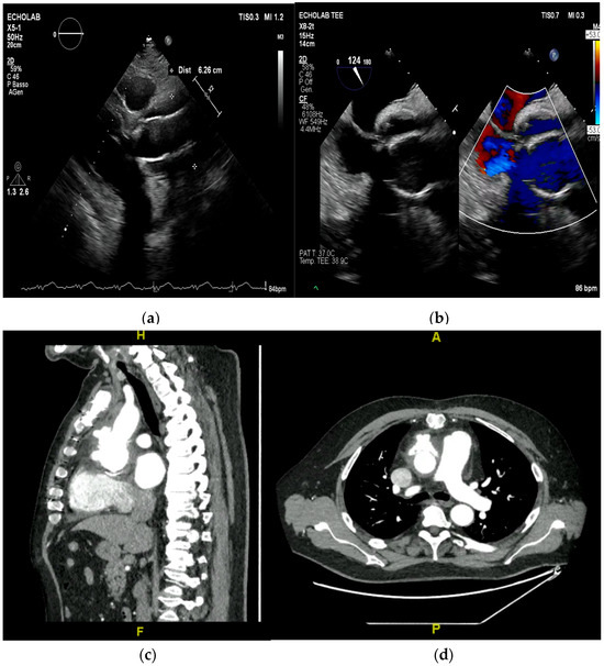
Multimodality Imaging in Infective Endocarditis: A Clinical Approach to Diagnosis
by Leonardo Brugiatelli, Francesca Patani, Carla Lofiego, Martina Benedetti, Irene Capodaglio, Pongetti Giulia, Francioni Matteo, Paolini Enrico, Nazziconi Marco, Kevin Maurizi, Furlani Giulia, Massari Arianna, Luciani Simone, Anselmi Benedetta, Gatti Chiara, Schicchi Nicolò, Fogante Marco, Tarsi Giovanni, Dello Russo Antonio, Di Eusanio Marco, Marini Marco and Fabio Vagnarelliadd Show full author list remove Hide full author list
Medicina 2025, 61(12), 2241; https://doi.org/10.3390/medicina61122241 - 18 Dec 2025
Viewed by 492
Abstract
Infective endocarditis (IE) is a life-threatening condition with a rising incidence, demanding rapid and precise diagnosis. While echocardiography remains the cornerstone of initial evaluation, its limitations in complex cases—such as those involving prosthetic valves or cardiac devices—are well-known. This review synthesizes current evidence [...] Read more.
Infective endocarditis (IE) is a life-threatening condition with a rising incidence, demanding rapid and precise diagnosis. While echocardiography remains the cornerstone of initial evaluation, its limitations in complex cases—such as those involving prosthetic valves or cardiac devices—are well-known. This review synthesizes current evidence and guidelines to outline a practical, multimodality imaging approach for IE. We emphasize that integrating advanced techniques like cardiac computed tomography (CT) and [18F]-fluorodeoxyglucose positron emission tomography/computed tomography (FDG PET/CT) early in the diagnostic pathway, particularly in high-risk scenarios, significantly enhances diagnostic certainty, guides therapeutic decisions, and improves patient outcomes. A tailored imaging strategy, driven by clinical presentation and integrated within a multidisciplinary endocarditis team, is paramount for modern IE management. Full article
(This article belongs to the Special Issue Diagnosis and Treatment of Valvular Heart Diseases)
Show Figures

Figure 1

13 pages, 2238 KB  
Article
Urinary Microbiota Composition in Treatment-Naïve Bladder Cancer: A Case–Control Study with Tumor Invasiveness Stratification
by Ahmet Kayer, Ata Özen and Ener Çağrı Dinleyici
Medicina 2025, 61(12), 2240; https://doi.org/10.3390/medicina61122240 - 18 Dec 2025
Viewed by 176
Abstract
Background and Objectives: Emerging evidence suggests that the genitourinary microbiota may influence the development and progression of urological malignancies, including bladder cancer. This study aimed to characterize the urinary microbiota at diagnosis in patients with bladder cancer and compare findings with healthy [...] Read more.
Background and Objectives: Emerging evidence suggests that the genitourinary microbiota may influence the development and progression of urological malignancies, including bladder cancer. This study aimed to characterize the urinary microbiota at diagnosis in patients with bladder cancer and compare findings with healthy controls. Materials and Methods: Urine samples were collected from 30 patients with treatment-naïve bladder cancer and 20 age- and sex-matched healthy individuals. Microbiota composition was analyzed using 16S rRNA sequencing, and subgroup comparisons were made between muscle-invasive bladder cancer (MIBC) and non-muscle-invasive bladder cancer (NMIBC). Differentially abundant taxa were identified using linear discriminant analysis effect size (LEfSe) with an LDA threshold > 2 and p < 0.05. Results: No significant differences were observed in alpha or beta diversity between patients and controls or between MIBC and NMIBC. At the phylum level, Firmicutes was dominant in both groups but relatively more abundant in bladder cancer cases. Enterococcus was the most abundant genus in the cancer group (35.0%) and especially in MIBC (58.0%), while Lactobacillus was more prevalent in healthy controls (19.8% vs. 9.5%). At the species level, Veillonella dispar was notably enriched in MIBC cases (70.9%) compared to NMIBC (3.9%). LEfSe analysis revealed significant enrichment of Ralstonia, Microbacterium, and Facklamia in patients with bladder cancer, while Parvimonas, Sneathia, Gemella, and Acinetobacter guillouiae were more abundant in controls. Conclusions: These findings highlight preliminary microbiota differences associated with bladder cancer and tumor invasiveness; however, the results are exploratory and larger studies are required to evaluate their diagnostic or clinical relevance. Full article
(This article belongs to the Section Urology & Nephrology)
Show Figures

Figure 1

13 pages, 309 KB  
Article
Validity and Reliability of the Turkish Version of the Celiac Dietary Adherence Test
by Yeliz Serin, Gözde Ede İleri, Pelin Akın, Jurgita Andruškienė, Simona Grigaliūnienė, Darius Drungilas, Žydrūnas Lukošius and Mindaugas Kurmis
Medicina 2025, 61(12), 2239; https://doi.org/10.3390/medicina61122239 - 18 Dec 2025
Viewed by 340
Abstract
Background and Objectives: In clinical practice and research, it is necessary to use a standardized measurement tool to accurately determine dietary adherence in adults with celiac disease. The aim of this study is to validate the Celiac Dietary Adherence Test (CDAT) in [...] Read more.
Background and Objectives: In clinical practice and research, it is necessary to use a standardized measurement tool to accurately determine dietary adherence in adults with celiac disease. The aim of this study is to validate the Celiac Dietary Adherence Test (CDAT) in the Turkish patients with celiac disease. Methods: The CDAT was translated using forward-backward translation method, reviewed by experts, and tested for comprehensibility. The final revised version of the CDAT was completed by 97 adults diagnosed with celiac disease and following a gluten-free diet. Construct validity was assessed using exploratory factor analysis (EFA) and confirmatory factor analysis (CFA). Reliability was evaluated via internal consistency (Cronbach’s alpha) and test–retest reliability (Pearson correlation) after re-administration within 2 weeks. Results: Exploratory factor analysis yielded a Kaiser-Meyer-Olkin (KMO) value of 0.69, with Bartlett’s test of sphericity being significant (p < 0.001). EFA indicated a single-factor structure, explaining 55% of the total variance. CFA showed acceptable fit indices for the model (χ2/df = 1.45, CFI = 0.93, TLI = 0.90, RMSEA = 0.07, GFI = 0.94, AGFI = 0.88). Reliability analyses indicated Cronbach’s alpha of 0.70, and a test–retest correlation of 0.92. Items 5 and 6 were removed from the Turkish version of the CDAT because their factor loadings were below 0.40. Conclusions: The Turkish CDAT is valid and reliable for rapid, standardized assessment of adherence to a gluten-free diet in adults with celiac disease. Full article
(This article belongs to the Section Gastroenterology & Hepatology)
13 pages, 1284 KB  
Article
Six-Month Quality of Life and Health Outcomes After Bariatric Surgery: A Prospective Cohort Study from Latvia
by Guna Bīlande, Marina Arisova, Maksims Mukāns and Igors Troickis
Medicina 2025, 61(12), 2238; https://doi.org/10.3390/medicina61122238 - 18 Dec 2025
Viewed by 265
Abstract
Background and Objectives: Obesity is a major public health concern associated with reduced quality of life (QoL) and multiple comorbidities. Bariatric surgery is an effective treatment for severe obesity; however, postoperative QoL outcomes in Latvia remain insufficiently studied. This prospective study evaluated [...] Read more.
Background and Objectives: Obesity is a major public health concern associated with reduced quality of life (QoL) and multiple comorbidities. Bariatric surgery is an effective treatment for severe obesity; however, postoperative QoL outcomes in Latvia remain insufficiently studied. This prospective study evaluated short-term changes in QoL, weight loss, and selected health parameters six months after bariatric surgery. Materials and Methods: Data were collected from 17 adults who underwent bariatric surgery at a single centre in Riga, Latvia. QoL was assessed preoperatively and six months postoperatively using the validated Bariatric Quality of Life (BQL) questionnaire. Anthropometric measurements, self-reported comorbidities, and medication use were obtained at both time points. Statistical analysis was performed using non-parametric methods (p < 0.05). Results: Participants had a median age of 54 years, and 76% were female. Six months after surgery, significant reductions were observed in BMI (39.7 to 31.6 kg/m2; p < 0.0001), total weight (−23.3%), and excess weight (−60.7%). The total BQL score increased from 44.5 to 52.0 points (p = 0.004), indicating improved QoL. Self-reported hypertension and sleep apnoea decreased, and all individuals with preoperative reflux symptoms reported resolution. Waist circumference declined but often remained above metabolic risk thresholds. Hair loss was the most frequently reported postoperative adverse effect. Conclusions: Bariatric surgery was associated with short-term improvements in QoL, weight loss, and several obesity-related symptoms. Hair loss was common but expected. Given the small sample size and single-centre design, findings should be interpreted as exploratory. Larger studies with longer follow-up are needed to better characterize long-term outcomes and support the development of bariatric care in Latvia. Full article
(This article belongs to the Section Surgery)
Show Figures

Figure 1

30 pages, 1993 KB  
Article
Artificial Intelligence Pipeline for Mammography-Based Breast Cancer Detection: An Integrated Systematic Review and Large-Scale Experimental Validation
by Daniel Añez, Giuseppe Conti, Juan José Uriarte, José-Javier Serrano-Olmedo, Ricardo Martínez-Murillo and Oscar Casanova-Carvajal
Medicina 2025, 61(12), 2237; https://doi.org/10.3390/medicina61122237 - 18 Dec 2025
Viewed by 498
Abstract
Background and Objectives: Breast cancer remains a leading cause of cancer-related morbidity and mortality worldwide, and robust, interpretable artificial intelligence (AI) pipelines are increasingly being explored to support mammography-based detection. This study combines a PRISMA 2020-compliant systematic review with an original experimental validation [...] Read more.
Background and Objectives: Breast cancer remains a leading cause of cancer-related morbidity and mortality worldwide, and robust, interpretable artificial intelligence (AI) pipelines are increasingly being explored to support mammography-based detection. This study combines a PRISMA 2020-compliant systematic review with an original experimental validation to characterize current evidence and address identified gaps in reproducibility and interpretability. Materials and Methods: A PRISMA 2020-guided systematic review and an original experimental study were conducted. The review searched PubMed and Scopus/ScienceDirect for studies using convolutional neural networks (CNNs), support vector machines (SVMs) or eXtreme Gradient Boosting (XGBoost) for breast cancer detection in mammography and related imaging modalities, and identified 45 eligible articles. In parallel, we implemented and evaluated representative CNN (ResNet-50, EfficientNetB0 and MobileNetV3-Small) and classical machine learning (SVM and XGBoost) pipelines on the CBIS-DDSM dataset, following a CRISP-DM-inspired workflow and using Grad-CAM and SHAP to provide image- and feature-level explanations within a reproducible machine-learning-operations (MLOps)-oriented framework. Results: The systematic review revealed substantial heterogeneity in datasets, preprocessing pipelines, and validation strategies, with a predominant reliance on internal validation and limited use of explainable AI methods. In our experimental evaluation, ResNet-50 achieved the best performance (AUC-ROC 0.95; sensitivity 89%), followed by XGBoost (AUC-ROC 0.90; sensitivity 74%) and SVM (AUC-ROC 0.84; sensitivity 66%), while EfficientNetB0 and MobileNetV3-Small showed lower discrimination. Grad-CAM produced qualitatively plausible heatmaps centered on annotated lesions, and SHAP analyses indicated that simple global image-intensity and size descriptors dominated the predictions of the classical models. Conclusions: By integrating systematic evidence and large-scale experiments on CBIS-DDSM, this study highlights both the potential and the limitations of current AI pipelines for mammography-based breast cancer detection, underscoring the need for more standardized preprocessing, rigorous external validation, and routine use of explainable AI before clinical deployment. Full article
Show Figures

Figure 1

16 pages, 704 KB  
Article
Evolving Demographics and Outcomes in Surgically Treated Acute Type A Aortic Dissection: A Fifteen-Year Regional Experience
by Elisa Mikus, Mariafrancesca Fiorentino, Diego Sangiorgi, Antonino Costantino, Simone Calvi, Elena Tenti, Anna Milione, Sara Valota, Alberto Tripodi and Carlo Savini
Medicina 2025, 61(12), 2236; https://doi.org/10.3390/medicina61122236 - 18 Dec 2025
Viewed by 230
Abstract
Background and Objectives: Acute type A aortic dissection (ATAAD) remains a life-threatening condition requiring prompt surgical management. Over the last decades, improvements in diagnosis, surgical techniques, and perioperative care have influenced patient characteristics and outcomes. This study analyzes temporal trends in the [...] Read more.
Background and Objectives: Acute type A aortic dissection (ATAAD) remains a life-threatening condition requiring prompt surgical management. Over the last decades, improvements in diagnosis, surgical techniques, and perioperative care have influenced patient characteristics and outcomes. This study analyzes temporal trends in the clinical profiles and results of patients surgically treated for acute type A aortic dissection (ATAAD) in a Northern Italian region over a fifteen-year period. Materials and Methods: All consecutive patients undergoing emergency surgery for acute Stanford type A aortic dissection or acute intramural hematoma (IMH) between January 2010 and December 2024 were retrospectively reviewed. Patients with chronic penetrating atherosclerotic ulcer or traumatic etiology were excluded. Demographic, clinical, and perioperative variables were analyzed to assess temporal changes. Trends were evaluated using linear regression and Cochran–Armitage tests for trend. Results: A total of 427 patients underwent surgery for AAD during the study period. The proportion of patients presenting with preoperative intubation significantly decreased over time (p for trend < 0.05), as did the incidence of preoperative shock (p for trend < 0.001). Conversely, the mean EuroSCORE showed a non-significant increase over the years. No significant differences were observed in age or other baseline parameters. A non-significant but progressive increase in female representation was observed over time (p = 0.064). Given this observation, a sex-based subanalysis was performed: women were significantly older (p < 0.001) and presented with higher EuroSCORE values (p < 0.001) compared to men, yet postoperative mortality was similar between sexes. This finding contrasts with recent reports suggesting worse outcomes among female patients. Conclusions: Over fifteen years, patients undergoing surgery for acute type A aortic dissection have shown decreasing rates of preoperative critical conditions, reflecting earlier diagnosis and improved management. Despite higher operative risk scores, women demonstrated comparable short-term survival to men within our regional program. Multivariable analysis showed that sex was dependently associated with in-hospital mortality. Full article
(This article belongs to the Section Cardiology)
Show Figures

Graphical abstract

17 pages, 1638 KB  
Article
Proteomic Insights into the Retinal Response to PRGF in a Mouse Model of Age-Related Macular Degeneration
by Eduardo Anitua, Francisco Muruzabal, Sergio Recalde, María de la Fuente, Iraia Reparaz, Mikel Azkargorta, Félix Elortza and Mohammad Hamdan Alkhraisat
Medicina 2025, 61(12), 2235; https://doi.org/10.3390/medicina61122235 - 18 Dec 2025
Viewed by 286
Abstract
Background and Objectives: The aim of this study is to employ quantitative proteomics to elucidate the molecular mechanism and signaling pathways modulated by plasma rich in growth factors (PRGF) in a murine model of geographic atrophy (GA)-like retinal degeneration. Materials and Methods [...] Read more.
Background and Objectives: The aim of this study is to employ quantitative proteomics to elucidate the molecular mechanism and signaling pathways modulated by plasma rich in growth factors (PRGF) in a murine model of geographic atrophy (GA)-like retinal degeneration. Materials and Methods: C57BL/6J mice were used as a model GA-like retinal degeneration by a single systemic NaIO3 administration. Animals were divided into three groups: Control (PBS), Disease (NaIO3 + PBS), and PRGF-treated (NaIO3 + PRGF). After 7 days, retinas and retinal pigment epithelium were collected for proteomic analysis. Proteins were extracted, digested using the FASP method, and analyzed by Data-Independent Acquisition (DIA-PASEF) mass spectrometry; data were processed with DIA-NN and statistically analyzed with Perseus. Functional pathway analysis was performed using Ingenuity Pathway Analysis. Results: A total of 6511 proteins were identified. The Disease model showed the expected deregulation of pathways related to oxidative stress, inflammation, and fibrosis. Comparison between the PRGF and Control groups showed that PRGF significantly reduced oxidative and cellular stress proteins/pathways. In the same way, when PRGF and Disease groups were compared, PRGF treatment showed a significant reduction in pathways associated with inflammation, oxidative stress, and cellular stress. PRGF also activated several homeostatic pathways not only related to neuroprotective pathways but also with the lipid deposition (drusen) reduction. All these results suggest that PRGF treatment exerts a protective effect against NaIO3-induced retinal damage. Conclusions: These findings suggest that PRGF effectively mitigates the degenerative effects of NaIO3 by activating specific protective and compensatory signaling pathways in the retina. PRGF is indicated as a promising new therapeutic option for ameliorating age-related macular degeneration progression. Full article
(This article belongs to the Section Ophthalmology)
Show Figures

Graphical abstract

8 pages, 251 KB  
Article
Ego-Resiliency and Coping Styles in Patients with Generalized Anxiety Disorder During the COVID-19 Pandemic
by Karina Badura-Brzoza, Patryk Główczyński, Paweł Dębski, Michał Błachut and Sebastian Binyamin Skalski-Bednarz
Medicina 2025, 61(12), 2234; https://doi.org/10.3390/medicina61122234 - 17 Dec 2025
Viewed by 279
Abstract
Background and Objectives: In the difficult socio-economic situation of recent years, particular attention has been paid to factors that may have a protective effect on mental health. One of these factors is the individual resource known as ego-resiliency. The aim of the [...] Read more.
Background and Objectives: In the difficult socio-economic situation of recent years, particular attention has been paid to factors that may have a protective effect on mental health. One of these factors is the individual resource known as ego-resiliency. The aim of the study was to assess ego-resiliency as a potential protective factor against stress symptoms and to determine effective coping strategies in a group of patients with Generalized Anxiety Disorder (GAD) during the COVID-19 pandemic. Materials and Methods: The study was conducted from March 2020 to March 2022 among patients attending a Mental Health Clinic in the Upper Silesian metropolitan area of Poland. A total of 68 participants with a confirmed diagnosis of GAD (42 women, 26 men) completed the Ego-Resiliency Scale (ER89-R12), the Coping Inventory for Stressful Situations (CISS), and the Perceived Stress Scale (PSS-10). Results: The mean score on the ER89-R12 was 32.85 ± 6.52 points, with no significant gender differences. The mean PSS-10 score was 22.48 ± 5.61, corresponding to a moderate to high perceived stress level. Significant negative correlations were found between ego-resiliency and perceived stress, and positive correlations between ego-resiliency and task-focused coping. Conclusions: Ego-resiliency may serve as a protective factor against stress and promote adaptive, task-focused coping strategies in patients with Generalized Anxiety Disorder. Strengthening ego-resiliency may be a relevant therapeutic target in clinical interventions. Full article
(This article belongs to the Special Issue Mental Health Care: Pandemic and Beyond)
25 pages, 2106 KB  
Systematic Review
Comparative Efficacy and Safety of Pharmacological Interventions for IgA Nephropathy: A Systematic Review and Meta-Analysis
by Abdulaziz Alroshodi, Faisal A. Al-Harbi, Mohanad A. Alkuwaiti, Dalal M. Alabdulmohsen, Hanin J. Mobarki, Reem F. AlShammari, Rewa L. Alsharif, Hanan I. Wasaya, Hussam J. Alshehri and Ahmed Y. Azzam
Medicina 2025, 61(12), 2233; https://doi.org/10.3390/medicina61122233 - 17 Dec 2025
Viewed by 580
Abstract
Background and Objectives: IgA nephropathy represents the most prevalent form of primary glomerulonephritis around the world, with significant heterogeneity in management strategies and outcomes. We conducted a systematic review and meta-analysis to evaluate the efficacy and safety of pharmacological interventions for IgA nephropathy. [...] Read more.
Background and Objectives: IgA nephropathy represents the most prevalent form of primary glomerulonephritis around the world, with significant heterogeneity in management strategies and outcomes. We conducted a systematic review and meta-analysis to evaluate the efficacy and safety of pharmacological interventions for IgA nephropathy. Materials and Methods: We searched multiple databases through June 2025, identifying randomized controlled trials and observational studies evaluating pharmacological treatments in biopsy-proven IgA nephropathy. Primary outcomes included proteinuria reduction and estimated glomerular filtration ration (eGFR) preservation. Secondary outcomes included hard kidney endpoints and safety parameters. Random-effects meta-analyses were performed with comprehensive risk–benefit assessments. Results: Twenty-five studies were included. B-cell/plasma-cell-targeted therapies showed significant proteinuria reduction (−34.0% [95% CI: −45.7, −22.3%]), complement pathway inhibitors demonstrated superior eGFR preservation (+5.8 mL/min/1.73 m2/year [95% CI: 2.4, 9.2]). Systemic corticosteroids showed observed hard outcome benefits (HR 0.37 [95% CI: 0.26, 0.52]) but highest adverse event risk (RR 3.28 [95% CI: 2.11, 5.09]). Novel agents showed projected favorable effects (B-cell: HR 0.38; complement: HR 0.42) pending validation. Conclusions: Novel targeted therapies, especially B-cell/plasma-cell-targeted agents and complement pathway inhibitors, show promising risk–benefit profiles. However, longer-term data and standardized eGFR slope reporting are needed to confirm these findings compared to other immunosuppressive agents. Full article
(This article belongs to the Section Urology & Nephrology)
Show Figures

Figure 1

19 pages, 946 KB  
Article
The HALLMOUNT Score: Development of a Novel Multidimensional Prognostic Model for Solid Tumors, with Initial Clinical Application in Grade 4 Adult-Type Diffuse Gliomas
by Ahmet Unlu, Asim Armagan Aydin, Banu Ozturk, Cezmi Cagri Turk and Mustafa Yildiz
Medicina 2025, 61(12), 2232; https://doi.org/10.3390/medicina61122232 - 17 Dec 2025
Viewed by 223
Abstract
Background and Objectives: Grade 4 adult-type diffuse gliomas remain the most aggressive primary central nervous system malignancies, with limited prognostic tools beyond molecular classification. This study introduces the HALLMOUNT score, a multidimensional prognostic index integrating hematologic, biochemical, and clinical parameters to capture the [...] Read more.
Background and Objectives: Grade 4 adult-type diffuse gliomas remain the most aggressive primary central nervous system malignancies, with limited prognostic tools beyond molecular classification. This study introduces the HALLMOUNT score, a multidimensional prognostic index integrating hematologic, biochemical, and clinical parameters to capture the interplay between tumor biology and systemic host response. Materials and Methods: A total of 227 patients with histologically confirmed grade 4 adult-type diffuse glioma were retrospectively analyzed. The HALLMOUNT score incorporated nine pretreatment variables: hemoglobin, albumin, lactate dehydrogenase (LDH), lymphocyte, monocyte, Eastern Cooperative Oncology Group (ECOG) performance status, uric acid, neutrophil, and thrombocyte counts. Receiver operating characteristic (ROC) analyses determined optimal cut-offs, and Cox regression models evaluated prognostic performance for overall (OS) and progression-free survival (PFS). Results: High HALLMOUNT scores (≥2.5) were significantly associated with older age, comorbidities, poor ECOG status, isocitrate dehydrogenase (IDH)-wild phenotype, lower resection rates, and reduced treatment responses. ROC analysis showed predictive accuracy comparable to CAR and PIV (AUC = 0.650). High scores independently predicted inferior OS (HR = 2.78, p < 0.001) and PFS (HR = 2.76, p < 0.001). Conclusions: The HALLMOUNT score provides a simple, cost-effective, and biologically grounded biomarker reflecting both tumor aggressiveness and host vulnerability. It enables refined risk stratification, supports individualized therapeutic planning, and warrants prospective validation in molecularly defined and multicenter cohorts. Full article
(This article belongs to the Special Issue Early Diagnosis and Management of Glioma)
Show Figures

Figure 1

9 pages, 354 KB  
Article
Impact of Circular Stapler Diameter on Anastomotic Leakage in Left-Sided Colorectal Cancer: A Retrospective Single-Center Case–Control Analysis
by Ertuğrul Gazi Alkurt, Mert Yiğit Akdoğan, Mehmet Berksun Tutan, Bahadır Kartal and Veysel Barış Turhan
Medicina 2025, 61(12), 2231; https://doi.org/10.3390/medicina61122231 - 17 Dec 2025
Viewed by 279
Abstract
Background and Objectives: Anastomotic leakage (AL) is a major complication following sphincter-preserving surgeries for left-sided colorectal cancer. In this study, we aimed to evaluate the association between circular stapler diameter and the risk of AL. As a secondary objective, we investigated whether [...] Read more.
Background and Objectives: Anastomotic leakage (AL) is a major complication following sphincter-preserving surgeries for left-sided colorectal cancer. In this study, we aimed to evaluate the association between circular stapler diameter and the risk of AL. As a secondary objective, we investigated whether preoperative serum protein levels were associated with leakage development. Materials and Methods: We conducted a retrospective case–control study including 99 patients who underwent elective colorectal surgery with stapled anastomosis for left-sided colorectal cancer between January 2020 and May 2024. A total of 99 patients were included (60.6% male), with a mean age of 66.1 ± 10.7 years. The patients were categorized into small (≤29 mm) and large (≥30 mm) stapler groups. Demographic, clinical, and laboratory variables were collected. Anastomotic leakage was defined as an International Study Group of Rectal Cancer (ISREC) Grade B or C leak requiring intervention. Univariate analyses and multivariate logistic regression analyses were performed, and results were reported as odds ratios (ORs) with 95% confidence intervals (CIs). A STROBE-compliant flow diagram was prepared. Results: Anastomotic leakage occurred in 10 patients (10.1%), and leakage rates were not significantly different between stapler-size groups (≤29 mm: 10.9% vs. ≥30 mm: 7.5%, p = 0.365). In multivariate analysis, stapler size was not independently associated with leakage (OR 1.68, 95% CI 0.40–6.97, p = 0.480). Lower preoperative serum protein levels were identified as the only independent predictor of leakage (OR 0.28, 95% CI 0.10–0.74, p = 0.011). Postoperative hospital stay was significantly longer for patients with leakage (median 17 vs. 7 days, p < 0.001). Conclusions: We found no significant associations between circular stapler diameter and anastomotic leakage in left-sided colorectal cancer surgery. Conversely, low serum protein levels were independently associated with increased leakage risk, highlighting the importance of preoperative nutritional assessment. Given the retrospective design, small number of leakage cases, and unmeasured confounders, these findings should be interpreted with caution. Further multicenter, prospective studies should be conducted to clarify the influence of stapler size and patient-related factors on anastomotic outcomes. Full article
(This article belongs to the Section Gastroenterology & Hepatology)
Show Figures

Figure 1

16 pages, 1284 KB  
Article
Age- and Sex-Dependent Variation in the Type I Interferon Signature of Healthy Individuals
by Ilaria Galliano, Matteo Volpe, Cristina Calvi, Marzia Pavan, Anna Massobrio, Stefano Gambarino, Roberto Albiani, Claudia Linari, Anna Clemente, Anna Pau, Paola Montanari and Massimiliano Bergallo
Medicina 2025, 61(12), 2230; https://doi.org/10.3390/medicina61122230 - 17 Dec 2025
Viewed by 346
Abstract
Background and Objectives: Type I interferon (IFN-I) transcriptional signatures are widely utilised as readouts of innate immunity. We evaluated whether age and sex affect single interferon-stimulated genes (ISGs) and the composite IFN-I score, with implications for control selection and assay calibration. Materials [...] Read more.
Background and Objectives: Type I interferon (IFN-I) transcriptional signatures are widely utilised as readouts of innate immunity. We evaluated whether age and sex affect single interferon-stimulated genes (ISGs) and the composite IFN-I score, with implications for control selection and assay calibration. Materials and Methods: Ninety-five healthy individuals (53 males, 42 females; 18 days to 89 years) were studied. Whole-blood expressions of IFI27, IFI44L, IFIT1, ISG15, RSAD2 and SIGLEC1 was quantified by RT-qPCR, normalised to GAPDH and calibrated to a paediatric reference. Age associations used Spearman’s rho; sex differences, two-sided Mann–Whitney U tests. Results: Age effects were modest and gene-specific: IFI44L declined and IFI27 increased with age (significant overall and in females), whereas in males only IFI44L decreased; other ISGs were null (|r| ≤ 0.36). The composite IFN-I score showed no association with age or sex, indicating that aggregation mitigates small gene-level variation and that demographic influences on baseline IFN-I readouts appear minimal within this six-gene whole-blood qPCR panel in our cohort. Conclusions: Methodologically, a single primary cut-off within homogeneous pipelines is appropriate. Although best practice favours age-, sex- and matrix-matched healthy controls, our data show no significant age- or sex-related differences in the composite IFN-I score; matching therefore primarily supports comparability and clinical governance rather than correction of demographic shifts. Full article
Show Figures

Figure 1

29 pages, 1861 KB  
Review
Applications of Artificial Intelligence in Chronic Total Occlusion Revascularization: From Present to Future—A Narrative Review
by Velina Doktorova, Georgi Goranov and Petar Nikolov
Medicina 2025, 61(12), 2229; https://doi.org/10.3390/medicina61122229 - 17 Dec 2025
Viewed by 310
Abstract
Background: Chronic total occlusion (CTO) percutaneous coronary intervention (PCI) remains among the most complex procedures in interventional cardiology, with variable technical success and heterogeneous long-term outcomes. Conventional angiographic scores such as J-CTO and PROGRESS-CTO provide only modest predictive accuracy and neglect critical patient [...] Read more.
Background: Chronic total occlusion (CTO) percutaneous coronary intervention (PCI) remains among the most complex procedures in interventional cardiology, with variable technical success and heterogeneous long-term outcomes. Conventional angiographic scores such as J-CTO and PROGRESS-CTO provide only modest predictive accuracy and neglect critical patient and operator-related factors. Artificial intelligence (AI) and machine learning (ML) have emerged as transformative tools, capable of integrating multimodal data and offering enhanced diagnostic, procedural, and prognostic insights. Methods: We performed a structured narrative review of the literature between January 2010 and September 2025 using PubMed, Scopus, and Web of Science. Eligible studies were peer-reviewed original research, reviews, or meta-analyses addressing AI/ML applications in CTO PCI across imaging, procedural planning, and prognostic modeling. A total of 330 records were screened, and 33 studies met the inclusion criteria for qualitative synthesis. Results: AI applications in diagnostic imaging achieved high accuracy, with deep learning on coronary CT angiography yielding AUCs up to 0.87 for CTO detection, and IVUS/OCT segmentation demonstrating reproducibility > 95% compared with expert analysis. In procedural prediction, ML algorithms (XGBoost, LightGBM, CatBoost) outperformed traditional scores, achieving AUCs of 0.73–0.82 versus 0.62–0.70 for J-CTO/PROGRESS-CTO. Prognostic models, particularly CatBoost and neural networks, achieved AUCs of 0.83–0.84 for 5-year mortality in large registries (n ≈ 3200), surpassing regression-based methods. Importantly, comorbidities and functional status emerged as stronger predictors than procedural strategy. Future Directions: AI integration holds promise for real-time guidance in the catheterization laboratory, robotics-assisted PCI, federated learning to overcome data privacy barriers, and multimodality fusion incorporating imaging, clinical, and patient-reported outcomes. However, clinical adoption requires prospective multicenter validation, harmonization of endpoints, bias mitigation, and regulatory oversight. Conclusions: AI represents a paradigm shift in CTO PCI, providing superior accuracy over conventional risk models and enabling patient-centered risk prediction. With continued advances in federated learning, multimodality integration, and explainable AI, translation from research to routine practice appears within reach. Full article
(This article belongs to the Section Cardiology)
Show Figures

Figure 1

16 pages, 3888 KB  
Review
Bone–Ti-Alloy Interaction in Hip Arthroplasty of Patients with Diabetes, Dyslipidaemia, and Kidney Dysfunction: Three Case Reports and Brief Review
by Cosmin Constantin Baciu, Ana Maria Iordache, Teodoru Soare, Nicolae Catalin Zoita, Cristiana Eugenia Ana Grigorescu and Mircea Bogdan Maciuceanu Zarnescu
Medicina 2025, 61(12), 2228; https://doi.org/10.3390/medicina61122228 - 17 Dec 2025
Viewed by 177
Abstract
Background and Objectives: Organ dysfunctions affect the quality of bone and body fluids. This case report seeks links between the underlying conditions of three patients undergoing hip arthroplasty (HA) with uncemented implants, the quality of their bones, and their Ti-6Al-4V orthopaedic implants, [...] Read more.
Background and Objectives: Organ dysfunctions affect the quality of bone and body fluids. This case report seeks links between the underlying conditions of three patients undergoing hip arthroplasty (HA) with uncemented implants, the quality of their bones, and their Ti-6Al-4V orthopaedic implants, on different time spans. Femoral stems are investigated. A brief review supports our findings. Materials and Methods: Cases: two women (F1 35+, F2 80+), and one man (M 65+), all having diabetes, dyslipidaemia, and kidney dysfunction. Samples: a segment of a broken 7-year-old stem, bone with a metallic layer, soft tissue, segments of one spare stem, and synthetic plasma enriched with glucose and urea according to the biochemistry tests of the respective patients. Vast studies show that cholesterol influences bone quality only. The stem pieces were ultrasonicated for 7 h at 37 °C in synthetic plasma. Scanning electron microscopy (SEM), energy dispersive X-ray spectroscopy (EDX), and profilometry investigated the Ti-alloy samples, electrochemistry analysed the post-sonication plasma, and histopathology examination was performed on the soft tissue remnants on the broken stem. Results: EDX show that all stem samples are Ti-6Al-4V with minute additions of other elements and hydroxyapatite (HAp) coating. SEM and profilometry analysis are consistent for the roughness in the outer layers of the stems. Electrochemistry on the bone fragment shows migration of vanadium during the 6 months since fracture to revision for M. Conclusions: Stems in altered synthetic plasma are affected by glucose and urea. Metal migration from the prostheses can occur through the chemical interactions between body fluids with abnormal biochemistry and the orthopaedic prostheses, favoured by cracks and concurring with wear following friction during usual movements. Cholesterol influences on the bone quality. Full article
(This article belongs to the Special Issue Clinical Research in Orthopaedics and Trauma Surgery)
Show Figures

Figure 1

17 pages, 323 KB  
Article
Evaluation of Intra-Amniotic Infection Detection Based on Available Diagnostic Methods
by Magda Nawceniak-Balczerska, Andrzej Torbé, Piotr Tousty, Olimpia Sipak-Szmigiel, Aneta Cymbaluk-Płoska, Justyna Kordek, Krzysztof Kaczmarek and Agnieszka Kordek
Medicina 2025, 61(12), 2227; https://doi.org/10.3390/medicina61122227 - 17 Dec 2025
Viewed by 306
Abstract
Background and Objectives: Despite the development of medicine, there is no clearly established scheme for the prediction of intra-amniotic infection (IAI). In this study, evaluation of some predictors of IAI confirmed in histopathological examination was performed. Materials and Methods: The study [...] Read more.
Background and Objectives: Despite the development of medicine, there is no clearly established scheme for the prediction of intra-amniotic infection (IAI). In this study, evaluation of some predictors of IAI confirmed in histopathological examination was performed. Materials and Methods: The study population included 70 patients all giving birth by cesarean section divided into two groups: study (n = 34) consisting of patients with histologically confirmed IAI and control (n = 36) without IAI. Biological material included the mother’s venous blood to determine C-reactive protein (CRP), interleukin-6 (IL-6) and procalcitonin (PCT) concentrations; vaginal discharge to determine IL-6; cervical canal swabs to perform cultures for bacteria and fungi and polymerase chain reaction (PCR) for Ureaplasma urealyticum, Mycoplasma hominis, and Chlamydia trachomatis; amniotic fluid to perform cultures for aerobic and anaerobic bacteria and PCR for atypical pathogens, and to determine glucose, IL-6, and PCT concentrations; umbilical cord blood to determine PCT, CRP, Il-6 and blood culture. A fragment of the placenta and fetal membranes was taken for histopathological assessment of the inflammatory infiltrate. Results: Mothers’ serum CRP assessments as well as serum PCT assessments are of poor diagnostic value in the prediction of IAI confirmed in histopathological examination. Conclusions: The best predictive values of IAI confirmed in histopathological examination were amniotic fluid glucose and vaginal fluid IL-6 determinations. Full article
(This article belongs to the Section Obstetrics and Gynecology)
12 pages, 907 KB  
Article
Temperature, Humidity and Regional Prevalence of Dry Eye Disease in Argentina
by María C. Marini, Belén Liviero, Rodrigo M. Torres, Jeremías G. Galletti, Gustavo Galperin, Monica Alves and Jesús Merayo-Lloves
Medicina 2025, 61(12), 2226; https://doi.org/10.3390/medicina61122226 - 17 Dec 2025
Viewed by 489
Abstract
Background and Objectives: To evaluate whether regional climatic factors, particularly relative humidity (RH) and temperature, are associated with geographic variation in dry eye disease (DED) prevalence in Argentina. Materials and Methods: A secondary analysis of a nationwide voluntary online cross-sectional survey [...] Read more.
Background and Objectives: To evaluate whether regional climatic factors, particularly relative humidity (RH) and temperature, are associated with geographic variation in dry eye disease (DED) prevalence in Argentina. Materials and Methods: A secondary analysis of a nationwide voluntary online cross-sectional survey of DED in Argentina (April 2022; non-probability sample; n = 10,812) was performed. Participants were assigned to one of five standard geopolitical regions. DED prevalence (%) was estimated at regional levels. Monthly mean, maximum, and minimum temperature and RH for April 2022 were obtained from the National Meteorological Service; for each province/region, data corresponded to the principal synoptic station in the provincial capital. Because the survey and climate data were restricted to April, seasonal effects could not be evaluated. Region-level analyses of climate–DED patterns were prespecified as exploratory and descriptive given the small number of regional units (n = 5). Weighted descriptive models were used to compare RH–DED patterns while accounting for regional age and sex distributions. Results: Regional DED prevalence ranged from 37.7% (Northwest) to 49.8% (Cuyo). RH showed a clear inverse pattern with regional DED prevalence, whereas temperature showed no consistent relationship. Weighted descriptive models showed a similar qualitative RH–DED pattern, although residual confounding cannot be excluded. Conclusions: DED prevalence in Argentina shows geographic variability and a descriptive inverse pattern with ambient RH. These ecological findings are hypothesis-generating and must be interpreted cautiously due to sampling bias. Future seasonal, longitudinal, or individual-level studies are needed to confirm and quantify these preliminary signals. Full article
Show Figures

Figure 1

12 pages, 309 KB  
Article
Impact of the COVID-19 Pandemic on Pathological Stage, Tumor Characteristics and Surgical Outcomes of Oral Squamous Cell Carcinoma: A Retrospective Analysis
by Samer Omari, Murad AbdelRaziq, Kutaiba Alkeesh, Alaa Muhana, Imad Abu El-Naaj and Yasmin Ghantous
Medicina 2025, 61(12), 2225; https://doi.org/10.3390/medicina61122225 - 17 Dec 2025
Viewed by 339
Abstract
Background and Objectives: Oral Squamous Cell Carcinoma (OSCC) requires early diagnosis for favorable outcomes, but global healthcare disruptions caused by the COVID-19 pandemic severely affected cancer care delivery. This study aimed to investigate the pandemic’s influence on OSCC pathological staging and disease-related [...] Read more.
Background and Objectives: Oral Squamous Cell Carcinoma (OSCC) requires early diagnosis for favorable outcomes, but global healthcare disruptions caused by the COVID-19 pandemic severely affected cancer care delivery. This study aimed to investigate the pandemic’s influence on OSCC pathological staging and disease-related characteristics at a single medical center. Materials and Methods: A retrospective study was conducted on 148 patients who underwent curative-intent surgery for newly diagnosed OSCC between March 2018 and October 2024. Patients were stratified into a Pre-COVID-19 group (March 2018–January 2020, N = 52) and a Post-COVID-19 group (February 2020–October 2024, N = 96). Patient demographics and risk factors were compared using Chi-squared and Wilcoxon rank-sum tests, while pathological stage, Depth of Invasion (DOI), and surgical outcomes were analyzed. Results: Patient demographics, risk factors, and comorbidities were comparable between the two groups. The Post-COVID-19 cohort presented with significantly more advanced pathological disease, evidenced by an increase in overall TNM stage, including a dramatically higher rate of Stage 4 diagnosis (35% vs. 3.2% in the Pre-COVID-19 group). This group also showed a significantly higher Depth of Invasion (median DOI: 5.0 mm vs. 3.0 mm). Consequently, the Post-COVID-19 group required more aggressive treatment (e.g., higher rates of adjuvant radiotherapy) and experienced worse short-term outcomes, including significantly longer hospitalization (median 15 days vs. 6 days) and higher rates of postoperative pulmonary infection and tracheostomy. Conclusions: The COVID-19 pandemic was associated with a dramatic shift toward the diagnosis of OSCC at advanced pathological stages. This diagnostic delay necessitated more complex surgical management and resulted in significantly worse short-term outcomes. These findings underscore the urgent need for resilient strategies to prevent systemic diagnostic delays during public health crises. Full article
(This article belongs to the Special Issue Research on Oral and Maxillofacial Surgery)
22 pages, 711 KB  
Review
Effects of the Pharmacological Modulation of NRF2 in Cancer Progression
by Santiago Gelerstein-Claro, Gabriel Méndez-Valdés and Ramón Rodrigo
Medicina 2025, 61(12), 2224; https://doi.org/10.3390/medicina61122224 - 16 Dec 2025
Viewed by 326
Abstract
Nuclear factor erythroid 2-related factor 2 (NRF2) orchestrates redox balance, metabolism, and cellular stress responses, acting as both a tumor suppressor and promoter depending on the disease stage. In advanced cancers, persistent NRF2 activation—through KEAP1/NFE2L2 mutations or oxidative adaptation—drives epithelial-to-mesenchymal transition, metabolic reprogramming, [...] Read more.
Nuclear factor erythroid 2-related factor 2 (NRF2) orchestrates redox balance, metabolism, and cellular stress responses, acting as both a tumor suppressor and promoter depending on the disease stage. In advanced cancers, persistent NRF2 activation—through KEAP1/NFE2L2 mutations or oxidative adaptation—drives epithelial-to-mesenchymal transition, metabolic reprogramming, and immune evasion, promoting tumor invasion (T) and metastasis (M). Recent pharmacologic efforts seek to exploit this duality. NRF2 inhibitors such as brusatol, halofuginone, and ML385 suppress NRF2 transcriptional activity or disrupt DNA binding, reducing motility, invasion, and metastatic dissemination in preclinical models. In contrast, NRF2 activators, such as bardoxolone methyl (CDDO-Me), sulforaphane, and dimethyl fumarate, exhibit chemopreventive effects by enhancing detoxification and mitigating oxidative DNA damage during early tumorigenesis. Furthermore, metabolic interventions, such as glutaminase or G6PD inhibitors, target NRF2-driven anabolic and antioxidant pathways essential for metastatic fitness. Therefore, understanding the temporal and contextual effects of NRF2 signaling is crucial for therapeutic design. The aim of this review is to examine how pharmacological modulation of NRF2 influences the invasive and metastatic dimensions of tumor progression, in addition to discussing its potential integration into TNM-based prognostic and treatment frameworks. Full article
(This article belongs to the Special Issue Pharmacological Modulation of NRF2)
Show Figures

Figure 1

34 pages, 1210 KB  
Review
Infantile Spasms (West Syndrome): Integrating Genetic, Neurotrophic, and Hormonal Mechanisms Toward Precision Therapy
by Bibigul Abdygalyk, Marat Rabandiyarov, Marzhan Lepessova, Gaukhar Koshkimbayeva, Nazira Zharkinbekova, Latina Tekebayeva, Azamat Zhailganov, Alma Issabekova, Bakhytkul Myrzaliyeva, Assel Tulendiyeva, Assem Kurmantay, Arailym Turmanbetova and Sandugash Yerkenova
Medicina 2025, 61(12), 2223; https://doi.org/10.3390/medicina61122223 - 16 Dec 2025
Viewed by 433
Abstract
Background and Objectives: Infantile spasms (ISs), or West syndrome (WS), represent an early-onset epileptic encephalopathy in which diverse structural, genetic, metabolic, infectious, and neurocutaneous conditions converge on a shared pattern of hypsarrhythmia, clustered spasms, and later developmental impairment. Growing use of genomic [...] Read more.
Background and Objectives: Infantile spasms (ISs), or West syndrome (WS), represent an early-onset epileptic encephalopathy in which diverse structural, genetic, metabolic, infectious, and neurocutaneous conditions converge on a shared pattern of hypsarrhythmia, clustered spasms, and later developmental impairment. Growing use of genomic diagnostics has revealed that variants in STXBP1, KCNQ2, GRIN2A, GRIN2B, and TSC-related genes are more common than previously recognized and can be linked to partially actionable pathways. This review aimed to synthesize current evidence on the multifactorial etiology, network-based pathogenesis, and evolving targeted therapies for ISs, with particular attention to TSC-related forms. Materials and Methods: A structured narrative review was undertaken of publications from 1990 to 2025 in PubMed, Scopus, Web of Science, and Embase using terms related to ISs, WS, genetics, mTOR, ACTH, vigabatrin, ketogenic diet, and precision therapies. Authoritative guidance from ILAE and AAN was incorporated. Clinical, molecular, and therapeutic data were grouped under etiological, pathogenetic, and management domains. Results: Structural causes remained the largest group, but combined genetic, genetic–structural, and metabolic etiologies accounted for about one third of contemporary cohorts. Early network disruption involving cortex, thalamus, basal ganglia, and brainstem, together with imbalances in NGF, BDNF, and IGF-1, explained why distinct primary insults produce a uniform electroclinical phenotype. Early treatment with ACTH or high dose prednisolone, with or without vigabatrin, was consistently associated with higher electroclinical remission and better developmental outcome. Everolimus and related mTOR inhibitors showed benefit in TSC-associated ISs, while agents directed at NMDA receptors or KCNQ channels are emerging for genotype defined subgroups. Conclusions: ISs should be approached as a heterogeneous but mechanistically convergent disorder in which rapid diagnosis, parallel genetic testing, and early disease modifying therapy improve prognosis. Integration of molecular profiling with standardized outcome monitoring is likely to move management from symptomatic seizure control to pathway-specific intervention. Full article
(This article belongs to the Special Issue New Insights into Neurodevelopmental Biology and Disorders)
Show Figures

Figure 1

28 pages, 2383 KB  
Review
Beyond H. pylori: Re-Examining the Oral Microbiome’s Role in Gastric Health and Disease, a Narrative Review
by Diana Tatarciuc, Dragos Catalin Ghica, Mioara Darnea, Irina Mihaela Esanu, Roxana-Ionela Vasluianu, Ovidiu Stamatin, Lucian Indrei, Magda Antohe, Iulian-Costin Lupu, Livia Bobu and Ana Maria Dima
Medicina 2025, 61(12), 2222; https://doi.org/10.3390/medicina61122222 - 16 Dec 2025
Viewed by 292
Abstract
Background: The separation between oral and systemic health is increasingly challenged. Globally prevalent inflammatory diseases such as gastritis, often caused by Helicobacter pylori (H. pylori), and oral pathologies like periodontitis may be interconnected through microbial and inflammatory pathways. Objective: This [...] Read more.
Background: The separation between oral and systemic health is increasingly challenged. Globally prevalent inflammatory diseases such as gastritis, often caused by Helicobacter pylori (H. pylori), and oral pathologies like periodontitis may be interconnected through microbial and inflammatory pathways. Objective: This review synthesizes evidence on the dental-gastric link, examining mechanistic pathways and clinical implications. Methods: A structured literature search identified key studies from 2000 to 2025, prioritizing systematic reviews and high-quality human research. Findings: Three key mechanistic pathways link oral dysbiosis with gastric pathology: (1) the direct translocation of oral pathogens to the stomach, including H. pylori and the broader dysbiotic oral microbiome; (2) the systemic inflammatory spillover from the periodontium, which primes the host immune system and exacerbates gastric inflammation; and (3) ancillary mechanisms such as the disruption of beneficial nitrate-nitrite-nitric oxide metabolism. Epidemiological studies show strong associations, and initial interventional trials indicate periodontal therapy may improve H. pylori eradication rates and reduce recurrence. However, the evidence is tempered by methodological limitations, including profound confounding by shared risk factors (e.g., smoking, socioeconomic status), the challenge of reverse causality, and inconsistent results from interventional studies. Conclusion: While confounding factors require consideration, oral health is a promising modifiable risk factor for gastritis. Interdisciplinary collaboration between dentistry and gastroenterology is essential to advance research and integrate oral care into gastrointestinal disease management. Full article
(This article belongs to the Section Dentistry and Oral Health)
Show Figures

Figure 1

11 pages, 378 KB  
Article
Impact of Obstructive Sleep Apnea-Hypopnea Syndrome Severity on Heart Rate Variability and QTc Interval in Hypertensive Patients
by Milovan M. Stojanović, Marina Deljanin Ilić, Lidija Ristić, Zoran Stamenković, Goran Koraćević, Dejana Gojković and Jovana Kostić
Medicina 2025, 61(12), 2221; https://doi.org/10.3390/medicina61122221 - 16 Dec 2025
Viewed by 478
Abstract
Background and Objectives: Obstructive Sleep Apnea–Hypopnea Syndrome (OSAHS) is associated with increased cardiovascular risk, particularly in hypertensive patients. Heart rate variability (HRV) and QTc interval are noninvasive markers of autonomic function and ventricular repolarization, respectively, but their relationship with OSAHS severity remains [...] Read more.
Background and Objectives: Obstructive Sleep Apnea–Hypopnea Syndrome (OSAHS) is associated with increased cardiovascular risk, particularly in hypertensive patients. Heart rate variability (HRV) and QTc interval are noninvasive markers of autonomic function and ventricular repolarization, respectively, but their relationship with OSAHS severity remains unclear. To investigate whether the severity of OSAHS influences standard HRV and QTc parameters in hypertensive patients with moderate or severe OSAHS. Materials and Methods: This prospective study included 110 hypertensive patients with moderate (AHI 15–29.9/h, n = 37) or severe (AHI ≥ 30/h, n = 73) OSAHS. All patients underwent full-night respiratory polygraphy and 24-h Holter ECG monitoring. HRV indices (SDNN, SDANN, SDNNi, RMSSD, SDSD) and QTc interval were analyzed. Associations with OSAHS parameters and nocturnal hypoxemia were assessed using partial correlation and multivariate models, adjusted for obesity, diabetes mellitus, metabolic syndrome, and beta-blocker use. Results: Patients with severe OSAHS had higher body weight and neck circumference, and a higher prevalence of diabetes and obesity compared to those with moderate OSAHS. HRV and QTc parameters did not differ significantly between groups. Notably, reduced SDNN was independently associated with the percentage of time spent with oxygen saturation below 90% (TST90%, p = 0.003) and mean oxygen saturation (p = 0.003), indicating autonomic imbalance. QTc prolongation (≥450 ms in men, ≥460 ms in women) was present in 9.6% of patients but was not directly related to OSAHS severity. Conclusions: Hypertensive patients with OSAHS have a high cardiovascular risk burden and frequent autonomic dysfunction. Nocturnal hypoxemia is independently associated with impaired HRV, reflecting sympathetic predominance. QTc prolongation appears to be influenced by additional comorbidities rather than OSAHS severity alone. Full article
(This article belongs to the Section Cardiology)
Show Figures

Figure 1

11 pages, 1102 KB  
Article
Modified Use of Classical Rein Technique in Laparoscopic Hysterectomy for Uterine Manipulation
by Mert Cenker Güney, Selin Güney, Fatma Ceren Güner and Abdullah Boztosun
Medicina 2025, 61(12), 2220; https://doi.org/10.3390/medicina61122220 - 16 Dec 2025
Viewed by 195
Abstract
Background and Objectives: Vaginal uterine manipulators facilitate laparoscopic hysterectomy but are limited by cost and anatomical constraints. The Boztosun method offers a cost-effective intra-abdominal alternative. This study evaluated the clinical performance and safety of this technique. Materials and Methods: This single-center, [...] Read more.
Background and Objectives: Vaginal uterine manipulators facilitate laparoscopic hysterectomy but are limited by cost and anatomical constraints. The Boztosun method offers a cost-effective intra-abdominal alternative. This study evaluated the clinical performance and safety of this technique. Materials and Methods: This single-center, retrospective descriptive study analyzed 40 patients who underwent laparoscopic hysterectomy using the Boztosun method at Akdeniz University Hospital between October 2021 and June 2022. Clinical characteristics and perioperative outcomes were assessed. Results: The mean operative time was 78.5 ± 20.6 min, and the mean colpotomy time was 8.05 ± 3.57 min. Conversion to laparotomy occurred in 3 patients (7.5%), primarily due to extensive adhesions or large uterine size. No intraoperative complications, organ injuries, or blood transfusions were recorded. All patients were discharged within two days. Patients with prior abdominal surgery had significantly longer operative and colpotomy times (p < 0.05). Conclusions: The Boztosun method is a safe, efficient, and low-cost alternative to vaginal manipulators in laparoscopic hysterectomy. It may be particularly useful in resource-limited settings or when vaginal manipulation is not feasible. Full article
(This article belongs to the Section Obstetrics and Gynecology)
Show Figures

Figure 1

16 pages, 1272 KB  
Review
Cell Motility Dynamics in Glaucoma: Mechanisms, Pathogenic Roles, and Therapeutic Targeting
by Dario Rusciano, Caterina Gagliano, Alessandro Avitabile and José Fernando Maya-Vetencourt
Medicina 2025, 61(12), 2219; https://doi.org/10.3390/medicina61122219 - 16 Dec 2025
Viewed by 277
Abstract
Cell motility—the dynamic process encompassing migration, adhesion modulation, cytoskeletal remodeling, and extracellular matrix (ECM) interactions—is fundamental to ocular homeostasis. In glaucoma, disrupted motility of trabecular meshwork (TM) and Schlemm’s canal (SC) cells contributes to impaired aqueous humor outflow and elevated intraocular pressure (IOP), [...] Read more.
Cell motility—the dynamic process encompassing migration, adhesion modulation, cytoskeletal remodeling, and extracellular matrix (ECM) interactions—is fundamental to ocular homeostasis. In glaucoma, disrupted motility of trabecular meshwork (TM) and Schlemm’s canal (SC) cells contributes to impaired aqueous humor outflow and elevated intraocular pressure (IOP), while reactive motility of optic nerve head (ONH) glial cells promotes fibrosis and neurodegeneration. Mechanistically, TM/SC motility is regulated by Rho GTPase and ROCK signaling, focal adhesion dynamics, and ECM interactions, while glial cells respond to mechanical stress and cytokines such as TGF-β2. Cytoskeletal alterations, ECM stiffening, and endothelial–mesenchymal transition (EndMT) contribute to glaucomatous damage by reducing normal cell motility and tissue remodeling capacity. Aberrant motility at the ONH, including heterogeneous astrocytic reactivity, leads to lamina cribrosa remodeling and retinal ganglion cell degeneration. Therapeutically, ROCK inhibitors improve TM/SC motility and outflow, suppress EndMT, and may confer neuroprotection. Stem cell-based strategies and modulation of TGF-β2 or mechanotransduction pathways represent emerging approaches to restore physiological motility and regenerative potential. Despite promising advances, challenges remain in ensuring targeted, durable, and safe modulation of cellular dynamics. Understanding and therapeutically harnessing cell motility offers a unifying framework to address both pressure-dependent and neurodegenerative mechanisms in glaucoma. Full article
(This article belongs to the Special Issue Ophthalmology: New Diagnostic and Treatment Approaches (2nd Edition))
Show Figures

Figure 1

12 pages, 630 KB  
Article
Adverse Pregnancy Outcomes in Women with Gestational Diabetes Using Different Diagnostic Criteria: A Study from the Northern Adriatic Region of Croatia
by Iva Plisic, Oleg Petrovic, Gabrijela Sopta Primorac, Ksenija Bazdaric, Marko Klaric and Dubravka Jurisic-Erzen
Medicina 2025, 61(12), 2218; https://doi.org/10.3390/medicina61122218 - 16 Dec 2025
Viewed by 265
Abstract
Background and Objectives: Gestational diabetes mellitus (GDM) is a complex pregnancy condition that carries substantial risks for adverse pregnancy outcomes. Following the implementation of universal diagnostic criteria in our clinical practice, this study was undertaken to assess their applicability and to determine [...] Read more.
Background and Objectives: Gestational diabetes mellitus (GDM) is a complex pregnancy condition that carries substantial risks for adverse pregnancy outcomes. Following the implementation of universal diagnostic criteria in our clinical practice, this study was undertaken to assess their applicability and to determine whether locally conducted clinical studies are beneficial before adopting globally applicable criteria. By retrospectively analyzing parameters relevant to GDM from medical records, we aimed to determine the suitability of existing diagnostic criteria for our population, taking into account distinct socioeconomic, demographic, and genetic factors, and to assess the validity of alternative criteria. Materials and Methods: We used data from 2183 pregnant women who underwent 75 g-OGTT between 24 and 28 weeks of pregnancy. Results of the plasma glucose (PG) measurements were used to assign women into four diagnostic groups: diagnosed and treated by IADPSG criteria, diabetes mellitus in pregnancy identified according to WHO-2006 criteria, identified according to CDA-2013 criteria, and identified according to Tomic et al. criteria, based on a study on our population. Pregnancy outcomes were extracted from medical records. Results: The prevalence of GDM was 18.7% by IADPSG criteria, comparable to published data. Adverse pregnancy outcomes were consistently more frequent in GDM groups across all diagnostic systems (46.6–80% versus 33.9–35.9% in non-GDM). Maternal BMI ≥ 25 kg/m2 was also associated with having large-for-gestational-age (LGA) neonates, contributing to the influence of hyperglycemia. Excessive gestational weight gain was a predictor of complications such as macrosomia and cesarean delivery. Conclusions: Before adopting universal GDM diagnostic criteria, population-specific studies are valuable to balance detection rates and clinical accuracy. Full article
(This article belongs to the Section Obstetrics and Gynecology)
Show Figures

Figure 1

18 pages, 568 KB  
Article
Microcalcification and Irregular Margins as Key Predictors of Thyroid Cancer: Integrated Analysis of EU-TIRADS, Bethesda, and Histopathology
by Şebnem Çimen, Nazif Zeybek, Adile Begüm Bahçecioğlu, Kerim Bora Yılmaz, Neşe Ersöz Gülçelik and Mehmet Ali Gülçelik
Medicina 2025, 61(12), 2217; https://doi.org/10.3390/medicina61122217 - 16 Dec 2025
Viewed by 440
Abstract
Background and Objectives: Thyroid nodules are common, and distinguishing benign from malignant lesions is essential for clinical decision-making. While EU-TIRADS provides ultrasound-based risk stratification, fine-needle aspiration biopsy (FNAB) and the Bethesda System remain central diagnostic tools. This study aimed to compare the diagnostic [...] Read more.
Background and Objectives: Thyroid nodules are common, and distinguishing benign from malignant lesions is essential for clinical decision-making. While EU-TIRADS provides ultrasound-based risk stratification, fine-needle aspiration biopsy (FNAB) and the Bethesda System remain central diagnostic tools. This study aimed to compare the diagnostic performance of EU-TIRADS and Bethesda classifications and to identify ultrasonographic features independently associated with malignancy. Materials and Methods: This retrospective single-center study included 824 patients (1132 nodules) who underwent FNAB between August 2021 and June 2024. All ultrasound examinations and FNAB procedures were performed by the same endocrinologist. Sonographic features, EU-TIRADS categories, Bethesda classes, surgical indications, and histopathology were analyzed. Diagnostic accuracy was assessed using ROC curves, and multivariable logistic regression was applied to determine independent predictors of malignancy. Results: Among all nodules, 51.0% were EU-TIRADS 3, 28.6% were EU-TIRADS 4, and 19.2% were EU-TIRADS 5. Bethesda class II constituted 62.7% of FNAB results. Of the 289 surgically treated nodules, 53.3% were malignant. Malignant nodules were smaller, more often solitary and unilateral, and more frequently located in the upper pole (p < 0.05). Irregular margins (OR = 8.15, p < 0.001) and microcalcifications (OR = 10.01, p = 0.003) were independent predictors of malignancy. Taller-than-wide shape also showed significant association. ROC analyses demonstrated that EU-TIRADS (AUC = 0.808) and Bethesda (AUC = 0.869) were both significant predictors, with Bethesda showing higher specificity. Malignancy rates were 0% in EU-TIRADS II, 4.3% in III, 14.5% in IV, and 37.8% in V. Conclusions: EU-TIRADS is a practical and sensitive non-invasive tool for malignancy risk stratification; however, Bethesda classification remains superior in overall diagnostic accuracy. Microcalcification and irregular margins were the strongest ultrasonographic predictors of malignancy, while macrocalcification, parenchymal heterogeneity, and thyroiditis showed no significant association. These findings support the complementary roles of EU-TIRADS and FNAB and highlight key sonographic markers that enhance malignancy prediction in thyroid nodule evaluation. Full article
(This article belongs to the Special Issue Emerging Trends in Head and Neck Surgery)
Show Figures

Figure 1

Previous Issue
Next Issue
Back to TopTop