Next Issue
Volume 25, December-1
Previous Issue
Volume 25, November-1
 
 
sensors-logo

Journal Browser

Journal Browser

Sensors, Volume 25, Issue 22 (November-2 2025) – 292 articles

  • Issues are regarded as officially published after their release is announced to the table of contents alert mailing list.
  • You may sign up for e-mail alerts to receive table of contents of newly released issues.
  • PDF is the official format for papers published in both, html and pdf forms. To view the papers in pdf format, click on the "PDF Full-text" link, and use the free Adobe Reader to open them.
Cover Story (view full-size image):
Order results
Result details
Section
Select all
Export citation of selected articles as:
27 pages, 3477 KB  
Article
RecovGait: Occluded Parkinson’s Disease Gait Reconstruction Using Unscented Tracking with Gated Initialization Technique
by Chiau Wen Yeong, Tee Connie, Thian Song Ong, Nor Izzati Saedon, Ahmad Al-Khatib and Mahmoud Farfoura
Sensors 2025, 25(22), 7100; https://doi.org/10.3390/s25227100 - 20 Nov 2025
Viewed by 548
Abstract
Parkinson’s disease is a neurodegenerative disorder disease that worsens over time and involves the deterioration of nerve cells in the brain. Gait analysis has emerged as a promising tool for early detection and monitoring of Parkinson’s disease. However, the accurate classification of Parkinsonian [...] Read more.
Parkinson’s disease is a neurodegenerative disorder disease that worsens over time and involves the deterioration of nerve cells in the brain. Gait analysis has emerged as a promising tool for early detection and monitoring of Parkinson’s disease. However, the accurate classification of Parkinsonian gait is often compromised by missing body keypoints, particularly in critical regions like the hip and legs that are important for motion analysis. In this study, we propose RecovGait, a novel method that combines a gated initialization technique with unscented tracking to recover missing human body keypoints. The gated initialization provides initial estimates, which are subsequently refined through unscented tracking to enhance reconstruction accuracy. Our findings show that missing keypoints in the hips and legs significantly affect the classification result, with accuracy dropping from 0.8043 to 0.5217 in these areas. By using the gated initialization with an unscented tracking method to recover these occluded keypoints, we achieve an MAPE value as low as 0.4082. This study highlights the impact of hip and leg keypoints on Parkinson’s disease gait classification and presents a robust solution for mitigating the challenges posed by occlusions in real-world scenarios. Full article
(This article belongs to the Collection Sensors for Gait, Posture, and Health Monitoring)
Show Figures

Figure 1

15 pages, 13786 KB  
Article
SenseBike: A New Low-Cost Mobile-Networked Sensor System for Cyclists to Monitor Air Quality and Automatically Measure Passing Distances in Urban Traffic
by Andre Tenbeitel, Simone Arnold and Jens Rettkowski
Sensors 2025, 25(22), 7099; https://doi.org/10.3390/s25227099 - 20 Nov 2025
Viewed by 421
Abstract
This study presents the development and validation of a low-cost, open-source sensor system for cyclists that automatically detects vehicle overtaking events while simultaneously monitoring air quality. The system integrates multiple ultrasonic sensors for autonomous overtaking detection and distance measurement with environmental sensors that [...] Read more.
This study presents the development and validation of a low-cost, open-source sensor system for cyclists that automatically detects vehicle overtaking events while simultaneously monitoring air quality. The system integrates multiple ultrasonic sensors for autonomous overtaking detection and distance measurement with environmental sensors that record particulate matter, temperature, humidity, and GPS position. By combining these data streams, the system enables the analysis of correlations between traffic interactions and variations in particulate matter exposure under real-world cycling conditions. Test rides conducted in urban environments demonstrated that the system reliably identifies overtaking maneuvers and records corresponding environmental parameters. Elevated concentrations of particulate matter were observed during close vehicle passes and at traffic lights, highlighting moments of increased exposure to exhaust emissions. The automated detection mechanism eliminates the need for manual activation, ensuring complete and unbiased data collection. The modular design and energy-efficient operation of the system allow for flexible deployment in both mobile and stationary configurations. With its ability to objectively capture and relate safety and environmental data, the presented platform provides a foundation for large-scale field studies aimed at improving cyclist safety and understanding pollution exposure in urban traffic. Full article
(This article belongs to the Section Vehicular Sensing)
Show Figures

Figure 1

27 pages, 4777 KB  
Data Descriptor
DLCPD-25: A Large-Scale and Diverse Dataset for Crop Disease and Pest Recognition
by Heng-Wei Zhang, Rui-Feng Wang, Zhengle Wang and Wen-Hao Su
Sensors 2025, 25(22), 7098; https://doi.org/10.3390/s25227098 - 20 Nov 2025
Viewed by 875
Abstract
The accurate identification of crop pests and diseases is critical for global food security, yet the development of robust deep learning models is hindered by the limitations of existing datasets. To address this gap, we introduce DLCPD-25, a new large-scale, diverse, and publicly [...] Read more.
The accurate identification of crop pests and diseases is critical for global food security, yet the development of robust deep learning models is hindered by the limitations of existing datasets. To address this gap, we introduce DLCPD-25, a new large-scale, diverse, and publicly available benchmark dataset. We constructed DLCPD-25 by integrating 221,943 images from both online sources and extensive field collections, covering 23 crop types and 203 distinct classes of pests, diseases, and healthy states. A key feature of this dataset is its realistic complexity, including images from uncontrolled field environments and a natural long-tail class distribution, which contrasts with many existing datasets collected under controlled conditions. To validate its utility, we pre-trained several state-of-the-art self-supervised learning models (MAE, SimCLR v2, MoCo v3) on DLCPD-25. The learned representations, evaluated via linear probing, demonstrated strong performance, with the SimCLR v2 framework achieving a top accuracy of 72.1% and an F1 score (Macro F1) of 71.3% on a downstream classification task. Our results confirm that DLCPD-25 provides a valuable and challenging resource that can effectively support the training of generalizable models, paving the way for the development of comprehensive, real-world agricultural diagnostic systems. Full article
(This article belongs to the Special Issue Datasets in Intelligent Agriculture)
Show Figures

Figure 1

22 pages, 4204 KB  
Article
SAM2-Dehaze: Fusing High-Quality Semantic Priors with Convolutions for Single-Image Dehazing
by Sen Li, Jianchao Wang and Zhanqiang Huo
Sensors 2025, 25(22), 7097; https://doi.org/10.3390/s25227097 - 20 Nov 2025
Viewed by 449
Abstract
Single-image dehazing suffers from severe information loss and the under-constraint problem. The lack of high-quality robust priors leads to limited generalization ability of existing dehazing methods in real-world scenarios. To tackle this challenge, we propose a simple but effective single-image dehazing network by [...] Read more.
Single-image dehazing suffers from severe information loss and the under-constraint problem. The lack of high-quality robust priors leads to limited generalization ability of existing dehazing methods in real-world scenarios. To tackle this challenge, we propose a simple but effective single-image dehazing network by fusing high-quality semantic priors extracted from Segment Anything Model 2 (SAM2) with different types of advanced convolutions, abbreviated SAM2-Dehaze, which follows the U-Net architecture and consists of five stages. Specifically, we first employ the superior semantic perception and cross-domain generalization capabilities of SAM2 to generate accurate structural semantic masks. Then, a dual-branch Semantic Prior Fusion Block is designed to enable deep collaboration between the structural semantic masks and hazy image features at each stage of the U-Net. Furthermore, to avoid the drawbacks of feature redundancy and neglect of high-frequency information in traditional convolution, we have designed a novel parallel detail-enhanced and compression convolution that combines the advantages of standard convolution, difference convolution, and reconstruction convolution to replace the traditional convolution at each stage of the U-Net. Finally, a Semantic Alignment Block is incorporated into the post-processing phase to ensure semantic consistency and visual naturalness in the final dehazed result. Extensive quantitative and qualitative experiments demonstrate that SAM2-Dehaze outperforms existing dehazing methods on several synthetic and real-world foggy-image benchmarks, and exhibits excellent generalization ability. Full article
Show Figures

Figure 1

45 pages, 4110 KB  
Review
Overview of Monitoring, Diagnostics, Aging Analysis, and Maintenance Strategies in High-Voltage AC/DC XLPE Cable Systems
by Kazem Emdadi, Majid Gandomkar, Ali Aranizadeh, Behrooz Vahidi and Mirpouya Mirmozaffari
Sensors 2025, 25(22), 7096; https://doi.org/10.3390/s25227096 - 20 Nov 2025
Viewed by 849
Abstract
High-voltage (HV) cable systems—particularly those insulated with cross-linked polyethylene (XLPE)—are increasingly deployed in both AC and DC applications due to their excellent electrical and mechanical performance. However, their long-term reliability is challenged by partial discharges (PD), insulation aging, space charge accumulation, and thermal [...] Read more.
High-voltage (HV) cable systems—particularly those insulated with cross-linked polyethylene (XLPE)—are increasingly deployed in both AC and DC applications due to their excellent electrical and mechanical performance. However, their long-term reliability is challenged by partial discharges (PD), insulation aging, space charge accumulation, and thermal and electrical stresses. This review provides a comprehensive survey of the state-of-the-art technologies and methodologies across several domains critical to the assessment and enhancement of cable reliability. It covers advanced condition monitoring (CM) techniques, including sensor-based PD detection, signal acquisition, and denoising methods. Aging mechanisms under various stressors and lifetime estimation approaches are analyzed, along with fault detection and localization strategies using time-domain, frequency-domain, and hybrid methods. Physics-based and data-driven models for PD behavior and space charge dynamics are discussed, particularly under DC conditions. The article also reviews the application of numerical tools such as FEM for thermal and field stress analysis. A dedicated focus is given to machine learning (ML) and deep learning (DL) models for fault classification and predictive maintenance. Furthermore, standards, testing protocols, and practical issues in sensor deployment and calibration are summarized. The review concludes by evaluating intelligent maintenance approaches—including condition-based and predictive strategies—framed within real-world asset management contexts. The paper aims to bridge theoretical developments with field-level implementation challenges, offering a roadmap for future research and practical deployment in resilient and smart power grids. This review highlights a clear gap in fully integrated AC/DC diagnostic and aging analyses for XLPE cables. We emphasize the need for unified physics-based and ML-driven frameworks to address HVDC space-charge effects and multi-stress degradation. These insights provide concise guidance for advancing reliable and scalable cable assessment. Full article
(This article belongs to the Special Issue Feature Review Papers in Fault Diagnosis & Sensors)
Show Figures

Figure 1

29 pages, 461 KB  
Article
Designing Personalization Cues for Museum Robots: Docent Observation and Controlled Studies
by Heeyoon Yoon, Min-Gyu Kim, SunKyoung Kim and Jin-Ho Suh
Sensors 2025, 25(22), 7095; https://doi.org/10.3390/s25227095 - 20 Nov 2025
Viewed by 429
Abstract
Social robots in public cultural venues, such as science museums, must engage diverse visitors through brief, one-off encounters where long-term user modeling is infeasible. This research examines immediately interpretable behavioral cues of a robot that can evoke a sense of personalization without storing [...] Read more.
Social robots in public cultural venues, such as science museums, must engage diverse visitors through brief, one-off encounters where long-term user modeling is infeasible. This research examines immediately interpretable behavioral cues of a robot that can evoke a sense of personalization without storing or profiling individual users. First, a video-based observational study of expert and novice museum docents identified service strategies that enable socially adaptive communication. Building on these insights, three controlled laboratory studies investigated how specific cues from robots influence user perception. A video-based controlled study examined how recognition accuracy shapes users’ social impressions of the robot’s intelligence. Additional studies based on the Wizard-of-Oz (WoZ) method tested whether explanatory content aligned with participants’ background knowledge and whether explicit preference inquiry and memory-based continuity strengthened perceptions of personalization. Results showed that recognition accuracy improved social impressions, whereas knowledge alignment, explicit preference inquiry, and memory-based continuity cues increased perceived personalization. These findings demonstrate that micro-level personalization cues, interpretable within a short-term encounter, can support user-centered interaction design for social robots in public environments. Full article
(This article belongs to the Special Issue Advanced Social Robots and Human–Computer Interaction Applications)
Show Figures

Figure 1

21 pages, 11768 KB  
Article
Joint Dual-Branch Denoising for Underwater Stereo Depth Estimation
by Jingxin Zhou, Yeqi Hu, Yuan Rao and Hao Fan
Sensors 2025, 25(22), 7094; https://doi.org/10.3390/s25227094 - 20 Nov 2025
Viewed by 426
Abstract
Accurate depth estimation is fundamental for underwater applications such as robotics and marine exploration. However, underwater imaging suffers from severe degradation due to light attenuation, scattering, and geometric distortion, which is compounded by the scarcity of real stereo data. To address these challenges, [...] Read more.
Accurate depth estimation is fundamental for underwater applications such as robotics and marine exploration. However, underwater imaging suffers from severe degradation due to light attenuation, scattering, and geometric distortion, which is compounded by the scarcity of real stereo data. To address these challenges, we propose Joint Dual-Branch Denoising (JDBD), which is a plug-in framework embedded within dual-branch depth estimation networks. JDBD performs task-aware denoising via bidirectional refinement between a monocular and a stereo pathway: the monocular branch combines Adaptive White Balance and a Red Inverse Channel Prior for color correction and haze suppression, while the stereo branch applies Joint Bilateral Filtering to reduce scattering and preserve edges. Trained on the synthetic UWStereo dataset and evaluated on the real-world SQUID dataset as well as a subset of UWStereo, JDBD achieves high depth estimation accuracy and visual fidelity in underwater scenes, demonstrating robust and adaptable performance across diverse conditions. Full article
(This article belongs to the Section Sensing and Imaging)
Show Figures

Figure 1

25 pages, 4575 KB  
Article
FP-ZOO: Fast Patch-Based Zeroth Order Optimization for Black-Box Adversarial Attacks on Vision Models
by Junho Seo and Seungho Jeon
Sensors 2025, 25(22), 7093; https://doi.org/10.3390/s25227093 - 20 Nov 2025
Viewed by 446
Abstract
Deep neural networks have outperformed conventional methods in various fields such as image recognition, natural language processing, and speech recognition. In particular, vision models are widely applied to real-world domains including medical image analysis, autonomous driving, smart factories, and security surveillance. However, these [...] Read more.
Deep neural networks have outperformed conventional methods in various fields such as image recognition, natural language processing, and speech recognition. In particular, vision models are widely applied to real-world domains including medical image analysis, autonomous driving, smart factories, and security surveillance. However, these models are vulnerable to adversarial attacks, which pose serious threats to safety and reliability. Among different attack types, this study focuses on evasion attacks that perturb the inputs of deployed models, with an emphasis on black-box settings. The zeroth order optimization (ZOO) attack can approximate gradients and execute attacks without access to internal model information, but it becomes inefficient and exhibits low success rates on high-resolution images due to its dependence on image resizing and its high memory complexity. To address these limitations, this study proposes a patch-based fast zeroth order optimization attack, FP-ZOO. FP-ZOO partitions images into patches and generates perturbations effectively by employing probability-based sampling and an ϵ-greedy scheduling strategy. We conducted a large-scale evaluation of the FP-ZOO attack on the CIFAR-10, CIFAR-100, and ImageNet datasets. In this evaluation, we adopted attack success rate, L2 distance, and adversarial example generation time as performance metrics. The evaluation results showed that the FP-ZOO attack not only achieved an attack success rate of 97–100% against ImageNet in untargeted attacks, but also demonstrated performance up to 10 s faster compared to the ZOO attack. However, in targeted attacks, it showed relatively lower performance compared to baseline attacks, leaving it as a future research topic. Full article
(This article belongs to the Special Issue Cyber Security and AI—2nd Edition)
Show Figures

Figure 1

32 pages, 6248 KB  
Article
AI-Driven Resilient Fault Diagnosis of Bearings in Rotating Machinery
by Syed Muhammad Wasi ul Hassan Naqvi, Arsalan Arif, Asif Khan, Fazail Bangash, Ghulam Jawad Sirewal and Bin Huang
Sensors 2025, 25(22), 7092; https://doi.org/10.3390/s25227092 - 20 Nov 2025
Viewed by 572
Abstract
Predictive maintenance is increasingly important in rotating machinery to prevent unexpected failures, reduce downtime, and improve operational efficiency. This study compares the efficacy of traditional machine learning (ML) and deep learning (DL) techniques in diagnosing bearing faults under varying load and speed conditions. [...] Read more.
Predictive maintenance is increasingly important in rotating machinery to prevent unexpected failures, reduce downtime, and improve operational efficiency. This study compares the efficacy of traditional machine learning (ML) and deep learning (DL) techniques in diagnosing bearing faults under varying load and speed conditions. Two classification tasks were conducted: a simpler three-class task that distinguishes healthy bearings, inner race faults, and outer race faults, and a more complex nine-class task that includes faults of varying severity in the inner and outer races. In this study, the machine learning algorithm ensemble bagged trees, achieved maximum accuracies of 93.04% for the three-class and 87.13% for the nine-class classifications, followed by neural network, SVM, KNN, decision tree, and other algorithms. For deep learning, the CNN model, trained on scalograms (time–frequency images generated by continuous wavelet transform), demonstrated superior performance, reaching up to 100% accuracy in both classification tasks after six training epochs for the nine-class classifications. While CNNs take longer training time, their superior accuracy and capability to automatically extract complex features make the investment worthwhile. Consequently, the results demonstrate that the CNN model trained on CWT-based scalogram images achieved remarkably high classification accuracy, confirming that deep learning methods can outperform traditional ML algorithms in handling complex, non-linear, and dynamic diagnostic scenarios. Full article
(This article belongs to the Special Issue AI-Assisted Condition Monitoring and Fault Diagnosis)
Show Figures

Figure 1

21 pages, 4496 KB  
Article
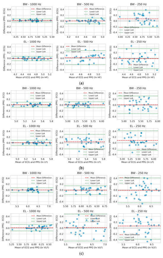
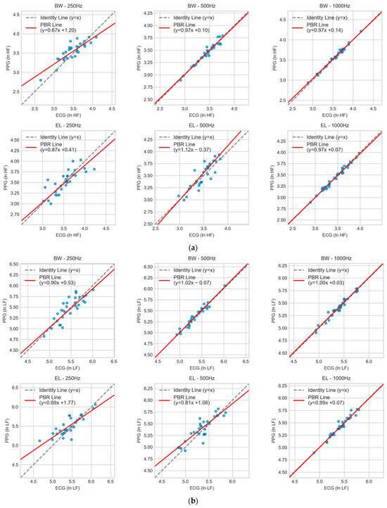
Butterworth Filtering at 500 Hz Optimizes PPG-Based Heart Rate Variability Analysis for Wearable Devices: A Comparative Study
by Nagima Abdrasulova, Milana Aleksanyan, Min Ju Kim and Jae Mok Ahn
Sensors 2025, 25(22), 7091; https://doi.org/10.3390/s25227091 - 20 Nov 2025
Viewed by 528
Abstract
Photoplethysmography (PPG)-based heart rate variability (HRV) offers a cost-effective alternative to electrocardiography (ECG) for autonomic monitoring in wearable devices. We optimized signal processing on a 16-bit microcontroller by comparing 4th-order equivalent Butterworth and Elliptic IIR bandpass filters (0.8–20 Hz, zero-phase) at 1000, 500, [...] Read more.
Photoplethysmography (PPG)-based heart rate variability (HRV) offers a cost-effective alternative to electrocardiography (ECG) for autonomic monitoring in wearable devices. We optimized signal processing on a 16-bit microcontroller by comparing 4th-order equivalent Butterworth and Elliptic IIR bandpass filters (0.8–20 Hz, zero-phase) at 1000, 500, and 250 Hz. Paired PPG–ECG recordings from 10 healthy adults were analyzed for ln HF, ln LF, and ln VLF using Lin’s concordance correlation coefficient (CCC), ±5% equivalence testing (TOST), and Passing–Bablok regression (PBR). Butterworth at 500 Hz preserved near-identity with ECG standard (CCC ≥0.94; TOST met equivalence; PBR slopes/intercepts: ln HF = 0.97x + 0.10, ln LF = 1.02x − 0.07, ln VLF = 1.01x − 0.03), while halving computational load. In contrast, Elliptic at 250 Hz degraded concordance (CCC ≈ 0.64) and failed equivalence, with greater bias from nonlinear phase and ripple-induced distortion. Elliptic performance improved at higher sampling but offered no benefit over Butterworth. These results support zero-phase Butterworth filtering at ≥500 Hz as the optimal balance of fidelity, robustness, and efficiency, enabling reliable PPG-HRV monitoring on low-power devices. As a pilot investigation (n = 10), this study establishes preliminary design parameters and optimal configurations to guide subsequent large-scale clinical validation. Full article
(This article belongs to the Special Issue Wearable Physiological Sensors for Smart Healthcare)
Show Figures

Figure 1

29 pages, 4263 KB  
Article
Interpretable Ensemble Architectures with Theory-Informed Features for High-Fidelity Real-Time Congestion Forecasting on the Chalong Rat Expressway
by Pongphatana Puttima, Tongtong Zhou and Zhihua Chen
Sensors 2025, 25(22), 7090; https://doi.org/10.3390/s25227090 - 20 Nov 2025
Viewed by 383
Abstract
Accurately forecasting traffic congestion on urban expressways remains challenging, especially under unstable flow conditions where conventional machine learning models often suffer from reduced accuracy and interpretability. This study introduces a domain-theoretic machine learning framework designed for real-time congestion prediction on the Chalong Rat [...] Read more.
Accurately forecasting traffic congestion on urban expressways remains challenging, especially under unstable flow conditions where conventional machine learning models often suffer from reduced accuracy and interpretability. This study introduces a domain-theoretic machine learning framework designed for real-time congestion prediction on the Chalong Rat Expressway in Bangkok, Thailand. Feature engineering incorporates principles from the macroscopic cell transmission model, Kerner’s three-phase theory, and Helbing’s microscopic dynamics to capture key interactions such as density–flow relationships, jam propagation, and driver response gradients. A hybrid random forest–XGBoost ensemble is developed and evaluated against standard machine learning baselines. The results demonstrate that the proposed ensemble achieved superior performance across mean absolute error (MAE), root mean square error (RMSE), coefficient of determination (R2), and prediction interval coverage (PICP), particularly near congestion transition boundaries. SHapley Additive exPlanations (SHAP) analysis confirmed corrected outflow, jam speed, and repulsive force as dominant predictors, underscoring the model’s interpretability. By integrating traffic theory with interpretable machine learning, this framework enables accurate, explainable, and deployable real-time congestion forecasting for intelligent transportation systems. Full article
(This article belongs to the Section Intelligent Sensors)
Show Figures

Figure 1

18 pages, 1120 KB  
Article
A Likelihood-Based Pose Estimation Method for Robotic Arm Repeatability Measurement Using Monocular Vision
by Peng Zhang, Jiatian Li, Jiayin Liu, Feng He and Yiheng Jiang
Sensors 2025, 25(22), 7089; https://doi.org/10.3390/s25227089 - 20 Nov 2025
Viewed by 421
Abstract
Repeatability accuracy is a key performance metric for robotic arms. To address limitations in existing monocular vision-based measurement methods, this study proposes a likelihood-based pose estimation approach. Our method first obtains initial pose estimates through optimized likelihood estimation, then iteratively refines depth information. [...] Read more.
Repeatability accuracy is a key performance metric for robotic arms. To address limitations in existing monocular vision-based measurement methods, this study proposes a likelihood-based pose estimation approach. Our method first obtains initial pose estimates through optimized likelihood estimation, then iteratively refines depth information. By modeling the statistical characteristics of multiple observed poses, we derive a global theoretical pose. Within this framework, two-dimensional feature points are backprojected into three-dimensional space to form an observed point cloud. The error between this observed cloud and the theoretical feature point cloud is computed using the Iterative Closest Point (ICP) algorithm, enabling accurate quantification of repeatability accuracy. Based on 30 repeated trials at each of five target poses, the proposed method achieved repeatability positioning accuracy of 0.0115 mm, 0.0121 mm, 0.0068 mm, 0.0162 mm, and 0.0175 mm at the five poses, respectively, with a mean value of 0.0128 mm and a standard deviation of 0.0038 mm across the poses. Compared with two existing monocular vision-based methods, it demonstrates superior accuracy and stability, achieving average accuracy improvements of 0.79 mm and 1.06 mm, respectively, and reducing the standard deviation by over 85%. Full article
(This article belongs to the Section Sensing and Imaging)
Show Figures

Figure 1

28 pages, 5550 KB  
Article
RMH-YOLO: A Refined Multi-Scale Architecture for Small-Target Detection in UAV Aerial Imagery
by Fan Yang, Min He, Jiuxian Liu and Haochen Jin
Sensors 2025, 25(22), 7088; https://doi.org/10.3390/s25227088 - 20 Nov 2025
Viewed by 471
Abstract
Unmanned aerial vehicle (UAV) vision systems have been widely deployed for aerial monitoring applications, yet small-target detection in UAV imagery remains a significant challenge due to minimal pixel representation, substantial scale variations, complex background interference, and varying illumination conditions. Existing object detection algorithms [...] Read more.
Unmanned aerial vehicle (UAV) vision systems have been widely deployed for aerial monitoring applications, yet small-target detection in UAV imagery remains a significant challenge due to minimal pixel representation, substantial scale variations, complex background interference, and varying illumination conditions. Existing object detection algorithms struggle to maintain high accuracy when processing small targets with fewer than 32 × 32 pixels in UAV-captured scenes, particularly in complex environments where target-background confusion is prevalent. To address these limitations, this study proposes RMH-YOLO, a refined multi-scale architecture. The model incorporates four key innovations: a Refined Feature Module (RFM) that fuses channel and spatial attention mechanisms to enhance weak feature representation of small targets while maintaining contextual integrity; a Multi-scale Focus-and-Diffuse (MFFD) network that employs a focus-diffuse transmission pathway to preserve fine-grained spatial details from high-resolution layers and propagate them to semantic features; an efficient CS-Head detection architecture that utilizes parameter-sharing convolution to enable efficient processing on embedded platforms; and an optimized loss function combining Normalized Wasserstein Distance (NWD) with InnerCIoU to improve localization accuracy for small targets. Experimental validation on the VisDrone2019 dataset demonstrates that RMH-YOLO achieves a precision and recall of 53.0% and 40.4%, representing improvements of 8.8% and 7.4% over the YOLOv8n baseline. The proposed method attains mAP50 and mAP50:95 of 42.4% and 25.7%, corresponding to enhancements of 9.2% and 6.4%, respectively, while maintaining computational efficiency with only 1.3 M parameters and 16.7 G FLOPs. Experimental results confirm that RMH-YOLO effectively improves small-target detection accuracy while maintaining computational efficiency, demonstrating its broad application potential in diverse UAV aerial monitoring scenarios. Full article
Show Figures

Figure 1

13 pages, 2405 KB  
Article
Biochemical Sensing Application of Surface Plasmon Resonance Sensor Based on Flexible PDMS Substrate
by Danfeng Lu, Mingyue Li, Chenxi Yang, Luyang Chen, Minghui Wang and Congjun Cao
Sensors 2025, 25(22), 7087; https://doi.org/10.3390/s25227087 - 20 Nov 2025
Viewed by 370
Abstract
This study presents the design and implementation of a surface plasmon resonance (SPR) sensor in the Kretschmann configuration, employing a gold film deposited on a flexible polydimethylsiloxane (PDMS) substrate as the SPR chip. The refractive-index sensitivity of the SPR sensor was evaluated with [...] Read more.
This study presents the design and implementation of a surface plasmon resonance (SPR) sensor in the Kretschmann configuration, employing a gold film deposited on a flexible polydimethylsiloxane (PDMS) substrate as the SPR chip. The refractive-index sensitivity of the SPR sensor was evaluated with sodium chloride solutions of varying concentrations. Optimizing for both sensitivity and detection accuracy, the incident angle was fixed at 13°. The sensor exhibited a sensitivity of 3385.5 nm/RIU. Remarkably, the sensitivity variation was merely 1% after subjecting the sensor chip to 50 bending cycles in both forward and reverse directions. The sensor’s efficacy was further validated through the detection of alcohol content in three different Chinese Baijiu samples, yielding a maximum relative error of 4.04% and a minimum error of 0.17%. Additionally, the sensor was utilized to study the adsorption behavior of glutathione (GSH) on the gold film under varying pH conditions. The findings revealed optimal immediate adsorption at pH = 12, attributed to the complete deprotonation of mercapto groups, facilitating the formation of Au-S bonds with gold atoms. The best film-forming effect was observed at pH = 7, where the interplay of attractive and repulsive forces among different molecular groups led to the gradual extension of the molecular chain, resulting in a thicker molecular film. Full article
(This article belongs to the Section Nanosensors)
Show Figures

Figure 1

15 pages, 2508 KB  
Article
Georadar Waveform Characterization of Tunnel Lining Rear Defects and Joint Detection Method in Time and Frequency Domains
by Jian Liu, Wei Yan, Gaohang Lv, Lei Kou, Bo Li, Xiao Zhang, Guanhong Lu and Quanyi Xie
Sensors 2025, 25(22), 7086; https://doi.org/10.3390/s25227086 - 20 Nov 2025
Viewed by 371
Abstract
Aiming at the signal interference and feature recognition difficulties existing in the detection of concealed defects such as cracks and voids behind the tunnel lining, this study carried out a 1:1 reinforced concrete–steel arch frame composite lining model test; simulated the surrounding rock [...] Read more.
Aiming at the signal interference and feature recognition difficulties existing in the detection of concealed defects such as cracks and voids behind the tunnel lining, this study carried out a 1:1 reinforced concrete–steel arch frame composite lining model test; simulated the surrounding rock defects scenarios of three types of filling media, namely crushed stone, air, and water; and analyzed the time-domain, frequency-domain, and time–frequency-domain characteristics of the geological radar signal data. The research finds that the water-filled area generates a strong reflection due to the high dielectric constant, with the spectral peak reaching 712 MHz and the high-frequency component significantly enhanced. The peak frequency of the air-filled zone spectrum is 531 MHz, and the high-frequency bandwidth is broadened. The spectral peak of the crushed stone filling area is 507 MHz, with fast high-frequency attenuation and energy dispersion. The time-domain waveforms show that the amplitude in the water-filled area is the highest and the tailing is obvious, the waveform in the air-filled area is sharp, and the amplitude in the crushed stone-filled area is gentle. The peak frequency of the spectrum, the amplitude attenuation law, and the waveform shape can be used as the key indicators for discriminating the category of filling materials. The analysis method of feature fusion in the time–frequency domain has important engineering application value for improving the detection accuracy of geological radar in complex lining structures. Full article
Show Figures

Figure 1

17 pages, 36863 KB  
Article
Multi-Feature Fusion for Fiber Optic Vibration Identification Based on Denoising Diffusion Probabilistic Models
by Keju Zhang, Tingshuo Wang, Jianwei Wu, Qin Zheng, Caiyi Chen and Jiaxiang Lin
Sensors 2025, 25(22), 7085; https://doi.org/10.3390/s25227085 - 20 Nov 2025
Viewed by 353
Abstract
Fiber optic vibration identification has significant applications in engineering fields, like security surveillance and structural health assessment. However, present methods primarily depend on either temporal–frequency domain or image features simply, challenging the simultaneous consideration of both image attributes and the temporal dependencies of [...] Read more.
Fiber optic vibration identification has significant applications in engineering fields, like security surveillance and structural health assessment. However, present methods primarily depend on either temporal–frequency domain or image features simply, challenging the simultaneous consideration of both image attributes and the temporal dependencies of vibration signals. Consequently, the performance of fiber optic vibration recognition remains subject to improvement, and its effectiveness further diminishes under conditions of uneven data distribution. Therefore, this study integrates residual neural networks, long short-term memory networks, and diffusion denoising probabilistic models to propose a fiber optic vibration recognition method DR-LSTM, which incorporates both image and temporal features while ensuring high recognition accuracy across balanced and imbalanced data distributions. Firstly, features of the Mel spectrum image and temporal characteristics of fiber optic vibration events are extracted. Subsequently, specialized neural network models are developed for categories with scarce data to produce similar images for data augmentation. Finally, the retrieved composite characteristics are employed to train recognition models, thereby improving recognition accuracy. Experiments were performed on datasets from natural environment and anthropogenic vibration, including for both balanced and imbalanced data distributions. The results show that on the two balanced datasets, the proposed model achieves improvements in classification accuracy of at least 0.67% and 7.4% compared to conventional methods. In the two imbalanced datasets, the model’s accuracy exceeds that of conventional models by a minimum of 18.79% and 2.4%. This validates the effectiveness and feasibility of DR-LSTM in enhancing recognition accuracy and addressing issues with imbalanced data distribution. Full article
(This article belongs to the Section Optical Sensors)
Show Figures

Figure 1

13 pages, 2818 KB  
Article
Discriminating Interference Fading Locations in Φ-OTDR Using Improved Density Clustering Algorithm
by Hongyu Tao, Miao Yu, Zhaoyang Zhang, Shijie Li, Huan Liu, Guangxi Li and Mingyang Sun
Sensors 2025, 25(22), 7084; https://doi.org/10.3390/s25227084 - 20 Nov 2025
Viewed by 454
Abstract
The phase-sensitive optical time-domain reflectometer (Φ-OTDR) system is a distributed optical fiber sensing technology capable of measuring weak vibration signals in real time. However, while the use of a narrow-linewidth laser source enhances the system’s sensitivity, the accompanying high coherence introduces an inherent [...] Read more.
The phase-sensitive optical time-domain reflectometer (Φ-OTDR) system is a distributed optical fiber sensing technology capable of measuring weak vibration signals in real time. However, while the use of a narrow-linewidth laser source enhances the system’s sensitivity, the accompanying high coherence introduces an inherent drawback: fading noise. This phenomenon can lead to significant phase demodulation distortion, severely compromising the system’s reliability. Consequently, interference fading represents a fundamental challenge in Φ-OTDR systems. We propose an optimized density clustering algorithm, termed adaptive principal component analysis DBSCAN++ (AP-DBSCAN). The procedure begins by identifying fading regions based on the fading principle. Subsequently, AP-DBSCAN integrates the K-distance to adaptively determine parameters, and incorporates PCA technology and the DBSCAN++ algorithm to efficiently and accurately distinguish fading points within these regions. Finally, the compromised data points are reconstructed using a nearest-neighbor interpolation method. Experimental results demonstrate the superior performance of the proposed method over DBSCAN, FDBSCAN, and DBSCAN++. Our approach achieves adaptive determination of the eps and Minpts parameters, maintaining a high fading-point detection accuracy of 99.92% while significantly improving computational efficiency by 67.33% to 76.29%. Full article
(This article belongs to the Section Optical Sensors)
Show Figures

Figure 1

20 pages, 9080 KB  
Article
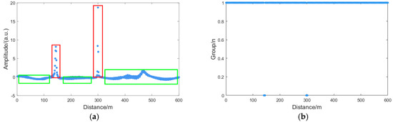
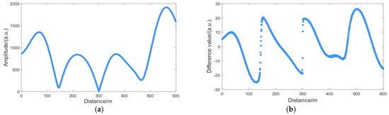
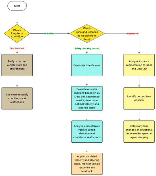
Integration of Multi-Sensor Fusion and Decision-Making Architecture for Autonomous Vehicles in Multi-Object Traffic Conditions
by Hai Ngoc Nguyen, Thien Nguyen Luong, Tuan Pham Minh, Nguyen Mai Thi Hong, Kiet Tran Anh, Quan Bui Hong and Ngoc Pham Van Bach
Sensors 2025, 25(22), 7083; https://doi.org/10.3390/s25227083 - 20 Nov 2025
Viewed by 578
Abstract
Autonomous vehicles represent a transformative technology in modern transportation, promising enhanced safety, efficiency, and accessibility in mobility systems. This paper presents a comprehensive autonomous vehicle system designed specifically for Vietnam’s traffic conditions, featuring a multi-layered approach to perception, decision-making, and control. The system [...] Read more.
Autonomous vehicles represent a transformative technology in modern transportation, promising enhanced safety, efficiency, and accessibility in mobility systems. This paper presents a comprehensive autonomous vehicle system designed specifically for Vietnam’s traffic conditions, featuring a multi-layered approach to perception, decision-making, and control. The system utilizes dual 2D LiDARs, camera vision, and GPS sensing to navigate complex urban environments. A key contribution is the development of a specialized segmentation model that accurately identifies Vietnam-specific traffic signs, lane markings, road features, and pedestrians. The system implements a hierarchical decision-making architecture, combining long-term planning based on GPS and map data with short-term reactive planning derived from a bird’s-eye view transformation of segmentation and LiDAR data. The control system modulates the speed and steering angle through a validated model that ensures stable vehicle operation across various traffic scenarios. Experimental results demonstrate the system’s effectiveness in real-world conditions, achieving a high accuracy rate in terms of segmentation and detection and an exact response in navigation tasks. The proposed system shows robust performance in Vietnam’s unique traffic environment, addressing challenges such as mixed traffic flow and country-specific road infrastructure. Full article
(This article belongs to the Section Vehicular Sensing)
Show Figures

Figure 1

17 pages, 38018 KB  
Article
A Progressive Feature Learning Network for Cordyceps sinensis Image Recognition
by Shangdong Liu, Wenxiang Wu, Haijun Chen, Shuai You, Jiahuan Lu, Lin Mao, Fan Zhang and Yimu Ji
Sensors 2025, 25(22), 7082; https://doi.org/10.3390/s25227082 - 20 Nov 2025
Viewed by 387
Abstract
Cordyceps sinensis (C. sinensis) is a valuable herbal medicine with wide-ranging applications. However, automating C. sinensis recognition is challenging due to the high morphological similarity and limited phenotypic variation among its subspecies. In this paper, we propose a novel approach called [...] Read more.
Cordyceps sinensis (C. sinensis) is a valuable herbal medicine with wide-ranging applications. However, automating C. sinensis recognition is challenging due to the high morphological similarity and limited phenotypic variation among its subspecies. In this paper, we propose a novel approach called Progressive Feature Learning Network (PFL-Net) that mines multiple biological features to recognize different subspecies. Firstly, to comprehensively capture multi-scale discriminative features of C. sinensis, we propose the Spatial-aware Semantic Refinement Module (SSRM), which constructs discriminative feature groups by utilizing relative positions to model the intrinsic feature relations. Secondly, the Multi-scale Collaborative Perception Module (MCPM) avoids isolated biological features during modeling by establishing relations between different feature groups to enhance the recognition integrity of C. sinensis. Furthermore, to prevent the model from focusing on the same discriminative regions of C. sinensis, we propose a Channel Decouple (CD) loss that decouples features along the channel dimension, enhancing the diversity of C. sinensis discriminative features. In addition, we construct a C. sinensis dataset (CSD) to facilitate the application of biometric recognition, representing the first study focused on fine-grained C. sinensis recognition. Extensive experiments conducted on the CSD and three benchmark datasets validate the effectiveness of our proposed method, achieving a top-1 accuracy of 94.43% on the CSD dataset, which surpasses all existing approaches. Full article
(This article belongs to the Section Sensing and Imaging)
Show Figures

Figure 1

19 pages, 43609 KB  
Article
New Insights on Hydration Monitoring in Elderly Patients by Interdigitated Wearable Sensors
by Leila Es Sebar, Stefano Bonaldo, Loredana Cristaldi, Lara Franchin, Sabrina Grassini, Leonardo Iannucci, Luca Lombardo, Chiara Mineo, Andrea Neviani, Lorenzo Restelli, Isabella Sannino, Sarah Tonello and Cesare Svelto
Sensors 2025, 25(22), 7081; https://doi.org/10.3390/s25227081 - 20 Nov 2025
Viewed by 630
Abstract
The progressive aging of the population requires reliable, non-invasive, and real-time tools to monitor hydration, prevent dehydration-related complications, and promote active aging in elderly patients. Wearable sensors based on interdigitated electrodes (IDEs) and on Electrochemical Impedance Spectroscopy (EIS) represent a promising tool thanks [...] Read more.
The progressive aging of the population requires reliable, non-invasive, and real-time tools to monitor hydration, prevent dehydration-related complications, and promote active aging in elderly patients. Wearable sensors based on interdigitated electrodes (IDEs) and on Electrochemical Impedance Spectroscopy (EIS) represent a promising tool thanks to their miniaturization, sensitivity to dielectric variations with humidity, and compatibility with flexible substrates. This study reports the design, fabrication, and metrological characterization of inkjet-printed IDEs for skin hydration monitoring, as a building block of a multisensor wearable device. IDEs were fabricated on polyimide substrates using silver nanoparticle-based ink. Their characterization involved the following: (i) morphological evaluation by scanning electron microscopy; (ii) EIS measurements in KCl solutions, leading to developing a regression model to correlate impedance with salt concentration; (iii) in vitro EIS validation on agar gel samples, which demonstrated a robust linear relationship between the impedance phase shift at 199.5 Hz and water loss, with consistent sensitivity values across sensors. The results confirm the feasibility of IDEs for hydration monitoring, identifying optimal frequency ranges and validating regression models. These findings represent a critical step toward the development of multisensor wearable devices for elderly monitoring, enabling decentralized and continuous health monitoring to improve healthcare sustainability and telemedicine. Full article
(This article belongs to the Special Issue Feature Papers in Biosensors Section 2025)
Show Figures

Figure 1

49 pages, 16254 KB  
Review
Near-Infrared-II Fluorescence Imaging of Tumors with Organic Small-Molecule Fluorophores
by Mao Guo, Xiaomu Hu and Wei Du
Sensors 2025, 25(22), 7080; https://doi.org/10.3390/s25227080 - 20 Nov 2025
Viewed by 1172
Abstract
Over the past decade, near-infrared-II (NIR-II, 1000–1700 nm) fluorescence imaging has become a focal point in tumor imaging due to its advantages of low light scattering, weak biological autofluorescence, extraordinary penetration depth, high signal-to-background ratio, and micron-level high resolution. To date, a large [...] Read more.
Over the past decade, near-infrared-II (NIR-II, 1000–1700 nm) fluorescence imaging has become a focal point in tumor imaging due to its advantages of low light scattering, weak biological autofluorescence, extraordinary penetration depth, high signal-to-background ratio, and micron-level high resolution. To date, a large number of NIR-II materials have been developed for tumor imaging. Among them, NIR-II organic small-molecule fluorophores have emerged as research hotspots owing to their distinctive advantages, such as superior optical properties, excellent controllability, favorable biocompatibility, and tunable pharmacokinetics. In this review, we summarize the latest progress in lNIR-II fluorescent probes based on organic small-molecule fluorophores for tumor imaging, focusing on their structural features, design principles of NIR-II fluorescent probes, and applications in tumor imaging. Finally, we will discuss the challenges, future prospects, and development directions of organic small-molecule fluorophores for NIR-II fluorescence imaging of tumors. Full article
(This article belongs to the Special Issue Fluorescence Sensors for Biological and Medical Applications)
Show Figures

Figure 1

15 pages, 2327 KB  
Article
Edge-Computing Smart Irrigation Controller Using LoRaWAN and LSTM for Predictive Controlled Deficit Irrigation
by Carlos Cambra Baseca, Rogério Dionísio, Fernando Ribeiro and José Metrôlho
Sensors 2025, 25(22), 7079; https://doi.org/10.3390/s25227079 - 20 Nov 2025
Viewed by 780
Abstract
Enhancing sustainability in agriculture has become a significant challenge today where in the current context of climate change, particularly in countries of the Mediterranean area, the amount of water available for irrigation is becoming increasingly limited. Automating irrigation processes using affordable sensors can [...] Read more.
Enhancing sustainability in agriculture has become a significant challenge today where in the current context of climate change, particularly in countries of the Mediterranean area, the amount of water available for irrigation is becoming increasingly limited. Automating irrigation processes using affordable sensors can help save irrigation water and produce almonds more sustainably. This work presents an IoT-enabled edge computing model for smart irrigation systems focused on precision agriculture. This model combines IoT sensors, hybrid machine learning algorithms, and edge computing to predict soil moisture and manage Controlled Deficit Irrigation (CDI) strategies in high density almond tree fields applying reductions of 35% ETc (crop evapotranspiration). By gathering and analyzing meteorological, humidity soil, and crop data, a soft ML (Machine Learning) model has been developed to enhance irrigation practices and identify crop anomalies in real-time without cloud computing. This methodology has the potential to transform agricultural practices by enabling precise and efficient water management, even in remote locations with lack of internet access. This study represents an initial step toward implementing ML algorithms for irrigation CDI strategies. Full article
(This article belongs to the Special Issue Wireless Sensor Networks in Industrial/Agricultural Environments)
Show Figures

Figure 1

14 pages, 1607 KB  
Article
Blind Image Quality Assessment Using Convolutional Neural Networks
by Mariusz Frackiewicz, Henryk Palus and Wojciech Trojanowski
Sensors 2025, 25(22), 7078; https://doi.org/10.3390/s25227078 - 20 Nov 2025
Viewed by 453
Abstract
In the domain of image and multimedia processing, image quality is a critical factor, as it directly influences the performance of subsequent tasks such as compression, transmission, and content analysis. Reliable assessment of image quality is therefore essential not only for benchmarking algorithms [...] Read more.
In the domain of image and multimedia processing, image quality is a critical factor, as it directly influences the performance of subsequent tasks such as compression, transmission, and content analysis. Reliable assessment of image quality is therefore essential not only for benchmarking algorithms but also for ensuring user satisfaction in real-world multimedia applications. The most advanced Blind image quality assessment (BIQA) methods are typically built upon deep learning models and rely on complex architectures that, while effective, require substantial computational resources and large-scale training datasets. This complexity can limit their scalability and practical deployment, particularly in resource-constrained environments. In this paper, we revisit a model inspired by one of the early applications of convolutional neural networks (CNNs) in BIQA and demonstrate that by leveraging recent advancements in machine learning—such as Bayesian hyperparameter optimization and widely used stochastic optimization methods (e.g., Adam)—it is possible to achieve competitive performance using a simpler, more scalable, and lightweight architecture. To evaluate the proposed approach, we conducted extensive experiments on widely used benchmark datasets, including TID2013 and KADID-10k. The results show that the proposed model achieves competitive performance while maintaining a substantially more efficient design. These findings suggest that lightweight CNN-based models, when combined with modern optimization strategies, can serve as a viable alternative to more elaborate frameworks, offering an improved balance between accuracy, efficiency, and scalability. Full article
(This article belongs to the Section Sensing and Imaging)
Show Figures

Figure 1

16 pages, 2489 KB  
Article
ParCuR—A Novel AI-Enabled Gait Cueing Wearable for Patients with Parkinson’s Disease
by Telmo Lopes, Manuel Reis Carneiro, Ana Morgadinho, Diogo Reis Carneiro and Mahmoud Tavakoli
Sensors 2025, 25(22), 7077; https://doi.org/10.3390/s25227077 - 20 Nov 2025
Viewed by 604
Abstract
Freezing of gait (FoG) is a common motor symptom in advanced Parkinson’s disease, leading to falls, disability, and reduced quality of life. Although cueing systems using visual or auditory stimuli can help patients resume walking, existing solutions are often expensive, uncomfortable, and conspicuous. [...] Read more.
Freezing of gait (FoG) is a common motor symptom in advanced Parkinson’s disease, leading to falls, disability, and reduced quality of life. Although cueing systems using visual or auditory stimuli can help patients resume walking, existing solutions are often expensive, uncomfortable, and conspicuous. ParCuR (Parkinson Cueing and Rehabilitation) is a compact, ankle-worn wearable integrating an inertial sensor, haptic stimulator, and AI-based software. It was developed to detect FoG episodes in real time and provides automatic sensory cues to assist patients with Parkinson’s Disease (PwP). A classifier was trained for FoG detection using the DAPHNet dataset, comparing patient-specific and patient-independent models. While a small-scale trial with PwP assessed usability and reliability. ParCuR is watch-sized (35 × 41 mm), discreet, and comfortable for daily use. The online detection algorithm triggers stimulation within 0.7 s of episode onset and achieves 94.9% sensitivity and 91.3% specificity using only 14 frequency-based features. Preliminary trials confirmed device feasibility and guided design refinements. This low-cost, wearable solution supports personalized, real-time FoG detection and responsive cueing, improving patient mobility while minimizing discomfort and continuous stimulation habituation. Full article
(This article belongs to the Section Wearables)
Show Figures

Figure 1

17 pages, 1190 KB  
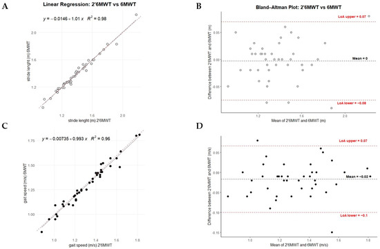
Article
Comparing the Informative Value of 2-Minute Segments of the 6-Minute Walk Test: Insights into a Prospective Study on Parkinson’s Disease
by Rosalia Zangari, Laura Brighina, Andrea Pilotto, Greta Carioli, Vincenzo D’Agostino, Armando Oppo, Andrea Rizzardi, Alessandro Padovani, Francesco Biroli and Dario Alimonti
Sensors 2025, 25(22), 7076; https://doi.org/10.3390/s25227076 - 20 Nov 2025
Viewed by 525
Abstract
Gait assessment is key in Parkinson’s disease (PD), but the psychometric properties of common tests like the 6-Minute Walk Test (6MWT) are not fully established. Inertial Measurement Units (IMUs) offer objective gait measures, potentially reducing repeated testing. This study evaluated whether the resampling [...] Read more.
Gait assessment is key in Parkinson’s disease (PD), but the psychometric properties of common tests like the 6-Minute Walk Test (6MWT) are not fully established. Inertial Measurement Units (IMUs) offer objective gait measures, potentially reducing repeated testing. This study evaluated whether the resampling of the first 2 min of the 6MWT (2’6MWT) reflects full-test performance in 43 early-to-mild PD patients (median age 65) at baseline, 1-year, and 2-year follow-ups. A trunk-mounted IMU recorded distance covered, walking duration, stride length, gait speed, cadence, and symmetry. Analysis focused on participants with complete longitudinal data from a multicenter original cohort of 62. Stride length and gait speed (2’6MWT vs. 6MWT) demonstrated strong correlations (r > 0.98), near-perfect agreement, <5% error, and stability across follow-ups; cadence showed slightly more variability. The analysis of consecutive 2-min intervals of the 6MWT revealed stable stride length and gait speed, with modest decreases in distance and cadence over time. Exploratory associations of 2’6MWT and 6MWT with motor severity and cognitive status were consistent. These results indicate the 2’6MWT is a reliable, time-efficient alternative to the full 6MWT for assessing walking capacity in PD, especially in outpatient or fatigue-prone patients. The full 6MWT remains valuable for detecting subtle endurance- or fatigue-related changes. Full article
(This article belongs to the Section Biomedical Sensors)
Show Figures

Figure 1

16 pages, 3305 KB  
Article
Development and Usability of MSafe: A Fall Risk Application for Older Adults with Multiple Sclerosis
by Katherine L. Hsieh, Deborah Backus, T. Bradley Willingham and Jon Sanford
Sensors 2025, 25(22), 7075; https://doi.org/10.3390/s25227075 - 20 Nov 2025
Viewed by 474
Abstract
Background: Falls are highly prevalent in older adults with Multiple Sclerosis (MS) and stem from a complex interplay of physiological, psychosocial, cognitive, and environmental risk factors. Fall risk assessments rely on in-person visits and occur infrequently, but mobile technology can provide portable, [...] Read more.
Background: Falls are highly prevalent in older adults with Multiple Sclerosis (MS) and stem from a complex interplay of physiological, psychosocial, cognitive, and environmental risk factors. Fall risk assessments rely on in-person visits and occur infrequently, but mobile technology can provide portable, cost-effective, and multifactorial screening. The purpose of this study was to develop and evaluate the usability of a multifactorial fall risk app (MSafe) for older adults with MS. Methods: MSafe consists of 37 self-report questions, 9 quantitative cognitive and mobility assessments, and a final fall risk report. One-on-one semi-structured interviews were conducted with 21 older adults (>55) with MS. Participants independently used MSafe, were asked about their likes and dislikes, and completed the System Usability Scale (SUS). Interviews were video-recorded, transcribed, and coded into themes. Results: Three themes emerged: (1) simplicity of use, (2) progress monitoring, and (3) guidance and support. Overall, participants found MSafe easy to use, valuable to track and monitor their fall risk, and either confirmed or increased awareness of their own abilities. SUS scores averaged 84.9 ± 14.7. Conclusions: MSafe is a comprehensive fall risk app that demonstrated high usability by older adults with MS. Future steps include implementing MSafe in home settings to examine fall risk management. Full article
Show Figures

Figure 1

21 pages, 447 KB  
Article
Enhancing Intrusion Detection for IoT and Sensor Networks Through Semantic Analysis and Self-Supervised Embeddings
by Yanshen Liu and Yinfeng Guo
Sensors 2025, 25(22), 7074; https://doi.org/10.3390/s25227074 - 20 Nov 2025
Viewed by 513
Abstract
As cyber threats continue to grow in complexity and sophistication, the need for advanced network and sensor security solutions has never been more urgent. Traditional intrusion detection methods struggle to keep pace with the sheer volume of network traffic and the evolving nature [...] Read more.
As cyber threats continue to grow in complexity and sophistication, the need for advanced network and sensor security solutions has never been more urgent. Traditional intrusion detection methods struggle to keep pace with the sheer volume of network traffic and the evolving nature of attacks. In this paper, we propose a novel machine learning-driven Intrusion Detection System (IDS) that improves intrusion detection through a comprehensive analysis of multidimensional data. Transcending traditional feature extraction methods, the system introduces geospatial context features and self-supervised semantic features that provide rich contextual information for enhanced threat identification. The system’s performance is validated on a carefully curated dataset from China Mobile, containing over 100 K records, achieving an impressive 98.5% accuracy rate in detecting intrusions. The results highlight the effectiveness of ensemble learning methods and underscore the system’s potential for real-world deployment, offering a significant advancement in the development of intelligent cybersecurity tools that can adapt to the ever-changing landscape of cyber threats. Furthermore, the proposed framework is extensible to IoT and wireless sensor networks (WSNs), where resource constraints and new attack surfaces demand lightweight yet semantically enriched IDS solutions. Full article
(This article belongs to the Special Issue Sensor Networks and Communication with AI)
Show Figures

Figure 1

14 pages, 6028 KB  
Article
Dynamic Golf Swing Analysis Framework Based on Efficient Similarity Assessment
by Seung-Su Lee, Jun-Hyuk Choi, Jeongeun Byun and Kwang-Il Hwang
Sensors 2025, 25(22), 7073; https://doi.org/10.3390/s25227073 - 19 Nov 2025
Viewed by 889
Abstract
With advances in computing power and deep learning, image-based pose estimation has become a viable tool for quantitative motion analysis. Compared to sensor-based systems, vision-based approaches are cost-effective, portable, and easy to deploy. However, when applied to golf swings, conventional similarity measures often [...] Read more.
With advances in computing power and deep learning, image-based pose estimation has become a viable tool for quantitative motion analysis. Compared to sensor-based systems, vision-based approaches are cost-effective, portable, and easy to deploy. However, when applied to golf swings, conventional similarity measures often fail to match expert perception, as they rely on static, frame-wise posture comparisons and require strict temporal alignment. We propose a Dynamic Motion Similarity Measurement (DMSM) framework that segments a swing into seven canonical phases—address, takeaway, half, top, impact, release, and finish—and evaluates the dynamic trajectories of joint keypoints within each phase. Unlike traditional DTW- or frame-based methods, our approach integrates continuous motion trajectories and normalizes joint coordinates to account for player body scale differences. Motion data are interpolated to improve temporal resolution, and numerical integration quantifies path differences, capturing motion flow rather than isolated postures. Quantitative experiments on side-view swing datasets show that DMSM yields stronger discrimination between same- and different-player pairs (phase-averaged separation: 0.092 vs. 0.090 for the DTW + cosine baseline) and achieves a clear biomechanical distinction in spine-angle trajectories (Δ = 38.68). Statistical analysis (paired t-test) confirmed that the improvement was significant (p < 0.05), and coach evaluations supported perceptual alignment. Although DMSM introduces a minor computational overhead (≈169 ms), it delivers more reliable phase-wise feedback and biomechanically interpretable motion analysis. This framework offers a practical foundation for AI-based golf swing analysis and real-time feedback systems in sports training, demonstrating improved perceptual consistency, biomechanical interpretability, and computational feasibility. Full article
Show Figures

Figure 1

22 pages, 2460 KB  
Article
AI-Driven Cybersecurity in IoT: Adaptive Malware Detection and Lightweight Encryption via TRIM-SEC Framework
by Ibrahim Mutambik
Sensors 2025, 25(22), 7072; https://doi.org/10.3390/s25227072 - 19 Nov 2025
Viewed by 614
Abstract
The explosive growth in Internet of Things (IoT) technologies has given rise to significant security concerns, especially with the emergence of sophisticated and zero-day malware attacks. Conventional malware detection methods based on static or dynamic analysis often fail to meet the real-time operational [...] Read more.
The explosive growth in Internet of Things (IoT) technologies has given rise to significant security concerns, especially with the emergence of sophisticated and zero-day malware attacks. Conventional malware detection methods based on static or dynamic analysis often fail to meet the real-time operational needs and limited-resource constraints typical of IoT systems. This paper proposes TRIM-SEC (Transformer-Integrated Malware Security and Encryption for IoT), a lightweight and scalable framework that unifies intelligent threat detection with secure data transmission. The framework begins with Autoencoder-Based Feature Denoising (AEFD) to eliminate noise and enhance input quality, followed by Principal Component Analysis (PCA) for efficient dimensionality reduction. Malware classification is performed using a Transformer-Augmented Neural Network (TANN), which leverages multi-head self-attention to capture both contextual and temporal dependencies, enabling accurate detection of diverse threats such as Zero-Day, botnets, and zero-day exploits. For secure communication, TRIM-SEC incorporates Lightweight Elliptic Curve Cryptography (LECC), enhanced with Particle Swarm Optimization (PSO) to generate cryptographic keys with minimal computational burden. The framework is rigorously evaluated against advanced baselines, including LSTM-based IDS, CNN-GRU hybrids, and blockchain-enhanced security models. Experimental results show that TRIM-SEC delivers higher detection accuracy, fewer false alarms, and reduced encryption latency, which makes it well-suited for real-time operation in smart IoT ecosystems. Its balanced integration of detection performance, cryptographic strength, and computational efficiency positions TRIM-SEC as a promising solution for securing next-generation IoT environments. Full article
Show Figures

Figure 1

21 pages, 20895 KB  
Article
An Unsupervised Image Enhancement Framework for Multiple Fault Detection of Insulators
by Jiaxin Guo, Gujing Han, Min He, Yu Li, Liang Qin and Kaipei Liu
Sensors 2025, 25(22), 7071; https://doi.org/10.3390/s25227071 - 19 Nov 2025
Viewed by 372
Abstract
To address the problem of low detection accuracy caused by uneven brightness distribution in transmission line inspection images under complex lighting conditions, this paper proposes an unsupervised image enhancement method that integrates grayscale feature guidance and luminance consistency loss constraint. First, a U-shaped [...] Read more.
To address the problem of low detection accuracy caused by uneven brightness distribution in transmission line inspection images under complex lighting conditions, this paper proposes an unsupervised image enhancement method that integrates grayscale feature guidance and luminance consistency loss constraint. First, a U-shaped generator combining a bottleneck structure with large receptive field depthwise separable convolutions is designed to efficiently extract multi-scale features. Second, a grayscale feature-guided image generation module is incorporated into the generator, using grayscale information to adaptively enhance local low-light regions and effectively suppress overexposed regions. Meanwhile, to accommodate the characteristics of unpaired data training, a luminance consistency loss is introduced. By constraining the global luminance distribution consistency between the generated image and the reference image, the overall brightness balance of the generated image is improved. Finally, a multi-level discriminator structure is constructed to enhance the model’s ability to distinguish global and local luminance in the generated images. Experimental results show that the proposed method significantly improves image quality (PSNR increased from 7.73 to 18.41, SSIM increased from 0.43 to 0.85). Furthermore, the enhanced images lead to improvements in defect detection accuracy. Full article
Show Figures

Figure 1

Previous Issue
Back to TopTop