AI-Driven Resilient Fault Diagnosis of Bearings in Rotating Machinery
Abstract
1. Introduction
- The majority of the algorithms focus on considering scenarios with constant speed and varying load or vice versa, often ignoring the complexity of simultaneous variation in both parameters.
- Most of the prior research work is based on small datasets that have either no or limited severity levels. For robust and generalized models, diverse high-severity levels and sufficient data must be considered.
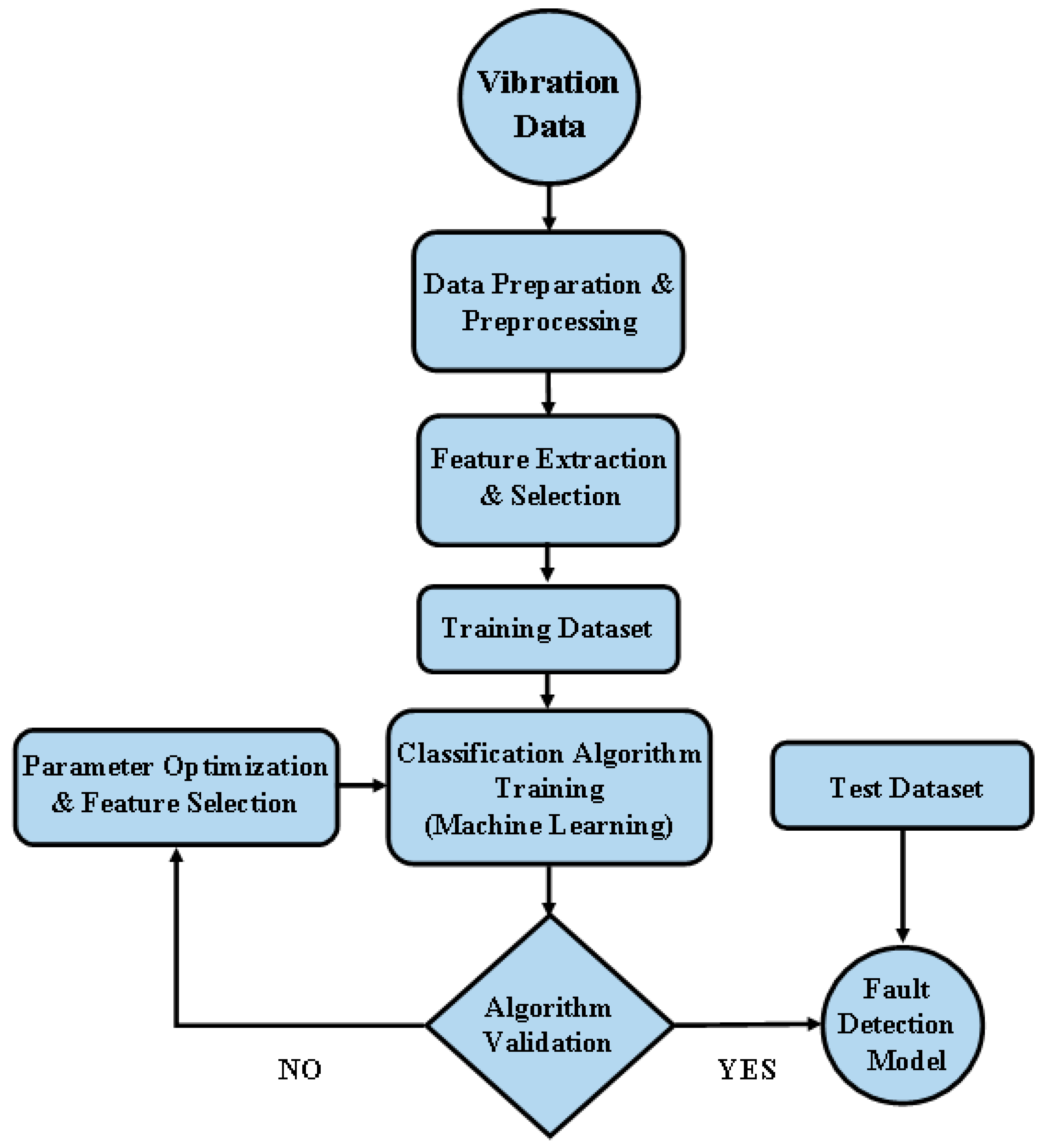
2. Proposed Methodology
3. Theoretical Background
3.1. Ensemble Bagged Trees Model
3.2. K-Nearest Neighbors
3.3. Support Vector Machine (SVM)
3.4. Neural Network
3.5. K-Fold Cross-Validation
3.6. Convolutional Neural Network (CNN)
3.7. Continuous Wavelet Transform (CWT)
4. Experimental Setup, Data Acquisition, and Signal Preprocessing
4.1. Data Acquisition
4.2. Signal Preprocessing
5. Results and Discussion
5.1. Machine Learning
5.1.1. Feature Extraction and Selection
5.1.2. Machine Learning Results
5.2. Deep Learning
Deep Learning Results
5.3. Comparison of Machine Learning with Deep Learning
5.4. Comparison with Published Literature
6. Conclusions and Future Recommendations
Author Contributions
Funding
Institutional Review Board Statement
Informed Consent Statement
Data Availability Statement
Acknowledgments
Conflicts of Interest
References
- Feng, J.; Xiang, R.; Xie, Y. Fault diagnosis of rotating machinery based on deep learning. In Proceedings of the 2020 International Conference on Aviation Safety and Information Technology (ICASIT 2020), Weihai, China, 14–16 October 2020. [Google Scholar] [CrossRef]
- Di, Z.Y.; Shao, H.D.; Xiang, J.W. Ensemble deep transfer learning driven by multisensor signals for the fault diagnosis of bevel-gear cross-operation conditions. Sci. China Technol. Sci. 2021, 64, 481–492. [Google Scholar] [CrossRef]
- Huang, H.R.; Li, K.; Su, W.; Bai, J.; Xue, Z.; Zhou, L.; Su, L.; Pecht, M. An improved empirical wavelet transform method for rolling bearing fault diagnosis. Sci. China Technol. Sci. 2020, 63, 2231–2240. [Google Scholar] [CrossRef]
- Brandt, A. Rotating Machinery Analysis. In Noise and Vibration Analysis: Signal Analysis and Experimental Procedures, 2nd ed.; John Wiley & Sons, Ltd.: Hoboken, NJ, USA, 2023. [Google Scholar] [CrossRef]
- Perez, R.X. Developing Rotating Machinery Competency. In Condition Monitoring, Troubleshooting and Reliability in Rotating Machinery; John Wiley & Sons, Ltd.: Hoboken, NJ, USA, 2024; Volume 3. [Google Scholar] [CrossRef]
- Henao, H.; Capolino, G.-A.; Fernandez-Cabanas, M.; Filippetti, F.; Bruzzese, C.; Strangas, E.; Pusca, R.; Estima, J.; Riera-Guasp, M.; Hedayati-Kia, S. Trends in fault diagnosis for electrical machines: A review of diagnostic techniques. IEEE Ind. Electron. Mag. 2014, 8, 31–42. [Google Scholar] [CrossRef]
- Choudhary, A.; Goyal, D.; Shimi, S.L.; Akula, A. Condition Monitoring and Fault Diagnosis of Induction Motors: A Review. Arch. Comput. Methods Eng. 2019, 26, 1221–1238. [Google Scholar] [CrossRef]
- Jin, Y.R.; Qin, C.J.; Zhang, Z.N.; Tao, J.F.; Liu, C.L. A multi-scale convolutional neural network for bearing compound fault diagnosis under various noise conditions. Sci. China Technol. Sci. 2022, 65, 2551–2563. [Google Scholar] [CrossRef]
- Harris, T.A.; Kotzalas, M.N. Rolling Bearing Analysis—2 Volume Set; CRC Press: Boca Raton, FL, USA, 2006. [Google Scholar] [CrossRef]
- Ramirez-Nunez, J.A.; Morales-Hernandez, L.A.; Osornio-Rios, R.A.; Antonino-Daviu, J.A.; Romero-Troncoso, R.J. Self-adjustment methodology of a thermal camera for detecting faults in industrial machinery. In Proceedings of the 42nd Annual Conference of the IEEE Industrial Electronics Society (IECON 2016), Florence, Italy, 23–26 October 2016. [Google Scholar] [CrossRef]
- Hakim, M.; Omran, A.A.B.; Inayat-Hussain, J.I.; Ahmed, A.N.; Abdellatef, H.; Abdellatif, A.; Gheni, H.M. Bearing Fault Diagnosis Using Lightweight and Robust One-Dimensional Convolution Neural Network in the Frequency Domain. Sensors 2022, 22, 5793. [Google Scholar] [CrossRef] [PubMed]
- Pandarakone, S.E.; Mizuno, Y.; Nakamura, H. A comparative study between machine learning algorithm and artificial intelligence neural network in detecting minor bearing fault of induction motors. Energies 2019, 12, 2105. [Google Scholar] [CrossRef]
- Chen, X.; Zhang, B.; Gao, D. Bearing fault diagnosis base on multi-scale CNN and LSTM model. J. Intell. Manuf. 2021, 32, 971–987. [Google Scholar] [CrossRef]
- Gunasekaran, S.; Pandarakone, S.E.; Asano, K.; Mizuno, Y.; Nakamura, H. Condition Monitoring and Diagnosis of Outer Raceway Bearing Fault using Support Vector Machine. In Proceedings of the 2018 International Conference on Condition Monitoring and Diagnosis (CMD), Perth, WA, Australia, 23–26 September 2018. [Google Scholar] [CrossRef]
- Bellini, A.; Filippetti, F.; Tassoni, C.; Capolino, G.A. Advances in diagnostic techniques for induction machines. IEEE Trans. Ind. Electron. 2008, 55, 4109–4126. [Google Scholar] [CrossRef]
- Mueller, P.N.; Woelfl, L.; Can, S. Bridging the gap between AI and the industry—A study on bearing fault detection in PMSM-driven systems using CNN and inverter measurement. Eng. Appl. Artif. Intell. 2023, 126, 106834. [Google Scholar] [CrossRef]
- Thorsen, O.V.; Dalva, M. A Survey of Faults on Induction Motors in Offshore Oil Industry, Petrochemical Industry, Gas Terminals, and Oil Refineries. IEEE Trans. Ind. Appl. 1995, 31, 1186–1196. [Google Scholar] [CrossRef]
- Zhang, P.; Du, Y.; Habetler, T.G.; Lu, B. A survey of condition monitoring and protection methods for medium-voltage induction motors. IEEE Trans. Ind. Appl. 2011, 47, 34–46. [Google Scholar] [CrossRef]
- Dalvand, F.; Kalantar, A.; Safizadeh, M.S. A novel bearing condition monitoring method in induction motors based on instantaneous frequency of motor voltage. IEEE Trans. Ind. Electron. 2016, 63, 364–376. [Google Scholar] [CrossRef]
- Shukla, P.K.; Namdeo, A.; Dixit, A. Condition Monitoring of 3-Φ A.C Induction Motor Using PLC. 2013. Available online: www.ijsr.net (accessed on 23 July 2024).
- Alsyouf, I. The role of maintenance in improving companies’ productivity and profitability. Int. J. Prod. Econ. 2007, 105, 70–78. [Google Scholar] [CrossRef]
- Al-Najjar, B.; Wan, W.G. A conceptual model for fault detection and decision making for rolling element bearings in paper mills. J. Qual. Maint. Eng. 2001, 7, 192–206. [Google Scholar] [CrossRef]
- Javed, K.; Gouriveau, R.; Zerhouni, N.; Nectoux, P. Enabling health monitoring approach based on vibration data for accurate prognostics. IEEE Trans. Ind. Electron. 2015, 62, 647–656. [Google Scholar] [CrossRef]
- Thorsen, O.V.; Dalva, M. Failure identification and analysis for high-voltage induction motors in the petrochemical industry. IEEE Trans. Ind. Appl. 1999, 35, 810–818. [Google Scholar] [CrossRef]
- Singh, S.; Kumar, N. Detection of Bearing Faults in Mechanical Systems Using Stator Current Monitoring. IEEE Trans. Ind. Inform. 2017, 13, 1341–1349. [Google Scholar] [CrossRef]
- Elforjani, M.; Shanbr, S. Prognosis of Bearing Acoustic Emission Signals Using Supervised Machine Learning. IEEE Trans. Ind. Electron. 2018, 65, 5864–5871. [Google Scholar] [CrossRef]
- Tiboni, M.; Remino, C.; Bussola, R.; Amici, C. A Review on Vibration-Based Condition Monitoring of Rotating Machinery. Appl. Sci. 2022, 12, 972. [Google Scholar] [CrossRef]
- Tayyab, S.M.; Asghar, E.; Pennacchi, P.; Chatterton, S. Intelligent fault diagnosis of rotating machine elements using machine learning through optimal features extraction and selection. Procedia Manuf. 2020, 51, 266–273. [Google Scholar] [CrossRef]
- Kegg, R.L. One-Line Machine and Process Diagnostics. CIRP Ann. 1984, 33, 469–473. [Google Scholar] [CrossRef]
- Tian, Y.; Liu, X. A deep adaptive learning method for rolling bearing fault diagnosis using immunity. Tsinghua Sci. Technol. 2019, 24, 750–762. [Google Scholar] [CrossRef]
- Uhrig, R.E.; Loskiewicz-Buczak, A. Monitoring and Diagnosis of Rolling Element Bearings Using Artificial Neural Networks. IEEE Trans. Ind. Electron. 1993, 40, 209–217. [Google Scholar] [CrossRef]
- Liu, R.; Yang, B.; Zio, E.; Chen, X. Artificial intelligence for fault diagnosis of rotating machinery: A review. Mech. Syst. Signal Process. 2018, 108, 33–47. [Google Scholar] [CrossRef]
- Alshorman, O.; Irfan, M.; Saad, N.; Zhen, D.; Haider, N.; Glowacz, A.; Alshorman, A. A Review of Artificial Intelligence Methods for Condition Monitoring and Fault Diagnosis of Rolling Element Bearings for Induction Motor. Shock. Vib. 2020, 2020, 8843759. [Google Scholar] [CrossRef]
- Manikandan, S.; Duraivelu, K. Fault diagnosis of various rotating equipment using machine learning approaches—A review. Proc. Inst. Mech. Eng. Part E J. Process. Mech. Eng. 2021, 235, 629–642. [Google Scholar] [CrossRef]
- Sawaqed, L.S.; Alrayes, A.M. Bearing fault diagnostic using machine learning algorithms. Prog. Artif. Intell. 2020, 9, 341–350. [Google Scholar] [CrossRef]
- Lessmeier, C.; Kimotho, J.K.; Zimmer, D.; Sextro, W. Condition Monitoring of Bearing Damage in Electromechanical Drive Systems by Using Motor Current Signals of Electric Motors: A Benchmark Data Set for Data-Driven Classification. PHM Soc. Eur. Conf. 2016, 3, 1–17. [Google Scholar] [CrossRef]
- Pule, M.; Matsebe, O.; Samikannu, R. Application of PCA and SVM in Fault Detection and Diagnosis of Bearings with Varying Speed. Math. Probl. Eng. 2022, 2022, 5266054. [Google Scholar] [CrossRef]
- Liu, H.; Li, L.; Ma, J. Rolling Bearing Fault Diagnosis Based on STFT-Deep Learning and Sound Signals. Shock. Vib. 2016, 2016, 6127479. [Google Scholar] [CrossRef]
- Hasan, M.J.; Sohaib, M.; Kim, J.M. An explainable ai-based fault diagnosis model for bearings. Sensors 2021, 21, 4070. [Google Scholar] [CrossRef]
- Smith, W.A.; Randall, R.B. Rolling element bearing diagnostics using the Case Western Reserve University data: A benchmark study. Mech. Syst. Signal Process. 2015, 64–65, 100–131. [Google Scholar] [CrossRef]
- Kankar, P.K.; Sharma, S.C.; Harsha, S.P. Fault diagnosis of ball bearings using machine learning methods. Expert Syst. Appl. 2011, 38, 1876–1886. [Google Scholar] [CrossRef]
- Gao, S.; Han, Q.; Zhang, X.; Pennacchi, P.; Chu, F. Ultra-high-speed hybrid ceramic triboelectric bearing with real-time dynamic instability monitoring. Nano Energy 2022, 103, 107759. [Google Scholar] [CrossRef]
- Guo, X.; Chen, L.; Shen, C. Hierarchical adaptive deep convolution neural network and its application to bearing fault diagnosis. Measurement 2016, 93, 490–502. [Google Scholar] [CrossRef]
- Yuan, L.; Lian, D.; Kang, X.; Chen, Y.; Zhai, K. Rolling Bearing Fault Diagnosis Based on Convolutional Neural Network and Support Vector Machine. IEEE Access 2020, 8, 137395–137406. [Google Scholar] [CrossRef]
- Sun, G.; Gao, Y.; Xu, Y.; Feng, W. Data-Driven Fault Diagnosis Method Based on Second-Order Time-Reassigned Multisynchrosqueezing Transform and Evenly Mini-Batch Training. IEEE Access 2020, 8, 120859–120869. [Google Scholar] [CrossRef]
- Saucedo-Dorantes, J.J.; Arellano-Espitia, F.; Delgado-Prieto, M.; Osornio-Rios, R.A. Diagnosis Methodology Based on Deep Feature Learning for Fault Identification in Metallic, Hybrid and Ceramic Bearings. Sensors 2021, 21, 5832. [Google Scholar] [CrossRef]
- Magar, R.; Ghule, L.; Li, J.; Zhao, Y.; Farimani, A.B. FaultNet: A Deep Convolutional Neural Network for Bearing Fault Classification. IEEE Access 2021, 9, 25189–25199. [Google Scholar] [CrossRef]
- Chen, H.Y.; Lee, C.H. Vibration Signals Analysis by Explainable Artificial Intelligence (XAI) Approach: Application on Bearing Faults Diagnosis. IEEE Access 2020, 8, 134246–134256. [Google Scholar] [CrossRef]
- Zhang, X.; Zhang, Q.; Chen, M.; Sun, Y.; Qin, X.; Li, H. A two-stage feature selection and intelligent fault diagnosis method for rotating machinery using hybrid filter and wrapper method. Neurocomputing 2018, 275, 2426–2439. [Google Scholar] [CrossRef]
- Xu, G.; Liu, M.; Jiang, Z.; Söffker, D.; Shen, W. Bearing fault diagnosis method based on deep convolutional neural network and random forest ensemble learning. Sensors 2019, 19, 1088. [Google Scholar] [CrossRef]
- Guide to K-Nearest Neighbors (KNN) Algorithm [2024 Edition]. Available online: https://www.analyticsvidhya.com/k-nearest-neighbors/ (accessed on 9 September 2024).
- Guo, H.; Liu, M.K. Induction motor faults diagnosis using support vector machine to the motor current signature. In Proceedings of the 2018 IEEE Industrial Cyber-Physical Systems (ICPS), St. Petersburg, Russia, 15–18 May 2018. [Google Scholar] [CrossRef]
- Chang, F.; Chen, H.C.; Liu, H.C. Double K-Folds in SVM. In Proceedings of the 2015 9th International Conference on Innovative Mobile and Internet Services in Ubiquitous Computing, IMIS 2015, Santa Catarina, Brazil, 8–10 July 2015. [Google Scholar] [CrossRef]
- Kaya, Y.; Kuncan, F.; Ertunç, H.M. A new automatic bearing fault size diagnosis using time-frequency images of CWT and deep transfer learning methods. Turk. J. Electr. Eng. Comput. Sci. 2022, 30, 1851–1867. [Google Scholar] [CrossRef]
- Joseph, T.; Sudeep, U.; Krishnan, K.K. Deep Learning Based Fault Diagnosis of Rolling Bearing Using Spectrogram and CWT Images of Vibration Data. In Proceedings of the 2024 11th International Conference on Advances in Computing and Communications (ICACC), Kochi, India, 6–8 November 2024; pp. 1–5. [Google Scholar] [CrossRef]
- Al Tobi, M.A.S.; Ramachandran, K.P.; Al-Araimi, S.; Pacturan, R.; Rajakannu, A.; Achuthan, G. Machinery Fault Diagnosis using Continuous Wavelet Transform and Artificial Intelligence based classification. In Proceedings of the 2022 3rd International Conference on Robotics Systems and Vehicle Technology (RSVT ’22), Singapore, 22–24 July 2022; Association for Computing Machinery: New York, NY, USA, 2022; pp. 51–59. [Google Scholar] [CrossRef]
- Jia, F.; Lei, Y.; Lu, N.; Xing, S. Deep normalized convolutional neural network for imbalanced fault classification of machinery and its understanding via visualization. Mech. Syst. Signal. Process. 2018, 110, 349–367. [Google Scholar] [CrossRef]
- Marichal, G.N.; Artés, M.; García-Prada, J.C. An intelligent system for faulty-bearing detection based on vibration spectra. JVC/J. Vib. Control. 2011, 17, 931–942. [Google Scholar] [CrossRef]
- Samanta, B.; Al-Balushi, K.R.; Al-Araimi, S.A. Artificial neural networks and support vector machines with genetic algorithm for bearing fault detection. Eng. Appl. Artif. Intell. 2003, 16, 657–665. [Google Scholar] [CrossRef]
- Peña, M.; Cerrada, M.; Alvarez, X.; Jadán, D.; Lucero, P.; Milton, B.; Guamán, R.; Sánchez, R.-V. Feature engineering based on ANOVA, cluster validity assessment and KNN for fault diagnosis in bearings. J. Intell. Fuzzy Syst. 2018, 34, 3451–3462. [Google Scholar] [CrossRef]
- Ahmed, H.; Nandi, A.K. Compressive Sampling and Feature Ranking Framework for Bearing Fault Classification with Vibration Signals. IEEE Access 2018, 6, 44731–44746. [Google Scholar] [CrossRef]
- Bisheh, H.B.; Amiri, G.G.; Nekooei, M.; Darvishan, E. Damage detection of a cable-stayed bridge using feature extraction and selection methods. Struct. Infrastruct. Eng. 2019, 15, 1165–1177. [Google Scholar] [CrossRef]
- Wang, J.; Mo, Z.; Zhang, H.; Miao, Q. A deep learning method for bearing fault diagnosis based on time-frequency image. IEEE Access 2019, 7, 42373–42383. [Google Scholar] [CrossRef]
- He, M.; He, D. Deep Learning Based Approach for Bearing Fault Diagnosis. IEEE Trans. Ind. Appl. 2017, 53, 3057–3065. [Google Scholar] [CrossRef]
- Zhang, C.; Zhang, H.; Qiao, J.; Yuan, D.; Zhang, M. Deep Transfer Learning for Intelligent Cellular Traffic Prediction Based on Cross-Domain Big Data. IEEE J. Sel. Areas Commun. 2019, 37, 1389–1401. [Google Scholar] [CrossRef]
- Li, Y.; Zhang, T.; Sun, S.; Gao, X. Accelerating flash calculation through deep learning methods. J. Comput. Phys. 2019, 394, 153–165. [Google Scholar] [CrossRef]
- Zhang, S.; Pan, X.; Cui, Y.; Zhao, X.; Liu, L. Learning Affective Video Features for Facial Expression Recognition via Hybrid Deep Learning. IEEE Access 2019, 7, 32297–32304. [Google Scholar] [CrossRef]
- Rathore, H.; Al-Ali, A.K.; Mohamed, A.; Du, X.; Guizani, M. A Novel Deep Learning Strategy for Classifying Different Attack Patterns for Deep Brain Implants. IEEE Access 2019, 7, 24154–24164. [Google Scholar] [CrossRef]
- Xu, G.; Su, X.; Liu, W.; Xiu, C. Target Detection Method Based on Improved Particle Search and Convolution Neural Network. IEEE Access 2019, 7, 25972–25979. [Google Scholar] [CrossRef]
- Banerjee, S.; Das, S. Mutual variation of information on transfer-CNN for face recognition with degraded probe samples. Neurocomputing 2018, 310, 299–315. [Google Scholar] [CrossRef]
- Mallouh, A.A.; Qawaqneh, Z.; Barkana, B.D. Utilizing CNNs and transfer learning of pre-trained models for age range classification from unconstrained face images. Image Vis. Comput. 2019, 88, 41–51. [Google Scholar] [CrossRef]
- Wang, P.; Fan, E.; Wang, P. Comparative analysis of image classification algorithms based on traditional machine learning and deep learning. Pattern Recognit. Lett. 2021, 141, 61–67. [Google Scholar] [CrossRef]
- Alonso-Gonzalez, M.; Diaz, V.G.; Perez, B.L.; G.-Bustelo, B.C.P.; Anzola, J.P. Bearing Fault Diagnosis with Envelope Analysis and Machine Learning Approaches Using CWRU Dataset. IEEE Access 2023, 11, 57796–57805. [Google Scholar] [CrossRef]




















| Bearing Type | Load Variation (kg) | Speed Variation (RPM) |
|---|---|---|
| Healthy bearing | 0 | 200 |
| 300 | ||
| 400 | ||
| 600 | ||
| 0.2 | 200 | |
| 300 | ||
| 400 | ||
| 600 | ||
| 0.5 | 200 | |
| 300 | ||
| 400 | ||
| 600 | ||
| 0.75 | 200 | |
| 300 | ||
| 400 | ||
| 600 |
| Class | Precision % | Recall % | F1 Score % |
|---|---|---|---|
| Three-Class Classification | |||
| H | 97.522 | 90.5 | 93.88 |
| IR | 88.931 | 94 | 91.395 |
| OR | 95.172 | 96.6 | 95.881 |
| Average | 93.87 | 93.70 | 93.72 |
| Nine-Class Classification | |||
| H | 88.728 | 92.1 | 90.383 |
| IR 0.2mm | 83.94 | 84.7 | 84.32 |
| IR 0.35mm | 85.41 | 81.23 | 83.27 |
| IR 0.5 mm | 84.67 | 82.98 | 83.8 |
| IR 1 mm | 77.16 | 82.01 | 79.51 |
| OR 0.2 mm | 91.64 | 88.68 | 90.13 |
| OR 0.35 mm | 86.31 | 88.9 | 87.58 |
| OR 0.5 mm | 87.51 | 84.88 | 86.17 |
| OR 1 mm | 85.46 | 84.7 | 85.08 |
| Average | 85.65 | 85.58 | 85.59 |
| Layer Name | Description |
|---|---|
| Image Input Layer | Input: 224 × 224 × 3 (size of RGB images) |
| Convolution 1 | Convolution layer (3 × 3 filter, 16 filters,) |
| Batch Normalization | Normalizes the activations across the mini batch |
| ReLU Layer | Activation layer (rectified linear unit) |
| Max-Pooling 1 | Max-pooling layer (2 × 2 filter with stride 2) |
| Fully Connected Layer | Fully connected layer with output size (depends on the number of classes: either three or nine) |
| SoftMax Layer | SoftMax function for multiclass classification |
| Classification Layer | Assigns the class labels based on the SoftMax output |
| Class | Precision % | Recall % | F1 Score % |
|---|---|---|---|
| Three-Class Classification | |||
| H | 100 | 100 | 100 |
| IR | 100 | 100 | 100 |
| OR | 100 | 100 | 100 |
| Average | 100 | 100 | 100 |
| Nine-Class Classification | |||
| H | 100 | 100 | 100 |
| IR 0.2 mm | 99.8 | 99.88 | 99.8 |
| IR 0.35 mm | 100 | 100 | 100 |
| IR 0.5 mm | 100 | 100 | 100 |
| IR 1 mm | 100 | 100 | 100 |
| OR 0.2 mm | 99.9 | 99.9 | 99.9 |
| OR 0.35 mm | 100 | 100 | 100 |
| OR 0.5 mm | 100 | 100 | 100 |
| OR 1 mm | 100 | 100 | 100 |
| Average | 99.97 | 99.97 | 99.97 |
| Research | Faults Studied | Techniques | Contributions | Limitations |
|---|---|---|---|---|
| [37] | Ball fault. Inner ring fault. Outer ring fault. Combined fault (fault type not specified). | PCA (principal component analysis) for reducing data dimensionally. SVM (support vector machine) as a classifier. Analysis of variance (ANOVA) is used for feature selection. | Achieved 97.4% training accuracy. 90% test accuracy, indicating slight overfitting. Reasonable approach for variable speed conditions. | Constant load. Low severity levels. |
| [13] | Ball fault. Inner race fault. Outer race fault. Defects of diameter 0.007-inch, 0.014-inch, 0.021 inch. | Multiclass CNN and long short-term memory (MCNN-LSTM) method is used. CNN is used as a feature extractor. LSTM as a classifier. | Achieved 98.46% average test accuracy (10–15% higher than other machine learning and deep learning models). Works well for noisy environments. | Varying Speed. Constant load. |
| [73] | Ball fault. Inner race fault. Outer race fault. Defect of diameter from 0.007 inch to 0.04 inch. | Envelope analysis for featurization. Trained and tested multiple ML models in MATLAB like SVM, KNN, kernel naïve Bayes and many others. | KNN and decision tree achieved a perfect 100% accuracy. Naïve Bayes achieved 94.4% accuracy. | Varying speed. Constant load. |
| [39] | Ball fault. Inner race fault. Outer race fault. Defect of diameter from 0.007 inch to 0.04 inch. For self-designed testbed and for CWRU dataset. | Explainable AI (XAI)-based approach for bearing fault diagnosis. KNN classifier with additive Shapely additive explanations. Introducing Boruta for feature selection. | For the CWRU dataset 100% accuracy is achieved. For the in-house dataset, 97% accuracy is achieved. | Varying speed. Constant load. |
| [45] | Ball fault. Inner race fault. Outer race fault. CWRU and Paderborn datasets were used. | Traditional ML models like SVM, random forest, KNN, logistic regression and multi-layer perception (MLP) are used as classifiers. Fault Net, a CNN-based model, is used for deep learning classification. | 97.77% classification accuracy for CWRU dataset and 98.8% for Paderborn University. Deep learning achieved 10–12% higher than machine learning models. | Varying speed. Constant load. |
| [46] | Ball fault. Inner ring fault. Outer ring fault. A total of 2368 dataset samples are available. Defect of diameter from 0.007 inch to 0.04 inch. | Gradient-class activation mapping (Grad-CAM) for feature selection. Convolutional neural network (CNN) as a classifier. | Training and testing accuracy of 100% achieved. | Varying speed. Constant load. |
| [43] | Ball fault. Inner race fault. Outer race fault. Damage diameter from 0.1778 mm to 0.7112 mm. CWRU and machinery fault prevention technology (MFPT) datasets are used. | CNN is used for feature extraction. SVM is used as a classifier. | The hybrid CNN-SVM model achieved 98.89% accuracy. | Varying speed. Constant load. Small data size. |
| [35] | Ball fault. Inner race fault. Outer race fault. Paderborn dataset is used. | Genetic algorithm for feature selection. Artificial neural network (ANN) for classification. | Model achieved 94.1% accuracy for vibration. 95% accuracy for motor current signal. | Varying speed. Constant load. |
| [12] | Outer race fault. The diameter and the depth of a hole are 0.5 mm and 0.5 mm, respectively. A scratch has a size of 5 mm in length and 0.5 mm in width and depth. | For machine learning, SVM, KNN, decision tree, naive Bayes, and random forest are considered. For deep learning CNN is used. | For SVM, 87.85% accuracy is achieved. For KNN, 83.04% accuracy is achieved. For CNN, 89.26% accuracy is achieved. | Constant speed. Varying load. |
| Present study | Inner race fault. Outer race fault. Crack of size 0.2 mm, 0.35 mm, 0.5 mm, 1 mm. | For ML, traditional ML algorithms like SVM, KNN, ensemble, NN, decision tree, and others are used. ReliefF algorithm is used for ML feature selection. For DL, CNN is used the architecture discussed above. | Among the traditional machine learning models, ensemble bagged trees and neural networks achieved the highest accuracies of 87.13% and 82.74%, respectively, for the complex nine-class classification problem, while SVM and KNN maintained accuracies above 75%. The CNN model outperformed all others, reaching 100% accuracy after six epochs. In addition to accuracy, performance was further validated using precision, recall, and F1 score metrics. The machine learning models achieved an average precision of 85.65%, recall of 85.58%, and F1 score of 85.59%, while the CNN achieved near-perfect results with all three metrics averaging 99.97%. These results confirm that CNN offers superior feature extraction and classification capability, making it highly effective for bearing fault diagnosis under varying load and speed conditions. | Varying load. Varying speed. Large data size considered to overcome previous studies’ limitations. |
Disclaimer/Publisher’s Note: The statements, opinions and data contained in all publications are solely those of the individual author(s) and contributor(s) and not of MDPI and/or the editor(s). MDPI and/or the editor(s) disclaim responsibility for any injury to people or property resulting from any ideas, methods, instructions or products referred to in the content. |
© 2025 by the authors. Licensee MDPI, Basel, Switzerland. This article is an open access article distributed under the terms and conditions of the Creative Commons Attribution (CC BY) license (https://creativecommons.org/licenses/by/4.0/).
Share and Cite
Naqvi, S.M.W.u.H.; Arif, A.; Khan, A.; Bangash, F.; Sirewal, G.J.; Huang, B. AI-Driven Resilient Fault Diagnosis of Bearings in Rotating Machinery. Sensors 2025, 25, 7092. https://doi.org/10.3390/s25227092
Naqvi SMWuH, Arif A, Khan A, Bangash F, Sirewal GJ, Huang B. AI-Driven Resilient Fault Diagnosis of Bearings in Rotating Machinery. Sensors. 2025; 25(22):7092. https://doi.org/10.3390/s25227092
Chicago/Turabian StyleNaqvi, Syed Muhammad Wasi ul Hassan, Arsalan Arif, Asif Khan, Fazail Bangash, Ghulam Jawad Sirewal, and Bin Huang. 2025. "AI-Driven Resilient Fault Diagnosis of Bearings in Rotating Machinery" Sensors 25, no. 22: 7092. https://doi.org/10.3390/s25227092
APA StyleNaqvi, S. M. W. u. H., Arif, A., Khan, A., Bangash, F., Sirewal, G. J., & Huang, B. (2025). AI-Driven Resilient Fault Diagnosis of Bearings in Rotating Machinery. Sensors, 25(22), 7092. https://doi.org/10.3390/s25227092

