Next Article in Journal
Integration of Multi-Sensor Fusion and Decision-Making Architecture for Autonomous Vehicles in Multi-Object Traffic Conditions
Previous Article in Journal
Edge-Computing Smart Irrigation Controller Using LoRaWAN and LSTM for Predictive Controlled Deficit Irrigation
 
 
Font Type:
Arial Georgia Verdana
Font Size:
Aa Aa Aa
Line Spacing:
Column Width:
Background:
Article

Discriminating Interference Fading Locations in Φ-OTDR Using Improved Density Clustering Algorithm

1
School of Electronic and Information Engineering, Changchun University, Changchun 130000, China
2
Shenzhen Institutes of Advanced Technology, Chinese Academy of Sciences, Shenzhen 518000, China
*
Author to whom correspondence should be addressed.
Sensors 2025, 25(22), 7084; https://doi.org/10.3390/s25227084
Submission received: 12 October 2025 / Revised: 17 November 2025 / Accepted: 18 November 2025 / Published: 20 November 2025
(This article belongs to the Section Optical Sensors)

Abstract

The phase-sensitive optical time-domain reflectometer (Φ-OTDR) system is a distributed optical fiber sensing technology capable of measuring weak vibration signals in real time. However, while the use of a narrow-linewidth laser source enhances the system’s sensitivity, the accompanying high coherence introduces an inherent drawback: fading noise. This phenomenon can lead to significant phase demodulation distortion, severely compromising the system’s reliability. Consequently, interference fading represents a fundamental challenge in Φ-OTDR systems. We propose an optimized density clustering algorithm, termed adaptive principal component analysis DBSCAN++ (AP-DBSCAN). The procedure begins by identifying fading regions based on the fading principle. Subsequently, AP-DBSCAN integrates the K-distance to adaptively determine parameters, and incorporates PCA technology and the DBSCAN++ algorithm to efficiently and accurately distinguish fading points within these regions. Finally, the compromised data points are reconstructed using a nearest-neighbor interpolation method. Experimental results demonstrate the superior performance of the proposed method over DBSCAN, FDBSCAN, and DBSCAN++. Our approach achieves adaptive determination of the eps and Minpts parameters, maintaining a high fading-point detection accuracy of 99.92% while significantly improving computational efficiency by 67.33% to 76.29%.

1. Introduction

Phase-sensitive optical time-domain reflectometry (Φ-OTDR) stands as a cornerstone advancement in distributed optical fiber sensing. The analysis of phase perturbations in the Rayleigh backscattered light within the optical fiber enables high-sensitivity, long-range, and real-time localization and monitoring of vibration events along the sensing cable [1]. Its unique, fully distributed sensing architecture requires only a single fiber to achieve coverage extending over tens of kilometers. This technology also boasts remarkable advantages, including immunity to electromagnetic interference, high concealment, and excellent environmental adaptability [2]. Consequently, Φ-OTDR has been widely deployed in diverse fields such as security early warning systems for oil and gas pipelines [3,4,5], seismic wave detection [6,7,8], perimeter security for border areas [9,10,11], and underwater activity monitoring [12,13].
When external vibrations act upon an optical fiber, they alter the fiber’s refractive index or length, resulting in minute phase shifts in the backscattered Rayleigh light [14]. However, the randomly distributed scattering points in the optical fiber can cause destructive interference of the Rayleigh backscattered light from the coherent detection pulse. This interference may introduce noise into the Φ-OTDR intensity signal, resulting in significant errors during phase demodulation and potentially leading to false alarms [15,16]. Therefore, accurately locating the positions of interference fading points in optical fibers becomes a critical prerequisite for mitigating their adverse effects. Given that fading points manifest as statistical outliers with amplitudes significantly deviating from normal points, outlier detection methods such as the standard deviation approach or Grubbs’ test have been proposed as alternative solutions. However, the standard deviation method [17] is constrained by its assumption of a normal distribution and its sensitivity to multiple outliers, while Grubbs’ test [18] performs poorly in handling large volumes of outliers and involves subjective selection of the significance level.
Given the density characteristics observed in the data points, the application of a density-based clustering algorithm is highly appropriate. This method is capable of identifying high-density areas and marking low-density points as noise or outliers. Commonly used algorithms include DBSCAN, FDBSCAN, and DBSCAN++. Among them, DBSCAN is a foundational algorithm proposed by Ester et al. in 1996. It is designed to discover clusters of arbitrary shapes within spatial or high-dimensional data that contain noise [19]. The DBSCAN algorithm requires two global parameters: the neighborhood radius (eps) and the minimum number of points (MinPts). An object is classified as a core point if there are at least MinPts neighbors within its eps. All objects within the neighborhood of a core point are directly density-reachable and form an initial cluster. This cluster is then expanded by incorporating the neighborhoods of any other core points within it. Objects inside a cluster that do not meet the core point condition are labeled as border points, while any object that is not reachable from any core point is categorized as noise. FDBSCAN eliminates redundant neighborhood evaluations by directly assigning core points to clusters. These clusters may either retain their initial assignments or expand through density-reachable overlaps with adjacent clusters [20]. If a border object is adjacent to a core point, the algorithm assigns it to the cluster containing that core point. Otherwise, it is classified as noise. DBSCAN++ is a straightforward refinement of the original DBSCAN algorithm, which requires density calculations only for a selected subset of points [21]. Its core principle operates on the principle of estimating densities for a subset of *m* data points (where *m* << *n*), rather than for the entire dataset of size *n*. Subsequently, standard DBSCAN operations are performed on this subset. However, these density-based clustering algorithms exhibit low computational efficiency when processing the high-dimensional data acquired by Φ-OTDR systems.
To address the aforementioned challenges, this paper proposes the AP-DBSCAN algorithm, which can autonomously determine its parameters, rapidly process high-dimensional data, and accurately identify the locations of fading points. The work begins with a detailed analysis of distributed optical fiber sensing, interference fading, and the differential principle of fading. Subsequently, the AP-DBSCAN algorithm is applied to tackle the problem of efficient fading point discrimination. To handle the high-dimensional data, principal component analysis (PCA) is employed to reduce dimensionality and extract salient features [22]. The two parameters, eps and MinPts, are determined adaptively. Specifically, the eps value is derived by analyzing the k-distance distribution across the entire dataset [23], whereas the MinPts parameter is determined through an analysis of the density distribution based on the pre-computed eps threshold. Following this, the identification of fading points is performed by applying the DBSCAN++ algorithm to the data. Following the identification of fading points, the corresponding locations in the phase signal are flagged as missing values. For fading suppression, existing methods include suppressing interference fading based on differential phase shift pulse technology [24] and suppressing interference fading by using phase shift transformation [25]. In this paper, the nearest-neighbor interpolation method is utilized. The positions of the fading points of the phase signal are set as missing values, and then the missing points are filled with the nearest non-missing values to eliminate the influence of interference fading. The superiority of the proposed AP-DBSCAN method was first validated through simulation experiments, demonstrating its advantages over DBSCAN, FDBSCAN, and DBSCAN++. Finally, an experimental system was set up to collect actual disturbance signals in order to verify the processing capability of the AP-DBSCAN method for actual signals.

2. Fundamental Principles

2.1. Principle of Distributed Optical Fiber Sensing

As illustrated in Figure 1, the system employs a RIO laser as the transmitter. Its output light is split by a fiber optic coupler, with 90% serving as the probe beam and 10% acting as the local reference beam. The probe light is then modulated by an acoustic-optic modulator (AOM) into pulsed light, introducing a frequency shift (Δf). After being amplified by an Erbium-Doped Fiber Amplifier (EDFA), the pulsed light is injected into the sensing fiber. The generated Rayleigh backscattered light returns and is coherently mixed with the local reference beam in a 3 dB coupler. The resulting beat signal is converted into an electrical signal by a balanced photodetector (BPD). Finally, this electrical signal is captured by a high-speed data acquisition (DAQ) card and processed using a built-in I/Q demodulation algorithm to extract the amplitude and phase information distributed along the optical fiber.
The backward Rayleigh scattered light at a position Z along the optical fiber can be expressed as follows [26]:
E S ( z , t ) = r ( z , t ) E 0 f ( t ) cos θ exp α z 2 j ω s t exp j 2 0 z β d y
In the above equation, β is the propagation constant, expressed as β = 2 π n f T ( z ) , ε ( z ) / λ ; r ( z , t ) is the random Rayleigh scattering coefficient; and f t represents the optical pulse waveform. The term c o s θ is the polarization-dependent factor, where θ denotes the angle between the polarization states of the probe light and the local oscillator light. The signal acquired by the digital acquisition card is processed using an I / Q demodulation algorithm to obtain two orthogonal signal components.
I E s ( z ) E L ( z ) cos ϕ s ( z )
Q E S ( z ) E L ( z ) sin ϕ s ( z )
In the above equation, E S represents the Rayleigh backscattered light, E L represents the local light, and z indicates the position along the optical fiber. The amplitude and phase information are obtained by combining the I and Q signals.

2.2. Principle of Interference Fading Differential

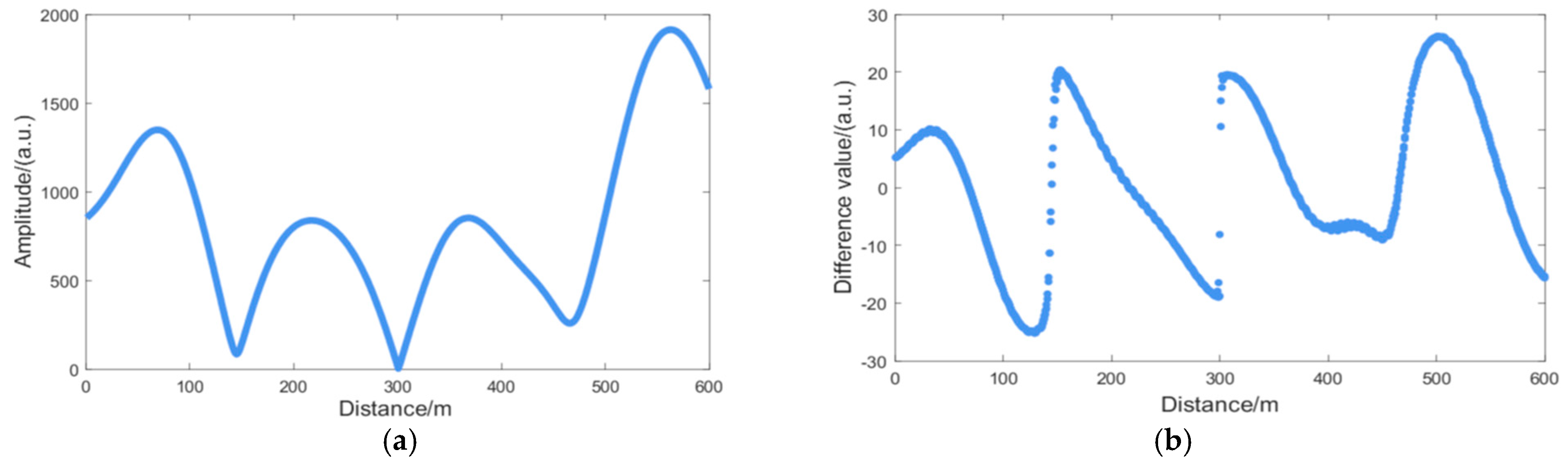
Interference fading in optical fibers can typically be understood as the result of the superposition of numerous scattering points of wavelength-scale within the pulse width region. Since both the amplitude and the phase originate from the same down-converted digital signal ( I / Q components) at the same sampling instant, the positions exhibiting amplitude fading must necessarily coincide with the positions experiencing phase fading [27]. Given that differentiation quantifies a function’s rate of change, it can be used to pinpoint fading events, which are marked by rapid amplitude attenuation. The amplitude A ( z ) is described by the following equation [28]:
A ( z ) = E L E S r c ( z ) e α z cos ( θ ) = E L E S e α z cos ( θ ) π z + Δ z r f ( x / ν ) exp ( j [ 2 ( ω / c ) ] z x Δ n e f f ( y ) d y + 2 n e f f Δ ω / c ] d x
Fading corresponds to the condition where A ( z ) is very low or even zero. Consequently, the terms in the equation that do not contribute to the fading of A ( z ) can be treated as constants. Let: a = E L ( z ) E 0 e α z , b = r ¯ f ( x / v ) , c = 2 ( ω / c ) , d = 2 n ¯ e f f Δ ω / c , and convert the complex function into a real function, obtaining the following:
A z cos θ z a z z + Δ z b cos c 0 x Δ n e f f y d y + d d x 2
When interference fading occurs, by analyzing z z + Δ z   F ( x ) d x , the remaining terms are treated as constants, the first-order derivative is given as follows:
A ( z ) = d d z ( z z + Δ z b cos ( c 0 x Δ n e f f ( y ) d y + d ) d x 2 ) = z z + Δ x b cos ( c 0 x Δ n e f f ( y ) d y + d ) d x b cos ( c 0 x + Δ x Δ n e f f ( y ) d y + d ) b cos ( c 0 x Δ n e f f ( y ) d y + d ) z z + Δ x b cos ( c 0 x Δ n e f f ( y ) d y + d ) d x 2
The amplitude variation of the optical fiber between z and + Δ z does not abruptly become zero; interference fading occurs if and only if b c o s ( c 0 x   Δ n e f f ( y ) d y + d ) = 0 . When the variation in the refractive index causes Δ n e f f ( y ) d y + d π / 2 + k π the left-hand and right-hand derivatives of A ( z ) exhibit a discontinuity. Hence, the point at which fading occurs corresponds to a point of non-differentiability.
Figure 2a presents the amplitude, where the fading points are identified as sharp dips with low magnitude. Subsequently, Figure 2b exhibits a clear discontinuity at these fading points, which is caused by interference fading.

3. AP-DBSCAN Principle and Fading Point Discrimination

Based on the characteristics of the data, principal component analysis (PCA) is employed for data processing. PCA performs unsupervised dimensionality reduction through eigendecomposition of the covariance matrix. It derives orthogonal components from eigenvectors of standardized data, ordered by descending eigenvalues. This transforms correlated variables into uncorrelated low-dimensional features with minimal information loss. Applied to Φ-OTDR signals, PCA extracts dominant components through dimensionality reduction. This critical preprocessing step significantly enhances subsequent fading point identification efficiency.
The adaptive determination of eps utilizes the K-distance method, where K = dimensionality + 1. This configuration ensures adaptive K-value selection while avoiding self-distance, thereby preventing local density misjudgment. For each data point, the distances to its K nearest neighbors are computed and sorted in ascending order. The eps value is then defined as a sufficiently high percentile of these sorted K-distances across the entire dataset. Subsequently, with eps determined, each sample point in the dataset is traversed to count the number of points lying within its eps-radius neighborhood. The arithmetic mean of these neighborhood counts across all samples is computed, and its ceiling (upward-rounded integer value) is designated as the MinPts parameter.
The two adaptively determined parameters are then utilized in conjunction with DBSCAN++. The core principle of DBSCAN++ involves data sampling, for which a uniform sampling strategy is adopted in this study. This approach preserves the original DBSCAN’s robustness to noise and its ability to identify clusters of arbitrary shapes while notably reducing computational complexity, thereby offering significant advantages when processing large-scale, high-dimensional data. A schematic diagram of the algorithm is presented in Figure 3.
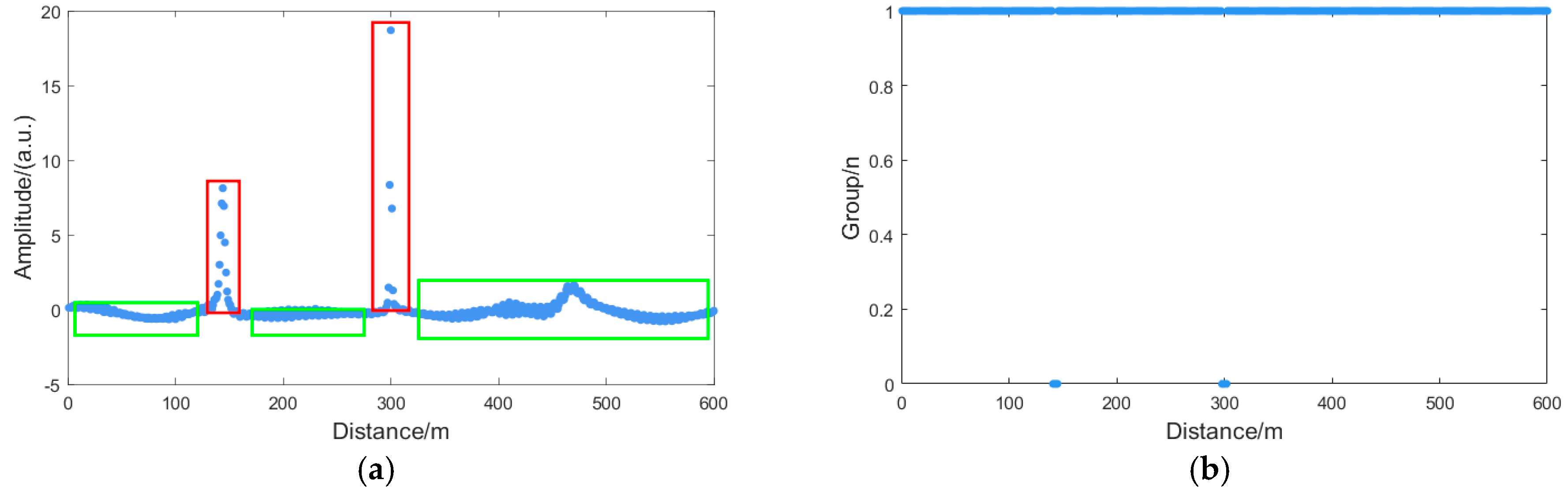
In summary, the AP-DBSCAN algorithm integrates PCA for initial data processing. The processed data subsequently undergoes clustering via DBSCAN++ with adaptively determined parameters, enabling rapid identification of fading point locations. Analysis of the differentiated amplitude information, as illustrated in Figure 4a, reveals that normal points exhibit high density and form compact regions, whereas fading points demonstrate low density and sparse distribution. The red areas indicate fading regions, while the green areas represent normal regions. The result of applying the AP-DBSCAN algorithm to process the differentiated amplitude information is shown in Figure 4b, where Cluster 1 corresponds to normal points and other clusters denote fading points. Following the identification of fading points, the nearest-neighbor interpolation method is employed to reconstruct the impaired data at these locations. The overall flowchart of the fading suppression process is presented in Figure 5.

4. Experiments

4.1. Experiment on Fading Suppression in Vibration Signals

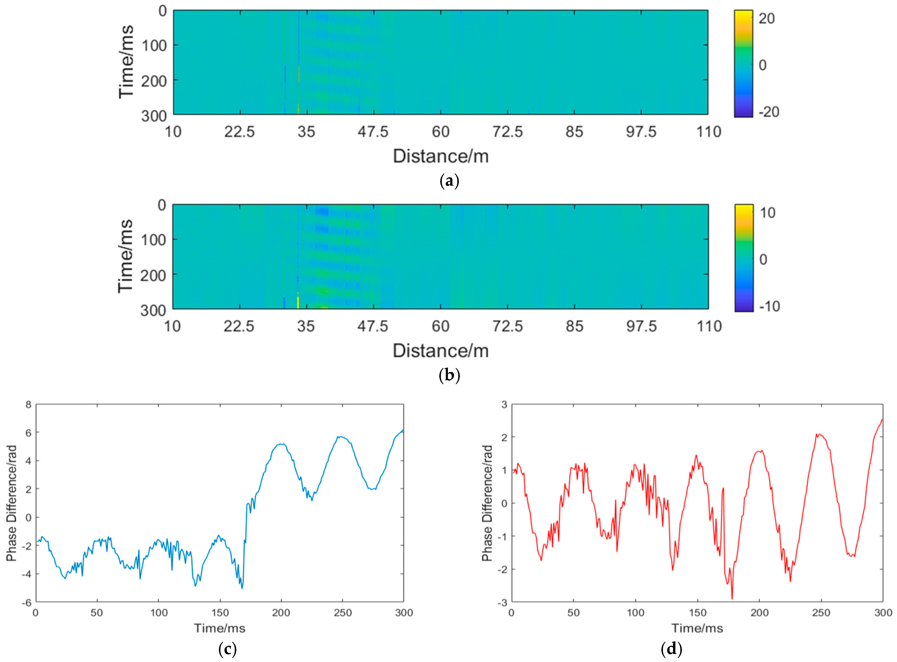
The experiment was conducted on a sensing fiber with a total length of 70,080 m. A PZT vibration at 500 Hz was applied to the fiber segment between 48,610 m and 48,850 m. The type of optical fiber used is G652D 9/125um single-mode optical fiber. The manufacturer is Fiberhome. To validate the algorithm’s capability for both long-range and short-range fading point identification, a segment from 50,000 m to 59,000 m was selected for long-range detection, and a segment from 35,000 m to 39,000 m was chosen for short-range detection, thereby verifying the algorithm’s feasibility and accuracy. As shown in Figure 6a,b, which display the second derivative of the amplitude information for the long-range and short-range sections, respectively, the red areas indicate fading regions and the green areas represent normal regions.
The DBSCAN, FDBSCAN, DBSCAN++, and AP-DBSCAN algorithms were, respectively, applied to cluster the long-range and short-range regions. For DBSCAN, FDBSCAN, and DBSCAN++, the parameters were set as Eps = 5 and MinPts = 5. In contrast, AP-DBSCAN determined its parameters adaptively. Regarding clustering performance, as shown in Figure 7a,b, the solid blue dots represent the fading locations identified by DBSCAN, FDBSCAN, and DBSCAN++, while the hollow red circles denote the fading locations identified by AP-DBSCAN. It can be observed that all four algorithms identified fading points at identical locations and in equal quantities across both the long- and short-range regions, confirming the feasibility of AP-DBSCAN.
In terms of clustering efficiency, Table 1 presents the computational time required by the four clustering algorithms when processing the differentiated data. Compared to the three traditional clustering algorithms, the proposed AP-DBSCAN achieves identical accuracy in identifying fading locations. Among the conventional methods, DBSCAN exhibits the longest processing time while maintaining the highest accuracy in fading point localization. FDBSCAN reduces computational time compared to DBSCAN without compromising accuracy, primarily due to the elimination of redundant operations in overlapping regions of core objects’ neighborhoods. DBSCAN++ demonstrates significant improvement in processing speed over DBSCAN, owing to its data sampling procedure. The proposed AP-DBSCAN algorithm achieves the fastest processing performance by incorporating PCA technology, which substantially enhances computational speed while enabling autonomous parameter determination. This improvement results in a 30.28% to 72.51% increase in clustering efficiency compared to the other methods.
Following the identification of interference fading points, this study employs the nearest-neighbor interpolation method to efficiently reconstruct the impaired data at these locations, enabling rapid and accurate detection and correction of fading effects. As shown in Figure 8a, from 48,610 m to 48,850 m is the vibration zone. Due to the influence of interference fading, the vibration signal is drowned out. Figure 8b displays the reconstructed signal, where the vibration region becomes distinctly visible. Figure 8c shows the phase difference information before correction, exhibiting chaotic phase jumps. After reconstruction, clear signal characteristics can be observed in Figure 8d. Due to the fading effects, the original signal achieves a signal-to-noise ratio (SNR) of only 2.5985 dB prior to correction. Following reconstruction, the SNR improves to 2.6389 dB. The SNR is calculated as follows:
N d B = 10 lg P s P n
where P s denotes the signal power, and P n represents the noise power.
The amplitude signal is first analyzed through differential operation and AP-DBSCAN clustering to detect the locations of signal fading. If no fading regions are detected, the signal remains unaltered. For identified fading segments, the corresponding regions undergo correction based on neighborhood interpolation. The affected areas will be shielded, and the intervals of this shielding will subsequently be replaced by adjacent non-fading data points. When no adjacent values are available on the left side, the gaps are filled entirely using values from the right side, and vice versa. This process ensures phase continuity at all corrected locations, ultimately yielding a reconstructed phase signal.

4.2. Experiment on Fading Suppression in Underwater Acoustic Signals

The experiment utilized hydroacoustic signals collected from a lake, with the setup shown in Figure 9. A Φ-OTDR system was shore-deployed with a 120 m coiled optical fiber cable. The optical fibers used in this study are specially customized ones. The cable’s end was anchored across the bank with a 10 m rope, stabilized at 1 m depth using 5 m spaced floats and counterweights. A kayak-mounted UPS-powered acoustic source traversed the cable path, emitting specific frequencies at designated locations.
The boat was positioned 50 m perpendicular and 27 m parallel to the cable front. A 36 V/180 Hz acoustic signal was emitted. Based on the fading discrimination framework and the proposed method, the fading point locations were rapidly identified. Interference fading was suppressed using the nearest-neighbor interpolation method. Figure 10 shows the second-order derivative plot of the signal.
For the processed underwater acoustic signal after fading differentiation, DBSCAN, FDBSCAN, DBSCAN++, and AP-DBSCAN were applied to compare their performance in terms of processing time and accuracy for fading point identification. As shown in Figure 11, the fading locations identified by the four algorithms are illustrated.
As illustrated in the figure, DBSCAN achieves relatively accurate identification of fading points in both high- and low-density regions. FDBSCAN exhibits an increased misjudgment rate compared to DBSCAN. This performance degradation stems from its limited capability in handling high-dimensional and large-volume datasets. Although FDBSCAN simplifies computational procedures by verifying whether core objects share labeled neighbors to facilitate cluster merging, this strategy introduces sequential dependencies: erroneous labeling in early stages can propagate inaccuracies, adversely impacting subsequent merging processes. Among the four algorithms, DBSCAN++ demonstrates the highest misjudgment rate. Its core approach involves uniform data sampling, which reduces dataset scale and mitigates redundancy, but introduces critical sensitivity to the eps and MinPts parameters. In particular, inadequate sampling density frequently leads to misclassification.
In comparison, the proposed AP-DBSCAN algorithm achieves fully autonomous parameter determination while maintaining a very low error rate. It adaptively configures eps and MinPts according to variations in data dimensionality and volume, thereby substantially enhancing detection accuracy. Relative to conventional DBSCAN, AP-DBSCAN attains an accuracy of 99.92%.
As can be observed from Table 2, the processing time required by AP-DBSCAN is significantly shorter than that of the other algorithms. Overall, while maintaining accuracy, AP-DBSCAN demonstrates a substantial advantage in discrimination time, considerably reducing the overall computational overhead. This improvement results in a 67.33% to 76.29% increase in clustering efficiency compared to the other methods. Following the identification of fading points, the nearest-neighbor interpolation method is similarly applied to mitigate the effects of interference-induced fading, as illustrated in Figure 12.
Figure 12a displays the uncorrected signal, where the overall signal is significantly affected by fading. Multiple locations exhibit substantial phase jumps due to fading interference. Moreover, the resulting fading noise has submerged the disturbance signal, with only a vague outline of the disturbance signal discernible in the figure. Figure 12b presents the corrected signal, where most fading points have been eliminated, allowing for clear identification of the disturbance location. Figure 12c shows the phase before correction, revealing severe phase jumps. In Figure 12d, after correction, the phase jumps are normalized, exhibiting a sinusoidal pattern. Due to interference fading, the SNR before correction was 2.1713 dB. After correction, the SNR improved to 3.0647 dB.

5. Conclusions

This paper presents an AP-DBSCAN algorithm specifically designed for locating the fading points in φ-OTDR systems. To address the issue of low computational efficiency in processing high-dimensional signals acquired by Φ-OTDR systems, the method incorporates principal component analysis for feature extraction and dimensionality reduction. By integrating the K-distance method into DBSCAN++, it achieves adaptive determination of the eps and MinPts parameters. Simulation experiments demonstrate the superiority of AP-DBSCAN over DBSCAN, FDBSCAN, and DBSCAN++ in terms of temporal efficiency for fading point identification, and its effectiveness is further validated using underwater acoustic signals. Experimental results indicate that AP-DBSCAN achieves the optimal processing time compared to DBSCAN, FDBSCAN, and DBSCAN++, with recorded processing times of 21.163 min, 18.744 min, 15.361 min, and 5.017 min, respectively. This confirms that the proposed method significantly improves the efficiency of fading point discrimination while maintaining an accuracy rate of 99.92%. The interference fading effect on the signal is subsequently eliminated using nearest-neighbor interpolation. AP-DBSCAN successfully resolves the time-consuming challenges associated with processing high-dimensional signals and realizes full parameter adaptivity. This work holds significant importance for the efficient discrimination of fading points, suppression of interference fading, and reconstruction of signals in practical Φ-OTDR systems.

Author Contributions

Conceptualization, H.T. and M.S.; methodology, H.T. and M.S.; investigation, H.T., Z.Z., S.L. and M.S.; data curation, H.T., M.S. and M.Y.; writing—original draft preparation, H.T. and M.S.; writing—review and editing, H.T., H.L., G.L. and M.S.; supervision, M.S.; funding acquisition, M.S. and M.Y. All authors have read and agreed to the published version of the manuscript.

Funding

National Natural Science Foundation of China (No. 6250011913), Shenzhen Municipal Natural Science Foundation General Program (No. 20250529202449004).

Institutional Review Board Statement

Not applicable.

Informed Consent Statement

Not applicable.

Data Availability Statement

The raw data supporting the conclusions of this article will be made available by the authors on request.

Conflicts of Interest

The authors declare no conflicts of interest.

References

  1. Marie, T.F.B.; Bin, Y.; Dezhi, H.; Bowen, A. Principle and application state of fully distributed fiber optic vibration detection technology based on Φ-OTDR: A review. IEEE Sens. J. 2021, 21, 16428–16442. [Google Scholar] [CrossRef]
  2. Wang, Z.; Lu, B.; Ye, Q.; Cai, H. Recent progress in distributed fiber acoustic sensing with Φ-OTDR. Sensors 2020, 20, 6594. [Google Scholar] [CrossRef] [PubMed]
  3. Lalam, N.; Westbrook, P.; Naeem, K.; Lu, P.; Ohodnicki, P.; Diemler, N.; Buric, M.P.; Wright, R. Pilot-scale testing of natural gas pipeline monitoring based on phase-OTDR and enhanced scatter optical fiber cable. Sci. Rep. 2023, 13, 14037. [Google Scholar] [CrossRef] [PubMed]
  4. Wen, C.; Hu, S.; Wang, J.; Fang, H.; Xue, X. Fiber optic sensing technology in underground pipeline health monitoring: A comprehensive review. Struct. Health Monit. 2024. [CrossRef]
  5. Lalam, N.; Bhatta, H.; Buric, M.P.; Ohodnicki, P.R.; Wright, R.F. Distributed optical fiber sensor systems: Application to natural gas pipeline monitoring. In Optical Waveguide and Laser Sensors III; SPIE: Bellingham, WA, USA, 2024; Volume 13044. [Google Scholar]
  6. Wang, Z.; Lu, B.; Ye, L.; Ying, K.; Sun, Y.; Cheng, N.; Lu, Z.; Ye, Q.; Cai, H. Distributed optical fiber acoustic sensing and its application to seismic wave monitoring. Laser Optoelectron. Prog. 2021, 58, 1306006. [Google Scholar] [CrossRef]
  7. Bai, Y.X.; Lin, T.T.; Zhong, Z.C. Noise reduction method of Φ-OTDR system based on EMD-TFPF algorithm. IEEE Sens. J. 2021, 21, 24084–24089. [Google Scholar] [CrossRef]
  8. Rashid, A.; Tackie-Otoo, B.N.; Latiff, A.H.A.; Otchere, D.A.; Jamaludin, S.N.F.; Asfha, D.T. Research Advances on Distributed Acoustic Sensing Technology for Seismology. Photonics 2025, 12, 196. [Google Scholar] [CrossRef]
  9. Li, S.; Liu, K.; Jiang, J.; Sun, Z.; Xue, K.; Huang, Y.; Jin, X.; Liu, T. A denoising and positioning method of long-distance fiber optic perimeter security system based on φ-OTDR. In Proceedings of the 2021 International Conference on Optical Instruments and Technology: Optical Sensors and Applications, Online, 8–10 April 2022; SPIE: Bellingham, WA, USA, 2022; Volume 12279. [Google Scholar]
  10. Dejdar, P.; Záviška, P.; Valach, S.; Münster, P.; Horváth, T. Image Edge Detection Methods in Perimeter Security Systems Using Distributed Fiber Optical Sensing. Sensors 2022, 22, 4573. [Google Scholar] [CrossRef]
  11. He, T.; Sun, Q.; Zhang, S.; Li, H.; Yan, B.; Fan, C.; Yan, Z.; Liu, D. A dual-stage-recognition network for distributed optical fiber sensing perimeter security system. J. Light. Technol. 2022, 41, 4331–4340. [Google Scholar] [CrossRef]
  12. Chen, X.; Zou, N.; Wan, Y.; Ding, Z.; Zhang, C.; Tong, S.; Lu, Y.; Wang, F.; Xiong, F.; Zhang, Y.; et al. On-line status monitoring and surrounding environment perception of an underwater cable based on the phase-locked Φ-OTDR sensing system. Opt. Express 2022, 30, 30312–30330. [Google Scholar] [CrossRef]
  13. Cao, W.-H.; Cheng, G.-L. Experimental research on signal sensing of distributed acoustic sensing optical fiber based on Φ-OTDR in shallow water. Wave Motion 2024, 126, 103264. [Google Scholar]
  14. Gagnon, J. The Fundamentals of an OTDR. In Optical Business Unit; EXFO: Quebec, QC, Canada, 2008. [Google Scholar]
  15. Zhao, Z.; Wu, H.; Hu, J.; Zhu, K.; Dang, Y.; Yan, Y.; Tang, M.; Lu, C. Interference fading suppression in φ-OTDR using space-division multiplexed probes. Opt. Express 2021, 29, 15452–15462. [Google Scholar] [CrossRef] [PubMed]
  16. Lin, S.; Wang, Z.; Xiong, J.; Fu, Y.; Jiang, J.; Wu, Y.; Chen, Y.; Lu, C.; Rao, Y. Rayleigh fading suppression in one-dimensional optical scatters. IEEE Access 2019, 7, 17125–17132. [Google Scholar] [CrossRef]
  17. Li, Z.C.; Dai, Y.P. Methods for determining outliers (suspicious values) in statistics. Jinggangshan Med. Coll. J. 2000, 2, 58. [Google Scholar]
  18. Zhang, Y.; Gao, L. Target Tracking with Underwater Sensor Networks Based on Grubbs Criterion and Improved Particle Filter Algorithm. J. Electron. Inf. Technol. 2019, 41, 2294–2301. [Google Scholar] [CrossRef]
  19. Deng, D. DBSCAN Clustering Algorithm Based on Density. In Proceedings of the 2020 7th International Forum on Electrical Engineering and Automation (IFEEA), Hefei, China, 25–27 September 2020; pp. 949–953. [Google Scholar] [CrossRef]
  20. Zhang, X.; Zhang, Y.Y.; Gao, Y.; Zhou, X.M. Fast Density-Based Clustering Approach. J. Data Acquis. Process. 2015, 30, 888–895. [Google Scholar]
  21. Jang, J.; Jiang, H. DBSCAN++: Towards fast and scalable density clustering. In Proceedings of the International Conference on Machine Learning, Long Beach, CA, USA, 9–15 June 2019; pp. 3019–3029. [Google Scholar]
  22. Maćkiewicz, A.; Waldemar, R. Principal components analysis (PCA). Comput. Geosci. 1993, 19, 303–342. [Google Scholar] [CrossRef]
  23. Zhou, H.; Wang, P.; Li, H. Research on adaptive parameters determination in DBSCAN algorithm. J. Inf. Comput. Sci. 2012, 9, 1967–1973. [Google Scholar]
  24. Wang, X.; Lu, B.; Wang, Z.; Zheng, H.; Liang, J.; Li, L.; Ye, Q.; Qu, R.; Cai, H. Interference-Fading-Free Φ -OTDR Based on Differential Phase Shift Pulsing Technology. IEEE Photonics Technol. Lett. 2019, 31, 39–42. [Google Scholar] [CrossRef]
  25. He, H.; Yan, L.; Qian, H.; Zhou, Y.; Zhang, X.; Luo, B.; Pan, W.; Fan, X.; He, Z. Suppression of the Interference Fading in Phase-Sensitive OTDR with Phase-Shift Transform. J. Light. Technol. 2021, 39, 295–302. [Google Scholar] [CrossRef]
  26. Zhou, J.; Pan, Z.; Ye, Q.; Cai, H.; Qu, R.; Fang, Z. Characteristics and Explanations of Interference Fading of a ϕ -OTDR With a Multi-Frequency Source. J. Light. Technol. 2013, 31, 2947–2954. [Google Scholar] [CrossRef]
  27. Zhou, J.; Pan, Z.Q.; Ye, Q.; Cai, H.W.; Qu, R.H.; Fang, Z.J. Phase demodulation technology using a multi-frequency source discrimination of interference-fading induced false alarm in a Φ-OTDR system. Chin. J. Lasers 2013, 40, 0905003. [Google Scholar] [CrossRef]
  28. Sun, M.; Yu, M.; Wang, H.; Song, K.; Guo, X.; Xue, S.; Shao, Y.; Zhang, H.; Zhang, T. Fading Discrimination and Suppression of DAS System Based on FAM-MAE. IEEE Sens. J. 2023, 23, 30463–30472. [Google Scholar] [CrossRef]
Figure 1. Digital coherent detection scheme for Φ-OTDR.
Figure 1. Digital coherent detection scheme for Φ-OTDR.
Sensors 25 07084 g001
Figure 2. First derivative of the amplitude information: (a) amplitude information; (b) amplitude derivative once.
Figure 2. First derivative of the amplitude information: (a) amplitude information; (b) amplitude derivative once.
Sensors 25 07084 g002
Figure 3. Algorithm structure.
Figure 3. Algorithm structure.
Sensors 25 07084 g003
Figure 4. Algorithm processing of the digitally differentiated amplitude information: (a) third derivative of the amplitude information; (b) discrimination results. The red area indicates the area of decline, while the green area represents the normal area.
Figure 4. Algorithm processing of the digitally differentiated amplitude information: (a) third derivative of the amplitude information; (b) discrimination results. The red area indicates the area of decline, while the green area represents the normal area.
Sensors 25 07084 g004
Figure 5. Flowchart of the discrimination process.
Figure 5. Flowchart of the discrimination process.
Sensors 25 07084 g005
Figure 6. Second derivative of the amplitude: (a) Longitudinal amplitude second-order differential; (b) Second-order differential of short-distance amplitude. The red area indicates the area of decline, while the green area represents the normal area.
Figure 6. Second derivative of the amplitude: (a) Longitudinal amplitude second-order differential; (b) Second-order differential of short-distance amplitude. The red area indicates the area of decline, while the green area represents the normal area.
Sensors 25 07084 g006
Figure 7. Algorithm scatter plot: (a) Long-distance fading location discrimination; (b) Short-distance fading location discrimination.
Figure 7. Algorithm scatter plot: (a) Long-distance fading location discrimination; (b) Short-distance fading location discrimination.
Sensors 25 07084 g007
Figure 8. Phase compensation: (a) unmodified spacetime domain map; (b) Corrected spatiotemporal domain map; (c) unmodified signal diagram; (d) corrected signal diagram.Different colors represent different dimensions of the curves.
Figure 8. Phase compensation: (a) unmodified spacetime domain map; (b) Corrected spatiotemporal domain map; (c) unmodified signal diagram; (d) corrected signal diagram.Different colors represent different dimensions of the curves.
Sensors 25 07084 g008
Figure 9. Schematic diagram and experimental setup of underwater acoustic signal fading suppression.
Figure 9. Schematic diagram and experimental setup of underwater acoustic signal fading suppression.
Sensors 25 07084 g009
Figure 10. Secondorder derivative of the amplitude signal.
Figure 10. Secondorder derivative of the amplitude signal.
Sensors 25 07084 g010
Figure 11. Underwater fading point discrimination: (a) DBSCAN scatter plot; (b) FBSCAN scatter plot; (c) DBSCAN++ scatter plot; (d) AP-DBSCAN scatter plot.
Figure 11. Underwater fading point discrimination: (a) DBSCAN scatter plot; (b) FBSCAN scatter plot; (c) DBSCAN++ scatter plot; (d) AP-DBSCAN scatter plot.
Sensors 25 07084 g011
Figure 12. Underwater phase compensation: (a) unmodified spacetime domain map; (b) Corrected spatiotemporal domain map; (c) unmodified signal diagram; (d) corrected signal diagram.
Figure 12. Underwater phase compensation: (a) unmodified spacetime domain map; (b) Corrected spatiotemporal domain map; (c) unmodified signal diagram; (d) corrected signal diagram.
Sensors 25 07084 g012
Table 1. Comparative results of computational time for the four algorithms.
Table 1. Comparative results of computational time for the four algorithms.
AlgorithmLong-Range Processing TimeShort-Range Processing Time
DBSCAN28.739 s15.633 s
FDBSCAN20.807 s10.925 s
DBSCAN++11.330 s6.474 s
AP-DBSCAN7.899 s2.728 s
Table 2. Comparative results of computational time for the four algorithms.
Table 2. Comparative results of computational time for the four algorithms.
AlgorithmProcessing Time Comparison
DBSCAN21.163 min
FDBSCAN18.744 min
DBSCAN++15.361 min
AP-DBSCAN5.017 min
Disclaimer/Publisher’s Note: The statements, opinions and data contained in all publications are solely those of the individual author(s) and contributor(s) and not of MDPI and/or the editor(s). MDPI and/or the editor(s) disclaim responsibility for any injury to people or property resulting from any ideas, methods, instructions or products referred to in the content.

Share and Cite

MDPI and ACS Style

Tao, H.; Yu, M.; Zhang, Z.; Li, S.; Liu, H.; Li, G.; Sun, M. Discriminating Interference Fading Locations in Φ-OTDR Using Improved Density Clustering Algorithm. Sensors 2025, 25, 7084. https://doi.org/10.3390/s25227084

AMA Style

Tao H, Yu M, Zhang Z, Li S, Liu H, Li G, Sun M. Discriminating Interference Fading Locations in Φ-OTDR Using Improved Density Clustering Algorithm. Sensors. 2025; 25(22):7084. https://doi.org/10.3390/s25227084

Chicago/Turabian Style

Tao, Hongyu, Miao Yu, Zhaoyang Zhang, Shijie Li, Huan Liu, Guangxi Li, and Mingyang Sun. 2025. "Discriminating Interference Fading Locations in Φ-OTDR Using Improved Density Clustering Algorithm" Sensors 25, no. 22: 7084. https://doi.org/10.3390/s25227084

APA Style

Tao, H., Yu, M., Zhang, Z., Li, S., Liu, H., Li, G., & Sun, M. (2025). Discriminating Interference Fading Locations in Φ-OTDR Using Improved Density Clustering Algorithm. Sensors, 25(22), 7084. https://doi.org/10.3390/s25227084

Note that from the first issue of 2016, this journal uses article numbers instead of page numbers. See further details here.

Article Metrics

Back to TopTop