Journal Description
Sci
Sci
is an international, peer-reviewed, open access journal on all research fields published quarterly online by MDPI.
- Open Access— free for readers, with article processing charges (APC) paid by authors or their institutions.
- High Visibility: indexed within ESCI (Web of Science), Scopus, and other databases.
- Journal Rank: CiteScore - Q1 (Multidisciplinary)
- Rapid Publication: manuscripts are peer-reviewed and a first decision is provided to authors approximately 36.6 days after submission; acceptance to publication is undertaken in 6.8 days (median values for papers published in this journal in the first half of 2025).
- Recognition of Reviewers: reviewers who provide timely, thorough peer-review reports receive vouchers entitling them to a discount on the APC of their next publication in any MDPI journal, in appreciation of the work done.
Latest Articles
Pesticides in the Environment: Benefits, Harms, and Detection Methods
Sci 2025, 7(4), 171; https://doi.org/10.3390/sci7040171 - 21 Nov 2025
Abstract
Pesticides play a critical role in food production by enhancing crop yields and protecting against pests and pathogens, such as insects, bacteria, fungi, and weeds. However, their extensive use raises significant environmental concerns. The paper reviews and describes the reported adverse effects of
[...] Read more.
Pesticides play a critical role in food production by enhancing crop yields and protecting against pests and pathogens, such as insects, bacteria, fungi, and weeds. However, their extensive use raises significant environmental concerns. The paper reviews and describes the reported adverse effects of pesticides on terrestrial and marine life to raise awareness of the ecological impact of pesticide use across life niches. The adverse effects on soil microorganisms, arthropods, reptiles, and amphibians highlight the extensive ecological disruption caused by these chemicals. Understanding the mechanisms of pesticide toxicity and their impact on various organisms is crucial for developing effective bioremediation techniques and on-field management practices. By implementing these strategies and enhancing environmental biomonitoring, countries can mitigate the harmful effects of pesticides, ultimately protecting biodiversity and ensuring the health of their ecosystems.
Full article
(This article belongs to the Section Biology Research and Life Sciences)
►
Show Figures
Open AccessArticle
Kinetic and Thermodynamic Study of Methylene Blue Adsorption onto Activated Carbon Obtained from the Peel of musa paradisiaca
by
William Vallejo, Carlos Diaz-Uribe, Freider Duran, Diana P. Vargas-Delgadillo and Oveimar Barbosa
Sci 2025, 7(4), 170; https://doi.org/10.3390/sci7040170 - 20 Nov 2025
Abstract
In this work, we fabricated activated carbon using the peel of musa paradisiaca (banana) as the carbonaceous material source. The activated carbon was obtained after applied a carbonization process under nitrogen atmosphere at 723.15 K. The activated carbon was chemically modified using three
[...] Read more.
In this work, we fabricated activated carbon using the peel of musa paradisiaca (banana) as the carbonaceous material source. The activated carbon was obtained after applied a carbonization process under nitrogen atmosphere at 723.15 K. The activated carbon was chemically modified using three chemical agents (citric acid, tartaric acid, and EDTA). The surface properties of the materials were characterized by nitrogen sorptometry at 77 K. Furthermore, we determined the zero-load point of all materials. The kinetic and isothermal behavior of the materials to remove methylene blue from aqueous solution was studied. The thermodynamic parameters of the process for all materials were determined by applying the van’t Hoff equation. Results showed that after chemical activation, there was an increase in the content of oxygenated groups onto activated carbon. Furthermore, the BET surface area of activated carbon was reduced from 808 to 724 m2 g−1. The volume of micropores was smaller after chemical activation and the volume of mesopores was greater. The zero-load point of materials was in a range between 4.96 and 5.60. Kinetic and isothermal results showed that after chemical modification, the removal capacity increased from 30.2 for activated carbon to 52.6 mg g−1 for activated carbon modified with EDTA. Finally, the thermodynamic parameters showed that methylene blue adsorption using all materials was an endothermic and spontaneous process; the ΔG° value of activated carbon was −4.35 kJ/mol, and the ΔG° value of activated carbon modified with EDTA was −6.28 kJ/mol.
Full article
(This article belongs to the Section Chemistry Science)
►▼
Show Figures

Figure 1
Open AccessArticle
Enzymes Degrading Fungal Cell Wall Components vs. Those Exhibiting Lactonase Activity as Participants of Antifungals
by
Maksim Domnin, Aysel Aslanli, Olga Senko, Nikolay Stepanov and Elena Efremenko
Sci 2025, 7(4), 169; https://doi.org/10.3390/sci7040169 - 17 Nov 2025
Abstract
Recently, we found that combining various antimicrobial polypeptides (AMPs) with enzymes exhibiting lactonase activity results in an antifungal agent with significantly enhanced stability and antimicrobial action efficiency. In this context, this study aims to investigate the catalytic and antifungal activity and physical-chemical properties
[...] Read more.
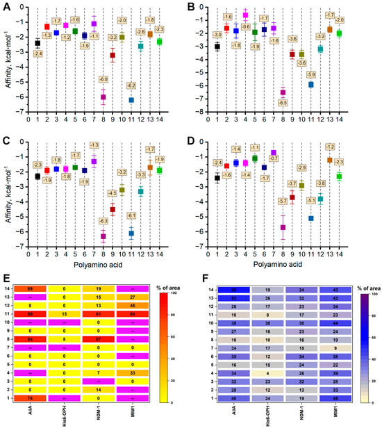
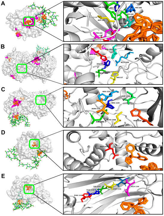
Recently, we found that combining various antimicrobial polypeptides (AMPs) with enzymes exhibiting lactonase activity results in an antifungal agent with significantly enhanced stability and antimicrobial action efficiency. In this context, this study aims to investigate the catalytic and antifungal activity and physical-chemical properties of antifungal enzyme combinations hydrolyzing fungal cell wall components with various AMPs, comparing them with enzymes exhibiting lactonase activity (capable of hydrolyzing lactones by ring opening). Additionally, combinations of enzymes targeting the fungal cell wall and/or hydrolyzing fungal lactone-containing Quorum-sensing molecules with polyamino acids (PAAs) supplemented with fungicides (PAAF) were studied for comparison with AMP-containing combinations. Interaction models for these antifungal enzyme combinations were simulated in silico using the molecular docking method. The most promising variants, which were predicted to possess high catalytic activity, were selected, and their catalytic and physical-chemical characteristics were further evaluated in vitro. The antifungal activity of the selected combinations of enzymes with AMPs or PAAF was assessed against a number of fungi, leading to the identification of several combinations as potential candidates for inclusion in antifungals. Unexpectedly, antifungal enzyme combinations with lactonase activity were, in most cases, more effective than those with fungal-cell-wall-degrading enzymes.
Full article
(This article belongs to the Special Issue Feature Papers—Multidisciplinary Sciences 2025)
►▼
Show Figures

Graphical abstract
Open AccessReview
Occupational Therapy at the Crossroads of Genomics and Bioethics: A Review of Conceptual Pathways and Future Directions
by
Georgia Koufioti, Pinelopi Vlotinou, Panagiotis Pantazakos, Anna Tsiakiri, Foteini Christidi and Georgia Tsakni
Sci 2025, 7(4), 168; https://doi.org/10.3390/sci7040168 - 14 Nov 2025
Abstract
►▼
Show Figures
The rapid development of genomic science beyond its molecular roots to impact many aspects of clinical and rehabilitative practice presents an epistemic challenge and a pressing ethical obligation in its use in occupational therapy. By reviewing interdisciplinary literature at the intersections of genomics,
[...] Read more.
The rapid development of genomic science beyond its molecular roots to impact many aspects of clinical and rehabilitative practice presents an epistemic challenge and a pressing ethical obligation in its use in occupational therapy. By reviewing interdisciplinary literature at the intersections of genomics, bioethics, and occupational therapy, this review article seeks to unpack the ways genomic knowledge influences the understandings of health, participation, and justice within the profession. Using critical bioethical theory and socio-technical frameworks, the review discusses the movement from reductionist genetic frameworks to relational and systems-based approaches to health that consider epigenetic, environmental, and social determinants. Key themes that emerged include the promise of new understandings of personalized rehabilitation, the potential to exacerbate existing inequities, and effects on professional autonomy and ethical responsibility. The article does not advocate for or against the inclusion of genomic science in occupational therapy, but instead, advocates for reflexive, justice-oriented ethics of genomics, and concludes with a discussion of a translational bioethical framework to help support its responsible use in occupational therapy practice and policy.
Full article

Figure 1
Open AccessArticle
Phytochemical Profile and In Vitro–In Silico Antibacterial Activity of Melia azedarach Leaf and Twig Extracts Obtained Using Solvents of Different Polarities
by
Irmanida Batubara, Yanico Hadi Prayogo, Stéphane Dumarcay, Christine Gerardin, Philippe Gerardin, Wayan Darmawan, Ika Resmeiliana, Maria Celeste Ruiz, Auliya Ilmiawati, Harlinda Kuspradini and Mohamad Rafi
Sci 2025, 7(4), 167; https://doi.org/10.3390/sci7040167 - 13 Nov 2025
Abstract
Melia azedarach L. (Meliaceae) exhibits potential as a source of bioactive antibacterial compounds. In this study, the effect of solvent polarity on ultrasound-assisted extraction of M. azedarach leaves and twigs was evaluated in relation to their phytochemical composition and antibacterial activity against both
[...] Read more.
Melia azedarach L. (Meliaceae) exhibits potential as a source of bioactive antibacterial compounds. In this study, the effect of solvent polarity on ultrasound-assisted extraction of M. azedarach leaves and twigs was evaluated in relation to their phytochemical composition and antibacterial activity against both non-resistant and multidrug-resistant bacteria. The results showed that solvent polarity significantly affected the extraction yield, with methanol and water producing yields above 10%. The methanol extracts of twigs and leaves exhibited the strongest antibacterial activity, showing greater potency against Escherichia coli than Bacillus subtilis. Consistent with these findings, the methanol extracts inhibited the growth of multidrug-resistant enteropathogenic E. coli K1-1, resulting in inhibition zone diameters of 10.93 mm (leaf) and 7.73 mm (twig). Furthermore, the methanol extract contained the highest levels of phenolic, flavonoid, and hydroxyl-rich compounds, which were associated with its antibacterial properties. In silico analysis further revealed that isofucosterol, meliasenin, and melianone exhibited strong predicted binding affinities to key antibacterial proteins, particularly those involved in multidrug-resistant bacterial mechanisms.
Full article
(This article belongs to the Section Biology Research and Life Sciences)
►▼
Show Figures

Figure 1
Open AccessArticle
Chitosan Nanoparticles Enhance Yield and Bioactive Compounds in Melon Fruits
by
Pablo Preciado-Rangel, Edgar R. Marín-Gómez, Hortensia Ortega-Ortiz, Luis Guillermo Hernández-Montiel, Fidel Núñez-Ramírez, Juan José Reyes-Pérez and Juan Antonio Torres-Rodriguez
Sci 2025, 7(4), 166; https://doi.org/10.3390/sci7040166 - 7 Nov 2025
Abstract
►▼
Show Figures
Chitosan nanoparticles (CSNPs), a product of nanotechnology, have emerged as promising biostimulants with significant applications in sustainable agriculture for enhancing crop yield and quality. In this study, the effects of foliar-applied CSNPs on yield and bioactive compounds in melon (Cucumis melo L.)
[...] Read more.
Chitosan nanoparticles (CSNPs), a product of nanotechnology, have emerged as promising biostimulants with significant applications in sustainable agriculture for enhancing crop yield and quality. In this study, the effects of foliar-applied CSNPs on yield and bioactive compounds in melon (Cucumis melo L.) fruits were evaluated. Five increasing concentrations of CSNPs (0, 0.2, 0.4, 0.6, and 0.8 mg mL−1) were foliarly applied. The foliar spraying of CSNPs exerted positive effects on fruit productivity and nutraceutical attributes. The most significant yield and commercial quality were achieved with the 0.4 mg mL−1 dose. In contrast, the 0.8 mg mL−1 dose was most effective in enhancing optimal postharvest characteristics, including fruit firmness and reduced weight loss, as well as stimulating the accumulation of bioactive compounds (such as flavonoids and vitamin C) and antioxidant capacity. In the case of phenols, the highest total phenolic content was observed at concentrations of 0.6 and 0.8 mg mL−1. Therefore, the foliar application of CSNPs constitutes a versatile and sustainable strategy, allowing for the tailoring of application doses to either maximize yield or enhance the functional and postharvest quality of melon fruits.
Full article

Figure 1
Open AccessArticle
Joint Feeder Routing and Conductor Sizing in Rural Unbalanced Three-Phase Distribution Networks: An Exact Optimization Approach
by
Brandon Cortés-Caicedo, Oscar Danilo Montoya, Luis Fernando Grisales-Noreña, Santiago Bustamante-Mesa and Carlos Andrés Torres-Pinzón
Sci 2025, 7(4), 165; https://doi.org/10.3390/sci7040165 - 7 Nov 2025
Abstract
This paper addresses the simultaneous feeder routing and conductor sizing problem in unbalanced three-phase distribution systems, formulated as a nonconvex mixed-integer nonlinear program (MINLP) that minimizes the equivalent annualized expansion cost—combining investment and loss costs—under voltage, ampacity, and radiality constraints. The model captures
[...] Read more.
This paper addresses the simultaneous feeder routing and conductor sizing problem in unbalanced three-phase distribution systems, formulated as a nonconvex mixed-integer nonlinear program (MINLP) that minimizes the equivalent annualized expansion cost—combining investment and loss costs—under voltage, ampacity, and radiality constraints. The model captures nonconvex voltage–current–power couplings, load asymmetries, and discrete conductor selections, creating a large combinatorial design space that challenges heuristic methods. An exact MINLP formulation in complex variables is implemented in Julia/JuMP and solved with the Basic Open-source Nonlinear Mixed Integer programming (BONMIN) solver, which integrates branch-and-bound for discrete variables and interior-point methods for nonlinear subproblems. The main contributions are: (i) a rigorous, reproducible formulation that jointly optimizes routing and conductor sizing; (ii) a transparent, replicable implementation; and (iii) a benchmark against minimum spanning tree (MST)-based and metaheuristic approaches, clarifying the trade-off between computational time and global optimality. Tests on 10- and 30-node rural feeders show that, although metaheuristics converge faster, they often yield suboptimal solutions. The proposed MINLP achieves globally optimal, technically feasible results, reducing annualized cost by 14.6% versus MST and 2.1% versus metaheuristics in the 10-node system, and by 17.2% and 2.5%, respectively, in the 30-node system. These results highlight the advantages of exact optimization for rural network planning, providing reproducible and verifiable decisions in investment-intensive scenarios.
Full article
(This article belongs to the Section Computer Sciences, Mathematics and AI)
►▼
Show Figures

Figure 1
Open AccessArticle
Essential and Toxic Elements in Cereal-Based Complementary Foods for Children: Concentrations, Intake Estimates, and Health Risk Assessment
by
Ana Claudia Rocha Gerônimo, Elaine Silva de Pádua Melo, Regiane Santana da Conceição Ferreira Cabanha, Marta Aratuza Pereira Ancel and Valter Aragão do Nascimento
Sci 2025, 7(4), 164; https://doi.org/10.3390/sci7040164 - 6 Nov 2025
Abstract
►▼
Show Figures
Cereal-based complementary foods are widely consumed by children, yet limited data exist on their elemental composition and potential health risks. This study quantified As, Cd, Co, Cr, Cu, Fe, K, Mn, Mg, Mo, Ni, P, Pb, Se, Si, V, and Zn in eight
[...] Read more.
Cereal-based complementary foods are widely consumed by children, yet limited data exist on their elemental composition and potential health risks. This study quantified As, Cd, Co, Cr, Cu, Fe, K, Mn, Mg, Mo, Ni, P, Pb, Se, Si, V, and Zn in eight commercial cereal-based products collected in Campo Grande, Brazil, using inductively coupled plasma optical emission spectrometry (ICP OES). Arsenic, cadmium, cobalt, and chromium were consistently below the detection limit. Phosphorus and potassium were the predominant elements across brands, followed by Fe, Mg, and Zn, with significant inter-brand variability (Kruskal–Wallis, p < 0.05). Lead was detected in Brands 1–5 (0.11–0.41 mg/kg), but it was below the limit of detection (LOD = 0.003 mg/L) in the other samples. Estimated daily intake (DI) values at 30 g/day and 90 g/day showed that Fe, Zn, Mn, and Se frequently met or exceeded dietary reference intakes for children aged 1–3 years, while Cu, Ni, and P remained below tolerable levels. Comparison with tolerable upper intake levels and ATSDR minimal risk levels indicated that higher consumption (90 g/day) could result in excess intake of Mn, Zn, and Se, with Pb contributing to cumulative hazard indices above the safety threshold (HI > 1). These findings emphasize the dual role of cereal-based foods as important nutrient sources and potential contributors to excessive trace element exposure in young children.
Full article

Figure 1
Open AccessArticle
Wind and Seasonal Variabilities of Concentrations of Oxides of Nitrogen, Measured at Giordan Lighthouse Geosciences Observatory, Gozo (Maltese Archipelago)
by
Martin Saliba and Alfred Micallef
Sci 2025, 7(4), 163; https://doi.org/10.3390/sci7040163 - 6 Nov 2025
Abstract
Concentrations of oxides of nitrogen (NOx), as the sum total of nitric oxide (NO) and nitrogen dioxide (NO2), the individual parts, i.e., NO and NO2, (NOx = NO + NO2), and wind speed and
[...] Read more.
Concentrations of oxides of nitrogen (NOx), as the sum total of nitric oxide (NO) and nitrogen dioxide (NO2), the individual parts, i.e., NO and NO2, (NOx = NO + NO2), and wind speed and direction measurements were gathered over a thirteen-year period (2011–2023) at the Giordan Lighthouse Geosciences Observatory, located on the Island of Gozo, forming part of the Maltese Archipelago (Central Mediterranean). The atmospheric concentration measurements were recorded with a Thermo Scientific Model 42i NOx analyser, which employs the chemiluminescence technique to detect atmospheric traces of NOx concentrations. In this case study, an investigation was conducted to understand the wind and seasonal variabilities of the measured concentrations. The highest NOx concentrations occurred when the prevailing wind originated from the SE, while a broad minimum was observed when the wind blew from the S–W sector. The maxima were primarily associated with land-based sources, predominantly vehicular emissions on the main island, i.e., Malta. The amplitudes for NO, NO2, and NOx in relation to wind direction were 63%, 125%, and 121%, respectively. Significant variabilities were observed during the autumn season. Regarding wind speed, the NOx concentrations reached their peak during high-wind-speed events, which are associated with transboundary pollution. A secondary broad maximum was observed for wind forces between 2 and 4, while the lowest concentrations were recorded at wind force 9. The NOx concentrations exhibited a seasonal maximum in spring and a minimum in winter, which contrasts with the findings from the Monte Cimone station in Italy. The seasonal amplitudes for NO, NO2, and NOx were 46%, 15%, and 17%, respectively. It is evident that NO concentrations exhibited a greater seasonal variability, whereas NO2 concentrations demonstrated significant variability in relation to wind direction.
Full article
(This article belongs to the Section Environmental and Earth Science)
►▼
Show Figures

Figure 1
Open AccessReview
Understanding Fatigue: A Psychological Framework for Health and Performance
by
Andrew M. Lane, Dominic Micklewright and Carla Meijen
Sci 2025, 7(4), 162; https://doi.org/10.3390/sci7040162 - 6 Nov 2025
Abstract
►▼
Show Figures
Fatigue is a multidimensional phenomenon with profound implications for performance, health, and wellbeing. Its complexity means that no single discipline can adequately explain its causes or management, highlighting the need for integrative approaches. This article introduces the F.L.A.M.E.S. framework, a psychological model that
[...] Read more.
Fatigue is a multidimensional phenomenon with profound implications for performance, health, and wellbeing. Its complexity means that no single discipline can adequately explain its causes or management, highlighting the need for integrative approaches. This article introduces the F.L.A.M.E.S. framework, a psychological model that integrates self-report, physiological, emotional, and contextual perspectives on fatigue. The framework combines validated assessment tools with evidence-based management strategies including goal setting, motivational self-talk, attentional control, and emotion regulation and embeds these within proactive, reactive, and preventative approaches. Applications are illustrated through case studies in sport, healthcare, and education, showing how the model can be co-constructed with practitioners to ensure ecological validity and uptake. By linking mechanisms to management and scaling solutions across domains, the F.L.A.M.E.S. framework provides a roadmap for enhancing performance, resilience, and sustainable wellbeing.
Full article

Figure 1
Open AccessArticle
Improvement and Maturation of Liquid Biofertilizers in Series-Connected Biodigesters: Comparative Analysis of Guinea Pig Manure and Vermicompost Leachate
by
Juan Pablo Gómez-Montoya, Yoisdel Castillo-Alvarez, Luis Felipe Ortiz-Dongo, Richard Solórzano, Alisson Dahian Patiño-Agudelo, Mario Luna-delRisco and Carlos E. Arrieta-Gonzalez
Sci 2025, 7(4), 161; https://doi.org/10.3390/sci7040161 - 5 Nov 2025
Abstract
The recovery of livestock waste through multistage anaerobic digestion represents a key strategy for producing high-efficiency liquid biofertilizers within circular economy frameworks. This study compared two underexplored substrates—guinea pig manure and vermicompost leachate (VL)—processed in series biodigesters to evaluate their nutrient composition and
[...] Read more.
The recovery of livestock waste through multistage anaerobic digestion represents a key strategy for producing high-efficiency liquid biofertilizers within circular economy frameworks. This study compared two underexplored substrates—guinea pig manure and vermicompost leachate (VL)—processed in series biodigesters to evaluate their nutrient composition and agronomic performance. The guinea pig manure biol exhibited higher macronutrient concentrations (N = 1.09–3.74 g L−1; P = 0.06–0.64 g L−1; K = 1.85–3.20 g L−1) and electrical conductivity (14.1–26.5 mS cm−1), while VL presented a more balanced nutrient profile (N = 0.65–0.71 g L−1; P = 0.04–0.09 g L−1; K = 2.46–3.76 g L−1) and slightly lower salinity (15.0–17.2 mS cm−1). Micronutrient levels (Fe, Mn, Zn, B) exceeded the reference thresholds established by EU Regulation 2019/1009 for liquid fertilizers, suggesting the need for dilution prior to field application. In maize field trials, VL diluted 1:7 increased above-ground biomass by 28%, and guinea pig biol diluted 1:10 achieved a 22% increase compared to the control, confirming their biostimulant potential. However, the high sodium content (848–1024 mg L−1) may limit application on saline or poorly drained soils, requiring adaptive agronomic management. These findings demonstrate that multistage anaerobic digestion effectively transforms unconventional organic waste into nutrient-rich biofertilizers, expanding the scientific foundation for alternative substrates and reinforcing their potential to enhance Andean smallholder agriculture, nutrient recycling, and food security within a sustainability-oriented bioeconomy.
Full article
(This article belongs to the Section Environmental and Earth Science)
►▼
Show Figures

Figure 1
Open AccessArticle
Investigation and Health Risk Assessment of Potentially Toxic Elements in Hair-Dye Products Sold in Brazil and Paraguay
by
Gelson Martins da Silva, Marta Aratuza Pereira Ancel, Regiane Santana da Conceição Ferreira Cabanha, Amanda Lucy Farias de Oliveira, Ana Carla Pinheiro Lima, Andréia Cristina Lopes Corrêa, Marcelo Luiz Brandão Vilela, Diego Azevedo Zoccal Garcia, Omar Dias Lacerda, Elaine Silva de Padua Melo, Ademir da Silva Alves Junior and Valter Aragão do Nascimento
Sci 2025, 7(4), 160; https://doi.org/10.3390/sci7040160 - 5 Nov 2025
Abstract
►▼
Show Figures
Hair dyes are widely used cosmetic products that can contain trace metals and metalloids, posing potential health risks through dermal exposure. This study aimed to assess and compare the concentrations of selected metals and metalloids in six brands of commercial hair dyes sold
[...] Read more.
Hair dyes are widely used cosmetic products that can contain trace metals and metalloids, posing potential health risks through dermal exposure. This study aimed to assess and compare the concentrations of selected metals and metalloids in six brands of commercial hair dyes sold in Brazil and Paraguay and to evaluate their average daily dermal exposure doses, hazard quotients, hazard indices, and carcinogenic risk. Concentrations of Cr, Cd, Co, Cu, Fe, Mn, Mo, Ni, As, Al, Pb, Ba, Ag, and Zn in hair dye were quantified by standardized analytical methods. The Paraguayan brand showed the highest levels for several elements, including As (4.17 mg/kg), Al (130.276 mg/kg), and Fe (30.033 mg/kg). Estimated dermal exposure doses reached up to 3.35 × 10−6 mg/kg/day for arsenic, 1.68 × 10−3 mg/kg/day for aluminum, and 8.59 × 10−8 mg/kg/day for chromium. Although all hazard indices remained below 1, suggesting low non-carcinogenic risk, the calculated carcinogenic risk for arsenic in the Paraguayan product was 1.23 × 10−5, entering the medium-risk range. These findings highlight relevant differences in raw material control and potential cumulative health risks, especially for frequent users. Continuous quality control, harmonized regulatory standards, clear labeling, and further biomonitoring studies are strongly recommended to minimize long-term exposure to toxic elements in hair dye formulations and to ensure safer consumer products.
Full article

Figure 1
Open AccessArticle
Personalized Prediction of the Time to Loss of Response to Azacytidine in MDS Patients
by
Sotirios Vantarakis, Dimitris Koparanis, Theodoros Spyropoulos, Konstantinos Liapis, Ioannis Kotsianidis and Theodoros Moysiadis
Sci 2025, 7(4), 159; https://doi.org/10.3390/sci7040159 - 3 Nov 2025
Abstract
►▼
Show Figures
Azacytidine is the only approved treatment for patients with higher-risk myelodysplastic syndromes (MDS); yet less than half of the patients will achieve a response, whereas the duration of response is highly heterogeneous and there are no predictors for response duration. The aim of
[...] Read more.
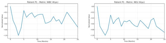
Azacytidine is the only approved treatment for patients with higher-risk myelodysplastic syndromes (MDS); yet less than half of the patients will achieve a response, whereas the duration of response is highly heterogeneous and there are no predictors for response duration. The aim of this study is to estimate the patient’s time to loss of response (LoR) to azacytidine based on clinical measurements during treatment. To this end, a personalized prediction framework is proposed that estimates the LoR of a new patient using a patient similarity-based approach. Namely, the new patient’s clinical data—represented as a multivariate time series—are compared to a reference set of patients. The comparison uses distance metrics that quantify how similar two patients’ time series are, assuming patients with similar trajectories tend to have similar LoR. Then, the LoR of the new patient is predicted by averaging the outcomes of the most similar reference patients. The pipeline includes a data normalization strategy that centers each feature on its baseline value and scales it to highlight relative changes and distance metrics to quantify similarity. Both real-world and simulated data were utilized to evaluate the proposed methodology, employing the leave-one-out validation and the Mean Absolute Percentage Error (MAPE) to assess accuracy. The estimated MAPE was found to be 30.52% and 11.82% in the real-world and simulated dataset, respectively. The best and most robust predictions were achieved using the Euclidean distance metric and setting the number of most similar patients around three to five. This study proposes a personalized predictive approach for the LoR to azacitidine in the MDS clinical setting, demonstrating potential for a serviceable prediction of LoR and forming the foundation for further research.
Full article

Figure 1
Open AccessArticle
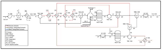
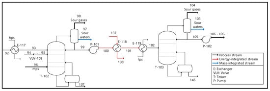
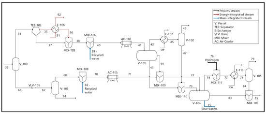
Assessment of a Mass and Energy-Integrated Gas Oil Hydrocracking Process via Water–Energy–Product Technical Indicators
by
Sofía García-Maza, Segundo Rojas-Flores and Ángel Darío González-Delgado
Sci 2025, 7(4), 158; https://doi.org/10.3390/sci7040158 - 3 Nov 2025
Abstract
►▼
Show Figures
The increasing demand for industrial resource optimization has driven the creation of integrated methodologies for the technical assessment of complex operations such as gas oil hydrocracking. This study examines the technical performance of a mass and energy-integrated gas oil hydrocracking process using the
[...] Read more.
The increasing demand for industrial resource optimization has driven the creation of integrated methodologies for the technical assessment of complex operations such as gas oil hydrocracking. This study examines the technical performance of a mass and energy-integrated gas oil hydrocracking process using the Extended Water–Energy–Product (E-WEP) methodology, which enables the quantification of 12 key indicators related to water, energy, and raw material usage. The research addresses the challenge of high demineralized water consumption in conventional hydrocracking processes. The findings show a production yield of 95.77% and a recycled hydrogen reuse rate of 67.99%, expressed as the Index of Reused Unconverted Material (IRUM). In terms of water use, fresh water demand decreased to 26.99 m3/h and wastewater discharge to 21 m3/h, although 77.79% of the total water processed is released as effluent, corresponding to the Wastewater Production Ratio (WPR). From the energy standpoint, total energy consumption increased to 2966.57 MMBTU/h, primarily due to the use of additional electrical equipment for mass integration. The Total Cost of Energy (TCE) reached 3,563,840.10 USD/day, with electricity (1630.82 kWh/t) as the dominant source, negatively influencing the process’s economic efficiency. Despite this energy drawback, the evaluated configuration achieves the most sustainable water use compared to conventional and integrated PVC production schemes, underscoring the importance of adopting holistic evaluations that jointly address technical efficiency, environmental impact, and economic feasibility.
Full article

Figure 1
Open AccessArticle
Isolation and Characterization of a Novel Bacteriophage KpCCP1, Targeting Multidrug-Resistant (MDR) Klebsiella Strains
by
Boris Parra, Maximiliano Matus-Köhler, Fabiola Cerda-Leal, Elkin Y. Suárez-Villota, Matias I. Hepp, Andrés Opazo-Capurro and Gerardo González-Rocha
Sci 2025, 7(4), 157; https://doi.org/10.3390/sci7040157 - 2 Nov 2025
Abstract
►▼
Show Figures
Antimicrobial resistance (AMR) is a major public health threat that urgently requires alternative strategies to address this challenge. Klebsiella spp. are among the most important clinical pathogens and a leading cause of opportunistic nosocomial infections, with high morbidity and mortality associated with strains
[...] Read more.
Antimicrobial resistance (AMR) is a major public health threat that urgently requires alternative strategies to address this challenge. Klebsiella spp. are among the most important clinical pathogens and a leading cause of opportunistic nosocomial infections, with high morbidity and mortality associated with strains resistant to last-line antimicrobials such as carbapenems. Bacteriophages are considered a promising therapeutic option for treating infections caused by Klebsiella strains. Hence, the aim of this work was to isolate and characterize a phage capable of infecting carbapenem-resistant Klebsiella strains. The phage KpCCP1 was isolated using the double layer agar method (DLA), from the influent of a wastewater treatment plant, which was characterized through phenotypic and genomic analyses. Morphological characteristics were determined using TEM, and its host range was evaluated against a collection of 133 Klebsiella strains. Its whole genome was sequenced using the Illumina NovaSeq X Plus platform and then assembled and annotated. VICTOR was used for phylogenetic analysis of the isolated phage, and VIRIDIC to compare its genome with those of its closest relatives. KpCCP1 is a tailed dsDNA lytic phage with a genome size of 177,276 bp and a GC content of 41.82%. It encodes 292 ORFs, including two tRNA genes. Phage KpCCP1 is a member of the Slopekvirus genus in the Straboviridae family. It is capable of infecting 22 carbapenem-resistant Klebsiella strains, including K. pneumoniae and K. michiganensis. Notably, it does not contain virulence or antibiotic resistance genes and harbors putative anti-CRISPR genes, therefore representing a promising candidate for phage therapy against clinically critical Klebsiella strains.
Full article

Figure 1
Open AccessArticle
Sustainable Extraction of Flavonoids from Citrus Waste: A Fast and Simple Approach with UHPLC-PDA ESI-MS Characterization
by
Julia Morales, Alejandro Medina and Almudena Bermejo
Sci 2025, 7(4), 156; https://doi.org/10.3390/sci7040156 - 2 Nov 2025
Abstract
►▼
Show Figures
Citrus fruit processing, mainly for fresh juice production in the food industry, generates significant amounts of residues and by-products enriched with bioactive components. Peels are the primary waste fraction of citrus fruits, along with discarded pulp and seeds. This study aimed to identify
[...] Read more.
Citrus fruit processing, mainly for fresh juice production in the food industry, generates significant amounts of residues and by-products enriched with bioactive components. Peels are the primary waste fraction of citrus fruits, along with discarded pulp and seeds. This study aimed to identify the most fast and sustainable extraction process for flavonoids on a laboratory scale by varying the solvent and extraction methodology, and comparing the yields in order to evaluate their influence on total and individual flavonoid content. A chromatographic analysis was also performed using ultrahigh-performance liquid chromatography (UHPLC) with a 10 min run time. Our focus was on selecting the most user-friendly and cost-effective methodology. Ultrasound- and microwave-assisted extraction equipment were used with green solvents (water and ethanol) and compared for their efficiency in recovering flavonoid compounds from a mixture of peel and pulp. For this study, two widely cultivated Mediterranean citrus varieties were selected: ‘Marsh’ seedless grapefruits (Citrus paradisi Macf.) and ‘Comun’ mandarins (C. deliciosa Ten.). Lab-scale extraction results showed that ultrasound-assisted extraction with a simple ultrasonic bath, using an ethanol–water mixture provided the highest total flavonoid recovery and improved the extraction of key flavanones such as hesperidin, narirutin, and naringin. All ethanol–water mixtures tested (1:1, 7:3, and 3:7) yielded higher flavonoid levels in grapefruit (approximately 2500 mg/100 g DW) and mandarin (approximately 1200 mg/100 g DW) wastes compared with water or ethanol alone. This method offers a scalable and green strategy for valorizing citrus residues.
Full article

Figure 1
Open AccessReview
Antioxidant Activity and Oxidative Stability of Flaxseed and Its Processed Products: A Review
by
Yuliya Frolova, Roman Sobolev and Alla Kochetkova
Sci 2025, 7(4), 155; https://doi.org/10.3390/sci7040155 - 2 Nov 2025
Abstract
Flaxseed (Linum usitatissimum) is one of the most important crops worldwide due to its nutritional and functional properties. Given the diversity of flax and its processed products, this review aimed to systematize and analyze data on their antioxidant properties, oxidative stability,
[...] Read more.
Flaxseed (Linum usitatissimum) is one of the most important crops worldwide due to its nutritional and functional properties. Given the diversity of flax and its processed products, this review aimed to systematize and analyze data on their antioxidant properties, oxidative stability, and content of biologically active substances. The literature search was conducted using the following databases: Scopus and The Lens. This review examines the approaches to studying the antioxidant properties, oxidative stability, and content of biologically active substances of flax and its processed products, which are used in the food industry, highlighting the advantages and limitations of the methods employed. For the analysis of AOA and OS in flaxseeds and their processing products, the most common approach is the in vitro model. For AOA assessment, non-standardized methods such as DPPH•, FRAP, and ABTS•+ are most frequently used, while standard methods for determining OS (PV, AV, p-AnV, CDs, CTs, TBARSs, OSI) are employed. However, these parameters are integral and cannot fully explain the underlying processes. In our opinion, the most promising directions for further research are the standardization of methods for analyzing the antioxidant activity (AOA) of flaxseed and its processing products. Furthermore, expanding the methodological framework will lead to a better understanding of the mechanisms of oxidative processes and how to inhibit them. An expanded set of AOA assessment methods will allow researchers not only to study the action of antioxidants but also to predict it. This is particularly relevant since the same antioxidant can exhibit both antioxidant and pro-oxidant effects.
Full article
(This article belongs to the Section Chemistry Science)
►▼
Show Figures

Figure 1
Open AccessArticle
Geometric Optimization of Savonius Vertical-Axis Wind Turbines Using Full Factorial Design and Response Surface Methodology
by
Laura Velásquez, Juan Rengifo, Andrés Saldarriaga, Ainhoa Rubio-Clemente and Edwin Chica
Sci 2025, 7(4), 154; https://doi.org/10.3390/sci7040154 - 2 Nov 2025
Abstract
►▼
Show Figures
This study presents the geometric optimization of a Savonius-type VAWT with multi-element blade profiles using a full factorial design integrated with RSM. Two crucial geometric parameters, the blade twist angle ( ) and the aspect ratio ( ), were systematically
[...] Read more.
This study presents the geometric optimization of a Savonius-type VAWT with multi-element blade profiles using a full factorial design integrated with RSM. Two crucial geometric parameters, the blade twist angle ( ) and the aspect ratio ( ), were systematically varied to assess their influence on the power coefficient ( ). Experimental measurements were performed in a controlled wind tunnel environment, and a second-order regression equation was used to model the resulting data. The optimization approach identified the combination of and that maximized . The optimal configuration was achieved with a of 30° and an of 2.0, for which the experimentally measured power coefficient ( ) reached a value of 0.2326. The results confirm that lower twist angles and higher aspect ratios enhance aerodynamic efficiency, reduce manufacturing complexity, and improve structural reliability. These findings highlight the potential of Savonius turbines as competitive solutions for small-scale energy harvesting in low-wind-speed environments. Moreover, the identified optimal configuration provides a basis for future work that focuses on scaling the design, integrating power transmission and electrical generation components, and validating performance under real operating conditions.
Full article

Figure 1
Open AccessArticle
Quality Assessment of Cooked Ham from Medium-Heavy Pigs Fed with Antioxidant Blend
by
Raffaella Rossi, Carlo Corino, Sabrina Ratti, Edda Mainardi and Francesco Vizzarri
Sci 2025, 7(4), 153; https://doi.org/10.3390/sci7040153 - 1 Nov 2025
Abstract
The aim of the study was to evaluate the effect of pig dietary supplementation with an antioxidant mixture (150 mg of Vitamin E and 15 mg of verbascoside from Verbenaceae extract) for 38 days before slaughter on the quality parameters of cooked ham.
[...] Read more.
The aim of the study was to evaluate the effect of pig dietary supplementation with an antioxidant mixture (150 mg of Vitamin E and 15 mg of verbascoside from Verbenaceae extract) for 38 days before slaughter on the quality parameters of cooked ham. A total of 150 pigs were divided into two experimental groups: one receiving a control diet (C) and one a diet with the antioxidant blend (AO). Twenty pigs per treatment were randomly selected and slaughtered at about 135 kg of live weight. The results showed that cooked ham colour indexes and tenderness were not influenced (p > 0.05) by dietary treatment. The nutritional and sensory parameters were unaltered (p > 0.05) by the antioxidant supplementation. Dietary treatment positively influenced the oxidative stability (p < 0.05) of cooked ham from pigs fed the AO diet compared to the control diet. The present study suggests that dietary supplementation with an antioxidant blend for a short period (38 days) is able to improve the oxidative stability of cooked ham without impacting its chemical and sensory characteristics.
Full article
(This article belongs to the Section Biology Research and Life Sciences)
►▼
Show Figures

Figure 1
Open AccessReview
Human Versus Natural Influences on Climate and Biodiversity: The Carbon Dioxide Connection
by
W. Jackson Davis
Sci 2025, 7(4), 152; https://doi.org/10.3390/sci7040152 - 1 Nov 2025
Abstract
►▼
Show Figures
Human-sourced emissions of carbon dioxide (CO2) into the Earth’s atmosphere have been implicated in contemporary global warming, based mainly on computer modeling. Growing empirical evidence reviewed here supports the alternative hypothesis that global climate change is governed primarily by a natural
[...] Read more.
Human-sourced emissions of carbon dioxide (CO2) into the Earth’s atmosphere have been implicated in contemporary global warming, based mainly on computer modeling. Growing empirical evidence reviewed here supports the alternative hypothesis that global climate change is governed primarily by a natural climate cycle, the Antarctic Oscillation. This powerful pressure-wind-temperature cycle is energized in the Southern Ocean and teleconnects worldwide to cause global multidecadal warm periods like the present, each followed historically by a multidecadal cold period, which now appears imminent. The Antarctic Oscillation is modulated on a thousand-year schedule to create longer climate cycles, including the Medieval Warm Period and Little Ice Age, which are coupled with the rise and fall, respectively, of human civilizations. Future projection of these ancient climate rhythms enables long-term empirical climate forecasting. Although human-sourced CO2 emissions play little role in climate change, they pose an existential threat to global biodiversity. Past mass extinctions were caused by natural CO2 surges that acidified the ocean, killed oxygen-producing plankton, and induced global suffocation. Current human-sourced CO2 emissions are comparable in volume but hundreds of thousands of times faster. Diverse evidence suggests that the consequent ocean acidification is destroying contemporary marine phytoplankton, corals, and calcifying algae. The resulting global oxygen deprivation could smother higher life forms, including people, by 2100 unless net human-induced CO2 emissions into the atmosphere are ended urgently.
Full article

Figure 1
Highly Accessed Articles
Latest Books
E-Mail Alert
News
Topics
Topic in
Applied Sciences, Cryptography, JCP, JSAN, Sci, Symmetry
Trends and Prospects in Security, Encryption and Encoding
Topic Editors: Ki-Hyun Jung, Luis Javier García VillalbaDeadline: 31 December 2025
Topic in
Catalysts, Processes, Sci, Water, Sustainability
Advanced Oxidation Processes: Applications and Prospects, 2nd Volume
Topic Editors: Gassan Hodaifa, Antonio Zuorro, Joaquín R. Dominguez, Juan García Rodríguez, José A. Peres, Zacharias Frontistis, Mha AlbqmiDeadline: 31 January 2026
Topic in
Clean Technol., Energies, Sustainability, Applied Sciences, Sci
GIS-Driven Renewable Energy Solutions: Advancing Regional Development, Rural Electrification, and Universal Energy Access
Topic Editors: Javier Domínguez Bravo, Luis F. Zarzalejo, Markus BiberacherDeadline: 30 June 2026
Topic in
Applied Sciences, Cryptography, Electronics, Mathematics, Information, Sci, Entropy, JCP
Recent Developments and Applications of Image Watermarking
Topic Editors: Frederic Ros, Pedro M. B. TorresDeadline: 31 July 2026
Special Issues
Special Issue in
Sci
Feature Papers—Multidisciplinary Sciences 2025
Guest Editors: Claus Jacob, Ahmad Yaman AbdinDeadline: 31 December 2025
Special Issue in
Sci
Generative AI: Advanced Technologies, Applications, and Impacts
Guest Editors: Claus Jacob, Paolo Bellavista, Ognjen ArandjelovićDeadline: 30 April 2026
Special Issue in
Sci
Enhancing Health Through Physical Activity and Sports Science: Advances in Applied Research
Guest Editors: Giovanni Esposito, Tiziana D’Isanto, Gaetano AltavillaDeadline: 20 May 2026


