-
A Comparative Analysis of COVID-19 Response Measures and Their Impact on Mortality Rate -
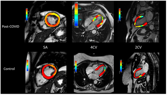
Long-Term Myocardial Involvement and Outcome in the Post-COVID-19 Condition -
The Impact of the COVID-19 Pandemic on Care Aides’ Job Satisfaction in Long-Term Care Facilities in Northern British Columbia: A Qualitative Study
Journal Description
COVID
COVID
is an international, peer-reviewed, open access journal on the study of coronaviruses, coronavirus-related diseases and global impact, published monthly online by MDPI.
- Open Access— free for readers, with article processing charges (APC) paid by authors or their institutions.
- High Visibility: indexed within ESCI (Web of Science), Scopus, CAPlus / SciFinder, and other databases.
- Journal Rank: CiteScore - Q2 (Immunology and Microbiology (miscellaneous))
- Rapid Publication: manuscripts are peer-reviewed and a first decision is provided to authors approximately 20.6 days after submission; acceptance to publication is undertaken in 3.4 days (median values for papers published in this journal in the first half of 2025).
- Recognition of Reviewers: APC discount vouchers, optional signed peer review, and reviewer names published annually in the journal.
Impact Factor:
1.0 (2024);
5-Year Impact Factor:
1.0 (2024)
Latest Articles
A Scoping Review of Long COVID and Menopause
COVID 2026, 6(1), 7; https://doi.org/10.3390/covid6010007 - 24 Dec 2025
Abstract
Background: According to the National Institute for Health and Care Excellence (NICE), long COVID refers to symptoms persisting for four weeks or more after acute infection, with over 100 identified, including fatigue, cognitive dysfunction, and breathlessness. Women aged 45–54 are disproportionately affected, overlapping
[...] Read more.
Background: According to the National Institute for Health and Care Excellence (NICE), long COVID refers to symptoms persisting for four weeks or more after acute infection, with over 100 identified, including fatigue, cognitive dysfunction, and breathlessness. Women aged 45–54 are disproportionately affected, overlapping with the typical age for perimenopause and menopause. This scoping review aimed to provide an overview of existing research on the intersection between long COVID and the menopausal transition. Methods: Five database (CINAHL ultimate, MEDLINE, ScienceDirect, Cochrane, and Scopus) searches yielded 387 articles; after removing 40 duplicates and screening 347 titles and abstracts, fourteen studies were reviewed in full, with seven meeting the inclusion criteria (examined both long COVID and menopause in their scope and are written in English language). Results: This scoping review identified a significant symptomatic overlap between long COVID and menopause reported by participants, particularly fatigue, cognitive difficulties, mood changes, and sleep disturbances. Preliminary evidence also suggests that hormonal fluctuations may influence symptom severity, though biological mechanisms remain insufficiently understood. Methodological limitations restrict generalisability, underscoring the need for longitudinal symptom tracking, diverse samples, and biomarker-informed studies. Recognising the intersection of long COVID and menopausal transition is essential for improving assessment, management, and targeted care for affected women.
Full article
(This article belongs to the Special Issue Long COVID: Pathophysiology, Symptoms, Treatment, and Management)
►
Show Figures
Open AccessArticle
Pandemic Lessons for Equitable Maternity Care: Cross-Cultural Perspectives from Immigrant Mothers in Spain
by
Sonia López-Gómez, Carolina Lechosa-Múñiz, Verónica Vejo-Landaida, Sonia Mateo-Sota, María Jesús Cabero and Carmen Sarabia-Cobo
COVID 2026, 6(1), 6; https://doi.org/10.3390/covid6010006 - 23 Dec 2025
Abstract
Background: The COVID-19 pandemic exacerbated pre-existing inequities in maternity care, particularly among culturally diverse and migrant women. Although data were collected during the early pandemic phase, revisiting these experiences offers valuable insights for strengthening equity, cultural safety, and system preparedness in maternal healthcare.
[...] Read more.
Background: The COVID-19 pandemic exacerbated pre-existing inequities in maternity care, particularly among culturally diverse and migrant women. Although data were collected during the early pandemic phase, revisiting these experiences offers valuable insights for strengthening equity, cultural safety, and system preparedness in maternal healthcare. Methods: A qualitative phenomenological–hermeneutic study was conducted in a tertiary maternity hospital in Spain. Semi-structured interviews were carried out with six women from diverse cultural backgrounds. Data were analysed inductively through thematic analysis, followed by a secondary interpretive review in 2024 to identify enduring implications for culturally safe, equitable, and crisis-resilient maternity care. Results: Four main themes emerged: (1) heightened fear and uncertainty surrounding hospital care; (2) emotional distress linked to restrictions on companionship and support; (3) disruption of culturally embedded postpartum practices, resulting in isolation; and (4) health literacy barriers and dependence on informal information sources. Despite these challenges, participants demonstrated notable adaptability and resilience. Conclusions: COVID-19 amplified structural inequities in maternity care for culturally diverse mothers. The findings highlight the need to reinforce cultural safety, health literacy support, language mediation, family-centred care, and emotional wellbeing. These insights may inform efforts to strengthen resilient and equitable maternal health systems and improve preparedness for future public health emergencies.
Full article
(This article belongs to the Special Issue COVID and Public Health)
Open AccessArticle
Balneotherapy Enhances Musculoskeletal Health and Fatigue in Post-COVID-19 Patients: Results from a Longitudinal Single Blind Randomized Trial
by
Lolita Rapolienė, Giedrė Taletavičienė, Aelita Bredelytė, Antonella Fioravanti and Arvydas Martinkėnas
COVID 2026, 6(1), 5; https://doi.org/10.3390/covid6010005 - 23 Dec 2025
Abstract
Background: Balneotherapy (BT) has been proposed as a supportive intervention for post-COVID-19 musculoskeletal (MSK) and fatigue-related symptoms; however, comparative evidence across different BT delivery modes remains limited. This study aimed to evaluate the long-term effects of a BT-based treatment program on MSK health
[...] Read more.
Background: Balneotherapy (BT) has been proposed as a supportive intervention for post-COVID-19 musculoskeletal (MSK) and fatigue-related symptoms; however, comparative evidence across different BT delivery modes remains limited. This study aimed to evaluate the long-term effects of a BT-based treatment program on MSK health and related functional outcomes in individuals with a history of COVID-19. Methods: This secondary analysis was derived from a multicenter, randomized, controlled, single-blinded trial conducted from January to September 2023 across six Lithuanian medical spa centers. Participants with a self-reported history of COVID-19 and persistent multisystem symptoms were assigned to one of three BT modalities or a control group. Primary outcomes included MSK pain, muscle tension and spasm, handgrip strength, and trunk flexibility. Secondary outcomes included fatigue, sleep, quality of life, and analgesic use. Assessments were performed at baseline, post-treatment, and at three- and six-month follow-ups. The 2-week BT program consisted of daily sessions of light pool exercise, mineral baths, sapropel body wraps, and halotherapy. Data were analyzed using repeated-measures GLM in IBM SPSS Statistics (version 28.0). Results: Significant time effects were observed for MSK pain, muscle tension, spasms, fatigue, sleep disturbance, flexibility, and quality of life (all p < 0.05). Improvements occurred primarily within groups and were most pronounced immediately post-treatment, with partial maintenance at 3–6 months. Between-group differences were modest; however, ambulatory BT, inpatient BT, and BT combined with nature therapy demonstrated greater long-term improvements in several outcomes. Conclusions: BT was associated with beneficial changes across MSK and psychosocial domains in individuals recovering from COVID-19, although differences between BT modalities were limited. These findings support BT as a complementary component within multimodal post-COVID rehabilitation frameworks and highlight the need for further research on long-term maintenance and individualized treatment strategies.
Full article
(This article belongs to the Special Issue Post-COVID-19 Muscle Health and Exercise Rehabilitation)
►▼
Show Figures

Figure 1
Open AccessArticle
Comparative Characteristics of the Immunometabolic Profile of Individuals with Newly Developed Metabolic Disorders and Classic Metabolic Syndrome
by
Victoria Tsvetkova, Malvina Todorova, Milena Atanasova, Irena Gencheva and Katya Todorova
COVID 2026, 6(1), 4; https://doi.org/10.3390/covid6010004 - 22 Dec 2025
Abstract
Introduction: Immune dysfunction plays a significant role in Metabolic syndrome, contributing to both insulin resistance and chronic low-grade inflammation. This immune dysfunction is characterized by overproduction of inflammatory cytokines among which of primary importance are tumor necrosis factor-alpha (TNF-α), interleukin-6 (IL-6) and (MCP-1),
[...] Read more.
Introduction: Immune dysfunction plays a significant role in Metabolic syndrome, contributing to both insulin resistance and chronic low-grade inflammation. This immune dysfunction is characterized by overproduction of inflammatory cytokines among which of primary importance are tumor necrosis factor-alpha (TNF-α), interleukin-6 (IL-6) and (MCP-1), whereas others such as interferon gamma (IFN-γ), IL-17A, and the anti-inflammatory IL-10 appear to be of secondary importance. Cytokines also play a significant role in Post-COVID disorders contributing to prolonged immune dysregulation and persistent subclinical inflammation. However, their role in the newly emerging metabolic disorders following infection remains poorly defined. Methods and materials: In the current study 78 patients (26 men and 52 women) were included, divided into two groups—group 1 (individuals with newly diagnosed carbohydrate disorders after proven COVID-19 or Post-COVID group; n = 35) and group 2 (COVID-19 negative persons with Metabolic Syndrome; n = 33). They were further divided into several subgroups according to type of metabolic disorder present. Standard biochemical, hormonal and immunological parameters were measured using ELISA and ECLIA methods, as well as some indices for assessment of insulin resistance were calculated using the corresponding formula. Results: Patients from both groups demonstrate similar metabolic parameters including BMI and unadjusted lipid and uric acid levels (p > 0.05). After adjustment for age, sex, and BMI revealed significant differences, Post-COVID status independently predicted higher fasting glucose, HbA1c, total cholesterol, LDL-cholesterol, triglycerides, uric acid, and insulin-resistance indices, indicating substantially impaired glycemic and metabolic control beyond traditional risk factors. Furthermore, the Post-COVID cohort demonstrated marked cytokine dysregulation, with significantly elevated levels of TNF-α, IFN-γ, IL-17A, and IL-10 after adjustment. Conclusions: The observed changes in both metabolic and immune parameters studied among the two groups show many similarities, but some significant differences have also been identified. Together, these findings indicate that Post-COVID metabolic dysfunction is characterized by inflammation-driven dyslipidemia, heightened oxidative stress, and persistent immune activation, distinguishing it from classical Metabolic syndrome.
Full article
(This article belongs to the Section Long COVID and Post-Acute Sequelae)
►▼
Show Figures

Figure 1
Open AccessSystematic Review
Nutritional Assessment of the Elderly Population with COVID-19: A Systematic Review
by
Elena Moreno-Guillamont, Amparo Moret Tatay, Mar Tripiana Rallo, María Auxiliadora Dea-Ayuela, Nadia San Onofre and Jose M. Soriano
COVID 2026, 6(1), 3; https://doi.org/10.3390/covid6010003 - 20 Dec 2025
Abstract
Background: Elderly individuals represent one of the populations most affected by COVID-19, exhibiting high vulnerability to malnutrition, sarcopenia, and poor clinical outcomes. The association between nutritional status and disease progression highlights the need for standardized assessment and targeted nutritional interventions. Methods: A systematic
[...] Read more.
Background: Elderly individuals represent one of the populations most affected by COVID-19, exhibiting high vulnerability to malnutrition, sarcopenia, and poor clinical outcomes. The association between nutritional status and disease progression highlights the need for standardized assessment and targeted nutritional interventions. Methods: A systematic review was performed using PubMed, Cochrane Library, and Google Scholar, covering studies published between January 2020 and October 2025. The review followed PRISMA guidelines and included studies evaluating nutritional status, screening tools, and nutritional support strategies for the elderly population (≥65 years old) with COVID-19 across inpatient, outpatient, and institutional care settings. Results: A total of seven studies met the inclusion criteria. Reported malnutrition prevalence ranged from 25% to 65%, increasing with both age and COVID-19 severity. The most frequently applied tools were the Mini Nutritional Assessment–Short Form (MNA-SF), the Global Leadership Initiative on Malnutrition (GLIM) criteria, and the Geriatric Nutritional Risk Index (GNRI). New evidence supports early nutritional screening, high-protein supplementation, and individualized dietary strategies to reduce complications and improve recovery trajectories. Conclusions: Nutritional risk screening and timely intervention are essential in the management of elderly patients with COVID-19. Standardized assessment tools and multidisciplinary nutrition approaches enhance clinical outcomes, minimize disease burden, and should remain integral components of geriatric care in infectious and post-pandemic contexts.
Full article
(This article belongs to the Section COVID Public Health and Epidemiology)
►▼
Show Figures

Figure 1
Open AccessArticle
Influence of Trust in Information Sources on Self-Rated Health Among Latino Day Laborers During the COVID-19 Pandemic
by
Jan Catindig, John Atkinson, Ana Llamas and Maria Eugenia Fernandez-Esquer
COVID 2026, 6(1), 2; https://doi.org/10.3390/covid6010002 - 20 Dec 2025
Abstract
This study examined the relationship between trust in COVID-19 information sources and self-rated health (SRH) among Latino Day Laborers (LDLs) and whether mental health mediated this association. Participants (N = 300) recruited at 18 job-seeking locations were interviewed in Spanish during November
[...] Read more.
This study examined the relationship between trust in COVID-19 information sources and self-rated health (SRH) among Latino Day Laborers (LDLs) and whether mental health mediated this association. Participants (N = 300) recruited at 18 job-seeking locations were interviewed in Spanish during November and December 2021. Validated scales were used to measure trust in formal (e.g., broadcast news, newspapers, and radio) and informal sources (e.g., friends, family, and social media) and mental health (depression, anxiety, and stress), with SRH measured with a single item. Mediation analysis was conducted using Hayes’ SPSS PROCESS macro. Higher trust in formal sources of information was related to lower SRH, but this relationship was not mediated by mental health. However, depression and anxiety were associated with a decrease in SRH. There were no significant direct or indirect effects between trust in informal sources and SRH. Depression and anxiety remained significant predictors of lower SRH. Further research is warranted on the mechanisms underlying these associations and the differential impact of information sources on vulnerable populations, such as LDLs, during health crises.
Full article
(This article belongs to the Section COVID Public Health and Epidemiology)
►▼
Show Figures

Figure 1
Open AccessBrief Report
Neurodivergence as a Risk Factor for Post-COVID-19 Syndrome
by
Rachael K. Raw, Jon Rees, Amy Pearson and David R. Chadwick
COVID 2026, 6(1), 1; https://doi.org/10.3390/covid6010001 - 19 Dec 2025
Abstract
Objectives: Neurodivergent (ND) individuals (e.g., autistic people) are more likely to experience health problems that are characterised by ‘Central Sensitisation’ (CS). Recent research suggests that a so-called ‘Long-COVID’ syndrome might also be explained by a heightened response to internal physiological stimuli, much like
[...] Read more.
Objectives: Neurodivergent (ND) individuals (e.g., autistic people) are more likely to experience health problems that are characterised by ‘Central Sensitisation’ (CS). Recent research suggests that a so-called ‘Long-COVID’ syndrome might also be explained by a heightened response to internal physiological stimuli, much like in myalgic encephalomyelitis/chronic fatigue syndrome (ME/CFS). The primary objective of this study was to establish whether individuals who scored highly on a measure of CS would be more likely to experience long-term symptoms of COVID-19. A secondary aim considered if having a Type D personality was also linked to ongoing COVID-19 symptoms. Method: Using a standardised assessment tool, we examined whether traits associated with autism would predict long-term COVID-19 symptoms in 267 Healthcare Workers (HCWs). We also used a measure of Type D personality to establish if negative affect and social inhibition were related to Long-COVID. Results: A higher number of autistic traits predicted COVID-19 symptoms that lasted more than 12 weeks regardless of formal autism diagnosis. A personality measure also showed that negative affect was associated with experiencing COVID-19 symptoms for 4–12 weeks, though the direction of causality in this case is uncertain. Conclusions: Our main findings were (i) more HCWs scored above threshold for neurodivergence than those who were self-declared as having been diagnosed as neurodivergent; (ii) while there was no association between long-term COVID-19 and self-declared neurodivergent status, scores for the ‘sensory reactivity’ item of a standardised autism scale was predictive of COVID-19 symptoms lasting beyond 12 weeks post-infection; and (iii) HCWs with Type D Personality were not more likely to experience long-term COVID-19.
Full article
(This article belongs to the Special Issue Long COVID: Pathophysiology, Symptoms, Treatment, and Management)
Open AccessArticle
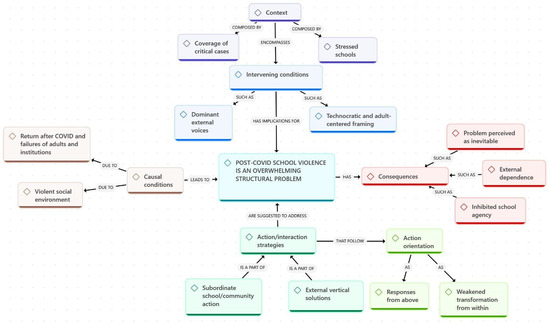
Press and School Violence: Subjective Theories in the Post-Pandemic Narratives in Chilean Online Newspapers
by
Fabiana Rodríguez-Pastene, Sara Sorza, Pablo J. Castro-Carrasco, Claudia Carrasco-Aguilar, Verónica Gubbins, Vladimir Caamaño-Vega and Martina Zelaya
COVID 2025, 5(12), 208; https://doi.org/10.3390/covid5120208 - 18 Dec 2025
Abstract
This study examines how the explanations about school violence are constructed in Chilean online newspapers after the country—which had the longest period of school closures—returned to in-person classes. During early 2022, several complaints of school violence surged compared to the lockdown years, prompting
[...] Read more.
This study examines how the explanations about school violence are constructed in Chilean online newspapers after the country—which had the longest period of school closures—returned to in-person classes. During early 2022, several complaints of school violence surged compared to the lockdown years, prompting questions about how the media shaped public interpretations of this rise. Using a content analysis of three Chilean online newspapers (“SoyChile”, “ElMostrador”, and “LUN”), this study reconstructed the Subjective Theories (STs) conveyed in their coverage. All articles (n = 50) published during three strategic periods of the 2022 school year were analyzed to identify explicit and implicit theories about the causes, intervening conditions, and strategies for addressing school violence. The most prevalent ST framed school violence as a structural problem, appearing 27 times. This narrative portrays the phenomenon as both inevitable and beyond the control of key actors, such as caregivers, teachers, school leaders, authorities, and students, ultimately reducing perceived accountability and agency in prevention or intervention efforts. Media discourse tended to legitimize explanations that locate school violence outside the sphere of individual or institutional responsibility.
Full article
(This article belongs to the Section Long COVID and Post-Acute Sequelae)
►▼
Show Figures

Figure 1
Open AccessReview
Neurological Sequelae of Long COVID: Mechanisms, Clinical Impact and Emerging Therapeutic Insights
by
Muhammad Danial Che Ramli, Beevenna Kaur Darmindar Singh, Zakirah Zainal Abidin, Athirah Azlan, Amanina Nurjannah, Zaw Myo Hein, Che Mohd Nasril Che Mohd Nassir, Rajesh Thangarajan, Noor Aishah Bt. Mohammed Izham and Suresh Kumar
COVID 2025, 5(12), 207; https://doi.org/10.3390/covid5120207 - 16 Dec 2025
Abstract
The COVID-19 pandemic has demonstrated that its effects go far beyond the initial respiratory illness, with many survivors experiencing lasting neurological problems. Some patients develop a condition known as Long COVID, or post-acute sequelae of SARS-CoV-2 infection (PASC), which includes current issues such
[...] Read more.
The COVID-19 pandemic has demonstrated that its effects go far beyond the initial respiratory illness, with many survivors experiencing lasting neurological problems. Some patients develop a condition known as Long COVID, or post-acute sequelae of SARS-CoV-2 infection (PASC), which includes current issues such as reduced cognitive function, chronic headaches, depression, neuropathic pain, and sensory disturbances. These symptoms can severely disrupt daily life and overall well-being. In this narrative review, we provide an overview of current understanding regarding the neurological effects of COVID-19, with a focus on Long COVID. We discuss possible underlying mechanisms, including direct viral invasion of the nervous system, immune-related damage, and vascular complications. We also summarize findings from cohort studies and meta-analyses that explore the causes, symptom patterns, and frequency of these neurological issues. Approximately one-third of people who have had COVID-19 report neurological symptoms, especially those who experienced severe illness or were infected with pre-Omicron variants. Emerging research has identified potential biomarkers such as neurofilament light chain (NFL) and glial fibrillary acidic protein (GFAP) that may help in diagnosis. Treatment approaches under investigation include antiviral medications, nutraceuticals, and comprehensive rehabilitation programs. Factors like older age, existing health conditions, and genetic differences in ACE2 and TMPRSS2 genes may affect an individual’s risk. To effectively address these challenges, current research is essential to improve diagnostic methods, develop targeted treatments, and enhance rehabilitation strategies. Ultimately, a coordinated, multidisciplinary effort is crucial to reduce the neurological impact of Long COVID and support better recovery for patients.
Full article
(This article belongs to the Special Issue Exploring Neuropathology in the Post-COVID-19 Era)
►▼
Show Figures

Figure 1
Open AccessArticle
Gene-Level Analyses of Novel Olfactory-Related Signal from Severe SARS-CoV-2 GWAS Reveal Association with Disease Mortality
by
Yu Chen Zhao, Xinan Wang, Yujia Lu, Rounak Dey, Yuchen Liu, Francesca Giacona, Elizabeth A. Abe, Emma White, Li Su, Qingyi Wei, Xihong Lin, Lorelei A. Mucci, Jehan Alladina and David C. Christiani
COVID 2025, 5(12), 206; https://doi.org/10.3390/covid5120206 - 14 Dec 2025
Abstract
Importance: The coronavirus disease 2019 (COVID-19) was the third leading cause of mortality in the United States for three years in a row. The genetic contributions to disease severity remain unclear and many previously identified single nucleotide polymorphisms (SNPs) have not been replicated
[...] Read more.
Importance: The coronavirus disease 2019 (COVID-19) was the third leading cause of mortality in the United States for three years in a row. The genetic contributions to disease severity remain unclear and many previously identified single nucleotide polymorphisms (SNPs) have not been replicated nor linked with functional significance. Objective: To identify SNPs associated with mortality among hospitalized COVID-19 patients supplemented by expression quantitative trait loci (eQTL) evidence to infer plausible functional mechanisms related to COVID-19 severity. Design: A quality-controlled genome-wide association study (GWAS) supported by robust gene-level omnibus kernel association tests (SKAT-O), functional prediction, and eQTL analyses of the top GWAS signal. Setting: Massachusetts General Hospital (MGH). Participants: 370 adult ICU patients with SARS-CoV-2 infection and acute hypoxemic respiratory failure and floor patients with mild hypoxemia managed with supplemental oxygen consecutively admitted to MGH between March and June 2020 (Surge 1), and January and March 2021 (Surge 2) with baseline clinical characteristics and demographics collected. Exposures: Low-pass genotyped SNPs from whole blood and aggregated SNP-sets of potential disease susceptibility loci with 500 kb flanking regions. Main Outcomes & Measures: Genome-wide individual SNP associations and SNP-set associations with mortality outcomes from 370 severe COVID-19 cases. Results: After LD pruning (<0.8) and false discovery rate adjustment (<0.05), we identified rs7420371 G>A of the receptor transporter protein 5 (RTP5) gene as the top independent signal significantly associated with 30- and 60-day mortality among severe COVID-19 patients (OR, 2.32; 95% CI, 1.59–3.39; p = 4.92 × 10−9 and OR, 2.06; 95% CI, 1.43–2.97; p = 5.43 × 10−8, respectively). SKAT-O analyses on the RTP5 SNP-set showed associations with both mortality outcomes (p = 5.90 × 10−5 and 6.17 × 10−5, respectively). eQTL analysis showed rs7420371 A allele significantly upregulated the mRNA expression of RTP5 in 266 cerebellum tissues, in 277 cerebellar hemisphere tissues, and in 270 cerebral cortex samples. Conclusions & Relevance: We discovered a novel, independent, and potentially functional SNP RTP5 rs7420371 G>A to be significantly associated with COVID-19 mortality. The A allele is significantly associated with elevated mRNA expression of RTP5 in the brain, an important protein coding gene that modulates olfactory binding and taste perceptions in response to SARS-CoV-2 infection.
Full article
(This article belongs to the Section Long COVID and Post-Acute Sequelae)
►▼
Show Figures

Figure 1
Open AccessArticle
Developing a Long COVID Case Definition: Using Machine Learning to Distinguish Long COVID Based on Symptom Presentation
by
Leonard A. Jason, Jacob Furst, Lauren Ruesink and Ben Z. Katz
COVID 2025, 5(12), 205; https://doi.org/10.3390/covid5120205 - 14 Dec 2025
Abstract
Efforts have been made to develop a case definition for Long COVID, with results differing on whether the case definition should be specific and exclusive, or broad and easily generalizable. Each of these methods has been subject to limitations. As most efforts have
[...] Read more.
Efforts have been made to develop a case definition for Long COVID, with results differing on whether the case definition should be specific and exclusive, or broad and easily generalizable. Each of these methods has been subject to limitations. As most efforts have focused on symptoms, inclusion criteria have often relied on the binary occurrence of a symptom. The current study uses a more detailed measure that considers the frequency and severity of symptoms in a sample of individuals with Long COVID and matched controls who recovered from acute SARS-CoV-2 infection. Patients were diagnosed with Long COVID in a systematic process involving their completion of quantitative questionnaires, qualitative interviews, a physical examination, and general laboratory testing to rule out other diagnoses. Since samples were comparatively small given the number of symptoms investigated, Leave One Out Cross-Validation (LOOCV) was used to develop LASSO regression models to determine which symptoms best distinguished Long COVID from recovered controls. An ideal threshold for classifying Long COVID based on symptomatology was developed using a receiver operator characteristics (ROC) curve. The model presented in this article identified Long COVID with high accuracy. The importance of smell/taste was lessened in the current study, and gastrointestinal symptoms took on greater prominence in our study. It is possible to achieve high accuracy in differentiating those with Long COVID from those who have recovered. It is important to specify criteria of Long COVID and to measure symptoms comprehensively to identify those with Long COVID. Reliably identifying those who have developed Long COVID will help in the formulation of treatment strategies.
Full article
(This article belongs to the Special Issue Long COVID: Pathophysiology, Symptoms, Treatment, and Management)
►▼
Show Figures

Figure 1
Open AccessArticle
Association Between Methylprednisolone and the Increase of Respiratory Infections in COVID-19 Patients in the Intensive Care Unit
by
Eduardo Tuta-Quintero, Alirio Bastidas, Esteban García-Gallo, Emilio Díaz, María Bodí, Jordi Solé-Violán, Ricard Ferrer, Antonio Albaya-Moreno, Lorenzo Socias, Ángel Estella, Ana Loza-Vazquez, Ruth Jorge-García, Isabel Sancho, Ignacio Martin-Loeches, Alejandro Rodriguez and Luis Felipe Reyes
COVID 2025, 5(12), 204; https://doi.org/10.3390/covid5120204 - 8 Dec 2025
Abstract
Background: This study aimed to assess whether methylprednisolone treatment, while effective in reducing COVID-19 mortality, increases the risk of intensive-care-unit-acquired respiratory tract infections (RTI-ICU) in critically ill patients. Methods: This was a multicenter prospective cohort study conducted in ten countries across Latin America
[...] Read more.
Background: This study aimed to assess whether methylprednisolone treatment, while effective in reducing COVID-19 mortality, increases the risk of intensive-care-unit-acquired respiratory tract infections (RTI-ICU) in critically ill patients. Methods: This was a multicenter prospective cohort study conducted in ten countries across Latin America and Europe. It included patients over 18 years of age with confirmed SARS-CoV-2 infection who required ICU admission. A multivariable logistic regression analysis and propensity score matching (PSM) were performed to determine the association between methylprednisolone treatment and RTI-ICU. Results: A total of 3239 patients were included, of whom 1527 patients (47.1%) were treated with methylprednisolone. Methylprednisolone treatment was associated with a higher risk of developing RTI-ICU (OR = 1.59; 95% CI: 1.33–1.91). Patients with RTI-ICU had a significantly higher average number of days on invasive mechanical ventilation (IMV) (24.6, SD: 15.9 vs. 9.5, SD: 11.7; p < 0.001), longer hospital stays (40 days, SD: 24.9 vs. 24.4 days, SD: 18.7; p < 0.001), and higher ICU mortality (39.2%, 259/660 vs. 29.2%, 754/2579; p < 0.001). Conclusions: Methylprednisolone treatment is associated with an increased risk of RTI-ICU in critically ill patients with COVID-19. RTI-ICU was linked to higher mortality, a greater need for invasive mechanical ventilation, prolonged ICU stay, elevated leukocyte and C-reactive protein levels, and a higher comorbidity burden. However, methylprednisolone may not be the sole factor explaining these differences, as residual confounding related to baseline disease severity and comorbidities could have influenced the outcomes.
Full article
(This article belongs to the Special Issue COVID and Public Health)
►▼
Show Figures

Figure 1
Open AccessArticle
Temporal Profiling of SARS-CoV-2 Variants Using BioEnrichPy: A Network-Based Insight into Host Disruption and Neurodegeneration
by
Sreelakshmi Kalayakkattil, Ananthakrishnan Anil Indu, Punya Sunil, Haritha Nekkanti, Smitha Shet and Ranajit Das
COVID 2025, 5(12), 203; https://doi.org/10.3390/covid5120203 - 5 Dec 2025
Abstract
SARS-CoV-2, the virus responsible for COVID-19, disrupts human cellular pathways through complex protein–protein interaction, contributing to disease progression. As the virus has evolved, emerging variants have exhibited differences in transmissibility, immune evasion, and pathogenicity, underscoring the need to investigate their distinct molecular interactions
[...] Read more.
SARS-CoV-2, the virus responsible for COVID-19, disrupts human cellular pathways through complex protein–protein interaction, contributing to disease progression. As the virus has evolved, emerging variants have exhibited differences in transmissibility, immune evasion, and pathogenicity, underscoring the need to investigate their distinct molecular interactions with host proteins. In this study, we constructed a comprehensive SARS–CoV–2–human protein–protein interaction network and analyzed the temporal evolution of pathway perturbations across different variants. We employed computational approaches, including network-based clustering and functional enrichment analysis, using our custom-developed Python (v3.13) pipeline, BioEnrichPy, to identify key host pathways perturbed by each SARS-CoV-2 variant. Our analyses revealed that while the early variants predominantly targeted respiratory and inflammatory pathways, later variants such as Delta and Omicron exerted more extensive systemic effects, notably impacting neurological and cardiovascular systems. Comparative analyses uncovered distinct, variant-specific molecular adaptations, underscoring the dynamic and evolving nature of SARS-CoV-2–host interactions. Furthermore, we identified host proteins and pathways that represent potential therapeutic vulnerabilities, which appear to have co-evolved with viral mutations.
Full article
(This article belongs to the Special Issue Artificial Intelligence and Machine Learning Applications for Developing the Diagnosis of COVID-19, 3rd Edition)
►▼
Show Figures

Figure 1
Open AccessBrief Report
Evaluation of Self-Collected Mouth Rinse Specimens for Coronavirus Disease 2019 Testing: A Pilot Study
by
Kento Fukano, Junko S. Takeuchi, Azusa Kamikawa, Wataru Sugiura, Junko Terada-Hirashima and Moto Kimura
COVID 2025, 5(12), 202; https://doi.org/10.3390/covid5120202 - 4 Dec 2025
Abstract
Saliva specimens are widely used for coronavirus disease 2019 (COVID-19) testing using RT-qPCR due to their advantages over nasopharyngeal swabs of being non-invasive and self-collectable. However, saliva collection can be time-consuming in individuals with reduced saliva secretion, including those with diabetes, diseases involving
[...] Read more.
Saliva specimens are widely used for coronavirus disease 2019 (COVID-19) testing using RT-qPCR due to their advantages over nasopharyngeal swabs of being non-invasive and self-collectable. However, saliva collection can be time-consuming in individuals with reduced saliva secretion, including those with diabetes, diseases involving salivary glands such as Sjögren’s syndrome, and older adults. In this study, we evaluated the diagnostic performance of mouth rinse specimens, which can be easily collected even from individuals with reduced saliva secretion, as an alternative to saliva for RT-qPCR COVID-19 testing. Among the severe acute respiratory syndrome coronavirus 2 (SARS-CoV-2) positive specimens analyzed, 88.2% were derived from patients possessing risk factors associated with reduced salivary secretion, including diabetes, use of medications such as anticholinergics or antihistamines, smoking, and older age. The analysis results of mouth rinse specimens demonstrated 96.7% overall agreement with those of saliva specimens, with a sensitivity of 94.1% and specificity of 100%; however, the viral load in the mouth rinse specimens was lower than that in saliva because of sample dilution. These findings suggest that mouth rinse specimens are a practical, versatile, and reliable alternative specimen for RT-qPCR COVID-19 testing.
Full article
(This article belongs to the Section COVID Clinical Manifestations and Management)
►▼
Show Figures

Figure 1
Open AccessArticle
Functioning, Disability and Rehabilitation After Mild Infection in Concern to Previous Health Status: A Lithuanian Online Survey Study
by
Dovilė Važgėlienė, Raimondas Kubilius and Indre Bileviciute-Ljungar
COVID 2025, 5(12), 201; https://doi.org/10.3390/covid5120201 - 2 Dec 2025
Abstract
Objective: To compare self-reported functioning, disability, and health care-seeking behavior of previously healthy and unhealthy participants after SARS-CoV-2 infection. Design: Cross-sectional design conducted in 2021–2022. Subjects/Patients: Participants 18 years or older were asked to participate in an anonymous survey after acute SARS-CoV-2 infection
[...] Read more.
Objective: To compare self-reported functioning, disability, and health care-seeking behavior of previously healthy and unhealthy participants after SARS-CoV-2 infection. Design: Cross-sectional design conducted in 2021–2022. Subjects/Patients: Participants 18 years or older were asked to participate in an anonymous survey after acute SARS-CoV-2 infection (at least 28 days passed). Methods: The survey was conducted using an Internet-based questionnaire distributed through Lithuanian websites, including Facebook groups, city/town/district hospitals, and media outlets. Results: The final cohort consisted of 1945 participants, almost 90% being women with higher education and approximately 89% working at the time of survey. The mean age was 43 years. Among them, 53% reported to be healthy before SARS-CoV-2 infection and 5% were hospitalized during acute infection. Individuals with chronic diseases prior to infection rated their health status significantly lower but reported similar functional capacity before infection. After infection, they reported more restricted activities and more often sought health care due to remaining symptoms. In total, 16% of the cohort applied for rehabilitation services and only 7% were accepted, more often those with chronic diseases before infection. Conclusions: Results indicate a small proportion of participants receiving rehabilitation services, more often these with prior chronic diseases. The results increase awareness of rehabilitation needs after infection, particularly for previously unhealthy people.
Full article
(This article belongs to the Special Issue How COVID-19 and Long COVID Changed Individuals and Communities 2.0)
Open AccessBrief Report
Maternal Mortality During the COVID-19 Pandemic in Tamaulipas, Mexico: A Retrospective Study
by
Hadassa Yuef Martínez-Padrón, Ariadne Guadalupe Quintero-Zapata, Ares Duvaliere Buenfild-Saldivar, Jorge Luis Valdéz-Báez, Elsa Verónica Herrera-Mayorga and Rodrigo Vargas-Ruiz
COVID 2025, 5(12), 200; https://doi.org/10.3390/covid5120200 - 30 Nov 2025
Abstract
Background: Women are at increased risk of developing severe morbidity and mortality during pregnancy, childbirth, and the puerperium, especially in developing countries. In Mexico, during 2020, 27.5% of maternal deaths were attributed to COVID-19. The aim of this study was to describe the
[...] Read more.
Background: Women are at increased risk of developing severe morbidity and mortality during pregnancy, childbirth, and the puerperium, especially in developing countries. In Mexico, during 2020, 27.5% of maternal deaths were attributed to COVID-19. The aim of this study was to describe the sociodemographic and clinical characteristics of maternal deaths among patients with and without COVID-19 in the state of Tamaulipas. Materials and Methods: A non-probabilistic sampling approach was used in this observational, cross-sectional, descriptive, retrospective study of obstetric patients. Results: One hundred and six obstetric patient records were evaluated. Eleven patients died directly from COVID-19 complications. The mean age of the population was 29.5 years, with 7.54% suffering from type 2 diabetes mellitus and 5.66% systemic arterial hypertension. Obstetric complications were late surgical puerperium (11.32%), physiological puerperium (9.43%), and obstetric hemorrhage (7.54%). Lung complications were community-acquired pneumonia (20.75%), of which 50% were due to COVID-19 (10.37%) and respiratory distress syndrome (15.09%). Systemic complications were hypovolemic shock (16.98%), septic shock (15.09%), and multiple organ failure (12.26%). Conclusions: Mortality from COVID-19 in obstetric patients was 10.37%, and 89.63% died from gynecological, lung, and systemic complications.
Full article
(This article belongs to the Special Issue COVID and Public Health)
►▼
Show Figures

Figure 1
Open AccessReview
Documenting Clinical Outcomes Assessed in Outpatients with COVID-19: A Scoping Review of Randomized Controlled Trials
by
Chia Siang Kow, Dinesh Sangarran Ramachandram, Barbara R. Conway and Syed Shahzad Hasan
COVID 2025, 5(12), 199; https://doi.org/10.3390/covid5120199 - 30 Nov 2025
Abstract
The COVID-19 pandemic initially focused clinical efforts on hospitalized patients. However, as the pandemic progressed, attention shifted to outpatients who often experience milder symptoms yet still contribute to viral transmission. This scoping review aimed to document and evaluate the clinical outcomes assessed in
[...] Read more.
The COVID-19 pandemic initially focused clinical efforts on hospitalized patients. However, as the pandemic progressed, attention shifted to outpatients who often experience milder symptoms yet still contribute to viral transmission. This scoping review aimed to document and evaluate the clinical outcomes assessed in randomized controlled trials (RCTs) involving outpatients with COVID-19, identifying gaps and areas for improvement in trial design. This review followed the PRISMA-ScR guidelines. A comprehensive search of four electronic databases (PubMed, Scopus, Cochrane CENTRAL, and Web of Science) was conducted for RCTs published between December 2019 and December 2023. Studies were included if they involved outpatients with confirmed COVID-19 and reported clinical outcomes. Data were extracted from eligible studies, and outcomes were categorized using the COMET taxonomy. A total of 91 studies were included, representing a wide geographical distribution, with the USA, Iran, and Brazil contributing the most studies. The most frequently investigated treatments included hydroxychloroquine, fluvoxamine, convalescent plasma, and ivermectin. Key outcomes focused on hospitalization rates, symptom resolution, and disease progression. Mortality, although less common in outpatients, was reported in 65 studies, underscoring the importance of outpatient interventions. This review highlights the need for standardized outcome measures in outpatient COVID-19 trials.
Full article
(This article belongs to the Section COVID Clinical Manifestations and Management)
►▼
Show Figures

Figure 1
Open AccessSystematic Review
Does Low-Dose Oral Naltrexone Alleviate Symptoms of Long COVID? A Systematic Review and Meta-Analysis
by
Aung Du and Andrew Dang Khai Nguyen
COVID 2025, 5(12), 198; https://doi.org/10.3390/covid5120198 - 29 Nov 2025
Abstract
Long COVID, a condition marked by persistent symptoms following COVID-19 infection, poses significant challenges in regard to clinical management. While emerging pharmacological treatments have demonstrated limited benefits in isolated studies, clinical experience and the literature suggest that low-dose naltrexone (LDN) may be a
[...] Read more.
Long COVID, a condition marked by persistent symptoms following COVID-19 infection, poses significant challenges in regard to clinical management. While emerging pharmacological treatments have demonstrated limited benefits in isolated studies, clinical experience and the literature suggest that low-dose naltrexone (LDN) may be a promising therapeutic option. Therefore, in this systematic review, we aim to synthesise findings from the available literature and evaluate the overall safety and efficacy of LDN as a potential treatment for long COVID. A literature search was conducted using a combination of key terms—‘COVID’, ‘COVID-19’, ‘SARS-COV-2’, and ‘Naltrexone’— and the following databases: MEDLINE, Web of Science (Clavirate), Embase, Scopus, Cochrane Central Register of Controlled Trials (CENTRAL), and Cumulative Index in Nursing and Allied Health Literature (CINAHL). The methodology is available on the PROSPERO database (CRD42025630362). Screening identified five eligible articles. Four studies were included, but only two provided comparable data suitable for meta-analysis. Meta-analysis demonstrated statistically significant improvements in fatigue, brain fog, and headaches. Preliminary evidence suggests LDN has potential benefits in the treatment of long COVID, particularly with respect to fatigue, brain fog, and headaches, but more robust studies, such as randomised controlled trials, are urgently needed to confirm LDN’s safety and efficacy.
Full article
(This article belongs to the Special Issue Long COVID: Pathophysiology, Symptoms, Treatment, and Management)
►▼
Show Figures

Figure 1
Open AccessArticle
Factors Associated with the Presence of Post-COVID Syndrome in Older Patients with Arterial Hypertension
by
Venera Kudabaeva, Timur Tastaibek, Almagul Mansharipova, Arystan Seidalin and Nargiza Nassyrova
COVID 2025, 5(12), 197; https://doi.org/10.3390/covid5120197 - 28 Nov 2025
Abstract
Background: Diagnosing post-COVID syndrome (PCS) in older adults with hypertension is difficult due to heterogeneity and multimorbidity. We aimed to identify factors associated with PCS. Methods: An observational study was conducted from June 2024 to April 2025. Patients aged 60–89 years with arterial
[...] Read more.
Background: Diagnosing post-COVID syndrome (PCS) in older adults with hypertension is difficult due to heterogeneity and multimorbidity. We aimed to identify factors associated with PCS. Methods: An observational study was conducted from June 2024 to April 2025. Patients aged 60–89 years with arterial hypertension were enrolled; PCS was verified according to the national protocol. Between-group comparisons used standard tests. Multivariable logistic regression with pre-specified clinical predictors estimated independent associations. Results: A total of 291 patients with arterial hypertension were included in the study. Patients were grouped by PCS status (PCS = 101; controls = 190). In multivariable analysis, female sex (OR 3.64; 95% CI 1.22–10.82), younger age (OR 0.93; 95% CI 0.89–0.98), lower systolic blood pressure (SBP) (OR 0.98; 95% CI 0.96–1.00), and rhythm disturbances (OR 2.63; 95% CI 1.07–6.49) were associated with PCS; other predictors were not significant. Model discrimination was moderate (AUC 0.728; 95% CI 0.668–0.787; Brier score 0.193) with positive net benefit across thresholds ~0.10–0.65. Conclusions: In older hypertensive adults, female sex, younger age, lower SBP, and rhythm disturbances indicate higher PCS likelihood, supporting risk-stratified monitoring and management.
Full article
(This article belongs to the Special Issue Long COVID: Pathophysiology, Symptoms, Treatment, and Management)
►▼
Show Figures

Figure 1
Open AccessStudy Protocol
Therapeutic Potential of Repetitive Transcranial Magnetic Stimulation (TMS) in Long COVID: A Systematic Review and Meta-Analysis Protocol
by
Nilihan E. M. Sanal-Hayes, Kate Slade, Marie Mclaughlin, Ethan Berry, Emma Swift and Lawrence D. Hayes
COVID 2025, 5(12), 196; https://doi.org/10.3390/covid5120196 - 27 Nov 2025
Abstract
The cumulative global incidence of long COVID is around 400 million individuals, yet effective treatment options remain limited. A recent systematic review published in 2025 highlighted promising results for non-invasive brain stimulation in alleviating long COVID symptoms. Given the growing use of repetitive
[...] Read more.
The cumulative global incidence of long COVID is around 400 million individuals, yet effective treatment options remain limited. A recent systematic review published in 2025 highlighted promising results for non-invasive brain stimulation in alleviating long COVID symptoms. Given the growing use of repetitive transcranial magnetic stimulation (rTMS) for people with long COVID, a focused meta-analysis on the therapeutic effectiveness of rTMS is warranted. To address this gap, this protocol outlines the planned procedures for a systematic review and meta-analysis. A comprehensive search will be conducted across CINAHL Ultimate, MEDLINE, ScienceDirect, and Scopus. Retrieved studies will be managed using Rayyan, with two independent reviewers screening titles and abstracts, followed by full-text review. Data extraction will follow PRISMA and Cochrane guidelines using a standardised form, with dual independent extraction and reconciliation of discrepancies. Risk of bias will be assessed using Cochrane RoB 2.0. Meta-analytical procedures will include calculation of standardised effect sizes (e.g., Hedges’ g), use of random-effects models, and assessment of heterogeneity via I2, Cochran’s Q, and tau2. Subgroup and moderator analyses will explore variations in rTMS protocols, participant characteristics, and symptom domains. Sensitivity analyses and meta-regression will be conducted where data permit. Results will be visualised using forest and funnel plots, and the GRADE framework will be used to assess the quality of evidence.
Full article
(This article belongs to the Special Issue Long COVID: Pathophysiology, Symptoms, Treatment, and Management)
Highly Accessed Articles
Latest Books
E-Mail Alert
News
Topics
Special Issues
Special Issue in
COVID
COVID and Public Health
Guest Editor: Anna Puigdellívol-SánchezDeadline: 31 December 2025
Special Issue in
COVID
Analysis of Modeling and Statistics for COVID-19, 2nd edition
Guest Editors: Martin Kröger, Reinhard SchlickeiserDeadline: 31 January 2026
Special Issue in
COVID
Cardiovascular Effects of COVID-19: Acute and Chronic
Guest Editor: Timothy D. HenryDeadline: 31 January 2026
Special Issue in
COVID
Long COVID: Pathophysiology, Symptoms, Treatment, and Management
Guest Editors: Lawrence D. Hayes, Nilihan Sanal HayesDeadline: 31 January 2026



