applsci-logo

Journal Browser

Journal Browser

Advancing Reliability & Prognostics and Health Management

A special issue of Applied Sciences (ISSN 2076-3417). This special issue belongs to the section "Mechanical Engineering".

Deadline for manuscript submissions: closed (10 April 2022) | Viewed by 46420

Special Issue Editor


E-Mail Website
Guest Editor
College of Energy and Power Engineering, Nanjing University of Aeronautics and Astronautics, Nanjing 210016, China
Interests: intelligent machine learning and artificial neural network; intelligent fault diagnosis technology; weak signal identification and intelligent health diagnosis; intelligent vehicle design and lightweight technology
Special Issues, Collections and Topics in MDPI journals

Special Issue Information

Dear Colleagues,

The 12th IEEE Global Reliability & Prognostics and Health Management Conference will be held in Nanjing, China. The PHM conference is an excellent opportunity for scientists, researchers, engineers, and industrial practitioners from around the world to network and to share the latest advancements and future trends in aeronautics and astronautics, energy and power systems, process industries, computers and telecommunications, and industrial automation. The most recent innovations, trends, concerns, challenges, and solutions will be presented and discussed.

Papers published in the Special Issue “The 12th IEEE Global Reliability & Prognostics and Health Management Conference (IEEE PHM Nanjing 2021)” will be focused on:

  • Energy Systems;
  • Electronics Prognostics;
  • Vehicle Health Management;
  • Powertrains;
  • Battery Health Management;
  • Algorithms and Implementation;
  • Structures and Materials;
  • Railway Systems;
  • Gas Turbines and Rotating Machinery;
  • Multimode Systems;
  • Aerospace Systems;
  • Prognostics and Safety Assessment of Mining Equipment;
  • Reliability and Safety in Mining Industry;
  • Prognostics in Petroleum Industry;
  • Prognostics in Ocean and Marine Engineering.

Prof. Dr. Shunming Li
Guest Editor

Manuscript Submission Information

Manuscripts should be submitted online at www.mdpi.com by registering and logging in to this website. Once you are registered, click here to go to the submission form. Manuscripts can be submitted until the deadline. All submissions that pass pre-check are peer-reviewed. Accepted papers will be published continuously in the journal (as soon as accepted) and will be listed together on the special issue website. Research articles, review articles as well as short communications are invited. For planned papers, a title and short abstract (about 250 words) can be sent to the Editorial Office for assessment.

Submitted manuscripts should not have been published previously, nor be under consideration for publication elsewhere (except conference proceedings papers). All manuscripts are thoroughly refereed through a single-blind peer-review process. A guide for authors and other relevant information for submission of manuscripts is available on the Instructions for Authors page. Applied Sciences is an international peer-reviewed open access semimonthly journal published by MDPI.

Please visit the Instructions for Authors page before submitting a manuscript. The Article Processing Charge (APC) for publication in this open access journal is 2400 CHF (Swiss Francs). Submitted papers should be well formatted and use good English. Authors may use MDPI's English editing service prior to publication or during author revisions.

Keywords

  • energy systems
  • electronics prognostics
  • vehicle health management
  • powertrains
  • battery health management
  • algorithms and implementation
  • structures and materials
  • railway systems
  • gas turbines and rotating machinery
  • multimode systems
  • aerospace systems
  • prognostics and safety assessment of mining equipment
  • reliability and safety in mining industry
  • prognostics in petroleum industry
  • prognostics in ocean and marine engineering

Benefits of Publishing in a Special Issue

  • Ease of navigation: Grouping papers by topic helps scholars navigate broad scope journals more efficiently.
  • Greater discoverability: Special Issues support the reach and impact of scientific research. Articles in Special Issues are more discoverable and cited more frequently.
  • Expansion of research network: Special Issues facilitate connections among authors, fostering scientific collaborations.
  • External promotion: Articles in Special Issues are often promoted through the journal's social media, increasing their visibility.
  • Reprint: MDPI Books provides the opportunity to republish successful Special Issues in book format, both online and in print.

Further information on MDPI's Special Issue policies can be found here.

Published Papers (13 papers)

Order results
Result details
Select all
Export citation of selected articles as:

Research

22 pages, 3103 KB  
Article
Dual Auto-Encoder GAN-Based Anomaly Detection for Industrial Control System
by Lei Chen, Yuan Li, Xingye Deng, Zhaohua Liu, Mingyang Lv and Hongqiang Zhang
Appl. Sci. 2022, 12(10), 4986; https://doi.org/10.3390/app12104986 - 15 May 2022
Cited by 31 | Viewed by 4871
Abstract
As a core tool, anomaly detection based on a generative adversarial network (GAN) is showing its powerful potential in protecting the safe and stable operation of industrial control systems (ICS) under the Internet of Things (IoT). However, due to the long-tailed distribution of [...] Read more.
As a core tool, anomaly detection based on a generative adversarial network (GAN) is showing its powerful potential in protecting the safe and stable operation of industrial control systems (ICS) under the Internet of Things (IoT). However, due to the long-tailed distribution of operating data in ICS, existing GAN-based anomaly detection models are prone to misjudging an unseen marginal sample as an outlier. Moreover, it is difficult to collect abnormal samples from ICS. To solve these challenges, a dual auto-encoder GAN-based anomaly detection model is proposed for the industrial control system, simply called the DAGAN model, to achieve an accurate and efficient anomaly detection without any abnormal sample. First, an “encoder–decoder–encoder” architecture is used to build a dual GAN model for learning the latent data distribution without any anomalous sample. Then, a parameter-free dynamic strategy is proposed to robustly and accurately learn the marginal distribution of the training data through dynamic interaction between two GANs. Finally, based on the learned normal distribution and marginal distribution, an optimized anomaly score is used to measure whether a sample is an outlier, thereby reducing the probability of a marginal sample being misjudged. Extensive experiments on multiple datasets demonstrate the advantages of our DAGAN model. Full article
(This article belongs to the Special Issue Advancing Reliability & Prognostics and Health Management)
Show Figures

Figure 1

25 pages, 19610 KB  
Article
Study on Performance Evaluation and Prediction of Francis Turbine Units Considering Low-Quality Data and Variable Operating Conditions
by Ran Duan, Jie Liu, Jianzhong Zhou, Yi Liu, Pei Wang and Xinqiang Niu
Appl. Sci. 2022, 12(10), 4866; https://doi.org/10.3390/app12104866 - 11 May 2022
Cited by 13 | Viewed by 2697
Abstract
The stable operation of the Francis turbine unit (FTU) determines the safety of the hydropower plant and the energy grid. The traditional FTU performance evaluation methods with a fixed threshold cannot avoid the influence of variable operating conditions. Meanwhile, anomaly samples and missing [...] Read more.
The stable operation of the Francis turbine unit (FTU) determines the safety of the hydropower plant and the energy grid. The traditional FTU performance evaluation methods with a fixed threshold cannot avoid the influence of variable operating conditions. Meanwhile, anomaly samples and missing values in the low-quality on-site data distort the monitoring signals, which greatly affects the evaluation and prediction accuracy of the FTU. Therefore, an approach to the performance evaluation and prediction of the FTU considering low-quality data and variable operating conditions is proposed in this study. First, taking the variable operating conditions into consideration, a FTU on-site data-cleaning method based on DBSCAN is constructed to adaptively identify the anomaly samples. Second, the gate recurrent unit with decay mechanism (GRUD) and the Wasserstein generative adversarial network (WGAN) are combined to propose the GRUD–WGAN model for missing data imputation. Third, to reduce the impact of data randomness, the healthy-state probability model of the FTU is established based on the GPR. Fourth, the prediction model based on the temporal pattern attention–long short-term memory (TPA–LSTM) is constructed for accurate degradation trend forecasting. Ultimately, validity experiments were conducted with the on-site data set of a large FTU in production. The comparison experiments indicate that the proposed GRUD–WGAN has the highest accuracy at each data missing rate. In addition, since the cleaning and imputation improve the data quality, the TPA–LSTM-based performance indicator prediction model has great accuracy and generalization performance. Full article
(This article belongs to the Special Issue Advancing Reliability & Prognostics and Health Management)
Show Figures

Figure 1

16 pages, 6110 KB  
Article
Map Construction and Path Planning Method for a Mobile Robot Based on Multi-Sensor Information Fusion
by Aijuan Li, Jiaping Cao, Shunming Li, Zhen Huang, Jinbo Wang and Gang Liu
Appl. Sci. 2022, 12(6), 2913; https://doi.org/10.3390/app12062913 - 12 Mar 2022
Cited by 36 | Viewed by 5899
Abstract
In order to solve the path planning problem of an intelligent vehicle in an unknown environment, this paper proposes a map construction and path planning method for mobile robots based on multi-sensor information fusion. Firstly, the extended Kalman filter (EKF) is used to [...] Read more.
In order to solve the path planning problem of an intelligent vehicle in an unknown environment, this paper proposes a map construction and path planning method for mobile robots based on multi-sensor information fusion. Firstly, the extended Kalman filter (EKF) is used to fuse the ambient information of LiDAR and a depth camera. The pose and acceleration information of the robot is obtained through the pose sensor. The SLAM algorithm based on a fusion of LiDAR, a depth camera, and the inertial measurement unit was built. Secondly, the improved ant colony algorithm was used to carry out global path planning. Meanwhile, the dynamic window method was used to realize local planning and local obstacle avoidance. Finally, experiments were carried out on a robot platform to verify the reliability of the proposed method. The experiment results showed that the map constructed by multi-sensor information fusion was closer to the real environment, and the accuracy and robustness of SLAM were effectively improved. The turning angle of the path was smoothed using the improved ant colony algorithm, and the real-time obstacle avoidance was able to be realized using the dynamic window method. The efficiency of path planning was improved, and the automatic feedback control of the intelligent vehicle was able to be realized. Full article
(This article belongs to the Special Issue Advancing Reliability & Prognostics and Health Management)
Show Figures

Figure 1

19 pages, 5315 KB  
Article
An Adaptive Operational Modal Analysis under Non-White Noise Excitation Using Hybrid Neural Networks
by Min Qin, Huaihai Chen, Ronghui Zheng, Xudong He and Siyu Ren
Appl. Sci. 2022, 12(5), 2471; https://doi.org/10.3390/app12052471 - 26 Feb 2022
Cited by 2 | Viewed by 2997
Abstract
To adaptively identify the modal parameters for time-invariant structures excited by non-white noise, this paper proposes a new operational modal analysis (OMA) method using hybrid neural networks. In this work, taking the acceleration response directly as the input data of the networks not [...] Read more.
To adaptively identify the modal parameters for time-invariant structures excited by non-white noise, this paper proposes a new operational modal analysis (OMA) method using hybrid neural networks. In this work, taking the acceleration response directly as the input data of the networks not only simplifies the data processing, but also retains all the characteristics of the data. The data processed by the output function is the output data of the network, and its peak corresponds to the modal frequency. The proposed output function greatly reduces the computational cost. In addition, a small sample dataset ensures that the hybrid neural networks identify the modal parameters with the highest accuracy in the shortest possible time. Interestingly, the hybrid neural networks combine the advantages of the convolutional neural network (CNN) and gate recurrent unit (GRU). To illustrate the advantages of the proposed method, the cantilever beam and the rudder surface excited by white and non-white noise are taken as examples for experimental verification. The results reveal that the proposed method has a strong anti-noise ability and high recognition accuracy, and is not limited by ambient excitation type. Full article
(This article belongs to the Special Issue Advancing Reliability & Prognostics and Health Management)
Show Figures

Figure 1

18 pages, 3998 KB  
Article
Research on Intelligent Vehicle Trajectory Planning and Control Based on an Improved Terminal Sliding Mode
by Aijuan Li, Chuanhu Niu, Shunming Li, Xin Huang, Chuanyan Xu and Gang Liu
Appl. Sci. 2022, 12(5), 2446; https://doi.org/10.3390/app12052446 - 26 Feb 2022
Cited by 7 | Viewed by 2504
Abstract
Aiming at precisely tracking an intelligent vehicle on a desired trajectory, this paper proposes an intelligent vehicle trajectory planning and control strategy based on an improved terminal sliding mold. Firstly, the traditional RRT algorithm is improved by using the target bias strategy and [...] Read more.
Aiming at precisely tracking an intelligent vehicle on a desired trajectory, this paper proposes an intelligent vehicle trajectory planning and control strategy based on an improved terminal sliding mold. Firstly, the traditional RRT algorithm is improved by using the target bias strategy and the separation axis theorem to improve the algorithm search efficiency. Secondly, an improved terminal sliding mode controller is designed. The controller comprehensively considers the lateral error and heading error of the tracking control, and the stability of the control system is proven by the Lyapunov function. Finally, the performance of the designed controller is verified by the Matlab-Carsim HIL simulation platform. The test results of the Matlab-Carsim HIL simulation platform show that, compared with the general terminal sliding mode controller, the improved terminal sliding mode controller designed in this paper has higher control accuracy and better robustness. Full article
(This article belongs to the Special Issue Advancing Reliability & Prognostics and Health Management)
Show Figures

Figure 1

18 pages, 7231 KB  
Article
Study on Linear and Nonlinear Thermal Buckling Mode and Instability Characteristics for Engine Rotating Thin-Walled Blade
by Xiuhua Men, Yongzhi Pan, Zhenfeng Jiang, Tianyi Zhang, Huiying Zhao and Xiuli Fu
Appl. Sci. 2022, 12(5), 2437; https://doi.org/10.3390/app12052437 - 25 Feb 2022
Cited by 3 | Viewed by 3146
Abstract
The thermal shock load has an important effect on the stability of thin-walled blades under high-speed operation of aircraft engines. According to the actual working conditions, the linear interpolation distribution of blade temperature is obtained by the numerical fitting method. A thermal buckling [...] Read more.
The thermal shock load has an important effect on the stability of thin-walled blades under high-speed operation of aircraft engines. According to the actual working conditions, the linear interpolation distribution of blade temperature is obtained by the numerical fitting method. A thermal buckling model is built to obtain the linear and nonlinear modal response of the blade through the finite element method. The results show that the blade stiffness changes under the influence of thermal buckling and the obvious torsional deformations are produced along the radial direction of the blade. Meanwhile, the largest deformation of about 1.3 mm and stress of 81 Mpa occurs on the blade tip for both the linear and nonlinear response. The buckling stress distribution and critical load factor of thermal buckling are also calculated, consistent with the rubbing part of blade. The changing radial length is the main reason for the distance reduction between the blade and casing, causing more probability of friction impact. Therefore, reasonable local thermal buckling technology is helpful to improve the design level of thermal-shock loaded blades. Full article
(This article belongs to the Special Issue Advancing Reliability & Prognostics and Health Management)
Show Figures

Figure 1

30 pages, 6059 KB  
Article
A Novel Strategy for Signal Denoising Using Two-Layer SVD and Its Application to Rub-Impact Fault Diagnosis of Aeroengine
by Peng Zhang, Shunming Li, Kun Xu, Siqi Gong, Keyi Zhan, Maoxian Shen, Jun Tian and Xin Yuan
Appl. Sci. 2022, 12(5), 2342; https://doi.org/10.3390/app12052342 - 23 Feb 2022
Cited by 8 | Viewed by 2485
Abstract
The rub-impact fault, which occurs in the aeroengine, can cause frequency modulation (FM) in its vibration signal. Oscillated instantaneous frequency (IF) is a phenomenon of such a modulation mode, which carries critical fault information from the aeroengine. In this paper, by using Variational [...] Read more.
The rub-impact fault, which occurs in the aeroengine, can cause frequency modulation (FM) in its vibration signal. Oscillated instantaneous frequency (IF) is a phenomenon of such a modulation mode, which carries critical fault information from the aeroengine. In this paper, by using Variational Mode Decomposition (VMD), the vibration signal can be decomposed into several signal components. Two-layer Singular Value Decomposition (SVD) is utilized to reduce the signal noise of each signal component and instantaneous frequency of each signal component. The intra–wave FM feature of the signal are presented through the Hilbert transform (HT) analysis. The proposed method is validated with numerical simulation and then demonstrated on aeroengine data with the rub-impact fault. The proposed method is suitable for the analysis of modulated signals and is a valid tool for detecting the rub-impact faults in aeroengines. Full article
(This article belongs to the Special Issue Advancing Reliability & Prognostics and Health Management)
Show Figures

Figure 1

23 pages, 7033 KB  
Article
Fault-Tolerant Control Scheme for the Sensor Fault in the Acceleration Process of Variable Cycle Engine
by Lingwei Li, Yuan Yuan, Xinglong Zhang, Songwei Wu and Tianhong Zhang
Appl. Sci. 2022, 12(4), 2085; https://doi.org/10.3390/app12042085 - 17 Feb 2022
Cited by 7 | Viewed by 2520
Abstract
This paper presents a fault-tolerant control scheme for the sensor fault in the acceleration process of the variable cycle engine. Firstly, an adaptive equilibrium manifold model with multiple inputs and multiple outputs is established. Combined with the Kalman filter bank, sensor fault diagnosis [...] Read more.
This paper presents a fault-tolerant control scheme for the sensor fault in the acceleration process of the variable cycle engine. Firstly, an adaptive equilibrium manifold model with multiple inputs and multiple outputs is established. Combined with the Kalman filter bank, sensor fault diagnosis is carried out to realize the diagnosis and signal reconstruction of the engine in the case of a single sensor and double sensor faults. On this basis, isolation and group isolation are used to diagnose sensor faults and reconstruct signal in speed closed-loop control. Then, the control plan of the acceleration process is optimized based on the target shooting method, aiming to simulate the variation of various variables in the engine acceleration process more accurately, so as to verify the feasibility of the sensor fault-tolerant control scheme. Finally, a hardware-in-loop simulation platform is built based on the idea of distributed control, and the fault-tolerant control scheme of the sensor proposed previously is verified based on this platform. The results show that the proposed scheme can accurately diagnose the sensor faults and reconstruct the signal within 0.2 s, and the actual speed can rise from 67.87% to 99.9% in 4 s, ensuring the safe and rapid completion of the acceleration process. Full article
(This article belongs to the Special Issue Advancing Reliability & Prognostics and Health Management)
Show Figures

Figure 1

17 pages, 3735 KB  
Article
In-the-Loop Simulation Experiment of Aero-Engine Fault-Tolerant Control Technology
by Mengtian Zhang, Xianghua Huang, Shengchao Wang and Liantan Luo
Appl. Sci. 2022, 12(3), 1716; https://doi.org/10.3390/app12031716 - 7 Feb 2022
Cited by 5 | Viewed by 2557
Abstract
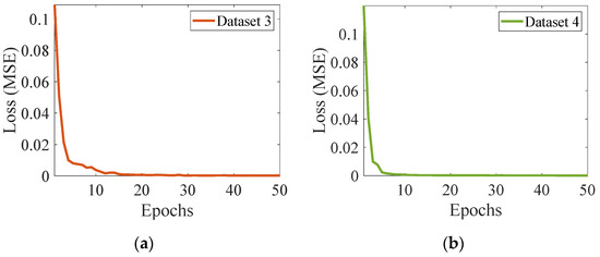
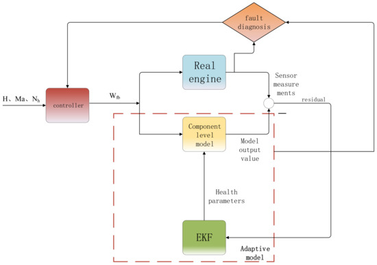
Aeroengines are prone to failure due to their large range of working envelopes and bad working environments. Fault diagnosis and a fault-tolerant control strategy for aeroengines and control systems are important means to improve the reliability of aeroengine. In this article, the turbofan [...] Read more.
Aeroengines are prone to failure due to their large range of working envelopes and bad working environments. Fault diagnosis and a fault-tolerant control strategy for aeroengines and control systems are important means to improve the reliability of aeroengine. In this article, the turbofan engine is taken as the research object, and the fault diagnosis and fault-tolerant control of an aeroengine control system are studied. First, based on the principle of component-level modeling and the algorithm of the extended Kalman filter, an adaptive turbofan model is established, and the adaptive effect of the model in the range of the full envelopment is verified by digital simulation. Next, based on the analytical redundancy provided by the adaptive model, sensor fault diagnosis and fault-tolerant control are studied. The low-voltage speed closed-loop control and EPR closed-loop control are designed, and the sensor fault-tolerant control based on analytic redundancy and the switching control rate is studied. The simulation results show that the filter based on the adaptive model can accurately locate and diagnose the sensor faults, and the sensor fault-tolerance based on the analytic redundancy and switching control rate can be effective fault tolerance for the sensor faults. Finally, as a hardware platform, this article selects MC203 VxWorks as an embedded system, the adaptive model for a turbofan engine as the research object, and has carried on the fault diagnosis and fault-tolerant control in the loop simulation experiment research; the experimental results show that the adaptive model can provide accurate analytical redundancy, and the real-time and fault tolerance of sensor fault effect is better. Full article
(This article belongs to the Special Issue Advancing Reliability & Prognostics and Health Management)
Show Figures

Figure 1

16 pages, 4301 KB  
Article
Two-Channel Information Fusion Weak Signal Detection Based on Correntropy Method
by Siqi Gong, Jiantao Lu, Shunming Li, Huijie Ma, Yanfeng Wang and Guangrong Teng
Appl. Sci. 2022, 12(3), 1414; https://doi.org/10.3390/app12031414 - 28 Jan 2022
Cited by 1 | Viewed by 2912
Abstract
In recent years, as a simple and effective method of noise reduction, singular value decomposition (SVD) has been widely concerned and applied. The idea of SVD for denoising is mainly to remove singular components (SCs) with small singular value (SV), which ignores the [...] Read more.
In recent years, as a simple and effective method of noise reduction, singular value decomposition (SVD) has been widely concerned and applied. The idea of SVD for denoising is mainly to remove singular components (SCs) with small singular value (SV), which ignores the weak signals buried in strong noise. Aiming to extract the weak signals in strong noise, this paper proposed a method of selecting SCs by the correntropy-induced metric (CIM). Then, the frequency components of characteristic signals can be found through cyclic correntropy spectrum (CCES) which is the extension of the correntropy (CE). The proposed method firstly merges the signals collected by the two channels, secondly uses the principal components analysis (PCA) method to reduce the dimensionality, thirdly uses the singular value decomposition method to decompose the signal, fourthly calculates the CIM value to determine the selected singular components for construction, and finally uses the cyclic correntropy spectrum displaying the characteristics of the reconstructed signal. The experimental results show that the proposed method has a good effect on feature extraction. Full article
(This article belongs to the Special Issue Advancing Reliability & Prognostics and Health Management)
Show Figures

Figure 1

18 pages, 5480 KB  
Article
A Hierarchical Sparse Discriminant Autoencoder for Bearing Fault Diagnosis
by Mengjie Zeng, Shunming Li, Ranran Li, Jiantao Lu, Kun Xu, Xianglian Li, Yanfeng Wang and Jun Du
Appl. Sci. 2022, 12(2), 818; https://doi.org/10.3390/app12020818 - 13 Jan 2022
Cited by 8 | Viewed by 2480
Abstract
Although some traditional autoencoders and their extensions have been widely used in the research of intelligent fault diagnosis of rotating parts, their feature extraction capabilities are limited without label information. In response to this problem, this research proposes a hierarchical sparse discriminant autoencoder [...] Read more.
Although some traditional autoencoders and their extensions have been widely used in the research of intelligent fault diagnosis of rotating parts, their feature extraction capabilities are limited without label information. In response to this problem, this research proposes a hierarchical sparse discriminant autoencoder (HSDAE) method for fault diagnosis of rotating components, which is a new semi-supervised autoencoder structure. By considering the sparsity of autoencoders, a hierarchical sparsity strategy was proposed to improve the stacked sparsity autoencoders, and the particle swarm optimization algorithm was used to obtain the optimal sparsity parameters to improve network performance. In order to enhance the classification of the autoencoder, a class aggregation and class separability strategy was used, which is an additional discriminative distance that was added as a penalty term in the loss function to enhance the feature extraction ability of the network. Finally, the reliability of the proposed method was verified on the bearing data set of Case Western Reserve University and the bearing data set of the laboratory test platform. The results of comparison with other methods show that the HSDAE method can enhance the feature extraction ability of the network and has reliability and stability for different data sets. Full article
(This article belongs to the Special Issue Advancing Reliability & Prognostics and Health Management)
Show Figures

Figure 1

18 pages, 4997 KB  
Article
Research on Real-Time Model of Turboshaft Engine with Surge Process
by Xinglong Zhang, Lingwei Li and Tianhong Zhang
Appl. Sci. 2022, 12(2), 744; https://doi.org/10.3390/app12020744 - 12 Jan 2022
Cited by 10 | Viewed by 5260
Abstract
The main data source for the verification of surge detection methods still rely on test rigs of the compressor or the whole engine, which makes the development of models of the whole engine surge process an urgent need to replace the high-cost and [...] Read more.
The main data source for the verification of surge detection methods still rely on test rigs of the compressor or the whole engine, which makes the development of models of the whole engine surge process an urgent need to replace the high-cost and high-risk surge test. In this paper, a novel real-time surge model based on the surge mechanism is proposed. Firstly, the turboshaft engine component level model (CLM) and the classic surge dynamic model, Moore-Greitzer (MG) model is established. Then the stability of the MG model is analyzed and the compressor characteristics in the classical MG model are extended to establish the extended MG model. Finally, this paper considers the coupling relationship of the compressor’s rotor speed, mass flow and pressure between CLM and the extended MG model to establish the real-time model of the turboshaft engine with surge process. The simulation results show that this model can realize the whole surge process of the turboshaft engine under multiple operating states. The change characteristics of the rotor speed, compressor outlet pressure, mass flow, exhaust gas temperature and other parameters are consistent with the test data, which means that the model proposed can be further applied to the research of surge detection and anti-surge control. Full article
(This article belongs to the Special Issue Advancing Reliability & Prognostics and Health Management)
Show Figures

Figure 1

12 pages, 4921 KB  
Article
Analysis on Influences of Squeeze Film Damper on Vibrations of Rotor System in Aeroengine
by Haobo Wang, Yulai Zhao, Zhong Luo and Qingkai Han
Appl. Sci. 2022, 12(2), 615; https://doi.org/10.3390/app12020615 - 9 Jan 2022
Cited by 21 | Viewed by 3969
Abstract
Squeeze film damper (SFD) is widely used in the vibration suppression of aeroengine rotor systems, but will cause complex motions of the rotor system under specific operating conditions. In this paper, a lumped-mass dynamic model of the high-pressure rotor system in an aeroengine [...] Read more.
Squeeze film damper (SFD) is widely used in the vibration suppression of aeroengine rotor systems, but will cause complex motions of the rotor system under specific operating conditions. In this paper, a lumped-mass dynamic model of the high-pressure rotor system in an aeroengine is established, and the nonlinear stiffness and damping formula of SFD are introduced into the above model. The vibration responses of the rotor system under different rotating speeds and with different unbalances are investigated numerically, and the influence of SFD on the rotor system vibration and the change of suppression ability are compared and analyzed. The results show that in the case of high speed, together with a small unbalance, the rotor system will perform a complex vibration or a bistable vibration due to SFD. If the unbalance is properly increased under the same case of high speed, the vibration of the rotor becomes single-harmonic and the bistable vibration disappears. The research results can provide a helpful reference for analyzing complex vibration mechanisms of the rotor system with SFD and achieving an effective vibration suppression through unbalance regulation. Full article
(This article belongs to the Special Issue Advancing Reliability & Prognostics and Health Management)
Show Figures

Figure 1

Back to TopTop