Abstract
Aeroengines are prone to failure due to their large range of working envelopes and bad working environments. Fault diagnosis and a fault-tolerant control strategy for aeroengines and control systems are important means to improve the reliability of aeroengine. In this article, the turbofan engine is taken as the research object, and the fault diagnosis and fault-tolerant control of an aeroengine control system are studied. First, based on the principle of component-level modeling and the algorithm of the extended Kalman filter, an adaptive turbofan model is established, and the adaptive effect of the model in the range of the full envelopment is verified by digital simulation. Next, based on the analytical redundancy provided by the adaptive model, sensor fault diagnosis and fault-tolerant control are studied. The low-voltage speed closed-loop control and EPR closed-loop control are designed, and the sensor fault-tolerant control based on analytic redundancy and the switching control rate is studied. The simulation results show that the filter based on the adaptive model can accurately locate and diagnose the sensor faults, and the sensor fault-tolerance based on the analytic redundancy and switching control rate can be effective fault tolerance for the sensor faults. Finally, as a hardware platform, this article selects MC203 VxWorks as an embedded system, the adaptive model for a turbofan engine as the research object, and has carried on the fault diagnosis and fault-tolerant control in the loop simulation experiment research; the experimental results show that the adaptive model can provide accurate analytical redundancy, and the real-time and fault tolerance of sensor fault effect is better.
1. Introduction
The aeroengine is known as the heart of the aircraft and plays an important role in the aviation industry [1]. The engine control system works in the harsh environment of high temperature and strong vibration, and the controller, sensor, and actuator are prone to failure [2]. Although relevant factors have been considered in the process of processing and manufacturing, various faults may still occur, among which sensor faults account for more than four fifths of the total faults [3]. The safety of engine has always been the primary topic of research [4]. The improvement of safety requires fault diagnosis and fault-tolerant control, because when a fault occurs, the fault diagnosis can isolate it by finding the location of the fault. The fault-tolerant control system adopts appropriate means according to the type of fault, such as channel switching or adjusting the control law, so as to make the engine work normally or safely and minimize the impact of the fault.
The International Federation of automation control (IFAC) gives the definition of fault diagnosis [5]: fault detection for judging whether there is a fault, fault isolation for judging the type and location of the fault, and fault identification for judging the characteristics of the fault. Fault diagnosis mainly includes four categories: based on signal processing, mathematical model, artificial intelligence, and hybrid algorithm. Among them, based on signal processing, wavelet analysis is mainly used to process vibration signals, so as to locate the characteristics, and then determine the engine wear condition [6]; based on artificial intelligence, automatic recognition of intelligent features is realized by learning monitoring data [7]; based on hybrid algorithm, the advantages of different algorithms are used to improve the diagnosis accuracy [8]. Among the four methods, the mathematical model method [9] is preferred, which can better show the dynamic characteristics and make the results more observable and reliable. Therefore, this paper mainly carries out fault diagnosis and fault-tolerant control based on mathematical model.
The United States of America, Britain, and other developed countries have made great achievements in fault diagnosis. Kobayashi et al. [10] first used Kalman filter banks designed for different situations for fault detection and isolation. When the propulsion system fails, only a Kalman filter with correct assumptions can maintain the nominal estimation performance. The simulation results show that the diagnosis accuracy of the model reaches a high level [11]. F. Amirarfaei and A. Baniamerian [12] verified the feasibility of applying a recursive maximum likelihood estimation algorithm to a Kalman filter based on Boeing 747. Pisano et al. [13] applied an extended Kalman filter to an airborne adaptive model for fault diagnosis. Wallhagen et al. [14] proposed the idea of using analytical redundancy to replace fault sensor parameters for the first time in view of system reliability and verified its feasibility.
China has also achieved fruitful results in fault diagnosis. Lan Chunxian, Sun Jianguo et al. [15] significantly improved the accuracy of analytical redundancy by using an engine component tracking filter (CTF). Ouyang Dan et al. [16] estimated four performance offset parameters (EDPS) by using the Kalman algorithm to modify the airborne model and enhance the convergence and tracking of the filter. Zhang Peng et al. [17] used linear and nonlinear Kalman filters for linear and nonlinear models, respectively. Through comparison, it is verified that the diagnosis effect of a nonlinear Kalman filter is better. The extended Kalman filter algorithm of probability density function truncation and gain projection proposed by Chen Yu [18] improves the accuracy of health parameters. Feng Min et al. [19] used a particle filter to estimate the health parameters of the gas path, resulting in important density function, avoiding the degradation of most particles and improving the filtering accuracy. Yu Gang et al. [20] solved the contradiction between less measured parameters and more health parameters by linearly combining health parameters. Huang Jinquan et al. [21] proposed the square root traceless algorithm to solve the inaccuracy of the Kalman filter caused by the reduction of model linearity. Lu Feng et al. [22] analyzed various extended Kalman filters and found that the optimal selection of a turbofan engine is the constrained extended Kalman particle filter.
Fault-tolerant control technology is mainly divided into the following two parts: the passive fault-tolerant method aims to reduce the sensitivity of the system to faults, and generally adopts a robust controller; active fault tolerance generally adopts the methods of control loop switching or control rate adjustment and uses the obtained parameters to adjust the controller to avoid the harm caused by fault [23].
Fault-tolerant control was studied earlier abroad. Wallhage et al. [14] compared the output of the engine step input with the normal output of the engine, set the threshold to judge whether there was a fault, reconstructed the analytical redundancy, and finally realized the sensor fault tolerance. Healy et al. [24] applied fuzzy theory to fault tolerance for the first time. Moller et al. [25] opened the self-associative neural network, that is, the pioneer of artificial intelligence applied to engine fault tolerance. Alwi et al. [26] solved the analytical redundancy based on the synovial observer and realized the sensor fault tolerance, and the actuator fault tolerance based on the synovial control. Finally, they were successfully applied to civil aircraft. Diao et al. [27] combined an adaptive neural network and fuzzy control theory to solve the high requirements for real-time and robustness of control system data acquisition.
The research on fault-tolerant control in China is also fruitful. According to the characteristics of the Riccati equation, Xu Qihua et al. [28] obtained a sufficient condition and corresponding algorithm to make the sensor failure complete. Fu Qiang et al. [29] adopted the method of eigenstructure configuration to make the system obtain strong anti-interference ability, that is, robustness. Huang Xianghua, Zhu Zijie et al. [30] used a neural network to approach the fault and offset the fault in backstepping control to realize fault tolerance. Huang Kaiming et al. [31] adopted the “fault simulation rod” method for single- and dual-channel faults of the engine speed sensor and conducted a bench test. Yang Zhengshan et al. [32] carried out fault-tolerant control by switching the control strategy and control mode.
The sensor fault diagnosis and fault-tolerant control of the aeroengine control system usually use the method of hardware redundancy: multiple sensors are used to measure the same parameter. When one sensor fails, the fault can be diagnosed through the methods of range, change rate detection, and redundant sensor voting, and switched to the normal sensor channel to make the control system work normally [33]. However, with the increase in hardware redundancy, the weight and volume of the engine will inevitably increase and even reduce the overall performance of the system [34]. In order to avoid the above problems, the analytical redundancy is generally taken as the redundancy information, that is, according to the internal relationship between various engine variables, the measured value of a parameter can be estimated by other sensors. This estimate is the analytical redundancy (or software redundancy to distinguish it from hardware redundancy), which can provide a reference value for sensor fault diagnosis or provide the voting reference value of the third channel for sensor fault diagnosis with dual hardware redundancy, and judge whether the fault occurs according to the residual between the estimated value and the measured value. For sensors without hardware redundancy, analytical redundancy can also be used to replace the failed sensor.
Taking the turbofan engine as the research object, this paper establishes an adaptive model by using the method of an extended Kalman filter, carries out the research on aeroengine sensor fault diagnosis and fault-tolerant control, focuses on the research on the methods of fault diagnosis and fault-tolerant control for the problems of turbofan engine performance degradation and sensor fault, and carries out digital simulation verification.
2. Materials and Methods
2.1. Performance Degradation Simulation of Engine Gas Circuit Components
The use of a mathematical model can greatly reduce the economic cost of a real engine experiment, avoid the huge loss caused by test failure, speed up the cycle of algorithm research, and promote the research progress. In addition, this model needs to be able to set the degradation quantity and sensor fault to simulate the real engine, so as to carry out the simulation research of engine fault diagnosis and fault-tolerant control. The basis of the aeroengine airborne adaptive real-time model is also a component-level model. Therefore, the component level model of turbofan engine is established and studied in this paper. Component-level modeling methods are widely used, so it is not repeated here.
Mechanical fatigue, foreign matter inhalation damage, wind sand wear, chemical corrosion, and other conditions can easily lead to engine performance degradation or sensor failure, thus affecting the flow and efficiency of gas path components [35]. According to the data provided by NASA, as shown in Table 1, the degradation amount of efficiency and flow of gas circuit components increase with the increase in the number of working cycles. Therefore, the corresponding performance degradation can be simulated by using efficiency and flow degradation coefficients. In this paper, the flow and efficiency degradation coefficients of four rotating components are selected to simulate the performance degradation of corresponding gas path components, and the health parameters are used to characterize the degradation degree.
Table 1.
Variation of performance degradation of turbofan engine with the number of working cycles.
From Table 2, it can be seen that after injecting the corresponding performance degradation amount at 3000 working cycles, the values of the selected parameters have increased to a certain extent compared with the normal working state, which is in line with the law of performance degradation.
Table 2.
Changes of partial parameters under performance degradation.
The closed-loop control of an aeroengine requires the sensor to provide the corresponding feedback, so that the controller can provide the correct control command. In this paper, the following nine sensors are selected for simulation: high- and low-pressure rotor speed; total outlet pressure and total temperature of fan, compressor, and LTP; total pressure at the inlet of the external culvert.
The corresponding accuracy and signal-to-noise ratio of different sensors vary greatly. Referring to [36] in this paper, the noise level of high- and low-pressure rotating speed is higher than that of references, and the noise level of total temperature and total pressure are the same, as shown in Table 3, adding different degrees of noise to the sensor.
Table 3.
Simultaneous interpretation of noise levels of different sensors.
For sensor faults, this paper refers to [37], as shown in Table 4, the sensor value characterizes the fault by setting the offset.
Table 4.
Component fault amplitude.
As shown in Table 5, the measured value of the sensor has changed after the introduction of noise, select points with large deviation in a period of time, and its ratio to the measured value before the introduction of noise conforms to Table 3, which can prove that the model meets the requirements in the setting of introducing noise.
Table 5.
Influence of noise on measured value of sensor.
2.2. Extended Kalman Filter Design
The classical Kalman filter proposed according to the linear system can not meet the full envelope work, so the extended Kalman filter is often used in engineering.
The calculation flow of Kalman filter is shown in Figure 1; the optimal estimated value of the state quantity is output according to the measured value, and the specific calculation method is as follows:
Figure 1.
Basic calculation flow chart of Kalman filter.
Assume that the linearized state equation of a dynamic linear system is:
where is the system state, is the observation signal, is the white noise, is the observation noise, is the state transition matrix, is the observation matrix, and τ is the noise driven matrix.
Predict the state at time according to the state estimation at time k:
One-step prediction with covariance matrix:
Filter gain matrix:
Status update:
Covariance matrix update:
In a recursive calculation cycle, the algorithm mainly carries out two processes: state prediction using state transition matrix and state update using current sensor information. Update or correct the state quantity at the last time by using the observation quantity , so as to obtain the state quantity at the current time [38].
Compared with the classical Kalman filter, the extended Kalman filter replaces and by the Jacobian matrix of F and h, that is:
Then the Jacobian matrix is:
2.3. Establishment of Augmented State Space Model for Turbofan Engine
The Kalman filter is a state observer, which can only modify the state quantity. Therefore, it is necessary to introduce the health parameters characterizing the degradation of gas path components and extend them to the state variables in order to correct the health parameters.
The state space expression of the introduced health parameters is:
The parameters are:
, , , , , and are the flow and efficiency degradation coefficients of the four rotating parts, respectively; represents the relative change.
After the health parameter is extended to the state quantity, Equation (11) becomes:
The noise term is introduced into the obtained augmented state space model Equation (13):
where is system noise and is Gaussian white noise, i.e., measurement noise, and is the augmented state variable.
Combining the extended Kalman filter with the nonlinear model, the optimal estimation of the state quantity is obtained as follows:
In Equation (15), is the optimal estimation value of state quantity, is the output value of real engine sensor, is the predicted output value of airborne model, is a component level nonlinear model, and K is a constant Kalman gain matrix.
In Equation (16), P, Q, and R are covariance matrices of state, system noise, and measurement noise, respectively. Iterate Equation (16), and finally K will tend to a fixed value. The matrix can extract the correction information of ten state variables (high- and low-pressure speed, efficiency, and flow health parameters of four rotating parts) from the residuals of nine sensors, so as to estimate the accurate health parameters. The Kalman gain matrix K is:
Theoretically, the state space model and Kalman gain matrix K correspond to the steady-state point of the engine, but the residuals in this paper are directly obtained from the nonlinear model. Compared with the linear model at different working points, the error is small, so only one constant Kalman gain matrix can be selected for simplification. Some values of the calculated gain matrix are relatively small because the degradation coefficient is small, but this will not reduce the accuracy after correction.
3. Results
3.1. Fault Tolerant Control
3.1.1. Fault-Tolerant Control Based on Analytical Redundancy
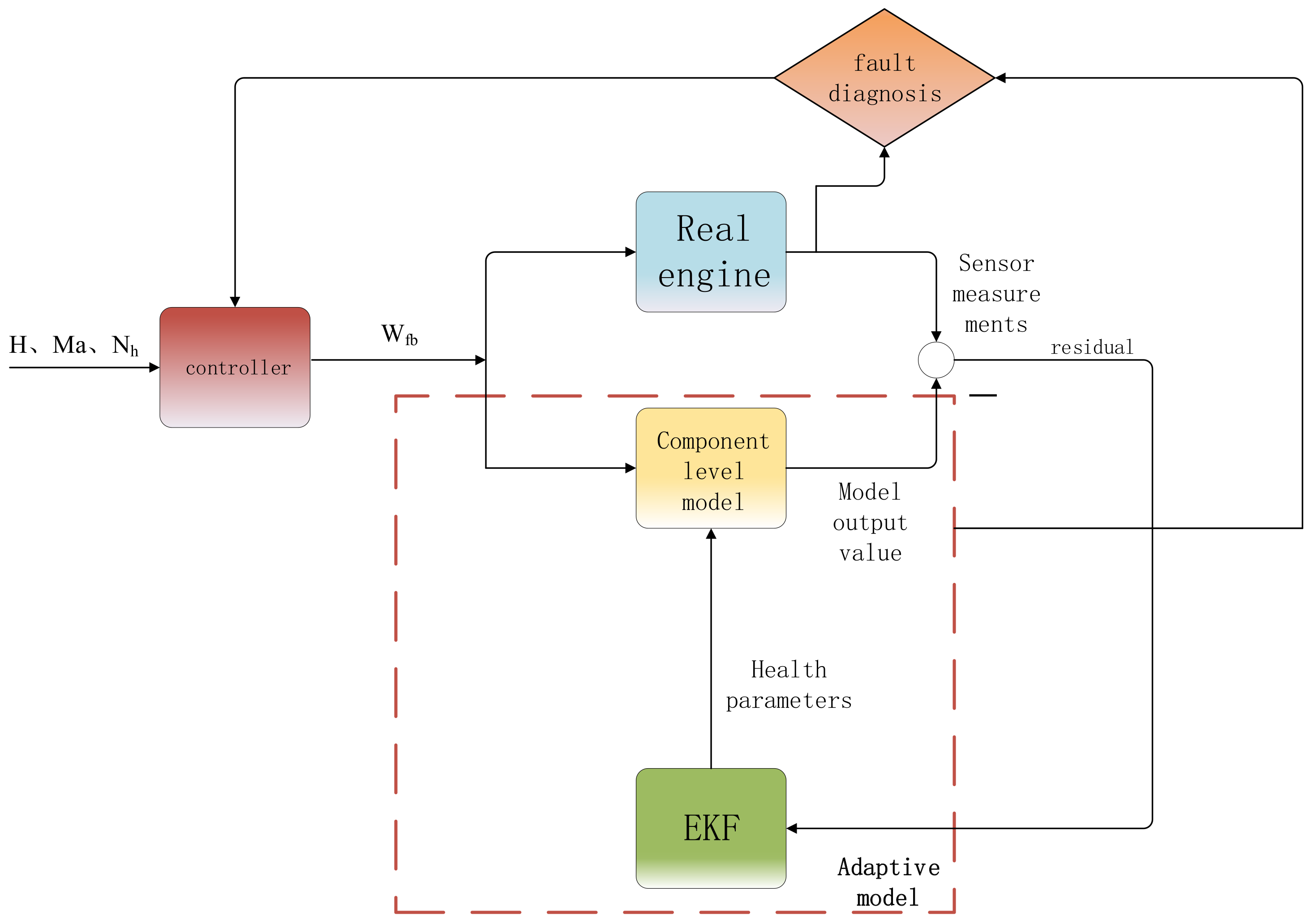
The schematic diagram of fault-tolerant control based on analytical redundancy is shown in Figure 2; taking the high-voltage speed sensor as an example, if it does not fail, the sensor value of the real engine is used for PID control. If it fails, the analytical redundancy, that is, the estimated value corresponding to the adaptive model, is used to replace the error value of the high-voltage speed sensor as the feedback signal for closed-loop control, so as to isolate the failed sensor and ensure the stability of the system.
Figure 2.
Schematic diagram of fault tolerant control based on analytical redundancy.
Due to the limitation of space, the fault of the Nh sensor is taken as an example. Figure 3 shows the schematic diagram of the change of the three correlation values of the high and low speed when the sensor fails by adopting residual zero and analytic redundancy fault-tolerant control. The sensor fault is simulated by injecting 5% bias fault.
Figure 3.
Control effect of Nh sensor fault on Nh and Nl without analytical redundancy and using analytical redundancy, the control effect of Nh sensor fault on Nh and Nl. (a) Control effect of Nh sensor fault on Nh (no analytical margin). (b) Control effect of Nh sensor fault on Nl (no analytical margin). (c) Control effect of Nh sensor fault on Nh (using analytical margin). (d) Control effect of Nh sensor fault on Nl (using analytical margin).
The simulation process is as follows: at the design point, the closed-loop control is switched at 1 s, the filtering is turned on at 5 s, the injection performance degrades at 10 s, and the sensor fault of high voltage rotation speed is injected at 25 s. The PLA increases uniformly from 40 s to 44 s, decreases uniformly from 44 s to 50 s, increases uniformly from 50 s to 54 s, and stops running at 65 s.
Figure 3a,b simulation experiments show that after the failure of the Nh sensor, when the value of the fault sensor is used as the feedback quantity of the closed-loop control, the real operating parameters of the engine are all higher than the normal working state, and accidents are easy to occur. However, if other sensors fail, although the value of the corresponding fault sensor is reduced, because of taking the method of changing the residual to zero that Kalman filter needs, when the sensor fails, the fault sensors are quarantined and the real operation parameters of the engine are still in the normal working state, i.e., the fault-tolerant effect is better.
Figure 3c,d simulation results show that the Nh fault sensor is successfully excluded from the control system because the analytic redundancy of the Nh fault sensor, namely the Nh estimated value of the airborne adaptive model, is used as the feedback quantity after the failure of the Nh sensor, thus ensuring stable and reliable operation. In addition, the effect of performance degradation at 10 s can be seen in Figure 3c,d, but the performance degradation at 10 s cannot be seen obviously because the range of Figure 3a,b ordinate is large. The black line indicates the normal output, that is, the parameter value when the engine performance degradation does not occur. Therefore, when a fault occurs and fault-tolerant control is adopted, the three lines will no longer coincide, which can also reflect the effect of fault-tolerant control.
3.1.2. Fault-Tolerant Control Based on Switching Control Rate
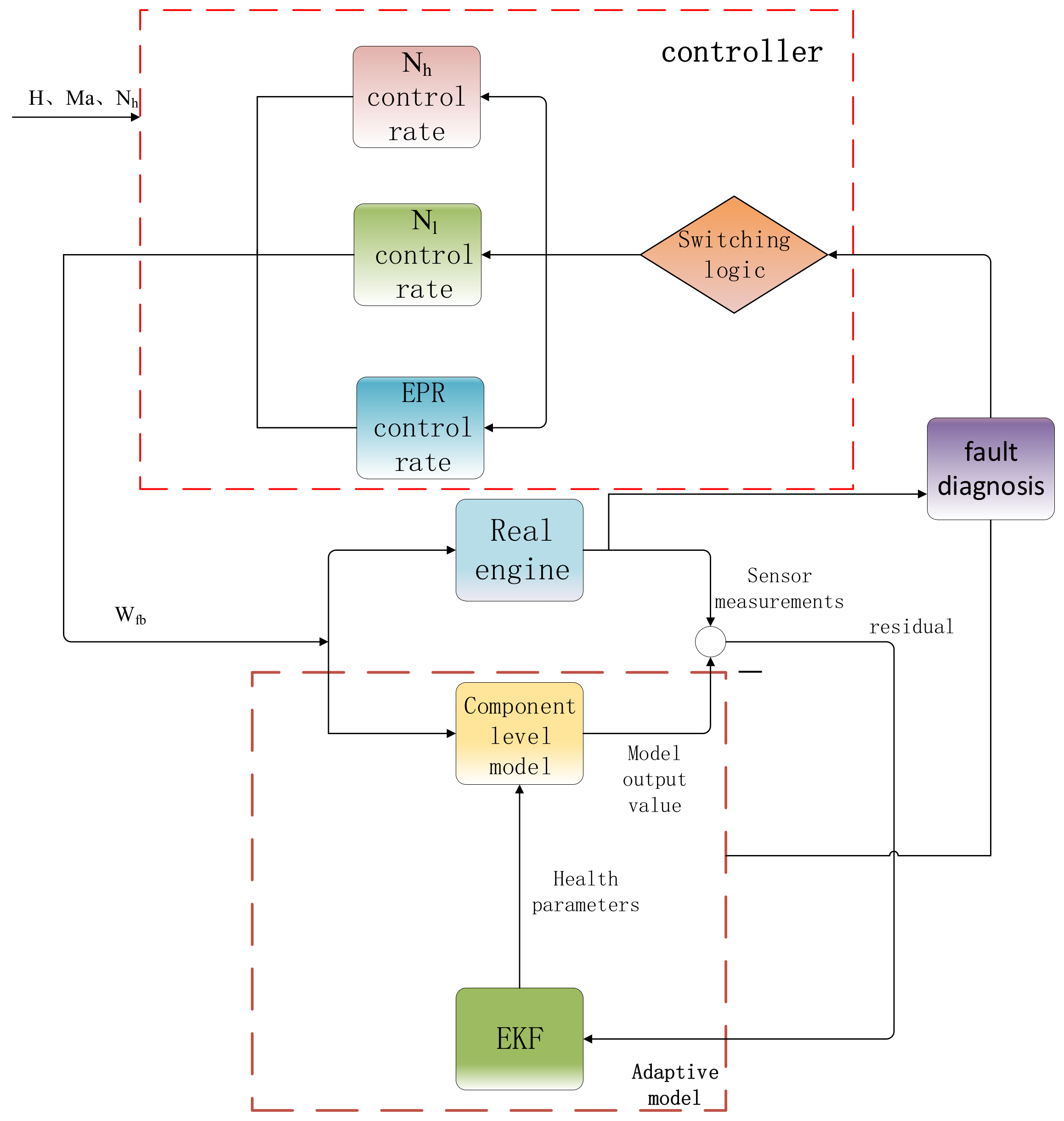
As shown in Figure 4, when a sensor fails, the control rate participated by the failed sensor can be replaced by the control rate not participated by the failed sensor, and fault tolerance is carried out by switching the control rate. Limited to space, the fault tolerance effect based on the switching control rate is verified by taking Nh sensor fault as an example.
Figure 4.
Schematic diagram of fault tolerance based on switching control.
Figure 5 is the schematic diagram of the changes of the three related values of the high pressure speed when Nh sensor fails and Nh is switched to Nl or Nh is switched to EPR (ratio of total pressure at LPT outlet to total pressure at LPC inlet) at the design point and the non-design point.
Figure 5.
The control effect of Nh sensor fault at design point and non-design point (Nh control rate is switched to Nl) and the control effect of Nh sensor fault at design point and non-design point (Nh control rate is switched to EPR). (a) Nh sensor fault control effect at the design point (Nh control rate is switched to Nl). (b) Nh sensor fault control effect at non-design points (Nh control rate is switched to Nl). (c) Nh sensor fault control effect at the design point (Nh control rate is switched to EPR). (d) Nh sensor fault control effect at non-design points (Nh control rate is switched to EPR).
The simulation process is as follows: at the design point and the non-design point (height is 10 km and Mach is 1.4), the closed-loop control is switched at 2 s, the filtering is turned on at 5 s, the injection performance degrades at 10 s, the injection sensor fails at 75 s and the control law is switched (Nh is switched to Nl or EPR), the PLA is uniformly increased from 85 s to 89 s, and the PLA is uniformly decreased from 89 s to 93 s. PLA is increased evenly from 93 s to 97 s, and the operation stops at 100 s.
The simulation results show that the control system switches the closed-loop Nh control rate to closed-loop Nl or EPR control after the failure of the Nh sensor and excludes the Nh fault sensor from the control system. The normal Nl or EPR sensor is used as the feedback quantity of the control system, which realizes the fault tolerance of the Nh fault. According to the simulation results, it can be verified that the fault-tolerant effect at both the design point and the non-design point is good.
The method of switching control rate can be used for active fault tolerance. After experimental verification, the solution in Table 6 can be selected. However, the method of switching control rate only studies a few sensors which are closely related to the controlled quantity. When other sensors fail, the switching control rate cannot be used for fault tolerance; in addition, the switching control rate method in this paper is basically one-to-one, but in engineering applications, faults are likely to occur at the same time, which brings challenges to fault tolerance. Switching to other control laws for control is a suboptimal control, because the control difference of the control rate itself on the engine will lead to the deviation or even sudden change of the engine performance when switching the control rate, which may bring unpredictable consequences. Therefore, relatively speaking, fault tolerance based on analytical redundancy can effectively avoid the above problems, and it is simpler, which is a better choice for fault-tolerant control.
Table 6.
Selection scheme of switching control rate.
3.2. Hardware in the Loop Simulation
At present, in the process of engine system research and development at home and abroad, hardware in the loop simulation (HIL) is widely used to simulate the working state of the real engine, then the model is improved according to the relevant experimental data, and then the experiment is carried out again to obtain the model meeting the requirements. Finally, it is applied to the real engine experiment, so as to reduce the development cost and shorten the development cycle [39]. In this chapter, the physical in loop simulation test is carried out based on the above established turbofan engine model, and the appropriate part is selected in the hardware platform including P2020 for the simulation verification of fault-tolerant control.
3.2.1. Hardware In-the-Loop Simulation Platform
The hardware platform used in this study is a dual-core processor module based on NXP QorlQ P2020 (Figure 6).
Figure 6.
Dual-core processor module based on NXP QorlQ P2020.
The MC203 is a high-performance computer module based on NXP QorlQ P1 and P2 processors. With a dual Power Architecture®® E500V2 core operating at up to 1.2 GHz, the P2020 delivers enhanced performance and efficiency for today’s networked information processing and other embedded computing applications.
As a complement to processor performance, the MC203 features 1 GB of DDR3-800 ECC SDRAM, 128 MB of NOR flash, 1 GB of NAND flash, two Gigabit Ethernet ports, one USB 2.0 port, and two RS-232 ports for increased system flexibility. Operating system support for the MC203 includes Wind River VxWorks and Linux 2.6.
3.2.2. Hardware In-the-Loop Simulation System
Figure 7 shows the schematic diagram of fault tolerant control hardware simulation in the loop of variable cycle engine. The pilot controls the throttle lever in the aircraft cockpit, sends the throttle command, and receives the feedback of the control state at the same time. In P2020, the controller and the onboard adaptive model are running, which are responsible for receiving the sensor values of the engine and sending control instructions to the engine. At the same time, the adaptive model can track the engine in real time and provide analytical redundancy when the fault sensor fails. The engine model runs a variable-cycle engine component level model that simulates the operating state, performance degradation, and sensor failure of a real engine. The cockpit software, engine model, and P2020 used Ethernet to communicate with each other, and the UDP function of socket was used to write the communication.
Figure 7.
Schematic diagram of fault tolerant control hardware in-the-loop simulation of turbofan engine.
3.2.3. The Results of Hardware In-the-Loop Simulation
Firstly, the analytical redundancy is verified. At the design point, the performance degradation of four rotating parts is injected at the same time at 10 s, the sensor is set with 5% bias fault at 85 s (limited to space, this experiment selects high- and low-speed faults as an example), the fault recovers after 20 s, and stops running at 120 s.
As shown in Figure 8, after the injection performance is degraded, the adaptive model tracks well, and after the high- and low-pressure speed fault is injected, the fault sensor is accurately isolated. Therefore, the adaptive model is not affected and plays the role of fault-tolerant control.
Figure 8.
Analytical redundancy verification of high- and low-pressure rotating speed fault at design point. (a) Analytical redundancy verification of high-pressure rotating speed fault at design point. (b) Analytical redundancy verification of low-pressure rotating speed fault at design point.
As shown in Table 7, the sensor real value of the real engine and the sensor estimated value of the adaptive model under the stable state of 120 s are selected, and the error between them is calculated. The error is no more than 0.35%. It is verified that the estimation accuracy is high. The reason for the error may be that theoretically, the state-space model and Kalman gain matrix K correspond to the steady-state point of the engine, but the residual in this paper is directly obtained from the nonlinear model. Compared with the linear model at different working points, the error is small, so only one constant Kalman gain matrix can be selected for simplification. However, a small error does not mean that the error does not exist, so it may be that there is no 100% matching of the adaptive model.
Table 7.
Accuracy of analytical redundancy estimation of high- and low-pressure speed fault at design point.
The purpose of this experiment is to verify the fault-tolerant control effect of the controller using analytic redundancy for sensor faults on the embedded platform.
Figure 9 shows the simulation results of fault-tolerant control using the analytical redundancy of the adaptive model as the control feedback quantity when the injection performance degrades and the sensor fails at 0 height and 0 Mach.
Figure 9.
Using hardware in the loop simulation platform, the simulation results of Nh and Nl of fault-tolerant control under high-pressure rotating speed fault. (a) Nl simulation results of fault-tolerant control under high-pressure rotating speed fault. (b) Nh simulation results of fault-tolerant control under high-pressure rotating speed fault.
The simulation process is as follows: the injection performance degraded at 10 s (i.e., the health parameters changed), the sensor fault was set at the 80 s (forward bias 5%), and the fault was recovered at 120 s. The throttle instructions were randomly changed throughout the whole process.
It can be seen from the experimental results that the adaptive model can accurately estimate the component performance parameters after a period of time, even if the throttle command changes irregularly after the injection performance degradation. The external performance is that it tracks the real engine. Then, after the failure of the Nh speed sensor (forward bias 5%), the control system uses the estimated value of the adaptive model as the analytic redundancy feedback to participate in the closed-loop control, so as to avoid the serious consequences caused by using the wrong fault value as feedback, and ensure the safety control and normal performance of the engine.
4. Discussion
According to the working principle of aeroengine, this paper establishes the component level model and adaptive model of a turbofan engine, then carries out the research on sensor fault diagnosis based on analytical redundancy, carries out the research on fault-tolerant control method based on analytical redundancy and switching control rate, and finally carries out the real-world in the loop simulation verification.
The work of this subject is as follows:
(1) According to the principle of component level modeling, the component-level model of turbofan engine is established by using the design point data of a turbofan engine. The simulation results show that the accuracy of the model meets the requirements. Then, the performance degradation of gas circuit components, sensor noise, and fault are set on the basis of the model. By comparing the results of the model with the initial setting, it can be proved that the performance degradation simulation and noise injection of the model meet the requirements.
(2) The fault-tolerant control verification based on analytical redundancy is carried out. If there is no fault, the sensor value of the real engine is used for PID control. If there is a fault, the analytical redundancy, that is, the estimated value corresponding to the adaptive model, is used to replace the error value of the corresponding sensor as the feedback signal for closed-loop control, so as to isolate the fault sensor and ensure the stability of the system. The low-voltage speed closed-loop control and EPR closed-loop control are designed. When the sensor fails, the control rate participated by the failed sensor can be replaced by the control rate without the participation of the failed sensor, and the fault tolerance is carried out by switching the control rate. The simulation results show that the above two fault-tolerant effects are good, and the disadvantages of the fault-tolerant method based on switching control rate compared with the fault-tolerant method based on analytical redundancy are analyzed.
(3) This paper studies the principle and application method of physical in the loop simulation system, transplants the digital simulation system to the physical in the loop simulation system, and then carries out the research on fault-tolerant control. The experimental results show that the adaptive model tracking effect is good, and can provide accurate analytical redundancy in case of sensor failure, so as to realize fault-tolerant control.
Summarizing the research work of this paper, in my opinion, it can be improved in the following four aspects in the future:
(1) The component level model does not include the starting process. If this process is added, the simulation will be more comprehensive.
(2) The closed-loop control of engine model is relatively simple and has no unique innovation. If more complex and accurate control laws can be designed, the fault diagnosis and fault-tolerant control in this paper will be more meaningful.
(3) In the aspect of fault-tolerant control, only the fault-tolerant control for sensor fault is studied, and the fault-tolerant control for actuator is not studied.
(4) The physical in loop simulation is relatively simple. Ethernet and signals used for communication are digital quantities. In the future, analog quantities can be used for more comprehensive semi-physical simulation.
5. Conclusions
In this paper, a Kalman filter and an augmented state variable model are used to modify the component level model, which can improve the fault-tolerant control effect of the controller using analytic redundancy for sensor faults, taking into account the change in measurement parameters caused by performance degradation and individual differences of the real engine.
In-the-loop simulation results show that the analytical redundancy technology based on the turbofan engine adaptive model in this paper meets the real-time and precision requirements.
Author Contributions
Conceptualization, M.Z.; methodology, M.Z.; software, M.Z., X.H. and L.L.; validation, M.Z.; formal analysis, M.Z. and X.H.; investigation, L.L.; resources, X.H.; data curation, M.Z.; writing—original draft preparation, M.Z.; writing—review and editing, S.W. and L.L.; visualization, M.Z. and S.W.; supervision, X.H., S.W. and L.L.; project administration, X.H. All authors have read and agreed to the published version of the manuscript.
Funding
This research received no external funding.
Institutional Review Board Statement
Not applicable.
Informed Consent Statement
Not applicable.
Data Availability Statement
All data are available in the manuscript.
Acknowledgments
We acknowledge College of Energy and Power Engineering at Nanjing University of Aeronautics and Astronautics for helpful assistance.
Conflicts of Interest
The authors declare no conflict of interest. The funders had no role in the design of the study; in the collection, analyses, or interpretation of data; in the writing of the manuscript, or in the decision to publish the results.
References
- Zhang, S.-J. A Review of Aeroengine Control System. J. Aerosp. Power 2004, 19, 375–382. [Google Scholar]
- Guo, J. Research on Sensor Fault Diagnosis and Fault Tolerance Technology of UAV; Lanzhou University of Technology: Lanzhou, China, 2020. [Google Scholar]
- Zhang, R.; Hou, L.; Zhao, X.; Hu, Z. Signal Reconstruction method of Civil Aeroengine sensor and its application. J. Aeronaut. Power 2016, 31, 1268–1274. [Google Scholar]
- Fan, S. Aeroengine Control; Northwest University of Technology Press: Xi’an, China, 2008. [Google Scholar]
- Isermann, R.; Ballé, P. Trends in the Application of Model Based Fault Detection and Diagnosis of Technical Processes. Control. Eng. Pract. 1996, 5, 709–719. [Google Scholar] [CrossRef]
- Zheng, B. Research on Aeroengine Fault Diagnosis and Performance Parameter Prediction Based on Particle Swarm Optimization Algorithm; University of Electronic Science and Technology: Chengdu, China, 2018. [Google Scholar]
- Svetlov, V.A.; Dolenko, S.A. Development of the algorithm of adaptive construction of hierarchical neural network classifiers. Opt. Mem. Neural Netw. 2017, 26, 40–46. [Google Scholar] [CrossRef]
- Koboyashi, T.; Simon, D.L. Hybrid neural network genetic-algorithm technique for aircraft engine performance diagnostics. J. Propuls. Power 2001, 21, 751–758. [Google Scholar] [CrossRef]
- Yuan, Y.; Liu, X.; Ding, S.; Pan, B. Fault detection and location dystem for diagnosis of multiple faults in aeroengines. IEEE Access 2017, 3, 17671–17677. [Google Scholar] [CrossRef]
- Kobayashi, T.; Simon, D.L. Evaluation of an Enhanced Bank of Kalman Filters for In-Flight Aircraft Engine Sensor Fault Diagnostics. J. Eng. Gas Turbines Power 2005, 127, 497–504. [Google Scholar] [CrossRef] [Green Version]
- Kobayashi, T.; Simon, D.L. Application of a Bank of Kalman Filters for Aircraft Engine Fault Diagnostics. In Turbo Expo: Power for Land, Sea, and Air; American Society of Mechanical Engineers: New York, NY, USA, 2003; pp. 461–470. [Google Scholar]
- Amirarfaei, F.; Baniamerian, A.; Khorasani, K. Joint Kalman Filtering and Recursive Maximum Likelihood Estimation Approaches to Fault Detection and Identification of Boeing 747 Sensors and Actuators. In Proceedings of the 51st Aiaa Aerospace Sciences Meeting Including the New Horizons Forum and Aerospace Exposition, Grapevine, TX, USA, 7–10 January 2013; pp. 111–127. [Google Scholar]
- Pisano, A.D. Failure Indication and Corrective Action for Turboshaft Engines. J. Am. Helicopter Soc. 1980, 25, 36–42. [Google Scholar] [CrossRef]
- Wallhagen, R.E.; Arpasi, D. Self-teaching digital-computer program for fail-operational comtrol of a turbojet engine in a sea-leval test stand. Contract 1974, 501, 24. [Google Scholar]
- Lan, C.; Sun, J. Analytical redundancy technique based on component tracking filter. J. Aeronaut. Power 1994, 110, 64–67. [Google Scholar]
- Zhou, O. Research on Aeroengine Component Performance Tracking Filter; Northwest University of Technology: Xi’an, China, 2004. [Google Scholar]
- Zhang, P. Research on Aeroengine Fault Diagnosis Technology Based on Kalman Filter; Nanjing University of Aeronautics and Astronautics: Nanjing, China, 2009. [Google Scholar]
- Chen, Y. Research on Gas Path Fault Diagnosis of Turbojet Engine Based on NONLINEAR Model; Nanjing University of Aeronautics and Astronautics: Nanjing, China, 2014. [Google Scholar]
- Feng, M. Research on Filter Estimation Method of Gas Path Health Parameters of Turbofan Engine; Nanjing University of Aeronautics and Astronautics: Nanjing, China, 2013. [Google Scholar]
- Yu, G. Research on Gas Path Health Parameter Estimation Method of Turbofan Engine; Nanjing University of Aeronautics and Astronautics: Nanjing, China, 2012. [Google Scholar]
- Zhang, P.; Huang, J. Enhanced Self Tuning On-Board Real-Time Model (eSTORM) for Aircraft Engine Performance Health Tracking. J. Aeronaut. Power 2008, 23, 169–173. [Google Scholar]
- Lu, F.; Huang, J.; Lv, Y. Gas Path Health Monitoring for a Turbofan Engine Based on a Nonlinear Filtering Approach. Energies 2013, 6, 492–513. [Google Scholar] [CrossRef] [Green Version]
- Meng, Z.; Xiao, L.; Ma, L.; Li, C. Fault tolerant control of micro gas turbine based on improved imperial competition algorithm. J. Nanjing Univ. Aeronaut. Astronaut. 2020, 52, 485–492. [Google Scholar]
- Healy, T.; Kerr, L.; Larkin, L. Model based fuzzy logic sensor fault accommodation. In Turbo Expo: Power for Land, Sea, and Air, Proceedings of the International Gas Turbine and Aeroengine Congress and Exhibition, Orlando, FL, USA, 2 June 1997; ASME: Orlando, FL, USA, 1997; pp. 1–6. [Google Scholar]
- Moller, J.C.; Litt, J.S.; Guo, T.H. Neural Network-based Sensor Validation for Turboshaft Engines. In Proceedings of the 34th AIAA/ASME/SAE/ASEE Joint Propulsion Conference and Exhibit, Cleveland, OH, USA, 13–15 July 1998. [Google Scholar]
- Alwi, H.; Edwards, C. Fault detection and fault-tolerant control of a civil aircraft using a sliding-mode-based scheme. Control. Syst. Technol. 2008, 16, 499–510. [Google Scholar] [CrossRef] [Green Version]
- Diao, Y.; Passino, K.M. Intelligent fault-tolerant control using adaptive and learning methods. Control. Eng. Pract. 2002, 10, 801–817. [Google Scholar] [CrossRef] [Green Version]
- Xu, Q.; Li, H. Robust fault tolerant control of Aeroengine Based on Riccati equation. J. Aeronaut. Power 2003, 18, 440–443. [Google Scholar]
- Fu, Q. Robust design of aeroengine passive fault tolerant control system. Meas. Control. Technol. 2013, 32, 32–34. [Google Scholar]
- Zhu, Z.; Huang, X. A class of adaptive neural network fault-tolerant control based on backstepping method. Inf. Control. 2010, 39, 531–535. [Google Scholar]
- Huang, K.; Yin, Z.; Yang, Z. Research on fault Countermeasures of turboshaft engine speed signal and test verification. J. Aeronaut. Power 2007, 2, 280–284. [Google Scholar]
- Yang, Z.; Qiu, X.; Zhuang, X.; Huang, J. Fault tolerant control of Aeroengine Based on mode switching. J. Aeronaut. Power 2014, 29, 953–964. [Google Scholar]
- Huang, X. Intelligent fault tolerant digital control of aeroengine. J. Appl. Basic Eng. Sci. 2005, 4, 366–372. [Google Scholar]
- Liu, H. Research on Fault Tolerant Control Technology of Small Aeroengine Sensor; Harbin Engineering University: Harbin, China, 2011. [Google Scholar]
- Lu, F. Research on Fusion Technology of Aeroengine Fault Diagnosis; Nanjing University of Aeronautics and Astronautics: Nanjing, China, 2009. [Google Scholar]
- Ogaji, S.O.T.; Li, Y.G.; Sampath, S.; Singh, R. Gas-path Fault Diagnosis of a Turbofan Engine from Transient Data Using Artificial Neural networks. In Turbo Expo: Power for Land, Sea, and Air; American Society of Mechanical Engineers: New York, NY, USA, 2003; pp. 405–414. [Google Scholar]
- Kumar, A.; Viassolo, D.E. Model-Based Fault Tolerant Control; Glenn Research Center: Cleveland, OH, USA, 2008. [Google Scholar]
- Wang, S.; Huang, X. An Analytical Redundancy Estimation Method for Variable Cycle Engine Based on Improved State Tracking Filter. Patent Jiangsu Province CN112284752a, 29 January 2021. [Google Scholar]
- Zhang, H.; Ye, F.; Li, Y.; Chen, G. Semi physical simulation of integrated control of helicopter/engine system. J. Aeronaut. Power 2013, 28, 1650–1658. [Google Scholar]
Publisher’s Note: MDPI stays neutral with regard to jurisdictional claims in published maps and institutional affiliations. |
© 2022 by the authors. Licensee MDPI, Basel, Switzerland. This article is an open access article distributed under the terms and conditions of the Creative Commons Attribution (CC BY) license (https://creativecommons.org/licenses/by/4.0/).








