Next Article in Journal
Rolling Bearing Weak Fault Feature Extraction under Variable Speed Conditions via Joint Sparsity and Low-Rankness in the Cyclic Order-Frequency Domain
Next Article in Special Issue
An Adaptive Operational Modal Analysis under Non-White Noise Excitation Using Hybrid Neural Networks
Previous Article in Journal
Peak Energy Reduction in Flow Shop including Switch-Off Policies and Battery Storage
Previous Article in Special Issue
Study on Linear and Nonlinear Thermal Buckling Mode and Instability Characteristics for Engine Rotating Thin-Walled Blade
 
 
Font Type:
Arial Georgia Verdana
Font Size:
Aa Aa Aa
Line Spacing:
Column Width:
Background:
Article

Research on Intelligent Vehicle Trajectory Planning and Control Based on an Improved Terminal Sliding Mode

1
School of Automotive Engineering, Shandong Jiaotong University, Jinan 250357, China
2
College of Energy and Power Engineering, Nanjing University of Aeronautics & Astronautics, Nanjing 210016, China
3
School of Information Science and Electrical Engineering, Shandong Jiaotong University, Jinan 250357, China
4
Office of Academic Affairs, Shandong Jiaotong University, Jinan 250357, China
*
Author to whom correspondence should be addressed.
Appl. Sci. 2022, 12(5), 2446; https://doi.org/10.3390/app12052446
Submission received: 28 January 2022 / Revised: 23 February 2022 / Accepted: 25 February 2022 / Published: 26 February 2022
(This article belongs to the Special Issue Advancing Reliability & Prognostics and Health Management)

Abstract

:
Aiming at precisely tracking an intelligent vehicle on a desired trajectory, this paper proposes an intelligent vehicle trajectory planning and control strategy based on an improved terminal sliding mold. Firstly, the traditional RRT algorithm is improved by using the target bias strategy and the separation axis theorem to improve the algorithm search efficiency. Secondly, an improved terminal sliding mode controller is designed. The controller comprehensively considers the lateral error and heading error of the tracking control, and the stability of the control system is proven by the Lyapunov function. Finally, the performance of the designed controller is verified by the Matlab-Carsim HIL simulation platform. The test results of the Matlab-Carsim HIL simulation platform show that, compared with the general terminal sliding mode controller, the improved terminal sliding mode controller designed in this paper has higher control accuracy and better robustness.

1. Introduction

With the development of society and technology, intelligent driving has become more and more widely used to reduces incidences of traffic accidents and improve driving safety [1]. The Apollo autonomous driving platform is already in mass production in 2021, and Tencent released the newly upgraded TAI4.0 smart cockpit solution also in this year. In 2021, SAIC Audi and Alibaba Cloud officially signed a memorandum of cooperation, covering areas such as the internet of vehicles and digital ecology. Therefore, intelligent driving has become one of the directions of future automobile development.
The intelligent vehicle is an advanced system that mainly integrates technologies such as environment perception, trajectory planning, and tracking control [2]. Among them, trajectory planning and tracking control are the key components of intelligent vehicles. They are also important guarantees for the safe driving of intelligent vehicles. Therefore, intelligent vehicles have attracted the increasing attention of researchers domestically and internationally.
Most trajectory planning algorithms for intelligent vehicles originated in the field of mobile robots [3]. They are applied to complex traffic road environments through continuous improvement and optimization. In order to deal with complex dynamic environments, researchers have proposed global planning algorithms and local planning algorithms [4]. In order to solve the real-time obstacle avoidance problem of mobile robots, Song et al. proposed a global dynamic path planning method for mobile robots based on the improved a* algorithm [5]. Moreover, Tim et al. proposed a far-sighted two-step, multi-layered graph-based trajectory planner [6]. The planner was designed to generate action sets for multiple drivable trajectories, allowing adjacent behavior planners to choose the most appropriate actions for the global state in the scene. Jonatan et al. proposed a 3D online path planning method with kinematic constraints to solve the path planning problem of mobile robots in underwater unknown environments [7]. This algorithm can avoid obstacles in real time, but the computational complexity is large, resulting in low efficiency. In order to reduce the computational complexity of the algorithm, Zhang et al. proposed an optimal path planning method based on a genetic algorithm and a simulated annealing algorithm [8]. Bi et al. proposed a trajectory optimization method for a cable shovel robot based on a multi-objective genetic algorithm [9]. The method has strong adaptability and reduces the energy consumption of robot operations. In order to further improve the planning efficiency, the RRT algorithm is widely used because of its probabilistic completeness and the advantages of considering multiple constraints [10]. The early RRT algorithm has a slow convergence speed. It is difficult to apply to unmanned vehicles with high real-time performance [11]. For this, researchers propose bidirectional expanded random tree to further improve the convergence speed of the algorithm [12]. Niu et al. proposed an intelligent vehicle path planning method based on an improved RRT algorithm [13]. Liu et al. proposed a target-biased bidirectional fast exploration random tree algorithm based on curve smoothing [14]. The algorithm reduces the number of search nodes and improves the search efficiency. Tahir et al. proposed a potentially guided intelligent bidirectional RRT* algorithm [15]. The new concept of the potential-guided bidirectional tree was introduced into the algorithm. The results showed that the algorithm greatly improved the convergence speed and the memory utilization. Velocity planning is also an important part of trajectory planning. Thomas et al. proposed an optimization-based velocity plan [16]. The algorithm is capable of real-time adaptive velocity planning. It is suitable for racing cars operating at their handling limit and at speeds in excess of 200 km/h.
In order to effectively track the desired trajectory, researchers have proposed a series of tracking control algorithms. The current motion control algorithms mainly include PID control, SMC control and MPC control. Among them, sliding mode variable structure control has a strong robustness to nonlinear systems and unknown disturbances, so researchers have made different improvements to it. Cen et al. used the enhanced variable structure based on sliding mode to realize the trajectory tracking control of the robot [17]. Moreover, he designed the shear control and sliding mode control of the non-holonomic wheeled mobile robot. Gao et al. constructed a new variable-structure sliding mode by designing the update law of the sliding mode parameters [18]. This improved the convergence speed of the system. The chattering of the sliding mode controller seriously affects the accuracy of the controller. Therefore, Sun et al. proposed a composite sliding mode controller [19]. The controller consists of a novel sliding mode control based on hybrid reaching law and an extended sliding mode disturbance observer. Experiments show that this method can effectively suppress chattering and shorten the approach time. Wu et al. proposed a method using a fuzzy sliding mode variable structure [20]. This method can suppress the chattering of the actuated joints and minimize the pose error of the robot end effector. In order to make the sliding mode controller approach the sliding mode surface quickly in a limited time, and improve the convergence speed, Truong et al. proposed a backstepping global fast terminal sliding mode control method for the trajectory tracking control problem of industrial robots [21]. This method makes the control error of the controller converge in a short time. Wu et al. designed a hierarchical controller based on a model predictive control and sliding mode control that could simultaneously track the reference trajectory and the desired vehicle speed [22]. The method adopted a new reaching law, which further reduced the chattering of the system while ensuring that the system converged quickly to the sliding mode surface.
Aiming at the accuracy of intelligent vehicle tracking the desired trajectory, this paper designs a trajectory plan based on improved RRT algorithm and an improved terminal sliding mode intelligent vehicle tracking control strategy. Improved motion planning and motion control methods have many advantages. Firstly, the traditional RRT algorithm was improved by using the goal bias strategy and the separation axis theorem to improve the planning efficiency of the algorithm. Secondly, an improved terminal sliding mode controller was designed, which comprehensively considered the lateral error and heading error of the tracking control to improve the accuracy of the system tracking control. The rest of the paper is organized as follows: Section 2 discusses trajectory planning based on the improved RRT algorithm; Section 3 discusses building the controller model; Section 4 discusses the design of the improved terminal sliding mode controller; Section 5 discusses the trajectory planning simulation experiments and Matlab-Carsim HIL simulation platform experiments; Section 6 discusses the conclusions of this study.

2. Improved RRT Algorithm

This chapter makes improvements to the basic RRT algorithm. Firstly, the sampling area is restricted. When the algorithm performs random point sampling, the target bias strategy is used [23]. When the random tree expands, it will drive the random point Xrand to expand in the direction of the target point Xgoal. Then, according to the vehicle′s nonholonomic constraints, the sampling of random points is restricted to the feasible region of the forward direction. The feasible region takes the longitudinal axis of the vehicle as the middle line. According to the steering range of the vehicle, a forward sampling range is generated. When the random tree is expanded, the size of the vehicle and the obstacle is considered, and the separation axis theorem is used for collision detection to ensure that the planned path will not collide with the surrounding obstacles. The algorithm flow chart of this paper is shown in Figure 1.

2.1. Extended Target Bias

The RRT algorithm is characterized by the random search of the space. Such search path planning brings huge advantages, but it also brings the disadvantages of the RRT algorithm [24]. Before the algorithm obtains the path solution, the random tree search is completely random. The random tree often expands to some places far away from the target, and the algorithm efficiency is not high. In order to improve the efficiency of the algorithm, this paper adopts the extended goal bias strategy. By artificially guiding the generation of random points, the target point Xgoal is selected with a certain probability as the random point Xrand in the loop. In order to maintain the ability of random trees to expand the unknown space, the probability P is usually not selected as too large, usually 0.05–0.1. P = 0.1 is used in this paper. The comparison of the path generated by the basic RRT algorithm and the target-biased RRT algorithm with probability P = 0.1 is shown in Figure 2. As shown in Figure 2a, the basic RRT algorithm has many sampling points, and the path distance is long. As shown in Figure 2b, the improved algorithm has fewer sampling nodes and the path distance is short. Therefore, the improved algorithm reduces the path length and the number of sampling points, which improves the efficiency of the algorithm.

2.2. Random Point Expansion Optimization

When using RRT to plan the vehicle path, considering the vehicle kinematics constraints and limiting the sampling area can better meet the driving requirements of the vehicle steering mechanism and the vehicle following control requirements. The two-degree-of-freedom vehicle motion model is established with the center of the vehicle′s rear axle as the reference point. The vehicle kinematics model is shown in Figure 3, (x, y) are the coordinates of the vehicle′s rear axle axis, which is in the inertial coordinate system OXY, and μ is the heading angle of the vehicle. δf is the front wheel angle; β is the center of mass slip angle; B is the vehicle yaw angle; v is the velocity of the vehicle center of mass; Lr is the distance between the center of mass and the rear axle; and Lf is the distance between the center of mass and the front axle.
The differential equation formulas of the vehicle model are derived:
x ˙ = ν c o s μ x t + d t = x t + ν cos μ · d t
y ˙ = ν sin μ y t + d t = y t + ν sin μ · d t
μ ˙ = ω μ t + d t = μ t + ( ν / L ) · tan δ f · d t
Based on the above vehicle kinematics model, the feasible path of the vehicle in path planning is shown in Figure 4. According to Figure 4, the feasible path of the vehicle restricts the selection of the random point Xrand within the feasible area of the vehicle. As shown in Figure 5, the random point Xrand is generated in the feasible area of the vehicle. The positive direction of the X-axis of the centerline of the sampling node area is equal to the direction of the vehicle. The boundaries of the feasible area are L1 and L2. The vehicle′s heading angle range is set to −40° to 40°, and the distance between the random point and the tree node is greater than a search step d; that is, the restricted search area is within the feasible sector in front of the vehicle and greater than the step d.
To determine whether the random point Xrand is valid, it can be obtained based on the slope of the line between the nearest tree node Xnear and the parent node (here, the path starting point Xint) and the line between the nearest tree node Xnear and the random point Xrand. In Figure 5, the coordinates of the parent node of the tree are (xi1, yi1), the coordinates of the nearest tree node Xnear are (xn1, yn1), and the coordinates of the random point Xrand are (xr1, yr2). kl is the slope of the line between the nearest tree node and the parent node. k2 is the slope of the line connecting the nearest tree node to a random point. The formulas of k1 and k2 are as follows:
k 1 = ( y n 1 y i 1 ) / ( x n 1 x i 1 )
k 2 = ( y r 1 y n 1 ) / ( x r 1 x n 1 )
μ = arctan ( ( k 1 k 2 ) / ( 1 + k 1 · k 2 ) )
If the value of |μ| is less than μmax, the generated random point is valid. The extended constraint formula is as follows:
| μ | < μ m a x = 45 °

2.3. Collision Detection

In the path planning of the improved RRT method, the geometric dimensions of vehicles and obstacles are considered. In this paper, the geometric dimensions of vehicles and obstacles were abstracted into rectangles. The separation axis theorem was used to transform the collision detection problem between vehicles and obstacles into the intersection test problem of different rectangles [25]. The principle of the separation axis is to project the convex polygon onto a vector separation axis to see if the projections of the two polygons overlap. If they do not overlap, the projections of the objects on the separation axis do not overlap each other, and there is no collision between these two objects [26].
The schematic diagram of the separating axis theorem is shown in Figure 6: the two rectangles are in the global coordinate xoy, and rectangles A and B represent vehicles and obstacles, respectively. The unit vectors of rectangle A in the local coordinates with Ao as the origin are Ax and Ay. The unit vectors of rectangle B in the local coordinates with Bo as the origin are Bx and By. The length of rectangle A is La, the width is Wa, the length of rectangle B is Lb, the width is Wb, T is the distance between the center point of rectangle A and the center point of rectangle B. μ is the heading angle of the vehicle in the global coordinate system. φ1 is the angle between the center line of the two rectangles and the X axis of the global coordinate system.
There are four separation axes L, which are the x and y axes of the local coordinates of the A and B rectangles. To detect whether the two rectangles collide, you only need to determine whether the projections of the two rectangles on all the separation axes meet all the following conditions.
Condition 1: the projection axis is the x axis of the A rectangular local coordinate system, which is:
T | cos φ 1 | > L a 2 | cos μ | + W a 2 | sin μ |
Condition 2: the projection axis is the y axis of the A rectangular local coordinate system, which is:
T | sin φ 1 | > L a 2 | sin μ | + W a 2 | cos μ |
Condition 3: the projection axis is the x axis of the B rectangular local coordinate system, which is:
T | cos ( φ 1 μ ) | > L b 2 | cos μ | + W b 2 | sin μ |
Condition 4: the projection axis is the y axis of the B rectangular local coordinate system, which is:
T | sin ( φ 1 μ ) | > L b 2 | sin μ | + W b 2 | cos μ |
If the above four determination conditions are met at the same time, it can be determined that the vehicle and the obstacle will not collide.

3. Build the Controller Model

In order to improve the trajectory tracking accuracy of the sliding mode controller, a model that comprehensively considers the lateral error and the heading error was designed. The sliding mode controller was designed based on the model in this section.

3.1. Vehicle Dynamics Model

For the motion control of intelligent vehicles, it is necessary to analyze the dynamic model of the lateral motion of the vehicle. The dynamic model of the vehicle is considered comprehensively [27], as shown in Figure 7. β is the vehicle center of mass sideslip angle. vx is the longitudinal velocity of the vehicle at the center of mass, and vy is the lateral velocity of the vehicle at the center of mass.
In the case of a small tire slip angle, the lateral force of the tire is proportional to the slip angle.
The slip angles of the front wheel are as follows:
α f = δ f θ v f
The formula for the slip angle of the rear wheel is as follows:
α r = θ v r
The lateral force of a single front wheel of the vehicle is as follows:
F y f = C α f ( δ f θ v f )
where δvf is the angle between the tire velocity vector and the longitudinal axis of the vehicle, δ f is the steering angle of the front wheel, and C α f is the proportional coefficient, which is called the cornering stiffness of the front wheel.
Similarly, the lateral force of a single rear wheel of the vehicle is as follows:
F y r = C α r ( θ v r )
where C α r is the proportional coefficient, which is called the cornering stiffness of the rear wheel, and θvr is the speed angle of the rear wheel of the vehicle.
According to Formulas (16) and (17), the front wheel speed angle θvf and rear wheel speed angle θvr of the vehicle are calculated as follows:
t a n ( θ v f ) = ( v y + L f B ˙ ) / v x
t a n ( θ v r ) = ( v y L r B ˙ ) / v x
where Lf is the distance between the center of mass and the front axle of the intelligent vehicle, and Lr is the distance between the center of mass and the rear axle of the intelligent vehicle.
The formula obtained by approximating the small angle is as follows:
θ v f = ( v y + L f B ˙ ) / v x
θ v r = ( v y L r B ˙ ) / v x
The yaw dynamics equation obtained by the torque balance around the Z axis is as follows:
I z B ¨ = 2 L f F y f 2 L r F y r
where I z is the yaw moment of inertia of the vehicle body.
The two-degree-of-freedom dynamic model of the intelligent vehicle is as follows:
{ β ˙ = 2 F y f + 2 F y r m v x B ˙ B ¨ = 2 L f F y f 2 L r F y r I z

3.2. The Driver Model Based on Preview

In the process of trajectory tracking of intelligent vehicles, the lateral error of the vehicle and the heading error of the vehicle need to be considered. If only the front wheel angle is used as a variable, only one error can be controlled. Therefore, for the heading error of the intelligent vehicle when it drives to the preview point, this paper introduces a total error ym to integrate the two errors, as shown in Figure 8.
When the vehicle is driving, the longitudinal speed vx is much greater than the lateral speed vy. Therefore, it is assumed that in the time Δt, the yaw rate of the vehicle remains unchanged, the velocity of the center of mass remains unchanged, and the vehicle moves in a circle. In order to drive to the desired trajectory, the driver previews point D. The actual trajectory follows the arc E C ^ , and runs to point D within Δt time. Because the longitudinal velocity vx is much larger than the lateral velocity vy, the point C coincides with the point D within Δt time. So, AC = AD = ym. Therefore, a preview-based vehicle trajectory error model is established [28], as shown in Figure 8. xm is the preview distance, ym is the total error, ym1 is the lateral error, μ1 is the actual track heading angle of the intelligent vehicle, and μ2 is the expected track heading angle of the intelligent vehicle.
According to the vehicle trajectory error model based on preview in Figure 8, the formula obtained is as follows:
{ y m = y m 1 + x m s i n ( Δ μ ) y ˙ m 1 = v y cos ( Δ μ ) v x s i n ( Δ μ ) x ˙ m 1 = v y sin ( Δ μ ) + v x cos ( Δ μ ) Δ μ = μ 1 μ 2
The heading angular velocity μ ˙ 2 of the desired trajectory is as follows:
μ ˙ 2 = x ˙ m 1 R = ρ x ˙ m 1
where R is the radius of the actual trajectory within Δ t , ρ is the radius of curvature of the actual trajectory, and xm1 is the distance traveled by the intelligent vehicle along the reference trajectory arc E C ^ within Δ t time.
At time Δt, since the longitudinal velocity vx is much larger than the lateral velocity vy, Δμ is very small, according to the small-angle approximation:
{ y m = y m 1 + x m Δ μ y ˙ m 1 = v y v x Δ μ x ˙ m 1 = v y Δ μ + v x Δ μ = μ 1 μ 2 μ ˙ 1 B ˙ μ ˙ 2 = x ˙ m 1 R = ρ x ˙ m 1
where B ˙ is the yaw rate.
From Formulas (21) and (24), the following formula is obtained:
{ y ¨ m = y ¨ m 1 + x m Δ μ ¨ y ¨ m 1 = v ˙ y v ˙ x Δ μ v x Δ μ ˙ Δ μ ¨ = B ¨ ρ x ¨ m 1 x ¨ m 1 = v ˙ y Δ μ + v y Δ μ ˙ + v ˙ x
The trajectory error y ¨ m is obtained according to Equations (14), (15) and (21):
y ¨ m = v ˙ y v ˙ x Δ μ v x Δ μ ˙ + x m ( 2 L f C α f ( δ f θ v f ) + 2 L r C α r θ v r I z ρ x ¨ m 1 )
From Formulas (18), (19) and (26), the following formula is obtained:
{ y ¨ m = φ 1 + φ 2 δ f + d φ 1 = v ˙ y v ˙ x Δ μ v x Δ μ ˙ + φ 3 φ 2 = x m 2 L f C α f I z φ 3 = x m ( 2 L r C α r ( v y L r B ˙ ) 2 L f C α f ( v y + L f B ˙ ) ) / v x I z
where d is the disturbance error which represents the external disturbance.

4. Designing a Sliding Mode Controller

The characteristic of a sliding mode variable structure control is that the structure of the controlled system is not static. It can be dynamically controlled with changes in the system, and it has the advantages of quick response, less influence from external disturbances, and simple control action.

4.1. Sliding Surface Design

In this paper, the sliding mode controller is used to control the preview deviation ym of the intelligent vehicle, and the control error is as follows:
{ k ˙ = x 1 x ˙ 1 = y ¨ m
where k = ym.
The sliding surface design of the general terminal sliding mode is as follows:
s = e ˙ + γ 1 e + γ 2 e q p = 0
where e is the state quantity, γ 1 > 0, γ 2 > 0, p and q are positive odd numbers, p > q.
The design of this terminal sliding surface has singularity, and the generation of singularity originates from e q p . In this paper, according to the idea of dynamic sliding mode control, the discontinuous control term is placed in the first derivative of the control input. The singularity of terminal sliding modes is resolved. Therefore, the sliding mode function is defined as follows:
{ s = k ˙ + γ 3 k + γ 4 k a k ˙ a = k q p
{ γ ˙ 3 = μ 1 s k ˙ γ ˙ 4 = μ 2 s 0 t k q p d τ
where μ 1 and μ 2 are positive gain parameters.

4.2. Control Law Design

The sliding mode function control law is designed as follows:
δ f = ( γ 3 k ˙ + γ 4 k ˙ a + φ 1 + ε 1 s i g n ( s ) + ε 2 s ) φ 2
where ε 1 and ε 2 are positive constants, ε 1 > | d | m a x , γ 3 and γ 4 are derived from Formula (31), and sign(s) is a sign function. According to Equation (27),   φ 2 = x m 2 L f C α f I z , Lf is the distance from the center of mass to the front axle, Cαf is the cornering stiffness of the front wheel, Iz is the yaw moment of inertia of the vehicle body, and xm is the preview distance. So, φ2 will not be 0. Therefore, this formula is correct.

4.3. Proof of Stability

According to the Lyapunov function, the following formula is obtained:
V = 1 2 s 2
Take the derivative of V according to the formula:
V ˙ = s s ˙ = s ( k ¨ + γ ˙ 3 k + γ 3 k ˙ + γ ˙ 4 k a + γ 4 k ˙ a ) = s ( φ 1 + φ 2 δ f + d + γ ˙ 3 k + γ 3 k ˙ + γ ˙ 4 k a + γ 4 k ˙ a )
From Formulas (30)–(32), the following formulas are obtained:
V ˙ = s ( μ 1 s ( k ) 2 μ 2 s ( 0 t k q p d τ ) 2 ε 1 s i g n ( s ) ε 2 s + d ) = s d ε 1 | s | ε 2 s 2 μ 2 s 2 ( 0 t k q p d τ ) 2 μ 1 s 2 ( k ) 2
where ε 2 s 2 μ 2 s 2 ( 0 t k q p d τ ) 2 μ 1 s 2 ( k ) 2 <0, ε 1 > | d | m a x , so V ˙ < 0 . Therefore, for any ε 1 > | d | m a x , the designed controller is convergent.

5. Experiments

In this paper, the trajectory planning simulation experiment of the improved RRT algorithm and the Matlab-Carsim HIL simulation platform experiment were carried out, respectively. Among them, the trajectory planned by the improved RRT algorithm was used as the expected trajectory. The Matlab-Carsim HIL simulation platform experiment used the state quantity output by Carsim to control the state of the bench. It simulated the motion control of the real intelligent vehicle. Through this experiment, it can be verified that the designed controller can be applied to the intelligent driving platform. In this paper, the result of trajectory planning is magnified ten times as the desired trajectory. The initial speed of the experiment is set to 60 km/h, the initial positions are (20 m, 20 m), and the target positions are (300 m, 300 m).

5.1. Introduction to Simulation Hardware

In order to verify the trajectory tracking performance of the improved terminal sliding mode controller designed in this paper, simulation experiments were carried out using MATLAB 2019b, Carsim2019 and Matlab-Carsim HIL simulation platforms. Matlab-Carsim HIL simulation platform is shown in Figure 9. It includes a servo motor driver, display, industrial computer, rear wheel drive motor, etc.

5.2. Trajectory Planning Simulation Experiment

Figure 10 shows the simulation comparison of different trajectory planning algorithms. Figure 10a is the simulation image of the improved RRT algorithm: blue represents static obstacles of different shapes, and black represents the final trajectory. Figure 10b is the simulation image of the improved A* algorithm: blue represents static obstacles of different shapes, and black represents the final trajectory. The initial positions are (2 m, 2 m), and the target positions are (30 m, 30 m). The improved RRT algorithm takes 0.02 s, and the improved A* algorithm takes 0.05 s.
Experimental results: from Figure 10, it can be found that the trajectory planned by the improved RRT algorithm in this paper can effectively avoid obstacles and the algorithm is extended, taking into account vehicle kinematics and geometric constraints. The planned trajectory is relatively smooth, which is good for vehicle tracking. According to the simulation time, the planning efficiency of the improved RRT algorithm is much higher than that of the improved A* algorithm.

5.3. Sliding Mode Controllers Chattering Analysis

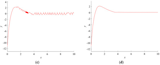
The chattering of the sliding mode controller mainly comes from the sign function. Too much chattering is not conducive to the tracking control, and may cause the controller to crash. Through experiments, it was found that adjusting the size of ε 1 / ε 2 can effectively suppress chattering. However, suppressing chattering to a certain extent will affect the accuracy of the controller, resulting in a larger tracking error. Therefore, while ensuring a certain tracking accuracy, chattering with little amplitude variation is acceptable. The test results of ε 1 / ε 2 from large to small are shown in Figure 11.

5.4. Matlab-Carsim HIL Simulation Platform Test

Figure 12 shows the comparison experimental image of the Matlab-Carsim HIL simulation platform between the improved terminal sliding mode control and the general terminal sliding mode control. The initial speed was 60 km/h. As shown in Figure 12a, the improved algorithm tracks the desired trajectory image. The black represents the desired trajectory, and the red–dotted line represents the tracking trajectory. Figure 12b shows a partial enlarged image of the improved algorithm tracking the desired trajectory. As shown in Figure 12c, the general algorithm tracks the desired trajectory image. The black represents the desired trajectory, and the blue–dotted line is the tracking trajectory. Figure 12d shows a partial enlarged image of the desired trajectory tracked by the general algorithm. Figure 12e shows the lateral error image when the improved algorithm and the general algorithm track the desired trajectory. The red is the error of the improved algorithm, and the blue is the error of the general algorithm. Moreover, the positional errors at 50 m and 190 m become larger, because a large amount of steering is performed at the corresponding position. Figure 12f shows the image of the front wheel turning angle when the improved algorithm and the general algorithm track the desired trajectory. The red is the improved algorithm, and the blue is the general algorithm. Figure 12g shows the image of the side-slip angle of the centroid when the improved algorithm and the general algorithm track the desired trajectory. The red is the improved algorithm, and the blue is the general algorithm.
Figure 12f,g change the data values greatly at 3 s and 15 s~25 s, because the intelligent vehicle makes a large turn at the corresponding position, especially the continuous turning at 15 s~25 s. Figure 12h is an image of the longitudinal velocity with an acceleration of 1 m/s2. The Matlab-Carsim HIL simulation platform test is shown in Figure 13. Figure 13a,b are the images displayed by Carsim in the Matlab-Carsim HIL simulation platform. Figure 13c,d are the test images of the bench in the Matlab-Carsim HIL simulation platform.
Table 1, Table 2 and Table 3 show the maximum deviation at the corresponding position. The improved algorithm has a higher tracking accuracy than the general algorithm in discontinuous sharp turns. During continuous steering, the tracking accuracy of the improved algorithm will gradually decrease. However, it can be seen from Figure 12 that the improved algorithm has less chattering and good stability, so it is easier to control.

5.5. Experimental Analysis

In motion planning, the improved RRT trajectory planning algorithm is more efficient than the improved A* algorithm. The trajectory is smoother, which is conducive to intelligent vehicle driving.
In the motion control, the test results of the Matlab-Carsim HIL simulation platform show that, compared with the general terminal sliding mode control, the improved algorithm in this paper has a smaller tracking error in both initial tracking and continuous steering tracking. So, the tracking accuracy is higher. In addition, the front wheel angle and the center of mass slip angle data are smooth, so the body stability is good.

6. Conclusions

Aiming at the motion control problem of intelligent vehicle tracking the desired trajectory effectively, this paper proposes a trajectory planning and control strategy based on an improved terminal sliding mode. This method has the advantages of strong robustness and high tracking accuracy. The specific content of this article is summarized as follows:
  • The traditional RRT algorithm is improved by using the target bias strategy and the separation axis theorem, which reduces the sampling area and improves the planning efficiency of the algorithm;
  • This paper designs an improved terminal sliding mode controller. The controller comprehensively considers the lateral error and heading error of intelligent vehicle trajectory tracking to improve the accuracy of trajectory tracking;
  • In this paper, the simulation experiment of the improved RRT algorithm and the Matlab-Carsim HIL simulation platform experiment are carried out. The experimental results show that the designed controller has high precision and strong robustness. Therefore, the improved algorithm can be applied to the intelligent driving platform and has certain engineering application value.
In future research, the controller needs to be further studied in the continuous steering state so that it can still maintain a high tracking accuracy. Experiments in complex environments will also be required in the future. Therefore, a nonlinear tire model is required.

Author Contributions

Methodology and writing—original draft preparation, A.L.; software, C.N.; formal analysis and investigation, X.H.; data curation, G.L.; resources, C.X.; funding acquisition, A.L., S.L. and X.H. All authors have read and agreed to the published version of the manuscript.

Funding

This project is supported by National Natural Science Foundation of China (Grant No. 51505258, 51975276, 51405272 and 61601265), Shandong Provincial Natural Science Foundation, China (Grant No. ZR2015EL019, ZR2020ME126 and ZR2021MF131), Shandong Province Higher Educational Youth Innovatio Science and Technology Program (Grant No. 2019KJB019), Open project of State Key Laboratory of Mechanical Behavior and System Safety of Traffic Engineering Structures, China (Grant No. 1903), Open project of Hebei Traffic Safety and Control Key Laboratory, China (Grant No. JTKY2019002).

Institutional Review Board Statement

Not applicable.

Informed Consent Statement

Not applicable.

Data Availability Statement

Not applicable.

Acknowledgments

Thanks to all the authors’ contribution to this article writing. Special thanks to Qingying Ge for her efforts.

Conflicts of Interest

The authors declare no conflict of interest.

References

  1. Sun, Q.Y.; Wang, C.; Fu, R. Lane change strategy analysis and recognition for intelligent driving systems based on random forest. Expert Syst. Appl. 2021, 186, 115781. [Google Scholar] [CrossRef]
  2. Li, C.X.; Jiang, H.B.; Ma, S.D. Automatic parking path planning and tracking control research for intelligent vehicles. Appl. Sci. 2020, 10, 9100. [Google Scholar] [CrossRef]
  3. Zhang, L.P.; Su, T.; Yan, Y. Trajectory Planning Method of Intelligent Vehicle Based on Sampling Area Optimization. J. Mech. Eng. 2021, 57, 1–12. [Google Scholar]
  4. Moritz, W.; Julius, Z.; Sören, K. Optimal Trajectory Generation for Dynamic Street Scenarios in a Frenét Frame. In Proceedings of the 2010 IEEE International Conference on Robotics and Automation, Anchorage, AK, USA, 3–8 May 2010; pp. 987–993. [Google Scholar]
  5. Song, X.R.; Gao, S.; Chen, C.B. A new hybrid method in global dynamic path planning of mobile robot. Int. J. Comput. Common. 2018, 13, 1032–1046. [Google Scholar] [CrossRef]
  6. Stahl, T.; Wischnewski, A.; Betz, J. Multilayer Graph-Based Trajectory Planning for Race Vehicles in Dynamic Scenarios. In Proceedings of the 2019 IEEE Intelligent Transportation Systems Conference—ITSC, Auckland, New Zealand, 27–30 October 2019; pp. 3149–3154. [Google Scholar]
  7. Jonatan, S.W.; Daniel, G.A.; Juan, D.H. Online 3-Dimensional Path Planning with Kinematic Constraints in Unknown Environments Using Hybrid A* with Tree Pruning. Sensors 2021, 21, 1152. [Google Scholar]
  8. Zhang, W.C.; Xu, Y.M.; Xie, J.P. Path Planning of USV Based on Improved Hybrid Genetic Algorithm. In Proceedings of the 2019 European Navigation Conference (ENC), Warsaw, Poland, 9–12 April 2019. [Google Scholar]
  9. Bi, Q.S.; Wang, G.Q.; Wang, Y.P. Digging Trajectory Optimization for Cable Shovel Robotic Excavation Based on a Multi-Objective Genetic Algorithm. Energies 2020, 13, 3118. [Google Scholar] [CrossRef]
  10. Jeong, I.B.; Lee, S.J.; Kim, J.H. Quick-RRT*: Triangular inequality-based implementation of RRT* with improved initial solution and convergence rate. Expert Syst. Appl. 2019, 123, 82–90. [Google Scholar] [CrossRef]
  11. Zhang, C.; Zhou, L.; Li, Y. A dynamic path planning method for social robots in the home environment. Electronics 2020, 9, 1173. [Google Scholar] [CrossRef]
  12. Wong, C.; Yang, E.; Yan, X.T. Optimal path planning based on a multi-tree T-RRT* approach for robotic task planning in continuous cost spaces. In Proceedings of the 2018 12th France-Japan and 10th Europe-Asia Congress on Mechatronics, Mie University, Mie, Japan, 10–12 September 2018. [Google Scholar]
  13. Niu, C.H.; Li, A.J.; Huang, X.; Xu, C.Y. Research on Intelligent Vehicle Path Planning Method Based on Improved RRT Algorithm. In Proceedings of the 2021 Global Reliability and Prognostics and Health Management (PHM-Nanjing) Conference, Nanjing, China, 15–17 October 2021. [Google Scholar]
  14. Liu, H.Y.; Zhang, X.B.; Wen, J. Goal-biased Bidirectional RRT based on Curve-smoothing. IFAC-PapersOnLine 2019, 52, 255–260. [Google Scholar] [CrossRef]
  15. Tahir, Z.; Qureshi, A.H.; Ayaz, Y. Potentially guided bidirectionalized RRT* for fast optimal path planning in cluttered environments. Robot. Auton. Syst. 2018, 108, 13–27. [Google Scholar] [CrossRef] [Green Version]
  16. Thomas, H.; Alexander, W.; Leonhard, H. Real-Time Adaptive Velocity Optimization for Autonomous Electric Cars at the Limits of Handling. IEEE Trans. Intell. Veh. 2021, 6, 665–677. [Google Scholar]
  17. Cen, H.; Singh, B.K. Nonholonomic Wheeled Mobile Robot Trajectory Tracking Control Based on Improved Sliding Mode Variable Structure. Wirel. Commun. Mob. Com. 2021, 2021, 2974839. [Google Scholar] [CrossRef]
  18. Gao, S.; Li, Y.; Xue, H.F. Dynamic Sliding Mode Controller with Variable Structure for Fast Satellite Attitude Maneuver. Math Probl. Eng. 2021, 2021, 5539717. [Google Scholar]
  19. Sun, X.; Cao, J.; Lei, G. A composite sliding mode control for SPMSM drives based on a new hybrid reaching law with disturbance compensation. IEEE Trans. Transp. Electr. 2021, 2021, 1427–1436. [Google Scholar] [CrossRef]
  20. Wu, G.; Zhang, X.; Zhu, L. Fuzzy sliding mode variable structure control of a high-speed parallel PnP robot. Mech. Mach. Theory 2021, 162, 104349. [Google Scholar] [CrossRef]
  21. Truong, T.N.; Vo, A.T.; Kang, H.J. A backstepping global fast terminal sliding mode control for trajectory tracking control of industrial robotic manipulators. IEEE Access 2021, 9, 31921–31931. [Google Scholar] [CrossRef]
  22. Wu, H.D.; Li, Z.H.; Si, Z.L. Trajectory tracking control for four-wheel independent drive intelligent vehicle based on model predictive control and sliding mode control. Adv. Mech. Eng. 2021, 13, 16878140211045142. [Google Scholar] [CrossRef]
  23. Zhang, K.; Chen, J.P. Optimal trajectory planning for parafoil system in obstacle-rich environment. Flight Dyn. 2021, 39, 58–62. [Google Scholar]
  24. He, Y.L.; Gao, Q.; Zhao, D.; Liu, W. The trajectory planning of autonomous vehicle based on improved RRT algorithm. J. Northwest Univ. 2018, 48, 651–658. [Google Scholar]
  25. Khan, A.T.; Li, S.; Kadry, S.; Nam, Y. Control Framework for Trajectory Planning of Soft Manipulator Using Optimized RRT Algorithm. IEEE Access 2020, 8, 171730–171743. [Google Scholar] [CrossRef]
  26. Han, X.J.; Zhao, W.Q.; Chen, L.J. Local path planning of bus based on RS-RRT algorithm. J. Jilin Univ. 2019, 49, 1428–1440. [Google Scholar]
  27. Qin, Q.Y.; Gao, G.Q. Screw Dynamic Modeling and Novel Composite Error-Based Second-order Sliding Mode Dynamic Control for a Bilaterally Symmetrical Hybrid Robot. Robotica 2021, 39, 1264–1280. [Google Scholar] [CrossRef]
  28. Yang, H.; Wei, X.K.; Huang, C.Q. Path Preview Steering Model Based on Steady State Characteristics. Automob. Technol. 2020, 7, 7–13. [Google Scholar]
Figure 1. Flow chart of improved RRT algorithm.
Figure 1. Flow chart of improved RRT algorithm.
Applsci 12 02446 g001
Figure 2. Target bias comparison diagram. (a) The basic RRT; (b) the improved RRT.
Figure 2. Target bias comparison diagram. (a) The basic RRT; (b) the improved RRT.
Applsci 12 02446 g002
Figure 3. Vehicle kinematics model.
Figure 3. Vehicle kinematics model.
Applsci 12 02446 g003
Figure 4. Schematic diagram of vehicle feasible path.
Figure 4. Schematic diagram of vehicle feasible path.
Applsci 12 02446 g004
Figure 5. Extended schematic.
Figure 5. Extended schematic.
Applsci 12 02446 g005
Figure 6. Schematic diagram of separating axis theorem.
Figure 6. Schematic diagram of separating axis theorem.
Applsci 12 02446 g006
Figure 7. Kinetic model.
Figure 7. Kinetic model.
Applsci 12 02446 g007
Figure 8. The driver model based on a preview.
Figure 8. The driver model based on a preview.
Applsci 12 02446 g008
Figure 9. Matlab-Carsim HIL simulation platform.
Figure 9. Matlab-Carsim HIL simulation platform.
Applsci 12 02446 g009
Figure 10. Comparison of trajectory planning algorithms: (a) the improved RRT algorithm; (b) the improved A* algorithm.
Figure 10. Comparison of trajectory planning algorithms: (a) the improved RRT algorithm; (b) the improved A* algorithm.
Applsci 12 02446 g010
Figure 11. The chatter test: (a) maximum test 1; (b) test 2; (c) test 3; (d) minimum test 4.
Figure 11. The chatter test: (a) maximum test 1; (b) test 2; (c) test 3; (d) minimum test 4.
Applsci 12 02446 g011aApplsci 12 02446 g011b
Figure 12. Data image: (a) Improved trajectory tracking; (b) local enlarged view of improved trajectory tracking; (c) general trajectory tracking; (d) partial enlarged view of general trajectory tracking; (e) lateral deviation; (f) front wheel turning angle; (g) slip angle of centroid; (h) speed.
Figure 12. Data image: (a) Improved trajectory tracking; (b) local enlarged view of improved trajectory tracking; (c) general trajectory tracking; (d) partial enlarged view of general trajectory tracking; (e) lateral deviation; (f) front wheel turning angle; (g) slip angle of centroid; (h) speed.
Applsci 12 02446 g012aApplsci 12 02446 g012b
Figure 13. Matlab-Carsim HIL simulation platform test: (a) improved trajectory tracking; (b) general algorithm; (c) Matlab-Carsim HIL simulation platform 1; (d) Matlab-Carsim HIL simulation platform 2.
Figure 13. Matlab-Carsim HIL simulation platform test: (a) improved trajectory tracking; (b) general algorithm; (c) Matlab-Carsim HIL simulation platform 1; (d) Matlab-Carsim HIL simulation platform 2.
Applsci 12 02446 g013
Table 1. Maximum lateral error.
Table 1. Maximum lateral error.
Algorithm50 m189 m192 m
Improved(m)0.1941.350−0.797
General(m)0.8461.793−0.849
Table 2. Maximum front wheel angle error.
Table 2. Maximum front wheel angle error.
Algorithm2 s16 s20 s
Improved (degree)12.847.99−2.40
General (degree)21.9812.45−2.36
Table 3. Maximum centroid side slip angle error.
Table 3. Maximum centroid side slip angle error.
Algorithm2 s16 s20 s
Improved (degree)−2.3732.335−1.087
General (degree)−2.8522.339−1.001
Publisher’s Note: MDPI stays neutral with regard to jurisdictional claims in published maps and institutional affiliations.

Share and Cite

MDPI and ACS Style

Li, A.; Niu, C.; Li, S.; Huang, X.; Xu, C.; Liu, G. Research on Intelligent Vehicle Trajectory Planning and Control Based on an Improved Terminal Sliding Mode. Appl. Sci. 2022, 12, 2446. https://doi.org/10.3390/app12052446

AMA Style

Li A, Niu C, Li S, Huang X, Xu C, Liu G. Research on Intelligent Vehicle Trajectory Planning and Control Based on an Improved Terminal Sliding Mode. Applied Sciences. 2022; 12(5):2446. https://doi.org/10.3390/app12052446

Chicago/Turabian Style

Li, Aijuan, Chuanhu Niu, Shunming Li, Xin Huang, Chuanyan Xu, and Gang Liu. 2022. "Research on Intelligent Vehicle Trajectory Planning and Control Based on an Improved Terminal Sliding Mode" Applied Sciences 12, no. 5: 2446. https://doi.org/10.3390/app12052446

APA Style

Li, A., Niu, C., Li, S., Huang, X., Xu, C., & Liu, G. (2022). Research on Intelligent Vehicle Trajectory Planning and Control Based on an Improved Terminal Sliding Mode. Applied Sciences, 12(5), 2446. https://doi.org/10.3390/app12052446

Note that from the first issue of 2016, this journal uses article numbers instead of page numbers. See further details here.

Article Metrics

Back to TopTop