Journal Description
Standards
Standards
is an international, peer-reviewed, open access journal on standardization, inspection, verification, certification, testing and quality control published quarterly online by MDPI.
- Open Access—free for readers to download, share, and reuse content. Authors receive recognition for their contribution when the paper is reused.
- Rapid Publication: manuscripts are peer-reviewed and a first decision is provided to authors approximately 26.8 days after submission; acceptance to publication is undertaken in 7.6 days (median values for papers published in this journal in the second half of 2025).
- Recognition of Reviewers: APC discount vouchers, optional signed peer review, and reviewer names published annually in the journal.
- Standards is a companion journal of Sustainability.
Latest Articles
Post-Document Science: From Static Narratives to Intelligent Objects
Standards 2026, 6(2), 14; https://doi.org/10.3390/standards6020014 - 3 Apr 2026
Abstract
►
Show Figures
Scientific publishing is currently constrained by an unstructured narrative bottleneck paradigm, which increasingly diverges from the scale, complexity, and computational nature of modern research. Despite rapid advancements in data generation and analysis, scientific knowledge is predominantly disseminated as static narrative artifacts, thereby limiting
[...] Read more.
Scientific publishing is currently constrained by an unstructured narrative bottleneck paradigm, which increasingly diverges from the scale, complexity, and computational nature of modern research. Despite rapid advancements in data generation and analysis, scientific knowledge is predominantly disseminated as static narrative artifacts, thereby limiting reproducibility, machine accessibility, and cumulative integration. This study explores how scientific communication can be restructured to facilitate scalable validation and reliable knowledge accumulation. We propose the Object-Oriented Scientific Information paradigm, wherein scientific contributions are represented as executable, machine-interpretable objects that integrate structured data, reproducible methodologies, and formally encoded semantic claims. To operationalize this paradigm, we delineate the architecture of an Autonomous Knowledge Engine, a modular neuro-symbolic system that combines domain-specialized Mixture-of-Experts routing, formal verification of claims, and an information-theoretic filter based on marginal information gain. This architecture enables continuous validation, redundancy control, and the integration of scientific contributions within an active knowledge graph. The analysis demonstrates that Object-Oriented Scientific Information (OOSI) and Autonomous Knowledge Engine (AKE) fundamentally differ from existing document-based, executable, and semantic publishing models by shifting epistemic control from narrative evaluation to computational verification. We conclude that transitioning toward a computable scientific record is essential for sustaining reliable and self-correcting science in the context of accelerating knowledge production.
Full article
Open AccessTechnical Note
From Pipettes to p-Values: A Framework for Companion Statistical Reporting in Experimental Neuroscience
by
Maria Clara Salgado Ramos, Alex Oliveira da Câmara and Hercules Rezende Freitas
Standards 2026, 6(2), 13; https://doi.org/10.3390/standards6020013 - 1 Apr 2026
Abstract
►▼
Show Figures
Statistical inference in experimental neuroscience is routinely detached from the experimental record: analytic choices are reported in prose summaries that do not expose the code, assumptions, or decision pathways that produced the results. This detachment limits reproducibility and impairs peer review. Here, we
[...] Read more.
Statistical inference in experimental neuroscience is routinely detached from the experimental record: analytic choices are reported in prose summaries that do not expose the code, assumptions, or decision pathways that produced the results. This detachment limits reproducibility and impairs peer review. Here, we describe the Companion Statistical Report (CSR), a structured, versioned document format designed to accompany empirical neuroscience manuscripts as peer-reviewed as a peer-reviewed resource. The CSR integrates data provenance, preprocessing decisions, exploratory analyses, model specifications, assumption diagnostics, inference with effect sizes, and sensitivity analyses into a single executable document, authored in Quarto 1.8 and supporting both R and Python workflows. We provide an open template hosted at on GitHub that implements this format with institutional branding, parameterization, and version tracking. The template was developed by the Bertrand Russell Research Excellence Group (NEC) at the School of Medicine, Rio de Janeiro State University. By making analytic choices auditable and reproducible by design, CSRs are designed to reduce the gap between what neuroscience experiments measure and what published statistics claim, offering a tractable and immediately implementable step toward greater transparency.
Full article

Figure 1
Open AccessReview
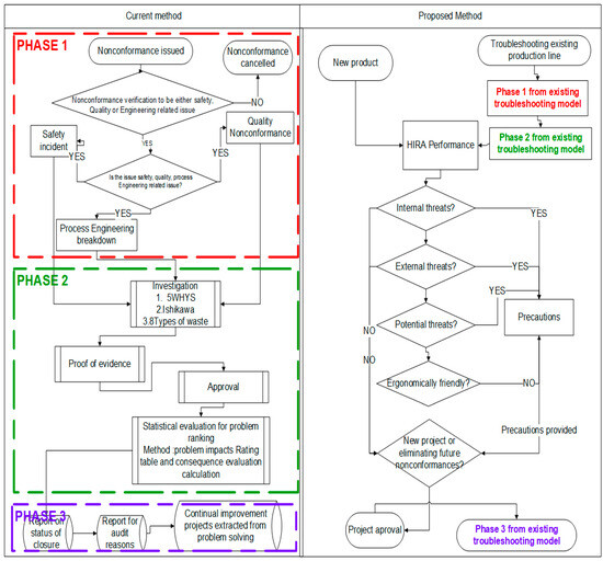
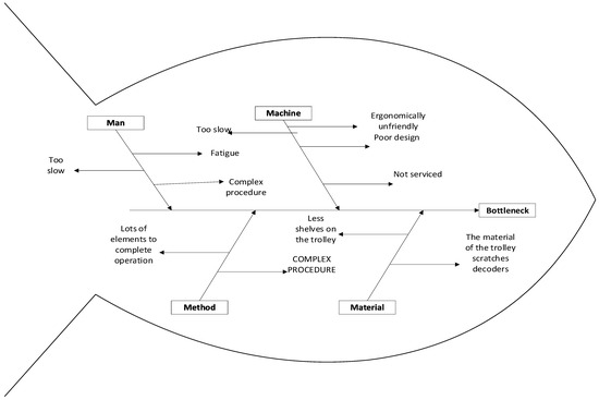
Review of Integrated Lean Techniques and Ergonomic Analysis to Upgrade Troubleshooting Systems for Process Enhancement
by
Matshidiso Moso and Oludolapo Akanni Olanrewaju
Standards 2026, 6(2), 12; https://doi.org/10.3390/standards6020012 - 1 Apr 2026
Abstract
►▼
Show Figures
Occupational Health and Safety systems, as well as physical Ergonomics, serve a common goal, which is to eliminate safety-related injuries within production systems. The analysis of potential hazards that could compromise the safety of operations’ employees assists in preventing a high rate of
[...] Read more.
Occupational Health and Safety systems, as well as physical Ergonomics, serve a common goal, which is to eliminate safety-related injuries within production systems. The analysis of potential hazards that could compromise the safety of operations’ employees assists in preventing a high rate of safety-related injuries. Safer processes result in a high output rate and, hence, a profitable business. Focusing on the accuracy of problem solving and failure prediction analysis on new processes could potentially result in zero safety-related injuries, good-quality products, cost reduction, and the elimination of delays within the processes. This research seeks to add more knowledge to the fields of Occupational Health and Safety systems and Total Productive Maintenance by combining lean manufacturing troubleshooting models with Ergonomic analysis, as well as Hazard Identification Risk Analysis, to predict future kaizen projects for businesses. The proposed upgrade to the problem-solving model was developed by evaluating and reviewing the impact of Ergonomic analysis on different production systems. It was found that Ergonomic analysis provides solutions for a more comfortable working environment; hence, the existing troubleshooting model was combined with an Ergonomic exercise. The proposed model is more beneficial to production systems. It could potentially result in zero safety-related injuries, high-quality products, more accurate problem analysis, and more innovation by enabling kaizen projects. The proposed model was applied in the electronics industry, where it resulted in drastic improvements. The old method, which was causing fatigue, was eliminated, and a new machine was designed and prototyped. The new machine assisted the company in this case study in reducing delays, eliminating defects, and reducing costs. Furthermore, the proposed troubleshooting model evaluated an impactful kaizen project, which was the introduction of new technologies that will eliminate the power-up stage.
Full article

Figure 1
Open AccessArticle
Intelligence for Regional Development in Maranhão, Brazil: Insights from Logistics Process Management
by
Matheus Fernandes dos Santos Gomes, Antônio Pereira de Lucena Neto, Francircley Sampaio Nobre, Thiago Machado da Silva Acioly, Diego Carvalho Viana and Iracema Rocha Silva
Standards 2026, 6(2), 11; https://doi.org/10.3390/standards6020011 - 24 Mar 2026
Abstract
►▼
Show Figures
This study analyzes the implementation of Business Intelligence (BI) in logistics process management through a case study of a transportation company in Maranhão, Brazil. Using a qualitative documentary approach, the research examines operational data extracted from the company’s logistics management system and visualized
[...] Read more.
This study analyzes the implementation of Business Intelligence (BI) in logistics process management through a case study of a transportation company in Maranhão, Brazil. Using a qualitative documentary approach, the research examines operational data extracted from the company’s logistics management system and visualized through Microsoft Power BI dashboards. The results demonstrate that the BI implementation improved operational visibility by enabling real-time cargo monitoring, delivery deadline tracking, and route prioritization. These features enhanced managerial decision-making by allowing logistics managers to identify delays, monitor delivery status, and optimize route planning more efficiently. The dashboards also facilitated communication between departments by providing a centralized visualization of operational indicators. Although quantitative performance metrics prior to implementation were not available, qualitative evidence from system reports and managerial validation indicates significant improvements in logistics monitoring and decision support. Beyond organizational benefits, the study highlights how the adoption of digital analytics tools in logistics can contribute to greater operational resilience and supply chain efficiency in regional economic contexts. The findings provide practical insights into the role of business intelligence in supporting logistics management and improving operational coordination in emerging economies.
Full article

Figure 1
Open AccessReview
Citation Inaccuracies and the Need for Multi-Level Oversight in AI-Assisted Medical Writing
by
Vaikunthan Rajaratnam, Usama Farghaly Omar, Kristen Kee and Arun-Kumar Kaliya-Perumal
Standards 2026, 6(1), 10; https://doi.org/10.3390/standards6010010 - 20 Mar 2026
Abstract
Generative artificial intelligence (AI)-based large language models (LLMs) are increasingly being used in medical writing to improve efficiency and broaden access to knowledge. However, concerns have emerged regarding the accuracy of the citations they generate. This review discusses the issue of citation inaccuracies
[...] Read more.
Generative artificial intelligence (AI)-based large language models (LLMs) are increasingly being used in medical writing to improve efficiency and broaden access to knowledge. However, concerns have emerged regarding the accuracy of the citations they generate. This review discusses the issue of citation inaccuracies in AI-assisted medical writing and its implications for scientific reliability and accountability in academic medicine. Published literature describing citation errors in AI-generated content, particularly in medical and academic contexts, was examined to understand the nature and persistence of this problem and to consider potential safeguards. Reports consistently describe citation inaccuracies, including fabricated references, incorrect bibliographic details, and incomplete source information such as missing authors, journal titles, publication years, or digital object identifiers. Although these tools continue to evolve, such errors remain reported and highlight limitations in their reliability. While LLMs offer clear benefits in supporting medical writing, their outputs require careful verification. As developers continue to address these challenges, responsible use will depend on continued human oversight, improved transparency, greater user awareness, and institutional and policy-level guidance to ensure accurate and trustworthy use of generative AI in medical writing.
Full article
Open AccessReview
Assessment and Standards in Hygienic Design of Food Equipment: A Comprehensive Cross-Industry Review
by
Ivana Pejanovic, Ilija Djekic, Nemanja Kljajevic and Nada Smigic
Standards 2026, 6(1), 9; https://doi.org/10.3390/standards6010009 - 3 Mar 2026
Abstract
Hygienic design of food processing equipment is essential for maintaining food safety by minimizing contamination risks and ensuring that equipment can be cleaned and sanitized effectively. This comprehensive cross-industry review summarizes currently available standards and guidelines for the hygienic design of food processing
[...] Read more.
Hygienic design of food processing equipment is essential for maintaining food safety by minimizing contamination risks and ensuring that equipment can be cleaned and sanitized effectively. This comprehensive cross-industry review summarizes currently available standards and guidelines for the hygienic design of food processing equipment and discusses how their qualitative requirements can be translated into practical assessment tools, such as checklists or risk-based approaches to prioritize nonconformities. Differences between wet and low-moisture operations, as well as the particular challenges of packaging and end-of-line equipment, are summarized to illustrate that practical implementation of hygienic design principles must be adapted to sector-specific hazards, processing conditions and cleaning strategies. Outbreaks and product recalls linked to equipment that is difficult to clean or poorly designed are included to show how design limitations can contribute to persistent contamination and food safety incidents.
Full article
(This article belongs to the Special Issue Assessment and Standards in Equipment Hygienic Design Related to Food Safety)
►▼
Show Figures

Figure 1
Open AccessReview
Standards on Corporate and Public Sustainability Reporting
by
Peter Glavič
Standards 2026, 6(1), 8; https://doi.org/10.3390/standards6010008 - 13 Feb 2026
Abstract
Sustainable development, with its three pillars (environmental, social, and governance, ESG), is crucial for human well-being. Climate change is occurring faster than expected. In 2015, 193 countries signed the United Nations’ Agenda 2030, which must be achieved by 2030 along with the 17
[...] Read more.
Sustainable development, with its three pillars (environmental, social, and governance, ESG), is crucial for human well-being. Climate change is occurring faster than expected. In 2015, 193 countries signed the United Nations’ Agenda 2030, which must be achieved by 2030 along with the 17 Sustainable Development Goals. In the PDCA (Plan, Do, Check, Act) cycle, the Check phase is crucial—sustainability reporting (SR) is essential. This article provides an overview of existing SR standards (SRSs) and their future development but does not conduct a systematic review of the relevant scientific literature on the application of SRSs. The information review methodology shows that SRSs are already well-developed in large companies. The different standards are described, including voluntary ISO (International Organization for Standardization) standards, the Global Reporting Initiative (GRI) standards, the mandatory European Sustainability Reporting Standards (ESRS), and the International Financial Reporting Standards (IFRS). National SRSs are often aligned with the IFRS Sustainability Disclosure Standards. Besides the corporate SRSs, public SRSs covering governmental and non-governmental institutions, universities, and associations are described. Public SRSs should be adapted to the needs of public institutions. Finally, the SRSs for individuals and communities is discussed to cover these important parts of humanity. The social and governance sustainability reports could be extended with annual personal or community Carbon or Ecological Footprint reports.
Full article
(This article belongs to the Special Issue Sustainable Development Standards)
►▼
Show Figures

Figure 1
Open AccessReview
Regulatory Innovation and Sustainable Growth Strategies in the Wine Industry: The Case of an Italian Sparkling Wine Designation of Origin
by
Michele Antonio Fino and Carmine Garzia
Standards 2026, 6(1), 7; https://doi.org/10.3390/standards6010007 - 5 Feb 2026
Abstract
►▼
Show Figures
In the context of strategies for the promotion of a sustainable wine industry, the utilization of production regulations under the European Geographical Indications system is seldom contemplated. Furthermore, when such texts are considered, the focus is typically on rules for viticulture or winemaking,
[...] Read more.
In the context of strategies for the promotion of a sustainable wine industry, the utilization of production regulations under the European Geographical Indications system is seldom contemplated. Furthermore, when such texts are considered, the focus is typically on rules for viticulture or winemaking, rather than on articles governing the boundaries of a PDO or PGI. The present study examines the manner in which regulatory innovation, when viewed from a strictly geographical perspective, can promote the sustainable growth of the sparkling wine districts of Franciacorta and Oltrepò Pavese, which are located in the Italian Lombardy region. Through a comparative analysis of Franciacorta and Oltrepò Pavese, we explore how regulatory frameworks, land-use constraints, and production capacities interact to shape environmental, social, and economic sustainability. Franciacorta’s premium positioning and global reputation are constrained by its limited geographic area, making expansion environmentally and socially challenging. In contrast, Oltrepò Pavese has substantial production potential, particularly for Pinot Noir-based classic-method sparkling wines but suffers from a fragmented identity and weak market recognition. Benchmarking the Prosecco PDO evolution, we propose a sustainability-oriented growth model integrating multiple territories under harmonized rules, termed “Grande Franciacorta”. This framework would enable controlled growth, reduce land pressure in high-density areas, enhance regional competitiveness, and support long-term ecological stewardship. This study outlines managerial implications for producers, emphasizing multi-tier product architectures, dynamic capabilities, and coordinated governance mechanisms. Policy recommendations highlight the need for regulatory frameworks that embed sustainability criteria, optimize land use, and consolidate regional reputation to ensure the long-term viability of high-quality sparkling wine production.
Full article

Figure 1
Open AccessReview
Navigating Unserved Areas: A Comprehensive Review of Medical Deserts
by
Davide Costa, Nicola Ielapi and Raffaele Serra
Standards 2026, 6(1), 6; https://doi.org/10.3390/standards6010006 - 30 Jan 2026
Abstract
Medical deserts have become an increasingly prominent expression of unequal access to healthcare, yet the literature addressing this phenomenon remains fragmented, with heterogeneous definitions, indicators, and analytical approaches. This narrative review aims to systematize existing evidence by developing and applying a multidimensional typology
[...] Read more.
Medical deserts have become an increasingly prominent expression of unequal access to healthcare, yet the literature addressing this phenomenon remains fragmented, with heterogeneous definitions, indicators, and analytical approaches. This narrative review aims to systematize existing evidence by developing and applying a multidimensional typology based on four analytical axes: medical specialty, geography, population vulnerability to threats, and systemic barriers. A narrative review of English-language studies retrieved from Web of Science, PubMed, Scopus, and Google Scholar was conducted and interpreted through this framework. The analysis shows that medical deserts are described across a wide range of clinical fields and territorial contexts, with research concentrating primarily on specialty- and geography-based dimensions. In contrast, population vulnerability and systemic barriers are addressed less consistently and are often treated implicitly rather than as core analytical dimensions. Vulnerable groups and structural determinants of access, including organizational, regulatory, and digital factors, remain underexplored despite their growing relevance. By organizing fragmented evidence into a coherent multidimensional framework, this review clarifies how medical deserts emerge as systemic phenomena and highlights the need for integrated policy responses that move beyond workforce redistribution to address social vulnerability and health system design.
Full article
Open AccessArticle
Speciation and Mobility of Cr and Ni in Serpentine Rocks and Derived Sediments (Tuscany, Italy)
by
Fabrizio Franceschini
Standards 2026, 6(1), 5; https://doi.org/10.3390/standards6010005 - 27 Jan 2026
Abstract
Large outcrops of ophiolites from exposed land surfaces can potentially impact the geochemistry of much greater areas through transport and weathering. Derived soil and sediments contain significant concentrations of heavy metals, including chromium and nickel. In the context of environmental risk analysis, there
[...] Read more.
Large outcrops of ophiolites from exposed land surfaces can potentially impact the geochemistry of much greater areas through transport and weathering. Derived soil and sediments contain significant concentrations of heavy metals, including chromium and nickel. In the context of environmental risk analysis, there is a necessity to obtain more information about the distribution of Cr and Ni in serpentine rocks and their derived associated geological matrices, and about how easily Cr could be released and then oxidized in the environment, causing pollution of groundwater. The aim of this study was to evaluate the distribution of Cr and Ni in the geochemical fractions containing Fe and Mn and the role of Fe and Mn oxides (crystalline and non-crystalline) in redox processes leading to the formation of Cr(VI) during serpentine soil weathering. Through the combination of chemical selective sequential extraction (SSE) and X-ray diffraction, solid samples belonging to ophiolitic rocks and their derived soils and sediments in southern Tuscany were investigated. The applied SSE method followed the established extraction scheme commonly used in sequential selective extraction procedures. The extraction was accomplished in seven successive steps, using appropriate reagents to destroy the binding agents between the target metal and the specific soil fraction to release the heavy metals selectively from their structural context. The results indicated significant differences in the availability and mobility of Cr and Ni in soils, with Cr concentrations ranging from 200 to 950 μg/g and Ni from 274 to 665 μg/g in reactive fractions. Cr is tightly bound to well-crystallized Fe-oxides and primary rock-derived phases, whereas Ni is substantially more mobile, being mainly controlled by Mn-oxides and amorphous Fe-oxides. Weakly acidic solutions or systems with high redox potential increase Cr and Ni mobility in the environment due to Fe/Mn hydroxides produced by the weathering of serpentinites. An ORP higher than 1000 mV leads to the formation of Cr(VI) by oxidation of Cr(III), increasing the mobility of Cr in groundwater and the hazard for human health. The analytical activity carried out in this research can be used to identify the potential risk of Cr(VI) release in groundwater from serpentine and derived geomaterials.
Full article
(This article belongs to the Section Standards in Environmental Sciences)
►▼
Show Figures

Figure 1
Open AccessArticle
Globalization and a Green Computing Policy Framework
by
Ted Peterson
Standards 2026, 6(1), 4; https://doi.org/10.3390/standards6010004 - 20 Jan 2026
Abstract
With globalization rising, much scholarship has presented “a race to the bottom” regarding standards posing serious environmental concerns. This paper considers the debate of globalization leading to a “race to the bottom” or, contrastingly, a “race to the top.” With the growth of
[...] Read more.
With globalization rising, much scholarship has presented “a race to the bottom” regarding standards posing serious environmental concerns. This paper considers the debate of globalization leading to a “race to the bottom” or, contrastingly, a “race to the top.” With the growth of information technology and communication, the paper explores existing frameworks to advance green computing in the globalized context. Given a notable void in policy-driven frameworks in the current green computing literature, the paper proposes a comprehensive five-component policy framework to advance green computing, relying on norms and mandates for success. The framework includes the following: 1. Public policy involvement to drive private corporate sustainability. 2. Investment in green technology via government intervention. 3. Industrywide organizations promoting sustainable computing. 4. Proper disposal of computing equipment. 5. Comprehensive industry standards. Ultimately, this framework passionately advocates for the advancement of green computing and encourages further empirical research and evaluation of its respective elements.
Full article
(This article belongs to the Section Standards in Environmental Sciences)
►▼
Show Figures

Figure 1
Open AccessStudy Protocol
A Proposal for a Retrofit Master’s Degree in University Education: Bridging the Skill Gap
by
Chamara Panakaduwa, Paul Coates, Mustapha Munir, Colin Stuhlfelder and Harshi Bamunuachchige
Standards 2026, 6(1), 3; https://doi.org/10.3390/standards6010003 - 25 Dec 2025
Abstract
►▼
Show Figures
Retrofitting the UK building stock is a key priority due to the importance of achieving sustainability goals, preferably before 2050. This goal will not be achieved without reducing energy consumption and making houses more comfortable, healthier, and cheaper to heat. One of the
[...] Read more.
Retrofitting the UK building stock is a key priority due to the importance of achieving sustainability goals, preferably before 2050. This goal will not be achieved without reducing energy consumption and making houses more comfortable, healthier, and cheaper to heat. One of the key challenges of building retrofit is skill shortage. The retrofit industry will need a number of professionals under the roles of retrofit assessors, coordinators, and designers. However, the existing university programmes do not directly produce retrofit professionals. Most construction-related university programmes do not emphasise or introduce retrofits. To address this skill shortage, this paper proposes a master’s programme in retrofit, which is directly aimed at producing retrofit professionals. Two specialisations are recommended under the master’s programme, namely architectural design and project management, with accreditations from relevant professional bodies. The objective is to produce a market-ready graduate who can be directly employed as a retrofit assessor, coordinator, or designer. Ten syllabuses related to retrofit professional courses were analysed to design the syllabus of the proposed master’s programme. The master’s programme will help to produce industry-ready retrofit professionals through either physical or online delivery methods.
Full article

Figure 1
Open AccessArticle
Public Perceptions of Algorithmic Bias and Fairness in Cloud-Based Decision Systems
by
Amal Alhosban, Ritik Gaire and Hassan Al-Ababneh
Standards 2026, 6(1), 2; https://doi.org/10.3390/standards6010002 - 25 Dec 2025
Abstract
►▼
Show Figures
Cloud-based machine learning systems are increasingly used in sectors such as healthcare, finance, and public services, where they influence decisions with significant social consequences. While these technologies offer scalability and efficiency, they raise significant concerns regarding security, privacy, and compliance. One of the
[...] Read more.
Cloud-based machine learning systems are increasingly used in sectors such as healthcare, finance, and public services, where they influence decisions with significant social consequences. While these technologies offer scalability and efficiency, they raise significant concerns regarding security, privacy, and compliance. One of the central issues is algorithmic bias, which can emerge from data, design choices, or system interactions, and is often amplified when deployed at scale through cloud infrastructures. This study examines the relationship between algorithmic bias, social equity, and cloud-based innovation. Drawing on a survey of public perceptions, we find strong recognition of the risks posed by biased systems, including diminished trust, harm to vulnerable populations, and erosion of fairness. Participants overwhelmingly supported regulatory oversight, developer accountability, and greater transparency in algorithmic decision-making. Building on these findings, this paper proposes measures to integrate fairness auditing, representative datasets, and bias mitigation techniques into cloud security and compliance frameworks. We argue that addressing bias is not only an ethical responsibility but also an essential requirement for safeguarding public trust and meeting evolving legal and regulatory standards.
Full article

Figure 1
Open AccessArticle
Logistics Performance Assessment in the Ceramic Industry: Applying Pareto Diagram and FMEA to Improve Operational Processes
by
Carla Monique dos Santos Cavalcanti, Claudia Editt Tornero Becerra, Amanda Duarte Feitosa, André Philippi Gonzaga de Albuquerque, Fagner José Coutinho de Melo and Denise Dumke de Medeiros
Standards 2026, 6(1), 1; https://doi.org/10.3390/standards6010001 - 24 Dec 2025
Abstract
►▼
Show Figures
Logistics involves planning and managing resources to meet customer demands. Its effectiveness depends not only on time and process coordination but also on the performance of logistics operators, whose actions directly affect customer satisfaction. Although operational risks are inherent to logistics, customer-oriented service
[...] Read more.
Logistics involves planning and managing resources to meet customer demands. Its effectiveness depends not only on time and process coordination but also on the performance of logistics operators, whose actions directly affect customer satisfaction. Although operational risks are inherent to logistics, customer-oriented service failures are often overlooked in traditional risk assessment. To address this gap, this study proposes an integrated approach that combines a Pareto Diagram and Failure Mode and Effects Analysis (FMEA) within the ISO 31000 risk assessment framework. This structured method enables the identification and prioritization of logistics failures based on customer complaints, thereby supporting data-driven decision-making and continuous service improvement. Applied to a real-world case in a ceramic production line specializing in tableware manufacturing, the method identified and evaluated key logistics failures; particularly those related to late deliveries and damaged goods. Based on these findings, improvement actions were proposed to reduce the recurrence of these issues. This study contributes a structured, practical, and replicable approach for organizations to introduce risk assessment practices and enhance the service quality of logistics management. This study advances the literature by shifting the focus from internal production failures to customer-driven service risks, offering strategic insights for improving reliability and operational performance.
Full article

Figure 1
Open AccessArticle
The New ISO 56000 Family of Standards for Innovation Management
by
Ricardo Fernandez and William Swart
Standards 2025, 5(4), 34; https://doi.org/10.3390/standards5040034 - 9 Dec 2025
Cited by 1
Abstract
Innovation is the engine of today’s knowledge economy, providing the primary means by which organizations achieve competitive advantage, adapt to change, and deliver value to stakeholders. While the creative spark of invention is essential, sustainable innovation demands a disciplined process that guides ideas
[...] Read more.
Innovation is the engine of today’s knowledge economy, providing the primary means by which organizations achieve competitive advantage, adapt to change, and deliver value to stakeholders. While the creative spark of invention is essential, sustainable innovation demands a disciplined process that guides ideas from conception to commercialization and adoption. The ISO 56000 family of standards provides a global framework for systematically managing innovation, culminating in the 2024 publication of ISO 56001, which sets certifiable requirements for innovation management systems. This article explores the evolution, principles, structure, and practical implications of the ISO 56000 family, with a particular focus on the interplay between culture, leadership, digital transformation, and the transformative rise of artificial intelligence (AI).
Full article
Open AccessArticle
Cybersecurity Strategy Development: Towards an Integrated Approach Based on COBIT and ISO 27000 Series Standards
by
Bilgin Metin, Sibel Berfun Sevim and Martin Wynn
Standards 2025, 5(4), 33; https://doi.org/10.3390/standards5040033 - 5 Dec 2025
Abstract
►▼
Show Figures
This article presents a practical guide for developing a cybersecurity strategy that integrates COBIT 2019 with the ISO/IEC 27000 series of standards. Although COBIT 2019 provides strong frameworks for IT strategy and governance, it does not specifically prescribe a cybersecurity strategy. This article
[...] Read more.
This article presents a practical guide for developing a cybersecurity strategy that integrates COBIT 2019 with the ISO/IEC 27000 series of standards. Although COBIT 2019 provides strong frameworks for IT strategy and governance, it does not specifically prescribe a cybersecurity strategy. This article addresses this gap in the strategy literature by building upon the ISO/IEC 27000 series, which is designed to be adaptable for organizations of all types and sizes, as well as being suitable for various regulatory and technological environments. First, a synthesis of COBIT 2019 and the ISO/IEC standards (particularly 27014, 27001, 27036, and 27701) identifies six key themes for a cybersecurity strategy. A more specific qualitative content analysis of ISO/IEC 27014 (which focuses on board-level information security governance) and COBIT 2019 (which outlines execution mechanics) confirms the validity of these themes with traceability at the clause and objective levels. To operationalize these themes, a three-step method is put forward: setting alignment objectives and scope; translating these into IT strategy decisions using COBIT governance and management objectives and practices; and establishing a cybersecurity strategy through ISO/IEC 27001. Additionally, ISO/IEC 27701 for privacy and ISO/IEC 27036 for supplier governance are incorporated where relevant. An illustrative example is provided using anonymized data from public sources, and the applicability and limitations of the research findings are discussed.
Full article

Figure 1
Open AccessEditor’s ChoiceArticle
Terminological Ambiguity in the Context of Product Certification
by
Gisa Foyer, Dorothea Knopf, Harry Stolz, Martin Thedens, Franziska Renner and Tatyana Sheveleva
Standards 2025, 5(4), 32; https://doi.org/10.3390/standards5040032 - 27 Nov 2025
Abstract
►▼
Show Figures
This paper addresses the ambiguity between the terms representing the result document of a conformity assessment. Among several other terms, such a document is often referred to as a certificate of conformity in the expert communities of standardization and in legislation. This ambiguity
[...] Read more.
This paper addresses the ambiguity between the terms representing the result document of a conformity assessment. Among several other terms, such a document is often referred to as a certificate of conformity in the expert communities of standardization and in legislation. This ambiguity has been identified while reviewing various textual sources within a project focusing on the digitization of such a document for legal metrology used in the European Union. This digitization is going to be realized using a unified data structure. This will allow us to semantically describe the complete content of the result document and to make it readable and interpretable for any technical application. In order to bring the data structure in line with the professional language, an appropriate term representing such a result document has to be found from a variety of similar standardized terms. A semantic analysis has been carried out for this purpose. The following publication provides an overview and the results of this analysis, with the aim of making the expert community aware of the existing ambiguity as being a possible cause for the slowing down of digitization processes.
Full article

Figure 1
Open AccessArticle
Research on the Structural Model of Welding Process Specifications for Aviation Products Based on Trade-Off Design
by
Xichang Wang, Guangli Li, Yuansong Zeng, Xufeng Wang, Xiaochun Lyu and Yukun Cao
Standards 2025, 5(4), 31; https://doi.org/10.3390/standards5040031 - 14 Nov 2025
Abstract
►▼
Show Figures
The formulation of robust Welding Procedure Specifications (WPS) is paramount in aviation manufacturing, where quality directly impacts structural integrity and flight safety. Current practices, however, often rely on experiential knowledge and lack a systematic methodology for balancing performance, reliability, and economy, leading to
[...] Read more.
The formulation of robust Welding Procedure Specifications (WPS) is paramount in aviation manufacturing, where quality directly impacts structural integrity and flight safety. Current practices, however, often rely on experiential knowledge and lack a systematic methodology for balancing performance, reliability, and economy, leading to unstable product quality and limited forward-design capability. This study addresses these gaps by proposing a novel, three-layer structural model for aviation WPS based on trade-off design principles. The model integrates a comprehensive correlation matrix linking product requirements to process elements, a modular architecture for enhanced reusability, and a knowledge-driven validation workflow. A key feature of the validation method is the use of a scientifically designed process test matrix and Statistical Process Control (SPC) to quantitatively determine process margins and capability indices (Cv, Cpk), moving beyond traditional pass/fail criteria. The application of this methodology is demonstrated and validated through a case study on electron beam welding. The results indicate that the proposed framework provides a systematic approach for developing stable, economical, and digitally ready welding process specifications, thereby significantly improving the forward-design capability in aviation welding.
Full article

Figure 1
Open AccessReview
Standardization and Utilization of Lower Limb Single Joint Isometric Force Plate Assessments and Recommendations for Future Research
by
Nicholas Ripley, Jack Fahey, James Williams, Laura Smith, Steven Ross, Christopher Bramah and Paul Comfort
Standards 2025, 5(4), 30; https://doi.org/10.3390/standards5040030 - 5 Nov 2025
Abstract
►▼
Show Figures
Single joint isometric assessments of force production using force plates have become popular in research and practice; however, there are currently no standardization recommendations. The purpose of the present review was to explore and discuss the use of force plates to assess single
[...] Read more.
Single joint isometric assessments of force production using force plates have become popular in research and practice; however, there are currently no standardization recommendations. The purpose of the present review was to explore and discuss the use of force plates to assess single joint isometric force production characteristics and provide suggestions on protocol standardization for both laboratory and applied settings. Frequently used single joint isometric assessments currently performed using force plates involve the knee flexors/hip extensors and plantar flexors. Currently there are a range of protocols applied to assessing isometric force production; therefore, we provide recommendations on key methodological features to be considered. We also discuss the potential shortcomings and future research directions for single joint isometric testing in both laboratory and applied settings.
Full article

Figure 1
Open AccessArticle
Stakeholders’ Perceptions of the Benefits and Barriers to Implementing Environmental Management Systems Within the AECOM Sector in Malaysia
by
Zheng Chan, Colin A. Booth, Grazyna Aleksandra Wiejak-Roy and Rosemary E. Horry
Standards 2025, 5(4), 29; https://doi.org/10.3390/standards5040029 - 27 Oct 2025
Abstract
►▼
Show Figures
Environmental management systems (EMSs), such as ISO 14001, are commonplace across the architecture, engineering, construction, operations, and management (AECOM) sectors of advanced economies. However, their uptake remains limited across emerging markets and developing economies. This study explores stakeholders’ perceptions of the benefits and
[...] Read more.
Environmental management systems (EMSs), such as ISO 14001, are commonplace across the architecture, engineering, construction, operations, and management (AECOM) sectors of advanced economies. However, their uptake remains limited across emerging markets and developing economies. This study explores stakeholders’ perceptions of the benefits and barriers to implementing EMSs within the AECOM sectors of Malaysia. Guided by a positivist stance, the study takes a quantitative approach using an online questionnaire to gather the opinions of AECOM professionals. The findings reveal that participants believe the most significant benefits of implementing EMSs in Malaysia are to improve corporate image and contribute to the environmental standards of the sector, whereas the most significant barriers to implementing EMSs are lack of client support and the difficulty in coordinating environmental performance among multi-tier subcontractors. Based on the evidence collected, the study recommends encouragement by the government of Malaysia to drive forward environmental management and further research into the reasons for the lack of reported support for ISO 14001 within the supply chain.
Full article

Figure 1
Highly Accessed Articles
Latest Books
E-Mail Alert
News
Topics
Topic in
GeoHazards, Geosciences, Geotechnics, Remote Sensing, Sensors, Standards
Advanced Risk Assessment in Geotechnical Engineering
Topic Editors: Meho-Saša Kovačević, Vassilis MarinosDeadline: 25 July 2026
Topic in
Remote Sensing, Atmosphere, Processes, Toxics, Standards
Formation Mechanisms and Multi-Scale Control Strategies for Atmospheric Composite Pollution
Topic Editors: Guoliang Shi, Jie GaoDeadline: 31 October 2026
Topic in
Agriculture, Businesses, Processes, Standards, Sustainability
Determinants and Methods of Quality Management in Agriculture and Food Processing
Topic Editors: Barbara Sawicka, Barbara Krochmal-Marczak, Piotr Barbaś, Dominika SkibaDeadline: 31 December 2026
Topic in
ASI, Informatics, Logistics, Standards, Sustainability, Systems
Intelligent and Advanced Digital Technologies Enabling Sustainable and Viable Supply Chain and Logistics Ecosystems
Topic Editors: Srinath Perera, Samudaya Nanayakkara, Kasuni VidanagamachchiDeadline: 20 July 2027
Special Issues
Special Issue in
Standards
Assessment and Standards in Equipment Hygienic Design Related to Food Safety
Guest Editors: Ilija Djekic, Nada SmigicDeadline: 30 April 2026
Special Issue in
Standards
Sustainability Reporting Standards for the Public Sector
Guest Editor: Peter GlavičDeadline: 31 August 2026



