Abstract
Autoclaved lightweight concrete (ALC) exhibits considerable potential as a wall material in prefabricated structures, but its high water absorption and limited mechanical properties limit its widespread application. Ultra-high-performance concrete (UHPC), which possesses superior mechanical strength and durability, presents a promising reinforcement strategy. This study proposes the development of a UHPC-ALC composite wall material to enhance structural performance. The effects of shrinkage-reducing agent (SRA) content and expansive agent (EA) dosage on UHPC properties were systematically investigated. Results indicate that increasing SRA content improves the fluidity of UHPC and significantly reduces early autogenous shrinkage while the optimal EA dosage enhances both its mechanical properties and volume stability. Furthermore, an interfacial agent was employed to enhance the bonding performance between UHPC and ALC resulting in an average bonding strength of 0.93 MPa which represents a 675% increase compared with the untreated group. Finite element simulations and mechanical tests revealed that the composite material demonstrates a compressive strength of 11.2 MPa and a flexural strength of 6.8 MPa which corresponds to increases of 111.3% and 325%, respectively, relative to monolithic ALC. The composite demonstrated ductile failure and the experimental damage modes were consistent with those of the simulation results. This study offers guidance for optimizing UHPC-based composite wall materials via the multi-scale regulation of shrinkage behavior, interfacial properties, and structural design.
1. Introduction
Traditional residential exterior walls adopt externally adhered thermal insulation and decorative materials on masonry substrates, a practice characterized by high labor intensity, inconsistent construction quality, and elevated costs. Against the backdrop of contemporary construction labor shortages, industrialized construction—featuring standardized design, prefabricated components, and on-site assembly—has become an imperative development direction. Autoclaved lightweight concrete (ALC), synthesized from siliceous and calcareous materials with aerating agents and cured by steam, exhibits advantages such as low density, porosity, thermal insulation, and favorable workability [1]. Owing to its multifunctional performance, ALC is suitable for both interior and exterior walls in prefabricated buildings [2,3,4]. Nevertheless, ALC has notable limitations: its porous structure leads to surface moisture absorption [5], which impairs thermal insulation performance, intensifies drying shrinkage, and weakens mortar adhesion—factors that further contribute to wall cracking and mold growth. Additionally, ALC’s low strength and brittleness facilitate crack propagation under external loads; subsequent moisture ingress accelerates reinforcement corrosion, and these issues necessitate material enhancement for ALC.
Ultra-high-performance concrete (UHPC) is an advanced specialized concrete characterized by ultra-high strength, high toughness, ultra-low water absorption, excellent durability, and high resistance. Specifically, it is a high-density, fiber-reinforced fine-aggregate concrete formulated with cement, mineral admixtures, other reactive powder components, fine aggregates, chemical admixtures, high-strength micro-steel fibers or organic synthetic fibers, and water, and has been widely applied for the construction of wall materials in recent years. If the advantages of UHPC (i.e., high strength, waterproofness, and corrosion resistance) are combined with ALC’s advantages of light weight and thermal insulation to develop UHPC-ALC composite wall materials, the resulting composites could simultaneously possess the characteristics of thermal insulation, light weight, high strength, waterproofness, and corrosion resistance. This would extend the wall’s service life, reduce maintenance and repair costs, and enhance building sustainability. However, current research on UHPC-ALC composite systems primarily focuses on optimizing UHPC’s intrinsic performance (e.g., strength, shrinkage) and lacks in-depth exploration of two critical areas: first, the long-term durability evolution of UHPC-ALC composite walls under actual service environments (e.g., cyclic moisture, temperature fluctuations, and chloride ion erosion) has not been systematically studied, leaving gaps in understanding how the composite system maintains performance stability over time; second, the interfacial bonding mechanism between UHPC and ALC—especially how to address ALC’s high porosity-induced moisture loss from UHPC and UHPC’s low water-cement ratio-induced insufficient hydration at the interface to achieve stable and sufficient interfacial strength—has not been thoroughly investigated. This constitutes a core research gap in the development of UHPC-ALC composite walls.
When UHPC is used as a reinforcing material for ALC, its shrinkage behavior still requires optimization. Jing et al. [6] investigated the effect of different fly ash dosages on UHPC’s compressive strength and flowability; results showed that fly ash is unfavorable for early strength development but can significantly reduce slurry viscosity and improve UHPC’s flowability. Existing studies indicate that fiber incorporation not only enhances UHPC toughness but also mitigates early-stage shrinkage. Chen et al. [7] examined the effects of different fiber types and contents, water-cement ratios, and cementitious materials on UHPC, and deeply explored how these factors influence UHPC’s shrinkage and creep. They found that fiber type and content exert distinct effects on shrinkage and creep, with steel fiber addition significantly inhibiting UHPC creep. Furthermore, fiber efficacy is also related to specific properties such as fiber length, shape, surface roughness, and elastic modulus. Ren et al. [8] explored the effect of sisal fibers on UHPC properties by incorporating sisal fibers; results showed that sisal fiber addition reduced UHPC self-shrinkage, with the 7-day free shrinkage of UHPC decreased by 71.4% due to internal curing and fiber reinforcement effects. Simultaneously, sisal fiber addition promoted UHPC’s late-stage hydration, resulting in a relatively minor impact on 28-day compressive strength. Lim et al. [9] investigated the effect of carbon nanofibers on UHPC by adding carbon nanofibers and using slag powder as a cement replacement material; results indicated that carbon nanofiber addition increased UHPC compressive strength and inhibited self-shrinkage. These strategies for mitigating shrinkage are crucial, as excessive shrinkage can induce internal stresses and compromise the composite action in prefabricated elements like sandwich walls.
Ordinary concrete, which features a relatively high water-cement ratio, a sufficiently moist internal environment, and abundant water for early-age hydration (resulting in near-saturated capillary pore water), exhibits distinct shrinkage characteristics compared to UHPC. Specifically, the self-shrinkage of UHPC is significantly higher than its drying shrinkage, accounting for 78% to 90% of the total shrinkage. Due to UHPC’s low water-cement ratio, high cementitious material content, and dense structure (which effectively prevents internal moisture diffusion outward), its late-stage drying shrinkage is relatively smaller than that of ordinary concrete, with early-stage self-shrinkage dominating [10,11,12,13,14]. The introduction of shrinkage-reducing agent (SRA) or expansive agent (EA) is an important method to reduce UHPC shrinkage. Zhang et al. [15] used different active magnesium oxide expanders to inhibit UHPC self-shrinkage; results showed that magnesium oxide expander addition reduced UHPC’s mechanical properties (especially at high activity levels) but was beneficial for compensating early-stage shrinkage. Liu et al. [16] compounded CaO-based EA, super-absorbent polymers, and SRA to address UHPC cracking induced by high shrinkage under deformation-limited conditions. Experimental results demonstrated that an appropriate EA dosage achieved effective expansion in UHPC, while SRA significantly reduced 3-day self-shrinkage and 180-day drying shrinkage; the compound use of EA, SAP, and SRA avoided excessive or delayed expansion, yielding better overall performance. Such control over volumetric stability is essential to prevent debonding at the interface with ALC, a problem similarly addressed in other composite systems to ensure long-term integrity.
A further limiting factor for UHPC-reinforced ALC composite walls is the interfacial performance between the two materials, which is universally challenged by moisture loss, stress concentration, and long-term deformation in UHPC-composite systems. However, research on targeted solutions for UHPC-ALC remains scarce, as most existing insights are extrapolated from analogous systems (e.g., UHPC-normal concrete (NC), UHPC-autoclaved aerated concrete (AAC)), which are not fully transferable to this context. For UHPC-NC composites, Varga et al. [17] confirmed higher substrate moisture reduces interfacial porosity and boosts bond strength, while cement/polymer-based agents mitigate moisture migration or fill cracks. Kadhim et al. [18] further validated via finite element modeling that an outward 45° interface or dowel bars shift failure away from the interface, and rough cold joints avoid debonding. However, the considerably higher water absorption of ALC makes existing wetting protocols inadequate for UHPC–ALC systems. For UHPC-AAC, Miccoli et al. [19] found that a two-step UHPC casting process—first forming the exterior layer, then upturning the edges—resulted in a stiffer structural configuration. However, autoclaving led to interface detachment, and satisfactory bonding was achieved only when prefabricated AAC blocks were joined using a low-shrinkage mortar. Feng et al. [11] confirmed for UHPC-normal strength concrete (NSC) that 1% shrinkage-reducing agent (SRA) + 2.5% expansive agent (EA) cuts restrained shrinkage to near-zero (34.5–48.2 με under natural curing), and high-humidity curing enhances admixture effectiveness. Overall, existing research on the UHPC-composite interface lacks targeted studies addressing the insufficient interface strength of ALC.
ALC exhibits advantages of low density, thermal insulation, and prefabrication ease, but it has inherent drawbacks: high water absorption causing wall cracking and mildew, and low strength predisposing it to cracking. However, UHPC addresses these limitations: its high strength inhibits cracks, low water absorption blocks moisture ingress, and thin-layer application minimally affects component weight.
Nevertheless, while combining UHPC and ALC aims to integrate their strengths, their property differences and interface complexity cause prominent compatibility issues, which induce damage. Firstly, there is insufficient interfacial bonding. Due to the high water absorption of ALC, it consumes water in the UHPC, leading to insufficient hydration of UHPC at the interface and forming a weak interfacial layer [20,21,22]. Secondly, there is a mismatch in volume stability. Since the early-age self-shrinkage of UHPC dominates its total shrinkage [10,11], interfacial stress will naturally occur. Therefore, it is necessary to reduce the shrinkage of UHPC.
These issues further give rise to three pre-existing damages before the application of composite structures. Initially, interfacial debonding or shear failure occurs when stress concentration in the weak interfacial layer exceeds its bonding capacity, causing UHPC-ALC separation or interfacial shear failure. Subsequently, internal stress-induced cracking is a significant issue, where shrinkage-generated restraint tensile stress induces microcracks, which can propagate into through-wall cracks, impairing thermal insulation and load-bearing capacity. Following this, load-bearing degradation via stress concentration takes place, as early internal stress-induced microcracks exacerbate stress concentration, further degrading the wall’s load-bearing capacity. To advance the engineering application of UHPC-ALC composite walls, it is essential to address the volumetric stability of UHPC and optimize the interface between the two materials. This will enable the integration of their respective advantages and ensure the structural integrity of the walls [23,24].
Although the studies of UHPC in composite walls have made significant progress, the existing literature still has significant limitations. Firstly, studies on UHPC shrinkage control focus exclusively on its intrinsic properties, and they neglect secondary water loss in UHPC induced by the high porosity of ALC; existing additive formulations fail to balance the workability, mechanical strength, and shrinkage performance of the UHPC-ALC system. Furthermore, current interfacial optimization strategies rely on analogous systems; there is a lack of dedicated solutions to alleviate insufficient hydration at the UHPC interface induced by ALC’s hygroscopicity, and there is also a lack of quantitative analysis for the bond strength enhancement effect. In addition, the multiscale integration of the “Material-Interface-Structure” system is still inadequate, and the optimal UHPC thickness—considering both performance and economic efficiency—has not been determined through the integration of simulation and experimental methods. To address these limitations, this study carried out the following research efforts. Initially, the regulatory effects of SRA and EA were investigated to improve the workability of UHPC, reduce its early-age autogenous shrinkage, enhance its mechanical properties, and resolve the volumetric stability mismatch between UHPC and ALC. Subsequently, a dedicated interfacial scheme integrating phenylpropylene emulsion treatment and ALC pre-wetting was proposed to alleviate the aforementioned interfacial performance deficiencies. Finaly, this study implemented the concrete damage plasticity (CDP) model within ABAQUS and compared its simulated results with experimental data.
2. Materials and Methods
2.1. Materials
2.1.1. Cementitious Materials
In this study, PII 42.5 silicate cement produced by Pearl River Cement Plant (Guangzhou, China) was used. Silica fume with an SiO2 content of ≥97% was sourced from Elkem Company (Xiamen, China). Fly ash microbeads were purchased from Henan Little Seal Ultrafine Microbead Technology Development Co., Ltd (Hebi, China). The chemical composition of the cementitious materials is shown in Table 1.
Table 1.
Chemical composition of cementitious materials.
2.1.2. Fine Aggregate
The fine aggregate used in this study was homogeneously mixed quartz sand, with a particle size range of 16–70 mesh. The particle size distribution of the quartz sand was tested using a laser particle size analyzer, for which D10 = 271.054 μm, D50 = 718.306 μm, and D90 = 1827.211 μm.
2.1.3. Chemical Admixtures
Polycarboxylic acid high-efficiency water reducing agent is produced by Jiangsu Zhaojia Building Material Technology Co. (Xuzhou, China). Its performance index is shown in Table 2.
Table 2.
Performance indexes of polycarboxylic acid high-efficiency water reducing agent.
The shrinkage-reducing agent (SRA) is provided by Dongguan Jintang Water Reducing Agent Co., Ltd. (Dongguan, China), which is a new type of chemical admixture with both shrinkage reducing and water reducing effects, and its performance index is shown in Table 3. Expansive agent (EA) is double source high performance concrete expansive agent produced by Tianjin Bao Ming Co. (Tianjin, China). The chemical composition of EA is shown in Table 4.
Table 3.
Performance indexes of shrinkage-reducing water reducing agent.
Table 4.
Expansive agent chemical composition.
2.1.4. Interface Agents
In this study, an acrylic emulsion copolymerized from pure acrylate monomers, with a milky white appearance and 48% solid content, was used. Additionally, the styrene-acrylic emulsion used in this study was prepared via emulsion copolymerization of styrene and acrylate monomers.
2.2. Specimen Preparation
UHPC specimens were prepared following the steps below. First, cementitious materials and additives were poured into a cement mortar mixer with the mix design shown in Table 5, followed by low-speed dry mixing for 3 min. Second, water was added to the mixture, with low-speed mixing continued for an additional 3 min. Third, fine aggregate was added to the mixture, after which the mixer was set to high speed for 3 min of mixing. Fourth, the UHPC mixture was then poured into 40 mm × 40 mm × 160 mm prismatic test molds, which were subjected to vibration, and the surface was scraped smooth; three specimens were prepared for each group. Immediately after demolding, the specimens were placed in a standard curing room maintained at 20 °C ± 2 °C with a relative humidity greater than 95% for curing.
Table 5.
UHPC mixing ratios.
ALC specimens with a strength grade of A5.0 were purchased from a prefabrication plant, and their average compressive strength exceeded 5 MPa. The ALC specimens employed in this study had dimensions of 100 mm × 100 mm × 100 mm and 400 mm × 100 mm × 100 mm. Additionally, the specimens had a dry density grade of B06, and their average dry density was below 650 kg/m3.
It should be noted that specimens were placed in a conditioning chamber at a temperature of 20 ± 2 °C and a relative humidity of ≥ 95% prior to pretreatment or testing.
2.3. UHPC Performance Test
To study the effects of SRA and EA on the properties of UHPC, five gradient dosages were designed for each admixture, each including a 0% control group (by mass of cementitious materials); specifically, the dosages of SRA were set as 0%, 0.5%, 1.0%, 1.5%, and 2.0%, and those of EA as 0%, 8%, 10%, 12%, and 15%.
The flowability of freshly mixed UHPC was tested in duplicate: for each test, the mixture’s diameter was measured in two perpendicular directions, the average of these two diameters was calculated, rounded to the nearest integer, and the average of the two integers was finally taken as the flowability (in mm). For mechanical property testing, flexural strength was determined using specified-age specimens loaded at 50 N/s, with peak loads recorded and results calculated via Equation (1); compressive strength was tested using post-flexural test specimens loaded at 2400 N/s, with peak loads recorded and results calculated via Equation (2). UHPC self-shrinkage was evaluated using a non-contact bellows shrinkage-deformation tester, which is equipped with temperature and humidity correction functions, has a resolution of 1 μm, and features a 1 min data acquisition interval. This tester was used to determine early-age shrinkage: shrinkage rates were derived from the recorded data, and shrinkage magnitudes were quantified as microstrain (με) via Equation (3).
In Formula (1): refers to the flexural strength, in megapascals (MPa); refers to the peak load, in newtons (N); L refers to the distance between the two bottom supports of the specimen, in millimeters (mm); b refers to the side length of the specimen’s cross-section, in millimeters (mm). The arithmetic mean of the measured values of the three specimens was taken as the strength value of the group, accurate to 0.1 MPa.
In Formula (2): is the compressive strength of UHPC, in MPa (the calculation result should be accurate to 0.1 MPa); F refers to the failure load of the specimen, in newtons (N); A refers to the compressed area of the specimen, in square millimeters (mm2). The arithmetic mean of the measured values of six specimens was taken as the strength value of the group, accurate to 0.1 MPa.
In Formula (3): refers to the microstrain of the specimen; refers to the deformation of the specimen, in millimeters (mm); refers to the initial length of the specimen, in millimeters (mm). The microstrain of the tested specimen was calculated, and the average of the three specimens was taken as the deformation value of the tested UHPC.
2.4. Methods for Enhancing Interfacial Bonding Performance of UHPC-ALC
2.4.1. Pretreatment of ALC
To investigate the impact of different water contents on the interfacial bond strength of ALC, ALC specimens were immersed in water to achieve distinct moisture levels. The procedure involved the following steps: First, ALC specimens were placed in water, with the water level adjusted to one-third of their height, and this condition was maintained for 24 h. Second, water was added until the water level was adjusted to two-thirds of the specimens’ height, and this condition was maintained for 24 h. Third, a further 30 mm of water was added, raising the water level to 30 mm above the specimens’ height; this condition was maintained for another 24 h to ensure thorough water absorption. Subsequently, ALC specimens were dried in an oven at 60 °C to the desired moisture content, then sealed in a vacuum bag for 72 h to ensure uniform moisture distribution, and finally prepared for testing. The water content control process for the ALC specimens is illustrated in Figure 1. Specimens with water contents of 10%, 30%, and 50% were removed from the vacuum bags to determine the water absorption per unit area of the ALC specimens. UHPC was then poured onto the surface of these ALC specimens. The tensile bond strength test was conducted after 14 days of curing.
Figure 1.
Water content control of ALC specimen block.
2.4.2. ALC Surface Water Absorption Test Method
To study the effect of different treatments on the water absorption of the ALC surface, water absorption per unit area was employed as an indicator to characterize water absorption performance. The test setup is illustrated in Figure 2, with specific procedures outlined as follows:
Figure 2.
ALC water absorption per unit area test.
Step 1: Clean the surface of ALC test blocks using a brush to remove floating dust and other foreign matter.
Step 2: Use a sealing material to seal the bottom of the Castone tube to the surface of ALC test blocks to prevent water leakage.
Step 3: Fill the Castone tube with water up to the 0 mL scale.
Step 4: Record the liquid level at 5 min intervals, with a total test duration of 30 min.
2.4.3. Test Method for Bond Strength of Interfaces
The interfacial bond strength test was performed as follows: (1) Bond strength specimens were prepared according to Figure 3. A 100 × 100 × 100 mm cubic ALC test piece was used, and floating dust on its surface was brushed off without additional surface treatment before being placed in a specific molding frame with external dimensions of 100 × 100 mm, internal dimensions of 40 × 40 mm, and a thickness of 6 mm. (2) Freshly mixed UHPC was poured into the frame. After 15 manual insertions, two rounds of vibration were performed (5 cycles per round, with a 90° rotation between rounds). The surface was smoothed at a 45° angle using a scraper, the assembly was allowed to harden, and demolding was subsequently conducted. (3) Specimens were cured under standard conditions [(20 ± 2) °C, relative humidity ≥ 95%] for 13 days. One day prior to testing, drawing heads were bonded to the 40 × 40 mm test surface using epoxy resin. (4) On the 14th day, tensile tests were conducted according to Figure 4. The lower fixture was fixed to the bottom of the testing machine, the connecting rod was connected to the drawing head and placed into the fixture, the top collet was subsequently connected and locked, and loading was applied until specimen failure at a rate of (250 ± 50) N/s in compliance with ISO 13007-2 [25].
Figure 3.
Flow of preparation of test specimens for bond strength test.
Figure 4.
Schematic diagram of tensile bond strength test.
Interfacial damage was classified into four categories, as illustrated in Figure 5: (a) Complete interfacial disconnection; (b) Dominant interfacial disconnection (ALC disconnection < 50%); (c) Dominant ALC disconnection (ALC disconnection > 50%); (d) Complete ALC disconnection (≥100%). Tensile bond strength was calculated using Equation (4), where fat denotes the interfacial tensile bond strength (in MPa), F represents the specimen failure load (in N), and AZ’ is the interfacial bond area (in mm2).
Figure 5.
Main forms of damage at the UHPC-ALC interface: (a) interface completely disconnected; (b) interface is mainly disconnected; (c) ALC is mainly disconnected; (d) ALC completely disconnected.
2.5. Simulation and Validation of UHPC-ALC Composite Wall
2.5.1. Finite Element Modeling of Composite Wall
To simulate the flexural test of UHPC-reinforced ALC composites, ABAQUS 2021 finite element analysis software was used. In ABAQUS, an ALC model with dimensions of 400 mm × 100 mm× 100 mm was established, and representative UHPC layer thicknesses (2.5 mm, 5 mm, 7.5 mm, and 10 mm) were selected to investigate the failure modes of the composite models under single-layer and double-layer reinforcement, respectively. The concrete damage plasticity (CDP) model was chosen to describe the inelastic behavior of concrete. The flowchart of finite element modeling and analysis is shown in Figure 6.
Figure 6.
Flowchart of finite element modeling and analysis.
ABAQUS finite element analysis software was employed to simulate the flexural test of UHPC-reinforced ALC composites. For this simulation, the concrete damage plasticity (CDP) model was adopted to characterize the inelastic behavior of UHPC. The elastic modulus of UHPC was determined using the empirical equation proposed by Wang [26] (Equation (5)), while the compressive [26] and tensile [27] constitutive relations of UHPC are presented in Equations (6)–(9). Additionally, the compressive [28] and tensile [29] constitutive expressions of ALC are provided in Equations (10)–(13). In Abaqus finite element simulations, the damage factor—a core parameter for quantifying the degradation degree of a material’s mechanical properties—serves to numerically characterize the gradual evolution of a material from an intact state to complete failure; a material loses all stiffness when this factor reaches 1. In this study, the damage factor was employed to quantify the material’s mechanical weakening due to damage, and relevant material parameters are presented in Table 6.
Table 6.
Material parameters for finite element simulation.
The interface simulation achievable by ABAQUS primarily encompasses two types. The first involves modeling the interface entity or simplifying it into a 0-thickness element model and assigning the corresponding attributes, while the second simulates interface interaction by setting friction attributes between the two contacting objects. In this study, the second method is selected to simulate the interaction between UHPC and ALC. Additionally, the mechanical behavior of the composite when phenylpropylene emulsion serves as the interfacial agent is simulated based on the results of the interfacial bond strength test presented in Section 3.2. Damage and Cohesive behaviors are defined in the contact properties, with parameter values referenced from the study by Alireza [30]. The tangential contact property is also set as a penalty function, with a friction coefficient of 0.3, and the normal contact property is defined as rigid contact. Specific parameters for the above settings are listed in Table 7.
Table 7.
Interface parameter values.
2.5.2. Test Method for Mechanical Properties of Composite Wall Material
In this study, UHPC, serving as the surface layer of the composite wall material, primarily serves the roles of protection and reinforcement, while ALC, as the core layer, primarily functions for thermal insulation. Since the thickness of the UHPC facing layer directly affects the mechanical properties of the composite material, this study adopts different thicknesses for the top and bottom UHPC facing layers. It then investigates the effect of different UHPC thicknesses on the composite material’s mechanical properties via the loading mode illustrated in Figure 7 and analyzes the failure modes of the specimens. It should be noted that this study does not separately conduct compressive performance tests of the composite material. This is because the compressive performance of the composite is mainly sustained by the core ALC layer; the UHPC surface layer contributes only marginally to the overall compressive performance, and its primary role is to enhance flexural resistance and improve the material’s protective performance. Thus, the tests in this study focused on flexural performance.
Figure 7.
Three-point bending test of UHPC-ALC composite wall material: (a) schematic; (b) physical photo.
3. Results and Discussion
3.1. Effect of SRA and EA on UHPC Properties
3.1.1. Effect of SRA and EA on UHPC Flowability
Figure 8a demonstrates that the flowability of UHPC increases with increasing SRA dosage. The flowability of the control group without SRA was 205 mm, whereas the corresponding flowability for groups with 0.5%, 1%, 1.5%, and 2% SRA was 208 mm, 212 mm, 215 mm, and 220 mm, respectively. This corresponds to increases of 1.5%, 3.4%, 4.9%, and 7.3% in UHPC flowability relative to the control group. Figure 8b shows that the flowability of UHPC decreases with increasing dosage of expansive agent EA. The flowability for groups with 8%, 10%, 12%, and 15% EA was 202 mm, 198 mm, 193 mm, and 185 mm, respectively. This corresponds to reductions of 1.5%, 3.4%, 5.9%, and 9.8%, respectively, compared to the control group.
Figure 8.
UHPC flowability with different dosages of SRA and EA: (a) SRA; (b) EA.
The observed trends in UHPC flowability with SRA and EA addition can be attributed to their distinct interactions with the cementitious matrix. For SRA, its surface-active components reduce the frictional forces between cementitious materials, thereby improving the paste’s ability to flow. This is particularly critical for UHPC, which has a low water-to-binder W/B ratio of 0.16 and high cementitious content—factors that inherently increase paste viscosity. For instance, the flowability of UHPC with 2% SRA increased by 7.3% relative to the control group. Such an improvement not only facilitates casting and mold filling during prefabricated wall production but also ensures uniform fiber dispersion critical for UHPC toughness. In contrast, EA’s tendency to reduce flowability originates from its hydration behavior: it participates in hydration reactions during the mixing process. Given that UHPC itself contains a high proportion of cementitious materials and a low W/B ratio, EA addition induces the formation of hydration products upon reacting with water. This generates a “water competition effect” where EA competes for the limited water in the low-W/B UHPC system, leading to a rapid reduction in available water. This effect increases paste viscosity, especially at higher EA dosages. For example, 15% EA led to a 9.8% reduction in UHPC flowability. From an engineering perspective, this implies that EA dosage must be balanced with flowability requirements. Excessively low flowability may result in incomplete compaction, which introduces voids that weaken the final composite structure.
3.1.2. Effect of SRA and EA on Mechanical Properties of UHPC
(1) Effect of SRA on mechanical properties of UHPC
Figure 9 illustrates that the 28-day compressive and flexural strengths of UHPC decrease as the dosage of SRA increases. The 28-day compressive strength of the control group was 173.4 MPa. At SRA dosages of 0.5%, 1%, 1.5%, and 2%, the corresponding 28-day compressive strengths were 171.5 MPa, 169.6 MPa, 165.2 MPa, and 162.8 MPa, respectively, representing decreases of 1.1%, 2.2%, 4.7%, and 6.1% relative to the control group. The 28-day flexural strength of the control group was 35.4 MPa. At SRA dosages of 0.5%, 1%, 1.5%, and 2%, the corresponding 28-day flexural strengths of UHPC were 34.9 MPa, 34.3 MPa, 33.4 MPa, and 32.7 MPa, respectively, representing reductions of 1.5%, 3.2%, 5.6%, and 7.5% compared with the control group.
Figure 9.
Mechanical properties of UHPC at different SRA dosage: (a) compressive strength; (b) flexural strength.
The inverse relationship between SRA dosage and the 28-day mechanical strength of UHPC—with compressive strength decreasing by 6.1% and flexural strength by 7.5% at an SRA dosage of 2%—can be attributed to two key mechanisms. Firstly, excessive SRA may adsorb onto the surfaces of cement particles, forming a thin film that inhibits the complete progression of hydration reactions. This inhibition reduces the formation of hydration products, thereby directly impairing the material’s strength [31,32]. Secondly, excessive SRA may introduce microvoids into the UHPC matrix [33], either via its potential air-entraining effect at higher dosages or through other interactions—both of which induce structural defects and reduce the overall density of UHPC. Notably, the compressive strength of UHPC depends on the material’s overall density, whereas flexural strength is more sensitive to interfacial defects. This difference in sensitivity leads to a more pronounced reduction in flexural strength relative to compressive strength. Ultimately, the combined effect of these two mechanisms causes a gradual reduction in the 28-day compressive and flexural strengths of UHPC with increasing SRA dosage.
(2) Effect of EA on mechanical properties of UHPC
Figure 10a presents the compressive strength of UHPC with different intumescent dosages. The 28-day compressive strength of the control group was 173.4 MPa; with the incorporation of 8%, 10%, 12%, and 15% expansive agent, the 28-day compressive strengths were 174.5 MPa, 177.0 MPa, 169.6 MPa, and 162.3 MPa, respectively. Compared with the control group, the 28-day compressive strengths of UHPC with 8% and 10% expansive agent increased by 0.6% and 2.1%, respectively, while those with 12% and 15% expansive agent decreased by 2.2% and 6.4%, respectively. Figure 10b presents the flexural strength of UHPC with different intumescent dosages. The 28-day flexural strength of the control group was 35.4 MPa; with the incorporation of 8%, 10%, 12%, and 15% expansive agent, the 28-day flexural strengths were 35.8 MPa, 36.4 MPa, 34.2 MPa, and 32.5 MPa, respectively. Compared with the control group, the 28-day flexural strengths of UHPC with 8% and 10% expansive agent increased by 1.1% and 2.8%, respectively, whereas those with 12% and 15% expansive agent decreased by 3.4% and 8.2%, respectively.
Figure 10.
Mechanical properties of UHPC with different intumescent dosage: (a) compressive strength; (b) flexural strength.
For the expansive agent, the peak strength at an 8–10% dosage, which corresponds to a 2.1% increase in compressive strength and a 2.8% increase in flexural strength compared to the control group, highlights a balance between expansion and matrix integrity. Specifically, low expansive agent contents (8–10%) may induce moderate expansion that precisely fills the microvoids formed during UHPC hardening. This not only densifies the matrix and enhances interparticle bonding, but also potentially enhances the material’s 28-day compressive and flexural strengths. However, as the expansive agent content increases to 12–15%, this balance is disrupted, leading to a decline in strength. On one hand, excessive expansion surpasses the confinement capacity of the UHPC matrix, inducing internal microcracks that propagate under loading [34,35]. On the other hand, elevated expansive agent contents dilute the cementitious components, further weakening strength. This optimal expansive agent dosage range (8–10%) is critical for practical UHPC mix design, as it synergistically enhances both the strength and volume stability of UHPC. Consistent with previous studies, the combined use of EA and SRA can mitigate the strength loss induced by high EA dosages [11,36,37], delay the hydration of EA, and enhance the synergistic effect between UHPC and EA.
3.1.3. Effect of SRA and EA on Early Self-Shrinkage of UHPC
(1) Effect of SRA on early self-shrinkage of UHPC
Figure 11a presents the early-age self-shrinkage curves of UHPC with varying SRA dosages, and reveals that SRA does not alter the shrinkage pattern of UHPC. Figure 11b, in contrast, reveals that the shrinkage of UHPC decreases progressively as the SRA dosage increases. The 72 h shrinkage of the control group is 1192 με. For UHPC samples with SRA dosages of 0.5%, 1%, 1.5%, and 2%, the 72 h shrinkage values are 1055 με, 886 με, 686 με, and 767 με, respectively. Relative to the control group, these dosages of SRA reduce the 72 h shrinkage by 11.5%, 25.7%, 45.0%, and 35.7%, respectively.
Figure 11.
Early self-shrinkage of UHPC with different dosage of SRA: (a) shrinkage curve; (b) 72 h shrinkage.
This phenomenon can be attributed to capillary theory: SRA molecules lower the surface tension of the pore solution in UHPC matrix paste, and since the negative pore pressure driving shrinkage is positively correlated with surface tension, this reduction directly lowers the negative pressure, thus effectively reducing UHPC shrinkage [38]. This accounts for the progressive decrease in shrinkage with increasing SRA dosage between 0.5% and 1.5%, with the 1.5% dosage specifically achieving the most significant shrinkage reduction of 45.0%. However, the shrinkage rebound at 2.0% SRA—resulting in a 35.7% reduction relative to the 45.0% reduction observed at 1.5% SRA—highlights a key contradiction: higher SRA dosages may exert an air-entraining effect, increasing the internal porosity of UHPC [32]. This elevated porosity creates more space for “self-drying shrinkage”—a process driven by water consumption during cement hydration—and this additional space offsets the shrinkage-reducing effect of lowered surface tension, ultimately leading to increased overall shrinkage. Notably, SRA does not alter the intrinsic shrinkage trend of UHPC nor its basic early-age self-shrinkage pattern; this confirms that its primary role is to regulate the magnitude of shrinkage by adjusting surface tension and porosity, instead of changing the fundamental cement hydration kinetics that dictate the overall temporal shrinkage trend.
(2) Effect of EA on early self-shrinkage of UHPC
Figure 12a presents the early-age self-shrinkage curves of UHPC with varying expansive agent dosages, and reveals that the incorporation of the expansive agent induces UHPC to exhibit a “first-expand-then-shrink” pattern. When the specimens are cast and molded, the expansive agent in UHPC participates in the reaction immediately, generating Ca(OH)2 crystals and calcium alunite crystals; this initiates the expansion of UHPC, as the expansion effect of the expansive agent outweighs the contraction of UHPC in the early stage of cement hydration. Additionally, in the early stage of cement hydration, the hydration reaction proceeds rapidly, generating substantial hydration heat, which further induces the expansion of the concrete. As the hydration process advances, the hydration degree of both the expansive agent and cement deepens. For UHPC with a low water-cement ratio, self-contraction increases owing to internal self-drying effects, resulting in a rapid increase in UHPC contraction in the early stage; after 24 h, the contraction basically stabilizes.
Figure 12.
Early self-shrinkage of UHPC with different dosage of expansive agent: (a) Shrinkage curve; (b) 72 h shrinkage.
Figure 12b further demonstrates that the 72 h shrinkage of UHPC decreases significantly with increasing expansive agent dosage. The self-shrinkage value of the control group (without expansive agent) is 1192 με, while those of the test groups with 8%, 10%, 12%, and 15% expansive agent dosages are 1071 με, 982 με, 891 με, and 847 με, respectively. These values represent decreases of 10.4%, 17.1%, 25.3%, and 28.9%, respectively, relative to the control group.
For the EA, its “first-expand-then-shrink” behavior stems from the competing effects of early- and late-stage reactions: in the early stage, EA reacts rapidly to form expansive crystals [35], and hydration heat generated by cement reactions further enhances thermal expansion [39]. Both effects outweigh the initial shrinkage induced by cement hydration. As hydration progresses, the low-W/B (water-binder ratio) UHPC system undergoes significant self-drying (where water consumption exceeds water diffusion), shifting the balance toward shrinkage. The 28.9% shrinkage reduction observed in the group with 15% EA (relative to the control group) confirms EA’s capacity to mitigate self-drying. However, the diminishing returns with increasing EA dosages indicate that beyond a specific threshold, additional EA yields minimal extra benefit. This trend aligns with the mechanical strength characteristics of UHPC, thereby further emphasizing the necessity of optimizing EA dosage.
3.2. Effect of ALC Treatment on Bond Strength
3.2.1. Effect of ALC Water Content on Interfacial Bond Strength
The damage forms of specimens with different water contents after the test are presented in Figure 13, which indicates that the area of ALC disconnection increases with increasing water content of ALC specimens. After calculation and analysis of the experimental data on interfacial bond strength, the average bond strength of the specimens and their main damage forms are presented in Table 8. The temporal variation in water absorption per unit area of ALCs with different water contents is presented in Figure 14a, and the interfacial bond strength between ALC and UHPC under different ALC water contents is presented in Figure 14b.
Figure 13.
Interfacial damage forms of ALC and UHPC with different water contents.
Table 8.
Average interfacial bond strength and main damage forms with different water contents.
Figure 14.
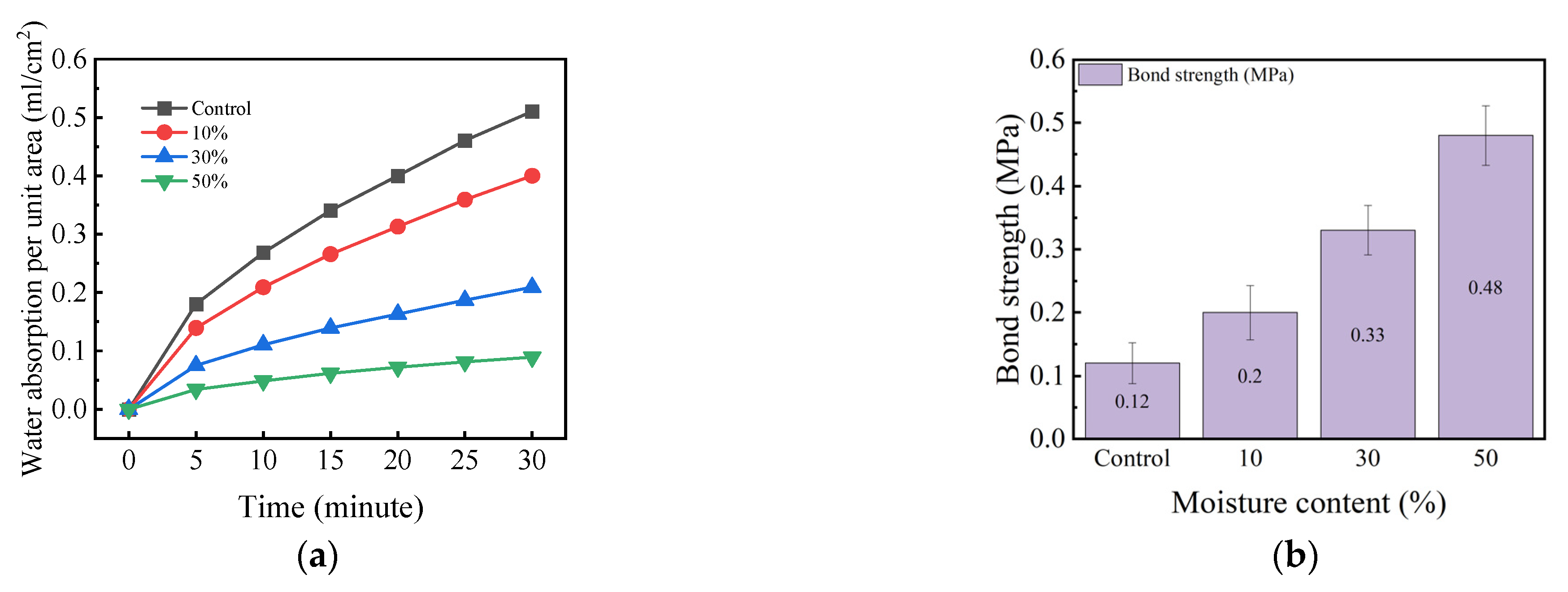
Water absorption per unit area and interfacial bond strength of ALC at different moisture contents: (a) water absorption per unit area; (b) interfacial bond strength.
As observed in Figure 14a, with increasing water content of ALC specimens, the surface water absorption capacity of ALC specimens decreases, thereby effectively inhibiting ALC from absorbing moisture from UHPC. ALC specimens without any treatment served as the blank control group. The surface of ALC specimens in the control group exhibited a rapid water absorption rate within the first 5 min of water contact; after 5 min, the absorption rate decreased, while the water absorption per unit area increased steadily over time and reached 0.51 mL/cm2 at 30 min. For ALC specimens with water contents of 10%, 30%, and 50%, the water absorption per unit area was 0.4 mL/cm2, 0.21 mL/cm2, and 0.09 mL/cm2, respectively, which represents decreases of 21.6%, 58.8%, and 82.4% compared with the control group.
It can be observed from Figure 14b that interfacial bond strength increases with increasing ALC water content. When the water content reaches 50%, ALC specimens are nearly in a water-saturated state; at this point, the average bond strength is 0.48 MPa, which is 300% higher than that of the control group.
The correlation between ALC water content and interfacial bond strength depends on the critical role of interfacial hydration. Untreated ALCs exhibit a highly porous structure, absorbing substantial moisture from adjacent UHPC [40]. This moisture loss disrupts the hydration of UHPC in the interfacial transition zone (ITZ), which is a region inherently characterized by higher porosity and lower density. Increasing the water content of ALCs to 50% drastically reduces the driving force for moisture absorption from UHPC, thereby ensuring the ITZ undergoes complete hydration. This is supported by the 82.4% reduction in the unit water absorption of ALC at a water content of 50%, which minimizes the porosity of the ITZ and enhances the chemical bonding between UHPC and ALC. The shift in damage mode from “interface-dominated disconnection” to “ALC-dominated disconnection” further confirms that the interfacial strength exceeds the matrix strength of ALCs, which serves as a key criterion for the structural integrity of composite materials—this ensures that failure occurs within ALCs rather than at the interface.
3.2.2. Effect of Interfacial Agents on Bond Strength
Acrylic emulsion and phenylpropylene emulsion were diluted with water to form solutions with a 25% solid content, which served as interfacial agents. These agents were uniformly brushed onto the surface of ALC specimens at an application amount of approximately 500 g/m2. Once the interfacial agents formed a film on the ALC surface, the water absorption per unit area of the ALC specimens was measured. Simultaneously, UHPC was cast onto the ALC surface, and the tensile bond strength test was conducted after 14 days of curing. The tensile bond strength test was conducted following the same protocol as that for UHPC. The failure modes of the specimens after testing with different interfacial agents are presented in Figure 15. After processing and analyzing the experimental data on interfacial bond strength, the average bond strength and primary failure modes of specimens with different interfacial agents are summarized in Table 9.
Figure 15.
Forms of interfacial damage after using different interfacial agents: (a) Interface main disconnect; (b) ALC main disconnect; (c) ALC fully disconnect.
Table 9.
Average bond strength and major forms of damage after using different interfacial agents.
Figure 16a illustrates the time-dependent variation in water absorption per unit area of ALC treated with different interfacial agents, while Figure 16b presents the corresponding average bond strength. As shown in Figure 16a, the water absorption per unit area of ALC treated with acrylic emulsion and phenylpropylene emulsion was significantly lower than that of the control group, thereby effectively inhibiting water absorption by ALC from UHPC. Figure 16b demonstrates that both interfacial agents enhanced interfacial bond strength, with phenylpropylene emulsion exhibiting a more pronounced effect than acrylic emulsion. The average interfacial bond strength for the acrylic emulsion-based interfacial agent was 0.74 MPa, representing a 517% increase compared to the control group. For the phenylpropylene emulsion-based interfacial agent, the average bond strength was 0.93 MPa, which corresponds to a 675% increase relative to the control group.
Figure 16.
Water absorption per unit area and interfacial bond strength after using different interfacial agents: (a) Water absorption per unit area; (b) Interfacial bond strength.
The superior performance of phenylpropylene emulsion is evidenced by a 675% increase in bond strength relative to the control group, whereas acrylic emulsion induces a 517% increase; this performance advantage stems from both physical barrier effects and enhanced chemical bonding [41]. Both emulsions formed a continuous polymer film on the surface of ALC, thereby physically impeding moisture migration from UHPC to ALC [42]. This is corroborated by their significant reduction in ALC’s water absorption per unit area as shown in Figure 16a. However, the film formed by phenylpropylene emulsion exhibits higher density and superior adhesion to both ALC and UHPC. For phenylpropylene emulsion, the damage mode shifted to full ALC disconnection, indicating that the interface had become the strongest region in the UHPC-ALC system, exceeding the strength of the ALC matrix itself.
3.3. Finite Element Simulation of Composite Wall
3.3.1. Loading the First Principal Stress at the Same Time
In the three-point bending test, the main damage area of the specimen is located at the region in contact with the loading indenter and the center of the bottom span. To investigate the strengthening effect of single-layer UHPC with varying thicknesses on the bottom span center, composite ALC models with different thicknesses of bottom UHPC layers were used to simulate the three-point bending test. The first principal stress nephograms of the specimen at the same loading moment are shown in Figure 17a–d, and the first principal stress values at different extracted locations are presented in Figure 18.
Figure 17.
Single-layer case: first principal stress map: (a) 2.5 mm; (b) 5 mm; (c) 7.5 mm; (d) 10 mm.
Figure 18.
Single-layer case: first principal stress data.
In the single-layer UHPC reinforcement system, when the thickness of the bottom UHPC is less than 7.5 mm, the maximum tensile stress in the bottom span center decreases gradually [43], exhibiting a reduction of 48.1%. This phenomenon arises because with the gradual increase in UHPC thickness, the moment of inertia of the cross-section increases, which induces an upward shift in the neutral axis [44] and optimizes the tensile stress distribution gradient. When the thickness of the bottom UHPC reaches 10 mm, the maximum principal stress of the composite model rebounds to 1.22 MPa, representing a 51.6% increase compared to the value at 7.5 mm thickness. Excessive UHPC thickness results in the tensile zone occupying an excessively large proportion, thereby causing a downward shift in the neutral axis and triggering a rebound in tensile stress concentration. Meanwhile, with the gradual increase in UHPC thickness, the compressive stress on the top surface of ALC continues to rise. Although the interface stiffness is improved, it leads to a gradual accumulation of compression failure risk, and none of these stresses exceed the compressive bearing capacity of ALC.
Collectively, when the thickness of the bottom UHPC layer is 7.5 mm, it cannot only effectively reduce the tensile stress in the tensile zone and optimize the distribution of such stress [45] but also prevent the rebound of tensile stress caused by excessive thickness. Simultaneously, the increase in compressive stress in the compression zone is confined to a safe range, thereby balancing the stress performance and structural safety of the composite. Therefore, adopting 7.5 mm thick UHPC for single-layer reinforced ALC is a reasonable and effective approach.
When simulating the strengthening of the top compression zone, the bottom UHPC layer thickness of the test block model was fixed at 7.5 mm, while different thicknesses of the top UHPC layer were adopted for three-point bending test simulations. The first principal stresses under the same applied moment are presented in Figure 19a–d, and the first principal stress values at various positions within the specimen are shown in Figure 20. In the synergistic system of the double-layer UHPC, the effect of top layer thickness on cross-sectional stress field reconstruction enhances with increasing top layer thickness, exhibiting phase-dependent characteristics.
Figure 19.
Double-layer case: first principal stress map: (a) 7.5 + 2.5 mm; (b) 7.5 + 5 mm; (c) 7.5 + 7.5 mm; (d) 7.5 + 10 mm.
Figure 20.
Double-layer case: first principal stress data.
When the top UHPC layer thickness is 2.5 mm, the stiffness of the top compression zone is insufficient. The neutral axis shifts upward, causing the top UHPC layer to locally enter the tensile zone with a maximum tensile stress of 0.144 MPa [46]. The distribution of tensile and compressive stresses is non-uniform, exhibiting a stress difference of 0.61 MPa. When the top UHPC layer thickness is 5 mm, compressive deformation is suppressed; the maximum compressive stress in the top UHPC layer was reduced by 28.8%. The stiffness of the compression zone is improved, leading to a downward shift in the neutral axis, and the maximum tensile stress was reduced by 19.4% compared to that at a top UHPC layer thickness of 2.5 mm, thereby enhancing the strengthening effect of UHPC on the compression zone [47].
When the top UHPC layer thickness is increased to 7.5 mm, the top and bottom layer stiffness is matched, leading to a centered neutral axis. The tensile stress of the top UHPC layer is close to 0, maintaining a fully compressive state, while the tensile stress in the bottom UHPC layer remains stable, and the compression zone is basically symmetric to the tension zone. When the top UHPC layer thickness is increased to 10 mm, the top compression zone stiffness nonlinearly overloads, forcing the neutral axis to shift excessively downward. The top UHPC is reversed into the tensile zone, while the compressive stress is abnormally high; the cross-sectional stress mechanism becomes disordered and is no longer suitable for bending load-bearing.
During the increase in top UHPC layer thickness, the bottom UHPC layer remains in the tension-dominant zone. The range of tensile stress is 0.098 MPa, which exhibits no significant increase or decrease, indicating that the influence of the top UHPC layer on the bottom UHPC layer’s tensile zone is negligible.
Stress analysis of structures reinforced with single-layer and double-layer UHPC indicates that section stiffness and the position of the neutral axis play a critical role in optimizing composite performance, while the thickness of UHPC does not follow the principle that “the thicker, the better”. For the single-layer UHPC, which is adopted as the bottom layer, a thicker UHPC layer elevates the position of the neutral axis. This elevation shifts tensile stress away from the interface between ALC abbreviated as ALC, and UHPC, and facilitates a more uniform distribution of tensile stress within the UHPC layer [48]. In contrast, the double-layer UHPC system, which has a 7.5 mm thick bottom layer and a 7.5 mm thick top layer, achieves alignment between the neutral axis and the section centroid due to balanced stiffness, thereby forming a symmetric distribution of tensile and compressive stresses. This symmetric distribution effectively eliminates local stress peaks; for instance, the maximum compressive stress in the top UHPC layer is reduced by 28.8% compared with the configuration featuring a 2.5 mm thick top UHPC layer.
Based on the above analysis, when the double-layer UHPC has both a 7.5 mm thick top layer and a 7.5 mm thick bottom layer, the composite material exhibits balanced stiffness and the stress distribution is symmetric under loading. This configuration is more conducive to synergistic load bearing, and an optimal balance is achieved between stress uniformity, material utilization, and safety.
3.3.2. Analysis of Damage Patterns
The damage patterns of single- and double-layer UHPC specimens with different configurations were analyzed, and a damage factor of 0.9 was adopted as the evaluation index for composite specimen damage [49,50]. When the UHPC thickness was 2.5 mm and 5 mm, the tensile damage factors of ALC and UHPC in the specimen span reached 0.91, with damage extending upward from the bottom; the composite specimen developed macroscopic cracks and experienced overall structural failure, which indicated that the contribution of UHPC to reinforcing the tensile zone of double-layer composite specimens was limited.
Figure 21 presents the tensile damage contour of single-layer specimens. When the UHPC thickness is 7.5 mm, the ALC in the span develops multiple cracks due to tensile damage [51,52]. The maximum tensile damage factor of UHPC decreased from 0.91 to 0.83, and this reduction occurred at the ALC-UHPC interface. No penetrating cracks were observed, and cracks were concentrated in the ALC. The integrity of the composite structure remained intact, indicating that UHPC had no significant effect on the structural integrity of composite specimens [53]. When the UHPC thickness is 10 mm, the area with a damage factor exceeding 0.9 is only distributed in the ALC, and this area is larger. The maximum tensile damage factor of UHPC is 0.3. At this point, the ALC is nearly completely damaged, while UHPC exhibits only slight damage. The damage evolution of the two materials exhibits significant asynchrony. Due to the excessive UHPC thickness, material performance is not fully utilized, leading to performance redundancy. This over-thickness further results in underutilized material properties and excessive damage development.

Figure 21.
Single-layer case: tensile damage cloud map: (a) 2.5 mm; (b) 5 mm; (c) 7.5 mm; (d) 10 mm.
Figure 22 presents the tensile damage contour of the double-layer configuration. When the thickness is 7.5 mm, the stiffness matching between the top and bottom layers results in a centered neutral axis, the tensile stress distribution expands, and damage extends upward from the bottom of the ALC but does not penetrate, which reflects the damage dispersion effect under synergistic load-bearing. When the thickness is 10 mm, the excessive thickness of the top layer causes an excessive downward shift in the neutral axis; in addition to the existing damage at the bottom of the ALC span, the bottom part of the top UHPC layer exhibits slight damage due to local tension, reflecting the abnormal stress state triggered by thickness mismatch.

Figure 22.
Double-layer case: tensile damage cloud map: (a) 7.5 + 2.5 mm; (b) 7.5 + 5 mm; (c) 7.5 + 7.5 mm; (d) 7.5 + 10 mm.
The damage evolution observed in single-layer and double-layer models is closely associated with stress distribution and neutral axis position. For the single-layer UHPC with a thickness of 7.5 mm, no through cracks were identified, and damage was confined to the ALC layer, which demonstrates effective stress redistribution. Specifically, the UHPC layer bears tensile stresses, thereby inhibiting crack propagation within the composite system. In contrast, the single-layer UHPC with a thickness of 10 mm exhibited asynchronous damage evolution: the ALC layer experienced nearly complete failure, while the UHPC layer had a damage factor of 0.3. This discrepancy is attributed to excessive thickness, which induces stiffness mismatch, resulting in the underutilization of UHPC and the exposure of the ALC layer to excessive loads.
For the double-layer UHPC configuration with a thickness combination of 7.5 mm + 7.5 mm, the upper and lower UHPC layers share stress. The centralized neutral axis further facilitates “damage dispersion,” where cracks initiate in the ALC layer but fail to penetrate the entire structure. This behavior differs significantly from that of the 10 mm top-layer configuration: in the latter, the excessive downward shift in the neutral axis leads to local tensile stresses in the top UHPC layer, triggering abnormal damage. These findings confirm that equal-thickness UHPC layers such as 7.5 mm not only optimize stress distribution but also enhance damage tolerance. This property is critical for precast wall panels, as these components must withstand loads during transportation and on-site assembly without undergoing premature failure.
These evolutionary patterns indicate that when both the top and bottom UHPC layers have a thickness of 7.5 mm, damage extension can be effectively controlled by optimizing neutral axis position and stress distribution, thus indicating improved structural safety.
3.4. Strength Testing of Composite Wall Material
The previous study completed the simulation of UHPC thicknesses for single-layer bottom configurations (with thicknesses of 2.5 mm, 5.0 mm, 7.5 mm, and 10 mm) and double-layer asymmetric structures (with a bottom thickness of 7.5 mm and top thicknesses of 2.5 mm, 5.0 mm, 7.5 mm, and 10 mm). It identified 5–7.5 mm as the potentially optimal interval, with the focus directed to 7.5 mm. Among the simulation results, the optimal solution was determined to be 7.5 mm for both top and bottom layers. To verify the actual performance of the system, supplementary structural tests were conducted on the system with top and bottom thicknesses of 5.0 mm, 7.5 mm, and 10 mm. These tests aimed to validate the accuracy of the predicted damage distribution and damage modes in the simulation, as well as to quantify the actual mechanical properties of the composite structure under different thicknesses. In practical applications, the selection of an equal-thickness design can simplify the production process, reduce mold complexity and production errors through unified thickness parameters, and enhance the adaptability of practical engineering applications.
Figure 23 shows the specimens of UHPC-ALC composite wall materials. For the three-point bending test, prismatic specimens of ALC substrate with dimensions of 100 mm × 100 mm × 400 mm were used. A UHPC face layer with a thickness of 5.0 mm, 7.5 mm, or 10 mm was, respectively, composited on both sides of each ALC specimen. This design aimed to investigate the enhancement effect of face layers with different equal thicknesses on the bending strength of the composite wall material.
Figure 23.
UHPC-ALC composite wall material specimens: (a) schematic; (b) test samples.
Figure 24 presents the damage modes of specimens following three-point flexural testing, where Figure 24a shows the ALC damage mode and Figure 24b shows the UHPC-ALC composite damage mode. Figure 25 presents the flexural strength of UHPC with different thicknesses, which indicates that for the three thickness gradients (5.0 mm, 7.5 mm, and 10 mm), the flexural strength of the UHPC structure exhibits a positive correlation with increasing thickness, and the flexural strength indices are all significantly enhanced for each 2.5 mm increase in thickness. At the conclusion of loading, vertical cracks appeared in the bottom span of the ALC, while the top and bottom UHPC layers exhibited no fractures and the structure remained structurally intact, indicating ductile damage associated with synergistic stress transfer. This observation was largely consistent with the simulation results, validating the rationality of the equal-thickness configurations of the top and bottom UHPC layers for composite material stress distribution. Comprehensive analysis of the simulation results further reveals that the 5.0 mm isothickness structure satisfies the basic mechanical property requirements, but its flexural strength does not achieve the optimal range; the 10 mm isothickness structure exhibits the highest flexural strength, but due to higher material consumption (which increases costs), its self-weight may exceed the optimization threshold for structural load-bearing capacity. The 7.5 mm isothickness structure falls within a reasonable range of flexural strength indices. Considering material economy and production feasibility, it is determined as the optimal solution.
Figure 24.
Damage forms of three-point flexural specimens: (a) ALC; (b) composite wall material specimen.
Figure 25.
Flexural strength of UHPC-ALC composite wall.
4. Conclusions
This study addresses the inherent limitations of autoclaved lightweight concrete (ALC), specifically high water absorption and low mechanical properties, as well as the key challenges of ultra-high-performance concrete (UHPC), including excessive early autogenous shrinkage and insufficient interfacial bonding with ALC. Through systematic material optimization, interfacial modification, and structural design, UHPC-ALC composite wall materials were developed, and their performance was validated via experiments and finite element simulations. The main findings and their significance are summarized as follows:
To begin with, the volume stability and working performance of UHPC were synergistically optimized using shrinkage-reducing agents, SRA, and expansive agents, EA. Increasing the SRA dosage at up to 1.5% improved the fluidity of UHPC by 7.3% compared with the control group and significantly reduced early autogenous shrinkage; 72 h shrinkage was reduced by 45.0% at an SRA dosage of 1.5%, which was attributed to reduced pore solution surface tension. An optimal EA dosage within the range of 8–10% not only mitigated early shrinkage, with 72 h shrinkage reduced by up to 28.9%, but also enhanced mechanical properties: the 28-day compressive strength increased by 2.1% and the flexural strength by 2.8% compared with the control group. This balance of workability, strength, and volume stability provides a practical technical paradigm for optimizing high-performance cement-based materials.
In addition, interfacial bonding performance was significantly improved through ALC pretreatment and organic interfacial agents, addressing the core bottleneck of UHPC-ALC composite systems. Controlling the ALC moisture content at 50% saturation reduced its water absorption by 82.4% compared with untreated ALC and increased the interfacial bond strength by 300%. Notably, using a phenylpropylene emulsion interfacial agent achieved an average bond strength of 0.93 MPa, representing a 675% increase compared with the control group, and shifted the damage mode from interfacial detachment to complete ALC fracture. This indicates that interfacial strength exceeded the ALC substrate strength, ensuring the structural integrity of the composite wall and laying a technical foundation for the application of multi-material composites in prefabricated buildings.
Finally, optimal structural parameters of the composite wall were determined via finite element simulation and validated by experiments. Simulation results revealed that UHPC layers with equal thickness, specifically 7.5 mm for both the top and bottom layers, resulted in uniform stress distribution and high material utilization efficiency, avoiding stress concentration or stiffness mismatch. Experimental results confirmed this: the composite wall exhibited a compressive strength of 11.2 MPa, representing a 111.3% increase compared with monolithic ALC, and a flexural strength of 6.8 MPa, representing a 325% increase compared with monolithic ALC. Additionally, the composite wall showed ductile failure modes consistent with simulation predictions. This “simulation-guided, experiment-validated” approach significantly improves the efficiency and reliability of composite structure design.
The broader significance of this work lies in its alignment with the development needs of green and industrialized construction. By integrating ALC’s lightweight and thermal insulation advantages with UHPC’s high strength and durability, the composite wall reduces construction labor intensity, reduces maintenance costs and decreases transportation expenses owing to its lightweight property. It also promotes the industrialization of prefabricated buildings, contributing to the development of resilient infrastructure. Future research may focus on three aspects: long-term durability under harsh environments, the use of industrial by-products as SRA/EA to enhance sustainability, and refinements to finite element models by incorporating the effects of hydration heat and creep for more precise performance prediction. Overall, this study provides critical theoretical and technical support for the design and engineering application of novel prefabricated wall materials.
Author Contributions
Conceptualization, J.L. and Y.S.; methodology, J.L. and Y.S.; software, D.X.; validation, J.L., Y.S. and D.X.; formal analysis, D.X.; investigation, D.X.; resources, J.L. and Y.S.; data curation, D.X.; writing—original draft preparation, D.X. and Y.S.; writing—review and editing, T.Z. and Y.G.; visualization, D.X.; supervision, T.Z. and Y.G.; project administration, J.L.; funding acquisition, J.L. and Y.S. All authors have read and agreed to the published version of the manuscript.
Funding
This research was funded by the National Natural Science Foundation of China (Grant No. 52472022), the Guangdong Provincial Association for Science and Technology Youth Science and Technology Talent Training Program (Grant No. SKXRC2025423) and Foundation for Distinguished Young Talents in Higher Education of Guangdong, China (Grantee: Su Yilin).
Data Availability Statement
The original contributions presented in this study are included in the article. Further inquiries can be directed to the corresponding author.
Conflicts of Interest
The authors declare no conflict of interest.
Abbreviations
The following abbreviations are used in this manuscript:
| ALC | Autoclaved lightweight concrete |
| UHPC | Ultra-high-performance concrete |
| SRA | shrinkage-reducing agent |
| EA | expansive agent |
| NC | normal concrete |
| AAC | autoclaved aerated concrete |
| NSC | normal strength concrete |
| CDP | concrete damage plasticity |
References
- Jiang, J.; Cai, Q.; Ma, B.; Hu, Y.Y.; Qian, B.B.; Ma, F.; Shao, Z.Y.; Xu, Z.F.; Wang, L.M. Effect of ZSM-5 waste dosage on the properties of autoclaved aerated concrete. Constr. Build. Mater. 2021, 278, 122114. [Google Scholar] [CrossRef]
- Schreiner, J.; Jansen, D.; Ectors, D.; Goetz-Neunhoeffer, F.; Neubauer, J.; Volkmann, S. New analytical possibilities for monitoring the phase development during the production of autoclaved aerated concrete. Cem. Concr. Res. 2018, 107, 247–252. [Google Scholar] [CrossRef]
- Luo, Y.; Ma, B.; Liang, F.Y.; Xue, Z.Y.; Qian, B.B.; Wang, J.Q.; Zhou, L.Z.; Zang, J.; Liang, R.H.; Li, Y.B. Use of untreated phosphogypsum as a raw material for autoclaved aerated concrete preparation. J. Build. Eng. 2023, 64, 105607. [Google Scholar] [CrossRef]
- Karim, G.W.; Hugi, E.; Karvonen, L.; Schnewlin, P.; Winnefeld, F. Thermal behaviour of autoclaved aerated concrete exposed to fire. Cem. Concr. Compos. 2015, 62, 52–58. [Google Scholar] [CrossRef]
- Al-Kheetan, M.J. Properties of lightweight pedestrian paving blocks incorporating wheat straw: Micro-to macroscale investigation. Results Eng. 2022, 16, 100758. [Google Scholar] [CrossRef]
- Jing, R.; Liu, Y.; Yan, P. Uncovering the effect of fly ash cenospheres on the macroscopic properties and microstructure of ultra high-performance concrete (UHPC). Constr. Build. Mater. 2021, 286, 122977.1–122977.9. [Google Scholar] [CrossRef]
- Chen, Y.; Liu, P.; Sha, F.; Yu, Z.W.; He, S.S.; Xu, W.; Lv, M.F. Effects of Type and Content of Fibers, Water-to-Cement Ratio, and Cementitious Materials on the Shrinkage and Creep of Ultra-High Performance Concrete. Polymers 2022, 14, 1956. [Google Scholar] [CrossRef]
- Ren, G.S.; Yao, B.; Ren, M.; Gao, X.J. Utilization of natural sisal fibers to manufacture eco-friendly ultra-high performance concrete with low autogenous shrinkage. J. Clean. Prod. 2022, 332, 130105. [Google Scholar] [CrossRef]
- Lim, J.L.G.; Raman, S.N.; Safiuddin, M.; Zain, M.F.M.; Hamid, R. Autogenous Shrinkage, Microstructure, and Strength of Ultra-High Per-formance Concrete Incorporating Carbon Nanofibers. Materials 2019, 12, 320. [Google Scholar] [CrossRef]
- Liu, K.Z.; Yu, R.; Shui, Z.H.; Yi, S.Q.; Li, X.S.; Ling, G.; He, Y.J. Influence of external water introduced by coral sand on autogenous shrinkage and mi-crostructure development of Ultra-High Strength Concrete (UHSC). Constr. Build. Mater. 2020, 252, 119111. [Google Scholar] [CrossRef]
- Feng, H.C.; Zhang, Y.Y.; Xin, H.H.; Zhao, J.R.; Shah, S.Y. Restrained Shrinkage in Ultra-High-Performance Concrete (UHPC)-Normal strength concrete interface. J. Build. Eng. 2025, 111, 113293. [Google Scholar] [CrossRef]
- Shen, P.L.; Lu, L.N.; He, Y.J.; Rao, M.J.; Fu, Z.D.; Wang, F.Z.; Hu, S.G. Experimental investigation on the autogenous shrinkage of steam cured ultra-high performance concrete. Constr. Build. Mater. 2018, 162, 512–522. [Google Scholar] [CrossRef]
- Huang, H.; Ye, G. Examining the “time-zero” of autogenous shrinkage in high/ultra-high performance cement pastes. Cem. Concr. Res. 2017, 97, 107–114. [Google Scholar] [CrossRef]
- Xie, T.; Fang, C.; Ali, M.S.M.; Visintin, P. Characterizations of autogenous and drying shrinkage of ultra-high performance concrete (UHPC): An experimental study. Cem. Concr. Compos. 2018, 91, 156–173. [Google Scholar] [CrossRef]
- Zhang, Z.Q.; Li, S.K.; Chen, P.; Liu, X.Y.; Wang, J.Y. Mitigating shrinkage in ultra-high performance concrete using MgO expansive agents with different activity levels. Front. Mater. 2022, 9, 1033467. [Google Scholar] [CrossRef]
- Liu, L.; Fang, Z.; Huang, Z.Y.; Wu, Y.Y. Solving shrinkage problem of ultra-high-performance concrete by a combined use of expansive agent, super absorbent polymer, and shrinkage-reducing agent. Compos. Part B 2022, 230, 109503. [Google Scholar] [CrossRef]
- De la Varga, I.; Muñoz, J.F.; Bentz, D.P.; Spragg, R.P.; Stutzman, P.E.; Graybeal, B.A. Grout-concrete interface bond performance: Effect of interface moisture on the tensile bond strength and grout microstructure. Constr. Build. Mater. 2018, 170, 747–756. [Google Scholar] [CrossRef]
- Kadhim, M.M.A.; Jawdhari, A.; Peiris, A. Development of hybrid UHPC-NC beams: A numerical study. Eng. Struct. 2021, 233, 111893. [Google Scholar] [CrossRef]
- Miccoli, L.; Fontana, P.; Qvaeschning, D.; Kreft, O.; Hoppe, J.; Meng, B. UHPC–AAC facade elements: Structural design, production technology, and mechanical behavior. Civ. Eng. Perform. Assess. 2018, 2, 483–488. [Google Scholar] [CrossRef]
- Zhang, Z.Y.; Pang, K.; Xu, L.H.; Zou, Y.; Yang, J.; Wang, C.B. The bond properties between UHPC and stone under different interface treatment methods. Constr. Build. Mater. 2023, 365, 130092. [Google Scholar] [CrossRef]
- Zhang, B.S.; Yu, J.J.; Chen, W.Z.; Liu, H.; Li, H. Multi-scale investigation on the interfacial behavior of between NC and UHPC in flexural members considering influence of the interface morphology. Compos. Struct. 2024, 345, 118388. [Google Scholar] [CrossRef]
- Wang, Y.Z.; Qiao, P.Z.; Sun, J.; Chen, A. Multiscale characterization of bond performance of UHPC-NC with different interface agents. Constr. Build. Mater. 2025, 480, 141436. [Google Scholar] [CrossRef]
- Jin, D.L.; Yuan, Y.; Zheng, S.M.; Muciaccia, G.; Logo, J.; Zhang, J.L. Effects of UHPC age and interfacial treatment on structural behavior of post-cast UHPC joints in prefabricated wall-base slab assemblies. Eng. Struct. 2025, 344, 121324. [Google Scholar] [CrossRef]
- Zhang, Y.; Zhang, C.Y.; Zhu, Y.P.; Cao, J.H.; Shao, X.D. An experimental study: Various influence factors affecting interfacial shear performance of UHPC-NSC. Constr. Build. Mater. 2020, 236, 117480. [Google Scholar] [CrossRef]
- ISO 13007-2:2013; Ceramic Tiles—Grouts and Adhesives—Part 2: Test Methods for Adhesives. International Organization for Standardization (ISO): Geneva, Switzerland, 2013.
- Wang, Z.; Wang, J.Q.; Liu, T.X.; Zhang, F. Modeling seismic performance of high-strength steel-ultra-high-performance concrete piers with modified Kent-Park model using fiber elements. Adv. Mech. Eng. 2016, 8, 168781401663341. [Google Scholar] [CrossRef]
- Tian, X.; Fang, Z.; Zhou, T.; Xiang, Y. Behavior and constitutive model of ultra-high-performance concreteunder monotonic and cyclic tensile loading. Constr. Build. Mater. 2023, 389, 131634. [Google Scholar] [CrossRef]
- Liu, X. Experimental Study on Mechanical Properties of Autoclaved Aerated Concrete Load-Bearing Masonry. Ph.D. Thesis, Tianjin University, Tianjin, China, 2005. [Google Scholar]
- GB/T 50010-2010; Code for Design of Concrete Structures. China Architecture & Building Press: Beijing, China, 2010.
- Valikhani, A.; Jahromi, A.J.; Mantawy, I.M.; Azizinamini, A. Numerical Modelling of Concrete-to-UHPC Bond Strength. Mater. 2020, 13, 1379. [Google Scholar] [CrossRef] [PubMed]
- Zhang, W.Y.; Xue, M.F.; Lin, H.X.; Duan, X.H.; Jin, Y.Z.; Su, F.Q. Effect of polyether shrinkage reducing admixture on the drying shrinkage properties of alkali-activated slag. Cem. Concr. Compos. 2023, 136, 104865. [Google Scholar] [CrossRef]
- Rahoui, H.; Maruyama, I.; Vandamme, M.; Pereira, J.M.; Mosquet, M. Impact of alkalis and shrinkage-reducing admixtures on hydration and pore structure of hardened cement pastes. Cem. Concr. Res. 2024, 184, 107620. [Google Scholar] [CrossRef]
- Wang, T.Y.; Gong, J.Q.; Chen, B.; Gong, X.; Luo, H.K.; Zhang, Y.; Qu, Z.G. Effects of Shrinkage Reducing Agent and Expanded Cement on UHPC Fluidity, Mechanical Properties, and Shrinkage Performance. Adv. Mater. Sci. Eng. 2021, 7, 9045754. [Google Scholar] [CrossRef]
- Du, J.; Tan, X.; Wang, Y.H.; Bao, Y.; Meng, W.N. Reducing the cracking potential of ultra-high-performance concrete (UHPC) with the prewet expansive agent. Constr. Build. Mater. 2024, 431, 136597. [Google Scholar] [CrossRef]
- Liu, L.; Chen, H.; He, Z.; Wang, P.; Cui, J.Y.; Cai, X.H.; Sun, Y.Q. Effect and mechanism of compound expansive agent on rheological, mechanical, and shrinkage properties of UHPC. Constr. Build. Mater. 2024, 444, 137730. [Google Scholar] [CrossRef]
- Zhang, Y.Y.; Feng, H.C.; Shah, S.Y.; Xin, H.H. Effect of shrinkage-mitigating additive and curing condition on flexural and fracture behavior of ultra-high-performance concrete (UHPC) unnotched beam. Constr. Build. Mater. 2024, 445, 137890. [Google Scholar] [CrossRef]
- Zhang, Y.Y.; Duan, L.; Xin, H.H.; Wang, C.S. Shrinkage behavior of ultra-high-performance concrete (UHPC) in cold winter conditions with shrinkage reducing agent (SRA) and expansive agent (EA). Constr. Build. Mater. 2024, 436, 136645. [Google Scholar] [CrossRef]
- Li, J.H.; Zhang, Z.T.; Asamoto, S.; Wang, Y. Bonding performance of low-shrinkage ultra-high-performance concrete–concrete interface under different stress conditions. Struct. Concr. 2025, 7, 70233. [Google Scholar] [CrossRef]
- Tan, W.B.; Xu, Y.; Zhou, T.; Qian, X.L.; Chen, P.Y.; Liu, Q.H.; Wang, J.L. Synergistic effect of expansive agent and internal curing on the performance of UHPC. Case Stud. Constr. Mater. 2025, 23, e05238. [Google Scholar] [CrossRef]
- Gao, J.; Geng, Y.J.; Li, S.C.; Chen, X.; Shi, D.D.; Zhou, P.J.; Zhou, Z.H.; Wu, Z.H. Effect of silane emulsion on waterproofing and anti-icing performance of foamed concrete. Constr. Build. Mater. 2021, 301, 124082. [Google Scholar] [CrossRef]
- Dong, Y.; Lai, L.P.; Xiao, X.D.; Zhang, L.; Zhao, Z.L.; Zhao, J. Water Consolidation Performance of Acrylic-Polymer-Modified Materials and Their Concrete Impermeability Repair Characteristics. Molecules 2023, 28, 8157. [Google Scholar]
- Ding, Y.; Qian, G.P.; Liu, J.W.; Yao, J.L. Application of Polymer Curing Agent in Ecological Protection Engineering of Weak Rock Slopes. J. Perform. Constr. Facil. 2020, 34, 04019068. [Google Scholar]
- Tian, Z.Y.; Ma, R.; Sun, D.S.; Zhang, W.; Wang, A.G. Finite element analysis of bonding property and flexural strength of WUHPC-NC gradient concrete. Materials 2023, 16, 3625. [Google Scholar] [CrossRef] [PubMed]
- El-Helou, R.; Graybeal, B. Flexural behavior and design of ultrahigh-performance concrete beams. J. Struct. Eng. 2022, 148, 04022016. [Google Scholar] [CrossRef]
- Zhang, Z.; Qin, H. Study on flexural performance of reinforced concrete beams strengthened with FRP grid–PCM composite reinforcement. Appl. Sci. 2024, 14, 9013. [Google Scholar] [CrossRef]
- Huang, H.; Lan, W.; Yin, L.T.; Wang, H.Z.; Cheng, Y.Y.; Zeng, J.T. Flexible mechanical properties of recycled ceramic aggregate concrete-filled double-skin square steel tubes. Structures 2025, 79, 109605. [Google Scholar] [CrossRef]
- Tang, X.Y.; Feng, C.Z.; Chang, J.; Ma, J.L.; Hu, X.S. Research on the flexural performance of steel pipe steel slag powder ultra-high-performance concrete components. Materials 2023, 16, 5960. [Google Scholar] [CrossRef] [PubMed]
- Song, L.T.; Duan, S.J.; Hou, J.; Tong, J.Z.; Li, Q.H.; Xu, S.L. Flexural performance evaluation on precast UHTCC-concrete composite slabs. Structures 2025, 81, 110284. [Google Scholar] [CrossRef]
- Zhu, Y.P.; Zhang, Y.; Li, X.L.; Chen, G.D. Finite element model to predict structural response of predamaged RC beams reinforced by toughness-improved UHPC under unloading status. Eng. Struct. 2021, 235, 112019. [Google Scholar] [CrossRef]
- Yuan, S.; Liu, Z.; Teng, T. Investigation of over-nonlocal damage and interface cohesive models for simulating structural behaviors of composite UHPC-NC members. Structures 2020, 28, 2617–2632. [Google Scholar] [CrossRef]
- Al-Saawani, M.A.; Al-Negheimish, A.I.; El-Sayed, A.K.; Alhozaimy, A.M. Finite element modeling of debonding failures in FRP-strengthened concrete beams using cohesive zone model. Polymers 2022, 14, 1889. [Google Scholar] [CrossRef]
- Chen, X.D.; Liu, Y.L.; Ma, Q.Y.; Zhou, P.; Liu, X.; Lin, J.J. Finite element analysis of flexural performance of reinforced truss hollow composite concrete slabs. Sci. Rep. 2025, 15, 7057. [Google Scholar] [CrossRef]
- Liu, P.; Xie, S.S.; Liu, L.; Luo, A.; Zhang, N.; He, S.S.; Wu, Y.Y.; Xu, W.; Chen, Y.; Yu, Z.W. Research on bending performance of concrete sandwich laminated floor slabs with integrated thermal and sound insulation. Coatings 2022, 12, 1075. [Google Scholar] [CrossRef]
Disclaimer/Publisher’s Note: The statements, opinions and data contained in all publications are solely those of the individual author(s) and contributor(s) and not of MDPI and/or the editor(s). MDPI and/or the editor(s) disclaim responsibility for any injury to people or property resulting from any ideas, methods, instructions or products referred to in the content. |
© 2025 by the authors. Licensee MDPI, Basel, Switzerland. This article is an open access article distributed under the terms and conditions of the Creative Commons Attribution (CC BY) license (https://creativecommons.org/licenses/by/4.0/).


























