Social Distance Monitor with a Wearable Magnetic Field Proximity Sensor
Abstract
1. Introduction
1.1. Contribution
- 1.
- Description of the general concept based on the underlying physical principles.
- 2.
- Design of a system architecture including the analog circuits for signal processing, the coils and a protocol for decentralised coordination of multiple devices.
- 3.
- A wearable prototype systems optimized for highly reliable proximity detection around 2.0 m.
- 4.
- Characterization of the system properties in systematic, controlled lab experiments.
- 5.
- Evaluations in real-life city-scale scenarios showing near-perfect detection of the required social distance.
1.2. Paper Structure
2. Approach
2.1. Physical Background
2.2. Measurement Principle
- 1.
- The signal is NOT a propagating wave (such as RF or ultrasound signals) but a closed-loop field. Thus, we do not have to deal with refraction, reflection, and the resulting multi-path effects.
- 2.
- Magnetic fields are not significantly affected by objects in the environment. However, large ferromagnetic objects distort the field and are a problem when we want to address it in the future.
2.3. Transmitter Coordination and Identification
- 1.
- Broadcasts its unique ID (Identifier) over RF (Zigbee or BT) at random time intervals.
- 2.
- Checks if there was a conflict during the broadcast (essentially another system broadcasting its message around the same time).
- 3.
- If there was a conflict then the systems waits a random period of time and goes back to step 1. Otherwise its proceeds to send the magnetic signal.
- 4.
- All systems that register a magnetic signal now know which sender it belongs to and can note to whom they have been in proximity.
3. System Architecture and Implementation
3.1. System Architecture
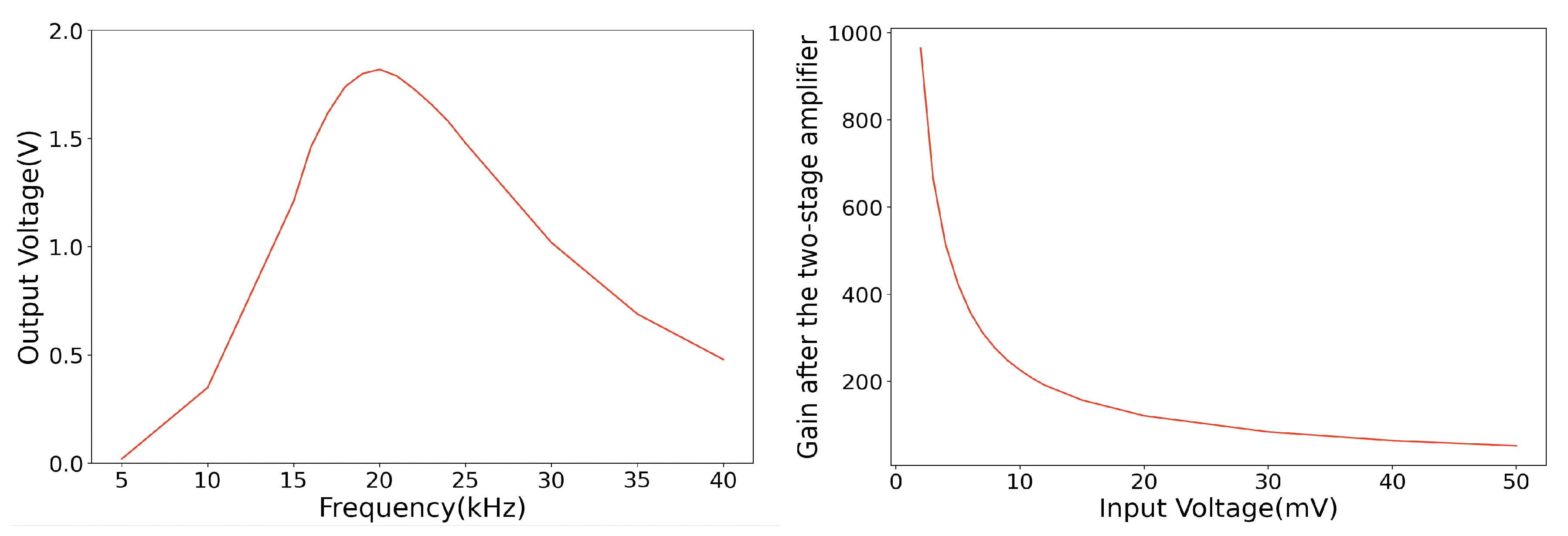
3.2. Transmitter and Receiver Coils
3.3. Minimization Potential
- 1.
- Coils. The current transmitter coil is a cylinder-shaped inductor with a 1.6 centimeters radius and 2.0 cm height. The receiver cubic coil has a 10 mH inductance in each axis. Both coils could be optimized in size with further customization while maintaining the inductivity and sensitivity. However, reducing the coil size implies reducing signal strength, and making a more sensitive receiver or higher currents necessary. This means that, with the current system concept, a coils size of much less then 1 cm is unlikely. However, we could use analog multiplexers to share a single coil between the receiver and the transmitter circuit, reducing the space needed for the coils by half.
- 2.
- Battery. The current prototype uses a battery commonly found in drones as it can easily provide the voltage (10 V) and currents needed by our prototype. However, with some optimization, a much smaller, standard smartphone, or even smartwatch battery could be used. First of all, with a voltage boost converter, we could make the use of a standard 3.7 V battery pack. Second, by extensive use of a sleep mode for the magnetic receiver and transmitter, up to 90% of the required power could be saved. The transmitter and receiver operate continuously, drawing 170 mA (at 10 V) and 120 mA (at 3.7 V) respectively, with a total of around 2 W power consumption, as described in Section 3.1. However, in reality, each system needs to transmit a magnetic signal for 50 ms ever few seconds, which amounts to a duty cycle of less than 5%. Depending on the number of other people in the vicinity, the receiver will need a higher duty cycle. However, because we are looking at the proximity within a 2 m radius in general, we are unlikely to see more than a few people, so that a duty cycle of 10–20% is also realistic. The magnetic components’ duty cycling will be driven by RF synchronization signals that would need to leave enough time between the RF signal and the following magnetic signal to allow all of the receiver to be switched on and initialized. The power consumption could also be optimized further with low power design. As an example of design towards low power, the micro-controller can be replaced to nRF52 series [27] from the Nordic Semiconductor, which consumes power with a level of mA while using the on-chip integrated wireless module and with a level of uA while in sleep mode. In summary, the power consumption could easily be reduced by a factor of around 10 to be somewhere in the range of 200 mW even less with an ASCI (Application Specific Integrated Circuit) design [28,29], as discussed below. For 5–6 h of operation, a battery of 1 Wh (less than 300 mAh at 3.5 V) would be needed, which corresponds to the battery packs currently used for many smartwatches (296 mAh for Apple Watch 5, for example).
- 3.
- PCB (Printed circuit board) size. The current transmitter board is a two-layer PCB with a low component density, as shown in Figure 6. Besides, there is significant redundancy in terms of components between the transmitter and receiver boards. As a first step, we could use only one power module and one microcontroller. Secondly, because we only use one axis for magnetic field generation at the transmitter side, only one channel of the H-Bridge module is needed. Finally, many of the components are available in much smaller footprint packages. As an example, the footprint for the amplifiers in the analog module could be changed from the current TSSOP-8 footprint to a much smaller SOT-23 footprint; other high-resolution ADCs could replace the current ADC chip (ADS1298) with a smaller package. Besides the components, the onboard pins and wires on the prototype can be grouped into only four modules, the power module (voltage and ground), the microcontroller module, the H-Bridge module, and the analog circuit module (three operational amplifiers and the surrounding passive components), which means the density of connections (pins and wires) will not hinder minimization. Moreover, all of those pins and wires can be laid out quickly on a PCB with more layers [30,31] to further increase the density.
4. Lab Evaluation
4.1. Sensing Range Test
4.2. Robustness Test
4.3. Randomly Walking-By
5. Real World Experiment
5.1. Supermarket Walking
5.2. City-Scale Walking
6. Conclusions
Author Contributions
Funding
Acknowledgments
Conflicts of Interest
Abbreviations
| LFSR | linear-feedback shift register |
| RSSI | Received Signal Strength Indicator |
| BT | Bluetooth |
| RF | Radio Frequency |
| ID | Identifier |
| GPS | Global Positioning System |
| TDMA | Time-Division Multiple Access |
References
- Lau, H.; Khosrawipour, V.; Kocbach, P.; Mikolajczyk, A.; Schubert, J.; Bania, J.; Khosrawipour, T. The positive impact of lockdown in Wuhan on containing the COVID-19 outbreak in China. J. Travel Med. 2020, 27, taaa037. [Google Scholar] [CrossRef] [PubMed]
- Alvarez, F.E.; Argente, D.; Lippi, F. A Simple Planning Problem for Covid-19 Lockdown; Technical Report; National Bureau of Economic Research: Cambridge, MA, USA, 2020. [Google Scholar]
- Feng, S.; Shen, C.; Xia, N.; Song, W.; Fan, M.; Cowling, B.J. Rational use of face masks in the COVID-19 pandemic. Lancet Respir. Med. 2020, 8, 434–436. [Google Scholar] [CrossRef]
- Ainslie, K.; Walters, C.; Fu, H.; Bhatia, S.; Wang, H.; Baguelin, M.; Bhatt, S.; Boonyasiri, A.; Boyd, O.; Cattarino, L. Report 11: Evidence of Initial Success for China Exiting COVID-19 Social Distancing Policy after Achieving Containment; Situation Report; Imperial College London: London, UK, 2020. [Google Scholar]
- Greenstone, M.; Nigam, V. Does Social Distancing Matter? Working Paper; University of Chicago, Becker Friedman Institute for Economics: Chicago, IL, USA, 2020. [Google Scholar]
- World Health Organization. Rational Use of Personal Protective Equipment (PPE) for Coronavirus Disease (COVID-19): Interim Guidance, 19 March 2020; Technical Report; World Health Organization: Geneva, Switzerland, 2020. [Google Scholar]
- Australian Government Physical distancing for coronavirus (COVID-19); Situation Report; Australian Government Department of Health: Canberra, Austalia, 2020.
- Fong, L.Y.; OHD, M. Frequently Asked Questions and Myth Busters on COVID-19. 2020; Technical Report; Saraya Worldwide—Professional Hygiene: Osaka, Japan, 2020. [Google Scholar]
- Pearce, K. What Is Social Distancing and How Can It Slow the Spread of Covid-19; Salud Para La Gente (splg.org): Watsonville, CA, USA, 2020. [Google Scholar]
- Wee, L.E.; Sim, X.; Aung, M.; Wong, H.; Wijaya, L.; Tan, B.; Ling, M.; Venkatachalam, I. Minimising intra-hospital transmission of COVID-19: The role of social distancing. J. Hosp. Infect. 2020, 105, 113–115. [Google Scholar] [CrossRef] [PubMed]
- Gorji, H.; Arnoldini, M.; Jenny, D.F.; Hardt, W.D.; Jenny, P. STeCC: Smart Testing with Contact Counting Enhances Covid-19 Mitigation by Bluetooth App Based Contact Tracing. medRxiv 2020. [Google Scholar] [CrossRef]
- McLachlan, S.; Lucas, P.; Dube, K.; Hitman, G.A.; Osman, M.; Kyrimi, E.; Neil, M.; Fenton, N.E. Bluetooth Smartphone Apps: Are they the most private and effective solution for COVID-19 contact tracing? arXiv 2020, arXiv:2005.06621. [Google Scholar]
- Shukla, M.; Lodha, S.; Shroff, G.; Raskar, R. Privacy Guidelines for Contact Tracing Applications. arXiv 2020, arXiv:2004.13328. [Google Scholar]
- Malik, N. Social Distancing Sensor: Devices that Use Ultrasound and Radio Frequency Communication to Facilitate Social Distancing; ENGS 86 Independent Projects (AB Students): Dartmouth College, NH, USA, 2020. [Google Scholar]
- Bian, S.; Rey, V.F.; Younas, J.; Lukowicz, P. Wrist-Worn Capacitive Sensor for Activity and Physical Collaboration Recognition. In Proceedings of the 2019 IEEE International Conference on Pervasive Computing and Communications Workshops (PerCom Workshops), Kyoto, Japan, 11–17 March 2019; pp. 261–266. [Google Scholar]
- States, R.; Pappas, E. Precision and repeatability of the Optotrak 3020 motion measurement system. J. Med. Eng. Technol. 2006, 30, 11–16. [Google Scholar] [CrossRef] [PubMed]
- Woody, S.; Tec, M.G.; Dahan, M.; Gaither, K.; Lachmann, M.; Fox, S.; Meyers, L.A.; Scott, J.G. Projections for first-wave COVID-19 deaths across the US using social-distancing measures derived from mobile phones. medRxiv 2020. [Google Scholar] [CrossRef]
- Goel, A.; Chakraborty, A.; Chinnakotla, A.; Kim, A.; Tung, C.; Rijhwani, D.; Bordwell, F.; Kao, G.; Ghodgaonkar, I.; Lee, K. Using Network Cameras to Observe COVID-19 Social Distancing; LOYOLA University: Chicago, IL, USA, 2020. [Google Scholar]
- Cristani, M.; Del Bue, A.; Murino, V.; Setti, F.; Vinciarelli, A. The Visual Social Distancing Problem. arXiv 2020, arXiv:2005.04813. [Google Scholar] [CrossRef]
- Punn, N.S.; Sonbhadra, S.K.; Agarwal, S. Monitoring COVID-19 social distancing with person detection and tracking via fine-tuned YOLO v3 and Deepsort techniques. arXiv 2020, arXiv:2005.01385. [Google Scholar]
- Pirkl, G.; Lukowicz, P. Resonant Magnetic Coupling Indoor Localization System. In Proceedings of the 2013 ACM Conference on Pervasive and Ubiquitous Computing Adjunct Publication, Zurich, Switzerland, 8–12 September 2013; pp. 59–62. [Google Scholar]
- Pasku, V.; De Angelis, A.; De Angelis, G.; Arumugam, D.D.; Dionigi, M.; Carbone, P.; Moschitta, A.; Ricketts, D.S. Magnetic field-based positioning systems. IEEE Commun. Surv. Tutor. 2017, 19, 2003–2017. [Google Scholar] [CrossRef]
- KPDISTANCE. KP Alarm Social Distance Bracelet; Technical Product. Available online: https://www.kpdistance.com/ (accessed on 5 September 2020).
- Thiel, B.; Kloch, K.; Lukowicz, P. Sound-based Proximity Detection with Mobile Phones. In Proceedings of the Third International Workshop on Sensing Applications on Mobile Phones, Toronto, ON, Canada, 6–9 November 2012; pp. 1–4. [Google Scholar]
- Sizhen, B.; Bo, Z.; Hymalai, B.; Lukowicz, P. A Wearable Magnetic Field based Proximity Sensing System for Monitoring COVID-19 Social Distancing. In Proceedings of the 2020 International Symposium on Wearable Computers (ISWC ’20), Virtual Event, Mexico, 12–16 September 2020; ACM: Virtual Event, Mexico, 2020. [Google Scholar]
- Groben, D.; Thongpull, K.; Kammara, A.C.; König, A. Neural virtual sensors for adaptive magnetic localization of autonomous dataloggers. Adv. Artif. Neural Syst. 2014, 2014. [Google Scholar] [CrossRef][Green Version]
- Nordic Semiconductor. nRF52 Series, High Performance Solutions for Bluetooth 5/Bluetooth Mesh/Thread/Zigbee; Nordic Semiconductor: Trondheim, Norway, 2020. [Google Scholar]
- Amara, A.; Amiel, F.; Ea, T. FPGA vs. ASIC for low power applications. Microelectron. J. 2006, 37, 669–677. [Google Scholar] [CrossRef]
- Yazicioglu, R.F.; Kim, S.; Torfs, T.; Kim, H.; Van Hoof, C. A 30 uW Analog Signal Processor ASIC for Portable Biopotential Signal Monitoring. IEEE J. Solid State Circuits 2010, 46, 209–223. [Google Scholar] [CrossRef]
- Seeedstudio. Online technical report: Component Layout Considerations—PCB DFM Part 4. Available online: http://www.seeedstudio.com/blog/2017/05/15/component-layout-considerations/ (accessed on 30 August 2020).
- Yan, T.; Wong, M.D. Recent Research Development in PCB Layout. In Proceedings of the 2010 IEEE/ACM International Conference on Computer-Aided Design, San Jose, CA, USA, 7–11 November 2010; pp. 398–403. [Google Scholar]
- Hall, T.S.; Twigg, C.M.; Hasler, P.; Anderson, D.V. Application performance of elements in a floating-gate FPAA. In Proceedings of the 2004 IEEE International Symposium on Circuits and Systems (ISCAS), Vancouver, BC, Canada, 23–26 May 2004; Volume 2, p. II–589. [Google Scholar]
- Wikipedia. Field-Programmable Analog Array. Available online: https://en.wikipedia.org/wiki/Field-programmable_analog_array (accessed on 18 August 2020).
- Lee, F.C.; Wang, S.; Li, Q. Next Generation of Power Supplies-Design for Manufacturability. IEEE J. Emerg. Sel. Top. Power Electron. 2020. [Google Scholar] [CrossRef]
- Consoli, A.; Cacciato, M.; Testa, A.; Gennaro, F. Single chip integration for motor drive converters with power factor capability. IEEE Trans. Power Electron. 2004, 19, 1372–1379. [Google Scholar] [CrossRef]
- Wikipedia. Design for Manufacturability. Available online: https://en.wikipedia.org/wiki/Design_for_manufacturability (accessed on 1 September 2020).
- ifixit. Iphone 11 Max Pro Teardown; ifixit: San Luis Obispo, CA, USA, 2020. [Google Scholar]
- Palm, P.; Moisala, J.; Kivikero, A.; Tuominen, R.; Iihola, A. Embedding Active Components inside Printed Circuit Board (PCB)—A Solution for Miniaturization of Electronics. In Proceedings of the International Symposium on Advanced Packaging Materials: Processes, Properties and Interfaces, Irvine, CA, USA, 16–18 March 2005; pp. 1–4. [Google Scholar]
- McGill, R.; Tukey, J.W.; Larsen, W.A. Variations of box plots. Am. Stat. 1978, 32, 12–16. [Google Scholar]
- Murase, M. Linear Feedback Shift Register. U.S. Patent 5,090,035, 18 January 1992. [Google Scholar]
- Celosia, G.; Cunche, M. Saving Private Addresses: An Analysis of Privacy Issues in the Bluetooth-Low-Energy Advertising Mechanism. In Proceedings of the 16th EAI International Conference on Mobile and Ubiquitous Systems: Computing, Networking and Services, Houston, TX, USA, 12–14 November 2019; pp. 444–453. [Google Scholar]
- Li, J.; Guo, X. COVID-19 Contact-tracing Apps: A Survey on the Global Deployment and Challenges. arXiv 2020, arXiv:2005.03599. [Google Scholar]
- Bhargava, M. IoT Projects with Bluetooth Low Energy; Packt Publishing Ltd.: Birmingham, UK, 2017. [Google Scholar]
- Botta, M.; Simek, M. Adaptive distance estimation based on RSSI in 802.15. 4 network. Radioengineering 2013, 22, 1162–1168. [Google Scholar]
- Feng, C.; Au, W.S.A.; Valaee, S.; Tan, Z. Compressive Sensing based Positioning Using RSS of WLAN Access Points. In Proceedings of the 2010 IEEE INFOCOM, San Diego, CA, USA, 15–19 March 2010; pp. 1–9. [Google Scholar]
- Kaemarungsi, K.; Krishnamurthy, P. Properties of Indoor Received Signal Strength for WLAN Location Fingerprinting. In Proceedings of the The First Annual International Conference on Mobile and Ubiquitous Systems: Networking and Services, MOBIQUITOUS 2004, Boston, MA, USA, 26–26 August 2004; pp. 14–23. [Google Scholar]
- Al Qathrady, M.; Helmy, A. Improving BLE Distance Estimation and Classification Using TX Power and Machine Learning: A Comparative Analysis. In Proceedings of the 20th ACM International Conference on Modelling, Analysis and Simulation of Wireless and Mobile Systems, Miami, FL, USA, 25–29 November 2017; pp. 79–83. [Google Scholar]
- Hossain, A.M.; Soh, W.S. A Comprehensive Study of Bluetooth Signal Parameters for Localization. In Proceedings of the 2007 IEEE 18th International Symposium on Personal, Indoor and Mobile Radio Communications, Athens, Greece, 3–7 September 2007; pp. 1–5. [Google Scholar]



























| Approaches | Advantages | Limitations |
|---|---|---|
| Ultra-sound [14] | high accuracy, large proximity range | low robustness, environment dependency |
| Ultra-wideband [23] | high accuracy/portability, large proximity range | high cost, base station requirement |
| Sound-Fingerprint [24] | ease-of-use(smartphone) | environment dependency, sound exchange |
| Capacitive body sensing [15] | low cost/power-consumption | environment dependency, short proximity range(below 1.5 m) |
| BT/GPS [11,12,13] | ease-of-use(smartphone) | low accuracy, low robustness |
| Camera/Image [18,19,20] | high accuracy | privacy concern |
| Magnetic field [25] | high accuracy/robustness | portability |
| Hardware | Coil Size (cm) | PCB Size (cm) | PCB Components Number | PCB Components Density (%) 1 | Estimation of Minimised PCB Size (cm) |
|---|---|---|---|---|---|
| Transmitter | 0.8 (r) × 2.0 (h) | 7.8 × 5.0 × 1.0 | 115, of which 82 are passive components 2 | 8.11 | 4.1 × 3.0 × 1.6 (estimated with density of 50%) 3 |
| Receiver | 1.8 × 1.8 × 1.8 | 4.9 × 4.2 × 1.0 | 349, of which 257 are passive components | 14.55 | (integrated into transmitter board) |
| Battery | 7.2 × 3.5 × 2.5 | 5.4 × 3.5 × 0.6 (a common smartphone battery) | |||
| Overall | 16 × 6.5 × 6.0 | 5.4 × 3.5 × 4.1 |
| Actual Distance (m) | 0.5 | 0.75 | 1.0 | 1.25 | 1.50 | 1.75 | 2.0 |
| Mean of Error (cm) | −1.3 | 1.9 | 1.4 | −0.24 | −2.9 | −5.6 | −6.7 |
| Standard Deviation of Error (cm) | 0.08 | 0.12 | 0.25 | 0.45 | 0.98 | 1.73 | 8.3 |
© 2020 by the authors. Licensee MDPI, Basel, Switzerland. This article is an open access article distributed under the terms and conditions of the Creative Commons Attribution (CC BY) license (http://creativecommons.org/licenses/by/4.0/).
Share and Cite
Bian, S.; Zhou, B.; Lukowicz, P. Social Distance Monitor with a Wearable Magnetic Field Proximity Sensor. Sensors 2020, 20, 5101. https://doi.org/10.3390/s20185101
Bian S, Zhou B, Lukowicz P. Social Distance Monitor with a Wearable Magnetic Field Proximity Sensor. Sensors. 2020; 20(18):5101. https://doi.org/10.3390/s20185101
Chicago/Turabian StyleBian, Sizhen, Bo Zhou, and Paul Lukowicz. 2020. "Social Distance Monitor with a Wearable Magnetic Field Proximity Sensor" Sensors 20, no. 18: 5101. https://doi.org/10.3390/s20185101
APA StyleBian, S., Zhou, B., & Lukowicz, P. (2020). Social Distance Monitor with a Wearable Magnetic Field Proximity Sensor. Sensors, 20(18), 5101. https://doi.org/10.3390/s20185101

