Sign in to use this feature.

Years

Between: -

Subjects

remove_circle_outline
remove_circle_outline
remove_circle_outline
remove_circle_outline
remove_circle_outline
remove_circle_outline
remove_circle_outline
remove_circle_outline
remove_circle_outline

Journals

remove_circle_outline
remove_circle_outline
remove_circle_outline
remove_circle_outline
remove_circle_outline

Article Types

Countries / Regions

remove_circle_outline
remove_circle_outline
remove_circle_outline
remove_circle_outline
remove_circle_outline
remove_circle_outline
remove_circle_outline
remove_circle_outline
remove_circle_outline

Search Results (5,318)

Search Parameters:
Keywords = electric power grid

Order results
Result details
Results per page
Select all
Export citation of selected articles as:
30 pages, 1496 KB  
Article
A Newton–Raphson-Based Optimizer for PI and Feedforward Gain Tuning of Grid-Forming Converter Control in Low-Inertia Wind Energy Systems
by Mona Gafar, Shahenda Sarhan, Ahmed R. Ginidi and Abdullah M. Shaheen
Sustainability 2026, 18(2), 912; https://doi.org/10.3390/su18020912 - 15 Jan 2026
Abstract
The increasing penetration of wind energy has led to reduced system inertia and heightened sensitivity to dynamic disturbances in modern power systems. This paper proposes a Newton–Raphson-Based Optimizer (NRBO) for tuning proportional, integral, and feedforward gains of a grid-forming converter applied to a [...] Read more.
The increasing penetration of wind energy has led to reduced system inertia and heightened sensitivity to dynamic disturbances in modern power systems. This paper proposes a Newton–Raphson-Based Optimizer (NRBO) for tuning proportional, integral, and feedforward gains of a grid-forming converter applied to a wind energy conversion system operating in a low-inertia environment. The study considers an aggregated wind farm modeled as a single equivalent DFIG-based wind turbine connected to an infinite bus, with detailed dynamic representations of the converter control loops, synchronous generator dynamics, and network interactions formulated in the dq reference frame. The grid-forming converter operates in a grid-connected mode, regulating voltage and active–reactive power exchange. The NRBO algorithm is employed to optimize a composite objective function defined in terms of voltage deviation and active–reactive power mismatches. Performance is evaluated under two representative scenarios: small-signal disturbances induced by wind torque variations and short-duration symmetrical voltage disturbances of 20 ms. Comparative results demonstrate that NRBO achieves lower objective values, faster transient recovery, and reduced oscillatory behavior compared with Differential Evolution, Particle Swarm Optimization, Philosophical Proposition Optimizer, and Exponential Distribution Optimization. Statistical analyses over multiple independent runs confirm the robustness and consistency of NRBO through significantly reduced performance dispersion. The findings indicate that the proposed optimization framework provides an effective simulation-based approach for enhancing the transient performance of grid-forming wind energy converters in low-inertia systems, with potential relevance for supporting stable operation under increased renewable penetration. Improving the reliability and controllability of wind-dominated power grids enhances the delivery of cost-effective, cleaner, and more resilient energy systems, aiding in expanding sustainable electricity access in alignment with SDG7. Full article
(This article belongs to the Section Energy Sustainability)
33 pages, 4457 KB  
Article
Resilience-Oriented Energy Management of Networked Microgrids: A Case Study from Lombok, Indonesia
by Mahshid Javidsharifi, Hamoun Pourroshanfekr Arabani, Najmeh Bazmohammadi, Juan C. Vasquez and Josep M. Guerrero
Electronics 2026, 15(2), 387; https://doi.org/10.3390/electronics15020387 - 15 Jan 2026
Abstract
Building resilient and sustainable energy systems is a critical challenge for disaster-prone regions in the Global South. This study investigates the energy management of a networked microgrid (NMG) system on Lombok Island, Indonesia, a region frequently exposed to natural disasters (NDs) and characterized [...] Read more.
Building resilient and sustainable energy systems is a critical challenge for disaster-prone regions in the Global South. This study investigates the energy management of a networked microgrid (NMG) system on Lombok Island, Indonesia, a region frequently exposed to natural disasters (NDs) and characterized by vulnerable grid infrastructure. A multi-objective optimization framework is developed to jointly minimize operational costs, load-not-served, and environmental impacts under both normal and abnormal operating conditions. The proposed strategy employs the Multi-objective JAYA (MJAYA) algorithm to coordinate photovoltaic generation, diesel generators, battery energy storage systems, and inter-microgrid power exchanges within a 20 kV distribution network. Using real load, generation, and electricity price data, we evaluate the NMG’s performance under five representative fault scenarios that emulate ND-induced outages, including grid disconnection and loss of inter-microgrid links. Results show that the interconnected NMG structure significantly enhances system resilience, reducing load-not-served from 366.3 kWh in fully isolated operation to only 31.7 kWh when interconnections remain intact. These findings highlight the critical role of cooperative microgrid networks in strengthening community-level energy resilience in vulnerable regions. The proposed framework offers a practical decision-support tool for planners and governments seeking to enhance energy security and advance sustainable development in disaster-affected areas. Full article
21 pages, 2387 KB  
Article
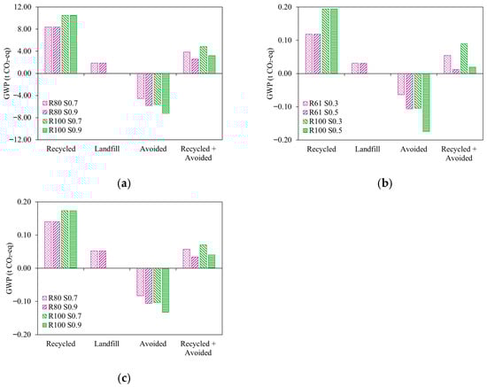
Decarbonising and Advancing the Sustainability of Construction and Demolition Waste Management in Australia: A Regionalised Life Cycle Assessment Across States
by Yue Chen, Boshi Qian and Jianfeng Xue
Sustainability 2026, 18(2), 902; https://doi.org/10.3390/su18020902 - 15 Jan 2026
Abstract
The construction sector generates a substantial proportion of Australia’s total solid waste, underscoring the urgent need for sustainable and circular resource management approaches to mitigate environmental impacts. This study evaluates the environmental performance and circularity potential of construction and demolition waste (C&DW) management [...] Read more.
The construction sector generates a substantial proportion of Australia’s total solid waste, underscoring the urgent need for sustainable and circular resource management approaches to mitigate environmental impacts. This study evaluates the environmental performance and circularity potential of construction and demolition waste (C&DW) management across five Australian states. Three representative building cases were modelled using both national-average and state-specific recycling rates and electricity generation mixes. A Life Cycle Assessment (LCA) was conducted to compare two end-of-life pathways: landfill and recycling. Key parameters, including transport distance and substitution ratio, were also examined to assess their influence on carbon outcomes. The results show that regional variations in electricity generation mix and recycling rate have a strong influence on the total Global Warming Potential of C&DW management. States with cleaner electricity grids and higher recycling rates, such as South Australia, exhibited notably lower recycling-related emissions than those relying on fossil-fuel-based power. The findings highlight the importance of incorporating regional characteristics into sustainability assessments of C&DW management and provide practical insights to support Australia’s transition toward a circular and low-carbon construction industry. Full article
Show Figures

Figure 1

27 pages, 2497 KB  
Article
Research on Multi-Source Data Integration Mechanisms in Vehicle-Grid Integration Based on Quadripartite Evolutionary Game Analysis
by Danting Zhong, Yang Du, Chen Fang, Lili Li, Lingyu Guo and Yu Zhao
Energies 2026, 19(2), 410; https://doi.org/10.3390/en19020410 - 14 Jan 2026
Abstract
Electric vehicles (EVs) are pivotal for enhancing the flexibility of power systems, with vehicle-grid integration (VGI) constituting the fundamental mechanism for their participation in grid regulation. VGI relies on multi-source information from EVs, charging infrastructure, traffic network, power grid, and meteorology. However, ineffective [...] Read more.
Electric vehicles (EVs) are pivotal for enhancing the flexibility of power systems, with vehicle-grid integration (VGI) constituting the fundamental mechanism for their participation in grid regulation. VGI relies on multi-source information from EVs, charging infrastructure, traffic network, power grid, and meteorology. However, ineffective data integration mechanisms have resulted in data silos, which impede the realization of synergistic value from multi-source data fusion. To address these issues, this paper develops a quadripartite evolutionary game model that incorporates data providers, data users, government, and data service platforms, overcoming the limitation of traditional tripartite models in fully capturing the complete data value chain. The model systematically examines the cost–benefit dynamics and strategy evolution among stakeholders throughout the data-sharing process. Leveraging evolutionary game theory and Lyapunov stability criteria, sensitivity analyses were conducted on key parameters, including data costs and government subsidies, on the MATLAB platform. Results indicate that multi-source data integration accelerates system convergence and facilitates a multi-party equilibrium. Government subsidies as well as reward and punishment mechanisms emerge as critical drivers of sharing, with an identified subsidy threshold of εS = 0.02 for triggering multi-source integration. These key factors can also accelerate system convergence by up to 79% through enhanced subsidies (e.g., reducing stabilization time from 0.29 to 0.06). Importantly, VGI data sharing represents a non-zero-sum game. Well-designed institutional frameworks can achieve mutually beneficial outcomes for all parties, providing quantitatively supported strategies for constructing incentive-compatible mechanisms. Full article
(This article belongs to the Section E: Electric Vehicles)
26 pages, 5028 KB  
Article
Optimal Dispatch of Energy Storage Systems in Flexible Distribution Networks Considering Demand Response
by Yuan Xu, Zhenhua You, Yan Shi, Gang Wang, Yujue Wang and Bo Yang
Energies 2026, 19(2), 407; https://doi.org/10.3390/en19020407 - 14 Jan 2026
Abstract
With the advancement of the “dual carbon” goal, the power system is accelerating its transition towards a clean and low-carbon structure, with a continuous increase in the penetration rate of renewable energy generation (REG). However, the volatility and uncertainty of REG output pose [...] Read more.
With the advancement of the “dual carbon” goal, the power system is accelerating its transition towards a clean and low-carbon structure, with a continuous increase in the penetration rate of renewable energy generation (REG). However, the volatility and uncertainty of REG output pose severe challenges to power grid operation. Traditional distribution networks face immense pressure in terms of scheduling flexibility and power supply reliability. Active distribution networks (ADNs), by integrating energy storage systems (ESSs), soft open points (SOPs), and demand response (DR), have become key to enhancing the system’s adaptability to high-penetration renewable energy. This work proposes a DR-aware scheduling strategy for ESS-integrated flexible distribution networks, constructing a bi-level optimization model: the upper-level introduces a price-based DR mechanism, comprehensively considering net load fluctuation, user satisfaction with electricity purchase cost, and power consumption comfort; the lower-level coordinates SOP and ESS scheduling to achieve the dual goals of grid stability and economic efficiency. The non-dominated sorting genetic algorithm III (NSGA-III) is adopted to solve the model, and case verification is conducted on the standard 33-node system. The results show that the proposed method not only improves the economic efficiency of grid operation but also effectively reduces net load fluctuation (peak–valley difference decreases from 2.020 MW to 1.377 MW, a reduction of 31.8%) and enhances voltage stability (voltage deviation drops from 0.254 p.u. to 0.082 p.u., a reduction of 67.7%). This demonstrates the effectiveness of the scheduling strategy in scenarios with renewable energy integration, providing a theoretical basis for the optimal operation of ADNs. Full article
Show Figures

Figure 1

17 pages, 1069 KB  
Article
Distributed Model Predictive Control-Based Power Management Scheme for Grid-Integrated Microgrids
by Sergio Escareno, Sijo Augustine, Liang Sun, Sathishkumar J. Ranade, Olga Lavrova, Enrico Pontelli and John Hedengren
Energies 2026, 19(2), 406; https://doi.org/10.3390/en19020406 - 14 Jan 2026
Abstract
Transitioning from traditional electrical grids to smart grids is currently an ongoing process that many nations are striving for due to their access to renewable resources. Energy management is one of the key parameters that decides the performance of such complex systems. Distributed [...] Read more.
Transitioning from traditional electrical grids to smart grids is currently an ongoing process that many nations are striving for due to their access to renewable resources. Energy management is one of the key parameters that decides the performance of such complex systems. Distributed Model Predictive Control (DMPC) is a promising technique that can be used to improve the energy management of grid-connected systems. This paper analyzes a grid-connected inverter system with DMPC that exchanges key operating parameters with the grid to optimize coordinated power sharing between its respective loads. The state-space model for the inverter is derived and verified to ensure controllability and observability. A state observer for an inverter system is then developed to estimate the nominal states in the derived state-space model. The system performance is evaluated with MATLAB simulation by implementing load disturbances, which validate the effectiveness of the proposed power management control algorithm. Full article
(This article belongs to the Special Issue Advanced Control Strategies for Power Converters and Microgrids)
Show Figures

Figure 1

42 pages, 6791 KB  
Article
Integrated Biogas–Hydrogen–PV–Energy Storage–Gas Turbine System: A Pathway to Sustainable and Efficient Power Generation
by Artur Harutyunyan, Krzysztof Badyda and Łukasz Szablowski
Energies 2026, 19(2), 387; https://doi.org/10.3390/en19020387 - 13 Jan 2026
Viewed by 35
Abstract
The increasing penetration of variable renewable energy sources intensifies grid imbalance and challenges the reliability of small-scale power systems. This study addresses these challenges by developing and analyzing a fully integrated hybrid energy system that combines biogas upgrading to biomethane, photovoltaic (PV) generation, [...] Read more.
The increasing penetration of variable renewable energy sources intensifies grid imbalance and challenges the reliability of small-scale power systems. This study addresses these challenges by developing and analyzing a fully integrated hybrid energy system that combines biogas upgrading to biomethane, photovoltaic (PV) generation, hydrogen production via alkaline electrolysis, hydrogen storage, and a gas-steam combined cycle (CCGT). The system is designed to supply uninterrupted electricity to a small municipality of approximately 4500 inhabitants under predominantly self-sufficient operating conditions. The methodology integrates high-resolution, full-year electricity demand and solar resource data with detailed process-based simulations performed using Aspen Plus, Aspen HYSYS, and PVGIS-SARAH3 meteorological inputs. Surplus PV electricity is converted into hydrogen and stored, while upgraded biomethane provides dispatchable backup during periods of low solar availability. The gas-steam combined cycle enables flexible and efficient electricity generation, with hydrogen blending supporting dynamic turbine operation and further reducing fossil fuel dependency. The results indicate that a 10 MW PV installation coupled with a 2.9 MW CCGT unit and a hydrogen storage capacity of 550 kg is sufficient to ensure year-round power balance. During winter months, system operation is sustained entirely by biomethane, while in high-solar periods hydrogen production and storage enhance operational flexibility. Compared to a conventional grid-based electricity supply, the proposed system enables near-complete elimination of operational CO2 emissions, achieving an annual reduction of approximately 8800 tCO2, corresponding to a reduction of about 93%. The key novelty of this work lies in the simultaneous and process-level integration of biogas, hydrogen, photovoltaic generation, energy storage, and a gas-steam combined cycle within a single operational framework, an approach that has not been comprehensively addressed in the recent literature. The findings demonstrate that such integrated hybrid systems can provide dispatchable, low-carbon electricity for small communities, offering a scalable pathway toward resilient and decentralized energy systems. Full article
(This article belongs to the Special Issue Transitioning to Green Energy: The Role of Hydrogen)
Show Figures

Figure 1

28 pages, 3863 KB  
Article
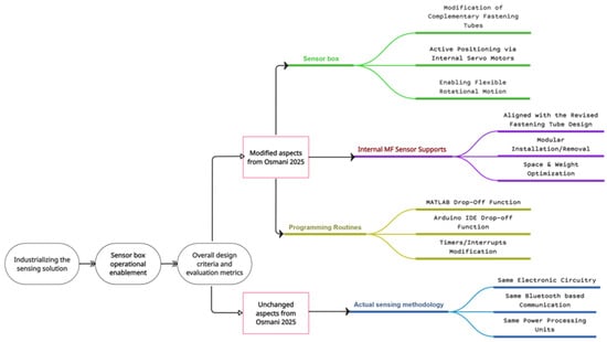
A Pre-Industrial Prototype for a Tele-Operable Drone-Mountable Electrical Sensor
by Khaled Osmani, Marc Florian Meyer and Detlef Schulz
J. Sens. Actuator Netw. 2026, 15(1), 9; https://doi.org/10.3390/jsan15010009 - 13 Jan 2026
Viewed by 33
Abstract
This paper presents a pre-industrial, laboratory-stage version of an innovative sensor box designed to enable remote measurement of electrical currents. The proposed prototype functions as a drone-mounted payload that can be deployed onto overhead transmission lines. Utilizing Hall-effect sensors, electronic signal processing through [...] Read more.
This paper presents a pre-industrial, laboratory-stage version of an innovative sensor box designed to enable remote measurement of electrical currents. The proposed prototype functions as a drone-mounted payload that can be deployed onto overhead transmission lines. Utilizing Hall-effect sensors, electronic signal processing through filtering, and digital data transmission via Arduino and Bluetooth, the instantaneous line currents are visualized in MATLAB (R2023a) as time-based curves. The sensor box can also be remotely released from the transmission line once measurements are complete, allowing a fully autonomous mode of operation. Laboratory tests demonstrated promising results for real-world applications, with measurement efficiencies ranging from 92% to 98% under various test conditions, including stress tests involving harmonics and total harmonic distortion up to 40%. Future work will focus on implementing effective shielding against high electric fields to further enhance reliability and advance the sensor’s industrialization as a novel solution for power grid digitalization. Full article
Show Figures

Graphical abstract

19 pages, 2439 KB  
Review
Electromobility and Distribution System Operators: Overview of International Experiences and How to Address the Remaining Challenges
by Ilaria Losa, Nuno de Sousa e Silva, Nikos Hatziargyriou and Petr Musilek
World Electr. Veh. J. 2026, 17(1), 40; https://doi.org/10.3390/wevj17010040 - 13 Jan 2026
Viewed by 35
Abstract
The electrification of transport is rapidly reshaping power distribution networks, introducing new technical, regulatory, and operational challenges for Distribution System Operators (DSOs). This article presents an international review of electromobility integration strategies, analyzing experiences from Europe, Canada, Australia, and Greece. It examines how [...] Read more.
The electrification of transport is rapidly reshaping power distribution networks, introducing new technical, regulatory, and operational challenges for Distribution System Operators (DSOs). This article presents an international review of electromobility integration strategies, analyzing experiences from Europe, Canada, Australia, and Greece. It examines how DSOs address grid impacts through smart charging, vehicle-to-grid (V2G) services, and demand flexibility mechanisms, alongside evolving regulatory and market frameworks. European initiatives—such as Germany’s Energiewende and the UK’s Demand Flexibility Service—demonstrate how coordinated planning and interoperability standards can transform electric vehicles (EVs) into valuable distributed energy resources. Case studies from Canada and Greece highlight region-specific challenges, such as limited access in remote communities or island grid constraints, while Australia’s high PV penetration offers unique opportunities for PV–EV synergies. The findings emphasize that DSOs must evolve into active system operators supported by digitalization, flexible market design, and user engagement. The study concludes by outlining implementation barriers, policy implications, and a roadmap for DSOs. Full article
Show Figures

Figure 1

21 pages, 2506 KB  
Article
Collaborative Dispatch of Power–Transportation Coupled Networks Based on Physics-Informed Priors
by Zhizeng Kou, Yingli Wei, Shiyan Luan, Yungang Wu, Hancong Guo, Bochao Yang and Su Su
Electronics 2026, 15(2), 343; https://doi.org/10.3390/electronics15020343 - 13 Jan 2026
Viewed by 50
Abstract
Under China’s “dual-carbon” strategic goals and the advancement of smart city development, the rapid adoption of electric vehicles (EVs) has deepened the spatiotemporal coupling between transportation networks and distribution grids, posing new challenges for integrated energy systems. To address this, we propose a [...] Read more.
Under China’s “dual-carbon” strategic goals and the advancement of smart city development, the rapid adoption of electric vehicles (EVs) has deepened the spatiotemporal coupling between transportation networks and distribution grids, posing new challenges for integrated energy systems. To address this, we propose a collaborative optimization framework for power–transportation coupled networks that integrates multi-modal data with physical priors. The framework constructs a joint feature space from traffic flow, pedestrian density, charging behavior, and grid operating states, and employs hypergraph modeling—guided by power flow balance and traffic flow conservation principles—to capture high-order cross-domain coupling. For prediction, spatiotemporal graph convolution combined with physics-informed attention significantly improves the accuracy of EV charging load forecasting. For optimization, a hierarchical multi-agent strategy integrating federated learning and the Alternating Direction Method of Multipliers (ADMM) enables privacy-preserving, distributed charging load scheduling. Case studies conducted on a 69-node distribution network using real traffic and charging data demonstrate that the proposed method reduces the grid’s peak–valley difference by 20.16%, reduces system operating costs by approximately 25%, and outperforms mainstream baseline models in prediction accuracy, algorithm convergence speed, and long-term operational stability. This work provides a practical and scalable technical pathway for the deep integration of energy and transportation systems in future smart cities. Full article
Show Figures

Figure 1

20 pages, 2262 KB  
Article
A Comparative Life Cycle Assessment of Carbon Emissions for Battery Electric Vehicle Types
by Yan Zhu, Jie Zhang and Yan Long
Energies 2026, 19(2), 377; https://doi.org/10.3390/en19020377 - 13 Jan 2026
Viewed by 135
Abstract
While battery electric vehicles (BEVs) are pivotal for transport decarbonization, existing life cycle assessments (LCAs) often confound vehicle design effects with inter-brand manufacturing variations. In this study, a comparative cradle-to-grave LCA was conducted for three distinct BEV segments—a sedan, an SUV, and an [...] Read more.
While battery electric vehicles (BEVs) are pivotal for transport decarbonization, existing life cycle assessments (LCAs) often confound vehicle design effects with inter-brand manufacturing variations. In this study, a comparative cradle-to-grave LCA was conducted for three distinct BEV segments—a sedan, an SUV, and an MPV, produced by a single manufacturer on a shared platform. Leveraging detailed bills of materials, plant-level energy data, and region-specific emission factors for a functional unit of 150,000 km, we quantify greenhouse gas emissions across the full life cycle. Results show the total emissions scale with vehicle size from 25 to 31 t CO2-eq. However, the MPV exhibits the highest functional carbon efficiency, with the lowest emissions per unit of interior volume. Material production and operational electricity use dominate the emission profile, with end-of-life metal recycling providing a 15–20% mitigation credit. Scenario modeling reveals that grid decarbonization can slash life cycle emissions by around 30%, while advanced battery recycling offers a further 15–18% reduction. These findings highlight that the climate benefits of BEVs are closely linked to progress in power system decarbonization, and provide references for future optimization of low-carbon vehicle production and reuse. Full article
Show Figures

Figure 1

13 pages, 5213 KB  
Article
Active Damping Control for the Modular Multi-Active-Bridge Converter
by Wusong Wen, Yingchao Zhang, Tianwen Zhan, Sheng Long and Hao Deng
Energies 2026, 19(2), 369; https://doi.org/10.3390/en19020369 - 12 Jan 2026
Viewed by 65
Abstract
The modular multi-active bridge (MMAB) converter—characterized by electrical isolation, modular design, high power density, and high efficiency—can be readily scaled to multiple DC ports through an internal shared high-frequency bus (HFB), establishing it as a viable topology for DC transformer (DCT) applications. However, [...] Read more.
The modular multi-active bridge (MMAB) converter—characterized by electrical isolation, modular design, high power density, and high efficiency—can be readily scaled to multiple DC ports through an internal shared high-frequency bus (HFB), establishing it as a viable topology for DC transformer (DCT) applications. However, its interconnection to a DC grid via low-damping inductors may provoke low-frequency oscillations and instability. To mitigate this issue, this paper employs a pole-zero cancellation approach to model the conventional constant-power control (CPC) loop as a second-order system, thereby elucidating the relationship between equivalent line impedance and stability. An active damping control strategy based on virtual impedance is then introduced, supported by systematic design guidelines for the damping compensation stage. Simulation and experimental results confirm that under weak damping conditions, the proposed method raises the damping coefficient to 0.707 and effectively suppresses low-frequency oscillations—all without altering physical line impedance, introducing additional power losses or requiring extra sensing devices—thereby markedly improving grid-connected stability. Full article
(This article belongs to the Section F3: Power Electronics)
Show Figures

Figure 1

41 pages, 6741 KB  
Article
Flattening Winter Peaks with Dynamic Energy Storage: A Neighborhood Case Study in the Cold Climate of Ardahan, Turkey
by Hasan Huseyin Coban, Panagiotis Michailidis, Yagmur Akin Yildirim and Federico Minelli
Sustainability 2026, 18(2), 761; https://doi.org/10.3390/su18020761 - 12 Jan 2026
Viewed by 84
Abstract
Rapid deployment of rooftop photovoltaics (PV), electric heating, and electric vehicles (EVs) is stressing low-voltage feeders in cold climates, where winter peaks push aging transformers to their limits. This paper quantifies how much stationary and mobile storage is required to keep feeder power [...] Read more.
Rapid deployment of rooftop photovoltaics (PV), electric heating, and electric vehicles (EVs) is stressing low-voltage feeders in cold climates, where winter peaks push aging transformers to their limits. This paper quantifies how much stationary and mobile storage is required to keep feeder power nearly flat over a full year in such conditions. A mixed-integer linear programming (MILP) model co-optimizes stationary battery energy storage systems (BESSs) and EV flexibility, including lithium-ion degradation, under a flatness constraint on transformer loading, i.e., the magnitude of feeder power exchange (import or export) around a seasonal target. The framework is applied to a 48-dwelling neighborhood in Ardahan, northeastern Turkey (mean January ≈ −8 °C) with rooftop PV and an emerging EV fleet. Three configurations are compared: unmanaged EV charging, optimized smart charging, and bidirectional vehicle-to-grid (V2G). Relative to the unmanaged case, smart charging reduces optimal stationary BESS capacity from 4.10 to 2.95 MWh, while V2G further cuts it to 1.23 MWh (≈70% reduction) and increases flat-compliant hours within ±0.5 kW of the target transformer loading level from 92.4% to 96.1%. The levelized cost of demand equalization falls from 0.52 to 0.22 EUR/kWh, indicating that combining modest stationary BESSs with V2G can make feeder-level demand flattening technically and economically viable in cold-climate residential districts. Full article
Show Figures

Figure 1

24 pages, 2272 KB  
Article
Short-Term Photovoltaic Power Prediction Using a DPCA–CPO–RF–KAN–GRU Hybrid Model
by Mingguang Liu, Ying Zhou, Yusi Wei, Weibo Zhao, Min Qu, Xue Bai and Zecheng Ding
Processes 2026, 14(2), 252; https://doi.org/10.3390/pr14020252 - 11 Jan 2026
Viewed by 106
Abstract
In photovoltaic (PV) power generation, the intermittency and uncertainty caused by meteorological factors pose challenges to grid operations. Accurate PV power prediction is crucial for optimizing power dispatching and balancing supply and demand. This paper proposes a PV power prediction model based on [...] Read more.
In photovoltaic (PV) power generation, the intermittency and uncertainty caused by meteorological factors pose challenges to grid operations. Accurate PV power prediction is crucial for optimizing power dispatching and balancing supply and demand. This paper proposes a PV power prediction model based on Density Peak Clustering Algorithm (DPCA)–Crested Porcupine Optimizer (CPO)–Random Forest (RF)–Gated Recurrent Unit (GRU)–Kolmogorov–Arnold Network (KAN). First, the DPCA is used to accurately classify weather conditions according to meteorological data such as solar radiation, temperature, and humidity. Then, the CPO algorithm is established to optimize the factor screening characteristic variables of the RF. Subsequently, a hybrid GRU model with a KAN layer is introduced for short-term PV power prediction. The Shapley Additive Explanation (SHAP) method values evaluating feature importance and the impact of causal features. Compared with other contrast models, the DPCA-CPO-RF-KAN-GRU model demonstrates better error reduction capabilities under three weather types, with an average fitting accuracy R2 reaching 97%. SHAP analysis indicates that the combined average SHAP value of total solar radiation and direct solar radiation contributes more than 70%. Finally, the Kernel Density Estimation (KDE) is utilized to verify that the KAN-GRU model has high robustness in interval prediction, providing strong technical support for ensuring the stability of the power grid and precise decision-making in the electricity market. Full article
(This article belongs to the Section Energy Systems)
Show Figures

Figure 1

17 pages, 6744 KB  
Article
Spatial Analysis of Rooftop Solar Energy Potential for Distributed Generation in an Andean City
by Isaac Ortega Romero, Xavier Serrano-Guerrero, Christopher Ochoa Malhaber and Antonio Barragán-Escandón
Energies 2026, 19(2), 344; https://doi.org/10.3390/en19020344 - 10 Jan 2026
Viewed by 97
Abstract
Urban energy systems in Andean cities face growing pressure to accommodate rising electricity demand while progressing toward decarbonization and grid modernization. Residential rooftop photovoltaic (PV) generation offers a promising pathway to enhance transformer utilization, reduce emissions, and improve distribution network performance. However, most [...] Read more.
Urban energy systems in Andean cities face growing pressure to accommodate rising electricity demand while progressing toward decarbonization and grid modernization. Residential rooftop photovoltaic (PV) generation offers a promising pathway to enhance transformer utilization, reduce emissions, and improve distribution network performance. However, most GIS-based rooftop solar assessments remain disconnected from operational constraints of urban electrical networks, limiting their applicability for distribution planning. This study examines the technical and environmental feasibility of integrating residential PV distributed generation into the urban distribution network of an Andean city by coupling high-resolution geospatial solar potential analysis with monthly aggregated electricity consumption (MEC) and transformer loadability (LD) information. A GIS-driven framework identifies suitable rooftops based on solar irradiation, orientation, slope, shading, and three-dimensional urban geometry, while MEC data are used to perform energy-balance and planning-level transformer LD assessments. Results indicate that approximately 1.16 MW of rooftop PV capacity could be integrated, increasing average transformer LD from 21.5% to 45.8% and yielding an annual PV generation of about 1.9 GWh. This contribution corresponds to an estimated avoidance of 1143 metric tons of CO2 per year. At the same time, localized reverse power flow causes some transformers to reach or exceed nominal capacity, highlighting the need to explicitly consider network constraints when translating rooftop solar potential into deployable capacity. By explicitly linking rooftop solar resource availability with aggregated electricity consumption and transformer LD, the proposed framework provides a scalable and practical planning tool for distributed PV deployment in complex mountainous urban environments. Full article
(This article belongs to the Section F2: Distributed Energy System)
Show Figures

Graphical abstract

Back to TopTop