-
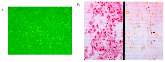
Identification and Characterization of MmuPV1 Causing Papillomatosis Outbreak in an Animal Research Facility -
Potential for Core Fucose-Targeted Therapy Against HBV Infection of Human Normal Hepatocytes -
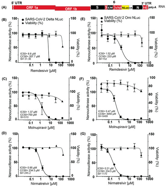
Broadly Sarbecovirus-Neutralizing Antibodies Induced by Ancestral SARS-CoV-2 Infection -
Dysregulation of microRNAs in the Brains of Mice Infected with Powassan Virus -
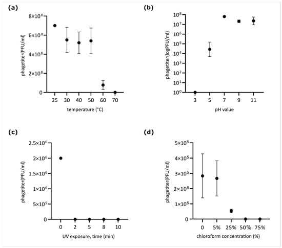
Immune Responses and Replication of Rescued Torque Teno Virus (TTSuV1) in Mice
Journal Description
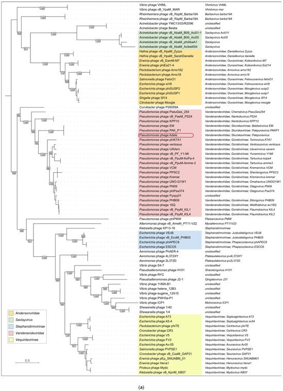
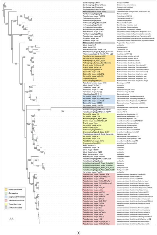
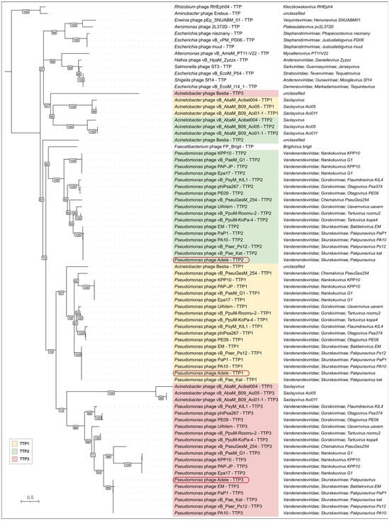
Viruses
- Open Access— free for readers, with article processing charges (APC) paid by authors or their institutions.
- High Visibility: indexed within Scopus, SCIE (Web of Science), PubMed, MEDLINE, PMC, Embase, PubAg, and other databases.
- Journal Rank: JCR - Q2 (Virology) / CiteScore - Q1 (Virology/Infectious Diseases)
- Rapid Publication: manuscripts are peer-reviewed and a first decision is provided to authors approximately 18.6 days after submission; acceptance to publication is undertaken in 2.5 days (median values for papers published in this journal in the first half of 2025).
- Recognition of Reviewers: reviewers who provide timely, thorough peer-review reports receive vouchers entitling them to a discount on the APC of their next publication in any MDPI journal, in appreciation of the work done.
- Companion journal: Zoonotic Diseases.
Latest Articles
Highly Accessed Articles
Latest Books
E-Mail Alert
News
Topics
Conferences
Special Issues
Deadline: 30 December 2025
Deadline: 30 December 2025
Deadline: 31 December 2025
Deadline: 31 December 2025




















