Positive Mental Health Questionnaire-Short Form (PMHQ-SF18): Psychometric Properties of the Spanish Version
Abstract
1. Introduction
2. Methods
2.1. Design
2.2. Setting and Participants
2.3. Variables and Instruments
2.4. Translation Procedure
2.5. Procedures
2.6. Statistical Analysis
3. Results
3.1. Sociodemographic Data
3.2. Item Analysis
3.3. Reliability
3.4. Criterion (Convergent and Discriminant) Validity
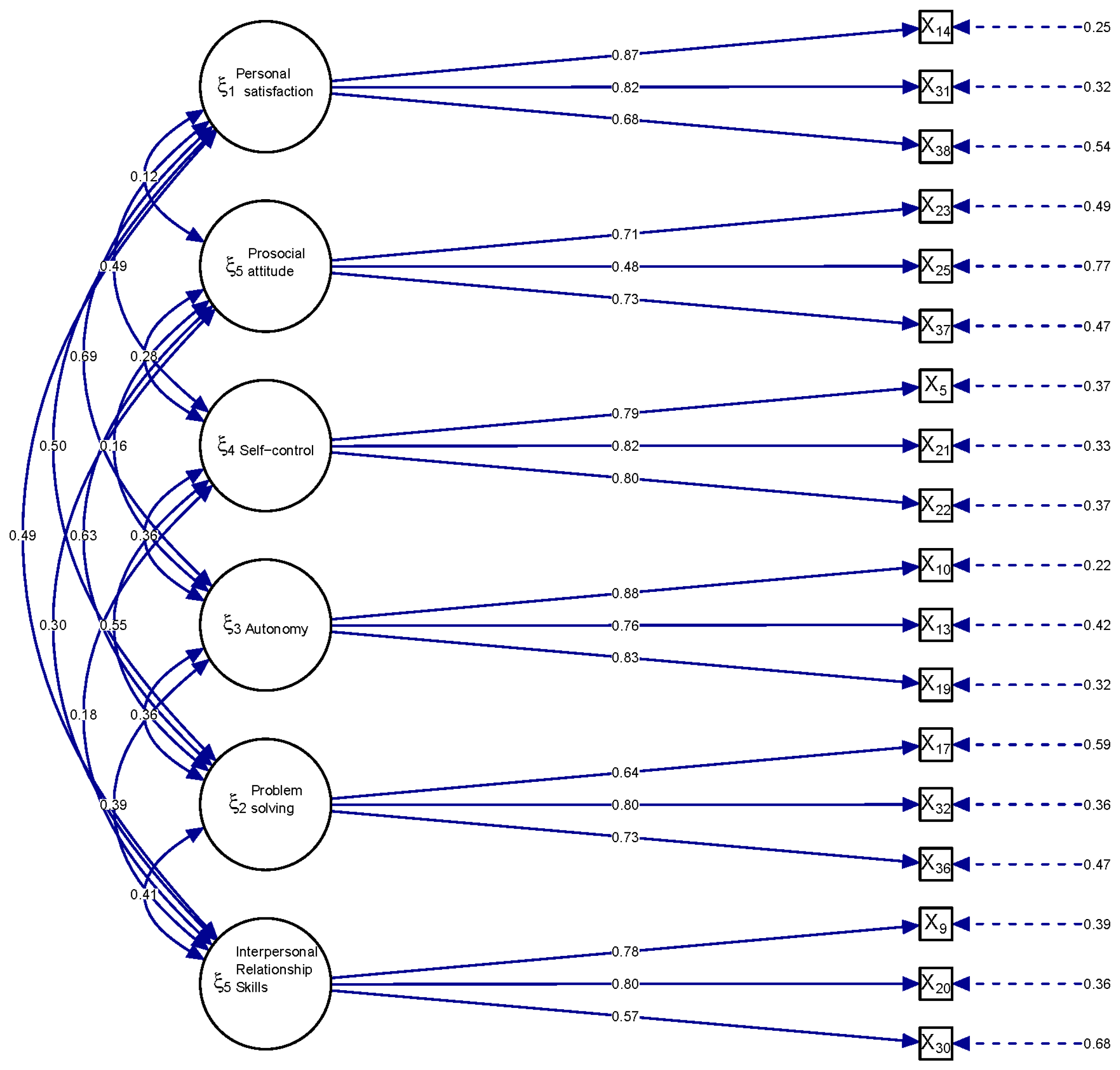
3.5. Construct Validity: Confirmatory Factor Analysis
3.6. Association Between PMH Factors and Sociodemographic in Known Groups
4. Discussion
4.1. Limitations and Strengths
4.2. Linking Evidence to Action
5. Conclusions
Author Contributions
Funding
Institutional Review Board Statement
Informed Consent Statement
Data Availability Statement
Public Involvement Statement
Guidelines and Standards Statement
Use of Artificial Intelligence
Acknowledgments
Conflicts of Interest
Abbreviations
| PMHQ | Positive Mental Health Questionnaire |
| WHO | World Health Organization |
| PMH | Positive Mental Health |
| SD | Standard Deviation |
| CFA | Confirmatory Factor Analysis |
| CFI | Comparative Fit Index |
| RMSEA | Root Mean Squared Error of Approximation |
References
- Freeman, M. The World Mental Health Report: Transforming Mental Health for All. World Psychiatry 2022, 21, 391. [Google Scholar] [CrossRef]
- Jahoda, M. Current Concepts of Positive Mental Health; Basic Books: New York, NY, USA, 1958. [Google Scholar]
- Lluch-Canut, M.T. Construcción de una Escala para Evaluar la Salud Mental Positiva. Ph.D. Thesis, Universitat de Barcelona, Barcelona, Spain, 1999. [Google Scholar]
- Lluch-Canut, M.T. Construcción y análisis psicométrico de un cuestionario para evaluar la salud mental positiva. Psicol. Conductual 2003, 11, 61–78. Available online: https://dialnet.unirioja.es/servlet/articulo?codigo=643488 (accessed on 22 February 2023).
- Roldán-Merino, J.; Lluch-Canut, M.; Casas, I.; Sanromà-Ortíz, M.; Ferré-Grau, C.; Sequeira, C.; Falcó-Pegueroles, A.; Soares, D.; Puig-Llobet, M. Reliability and validity of the Positive Mental Health Questionnaire in a sample of Spanish university students. J. Psychiatr. Ment. Health Nurs. 2017, 24, 123–133. [Google Scholar] [CrossRef] [PubMed]
- Mantas-Jiménez, S.; Reig-García, G.; Roqueta-Vall-Llosera, M.; Camara-Liebana, D.; Masià-Plana, A.; Lluch-Canut, M.T.; Juvinya-Canal, D. Positive Mental Health and Sense of Coherence among Emergency Medical Service Professionals. Front. Public Health 2024, 12, 1344872. [Google Scholar] [CrossRef] [PubMed]
- Teixeira, S.; Ferré-Grau, C.; Lluch-Canut, M.; Pires, R.; Carvalho, J.; Ribeiro, I.; Sequeira, C.; Rodrigues, T.; Sampaio, F.; Costa, T.; et al. Positive Mental Health in University Students and Its Relations with Psychological Vulnerability, Mental Health Literacy, and Sociodemographic Characteristics: A Descriptive Correlational Study. Int. J. Environ. Res. Public Health 2022, 19, 3185. [Google Scholar] [CrossRef]
- Sequeira, C.; Carvalho, J.; Gonçalves, A.; Nogueira, M.; Lluch-Canut, T.; Roldán-Merino, J. Levels of Positive Mental Health in Portuguese and Spanish Nursing Students. J. Am. Psychiatr. Nurses Assoc. 2020, 26, 483–492. [Google Scholar] [CrossRef]
- Sousa, K.H.J.F.; Lluch-Canut, M.T.; Gallasch, C.H.; Zeitoune, R.C.G. Cross-cultural adaptation of the positive mental health questionnaire for nursing students in the Brazilian context. Texto Contexto Enferm. 2021, 30, e20200431. [Google Scholar] [CrossRef]
- Sequeira, C.; Carvalho, J.; Sampaio, F.; Sá, L.; Lluch-Canut, M.; Roldán-Merino, J. Evaluation of the psychometric properties of the Positive Mental Health Questionnaire in Portuguese higher education students. Rev. Port. Enferm. Saúde Ment. 2014, 11, 45–53. [Google Scholar]
- Teixeira, S.; Coelho, J.; Sequeira, C.; Lluch i Canut, M.; Ferré-Grau, C. The effectiveness of positive mental health programs in adults: A systematic review. Health Soc. Care Community 2019, 27, 1126–1134. [Google Scholar] [CrossRef]
- Monterrosa-Castro, Á.; Romero-Martínez, S.; Monterrosa-Blanco, A. Positive maternal mental health in pregnant women and its association with obstetric and psychosocial factors. BMC Public Health 2023, 23, 1013. [Google Scholar] [CrossRef]
- Broncano-Bolzoni, M.; González-Carrasco, M.; Juvinyà-Canal, D.; Lluch-Canut, M.T. The Mental Health of Patients with Psychotic Disorder from a Positive, Multidimensional and Recovery Perspective. Front. Psychol. 2022, 13, 857598. [Google Scholar] [CrossRef]
- Sánchez-Ortega, M.A.; Lluch-Canut, M.T.; Roldán-Merino, J.; Agüera, Z.; Hidalgo-Blanco, M.A.; Moreno-Poyato, A.R.; Tinoco-Camarena, J.; Moreno-Arroyo, C.; Puig-Llobet, M. Nursing Intervention to Improve Positive Mental Health and Self-Care Skills in People with Chronic Physical Health Conditions. Int. J. Environ. Res. Public Health 2022, 20, 528. [Google Scholar] [CrossRef]
- Tinoco-Camarena, J.M.; Puig-Llobet, M.; Lluch-Canut, M.T.; Roldán-Merino, J.; Moreno-Arroyo, M.C.; Moreno-Poyato, A.; Balaguer-Sancho, J.; Agüera, Z.; Sánchez-Ortega, M.A.; Hidalgo-Blanco, M.Á. Effectiveness of the Online “Dialogue Circles” Nursing Intervention to Increase Positive Mental Health and Reduce the Burden of Caregivers of Patients with Complex Chronic Conditions. Randomized Clinical Trial. Int. J. Environ. Res. Public Health 2022, 20, 644. [Google Scholar] [CrossRef]
- Ferré-Bergadà, M.; Valls, A.; Raigal-Aran, L.; Lorca-Cabrera, J.; Albacar-Riobóo, N.; Lluch-Canut, M.; Ferré-Grau, C. A method to determine a personalized set of online exercises for improving the positive mental health of a caregiver of a chronically ill patient. BMC Med. Inform. Decis. Mak. 2021, 21, 74. [Google Scholar] [CrossRef]
- Ferré-Grau, C.; Raigal-Aran, L.; Lorca-Cabrera, J.; Ferré-Bergadà, M.; Lleixà-Fortuño, M.; Lluch-Canut, M.; Puig-Llobet, M.; Albacar-Riobóo, N. A multi-centre, randomized, 3-month study to evaluate the efficacy of a smartphone app to increase caregiver’s positive mental health. BMC Public Health 2019, 19, 888. [Google Scholar] [CrossRef]
- Ferré-Grau, C.; Raigal-Aran, L.; Lorca-Cabrera, J.; Lluch-Canut, M.; Ferré-Bergadà, M.; Lleixà-Fortuño, M.; Puig-Llobet, M.; Miguel-Ruiz, M.; Albacar-Riobóo, N. A Mobile App-Based Intervention Program for Nonprofessional Caregivers to Promote Positive Mental Health: Randomized Controlled Trial. JMIR Mhealth Uhealth 2021, 9, e21708. [Google Scholar] [CrossRef] [PubMed]
- Vaingankar, J.A.; Subramaniam, M.; Abdin, E.; Picco, L.; Chua, B.Y.; Eng, G.K.; Sambasivam, R.; Shafie, S.; Zhang, Y.; Chong, S.A. Development, validity and reliability of the short multidimensional positive mental health instrument. Qual. Life Res. 2014, 23, 1459–1477. [Google Scholar] [CrossRef] [PubMed]
- Santini, Z.I.; Torres-Sahli, M.; Hinrichsen, C.; Meilstrup, C.; Madsen, K.R.; Rayce, S.B.; Koushede, V. Measuring Positive Mental Health and Flourishing in Denmark: Validation of the Mental Health Continuum-Short Form (MHC-SF) and Cross-Cultural Comparison across Three Countries. Health Qual. Life Outcomes 2020, 18, 297. [Google Scholar] [CrossRef] [PubMed]
- Boufellous, S.; Sánchez-Teruel, D.; Robles-Bello, M.A.; Lorabi, S.; Mendoza-Bernal, I. Psychometric Properties of the Positive Mental Health Scale in a Spanish Population. Sage Open 2023, 13, 21582440231172743. [Google Scholar] [CrossRef]
- Lukat, J.; Margraf, J.; Lutz, R.; Der Veld, W.M.; Becker, E.S. Psychometric properties of the Positive Mental Health Scale (PMH-scale). BMC Psychol. 2016, 4, 8. [Google Scholar] [CrossRef]
- Vaingankar, J.A.; Abdin, E.; Van Dam, R.M.; Chong, S.A.; Tan, L.W.L.; Sambasivam, R.; Seow, E.; Chua, B.Y.; Wee, H.L.; Lim, W.Y.; et al. Development and validation of the Rapid Positive Mental Health Instrument (R-PMHI) for measuring mental health outcomes in the population. BMC Public Health 2020, 20, 471. [Google Scholar] [CrossRef]
- Sequeira, C.; Carvalho, J.C.; Roldan-Merino, J.; Moreno-Poyato, A.R.; Teixeira, S.; David, B.; Costa, P.S.; Puig-Llobet, M.; Lluch-Canut, M.T. Psychometric properties of the positive mental health questionnaire: Short form (PMHQ-SF18) in young adults. Front. Public Health 2024, 12, 1375378. [Google Scholar] [CrossRef]
- Streiner, D.L.; Kottner, J. Recommendations for reporting the results of studies of instrument and scale development and testing. J. Adv. Nurs. 2014, 70, 1970–1979. [Google Scholar] [CrossRef]
- Lloret, S.; Ferreres-Travers, D.; Hernández-Baeza, A.; Tomás-Miguel, I. Exploratory factor analysis of items: A practical, revised and updated guide. An. Psicol. 2014, 30, 1151–1169. [Google Scholar] [CrossRef]
- Terwee, C.B.; Bot, S.D.M.; de Boer, M.R.; van der Windt, D.A.W.M.; Knol, D.L.; Dekker, J.; Bouter, L.M.; de Vet, H.C.W. Quality criteria were proposed for measurement properties of health status questionnaires. J. Clin. Epidemiol. 2007, 60, 34–42. [Google Scholar] [CrossRef] [PubMed]
- Hu, L.T.; Bentler, P.M. Cutoff criteria for fit indexes in covariance structure analysis: Conventional criteria versus new alternatives. Struct. Equ. Model. 1999, 6, 1–55. [Google Scholar] [CrossRef]
- Tabachnick, B.; Fidell, L. Using Multivariate Statistics, 6th ed.; Pearson: Boston, MA, USA, 2013. [Google Scholar]
- Sequeira, C.; Araújo, O.; Lourenço, T.; Freitas, O.; Carvalho, C.; Costa, P. The impact of the COVID-19 pandemic on the mental health of Portuguese university students. Int. J. Ment. Health Nurs. 2022, 31, 920. [Google Scholar] [CrossRef] [PubMed]
- Graves, B.S.; Hall, M.E.; Dias-Karch, C.; Haischer, M.H.; Apter, C. Gender differences in perceived stress and coping among college students. PLoS ONE 2021, 16, e0255634. [Google Scholar] [CrossRef]
- Carpi, M.; Milanese, A.; Cattaruzza, M.S.; Ferrara, C.; Liuccio, M.; Vestri, A. Well-being, perceived stress and their relations with health-relevant behaviours among Italian medical students: A cross-sectional study at Sapienza University of Rome. Trends Psychol. 2022, 30, 425. [Google Scholar] [CrossRef]
- Nobre, J.; Calha, A.; Luis, H.; Oliveira, A.; Monteiro, F.; Ferré-Grau, C.; Sequeira, C. Mental Health Literacy and Positive Mental Health in Adolescents: A Correlational Study. Int. J. Environ. Res. Public Health 2022, 19, 8165. [Google Scholar] [CrossRef]
- Tampubolon, V.; Siahaan, E.; Pasaribu, R. Toxic Relationship: Its Effect on Mental Health in Adolescent Girls. Psikoborneo J. Ilm. Psikol. 2025, 13, 41–47. [Google Scholar] [CrossRef]
- Fan, J.; Huang, Y.; Yang, F.; Cheng, Y.; Yu, J. Psychological Health Status of Chinese University Students: Based on Psychological Resilience Dynamic System Model. Front. Public Health 2024, 12, 1382217. [Google Scholar] [CrossRef]
- Seppälä, E.; Bradley, C.; Moeller, J.; Harouni, L.; Nandamudi, D.; Brackett, M. Promoting Mental Health and Psychological Thriving in University Students: A Randomized Controlled Trial of Three Well-Being Interventions. Front. Psychiatry 2020, 11, 590. [Google Scholar] [CrossRef]

| Total (n = 574) | ||
|---|---|---|
| M | SD | |
| Age (years-old) | 20.30 | 5.74 |
| n | % | |
| Gender | ||
| Male | 83 | 14.5% |
| Female | 487 | 84.8% |
| Non-binary | 4 | 0.70% |
| Marital status | ||
| Single | 477 | 83.1% |
| Married-partner | 94 | 16.4% |
| Divorced-separated | 3 | 0.52% |
| Nationality | ||
| Spanish | 550 | 95.8% |
| Foreign | 24 | 4.18% |
| Employment | ||
| Full-time | 95 | 16.6% |
| Part-time | 102 | 17.8% |
| Never employed | 217 | 37.8% |
| Past work experience | 160 | 27.9% |
| Coexistence | ||
| Alone | 5 | 0.87% |
| Parents | 409 | 71.3% |
| Partner | 33 | 5.75% |
| Family (others) | 18 | 3.14% |
| Roommates | 71 | 12.4% |
| Others | 38 | 6.62% |
| Coexistence assessment | ||
| Very good | 212 | 36.9% |
| Good | 259 | 45.1% |
| Neither good nor bad | 82 | 14.3% |
| Poor | 19 | 3.31% |
| Very poor | 2 | 0.35% |
| Summary of the Content of the Items | Range | Mean | SD | Median [Q1; Q3] | Floor Effect | Ceiling Effect | Corrected Item-Total Correlation | Polychoric Correlation Item-Total Factor |
|---|---|---|---|---|---|---|---|---|
| Item 1: I see myself as less important than those around me | 1–4 | 3.20 | 0.87 | 3.00 [3.00; 4.00] | 5.2 | 44.6 † | 0.58 | 0.82 |
| Item 2: I feel that I am someone to be trusted | 1–4 | 3.74 | 0.53 | 4.00 [4.00; 4.00] | 0.5 | 77.9 † | 0.29 | 0.70 |
| Item 3: I am able to control myself when I feel negative emotions | 1–4 | 2.71 | 0.91 | 3.00 [2.00; 3.00] | 8.9 | 22.0 † | 0.43 | 0.85 |
| Item 4: I worry a lot about what others think of me | 1–4 | 2.65 | 0.94 | 3.00 [2.00; 3.00] | 14.1 | 18.3 † | 0.53 | 0.87 |
| Item 5: I try to improve myself as a person | 1–4 | 3.57 | 0.62 | 4.00 [3.00; 4.00] | 0.2 | 63.2 † | 0.32 | .63 |
| Item 6: I find it hard to establish deep and satisfying interpersonal relationships with some people | 1–4 | 3.20 | 0.82 | 3.00 [3.00; 4.00] | 4.0 | 42.0 † | 0.40 | 0.75 |
| Item 7: I feel inept and useless | 1–4 | 3.52 | 0.69 | 4.00 [3.00; 4.00] | 1.2 | 62.4 † | 0.54 | 0.86 |
| Item 8: I consider the needs of others | 1–4 | 3.39 | 0.66 | 3.00 [3.00; 4.00] | 0.5 | 48.6 † | 0.08 | 0.79 |
| Item 9: I am able to control myself when I have negative thoughts. | 1–4 | 2.68 | 0.89 | 3.00 [2.00; 3.00] | 8.0 | 20.7 † | 0.46 | 0.83 |
| Item 10: The opinions of others have a strong influence on me when I have to make decisions. | 1–4 | 2.96 | 0.79 | 3.00 [2.00; 4.00] | 4.0 | 25.6 † | 0.51 | 0.85 |
| Item 11: I try to develop my abilities to the maximum | 1–4 | 3.28 | 0.73 | 3.00 [3.00; 4.00] | 1.6 | 42.5 † | 0.47 | 0.70 |
| Item 12: I think that I am a sociable person | 1–4 | 2.84 | 0.93 | 3.00 [2.00; 4.00] | 8.4 | 28.2 † | 0.42 | 0.72 |
| Item 13: I feel unsatisfied with myself | 1–4 | 2.93 | 0.87 | 3.00 [3.00; 4.00] | 8.7 | 25.6 † | 0.47 | 0.79 |
| Item 14: I like to help others | 1–4 | 3.82 | 0.43 | 4.00 [4.00; 4.00] | 0.2 | 82.9 † | 0.18 | 0.82 |
| Item 15: I am able to maintain a high level of self-control in conflictive situations in my life | 1–4 | 2.91 | 0.82 | 3.00 [2.00; 4.00] | 4.2 | 25.3 † | 0.46 | 0.84 |
| Item 16: It troubles me when people criticize me | 1–4 | 2.84 | 0.95 | 3.00 [2.00; 4.00] | 11.1 | 27.0 † | 0.52 | 0.85 |
| Item 17: When I am faced with a problem, I try to find possible solutions | 1–4 | 3.54 | 0.60 | 4.00 [3.00; 4.00] | 0.2 | 59.6 † | 0.47 | 0.77 |
| Item 18: I find it hard to relate openly with my teachers/bosses | 1–4 | 3.23 | 0.86 | 3.00 [3.00; 4.00] | 5.1 | 46.0 † | 0.28 | 0.63 |
| Personal Satisfaction | Prosocial Attitude | Self-Control | Autonomy | Problem Solving | Interpersonal Relationship Skills | |
|---|---|---|---|---|---|---|
| F1—Personal satisfaction | 1 | |||||
| F2—Prosocial attitude | 0.07 | 1 | ||||
| F3—Self-control | 0.48 | 0.20 | 1 | |||
| F4—Autonomy | 0.55 | 0.12 | 0.40 | 1 | ||
| F5—Problem solving | 0.49 | 0.27 | 0.51 | 0.46 | 1 | |
| F6—Interpersonal Relationship Skills | 0.23 | 0.36 | 0.19 | 0.23 | 0.39 | 1 |
| PMH total score | 0.78 | 0.37 | 0.70 | 0.71 | 0.80 | 0.54 |
| Males (n = 83) | Females (n = 487) | p | Effect Size [IC95%] | |
|---|---|---|---|---|
| Mean (SD) | Mean (SD) | |||
| F1—Personal satisfaction | 9.95 (1.77) | 9.61 (2.04) | 0.117 | 0.17 [−0.06; 0.4] |
| F2—Prosocial attitude | 10.7 (1.22) | 11.0 (1.12) | 0.110 | −0.2 [−0.44; 0.03] |
| F3—Self-control | 9.31 (1.97) | 8.15 (2.20) | <0.001 * | 0.54 [0.3; 0.77] |
| F4—Autonomy | 8.76 (2.06) | 8.41 (2.33) | 0.162 | 0.15 [−0.08; 0.39] |
| F5—Problem solving | 10.3 (1.42) | 10.4 (1.49) | 0.593 | −0.06 [−0.29; 0.17] |
| F6—Interpersonal Relationship Skills | 9.19 (2.02) | 9.30 (2.05) | 0.669 | −0.05 [−0.28; 0.18] |
| PMH total score | 58.3 (6.17) | 56.8 (7.22) | 0.060 | 0.2 [−0.03; 0.44] |
| Alone (n = 5) | Parents (n = 409) | Partner (n = 33) | Family (n = 18) | Roommates (n = 71) | Others (n = 38) | p | Post Hoc Comparisons (|d| [CI95%]) | |
|---|---|---|---|---|---|---|---|---|
| Mean (SD) | Mean (SD) | Mean (SD) | Mean (SD) | Mean (SD) | Mean (SD) | |||
| F1—Personal satisfaction | 10.4 (1.14) | 9.47 (2.11) | 11.0 (0.92) | 10.0 (1.53) | 9.90 (1.77) | 9.68 (1.65) | <0.001 * | Partner > parents (−0.76 [−1.12; −0.4]); Partner > Others (0.99 [0.49; 1.49]) |
| F2—Prosocial attitude | 11.0 (1.00) | 10.9 (1.10) | 11.1 (1.08) | 11.1 (1.21) | 11.0 (1.25) | 10.9 (1.35) | 0.883 | |
| F3—Self-control | 7.80 (2.77) | 8.22 (2.24) | 9.64 (1.93) | 9.00 (2.06) | 8.20 (2.07) | 8.03 (1.92) | 0.008 * | Partner > parents (−0.64 [−1; −0.28]); Partner > roommates (0.71 [0.28; 1.14]); Partner > Others (0.83 [0.34; 1.33]) |
| F4—Autonomy | 9.80 (1.79) | 8.34 (2.28) | 9.79 (1.54) | 9.44 (2.04) | 8.24 (2.54) | 8.34 (2.28) | 0.003 * | Partner > parents (−0.65 [−1.01; −0.29]); Partner > roommates (0.68 [0.25; 1.11]) |
| F5—Problem solving | 10.0 (2.35) | 10.4 (1.50) | 10.7 (1.35) | 10.7 (1.60) | 10.2 (1.44) | 10.5 (1.43) | 0.493 | |
| F6—Interpersonal Relationship Skills | 10.4 (1.67) | 9.16 (2.01) | 10.2 (2.15) | 9.78 (2.02) | 9.24 (2.15) | 9.39 (2.13) | 0.043 * | Partner > parents (−0.54 [−0.9; −0.18]) |
| PMH total score | 59.4 (5.46) | 56.5 (7.20) | 62.5 (4.67) | 60.0 (6.38) | 56.8 (7.19) | 56.9 (6.33) | <0.001 * | Partner > parents (−0.86 [−1.22; −0.5]); partner > roommates (0.88 [0.45; 1.32]); Partner > others (1 [0.5;1.51]) |
Disclaimer/Publisher’s Note: The statements, opinions and data contained in all publications are solely those of the individual author(s) and contributor(s) and not of MDPI and/or the editor(s). MDPI and/or the editor(s) disclaim responsibility for any injury to people or property resulting from any ideas, methods, instructions or products referred to in the content. |
© 2025 by the authors. Licensee MDPI, Basel, Switzerland. This article is an open access article distributed under the terms and conditions of the Creative Commons Attribution (CC BY) license (https://creativecommons.org/licenses/by/4.0/).
Share and Cite
Lluch-Canut, M.T.; Puig-Llobet, M.; Sánchez-Ortega, M.A.; Moreno-Arroyo, C.; Moreno-Poyato, A.R.; Roldán-Merino, J.F.; Hidalgo-Blanco, M.Á.; Ferre-Grau, C.; Albacar-Riobóo, N.; Sequeira, C.; et al. Positive Mental Health Questionnaire-Short Form (PMHQ-SF18): Psychometric Properties of the Spanish Version. Nurs. Rep. 2025, 15, 392. https://doi.org/10.3390/nursrep15110392
Lluch-Canut MT, Puig-Llobet M, Sánchez-Ortega MA, Moreno-Arroyo C, Moreno-Poyato AR, Roldán-Merino JF, Hidalgo-Blanco MÁ, Ferre-Grau C, Albacar-Riobóo N, Sequeira C, et al. Positive Mental Health Questionnaire-Short Form (PMHQ-SF18): Psychometric Properties of the Spanish Version. Nursing Reports. 2025; 15(11):392. https://doi.org/10.3390/nursrep15110392
Chicago/Turabian StyleLluch-Canut, Maria Teresa, Montserrat Puig-Llobet, Maria Aurelia Sánchez-Ortega, Carmen Moreno-Arroyo, Antonio R. Moreno-Poyato, Juan F. Roldán-Merino, Miguel Ángel Hidalgo-Blanco, Carmen Ferre-Grau, Núria Albacar-Riobóo, Carlos Sequeira, and et al. 2025. "Positive Mental Health Questionnaire-Short Form (PMHQ-SF18): Psychometric Properties of the Spanish Version" Nursing Reports 15, no. 11: 392. https://doi.org/10.3390/nursrep15110392
APA StyleLluch-Canut, M. T., Puig-Llobet, M., Sánchez-Ortega, M. A., Moreno-Arroyo, C., Moreno-Poyato, A. R., Roldán-Merino, J. F., Hidalgo-Blanco, M. Á., Ferre-Grau, C., Albacar-Riobóo, N., Sequeira, C., Sanchez-Balcells, S., Mantas-Jiménez, S., Prats-Arimon, M., & Agüera, Z. (2025). Positive Mental Health Questionnaire-Short Form (PMHQ-SF18): Psychometric Properties of the Spanish Version. Nursing Reports, 15(11), 392. https://doi.org/10.3390/nursrep15110392

