-
Adsorption of Myelin Basic Protein on Model Myelin Membranes Reveals Weakening of van der Waals Interactions in a Lipid Ratio-Dependent Manner -
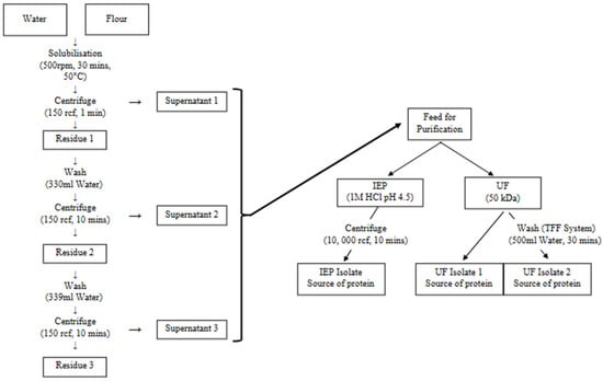
Improved Antimicrobial Properties of White Wastewater Protein Hydrolysate Through Electrodialysis with an Ultrafiltration Membrane (EDUF) -
Review of Hollow Fiber Membranes for Gas Separation: Exploring Fundamentals and Recent Advancements -
Amyloid β 1-42 Can Form Ion Channels as Small as Gramicidin in Model Lipid Membranes -
Valorization of Anaerobic Liquid Digestates Through Membrane Processing and Struvite Recovery—The Case of Dairy Effluents
Journal Description
Membranes
- Open Access— free for readers, with article processing charges (APC) paid by authors or their institutions.
- High Visibility: indexed within Scopus, SCIE (Web of Science), Ei Compendex, PubMed, PMC, CAPlus / SciFinder, Inspec, and other databases.
- Journal Rank: JCR - Q2 (Polymer Science) / CiteScore - Q1 (Chemical Engineering (miscellaneous))
- Rapid Publication: manuscripts are peer-reviewed and a first decision is provided to authors approximately 17 days after submission; acceptance to publication is undertaken in 3.5 days (median values for papers published in this journal in the first half of 2025).
- Recognition of Reviewers: reviewers who provide timely, thorough peer-review reports receive vouchers entitling them to a discount on the APC of their next publication in any MDPI journal, in appreciation of the work done.
Latest Articles
E-Mail Alert
News
Topics
Deadline: 30 November 2025
Deadline: 31 December 2025
Deadline: 15 March 2026
Deadline: 31 March 2026
Conferences
Special Issues
Deadline: 10 November 2025
Deadline: 10 November 2025
Deadline: 10 November 2025
Deadline: 15 November 2025























