-
Antiviral Activity of Origanum vulgare ssp. hirtum Essential Oil-Loaded Polymeric Micelles -
Developmentally Regulated CYP2E1 Expression Is Associated with a Fetal Pulmonary Transcriptional Response to Maternal Acetaminophen Exposure -
The Role of Immunotherapy and Radiation Therapy in the Treatment of Breast Cancer
Journal Description
Biomedicines
Biomedicines
is an international, peer-reviewed, open access journal on biomedicines published monthly online by MDPI.
- Open Access— free for readers, with article processing charges (APC) paid by authors or their institutions.
- High Visibility: indexed within Scopus, SCIE (Web of Science), PubMed, PMC, CAPlus / SciFinder, and other databases.
- Journal Rank: JCR - Q1 (Pharmacology and Pharmacy) / CiteScore - Q1 (Medicine (miscellaneous))
- Rapid Publication: manuscripts are peer-reviewed and a first decision is provided to authors approximately 17 days after submission; acceptance to publication is undertaken in 2.9 days (median values for papers published in this journal in the first half of 2025).
- Recognition of Reviewers: reviewers who provide timely, thorough peer-review reports receive vouchers entitling them to a discount on the APC of their next publication in any MDPI journal, in appreciation of the work done.
- Companion journals for Biomedicines include: IJTM, BioMed, Anesthesia Research and Emergency Care and Medicine.
Impact Factor:
3.9 (2024);
5-Year Impact Factor:
4.2 (2024)
Latest Articles
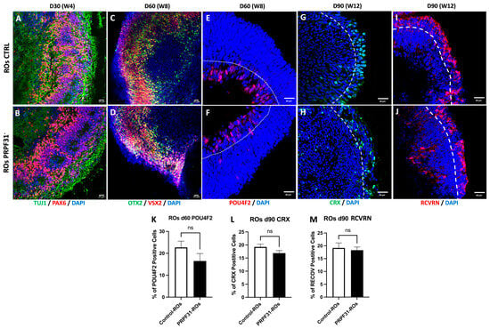
Single-Cell Transcriptomics on PRPF31-Mutated Retinal Organoids Reveal Early Müller Glial Activation and Progressive Photoreceptor Degeneration
Biomedicines 2026, 14(1), 45; https://doi.org/10.3390/biomedicines14010045 (registering DOI) - 24 Dec 2025
Abstract
Background: Retinitis pigmentosa (RP) encompasses a group of inherited retinal disorders characterized by progressive degeneration of rod and cone photoreceptors, leading to vision loss. Among RP subtypes, RP11 is linked to mutations in PRPF31, a key spliceosome component, resulting in retinal
[...] Read more.
Background: Retinitis pigmentosa (RP) encompasses a group of inherited retinal disorders characterized by progressive degeneration of rod and cone photoreceptors, leading to vision loss. Among RP subtypes, RP11 is linked to mutations in PRPF31, a key spliceosome component, resulting in retinal cell dysfunction. Although PRPF31 is ubiquitously expressed, its mutations predominantly impact retinal cells, leading to the progressive loss of photoreceptors. Despite significant progress, studies have focused on photoreceptor and retinal pigment epithelium dysfunction in late disease stages, leaving early molecular events and the involvement of other retinal cell types unresolved. Moreover, comprehensive single-cell analyses capturing dynamic transcriptional changes across all retinal populations at early and late differentiation stages are still lacking. Methods: Using patient-derived retinal organoids (ROs), this study investigates the impact of PRPF31-RP11 mutation through a series of morphological, functional, molecular, and transcriptomics analyses. Results:. Single-cell RNA sequencing revealed dynamic gene expression related to early Müller glia activation, retinal ganglion cell distress, and progressive photoreceptor degeneration. Findings identify dysregulated molecular pathways associated with phototransduction, oxidative stress, and inflammation. Conclusions: Our results support a specific RO model of RP11 in which PRPF31 mutation recapitulate in vitro key features of RP, while simultaneously eliciting compensatory or modulatory responses in other retinal cell types.
Full article
(This article belongs to the Special Issue Organoid, Organ-on-Chip and Advanced 2D/3D Models for Human Tissue Engineering Applications)
►
Show Figures
Open AccessArticle
Comparative Molecular Docking, Molecular Dynamics and Adsorption–Release Analysis of Calcium Fructoborate and Alendronate Salts on Hydroxyapatite and Hydroxyapatite–Titanium Implants
by
Diana-Maria Trasca, Ion Dorin Pluta, Carmen Sirbulet, Renata Maria Varut, Cristina Elena Singer, Denisa Preoteasa and George Alin Stoica
Biomedicines 2026, 14(1), 44; https://doi.org/10.3390/biomedicines14010044 - 24 Dec 2025
Abstract
Background/Objectives: Hydroxyapatite (HAp)-based implants and HAp–titanium (HApTi) composites are widely used in orthopedic and dental applications, but their long-term success is limited by peri-implant bone loss. Local delivery of osteoactive molecules from implant surfaces may enhance osseointegration and reduce periprosthetic osteolysis. This study
[...] Read more.
Background/Objectives: Hydroxyapatite (HAp)-based implants and HAp–titanium (HApTi) composites are widely used in orthopedic and dental applications, but their long-term success is limited by peri-implant bone loss. Local delivery of osteoactive molecules from implant surfaces may enhance osseointegration and reduce periprosthetic osteolysis. This study combined in silico modeling and experimental assays to compare calcium fructoborate (CaFb), sodium alendronate, and calcium alendronate as functionalization agents for HAp and HApTi implants. Methods: Molecular docking (AutoDock 4.2.6) and 100 ns molecular dynamics (MD) simulations (AMBER14 force field, SPC water model) were performed to characterize ligand–substrate interactions and to calculate binding free energies (ΔG_binding) and root mean square deviation (RMSD) values for ligand–HAp/HApTi complexes. HAp and HApTi discs obtained by powder metallurgy were subsequently functionalized by surface adsorption with CaFb or alendronate salts. The amount of adsorbed ligand was determined gravimetrically, and in vitro release profiles were quantified by HPTLC–MS for CaFb and by HPLC after FMOC derivatization for alendronates. Results: CaFb–HAp and CaFb–HApTi complexes showed the lowest binding free energies (−1.31 and −1.63 kcal/mol, respectively), indicating spontaneous and stable interactions. For HAp-based complexes, the mean ligand RMSD values over 100 ns were 0.27 ± 0.17 nm for sodium alendronate, 0.72 ± 0.28 nm for calcium alendronate (range 0.35–1.10 nm), and 0.21 ± 0.19 nm for CaFb (range 0.15–0.40 nm). For HApTi-based complexes, the corresponding RMSD values were 0.30 ± 0.15 nm for sodium alendronate, 0.72 ± 0.38 nm for calcium alendronate and 0.26 ± 0.14 nm for CaFb. These distributions indicate that CaFb and sodium alendronate maintain relatively stable binding poses, whereas calcium alendronate shows larger conformational fluctuations, consistent with its less favorable binding energies. Experimentally, CaFb exhibited the greatest chemisorbed amount and percentage on both HAp and HApTi, followed by sodium and calcium alendronate. HApTi supported higher loadings than HAp for all ligands. Release studies demonstrated a pronounced burst and rapid plateau for both alendronate salts, whereas CaFb displayed a slower initial release followed by a prolonged, quasi-linear liberation over 14 days. Conclusions: The convergence between in silico and adsorption–release data highlights CaFb as the most promising candidate among the tested ligands for long-term functionalization of HAp and HApTi surfaces. Its stronger and more stable binding, higher loading capacity and more sustained release profile suggest that CaFb-coated HApTi implants may provide a favorable basis for future in vitro and in vivo studies aimed at improving osseointegration and mitigating periprosthetic osteolysis, although direct evidence for osteolysis prevention was not obtained in the present work.
Full article
(This article belongs to the Special Issue Innovative Biomaterials and Advanced Techniques for Bone Regeneration Applications)
►▼
Show Figures

Figure 1
Open AccessCommunication
Improved Iron Uptake and Metabolism Through Combined Heme and Non-Heme Iron Supplementation: An In Vitro Study
by
Francesca Parini, Rebecca Galla, Simone Mulè, Matteo Musu and Francesca Uberti
Biomedicines 2026, 14(1), 43; https://doi.org/10.3390/biomedicines14010043 - 24 Dec 2025
Abstract
Iron is essential for numerous physiological processes, including oxygen transport, energy metabolism, and immune function. This study evaluated the efficacy and safety of three iron formulations combining heme and non-heme iron, comparing them with existing market products and the original form of iron.
[...] Read more.
Iron is essential for numerous physiological processes, including oxygen transport, energy metabolism, and immune function. This study evaluated the efficacy and safety of three iron formulations combining heme and non-heme iron, comparing them with existing market products and the original form of iron. The formulations tested were GlobiFer® Forte, a combination of heme and non-heme iron containing 18 mg of elemental iron (hereinafter referred to as nutraceutical product 1); GlobiFer®, a combination of heme and non-heme iron containing 14 mg of elemental iron (hereinafter referred to as nutraceutical product 2); and a double dose of nutraceutical product 2. Using an in vitro 3D intestinal barrier model, all three formulations significantly increased tight junction protein expression and TEER values, indicating preserved barrier integrity. Iron absorption analysis revealed that all three iron formulations had higher absorption rates than controls. Nutraceutical product 1 showed the highest absorption, associated with increased expression of the iron transporters such as the primary non-heme iron transporter, DMT1, and the leading apical heme transporter, HCP-1. All three new formulations increased ferritin and ferroportin levels, markers of systemic iron storage and regulation. Nutraceutical product 1 was found to be the most effective, based on percentage. Overall, combining heme and non-heme iron improved intestinal absorption and supported iron metabolism, with Nutraceutical Product 1 proving the most promising in terms of efficacy and safety. These results support the development of optimised dual-source iron supplements to improve bioavailability and maintain intestinal barrier integrity, prerequisites for better efficacy and tolerability in clinical use.
Full article
(This article belongs to the Section Cell Biology and Pathology)
►▼
Show Figures

Graphical abstract
Open AccessArticle
Integrated Biomarker–Volumetric Profiling Defines Neurodegenerative Subtypes and Predicts Neuroaxonal Injury in Multiple Sclerosis Based on Bayesian and Machine Learning Analyses
by
Alin Ciubotaru, Roxana Covali, Cristina Grosu, Daniel Alexa, Laura Riscanu, Bîlcu Robert-Valentin, Radu Popa, Gabriela Dumachita Sargu, Cristina Popa, Cristiana Filip, Laura-Elena Cucu, Albert Vamanu, Victor Constantinescu and Emilian Bogdan Ignat
Biomedicines 2026, 14(1), 42; https://doi.org/10.3390/biomedicines14010042 - 24 Dec 2025
Abstract
Background: The clinical–radiological paradox in multiple sclerosis (MS) underscores the need for biomarkers that better reflect neurodegenerative pathology. Serum neurofilament light chain (sNfL) is a dynamic marker of neuroaxonal injury, while brain volumetry provides structural assessment of disease impact. However, the precise
[...] Read more.
Background: The clinical–radiological paradox in multiple sclerosis (MS) underscores the need for biomarkers that better reflect neurodegenerative pathology. Serum neurofilament light chain (sNfL) is a dynamic marker of neuroaxonal injury, while brain volumetry provides structural assessment of disease impact. However, the precise link between sNfL and regional atrophy patterns, as well as their combined utility for patient stratification and prediction, remains underexplored. Objective: This study aimed to establish a multimodal biomarker framework by integrating sNfL with comprehensive volumetric MRI to define neurodegenerative endophenotypes and predict neuroaxonal injury using Bayesian inference and machine learning. Methods: In a cohort of 57 MS patients, sNfL levels were measured using single-molecule array (Simoa) technology. Brain volumes for 42 regions were quantified via automated deep learning segmentation (mdbrain software). We employed (1) Bayesian correlation to quantify evidence for sNfL–volumetric associations; (2) mediation analysis to test whether grey matter atrophy mediates the EDSS–sNfL (Expanded Disability Status Scale) relationship; (3) unsupervised K-means clustering to identify patient subtypes based on combined sNfL–volumetric profiles; and (4) supervised machine learning (Elastic Net and Random Forest regression) to predict sNfL from volumetric features. Results: Bayesian analysis revealed strong evidence linking sNfL to total grey matter volume (r = −0.449, BF10 = 0.022) and lateral ventricular volume (r = 0.349, BF10 = 0.285). Mediation confirmed that grey matter atrophy significantly mediates the relationship between EDSS and sNfL (indirect effect = 0.45, 95% CI [0.20, 0.75]). Unsupervised clustering identified three distinct endophenotypes: “High Neurodegeneration” (elevated sNfL, severe atrophy, high disability), “Moderate Injury,” and “Benign Volumetry” (low sNfL, preserved volumes, mild disability). Supervised models predicted sNfL with high accuracy (R2 = 0.65), identifying total grey matter volume, ventricular volume, and age as top predictors. Conclusions: This integrative multi-method analysis demonstrates that sNfL is robustly associated with global grey matter and ventricular volumes, and that these measures define clinically meaningful neurodegenerative subtypes in MS. Machine learning confirms that a concise set of volumetric features can effectively predict neuroaxonal injury. These findings advance a pathobiology-driven subtyping framework and provide a validated model for using routine MRI volumetry to assess neuroaxonal health, with implications for prognosis and personalised therapeutic strategies.
Full article
(This article belongs to the Special Issue Advances in Neurological Diseases: Pathogenesis, Diagnosis and Therapeutic Strategies)
Open AccessArticle
IL-1β Controls Proliferation, Apoptosis, and Necroptosis Through the PI3K/AKT/Src/NF-κB Pathway in Leukaemic Lymphoblasts
by
Zitlal-Lin Victoria-Avila, Elba Reyes-Maldonado, María Lilia Domínguez-López, Jorge Vela-Ojeda, Aranza Lozada-Ruiz, Omar Rafael Alemán and Ruth Angélica Lezama
Biomedicines 2026, 14(1), 41; https://doi.org/10.3390/biomedicines14010041 - 24 Dec 2025
Abstract
Background: Chronic inflammation and the development of cancer are closely linked, with components that comprise the tumour microenvironment—including proinflammatory cytokines—exerting essential tumourigenic effects. These proinflammatory cytokines include IL-1β, which has been reported to be overexpressed in several cancers and shown to activate several
[...] Read more.
Background: Chronic inflammation and the development of cancer are closely linked, with components that comprise the tumour microenvironment—including proinflammatory cytokines—exerting essential tumourigenic effects. These proinflammatory cytokines include IL-1β, which has been reported to be overexpressed in several cancers and shown to activate several signalling pathways. These pathways may involve kinases such as AKT (serine/threonine kinase) and Src (Proto-oncogene tyrosine-protein kinase), and have a broad capacity to activate nuclear factors, including NF-κB (Nuclear Factor kappa-light-chain-enhancer of activated B cells), which can regulate the transcription of genes encoding proteins such as cIAP1 (Cellular Inhibitor of Apoptosis Protein 1), Bcl-2 (B-cell lymphoma 2), and cyclin D1, thereby regulating processes like apoptosis and cell cycle inhibition. Objectives: The aim of this study was to investigate the role of IL-1β (Interleukin-1 beta) in regulating cell death and proliferation in RS4:11 leukaemic lymphoblasts via the PI3K (Phosphoinositide 3-kinase)/AKT/Src/NF-κB pathway using an in vitro experimental approach. Methods: We employed flow cytometry to determine the expression levels and phosphorylation status of various proteins; proliferation was assessed using the CCK-8 kit, and apoptosis was evaluated with the Annexin V kit. Results: Our findings indicate that the IL-1β-activated signalling pathway modulates these cellular processes in leukaemic lymphoblasts. Conclusions: We therefore conclude that IL-1β exerts significant effects on cell death and proliferation in leukaemic lymphoblasts through the PI3K/AKT/NF-κB pathway, with the study’s findings indicating that an inflammatory environment may promote such lymphoblasts to acquire neoplastic characteristics. As such, the proteins involved in the effects evaluated in this work could be considered as potential therapeutic targets for the treatment of Acute Lymphoblastic Leukaemia (ALL).
Full article
(This article belongs to the Topic Cell Signaling and Redox Biology: From Molecular Mechanisms to Therapeutic Applications)
►▼
Show Figures

Graphical abstract
Open AccessReview
Should Neurogenic Supine Hypertension Be Treated? Insights from Hypertension-Mediated Organ Damage Studies—A Narrative Review
by
Cristiano Fava, Federica Stocchetti and Sara Bonafini
Biomedicines 2026, 14(1), 40; https://doi.org/10.3390/biomedicines14010040 - 24 Dec 2025
Abstract
Neurodegenerative synucleinopathies—including Parkinson’s disease, multiple system atrophy, pure autonomic failure, and dementia with Lewy bodies—often feature cardiovascular autonomic dysfunction. Neurogenic orthostatic hypotension (nOH) is common and symptomatic, while neurogenic supine hypertension (nSH) is less frequent but may carry long-term cardiovascular risks. Lifestyle measures
[...] Read more.
Neurodegenerative synucleinopathies—including Parkinson’s disease, multiple system atrophy, pure autonomic failure, and dementia with Lewy bodies—often feature cardiovascular autonomic dysfunction. Neurogenic orthostatic hypotension (nOH) is common and symptomatic, while neurogenic supine hypertension (nSH) is less frequent but may carry long-term cardiovascular risks. Lifestyle measures are first-line for managing nSH, yet persistent hypertension unresponsive to nonpharmacological strategies presents a treatment dilemma. Limited trial data and unclear guidelines make it difficult to determine when antihypertensive therapy is appropriate. Evidence from studies on hypertension-mediated organ damage (HMOD)—assessed through markers such as carotid intima-media thickness, pulse wave velocity, left ventricular hypertrophy, estimated glomerular filtration rate, and white matter hyperintensities—suggests that nSH, rather than the underlying neurodegenerative disorder, drives vascular, cardiac, renal, and cerebral injury. Therefore, treatment decisions should be individualized. While antihypertensive therapy may help prevent subclinical organ damage, clinicians must balance this benefit against the risk of worsening nOH and further compromising overall prognosis.
Full article
(This article belongs to the Section Neurobiology and Clinical Neuroscience)
Open AccessReview
A Narrative Review on Nitrate-Rich Diets as Adjuncts to Antihypertensive Therapy: Enhancing Treatment Efficacy via Oxidative Stress Modulation
by
Mila Silva-Cunha, Carla Speroni Ceron, Heitor Moreno, Júnior and José Eduardo Tanus-Santos
Biomedicines 2026, 14(1), 39; https://doi.org/10.3390/biomedicines14010039 - 23 Dec 2025
Abstract
Arterial hypertension (AH) is a highly prevalent, multifactorial cardiovascular condition characterized by endothelial dysfunction, increased oxidative stress, and impaired nitric oxide (NO) bioavailability. While pharmacological treatment is primarily directed toward blood pressure reduction, accumulating evidence indicates that several antihypertensive drug classes also confer
[...] Read more.
Arterial hypertension (AH) is a highly prevalent, multifactorial cardiovascular condition characterized by endothelial dysfunction, increased oxidative stress, and impaired nitric oxide (NO) bioavailability. While pharmacological treatment is primarily directed toward blood pressure reduction, accumulating evidence indicates that several antihypertensive drug classes also confer antioxidant and vasculoprotective benefits. Concurrently, dietary intake of inorganic nitrate and nitrite has gained attention as an adjunctive approach to restore NO signaling and redox homeostasis. This narrative review summarizes current evidence regarding the antioxidant effects of major antihypertensive drug classes and examines the contribution of nitrate- and nitrite-rich diets to the modulation of oxidative stress and vascular dysfunction in AH. A systematic search of PubMed, EMBASE, Scopus, ScienceDirect, Web of Science, Google Scholar, and Food and Drug Administration (FDA) databases was performed for studies published between August and December 2025. Experimental and clinical investigations assessing oxidative stress markers, endothelial function, or NO-related outcomes in AH were selected following title and abstract screening and full-text evaluation. Available data indicate that angiotensin-converting enzyme inhibitors, angiotensin II receptor blockers, diuretics, β-blockers, and calcium channel blockers mitigate oxidative stress via mechanisms including NADPH oxidase suppression, decreased reactive oxygen species production, reinforcement of endogenous antioxidant systems, and restoration of endothelial NO bioavailability. Moreover, dietary nitrate and nitrite support vascular function through activation of the nitrate–nitrite–NO pathway. Combining nitrate- and antioxidant-rich dietary strategies with antihypertensive agents that lack inherent redox-modulating activity may enhance blood pressure control and lower cardiovascular risk. Nevertheless, well-designed long-term randomized clinical trials are needed to elucidate class-specific interactions and underlying redox mechanisms.
Full article
(This article belongs to the Special Issue Advances in Combination Therapy for Chronic Diseases: Bridging Conventional and Natural Products for Enhanced Outcomes)
►▼
Show Figures

Graphical abstract
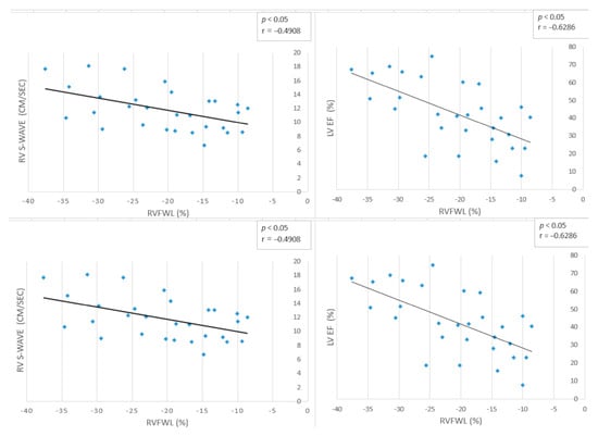
Open AccessArticle
Basal-Predominant Right-Ventricular Dysfunction in Pediatric Dilated Cardiomyopathy: An Integrated Biventricular Strain Analysis
by
Iolanda Muntean, Diana Ramona Iurian, Asmaa-Carla Hagau and Beatrix-Julia Hack
Biomedicines 2026, 14(1), 38; https://doi.org/10.3390/biomedicines14010038 - 23 Dec 2025
Abstract
Background: Right-ventricular (RV) involvement is starting to gain recognition in pediatric dilated cardiomyopathy (DCM), but its deformation characteristics and its relationship to functional status remain insufficiently defined. Methods: Twenty-nine children with primary DCM were compared with age- and sex-matched healthy controls. Conventional echocardiography
[...] Read more.
Background: Right-ventricular (RV) involvement is starting to gain recognition in pediatric dilated cardiomyopathy (DCM), but its deformation characteristics and its relationship to functional status remain insufficiently defined. Methods: Twenty-nine children with primary DCM were compared with age- and sex-matched healthy controls. Conventional echocardiography and two-dimensional speckle-tracking echocardiography (2D-STE) were performed. Segmental deformation (basal, mid-ventricular and apical levels) was analyzed using a linear mixed-effects model. Associations between strain indices and advanced functional limitation (NYHA/Ross Class III-IV) were evaluated using exploratory logistic regression and ROC analysis. Results: Children with DCM showed significant impairment in both ventricles. Conventional parameters (TAPSE, tricuspid E/A ratio, RV E′ velocity, and LV ejection fraction) were reduced. Right ventricular strain was significantly lower in DCM compared with controls (p < 0.05). Segmental analysis demonstrated a basal-predominant reduction in RV strain. Right-ventricular free-wall longitudinal strain correlated with RV S′ (r = −0.49), RV E′ (r = −0.46), LVGLS (r = 0.79) and LV ejection fraction (r = −0.63, all p < 0.05). In univariable analysis, RVFWSL predicted advanced functional class (OR 1.13 per 1% decrease, p = 0.026), while LVGLS remained the independent predictor in the multivariable model. A combined model incorporating RVFWSL and LVGLS demonstrated excellent discriminative accuracy (AUC 0.95). Conclusions: Pediatric DCM is characterized by RV involvement with a distinct basal-dominant deformation pattern. Biventricular strain assessment improves the identification of children with advanced functional class and may enhance functional stratification beyond conventional indices.
Full article
(This article belongs to the Special Issue Cardiomyopathies and Heart Failure: Charting the Future—2nd Edition)
►▼
Show Figures

Figure 1
Open AccessArticle
Pharyngeal Microbiota in Pre-COPD and COPD: Associations with Clinical Pattern and Respiratory Infection
by
Melissa Ferraris, Chiara Pollicardo, Nicole Colombo, Ludovica Napoli, Federica Dal Molin, Gabriele Nicolini, Giovanni Melioli, Fabio Rapallo, Guido Ferlazzo, Diego Bagnasco and Fulvio Braido
Biomedicines 2026, 14(1), 37; https://doi.org/10.3390/biomedicines14010037 - 23 Dec 2025
Abstract
Background/Objectives: The pharyngeal microbiota plays a critical role in respiratory health by supporting immune modulation, colonization resistance, and metabolic functions. Disruptions in this microbial ecosystem are associated with respiratory diseases; however, standard diagnostics often target individual pathogens, overlooking overall microbial dynamics. This study
[...] Read more.
Background/Objectives: The pharyngeal microbiota plays a critical role in respiratory health by supporting immune modulation, colonization resistance, and metabolic functions. Disruptions in this microbial ecosystem are associated with respiratory diseases; however, standard diagnostics often target individual pathogens, overlooking overall microbial dynamics. This study investigates the composition and diversity of the pharyngeal microbiota in three populations: individuals with pre-COPD (with and without concurrent acute respiratory infection [ARI]) and those with stable COPD. Methods: Pharyngeal swabs were analyzed using 16S rDNA sequencing on the Illumina MiSeq platform. Taxonomic and functional profiles were generated with MicrobAT®, while microbial diversity was evaluated using the Shannon index and PERMANOVA. Group differences in microbiota composition were assessed via Kruskal–Wallis tests and robust PCA. The sample size was estimated at 8 subjects per group to detect significant differences (α = 0.05, 80% power, SD ≈ 20). Results: Twenty-nine swabs were collected: 11 from pre-COPD subjects (PC), 9 from ARI patients receiving antibiotics, and 9 from individuals with stable severe COPD. Microbial diversity was preserved in the PC group (100%) but markedly reduced in ARI (25%) and COPD (15%). Microbiota composition differed significantly across groups (R2 = 0.371, p = 0.001), particularly at the phylum level. Functional analysis revealed minimal deficits in PC (<10%) but major impairments in ARI (81%) and COPD (56%), indicating reduced microbial functional capacity. Conclusions: Broad-spectrum microbial analysis highlights the importance of assessing pharyngeal microbiota beyond traditional pathogen detection, offering potential for innovative diagnostic and therapeutic approaches.
Full article
(This article belongs to the Section Microbiology in Human Health and Disease)
►▼
Show Figures

Figure 1
Open AccessArticle
Analysis of Clinical Features in Children with Vasovagal Syncope Complicated by Convulsions or Incontinence
by
Wenrui Xu, Chunyu Zhang, Junbao Du, Hongfang Jin and Ying Liao
Biomedicines 2026, 14(1), 36; https://doi.org/10.3390/biomedicines14010036 - 23 Dec 2025
Abstract
Objective: Vasovagal syncope (VVS) complicated by convulsions or incontinence (atypical VVS) has distinct manifestations prone to misdiagnosis. This study sought to investigate the clinical manifestations and contributing risk factors of atypical VVS in pediatric patients, with the goals of providing a scientific
[...] Read more.
Objective: Vasovagal syncope (VVS) complicated by convulsions or incontinence (atypical VVS) has distinct manifestations prone to misdiagnosis. This study sought to investigate the clinical manifestations and contributing risk factors of atypical VVS in pediatric patients, with the goals of providing a scientific basis for early identification and improving diagnostic accuracy. Methods: We carried out a case–control study focusing on children with a diagnosis of VVS who received inpatient care in the Pediatric Department of Peking University First Hospital from January 2021 to June 2025. Patients who experienced convulsions or incontinence during syncopal episodes were assigned to the atypical VVS group, while those without these symptoms formed the control group. The clinical data of the two groups were compared, and logistic regression analysis was utilized to detect factors associated with atypical VVS. Results: A total of 393 qualified patients were recruited; there were 68 cases in the atypical VVS group and 325 cases in the control group. The age of the first syncopal episode in children with atypical VVS was significantly lower than that in the control group [9.5 (7.0, 12.0) vs. 11.0 (8.0, 13.0) years, p < 0.05]. Additionally, the atypical VVS group showed higher rates of syncope-related trauma (22.1% vs. 9.2%, χ2 = 7.905, p < 0.01), positive syncope-related family history (35.3% vs. 22.8%, χ2 = −4.067, p < 0.05), and syncope triggered by central factors (33.8% vs. 19.7%, χ2 = 5.721, p < 0.05). The Holter monitoring results revealed that the minimum heart rate was significantly reduced in the atypical VVS group [48.0 (44.8, 52.0) vs. 50.0 (47.0, 54.0) beats/min, p < 0.01]. The analysis of heart rate variability (HRV) showed that the index of the percentage of adjacent normal-to-normal interval differences greater than 50 ms [pNN50; 23.4 (16.6, 34.2) vs. 20.1 (13.1, 28.4), p < 0.05)] and the root mean square of successive differences between adjacent normal cycles [rMSSD; 47.5 (41.0, 64.0) vs. 45.0 (36.0, 56.0), p < 0.05)] was significantly higher in the atypical VVS group than in the control group. Two independent factors associated with atypical VVS were detected with multivariate logistic regression: age at the first episode (OR = 0.874, 95% CI 0.802–0.952, p < 0.01) and minimum heart rate (OR = 0.921, 95% CI 0.879–0.965, p < 0.01). Conclusions: Pediatric patients with atypical VVS present with lower minimum heart rate and a higher incidence of syncope induced by central triggers. Compared with children with typical VVS, those with atypical VVS exhibit more pronounced autonomic nervous system imbalance, characterized by enhanced vagal tone. For children with VVS showing these clinical features, careful differential diagnosis, close follow-up, and vigilance against prolonged asystole during syncopal episodes are recommended.
Full article
(This article belongs to the Collection Cardiovascular Disease: From the Pathogenesis to Novel Therapeutic Approaches)
►▼
Show Figures

Figure 1
Open AccessPerspective
From Monoamines to Systems Psychiatry: Rewiring Depression Science and Care (1960s–2025)
by
Masaru Tanaka
Biomedicines 2026, 14(1), 35; https://doi.org/10.3390/biomedicines14010035 - 23 Dec 2025
Abstract
Major depressive disorder (MDD) was long framed as a single clinical entity arising from a linear stress–monoamine–hypothalamic–pituitary–adrenal (HPA) axis cascade. This view was shaped by forced swim and learned helplessness tests in animals and by short-term symptom-based trials using scales such as the
[...] Read more.
Major depressive disorder (MDD) was long framed as a single clinical entity arising from a linear stress–monoamine–hypothalamic–pituitary–adrenal (HPA) axis cascade. This view was shaped by forced swim and learned helplessness tests in animals and by short-term symptom-based trials using scales such as the Hamilton Depression Rating Scale (HAM-D) and the Montgomery–Åsberg Depression Rating Scale (MADRS). This “unitary cascade” view has been dismantled by advances in neuroimaging, immune–metabolic profiling, sleep phenotyping, and plasticity markers, which reveal divergent circuit-level, inflammatory, and chronobiological patterns across anxiety-linked, pain-burdened, and cognitively weighted depressive presentations, all characterized by high rates of non-response and relapse. Translationally, face-valid rodent assays that equated immobility with despair have yielded limited bedside benefit, whereas cross-species bridges—electroencephalography (EEG) motifs, rapid eye movement (REM) architecture, effort-based reward tasks, and inflammatory/metabolic panels—are beginning to provide mechanistically grounded, clinically actionable readouts. In current practice, depression care is shifting toward systems psychiatry: inflammation-high and metabolic-high archetypes, anhedonia- and circadian-dominant subgroups, formal treatment-resistant depression (TRD) staging, connectivity-guided neuromodulation, esketamine, selected pharmacogenomic panels, and early digital phenotyping, as endpoints broaden to functioning and durability. A central gap is that heterogeneity is acknowledged but rarely built into trial design or implementation. This perspective advances a plasticity-centered systems psychiatry in which a testable prediction is that manipulating defined prefrontal–striatal and prefrontal–limbic circuits in sex-balanced, chronic-stress models will reproduce human network-defined biotypes and treatment response, and proposes hybrid effectiveness–implementation platforms that embed immune–metabolic and sleep panels, circuit-sensitive tasks, and digital monitoring under a shared, preregistered data standard.
Full article
(This article belongs to the Section Neurobiology and Clinical Neuroscience)
►▼
Show Figures

Figure 1
Open AccessArticle
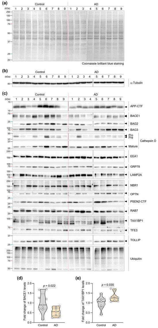
Exploratory Analysis of Autophagy–Lysosomal Pathway Proteins in Dermal Fibroblasts as Potential Peripheral Biomarkers for Alzheimer’s Disease: A Pilot Study
by
Myung Shin Lee, Sang Joon Son, Juyeong Kim, Seungbeom Go, Chang Hyung Hong, Hyun Woong Roh and Jaerak Chang
Biomedicines 2026, 14(1), 34; https://doi.org/10.3390/biomedicines14010034 - 23 Dec 2025
Abstract
Background/Objectives: Alzheimer’s disease (AD) is characterized by accumulation of abnormal intracellular substances and autophagy–lysosomal pathway (ALP) dysfunction. While current diagnostic methods rely on cerebrospinal fluid biomarkers and neuroimaging, minimally invasive peripheral biomarkers are needed. Dermal fibroblasts could serve as accessible reporters of AD-related
[...] Read more.
Background/Objectives: Alzheimer’s disease (AD) is characterized by accumulation of abnormal intracellular substances and autophagy–lysosomal pathway (ALP) dysfunction. While current diagnostic methods rely on cerebrospinal fluid biomarkers and neuroimaging, minimally invasive peripheral biomarkers are needed. Dermal fibroblasts could serve as accessible reporters of AD-related molecular changes. This exploratory pilot study investigated whether ALP-associated proteins in patient-derived fibroblasts could serve as potential peripheral biomarkers for AD diagnosis. Methods: We analyzed dermal fibroblasts from 9 AD patients (amyloid Positron emission tomography (PET)-positive) and 9 age-matched controls (amyloid PET-negative). Comprehensive immunoblot analysis assessed expression profiles of 16 AD- and ALP-associated proteins. Autophagic flux and lysosomal function were evaluated using bafilomycin A1 treatment and LysoTracker staining. Diagnostic performance was assessed through receiver operating characteristic (ROC) curve analysis and multivariable logistic regression. Results: AD fibroblasts showed significantly reduced Beta-site APP cleaving enzyme 1 (BACE1) (p = 0.022) and elevated Tax1-binding protein 1 (TAX1BP1) (p = 0.035) expression. BCL2-associated athanogene proteins 2 (BAG2) and OPTN demonstrated consistent directional changes across patients. Preliminary ROC analysis showed promising performance for protein combinations, with BAG2 + OPTN achieving Area under the curve (AUC) = 0.963 (sensitivity 77.8%, specificity 88.9%). Integration with Apolipoprotein E4 (APOE4) status further enhanced diagnostic accuracy (APOE4 + BACE1: AUC = 0.914). Notably, baseline autophagic flux and lysosomal acidification were preserved, suggesting pathway-specific rather than systemic ALP dysfunction. Conclusions: This exploratory study provides preliminary evidence that dermal fibroblast-derived ALP proteins show disease-associated alterations in AD and may represent potential peripheral biomarkers. However, given the small sample size (n = 18) and lack of independent validation, these findings require confirmation in larger multi-center cohorts before clinical translation.
Full article
(This article belongs to the Special Issue Pathological Biomarkers in Precision Medicine)
►▼
Show Figures

Graphical abstract
Open AccessCorrection
Correction: Belfeki et al. State of the Art of Cardiac Amyloidosis. Biomedicines 2023, 11, 1045
by
Nabil Belfeki, Nouha Ghriss, Mehran Monchi and Cyrus Moini
Biomedicines 2026, 14(1), 33; https://doi.org/10.3390/biomedicines14010033 - 23 Dec 2025
Abstract
Error in Reference Citation [...]
Full article
(This article belongs to the Special Issue Amyloidosis: Current Status on Diagnosis, Management and Therapeutic Strategies)
Open AccessArticle
CDKN2B Inhibits Vascular Smooth Muscle Phenotypic Switching in Corpus Spongiosum Surrounding the Urethral Plate in Hypospadias
by
Jiayao Huang, Zihan Xu, Jiacheng Huang, Xiaoqin Yin, Yichen Huang and Fang Chen
Biomedicines 2026, 14(1), 32; https://doi.org/10.3390/biomedicines14010032 - 23 Dec 2025
Abstract
Objective: Phenotypic switching of vascular smooth muscle cells (VSMCs) in the corpus spongiosum may contribute to abnormal urethral development in hypospadias, but the underlying molecular regulators remain unclear. This study aimed to identify hub genes associated with VSMCs phenotypic switching in the corpus
[...] Read more.
Objective: Phenotypic switching of vascular smooth muscle cells (VSMCs) in the corpus spongiosum may contribute to abnormal urethral development in hypospadias, but the underlying molecular regulators remain unclear. This study aimed to identify hub genes associated with VSMCs phenotypic switching in the corpus spongiosum using RNA sequencing and Weighted Gene Co-expression Network Analysis (WGCNA), and to functionally characterize the top candidate gene CDKN2B. Methods: Corpus spongiosum tissue samples were collected from seven patients with proximal hypospadias and five patients with urethral stricture (control group). The expression of the VSMCs contractile markers Calponin 1 and α-SMA, and the secretory marker OPN, was evaluated by qRT-PCR and Western blotting to assess VSMCs phenotypic state. RNA sequencing and Weighted Gene Co-expression Network Analysis (WGCNA) were performed to identify hub genes, which were then validated by qRT-PCR. Primary VSMCs were isolated from corpus spongiosum tissue and transduced with lentiviral vectors to either suppress or overexpress CDKN2B. Changes in VSMC marker expression and in key signaling pathways associated with phenotypic switching—specifically TGF/Smad and SRF/MYOCD—were analyzed using qRT-PCR and Western blotting. Results: In hypospadias tissue, the decreased expression of α-SMA and Calponin 1, together with increased OPN, indicated a shift in VSMCs from a contractile to a secretory phenotype. RNA-seq and WGCNA identified 11 differentially expressed genes, among which CDKN2B showed a marked downregulation in hypospadias samples. In control VSMCs, CDKN2B inhibition led to reduced α-SMA and Calponin 1, elevated OPN, and suppressed activity of TGF/Smad and SRF/MYOCD signaling. Conversely, CDKN2B overexpression in VSMCs from hypospadias samples restored α-SMA and Calponin 1 expression, decreased OPN, and enhanced TGF/Smad and SRF/MYOCD pathway activation. Conclusions: VSMCs in the corpus spongiosum surrounding the urethral plate in hypospadias undergo a transition from a contractile to a secretory phenotype. CDKN2B emerges from unbiased transcriptomic screening as a key hub gene and functions as a critical regulator of this process, maintaining the contractile phenotype by modulating canonical TGF/Smad and SRF/MYOCD signaling. The CDKN2B–TGF/Smad axis may represent a central pathway linking VSMC phenotypic switching to abnormal vascular remodeling in hypospadias.
Full article
(This article belongs to the Section Cell Biology and Pathology)
►▼
Show Figures

Figure 1
Open AccessReview
The Physiological Roles and Pathological Implications of Urea Transporters in the Cardiovascular System
by
Guangying Shao, Zhiwei Qiu, Min Li, Baoxue Yang, Xue Yu and Fusui Ji
Biomedicines 2026, 14(1), 31; https://doi.org/10.3390/biomedicines14010031 - 23 Dec 2025
Abstract
Urea transporter (UT) proteins are a group of membrane proteins specifically facilitating the transmembrane transport of urea, primarily divided into the UT-A and UT-B subfamilies. Early studies have predominantly focused on their pivotal roles in the mechanism of urine concentration in kidneys. Recently
[...] Read more.
Urea transporter (UT) proteins are a group of membrane proteins specifically facilitating the transmembrane transport of urea, primarily divided into the UT-A and UT-B subfamilies. Early studies have predominantly focused on their pivotal roles in the mechanism of urine concentration in kidneys. Recently accumulating evidences suggest that UTs are also expressed in the cardiovascular system, particularly in cardiomyocytes and vascular endothelial cells, where they contribute to critical physiological processes such as regulation of cell volume homeostasis, modulation of nitric oxide production, control of myocardial electrophysiological properties, and adaptation to cardiac stress. Importantly, impairments or disruptions in UT activities have been increasingly associated with the pathogenesis and progression of multiple cardiovascular disorders, including hypertension, uremic cardiomyopathy, myocardial hypertrophy, heart failure, cardiac conduction disorders and atherosclerosis, which deepens the understanding of the role of urea metabolism as a key component in cardiovascular homeostasis. This brief review summarizes the distribution and physiological functions of UTs in the cardiovascular system, and evaluates the potential and existing challenges of targeting UTs as a novel therapeutic approach for cardiovascular diseases.
Full article
(This article belongs to the Section Drug Discovery, Development and Delivery)
►▼
Show Figures

Figure 1
Open AccessReview
Bisphenol F and Steatotic Liver Disease: Resolving the PXR Paradox Through Stress Pathway Mechanisms
by
Enwar Abdalkarim AbdalHussin, Zariyantey Abd Hamid, Muhd Hanis Md Idris, Maizatul Hasyima Omar and Izatus Shima Taib
Biomedicines 2026, 14(1), 30; https://doi.org/10.3390/biomedicines14010030 - 22 Dec 2025
Abstract
Steatotic liver disease (SLD) represents a major global health burden, with environmental toxicants emerging as critical contributors alongside metabolic dysfunction. Bisphenol F (BPF), an increasingly prevalent replacement for bisphenol A, is widely detected in human biological samples and environment, yet its hepatotoxic mechanisms
[...] Read more.
Steatotic liver disease (SLD) represents a major global health burden, with environmental toxicants emerging as critical contributors alongside metabolic dysfunction. Bisphenol F (BPF), an increasingly prevalent replacement for bisphenol A, is widely detected in human biological samples and environment, yet its hepatotoxic mechanisms remain incompletely characterized. This review synthesizes current evidence on BPF-induced SLD, with a particular focus on resolving the “pregnane X receptor (PXR) paradox”, the mismatch between BPF’s weak direct activation of PXR and the PXR-like metabolic effects observed in vivo. Comprehensive analysis of mechanistic pathways reveals that BPF-induced SLD develops predominantly through PXR-independent mechanisms involving oxidative stress, endoplasmic reticulum dysfunction, Drp1-mediated mitochondrial fission, NLRP3/NF-κB-driven inflammation, dysregulated post-translational modifications, and epigenetic remodelling. These converging pathways collectively disrupt hepatic lipid metabolism, promote triglyceride accumulation, and establish a self-perpetuating cycle of metabolic dysfunction. Notably, weak indirect PXR modulation via oxidative stress represents a secondary, non-causal mechanism unsupported by functional validation. This framework distinguishes toxicant-induced steatosis from metabolic dysfunction-associated steatotic liver disease while highlighting critical evidence gaps—particularly the absence of causal PXR validation studies and human epidemiological data. Therapeutic opportunities exist at validated convergence points including mitochondrial dynamics (Drp1), inflammatory signalling (NLRP3/NF-κB), and energy metabolism (AMPK-mTOR), though combination strategies targeting multiple pathways will likely be required for durable disease reversal. These findings necessitate the expansion of regulatory screening paradigms to incorporate cellular stress pathway biomarkers alongside traditional nuclear receptor endpoints, ensuring comprehensive hepatotoxic risk assessment of emerging BPA substitutes.
Full article
(This article belongs to the Special Issue Advanced Research in Metabolic Syndrome (2nd Edition))
►▼
Show Figures

Graphical abstract
Open AccessReview
Rethinking Celiac Disease Management: Treatment Approaches Beyond the Gluten-Free Diet
by
Dimitris Kounatidis, Argyro Pavlou, Apostolos Evangelopoulos, Maria Psaroudaki, Evangelia Kotsi, Ioanna Petrakou, Panagiotis Paraskevopoulos, Vasileios Stamatopoulos, Eleni Mylona and Natalia G. Vallianou
Biomedicines 2026, 14(1), 29; https://doi.org/10.3390/biomedicines14010029 - 22 Dec 2025
Abstract
Celiac disease (CeD) is a chronic, immune-mediated enteropathy triggered by dietary gluten in genetically susceptible individuals, with environmental and epigenetic factors also contributing to its pathogenesis. Once considered a rare pediatric malabsorptive disorder, CeD is now recognized as a systemic condition that can
[...] Read more.
Celiac disease (CeD) is a chronic, immune-mediated enteropathy triggered by dietary gluten in genetically susceptible individuals, with environmental and epigenetic factors also contributing to its pathogenesis. Once considered a rare pediatric malabsorptive disorder, CeD is now recognized as a systemic condition that can manifest with both gastrointestinal and extraintestinal symptoms across the lifespan. Although strict adherence to a gluten-free diet (GFD) remains the cornerstone of treatment, up to 30–40% of patients experience persistent symptoms and/or ongoing mucosal injury despite reported compliance. This therapeutic gap, combined with advances in molecular understanding of disease mechanisms, has driven the development of novel strategies targeting key pathogenic pathways. Intraluminal interventions include gluten-degrading enzymes and gluten-sequestering agents, while other approaches target tissue transglutaminase 2, induce antigen-specific immune tolerance, or modulate cytokine-driven inflammation, with particular emphasis on interleukin-15 (IL-15) signaling. Additional strategies aim to inhibit lymphocyte trafficking to the intestinal mucosa and enhance intestinal barrier function through zonulin modulation. Adjunctive therapies under investigation include nutraceuticals, microbiota-targeted interventions, and vaccine-based approaches. More recently, advanced experimental and computational platforms, such as human intestinal organoids, organ-on-chip systems, and machine learning–driven analytics, are being leveraged in efforts to accelerate translational research and support the rational design of precision medicine approaches. This narrative review synthesizes current evidence for therapies beyond the GFD, examines challenges in clinical implementation, and discusses how technological innovations may reshape the future therapeutic landscape of CeD.
Full article
(This article belongs to the Section Endocrinology and Metabolism Research)
►▼
Show Figures

Figure 1
Open AccessReview
The Current State of Mock Circulatory Loop Applications in Aortic and Cardiovascular Research: A Scoping Review
by
Felix E. N. Osinga, Nesar A. Hasami, Jasper F. de Kort, Emma-Lena Maris, Maurizio Domanin, Martina Schembri, Alessandro Caimi, Michele Conti, Constantijn E. V. B. Hazenberg, Ferdinando Auricchio, Jorg L. de Bruin, Joost A. van Herwaarden and Santi Trimarchi
Biomedicines 2026, 14(1), 28; https://doi.org/10.3390/biomedicines14010028 - 22 Dec 2025
Abstract
Background: Mock circulatory loops (MCLs) are benchtop experimental platforms that reproduce key features of the human cardiovascular system, providing a safe, controlled, and reproducible environment for haemodynamic investigation. This scoping review aims to systematically map the current landscape of MCLs used for
[...] Read more.
Background: Mock circulatory loops (MCLs) are benchtop experimental platforms that reproduce key features of the human cardiovascular system, providing a safe, controlled, and reproducible environment for haemodynamic investigation. This scoping review aims to systematically map the current landscape of MCLs used for aortic simulation and identify major areas of application. Methods: A systematic search of PubMed, Scopus, and Web of Science identified original studies employing MCLs for aortic simulation. Eligible studies were categorized into predefined themes: (I) (bio)mechanical aortic characterization, (II) hemodynamics, (III) device testing, (IV) diagnostics, and (V) training. Data on MCL configurations, aortic models, and study objectives were synthesized narratively. Results: Eighty-four studies met the inclusion criteria. Twenty-five investigated aortic biomechanics, 23 hemodynamics, 22 device or product testing, 13 validated diagnostic imaging techniques, and one training application. Models included porcine (n = 22), human cadaveric (n = 7), canine (n = 1), ovine (n = 1), bovine (n = 1), and 3D-printed or molded aortic phantoms (n = 55). MCLs were employed to study parameters such as aortic stiffness, flow dynamics, dissection propagation, endoleaks, imaging accuracy, and device performance. Conclusions: This review provides a comprehensive overview of MCL applications in aortic research. MCLs represent a versatile pre-clinical platform for studying aortic pathophysiology and testing endovascular therapies under controlled conditions. Standardized reporting frameworks are now required to improve reproducibility and accelerate translation to patient-specific planning.
Full article
(This article belongs to the Special Issue Animal Models for the Study of Cardiovascular Physiology—Second Edition)
►▼
Show Figures

Figure 1
Open AccessArticle
Mesenchymal Stem Cells Modulate Granulosa Cell Function Under Inflammatory and Hypoxic Conditions
by
Kalina Belemezova, Milena Kostadinova, Tsvetelina Oreshkova, Ivaylo Vangelov, Maria Yunakova, Tanya Timeva and Ivan Bochev
Biomedicines 2026, 14(1), 27; https://doi.org/10.3390/biomedicines14010027 - 22 Dec 2025
Abstract
Background/Objectives: Increasing evidence points to hypoxia and inflammation as two major causes of compromised ovarian function. Increased oxidative stress under hypoxic conditions can damage cellular components, leading to the dysfunction and apoptosis of granulosa cells (GCs). The inflammatory response induced by hypoxia may
[...] Read more.
Background/Objectives: Increasing evidence points to hypoxia and inflammation as two major causes of compromised ovarian function. Increased oxidative stress under hypoxic conditions can damage cellular components, leading to the dysfunction and apoptosis of granulosa cells (GCs). The inflammatory response induced by hypoxia may further impair the function of the ovaries and contribute to the development of premature ovarian insufficiency (POI). In animal models of premature ovarian failure, research has demonstrated that the transplantation of mesenchymal stem cells (MSCs) can enhance reproductive outcomes, increase the number of functioning ovarian follicles, and restore estradiol production. However, the specific mechanisms underlying the observed positive results are not well understood. Methods: The present study provides a comparative analysis of how MSCs influence human GC function under inflammatory and hypoxic conditions, using three different experimental approaches: direct co-culture, indirect co-culture with transwell cell culture inserts, and treatment with MSC-derived conditioned medium (MSCcm). Results: Inflammation significantly suppressed GC estradiol secretion and increased apoptosis. MSCs increased estradiol secretion in normal and hypoxic culture conditions when co-cultured directly with GCs. Our results also showed that, under inflammation, MSCs tended to decrease GC proliferation and that hypoxia alone did not have an effect on GC estradiol secretion or proliferation. Conclusions: The study emphasizes the dual nature of MSCs, which largely determines their effects on other cell types, and the need for the condition-specific optimization of MSC therapies for ovarian regeneration.
Full article
(This article belongs to the Special Issue Human Stem Cells in Disease Modelling and Treatment (2nd Edition))
►▼
Show Figures

Graphical abstract
Open AccessArticle
Potential Impact of Microbial Dysbiosis and Tryptophan Metabolites in Advanced Stages of Colorectal Cancer
by
Anne Hulin, Aline Rifflet, Florence Castelli, Quentin Giai Gianetto, François Fenaille, Abdel Aissat, Mariette Matondo, Soraya Fellahi, Christophe Tournigand, Christophe Junot, Philippe Sansonetti, Ivo Gomperts-Boneca, Denis Mestivier and Iradj Sobhani
Biomedicines 2026, 14(1), 26; https://doi.org/10.3390/biomedicines14010026 - 22 Dec 2025
Abstract
Background/Objectives: We conducted an untargeted metabolomic study in serum, urine, and fecal water in colorectal cancer (CRC) patients compared to healthy controls. The aim was to define the interactions between metabolites and microbiota. Methods: Effluents were collected before colonoscopy. Metabolites were
[...] Read more.
Background/Objectives: We conducted an untargeted metabolomic study in serum, urine, and fecal water in colorectal cancer (CRC) patients compared to healthy controls. The aim was to define the interactions between metabolites and microbiota. Methods: Effluents were collected before colonoscopy. Metabolites were analyzed using LC-HRMS. Bioinformatics analyses included Limma test, along with spectral house and public databases for annotations. Whole-genome shotgun sequencing was performed on fecal samples. Species–metabolite interactions were calculated using Spearman correlation. Interleukins and inflammatory proteins were measured. Results: Fifty-three patients (11 stage I, 10 stage II, 10 stage III, and 22 stage IV) and twenty controls were included. Derivatives of deoxycholic acid, cholic acid, and fatty acids were lower in serum, while urinary bile acids were higher in stage IV CRC patients (versus controls). Metabolites related to tryptophan and glutamate were found significantly altered in stage IV: upregulation of kynurenine and downregulation of indole pathways. This was linked to increased inflammatory protein and microbial metabolites and to the imbalance between virulent pro-inflammatory bacteria (Escherichia and Desulfovibrio) and symbiotic (Ruminococcus and Bifidobacterium) bacteria. Conclusions: E. coli-related tryptophan catabolism shift is shown through stage IV CRC as compared to controls. As a consequence, tryptophan/kynurenine metabolite may become a promising marker for detecting the failure to immune response during therapy.
Full article
(This article belongs to the Special Issue Advancements in the Treatment of Colorectal Cancer)
►▼
Show Figures

Figure 1
Journal Menu
► ▼ Journal Menu-
- Biomedicines Home
- Aims & Scope
- Editorial Board
- Reviewer Board
- Instructions for Authors
- Special Issues
- Topics
- Sections & Collections
- Article Processing Charge
- Indexing & Archiving
- Editor’s Choice Articles
- Most Cited & Viewed
- Journal Statistics
- Journal History
- Journal Awards
- Conferences
- Editorial Office
Journal Browser
► ▼ Journal BrowserHighly Accessed Articles
Latest Books
E-Mail Alert
News
9 December 2025
Meet Us at the 146th Annual Meeting of the Pharmaceutical Society of Japan (Osaka), 26–29 March 2026, Osaka, Japan
Meet Us at the 146th Annual Meeting of the Pharmaceutical Society of Japan (Osaka), 26–29 March 2026, Osaka, Japan
3 December 2025
Meet Us at the 5th Molecules Medicinal Chemistry Symposium, 14–17 May 2026, Beijing, China
Meet Us at the 5th Molecules Medicinal Chemistry Symposium, 14–17 May 2026, Beijing, China
Topics
Topic in
Dentistry Journal, JCM, Materials, Biomedicines, Life
Medical and Dental Care, Photobiomodulation and Photomedicine
Topic Editors: Samir Nammour, Chukuka Samuel Enwemeka, Aldo Brugnera JuniorDeadline: 31 December 2025
Topic in
Biomedicines, Diagnostics, Endocrines, JCM, JPM, IJMS
Development of Diagnosis and Treatment Modalities in Obstetrics and Gynecology
Topic Editors: Osamu Hiraike, Fuminori TaniguchiDeadline: 20 March 2026
Topic in
IJMS, Metabolites, Molecules, Proteomes, Biomedicines, IJTM
Liquid Biopsy: A Modern Method Transforming Biomedicine
Topic Editors: Michele Costanzo, Marianna CaterinoDeadline: 31 March 2026
Topic in
Biomedicines, Cancers, JCM, Nanomaterials, Pharmaceutics, JNT
Application of Nanomaterials and Nanobiotechnology in Cancer
Topic Editors: Ayan Kumar Barui, Susheel Kumar NethiDeadline: 31 May 2026
Conferences
Special Issues
Special Issue in
Biomedicines
Personalized Treatment in Cancer Research, Second Edition
Guest Editors: Silvia De Francia, Sarah AllegraDeadline: 30 December 2025
Special Issue in
Biomedicines
Advances in Hepatology
Guest Editor: Yuanwen ChenDeadline: 31 December 2025
Special Issue in
Biomedicines
Neurotransmitters in Health and Diseases
Guest Editors: Zsolt Bagosi, Krisztina CsabafiDeadline: 31 December 2025
Special Issue in
Biomedicines
Feature Reviews in Imaging Technology for Human Diseases
Guest Editors: Giulio Distefano, Antonio GranataDeadline: 31 December 2025
Topical Collections
Topical Collection in
Biomedicines
Feature Papers in Drug Discovery and Development
Collection Editor: Jun Lu
Topical Collection in
Biomedicines
Advances in Leukocyte Biology
Collection Editors: Galina F. Sud’ina, Mihnea Zdrenghea
Topical Collection in
Biomedicines
MicroRNAs, tRNA Fragments, Long Non-coding and Circular RNAs: Pivotal Regulators of Gene Expression and Their Roles in Human Physiology and Disease
Collection Editor: Christos K. Kontos
Topical Collection in
Biomedicines
Recent Advances in Cancer Stem Cells
Collection Editor: Xiaoyan Jiang


