Journal Description
Methods and Protocols
Methods and Protocols
is an international, peer-reviewed, open access journal aiming to establish and describe new experimental techniques in the fields of Life Sciences, Chemistry, and Biomedical Sciences, published bimonthly online by MDPI.
- Open Access— free for readers, with article processing charges (APC) paid by authors or their institutions.
- High Visibility: indexed within Scopus, ESCI (Web of Science), PubMed, PMC, CAPlus / SciFinder, and other databases.
- Journal Rank: CiteScore - Q2 (Biochemistry, Genetics and Molecular Biology (miscellaneous))
- Rapid Publication: manuscripts are peer-reviewed and a first decision is provided to authors approximately 25.8 days after submission; acceptance to publication is undertaken in 4.9 days (median values for papers published in this journal in the first half of 2025).
- Recognition of Reviewers: reviewers who provide timely, thorough peer-review reports receive vouchers entitling them to a discount on the APC of their next publication in any MDPI journal, in appreciation of the work done.
Impact Factor:
2.0 (2024);
5-Year Impact Factor:
2.2 (2024)
Latest Articles
Parsing Glomerular and Tubular Structure Variability in High-Throughput Kidney Organoid Culture
Methods Protoc. 2025, 8(5), 125; https://doi.org/10.3390/mps8050125 - 19 Oct 2025
Abstract
High variability in stem cell research is a well-known limiting phenomenon, with technical variation across experiments and laboratories often surpassing variation caused by genotypic effects of induced pluripotent stem cell (iPSC) lines. Evaluation of kidney organoid protocols and culture conditions across laboratories remains
[...] Read more.
High variability in stem cell research is a well-known limiting phenomenon, with technical variation across experiments and laboratories often surpassing variation caused by genotypic effects of induced pluripotent stem cell (iPSC) lines. Evaluation of kidney organoid protocols and culture conditions across laboratories remains scarce in the literature. We used the original air-medium interface protocol to evaluate kidney organoid success rate and reproducibility with several human iPSC lines, including a novel patient-derived GRACILE syndrome iPSC line. Organoid morphology was assessed with light microscopy and immunofluorescence-stained maturing glomerular and tubular structures. The protocol was further adapted to four microplate-based high-throughput approaches utilizing spheroid culture steps. Quantitative high-content screening analysis of the nephrin-positive podocytes and ECAD-positive tubular cells revealed that the choice of approach and culture conditions were significantly associated with structure development. The culture approach, iPSC line, experimental replication, and initial cell number explained 35–77% of the variability in the logit-transformed proportion of nephrin and ECAD-positive area, when fitted into multiple linear models. Our study highlights the benefits of high-throughput culture and multivariate techniques to better distinguish sources of technical and biological variation in morphological analysis of organoids. Our microplate-based high-throughput approach is easily adaptable for other laboratories to combat organoid size variability.
Full article
(This article belongs to the Section Omics and High Throughput)
►
Show Figures
Open AccessArticle
Accelerated Screening of Wheat Gluten Strength Using Dual Physicochemical Tests in Diverse Breeding Lines
by
Mehri Hadinezhad, Judith Frégeau-Reid, Makayla Giles, Jeremy Ballentine and Brittany Carkner
Methods Protoc. 2025, 8(5), 124; https://doi.org/10.3390/mps8050124 - 18 Oct 2025
Abstract
Introducing fast, reliable, and low-input technologies that utilize wholemeal wheat is essential for efficiently screening gluten quality in wheat breeding lines. Although the GlutoPeak Tester (GPT) has been widely studied for gluten assessment, its application in breeding programs remains underexplored. This study presents
[...] Read more.
Introducing fast, reliable, and low-input technologies that utilize wholemeal wheat is essential for efficiently screening gluten quality in wheat breeding lines. Although the GlutoPeak Tester (GPT) has been widely studied for gluten assessment, its application in breeding programs remains underexplored. This study presents a comprehensive approach to optimizing a GPT protocol using a diverse set of genotypes collected over seven harvest years and multiple environments. To improve screening capabilities, a quick and simple protein fractionation (PF) technique was integrated into the workflow. Key GPT parameters—such as peak maximum time, maximum torque, and aggregation energy—along with the newly proposed PM-AM parameter, showed strong correlations with established quality traits. PF data, especially insoluble glutenin percentage and the ratio of insoluble to soluble glutenin, provided additional insights into gluten composition. This extensive dataset supports the use of GPT and PF as a dual, high-throughput screening tool. When applied within specific wheat classes and benchmarked against established checks, this method offers a robust strategy for ranking breeding lines based on gluten performance. The use of wholemeal samples further streamlines the process by eliminating the need for milling, making this protocol particularly suitable for early-stage selection in wheat breeding programs.
Full article
(This article belongs to the Section Biochemical and Chemical Analysis & Synthesis)
►▼
Show Figures

Graphical abstract
Open AccessArticle
Standardized Methodology of Scaffold-Free and Scaffold-Based 3D Epithelial Spheroid Culture for Skin Regenerative Research
by
Mariana B. Ramos-Pinto, Maria Leticia de Almeida Lança, Cristiane H. Squarize and Rogerio M. Castilho
Methods Protoc. 2025, 8(5), 123; https://doi.org/10.3390/mps8050123 - 16 Oct 2025
Abstract
Background: Extensive skin injuries from severe burns or chronic non-healing ulcers overwhelm the body’s natural repair mechanisms, while current therapeutic approaches relying on autologous skin grafting are limited by donor site availability. Three-dimensional epithelial spheroid cultures enhance stem cell regenerative potential, but standardized
[...] Read more.
Background: Extensive skin injuries from severe burns or chronic non-healing ulcers overwhelm the body’s natural repair mechanisms, while current therapeutic approaches relying on autologous skin grafting are limited by donor site availability. Three-dimensional epithelial spheroid cultures enhance stem cell regenerative potential, but standardized comparative methodologies are lacking. Methods: We established a comprehensive framework comparing scaffold-free and scaffold-based epithelial spheroid systems using HaCaT keratinocytes. High-throughput approaches utilized BioFloat and ELPLASIA 96-well platforms, while low-throughput 6-well ULA plates generated heterogeneous populations (holospheres, merospheres, paraspheres). Scaffold-based studies embedded spheroids in Matrigel to evaluate outgrowth capacity. ROCK1 inhibitor treatment was assessed for stemness enhancement. Results: High-throughput systems generated uniform spheroids with high reproducibility and consistent circularity. Low-throughput cultures produced heterogeneous populations with distinct size distributions (holospheres: 408.7 μm2, merospheres: 99 μm2, paraspheres: 14.1 μm2). In Matrigel scaffolds, merospheres and paraspheres migrated outward, forming epithelial sheets, while holospheres remained intact as BMI-1+ stem cell reservoirs. ROCK1 inhibition enhanced holosphere formation, preserved stemness markers, and reduced premature differentiation. Conclusions: This standardized toolbox demonstrates scaffold-free systems optimize scalability for screening while scaffold-based approaches enable physiologically relevant regenerative studies. Integration of both methodologies provides flexibility matching experimental design to scientific objectives, accelerating translation to clinical applications.
Full article
(This article belongs to the Section Molecular and Cellular Biology)
►▼
Show Figures

Figure 1
Open AccessProtocol
A Paired Flow Cytometry–Pathology Assessment for Immune Cell Detection in Intestinal Biopsies: Proof of Principle
by
Alexandros Skamnelos, Georgios S. Markopoulos, Lefkothea Dova, Ioulia Tragani, Meropi Katsipaneli, Dimitrios Christodoulou, Konstantinos Katsanos and Evangeli Lampri
Methods Protoc. 2025, 8(5), 122; https://doi.org/10.3390/mps8050122 - 16 Oct 2025
Abstract
Accurate quantification of immune cell subpopulations is essential for understanding immune responses in research and clinical settings. Flow cytometry (FC) is widely used for immune cell phenotyping, providing rapid and quantitative single-cell resolution. However, tissue-based pathological assessment offers additional spatial and morphological context
[...] Read more.
Accurate quantification of immune cell subpopulations is essential for understanding immune responses in research and clinical settings. Flow cytometry (FC) is widely used for immune cell phenotyping, providing rapid and quantitative single-cell resolution. However, tissue-based pathological assessment offers additional spatial and morphological context that is often necessary for a comprehensive understanding of immune cell distribution. Traditionally, these methods are applied separately to different specimens, limiting direct comparative analysis. Here, we describe a simple combined approach to immune cell quantification that integrates both FC and pathology analysis within the same tissue specimen of colon biopsies. Tissue samples were divided into two portions: one processed into a single-cell suspension for FC-based characterization of CD45+, CD3+, CD4+, and CD8+ T cells and another formalin-fixed, paraffin-embedded (FFPE), and analyzed with hematoxylin and eosin (H&E) for eosinophils and immunohistochemistry (IHC) for CD4 and CD8. A pilot analysis of 10 samples shows high concordance of the results taken from the two methods, allowing for cross-validation between methodologies and improved diagnostic accuracy. This proof-of-principle study demonstrates the feasibility of an integrated workflow that combines FC and pathology for immune cell quantification, which provides assessment of immune cell populations from the limited material of intestinal biopsies with potential for improved diagnostic accuracy.
Full article
(This article belongs to the Section Omics and High Throughput)
►▼
Show Figures

Figure 1
Open AccessProtocol
A Practical Guide to Developing and Troubleshooting Patient-Derived “Mini-Gut” Colorectal Organoids for Clinical Research
by
Rex Devasahayam Arokia Balaya, Zahra Heydari, Gobinda Sarkar, Estela Mariel Cruz Garcia, Jose M. de Hoyos-Vega, Eugene Krueger, Lauren Helgeson, Alexander Revzin, Alexandra Ros, Akhilesh Pandey and Lisa Boardman
Methods Protoc. 2025, 8(5), 121; https://doi.org/10.3390/mps8050121 - 11 Oct 2025
Abstract
Patient-derived organoids (PDOs) have emerged as powerful tools in personalized medicine applicable to both non-malignant conditions and to cancer, where they are increasingly used for personalized drug screening and precision treatment strategies in part due to their ability to replicate tumor heterogeneity. They
[...] Read more.
Patient-derived organoids (PDOs) have emerged as powerful tools in personalized medicine applicable to both non-malignant conditions and to cancer, where they are increasingly used for personalized drug screening and precision treatment strategies in part due to their ability to replicate tumor heterogeneity. They also serve as study model systems to understand disease mechanisms, pathways, and the impact of ex vivo exposures. We present a detailed step-by-step protocol for generating organoids from normal crypts, polyps, and tumors, including methods for tissue processing, crypt isolation, culture establishment, and the transition from basolateral to apical-out polarity for co-culture and exposure-based studies. The protocol also includes immunofluorescence staining procedures for cellular characterization and quality control measures. Our standardized approach successfully generates organoids from diverse colorectal tissues with high efficiency and reproducibility. This comprehensive guide addresses common technical challenges and provides troubleshooting strategies to improve success rates across different sample types. We believe that this resource will enhance reproducibility in organoid research and expand their utility in translational applications, particularly for personalized medicine approaches in colorectal cancer.
Full article
(This article belongs to the Section Tissue Engineering and Organoids)
►▼
Show Figures

Graphical abstract
Open AccessProtocol
Indicator Tubes: A Novel Solution for Monitoring Temperature Excursions in Biobank Storage
by
Patrick J. Catterson, Tyler T. Olson, Margaret B. Penno, Steven P. Callahan and Melissa V. Olson
Methods Protoc. 2025, 8(5), 120; https://doi.org/10.3390/mps8050120 - 3 Oct 2025
Abstract
Maintaining the integrity of cryogenically preserved biological materials is critical, as even brief, undetected temperature excursions in storage can compromise sample viability. Existing monitoring systems may miss transient thaw–refreeze events, posing serious quality risks. To address this, we developed and validated frozen indicator
[...] Read more.
Maintaining the integrity of cryogenically preserved biological materials is critical, as even brief, undetected temperature excursions in storage can compromise sample viability. Existing monitoring systems may miss transient thaw–refreeze events, posing serious quality risks. To address this, we developed and validated frozen indicator tubes that visually signal deviations from the frozen state, serving as a cost-effective backup to electronic monitors. Our first method uses an aqueous dye solution that immobilizes the dye when frozen; any thawing causes the dye to disperse, providing a clear, external visual cue of a partial or complete thaw. For ultra-low-temperature storage (−80 °C), we introduced a second method using an ethanol-based solution calibrated to indicate thaw events. This system detects temperature rises of 10 °C or more sustained for at least fifteen minutes—conditions that may jeopardize sample stability. When paired with standard monitoring systems, these indicator tubes offer an added layer of protection by providing simple, reliable, and immediate visual confirmation of critical temperature breaches. This innovation enhances confidence in cryogenic storage protocols and supports the long-term preservation of sensitive biological materials.
Full article
(This article belongs to the Section Synthetic and Systems Biology)
►▼
Show Figures

Figure 1
Open AccessArticle
Accuracy of Patient Setup Using Surface Guided Radiotherapy (SGRT) for Abdominal Malignancies
by
Varvara Sotiropoulou, Stefanos Kachris and Michalis Mazonakis
Methods Protoc. 2025, 8(5), 119; https://doi.org/10.3390/mps8050119 - 3 Oct 2025
Abstract
This study aimed to evaluate the placement accuracy and reproducibility of Surface Guided Radiotherapy (SGRT) compared with the conventional tattoo/laser method in patients undergoing radiotherapy for abdominal malignancies. A retrospective analysis was conducted on 43 patients treated with either SGRT (Group A) or
[...] Read more.
This study aimed to evaluate the placement accuracy and reproducibility of Surface Guided Radiotherapy (SGRT) compared with the conventional tattoo/laser method in patients undergoing radiotherapy for abdominal malignancies. A retrospective analysis was conducted on 43 patients treated with either SGRT (Group A) or the tattoo/laser technique (Group B). Patients in both groups underwent CBCT to quantify the positioning shifts in the vertical (Svrt), lateral (Slat) and longitudinal (Slng) axes, as well as the total shift. Statistical indicators including median, interquartile range (IQR), and range were calculated, and Mann–Whitney U tests were performed due to non-normal data distribution. Median values in all axes were same between groups: Svrt = 0.4 cm, Slat = 0.2 cm, Slng = 0.4 cm. Group A showed a higher total median shift equal to 0.8 cm versus 0.7 cm of Group B. However, IQRs were smaller in the Group B for all directions and total shift, indicating greater method consistency. Statistically significant differences (p < 0.05) were observed in all axes, except the vertical. These findings suggest that, while SGRT achieves comparable median alignment, its use in a highly variable anatomical region such as the abdomen may be associated with greater setup variability.
Full article
(This article belongs to the Section Biomedical Sciences and Physiology)
►▼
Show Figures

Figure 1
Open AccessArticle
Performing Dual Glucose Clamp Experiments in Sedated Farm Swine: A Practical Method
by
Marc C. Torjman, Winston C. Hamilton, Katherine Dillon, Channy Loeum and Jeffrey I. Joseph
Methods Protoc. 2025, 8(5), 118; https://doi.org/10.3390/mps8050118 - 2 Oct 2025
Abstract
The hyperinsulinemic–euglycemic clamp technique is considered the gold standard for measuring insulin sensitivity in large animals. We developed a practical method for conducting concurrent glucose clamp experiments in a pair of sedated farm swine positioned in a sling. Descriptions of customized equipment and
[...] Read more.
The hyperinsulinemic–euglycemic clamp technique is considered the gold standard for measuring insulin sensitivity in large animals. We developed a practical method for conducting concurrent glucose clamp experiments in a pair of sedated farm swine positioned in a sling. Descriptions of customized equipment and central venous access surgical procedures for blood collection are provided. Personnel functions are described for execution of the clamp protocol. A total of 24 hyperinsulinemic–euglycemic clamp studies were performed over 6 weeks. Infusaports remained functional for 1454 blood samples. There were three CSII catheter occlusions during bolus administration, and the swine showed no signs of infection or disease. IM telazol at 1.0 mg/kg, administered 1–2 h prior (mean of 3.26 mL ± 1.59) was effective in keeping animals comfortable. SpO2 and heart rate remained within normal ranges. Means ± SD total infused volumes for octreotide, 10% dextrose, and saline were 9.7 ± 0.93 mL, 2328.0 ± 672.8 mL, and 690.3 ± 206.8 mL. Mean blood glucose was maintained between 75.7 and 87.8 mg/dL (CV 3.17%) for the 24 experiments. The GIR infusion rate peaked between 15 and 60 min after insulin bolusing, with insulin Cmax of 108.5 pmol/L and tmax at 10 min. All aspects of the protocol were effectively carried out. The animals remained in good health, and the implanted infusion ports remained patent for over 700 blood draws per animal. This method could potentially reduce the number of animals used and the costs of other similar experiments.
Full article
(This article belongs to the Section Biomedical Sciences and Physiology)
►▼
Show Figures

Figure 1
Open AccessStudy Protocol
Antidepressant and Related Neurobiological and Neurophysiological Effects of Add-On Transcranial Direct Current Stimulation in Major Depressive Disorder with Residual Symptoms: A Randomized, Double-Blind Clinical Trial Protocol
by
Carmen Concerto, Fabrizio Bella, Cecilia Chiarenza, Alessandro Rodolico, Antonio Di Francesco, Alessia Ciancio, Stefania Lanzafame, Riccardo Spigarelli, Ludovico Mineo, Antonino Petralia, Raffaele Ferri, Massimo Libra, Rita Bella, Manuela Pennisi, Giuseppe Lanza and Maria Salvina Signorelli
Methods Protoc. 2025, 8(5), 117; https://doi.org/10.3390/mps8050117 - 2 Oct 2025
Abstract
Major depressive disorder (MDD) is a prevalent and disabling condition. Transcranial direct current stimulation (tDCS) may improve symptoms by modulating neuroplastic and inflammatory mechanisms. This randomized, double-blind, placebo-controlled trial will recruit adult outpatients with MDD showing residual symptoms despite at least four weeks
[...] Read more.
Major depressive disorder (MDD) is a prevalent and disabling condition. Transcranial direct current stimulation (tDCS) may improve symptoms by modulating neuroplastic and inflammatory mechanisms. This randomized, double-blind, placebo-controlled trial will recruit adult outpatients with MDD showing residual symptoms despite at least four weeks of stable SSRI treatment. Participants will be randomized to active or sham add-on tDCS while continuing their antidepressant regimen. The intervention will consist of 15 sessions over 3 weeks, targeting the left dorsolateral prefrontal cortex (anode F3, cathode F4) at 2 mA for 30 min per session. The primary outcome is the reduction of depressive symptoms measured by the Hamilton Depression Rating Scale-17 (HDRS), with remission defined as HDRS-17 ≤ 7. Secondary outcomes include cognitive performance (attention, executive functioning, memory), serum biomarkers (BDNF, VEGF, NGF, NRG1, angiogenin, IGF1, IL-6, TNF-α), cortical excitability assessed by transcranial magnetic stimulation (motor threshold, silent period, intracortical inhibition/facilitation), and cerebral hemodynamics by transcranial Doppler sonography (blood flow velocity, pulsatility, resistivity). Assessments will occur at baseline, post-treatment, and 3- and 6-month follow-ups. This trial aims to evaluate the efficacy of adjunctive tDCS in MDD with residual symptoms and its biological correlates, bridging clinical improvement with electrophysiological and neurovascular mechanisms.
Full article
(This article belongs to the Section Public Health Research)
►▼
Show Figures

Figure 1
Open AccessArticle
Effects of Different Centrifugation Parameters on Equilibrium Solubility Measurements
by
Rita Szolláth, Vivien Bárdos, Marcell Stifter-Mursits, Réka Angi and Károly Mazák
Methods Protoc. 2025, 8(5), 116; https://doi.org/10.3390/mps8050116 - 2 Oct 2025
Abstract
The bioavailability of a drug is closely linked to its solubility, making its early determination essential in drug development. The saturation shake-flask (SSF) method is the gold standard protocol for this, which includes a phase separation step—either by sedimentation, filtration, or centrifugation. This
[...] Read more.
The bioavailability of a drug is closely linked to its solubility, making its early determination essential in drug development. The saturation shake-flask (SSF) method is the gold standard protocol for this, which includes a phase separation step—either by sedimentation, filtration, or centrifugation. This step is critical, as it can directly influence the accuracy of the results. This study investigated the impact of centrifugation parameters—time and rotation speed—on solubility measurements. Additionally, we compared two sample preparation protocols: continuous stirring for 24 h versus 6 h of stirring followed by 18 h of sedimentation before centrifugation. Four model compounds were tested at three pH values using Britton–Robinson buffers. Centrifugation was conducted for 5, 10, or 20 min at either 5000 or 10,000 rpm. Results showed that pre-sedimented samples yielded solubility values closer to sedimentation-only references, while continuous stirring often led to overestimated values, particularly at higher speeds and longer durations. One such example was papaverine hydrochloride, that showed solubility values 60–70% higher than the reference after centrifugation at 10,000 rpm for 20 min without prior sedimentation. Lower standard deviations were observed with shorter, slower centrifugation, with 5 min and 5000 rpm yielding results closest to the reference values.
Full article
(This article belongs to the Section Biochemical and Chemical Analysis & Synthesis)
►▼
Show Figures

Graphical abstract
Open AccessProtocol
A Six-Step Protocol for Monitoring Antimicrobial Resistance Trends Using WHONET and R: Real-World Application and R Code Integration
by
Fabio Ingravalle, Antonio Vinci, Marco Ciotti, Carla Fontana, Francesca Pica, Emanuele Sebastiani, Clara Donnoli, Martino Guido Rizzo, Dario Tedesco, Silvia D’Arezzo, Stefania Cicalini, Michele Tancredi Loiudice and Massimo Maurici
Methods Protoc. 2025, 8(5), 115; https://doi.org/10.3390/mps8050115 - 2 Oct 2025
Abstract
Antimicrobial resistance is a global health issue, and the WHO has made significant efforts in the development of tools for its monitoring. However, such tools are underutilized, due to limited knowledge, technical capacity, and scarcity of economic resources. AMR surveillance can be conducted
[...] Read more.
Antimicrobial resistance is a global health issue, and the WHO has made significant efforts in the development of tools for its monitoring. However, such tools are underutilized, due to limited knowledge, technical capacity, and scarcity of economic resources. AMR surveillance can be conducted using WHOnet and R, two free-of-charge software tools widely adopted in both clinical practice and scientific research. WHOnet is designed for managing laboratory data and antimicrobial susceptibility test results, while R is a programming language dedicated to statistical computing and data visualization. The combined use of these tools enables a reproducible workflow for retrospective AMR trend analysis. This paper provides step-by-step instructions on how to perform such analysis and also provides the respective R code. The described code and software results are shown using real-world data from an Italian hospital as an example. The standardization of the analysis process and the rapid availability of data on antimicrobial resistance are critical for both clinicians and public health professionals. They would allow for empirical decisions on antimicrobial treatment based on the specific epidemiological characteristics of the hospital or community setting.
Full article
(This article belongs to the Section Public Health Research)
►▼
Show Figures

Figure 1
Open AccessProtocol
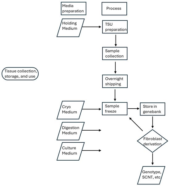
Efficient Collection of Skin Biopsies Using the Tissue Sampling Unit® for Subsequent Cryopreservation and Culture of Fibroblasts
by
Phillip H. Purdy, Bethany Redel, Paula Chen, Ashley J. Rahe, Aashi Jivan and Scott F. Spiller
Methods Protoc. 2025, 8(5), 114; https://doi.org/10.3390/mps8050114 - 1 Oct 2025
Abstract
Dermal tissue samples are a rich source of germplasm because they can be readily collected, frozen as part of a genebank collection, digested and cultured, and used for a variety of purposes such as genotyping or other forms of genetic research. Derived fibroblasts
[...] Read more.
Dermal tissue samples are a rich source of germplasm because they can be readily collected, frozen as part of a genebank collection, digested and cultured, and used for a variety of purposes such as genotyping or other forms of genetic research. Derived fibroblasts can also be used for somatic cell nuclear transfer, and the remaining cells can be frozen for future use. However, collection of tissues with ear notchers, scalpels, or biopsy punches can be problematic because tissue handling and the tool surfaces can contaminate the samples. Therefore, the modification of the Allflex Tissue Sampling Unit (TSU) system was explored to determine if the technology can empower rapid collection of clean samples that are easily identifiable and portable. Results indicate that the TSU system was efficient, and samples that were collected and processed for tissue culture resulted in successful derivations of fibroblasts from 7 of 11 animals. Thus, the TSU system appears to be a viable option for collecting and preserving dermal tissue for genebanking and other applications where simple, rapid collection of large quantities of samples is required.
Full article
(This article belongs to the Section Tissue Engineering and Organoids)
►▼
Show Figures

Figure 1
Open AccessProtocol
A Simple Method for Imaging and Quantifying Respiratory Cilia Motility in Mouse Models
by
Richard Francis
Methods Protoc. 2025, 8(5), 113; https://doi.org/10.3390/mps8050113 - 1 Oct 2025
Abstract
A straightforward ex vivo approach has been developed and refined to enable high-resolution imaging and quantitative assessment of motile cilia function in mouse airway epithelial tissue, allowing critical insights into cilia motility and cilia generated flow using different mouse models or following different
[...] Read more.
A straightforward ex vivo approach has been developed and refined to enable high-resolution imaging and quantitative assessment of motile cilia function in mouse airway epithelial tissue, allowing critical insights into cilia motility and cilia generated flow using different mouse models or following different sample treatments. In this method, freshly excised mouse trachea is cut longitudinally through the trachealis muscle which is then sandwiched between glass coverslips within a thin silicon gasket. By orienting the tissue along its longitudinal axis, the natural curling of the trachealis muscle helps maintain the sample in a configuration optimal for imaging along the full tracheal length. High-speed video microscopy, utilizing differential interference contrast (DIC) optics and a fast digital camera capturing at >200 frames per second is then used to record ciliary motion. This enables detailed measurement of both cilia beat frequency (CBF) and waveform characteristics. The application of 1 µm microspheres to the bathing media during imaging allows for additional analysis of fluid flow generated by ciliary activity. The entire procedure typically takes around 40 min to complete per animal: ~30 min for tissue harvest and sample mounting, then ~10 min for imaging samples and acquiring data.
Full article
(This article belongs to the Section Biomedical Sciences and Physiology)
►▼
Show Figures

Figure 1
Open AccessArticle
Dose-Response Behavior of Dental Material Using General Kinetic Order and Lambert W Deconvolution Models in CW-OSL
by
Ioanna K. Sfampa
Methods Protoc. 2025, 8(5), 112; https://doi.org/10.3390/mps8050112 - 1 Oct 2025
Abstract
The present study presents a comparative evaluation of two analytical deconvolution models applied to Optically Stimulated Luminescence (OSL) decay curves of zirconia-reinforced lithium silicate (ZLS), a glass-ceramic material with potential applications in accidental dosimetry. ZLS samples were subjected to beta irradiation and measured
[...] Read more.
The present study presents a comparative evaluation of two analytical deconvolution models applied to Optically Stimulated Luminescence (OSL) decay curves of zirconia-reinforced lithium silicate (ZLS), a glass-ceramic material with potential applications in accidental dosimetry. ZLS samples were subjected to beta irradiation and measured under Continuous Wave OSL (CW-OSL) protocols. A comparative analysis is conducted between two deconvolution approaches—the General Order Kinetics (GOK) model and a master analytical equation based on the Lambert W function. The results imply that both models yield a linear dose-response behavior of the fast OSL component; however, the Lambert W approach offers simpler fitting with fewer parameters. The abovementioned findings demonstrate the methodological robustness of the Lambert W formalism and also confirm that ZLS is a promising dosimetric material, aligning with the goals of protocol development in material characterization.
Full article
(This article belongs to the Special Issue Analytical Methods in Natural Sciences and Archaeometry)
►▼
Show Figures

Figure 1
Open AccessProtocol
Optimized Protocol for Primary Rat Hepatocyte Isolation and a Model for Investigating Experimental Steatosis
by
Amani A. Harb, Mohammad AlSalem and Shtaywy Abdalla
Methods Protoc. 2025, 8(5), 111; https://doi.org/10.3390/mps8050111 - 19 Sep 2025
Abstract
Background: Primary hepatocytes are excellent models for studying liver functions and liver diseases. However, obtaining high yields of viable hepatocytes remains technically challenging, limiting their broader applications. Most conventional methods rely on a two-step collagenase perfusion technique. Despite its widespread use, this approach
[...] Read more.
Background: Primary hepatocytes are excellent models for studying liver functions and liver diseases. However, obtaining high yields of viable hepatocytes remains technically challenging, limiting their broader applications. Most conventional methods rely on a two-step collagenase perfusion technique. Despite its widespread use, this approach has several limitations that reduce the success rate of hepatocyte isolation and culture. The procedure involves multiple parameters that are continually being optimized in order to obtain hepatocytes in high yield and quality that can be used to provide insights into their physiology and pathophysiology. Aim: We aimed to enhance the success rate and reproducibility of hepatocyte isolation with high yield, enabling analysis of diverse physiological and pathophysiological aspects of lipid metabolism. It also establishes an in vitro steatosis model for evaluating therapeutic drugs and molecular interventions. Methods: Rat liver was perfused in situ with EDTA buffer followed by collagenase IV. Liver was then isolated, and hepatocytes were mechanically liberated, filtered, and purified through density-gradient centrifugation. Viable cells were cultured at 700,000 or 1 million cells/well for 24 h. The monolayer was incubated in lipogenic media for an additional 24 or 48 h. Hepatocytes were fixed, neutral lipids were stained using Oil Red O, and the stained area was quantified using Image J software version 1.54. Results: Yield of hepatocytes was ~75–90 million cells/liver, with viability of 86–93%. Cells seeded at 700,000 and 1 million cells/well reached confluences of 60% and 80%, respectively, after 24 h. Steatosis was then induced with lipid accumulation reaching 21% of image area after 24 h and 25% after 48 h. Conclusions: The current protocol presents an efficient and highly reproducible method for isolating primary rat hepatocytes in high yield with high viability. Additionally, the protocol provides a foundation for studying the pathophysiology of fatty liver disease.
Full article
(This article belongs to the Section Molecular and Cellular Biology)
►▼
Show Figures

Figure 1
Open AccessArticle
A Comparative Bioinformatic Analysis of Optic Nerve Axon Regeneration Lipidomes Using the Xenopus laevis as a Model System
by
Vernon S. Volante, Fiona L. Watson and Sanjoy K. Bhattacharya
Methods Protoc. 2025, 8(5), 110; https://doi.org/10.3390/mps8050110 - 15 Sep 2025
Abstract
Lipidomics is a rapidly growing branch of metabolomics that identifies lipid compositions of samples to learn more about disease and identify potential novel therapeutic targets. In the context of ophthalmology, lipidomic research has increased our understanding of optic nerve regeneration. The diversity of
[...] Read more.
Lipidomics is a rapidly growing branch of metabolomics that identifies lipid compositions of samples to learn more about disease and identify potential novel therapeutic targets. In the context of ophthalmology, lipidomic research has increased our understanding of optic nerve regeneration. The diversity of experimental designs for lipidomic research and the large datasets generated are two obstacles that must be addressed by bioinformatic tools to perform statistical analysis on lipidomics data. Our study provides an objective comparison of the features in two freely accessible web-based bioinformatics tools, MetaboAnalyst 6.0 and LipidOne 2.3, for analyzing an optic nerve regeneration model lipidome. A publicly available lipidomic dataset of the optic nerve axon regeneration model, Xenopus laevis, was used to compare the analytic capabilities of both tools. Though both tools offered univariate and multivariate analysis methods, MetaboAnalyst 6.0 had advantages in customizable data processing, normalization, analysis, and image generation. It also offered consistent multiple-comparison testing correction and comprehensive results/dataset export. Meanwhile LipidOne 2.3 uniquely allowed for univariate and multivariate analysis of lipid classes and lipid building blocks.
Full article
(This article belongs to the Section Molecular and Cellular Biology)
►▼
Show Figures

Figure 1
Open AccessProtocol
Comprehensive Protocols for Detecting Xenotransplantation-Relevant Viruses
by
Hina Jhelum, Benedikt B. Kaufer and Joachim Denner
Methods Protoc. 2025, 8(5), 109; https://doi.org/10.3390/mps8050109 - 12 Sep 2025
Abstract
Xenotransplantation using pig cells, tissues, or organs is advancing toward clinical application to address the shortage of human donor organs for treating organ failure. However, this emerging technology carries the risk of transmitting pathogenic porcine microorganisms, particularly viruses. The recent transmission of a
[...] Read more.
Xenotransplantation using pig cells, tissues, or organs is advancing toward clinical application to address the shortage of human donor organs for treating organ failure. However, this emerging technology carries the risk of transmitting pathogenic porcine microorganisms, particularly viruses. The recent transmission of a porcine herpesvirus to the first human recipient of a pig heart highlights the urgent need for more rigorous screening of donor pigs. To identify potentially pathogenic porcine viruses, highly sensitive and specific detection methods are required. PCR-based techniques able to detect porcine cytomegalovirus/porcine roseolovirus (PCMV/PRV), hepatitis E virus (HEV), porcine circoviruses (PCV1-4), porcine lymphotropic herpesviruses (PLHV-1-3), porcine endogenous retroviruses (PERVs), porcine parvovirus (PPV), Torque teno sus viruses (TTSuV1,2), atypical porcine pestivirus (APPV) and SARS-CoV-2 were established. Immunological assays that detect antibodies as indirect indicators of infection were established for PCMV/PRV, HEV, PLHVs and PERVs. Since most veterinary laboratories focus on detecting viruses that are pathogenic to pigs and cause economic losses to the swine industry, screening for viruses relevant to xenotransplantation should be conducted in specialized virological diagnostic units. In this context, we present a complete collection of the newest and detailed protocols for comprehensive viral screening, along with guidance on how to implement these methods effectively.
Full article
(This article belongs to the Section Public Health Research)
►▼
Show Figures

Figure 1
Open AccessReview
Mechanisms of Resistance to CAR T-Cells and How to Overcome Them
by
Luca Legato, Matteo Bisio, Filippo Fasano, Corrado Benevolo Savelli, Carolina Secreto, Chiara Maria Dellacasa, Barbara Botto, Alessandro Busca, Marco Cerrano, Roberto Freilone and Mattia Novo
Methods Protoc. 2025, 8(5), 108; https://doi.org/10.3390/mps8050108 - 11 Sep 2025
Abstract
In the last few decades, chimeric antigen receptor (CAR) T-cell therapy has led to a paradigm shift in the treatment of hematological malignancies, including various subtypes of B-cell non-Hodgkin’s lymphoma, B-cell acute lymphoblastic leukemia, and multiple myeloma. However, most patients experience refractoriness to
[...] Read more.
In the last few decades, chimeric antigen receptor (CAR) T-cell therapy has led to a paradigm shift in the treatment of hematological malignancies, including various subtypes of B-cell non-Hodgkin’s lymphoma, B-cell acute lymphoblastic leukemia, and multiple myeloma. However, most patients experience refractoriness to CAR T-cells or relapse after treatment. Many efforts are underway to understand the mechanisms behind CAR T-cell failure, which are mainly related to CAR T-cell dysfunction, tumor-intrinsic resistance, an immunosuppressive tumor microenvironment, manufacturing issues, or patient-related factors. Several strategies are being developed to overcome these resistance mechanisms, including the engineering of more functional allogeneic CAR T-cell products, the targeting of alternative tumor antigens, and combination therapies with other drugs such as checkpoint inhibitors or small molecules to enhance CAR T-cell efficacy. In this review, we will provide an updated overview of the mechanisms of CAR T-cell failure and the therapeutic advances currently under development to address them.
Full article
(This article belongs to the Special Issue Current Methodology Advances in Cell Therapy Applications)
►▼
Show Figures

Figure 1
Open AccessProtocol
Compendium of Agrobacterium-Mediated Tissue Culture Transformation Methods of Various Solanaceae Species
by
Caterina Brancato, Najmeh Heusch and Kenneth Wayne Berendzen
Methods Protoc. 2025, 8(5), 107; https://doi.org/10.3390/mps8050107 - 11 Sep 2025
Abstract
The routine transformation and genetic modification of many plant species other than Arabidopsis thaliana is still an arduous task. In many cases, it is necessary to use special tissues or conditions performed under sterile tissue culture conditions. Nevertheless, this approach is often the
[...] Read more.
The routine transformation and genetic modification of many plant species other than Arabidopsis thaliana is still an arduous task. In many cases, it is necessary to use special tissues or conditions performed under sterile tissue culture conditions. Nevertheless, this approach is often the most expedient one, and streamlining protocols to maximize efficiency and minimize effort without sacrificing quality is paramount to today’s research agendas. The Solanaceae family tends to be amicable to tissue culture and relatively easy to transform. Here, we present our optimized, routine tissue culture protocols for the transformation of Nicotiana benthamiana, Nicotiana tabacum, Solanum tuberosum (potato), and Solanum lycopersicum (tomato). We highlight their commonalities and their differences, thus giving the researcher a framework for optimizing their own protocols in their laboratory if needed. Tissue culture transformation is still an important and dynamic field for the advancement of plant research in molecular genetics, physiology, and plant pathology, and will continue to be a viable and important resource into the future.
Full article
(This article belongs to the Section Tissue Engineering and Organoids)
►▼
Show Figures

Figure 1
Open AccessArticle
A Rapid LC–MS/MS Method for Quantification of Biogenic Amines in Meat: Validation and Application for Food Safety Monitoring
by
Giulia Rampazzo, Giacomo Depau, Giampiero Pagliuca, Elisa Zironi, Andrea Serraino, Federica Savini and Teresa Gazzotti
Methods Protoc. 2025, 8(5), 106; https://doi.org/10.3390/mps8050106 - 10 Sep 2025
Abstract
Biogenic amines (BAs) are nitrogenous compounds naturally present in protein-rich foods, whose accumulation may indicate spoilage and pose health risks. This study presents the development and validation of a rapid LC–MS/MS method for the simultaneous quantification of six BAs—putrescine (PUT), cadaverine (CAD), histamine
[...] Read more.
Biogenic amines (BAs) are nitrogenous compounds naturally present in protein-rich foods, whose accumulation may indicate spoilage and pose health risks. This study presents the development and validation of a rapid LC–MS/MS method for the simultaneous quantification of six BAs—putrescine (PUT), cadaverine (CAD), histamine (HIS), tyramine (TYR), spermidine (SPD), and spermine (SPM)—in meat products, without requiring derivatisation. Sample preparation was optimized to enhance extraction efficiency and reproducibility, using 0.5 M HCl and a double-centrifugation protocol to avoid matrix interference. Chromatographic separation was optimized using a C18 column and acidified ammonium formate/acetonitrile mobile phases. The method showed good linearity (R2 > 0.99), trueness between −20% and +20%, and acceptable precision (RSDr and RSDR ≤ 25%). Limits of quantification were established at 10 µg/g for all analytes. The method was applied to ten commercial meat samples, where PUT, TYR, and SPD were the most frequently detected amines. Although HIS and TYR levels were below toxicological thresholds for healthy individuals, one sample showed TYR levels potentially concerning for monoamine oxidase inhibitors -treated consumers. The Biogenic Amine Index (BAI) further supported product quality assessment, identifying early spoilage in selected cases. This method offers a rapid, robust and efficient tool for routine monitoring of BAs in meat products, supporting food safety and quality control initiatives.
Full article
(This article belongs to the Special Issue Analytical Methods in Natural Sciences and Archaeometry)
►▼
Show Figures

Figure 1

Journal Menu
► ▼ Journal Menu-
- MPs Home
- Aims & Scope
- Editorial Board
- Topical Advisory Panel
- Instructions for Authors
- Special Issues
- Topics
- Sections & Collections
- Article Processing Charge
- Indexing & Archiving
- Editor’s Choice Articles
- Most Cited & Viewed
- Journal Statistics
- Journal History
- Journal Awards
- Conferences
- Editorial Office
Journal Browser
► ▼ Journal BrowserHighly Accessed Articles
Latest Books
E-Mail Alert
News
Topics

Conferences
Special Issues
Special Issue in
MPs
Current Methodology Advances in Cell Therapy Applications
Guest Editors: Kejin Hu, Lucia Monaco, Philip HublitzDeadline: 31 December 2025
Special Issue in
MPs
Feature Papers in Methods and Protocols 2025
Guest Editor: Fernando AlbericioDeadline: 31 December 2025
Special Issue in
MPs
Spectroscopic Methods of Analysis
Guest Editors: Daniel Cozzolino, James Chapman, Aoife PowerDeadline: 20 January 2026
Special Issue in
MPs
Methods on Sport Biomechanics—2nd Edition
Guest Editors: Didier Pradon, Jean Slawinski, Arnaud FaupinDeadline: 31 January 2026
Topical Collections
Topical Collection in
MPs
Current Advances and Methodologies in Gene Editing
Collection Editors: Philip Hublitz, Antónia Monteiro
Topical Collection in
MPs
Green Chemistry
Collection Editors: Artur M. S. Silva, Diana Cláudia Gouveia Alves Pinto
Topical Collection in
MPs
Analytical Chemistry Methods and Protocols: From Standard Practices to New Sustainable Approaches
Collection Editors: Victoria Samanidou, Verónica Pino, Natasa Kalogiouri