Effects of Steaming on Sweet Potato Soluble Dietary Fiber: Content, Structure, and Lactobacillus Proliferation In Vitro
Abstract
1. Introduction
2. Materials and Methods
2.1. Materials
2.2. Cooking Treatment
2.3. SDF Determination
2.4. Morphological Observation
2.5. Preparation of Sweet Potato SDF
2.6. Characterization of Sweet Potato SDF
2.6.1. Chemical Components Analysis
2.6.2. Mw Determination
2.6.3. Monosaccharide Composition Analysis
2.6.4. FT-IR Analysis
2.7. Proliferation Potential of Sweet Potato SDF on Lactobacillus spp.
2.7.1. Growth Stimulation
2.7.2. SCFA Profile
2.8. Statistical Analysis
3. Results and Discussion
3.1. SDF Content
3.2. Morphological Characteristics
3.3. Characterization of Sweet Potato SDF
3.3.1. Chemical Components, Mw, and Monosaccharide Composition
3.3.2. FT-IR Spectra
3.4. Proliferation Effects of Sweet Potato SDF on Lactobacillus spp.
3.4.1. Growth Stimulation
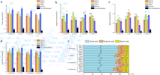
3.4.2. SCFA Profile
4. Conclusions
Author Contributions
Funding
Data Availability Statement
Conflicts of Interest
References
- FAO Food and Agriculture Data. Available online: https://www.fao.org/faostat/en/#data/QCL (accessed on 12 December 2022).
- Alam, M.K. A comprehensive review of sweet potato (Ipomoea batatas [L.] Lam): Revisiting the associated health benefits. Trends Food Sci. Technol. 2021, 115, 512–529. [Google Scholar] [CrossRef]
- Bie, N.; Duan, S.; Meng, M.; Guo, M.; Wang, C. Regulatory effect of non-starch polysaccharides from purple sweet potato on intestinal microbiota of mice with antibiotic-associated diarrhea. Food Funct. 2021, 12, 5563–5575. [Google Scholar] [CrossRef] [PubMed]
- Zou, J.-Y.; Xu, Y.; Wang, X.-H.; Jiang, Q.; Zhu, X.-M. Improvement of constipation in leukemia patients undergoing chemotherapy using sweet potato. Cancer Nurs. 2016, 39, 181–186. [Google Scholar] [CrossRef] [PubMed]
- CODEX Alimentarius Commission. Guidelines on Nutrition Labelling CXG 2-1985; CODEX: Rome, Italy, 2021. [Google Scholar]
- Dai, F.-J.; Chau, C.-F. Classification and regulatory perspectives of dietary fiber. J. Food Drug Anal. 2017, 25, 37–42. [Google Scholar] [CrossRef]
- Ye, S.; Shah, B.R.; Li, J.; Liang, H.; Zhan, F.; Geng, F.; Li, B. A critical review on interplay between dietary fibers and gut microbiota. Trends Food Sci. Technol. 2022, 124, 237–249. [Google Scholar] [CrossRef]
- Pathania, S.; Kaur, N. Utilization of fruits and vegetable by-products for isolation of dietary fibres and its potential application as functional ingredients. Bioact. Carbohydr. Diet. Fibre 2022, 27, 100295. [Google Scholar] [CrossRef]
- Reuter, G. The Lactobacillus and Bifidobacterium microflora of the human intestine: Composition and succession. Curr. Issues Intest. Microbiol. 2001, 2, 43–53. [Google Scholar]
- Heeney, D.D.; Gareau, M.G.; Marco, M.L. Intestinal Lactobacillus in health and disease, a driver or just along for the ride? Curr. Opin. Biotechnol. 2018, 49, 140–147. [Google Scholar] [CrossRef]
- Slover, C.M.; Danziger, L. Lactobacillus: A review. Clin. Microbiol. Newsl. 2008, 30, 23–27. [Google Scholar] [CrossRef]
- Turroni, F.; Ventura, M.; Buttó, L.F.; Duranti, S.; O’Toole, P.W.; Motherway, M.O.C.; Van Sinderen, D. Molecular dialogue between the human gut microbiota and the host: A Lactobacillus and Bifidobacterium perspective. Cell. Mol. Life Sci. 2014, 71, 183–203. [Google Scholar] [CrossRef]
- Kong, Y.; Olejar, K.J.; On, S.L.W.; Chelikani, V. The potential of Lactobacillus spp. for modulating oxidative stress in the gastrointestinal tract. Antioxidants 2020, 9, 610. [Google Scholar] [CrossRef]
- Liu, M.; Li, X.; Zhou, S.; Wang, T.T.Y.; Zhou, S.; Yang, K.; Li, Y.; Tian, J.; Wang, J. Dietary fiber isolated from sweet potato residues promotes a healthy gut microbiome profile. Food Funct. 2020, 11, 689–699. [Google Scholar] [CrossRef]
- Zhu, L.; Gao, M.; Li, H.; Deng, Z.-y.; Zhang, B.; Fan, Y. Effects of soluble dietary fiber from sweet potato dregs on the structures of intestinal flora in mice. Food Biosci. 2021, 40, 100880. [Google Scholar] [CrossRef]
- Basu, A.; Feng, D.; Planinic, P.; Ebersole, J.L.; Lyons, T.J.; Alexander, J.M. Dietary blueberry and soluble fiber supplementation reduces risk of gestational diabetes in women with obesity in a randomized controlled trial. J. Nutr. 2021, 151, 1128–1138. [Google Scholar] [CrossRef]
- Xu, T.; Wu, X.; Liu, J.; Sun, J.; Wang, X.; Fan, G.; Meng, X.; Zhang, J.; Zhang, Y. The regulatory roles of dietary fibers on host health via gut microbiota-derived short chain fatty acids. Curr. Opin. Pharmacol. 2022, 62, 36–42. [Google Scholar] [CrossRef]
- Han, X.; Yang, D.; Zhang, S.; Liu, X.; Zhao, Y.; Song, C.; Sun, Q. Characterization of insoluble dietary fiber from Pleurotus eryngii and evaluation of its effects on obesity-preventing or relieving effects via modulation of gut microbiota. J. Future Foods 2023, 3, 55–66. [Google Scholar] [CrossRef]
- Lu, X.; Li, N.; Qiao, X.; Qiu, Z.; Liu, P. Effects of thermal treatment on polysaccharide degradation during black garlic processing. LWT Food Sci. Technol. 2018, 95, 223–229. [Google Scholar] [CrossRef]
- Dhingra, D.; Michael, M.; Rajput, H.; Patil, R.T. Dietary fibre in foods: A review. J. Food Sci. Technol. 2012, 49, 255–266. [Google Scholar] [CrossRef]
- Fang, F.; He, Y.; Zhao, J.; Zhang, Y.; Chen, C.; He, H.; Wu, Q.; Hu, M.; Nie, S.; Xie, M.; et al. Effects of boiling and steaming process on dietary fiber components and in vitro fermentation characteristics of 9 kinds of whole grains. Food Res. Int. 2023, 164, 112328. [Google Scholar] [CrossRef]
- AOAC. Official Methods of Analysis of AOAC Intl; Association of Official Analytical Chemists: Gaithersburg, MD, USA, 2000. [Google Scholar]
- Li, P.; Zhu, L.; Li, X.; Wu, G.; Yang, D.; Qi, X.; Liu, T.; Zhang, H. Insight into the effect of fatty acid composition on the texture of French fries. J. Sci. Food Agric. 2022, 102, 2090–2099. [Google Scholar] [CrossRef]
- Dubois, M.; Gilles, K.A.; Hamilton, J.K.; Rebers, P.T.; Smith, F. Colorimetric method for determination of sugars and related substances. Anal. Chem. 1956, 28, 350–356. [Google Scholar] [CrossRef]
- Filisetti-Cozzi, T.M.; Carpita, N.C. Measurement of uronic acids without interference from neutral sugars. Anal. Biochem. 1991, 197, 157–162. [Google Scholar] [CrossRef] [PubMed]
- Hu, J.-L.; Nie, S.-P.; Li, C.; Xie, M.-Y. In vitro fermentation of polysaccharide from the seeds of Plantago asiatica L. by human fecal microbiota. Food Hydrocolloid 2013, 33, 384–392. [Google Scholar] [CrossRef]
- Guo, R.; Ai, L.; Cao, N.; Ma, J.; Wu, Y.; Wu, J.; Sun, X. Physicochemical properties and structural characterization of a galactomannan from Sophora alopecuroides L. seeds. Carbohydr. Polym. 2016, 140, 451–460. [Google Scholar] [CrossRef]
- Jumel, K.; Fiebrig, I.; Harding, S.E. Rapid size distribution and purity analysis of gastric mucus glycoproteins by size exclusion chromatography/multi angle laser light scattering. Int. J. Biol. Macromol. 1996, 18, 133–139. [Google Scholar] [CrossRef]
- Zhang, S.; Li, X.-Z. Inhibition of α-glucosidase by polysaccharides from the fruit hull of Camellia oleifera Abel. Carbohydr. Polym. 2015, 115, 38–43. [Google Scholar] [CrossRef]
- Wan, Y.J.; Hong, T.; Shi, H.F.; Yin, J.Y.; Koev, T.; Nie, S.P.; Gilbert, R.G.; Xie, M.Y. Probiotic fermentation modifies the structures of pectic polysaccharides from carrot pulp. Carbohydr. Polym. 2021, 251, 117116. [Google Scholar] [CrossRef]
- De Man, J.C.; Rogosa, M.; Sharpe, M.E. A medium for the cultivation of Lactobacilli. J. Appl. Bacteriol. 1960, 23, 130–135. [Google Scholar] [CrossRef]
- Zhao, Z.; Liu, W.; Pi, X. In Vitro Effects of stachyose on the human gut microbiota. Starch-Stärke 2021, 73, 2100029. [Google Scholar] [CrossRef]
- Dueñas, M.; Sarmento, T.; Aguilera, Y.; Benitez, V.; Mollá, E.; Esteban, R.M.; Martín-Cabrejas, M.A. Impact of cooking and germination on phenolic composition and dietary fibre fractions in dark beans (Phaseolus vulgaris L.) and lentils (Lens culinaris L.). LWT Food Sci. Technol. 2016, 66, 72–78. [Google Scholar] [CrossRef]
- Dong, J.-L.; Yang, M.; Shen, R.-L.; Zhai, Y.-F.; Yu, X.; Wang, Z. Effects of thermal processing on the structural and functional properties of soluble dietary fiber from whole grain oats. Food Sci. Technol. Int. 2018, 25, 282–294. [Google Scholar] [CrossRef]
- Garcia-Amezquita, L.E.; Tejada-Ortigoza, V.; Serna-Saldivar, S.O.; Welti-Chanes, J. Dietary fiber concentrates from fruit and vegetable by-products: Processing, modification, and application as functional ingredients. Food Bioprocess Technol. 2018, 11, 1439–1463. [Google Scholar] [CrossRef]
- García-Segovia, P.; Andrés-Bello, A.; Martínez-Monzó, J. Textural properties of potatoes (Solanum tuberosum L., cv. Monalisa) as affected by different cooking processes. J. Food Eng. 2008, 88, 28–35. [Google Scholar] [CrossRef]
- Bai, Y.-P.; Zhou, H.-M.; Zhu, K.-R.; Li, Q. Effect of thermal processing on the molecular, structural, and antioxidant characteristics of highland barley β-glucan. Carbohydr. Polym. 2021, 271, 118416. [Google Scholar] [CrossRef]
- Zhen, Y.; Zhang, T.; Jiang, B.; Chen, J. Purification and characterization of resistant dextrin. Foods 2021, 10, 185. [Google Scholar] [CrossRef]
- Knapp, B.K.; Parsons, C.M.; Bauer, L.L.; Swanson, K.S.; Fahey, G.C., Jr. Soluble fiber dextrins and pullulans vary in extent of hydrolytic digestion in vitro and in energy value and attenuate glycemic and insulinemic responses in dogs. J. Agric. Food. Chem. 2010, 58, 11355–11363. [Google Scholar] [CrossRef]
- Luo, S.-Z.; Wu, X.-Z.; Xu, P.-L.; Pan, L.-H.; Zheng, Z.; Cao, L.-L.; Zhao, Y.-Y.; Jiang, S.-T. Enzyme-resistant dextrin from Chinese yam starch for potential application in beverage industry: Preparation, physicochemical properties and in vitro digestion. Curr. Top. Nutraceutical Res. 2019, 17, 140–147. [Google Scholar]
- Qi, B.; Moore, K.G.; Orchard, J. A Comparison of two methods and the effect of cooking time on the extractability of pectin from the cell walls of cooking banana. LWT Food Sci. Technol. 2000, 33, 369–373. [Google Scholar] [CrossRef]
- Penner, M.H.; Kim, S. Nonstarch polysaccharide fractions of raw, processed and cooked carrots. J. Food Sci. 1991, 56, 1593–1596. [Google Scholar] [CrossRef]
- Sun-Waterhouse, D.; Smith, B.G.; O’Connor, C.J.; Melton, L.D. Effect of raw and cooked onion dietary fibre on the antioxidant activity of ascorbic acid and quercetin. Food Chem. 2008, 111, 580–585. [Google Scholar] [CrossRef]
- Heinze, T.; Liebert, T.; Koschella, A. Esterification of Polysaccharides; Springer Science & Business Media: Berlin/Heidelberg, Germany, 2006. [Google Scholar]
- Tao, H.; Jun-Yi, Y.; Shao-Ping, N.; Ming-Yong, X. Applications of infrared spectroscopy in polysaccharide structural analysis: Progress, challenge and perspective. Food Chem. X 2021, 12, 100168. [Google Scholar]
- Szymańska-Chargot, M.; Chylińska, M.; Kruk, B.; Zdunek, A. Combining FT-IR spectroscopy and multivariate analysis for qualitative and quantitative analysis of the cell wall composition changes during apples development. Carbohydr. Polym. 2015, 115, 93–103. [Google Scholar] [CrossRef] [PubMed]
- Liu, X.; Renard, C.M.G.C.; Bureau, S.; Le Bourvellec, C. Revisiting the contribution of ATR-FTIR spectroscopy to characterize plant cell wall polysaccharides. Carbohydr. Polym. 2021, 262, 117935. [Google Scholar] [CrossRef] [PubMed]
- Lin, L.; Zhu, Y.; Li, C.; Liu, L.; Surendhiran, D.; Cui, H. Antibacterial activity of PEO nanofibers incorporating polysaccharide from dandelion and its derivative. Carbohydr. Polym. 2018, 198, 225–232. [Google Scholar] [CrossRef]
- Slima, S.B.; Ktari, N.; Trabelsi, I.; Moussa, H.; Makni, I.; Salah, R.B. Purification, characterization and antioxidant properties of a novel polysaccharide extracted from Sorghum bicolor (L.) seeds in sausage. Int. J. Biol. Macromol. 2018, 106, 168–178. [Google Scholar] [CrossRef]
- Chen, Z.; Zhang, D.-N.; Zhu, Q.; Yang, Q.-H.; Han, Y.-B. Purification, preliminary characterization and in vitro immunomodulatory activity of tiger lily polysaccharide. Carbohydr. Polym. 2014, 106, 217–222. [Google Scholar] [CrossRef]
- Chen, F.; Huang, G. Antioxidant activity of polysaccharides from different sources of ginseng. Int. J. Biol. Macromol. 2019, 125, 906–908. [Google Scholar] [CrossRef]
- Zhang, J.; Wen, C.; Chen, M.; Gu, J.; Zhou, J.; Duan, Y.; Zhang, H.; Ma, H. Antioxidant activities of Sagittaria sagittifolia L. polysaccharides with subcritical water extraction. Int. J. Biol. Macromol. 2019, 134, 172–179. [Google Scholar] [CrossRef]
- Bai, Y.; Shi, Y.-C. Chemical structures in pyrodextrin determined by nuclear magnetic resonance spectroscopy. Carbohydr. Polym. 2016, 151, 426–433. [Google Scholar] [CrossRef]
- Zalán, Z.; Hudáček, J.; Štětina, J.; Chumchalová, J.; Halász, A. Production of organic acids by Lactobacillus strains in three different media. Eur. Food Res. Technol. 2009, 230, 395. [Google Scholar] [CrossRef]
- Özcelik, S.; Kuley, E.; Özogul, F. Formation of lactic, acetic, succinic, propionic, formic and butyric acid by lactic acid bacteria. LWT Food Sci. Technol. 2016, 73, 536–542. [Google Scholar] [CrossRef]
- Nagpal, R.; Kaur, A. Synbiotic Effect of Various Prebiotics on In Vitro Activities of Probiotic Lactobacilli. Ecol. Food Nutr. 2011, 50, 63–68. [Google Scholar] [CrossRef]
- Karam, N.E.; Belarbi, A. Detection of polygalacturonases and pectin esterases in lactic acid bacteria. World J. Microbiol. Biotechnol. 1995, 11, 559–563. [Google Scholar] [CrossRef]
- Hughes, S.A.; Shewry, P.R.; Li, L.; Gibson, G.R.; Sanz, M.L.; Rastall, R.A. In vitro fermentation by human fecal microflora of wheat arabinoxylans. J. Agric. Food. Chem. 2007, 55, 4589–4595. [Google Scholar] [CrossRef]
- Chen, P.; You, Q.; Li, X.; Chang, Q.; Zhang, Y.; Zheng, B.; Hu, X.; Zeng, H. Polysaccharide fractions from Fortunella margarita affect proliferation of Bifidobacterium adolescentis ATCC 15703 and undergo structural changes following fermentation. Int. J. Biol. Macromol. 2019, 123, 1070–1078. [Google Scholar] [CrossRef]
- Huang, F.; Liu, H.; Zhang, R.; Dong, L.; Lei, L.; Yongxuan, M.; Xuchao, J.; Wang, G.; Zhang, M. Physicochemical properties and prebiotic activities of polysaccharides from longan pulp based on different extraction techniques. Carbohydr. Polym. 2019, 206, 344–351. [Google Scholar] [CrossRef]
- Nazzaro, F.; Fratianni, F.; Orlando, P.; Coppola, R. Biochemical Traits, Survival and biological properties of the probiotic Lactobacillus plantarum grown in the presence of prebiotic inulin and pectin as energy source. Pharmaceuticals 2012, 5, 481–492. [Google Scholar] [CrossRef]
- Gamonpilas, C.; Buathongjan, C.; Sangwan, W.; Rattanaprasert, M.; Weizman, K.C.; Klomtun, M.; Phonsatta, N.; Methacanon, P. Production of low molecular weight pectins via electron beam irradiation and their potential prebiotic functionality. Food Hydrocolloid 2021, 113, 106551. [Google Scholar] [CrossRef]
- Spina, L.; Cavallaro, F.; Fardowza, N.I.; Lagoussis, P.; Bona, D.; Ciscato, C.; Rigante, A.; Vecchi, M. Butyric acid: Pharmacological aspects and routes of administration. Dig. Liver Dis. Suppl. 2007, 1, 7–11. [Google Scholar] [CrossRef]
- Al-Lahham, S.A.H.; Peppelenbosch, M.P.; Roelofsen, H.; Vonk, R.J.; Venema, K. Biological effects of propionic acid in humans; metabolism, potential applications and underlying mechanisms. Biochim. Biophys. Acta (BBA)-Mol. Cell Biol. Lipids 2010, 1801, 1175–1183. [Google Scholar] [CrossRef]
- Ríos-Covián, D.; Ruas-Madiedo, P.; Margolles, A.; Gueimonde, M.; de los Reyes-Gavilán, C.G.; Salazar, N. Intestinal short chain fatty acids and their link with diet and human health. Front. Microbiol. 2016, 7, 185. [Google Scholar] [CrossRef] [PubMed]
- Tedelind, S.; Westberg, F.; Kjerrulf, M.; Vidal, A. Anti-inflammatory properties of the short-chain fatty acids acetate and propionate: A study with relevance to inflammatory bowel disease. World J. Gastroenterol. 2007, 13, 2826–2832. [Google Scholar] [CrossRef] [PubMed]
- Kim, K.; Kwon, O.; Ryu, T.Y.; Jung, C.R.; Kim, J.; Min, J.K.; Kim, D.S.; Son, M.Y.; Cho, H.S. Propionate of a microbiota metabolite induces cell apoptosis and cell cycle arrest in lung cancer. Mol. Med. Rep. 2019, 20, 1569–1574. [Google Scholar] [CrossRef] [PubMed]
- Huang, S.; Gao, Y.; Wang, Z.; Yang, X.; Wang, J.; Zheng, N. Anti-inflammatory actions of acetate, propionate, and butyrate in fetal mouse jejunum cultures ex vivo and immature small intestinal cells in vitro. Food Sci. Nutr. 2022, 10, 564–576. [Google Scholar] [CrossRef]







| Item | SDF-S | SDF-F |
|---|---|---|
| Neutral carbohydrate (g/100 g) | 59.31 ± 0.73 a | 46.83 ± 0.63 b |
| Uronic acid (g/100 g) | 25.36 ± 0.48 a | 9.60 ± 0.14 b |
| Total carbohydrate (g/100 g) | 84.68 ± 0.64 a | 56.43 ± 0.76 b |
| Iodine reactions | Negative | Negative |
| Molecular weight (kDa) | 5.32 | 28.79 |
| Mw/Mn | 1.61 | 1.35 |
| Monosaccharide composition (g/100 g) | ||
| Glc | 91.88 | 95.73 |
| Gal | 3.14 | 1.77 |
| Ara | 0.89 | 0.53 |
| Rha | 0.65 | 0.36 |
| Man | 0.42 | 0.89 |
| Rib | 0.09 | 0.12 |
| Fuc | 0.12 | not detected |
| GlcA | 0.14 | 0.26 |
| GalA | 2.66 | 0.34 |
| OD600 | pH | |||||||
|---|---|---|---|---|---|---|---|---|
| SDF-S | SDF-F | Inulin | Glucose | SDF-S | SDF-F | Inulin | Glucose | |
| L. plantarum | 1.17 ± 0.03 ab | 1.46 ± 0.03 a | 0.92 ± 0.03 b | 1.19 ± 0.10 ab | 4.57 ± 0.08 ab | 4.35 ± 0.01 b | 4.82 ± 0.04 a | 4.22 ± 0.20 b |
| L. reuteri | 1.44 ± 0.02 ab | 1.62 ± 0.02 a | 0.95 ± 0.01 c | 1.30 ± 0.02 bc | 4.86 ± 0.01 ab | 4.54 ± 0.01 bc | 5.08 ± 0.04 a | 4.41 ± 0.01 c |
| L. acidophilus | 1.50 ± 0.02 ab | 1.61 ± 0.02 a | 1.17 ± 0.05 c | 1.35 ± 0.03 bc | 4.32 ± 0.01 ab | 4.32 ± 0.01 ab | 4.47 ± 0.01 a | 4.28 ± 0.03 b |
| L. rhamnosus | 1.26 ± 0.02 ab | 1.54 ± 0.03 a | 0.94 ± 0.01 b | 1.26 ± 0.02 ab | 4.59 ± 0.01 ab | 4.54 ± 0.01 bc | 5.24 ± 0.02 a | 4.49 ± 0.01 c |
| Carbohydrate Source | Utilization Ratio (%) | |||
|---|---|---|---|---|
| L. plantarum | L. reuteri | L. acidophilus | L. rhamnosus | |
| SDF-S | 83.41 ± 0.15 c | 86.83 ± 0.14 c | 89.09 ± 0.52 c | 92.11 ± 0.50 c |
| SDF-F | 90.08 ± 1.27 b | 93.50 ± 0.63 b | 90.92 ± 0.76 b | 95.16 ± 0.60 b |
| Glucose | 96.03 ± 0.52 a | 97.22 ± 0.16 a | 94.43 ± 0.48 a | 96.89 ± 0.48 a |
| Inulin | 47.03 ± 0.77 d | 58.91 ± 2.34 d | 79.59 ± 0.76 d | 55.50 ± 0.65 d |
Disclaimer/Publisher’s Note: The statements, opinions and data contained in all publications are solely those of the individual author(s) and contributor(s) and not of MDPI and/or the editor(s). MDPI and/or the editor(s) disclaim responsibility for any injury to people or property resulting from any ideas, methods, instructions or products referred to in the content. |
© 2023 by the authors. Licensee MDPI, Basel, Switzerland. This article is an open access article distributed under the terms and conditions of the Creative Commons Attribution (CC BY) license (https://creativecommons.org/licenses/by/4.0/).
Share and Cite
Zhang, Z.; Liu, B.; Liu, X.; Hu, W.; Zhang, C.; Guo, Y.; Wu, W. Effects of Steaming on Sweet Potato Soluble Dietary Fiber: Content, Structure, and Lactobacillus Proliferation In Vitro. Foods 2023, 12, 1620. https://doi.org/10.3390/foods12081620
Zhang Z, Liu B, Liu X, Hu W, Zhang C, Guo Y, Wu W. Effects of Steaming on Sweet Potato Soluble Dietary Fiber: Content, Structure, and Lactobacillus Proliferation In Vitro. Foods. 2023; 12(8):1620. https://doi.org/10.3390/foods12081620
Chicago/Turabian StyleZhang, Zhiguo, Buyu Liu, Xingquan Liu, Weiwei Hu, Chengcheng Zhang, Yang Guo, and Weicheng Wu. 2023. "Effects of Steaming on Sweet Potato Soluble Dietary Fiber: Content, Structure, and Lactobacillus Proliferation In Vitro" Foods 12, no. 8: 1620. https://doi.org/10.3390/foods12081620
APA StyleZhang, Z., Liu, B., Liu, X., Hu, W., Zhang, C., Guo, Y., & Wu, W. (2023). Effects of Steaming on Sweet Potato Soluble Dietary Fiber: Content, Structure, and Lactobacillus Proliferation In Vitro. Foods, 12(8), 1620. https://doi.org/10.3390/foods12081620

