Apoptosis-Inducing Effects of Short-Chain Fatty Acids-Rich Fermented Pistachio Milk in Human Colon Carcinoma Cells
Abstract
1. Introduction
2. Materials and Methods
2.1. Materials and Chemicals
2.2. Lactic Acid Bacteria Strains
2.3. Preparation of Pistachio Milk
2.4. Proximate Composition Analysis
2.5. Fermentation of Pistachio Milk
2.6. Preparation of Supernatants for Pistachio Milk and Fermented Pistachio Milk
2.7. Measurements of Acidification Kinetics Parameters
2.8. Gas Chromatography (GC) Analysis
2.9. Cell Culture and Treatments
2.10. Cytotoxicity Assay
2.11. Cell Morphologic Observation
2.12. Annexin V/Propidium Iodide Assay for Determination of Apoptosis
2.13. Western Blot Analysis for Determination of Protein Expression Level of Microtubule- and Apoptosis-Related Markers
2.14. Immunofluorescence Microscopy for Evaluation of Microtubules and Apoptosis
2.15. Statistical Analysis
3. Results
3.1. Proximate Composition of Pistachio, Pistachio Milk, and Bovine Milk
3.2. Changes of pH and Acidification Kinetics of Fermented Pistachio Milks
3.3. Concentrations of SCFAs and Lactate in Pistachio Milk and Fermented Pistachio Milk
3.4. Cytotoxicity and Morphological Changes in Human Colon Carcinoma Cells (Caco-2 cells) Treated with Fermented Pistachio Milk, Acetate, and Lactate
3.5. Determination of Apoptosis in Caco-2 Cells Treated with Fermented Pistachio Milk, Acetate, and Lactate
3.6. Evaluation of α-tubulin Protein Expression in Caco-2 Cells Treated with Fermented Pistachio Milk, Acetate, and Lactate
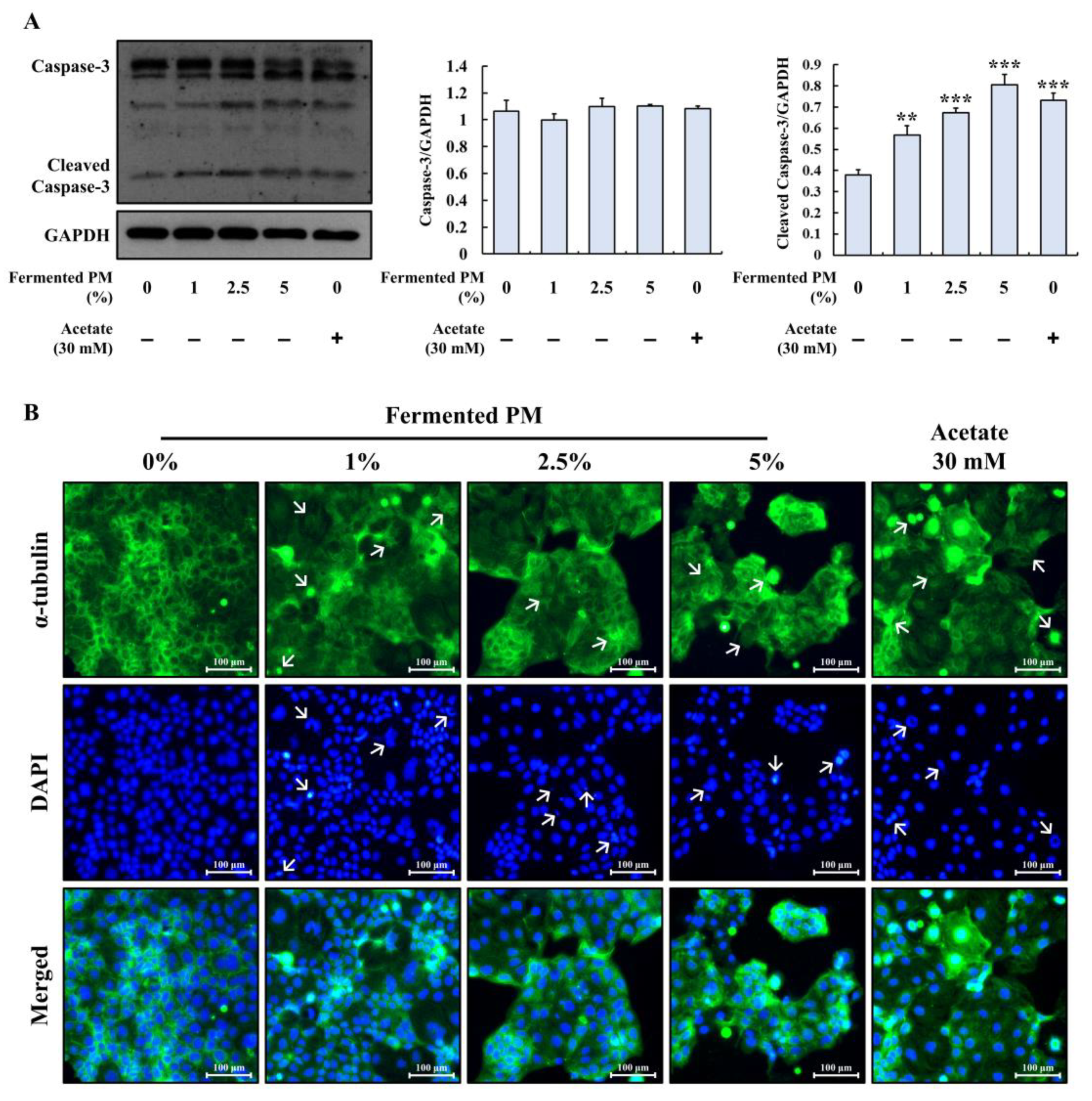
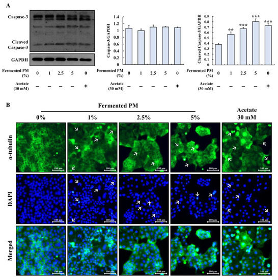
3.7. Determination of Apoptosis through Activated Caspase-3 and Disruption of α-tubulin in Caco-2 Cells Treated with Fermented Pistachio Milk and Acetate
4. Discussion
5. Conclusions
Supplementary Materials
Author Contributions
Funding
Data Availability Statement
Conflicts of Interest
References
- Aydar, E.F.; Tutuncu, S.; Ozcelik, B. Plant-based milk substitutes: Bioactive compounds, conventional and novel processes, bioavailability studies, and health effects. J. Funct. Foods 2020, 70, 103975. [Google Scholar] [CrossRef]
- Silva, A.R.; Silva, M.M.; Ribeiro, B.D. Health issues and technological aspects of plant-based alternative milk. Food Res. Int. 2020, 131, 108972. [Google Scholar] [CrossRef]
- Springmann, M.; Clark, M.; Mason-D’Croz, D.; Wiebe, K.; Bodirsky, B.L.; Lassaletta, L.; De Vries, W.; Vermeulen, S.J.; Herrero, M.; Carlson, K.M. Options for keeping the food system within environmental limits. Nature 2018, 562, 519–525. [Google Scholar] [CrossRef] [PubMed]
- Haas, R.; Schnepps, A.; Pichler, A.; Meixner, O. Cow milk versus plant-based milk substitutes: A comparison of product image and motivational structure of consumption. Sustainability 2019, 11, 5046. [Google Scholar] [CrossRef]
- Alcorta, A.; Porta, A.; Tárrega, A.; Alvarez, M.D.; Vaquero, M.P. Foods for plant-based diets: Challenges and innovations. Foods 2021, 10, 293. [Google Scholar] [CrossRef] [PubMed]
- Zujko, M.E.; Witkowska, A.M. Antioxidant potential and polyphenol content of beverages, chocolates, nuts, and seeds. Int. J. Food Prop. 2014, 17, 86–92. [Google Scholar] [CrossRef]
- Fructuoso, I.; Romão, B.; Han, H.; Raposo, A.; Ariza-Montes, A.; Araya-Castillo, L.; Zandonadi, R.P. An overview on nutritional aspects of plant-based beverages used as substitutes for cow’s milk. Nutrients 2021, 13, 2650. [Google Scholar] [CrossRef]
- Pua, A.; Tang, V.C.Y.; Goh, R.M.V.; Sun, J.; Lassabliere, B.; Liu, S.Q. Ingredients, Processing, and Fermentation: Addressing the Organoleptic Boundaries of Plant-Based Dairy Analogues. Foods 2022, 11, 875. [Google Scholar] [CrossRef]
- Kashaninejad, M.; Tabil, L. Pistachio (Pistacia vera L.). In Postharvest Biology and Technology of Tropical and Subtropical Fruits; Elsevier: Amsterdam, The Netherlands, 2011; pp. 218–247e. [Google Scholar]
- Mandalari, G.; Barreca, D.; Gervasi, T.; Roussell, M.A.; Klein, B.; Feeney, M.J.; Carughi, A. Pistachio Nuts (Pistacia vera L.): Production, Nutrients, Bioactives and Novel Health Effects. Plants 2021, 11, 18. [Google Scholar] [CrossRef]
- Shakerardekani, A.; Karim, R.; Vaseli, N. The effect of processing variables on the quality and acceptability of pistachio milk. J. Food Process. Preserv. 2013, 37, 541–545. [Google Scholar] [CrossRef]
- Pakzadeh, R.; Goli, S.A.H.; Abdollahi, M.; Varshosaz, J. Formulation optimization and impact of environmental and storage conditions on physicochemical stability of pistachio milk. J. Food Meas. Charact. 2021, 15, 4037–4050. [Google Scholar] [CrossRef]
- Emadzadeh, B.; Razavi, S.; Mahallati, M.N. Effects of fat replacers and sweeteners on the time-dependent rheological characteristics and emulsion stability of low-calorie pistachio butter: A response surface methodology. Food Bioprocess Technol. 2012, 5, 1581–1591. [Google Scholar] [CrossRef]
- Shakerardekani, A.; Karim, R.; Ghazali, H.M.; Chin, N.L. Oxidative stability of pistachio (Pistacia vera L.) paste and spreads. J. Am. Oil Chem. Soc. 2015, 92, 1015–1021. [Google Scholar] [CrossRef]
- Dreher, M.L. Pistachio nuts: Composition and potential health benefits. Nutr. Rev. 2012, 70, 234–240. [Google Scholar] [CrossRef]
- Tangyu, M.; Muller, J.; Bolten, C.J.; Wittmann, C. Fermentation of plant-based milk alternatives for improved flavour and nutritional value. Appl. Microbiol. Biotechnol. 2019, 103, 9263–9275. [Google Scholar] [CrossRef]
- Kittibunchakul, S.; Yuthaworawit, N.; Whanmek, K.; Suttisansanee, U.; Santivarangkna, C. Health beneficial properties of a novel plant-based probiotic drink produced by fermentation of brown rice milk with GABA-producing Lactobacillus pentosus isolated from Thai pickled weed. J. Funct. Foods 2021, 86, 104710. [Google Scholar] [CrossRef]
- Choudhary, S.; Singh, M.; Sharma, D.; Attri, S.; Sharma, K.; Goel, G. Principal component analysis of stimulatory effect of synbiotic combination of indigenous probiotic and inulin on antioxidant activity of soymilk. Probiotics Antimicrob. Proteins 2019, 11, 813–819. [Google Scholar] [CrossRef]
- Schlörmann, W.; Birringer, M.; Lochner, A.; Lorkowski, S.; Richter, I.; Rohrer, C.; Glei, M. In vitro fermentation of nuts results in the formation of butyrate and c9, t11 conjugated linoleic acid as chemopreventive metabolites. Eur. J. Nutr. 2016, 55, 2063–2073. [Google Scholar] [CrossRef]
- Rasika, D.M.; Vidanarachchi, J.K.; Rocha, R.S.; Balthazar, C.F.; Cruz, A.G.; Sant’Ana, A.S.; Ranadheera, C.S. Plant-based milk substitutes as emerging probiotic carriers. Curr. Opin. Food Sci. 2021, 38, 8–20. [Google Scholar] [CrossRef]
- Cui, L.; Chang, S.K.; Nannapaneni, R. Comparative studies on the effect of probiotic additions on the physicochemical and microbiological properties of yoghurt made from soymilk and cow’s milk during refrigeration storage (R2). Food Control 2021, 119, 107474. [Google Scholar] [CrossRef]
- Gupta, S.; Abu-Ghannam, N. Probiotic fermentation of plant based products: Possibilities and opportunities. Crit. Rev. Food Sci. Nutr. 2012, 52, 183–199. [Google Scholar] [CrossRef] [PubMed]
- LeBlanc, J.G.; Chain, F.; Martín, R.; Bermúdez-Humarán, L.G.; Courau, S.; Langella, P. Beneficial effects on host energy metabolism of short-chain fatty acids and vitamins produced by commensal and probiotic bacteria. Microb. Cell Factories 2017, 16, 1–10. [Google Scholar] [CrossRef]
- Chang, Y.; Jeong, C.; Cheng, W.; Choi, Y.; Shin, D.; Lee, S.; Han, S. Quality characteristics of yogurts fermented with short-chain fatty acid-producing probiotics and their effects on mucin production and probiotic adhesion onto human colon epithelial cells. J. Dairy Sci. 2021, 104, 7415–7425. [Google Scholar] [CrossRef] [PubMed]
- Markowiak-Kopeć, P.; Śliżewska, K. The effect of probiotics on the production of short-chain fatty acids by human intestinal microbiome. Nutrients 2020, 12, 1107. [Google Scholar] [CrossRef] [PubMed]
- Araújo, J.R.; Gonçalves, P.; Martel, F. Chemopreventive effect of dietary polyphenols in colorectal cancer cell lines. Nutr. Res. 2011, 31, 77–87. [Google Scholar] [CrossRef]
- Song, M.; Chan, A.T.; Sun, J. Influence of the gut microbiome, diet, and environment on risk of colorectal cancer. Gastroenterology 2020, 158, 322–340. [Google Scholar] [CrossRef]
- Tasdemir, S.S.; Sanlier, N. An insight into the anticancer effects of fermented foods: A review. J. Funct. Foods 2020, 75, 104281. [Google Scholar] [CrossRef]
- Khan, I.; Kang, S.C. Apoptotic activity of Lactobacillus plantarum DGK-17-fermented soybean seed extract in human colon cancer cells via ROS–JNK signaling pathway. J. Food Sci. 2017, 82, 1475–1483. [Google Scholar] [CrossRef]
- Zeng, H.; Hamlin, S.K.; Safratowich, B.D.; Cheng, W.-H.; Johnson, L.K. Superior inhibitory efficacy of butyrate over propionate and acetate against human colon cancer cell proliferation via cell cycle arrest and apoptosis: Linking dietary fiber to cancer prevention. Nutr. Res. 2020, 83, 63–72. [Google Scholar] [CrossRef]
- KB, A.; Madhavan, A.; TR, R.; Thomas, S.; Nisha, P. Short chain fatty acids enriched fermentation metabolites of soluble dietary fibre from Musa paradisiaca drives HT29 colon cancer cells to apoptosis. PLoS ONE 2019, 14, e0216604. [Google Scholar]
- Caicedo-Lopez, L.H.; Cuellar-Nuñez, M.L.; Luzardo-Ocampo, I.; Campos-Vega, R.; Lóarca-Piña, G. Colonic metabolites from digested Moringa oleifera leaves induced HT-29 cell death via apoptosis, necrosis, and autophagy. Int. J. Food Sci. Nutr. 2021, 72, 485–498. [Google Scholar] [CrossRef] [PubMed]
- Fattahi, Y.; Heidari, H.R.; Khosroushahi, A.Y. Review of short-chain fatty acids effects on the immune system and cancer. Food Biosci. 2020, 38, 100793. [Google Scholar] [CrossRef]
- Kilner, J.; Corfe, B.M.; Wilkinson, S.J. Modelling the microtubule: Towards a better understanding of short-chain fatty acid molecular pharmacology. Mol. BioSystems 2011, 7, 975–983. [Google Scholar] [CrossRef] [PubMed]
- van der Beek, C.M.; Dejong, C.H.; Troost, F.J.; Masclee, A.A.; Lenaerts, K. Role of short-chain fatty acids in colonic inflammation, carcinogenesis, and mucosal protection and healing. Nutr. Rev. 2017, 75, 286–305. [Google Scholar] [CrossRef]
- Kilner, J.; Waby, J.S.; Chowdry, J.; Khan, A.Q.; Noirel, J.; Wright, P.C.; Corfe, B.M.; Evans, C.A. A proteomic analysis of differential cellular responses to the short-chain fatty acids butyrate, valerate and propionate in colon epithelial cancer cells. Mol. BioSystems 2012, 8, 1146–1156. [Google Scholar] [CrossRef]
- Seo, K.-S.; Kim, H.; Hong, T.-H.; Kim, J.-S.; Song, K.-S.; Yun, E.-J.; Park, J.-H.; Jung, Y.-H.; Park, J.-I.; Kweon, G.R. Apicularen A acetate induces cell death via AIF translocation and disrupts the microtubule network by down-regulating tubulin in HM7 human colon cancer cells. Biochem. Biophys. Res. Commun. 2013, 434, 634–640. [Google Scholar] [CrossRef]
- Byun, S.; Shin, S.H.; Park, J.; Lim, S.; Lee, E.; Lee, C.; Sung, D.; Farrand, L.; Lee, S.R.; Kim, K.H. Sulforaphene suppresses growth of colon cancer-derived tumors via induction of glutathione depletion and microtubule depolymerization. Mol. Nutr. Food Res. 2016, 60, 1068–1078. [Google Scholar] [CrossRef]
- Kumar, A.; Singh, B.; Sharma, P.R.; Bharate, S.B.; Saxena, A.K.; Mondhe, D. A novel microtubule depolymerizing colchicine analogue triggers apoptosis and autophagy in HCT-116 colon cancer cells. Cell Biochem. Funct. 2016, 34, 69–81. [Google Scholar] [CrossRef]
- Venkatachalam, M.; Sathe, S.K. Chemical composition of selected edible nut seeds. J. Agric. Food Chem. 2006, 54, 4705–4714. [Google Scholar] [CrossRef]
- Cappozzo, J.C.; Koutchma, T.; Barnes, G. Chemical characterization of milk after treatment with thermal (HTST and UHT) and nonthermal (turbulent flow ultraviolet) processing technologies. J. Dairy Sci. 2015, 98, 5068–5079. [Google Scholar] [CrossRef]
- Cunniff, P. Official Methods of Analysis of the Association of Official Analytical Chemists (AOAC), 16th ed.; Association of Official Analytical Chemists: Arlington, VA, USA, 1995. [Google Scholar]
- Helrich, K. Official Methods of Analysis of the Association of Official Analytical Chemists (AOAC), 15th ed.; Association of Official Analytical Chemists: Arlington, VA, USA, 1990. [Google Scholar]
- Fernando, W.M.A.D.B.; Brennan, C.S.; Flint, S.; Ranaweera, K.K.D.S.; Bamunuarachchi, A.; Morton, H.R. Enhancement of short chain fatty acid formation by pure cultures of probiotics on rice fibre. Int. J. Food Sci. Technol. 2010, 45, 690–696. [Google Scholar] [CrossRef]
- Jeong, C.H.; Ryu, H.; Zhang, T.; Lee, C.H.; Seo, H.G.; Han, S.G. Green tea powder supplementation enhances fermentation and antioxidant activity of set-type yogurt. Food Sci. Biotechnol. 2018, 27, 1419–1427. [Google Scholar] [CrossRef] [PubMed]
- Nowak, A.; Sójka, M.; Klewicka, E.; Lipinska, L.; Klewicki, R.; Kołodziejczyk, K. Ellagitannins from Rubus idaeus L. exert geno-and cytotoxic effects against human colon adenocarcinoma cell line Caco-2. J. Agric. Food Chem. 2017, 65, 2947–2955. [Google Scholar] [CrossRef]
- Kwon, H.-C.; Sohn, H.; Kim, D.-H.; Jeong, C.-H.; Kim, D.-W.; Han, S.-G. Effects of flutriafol fungicide on the lipid accumulation in human liver cells and rat liver. Foods 2021, 10, 1346. [Google Scholar] [CrossRef] [PubMed]
- Jeong, C.H.; Cheng, W.N.; Bae, H.; Lee, K.W.; Han, S.M.; Petriello, M.C.; Lee, H.G.; Seo, H.G.; Han, S.G. Bee venom decreases LPS-induced inflammatory responses in bovine mammary epithelial cells. J. Microbiol. Biotechnol. 2017, 27, 1827–1836. [Google Scholar] [CrossRef] [PubMed]
- Bulló, M.; Juanola-Falgarona, M.; Hernández-Alonso, P.; Salas-Salvadó, J. Nutrition attributes and health effects of pistachio nuts. Br. J. Nutr. 2015, 113, S79–S93. [Google Scholar] [CrossRef] [PubMed]
- McClements, D.J.; Newman, E.; McClements, I.F. Plant-based milks: A review of the science underpinning their design, fabrication, and performance. Compr. Rev. Food Sci. Food Saf. 2019, 18, 2047–2067. [Google Scholar] [CrossRef]
- Rincon, L.; Botelho, R.B.A.; de Alencar, E.R. Development of novel plant-based milk based on chickpea and coconut. LWT-Food Sci. Technol. 2020, 128, 109479. [Google Scholar] [CrossRef]
- Chalupa-Krebzdak, S.; Long, C.J.; Bohrer, B.M. Nutrient density and nutritional value of milk and plant-based milk alternatives. Int. Dairy J. 2018, 87, 84–92. [Google Scholar] [CrossRef]
- Wang, F.; Chen, M.; Luo, R.; Huang, G.; Wu, X.; Zheng, N.; Zhang, Y.; Wang, J. Fatty acid profiles of milk from Holstein cows, Jersey cows, buffalos, yaks, humans, goats, camels, and donkeys based on gas chromatography–mass spectrometry. J. Dairy Sci. 2022, 105, 1687–1700. [Google Scholar] [CrossRef]
- Ryan, E.; Galvin, K.; O’connor, T.; Maguire, A.; O’brien, N. Fatty acid profile, tocopherol, squalene and phytosterol content of brazil, pecan, pine, pistachio and cashew nuts. Int. J. Food Sci. Nutr. 2006, 57, 219–228. [Google Scholar] [CrossRef] [PubMed]
- Ghazzawi, H.A.; Al-Ismail, K. A comprehensive study on the effect of roasting and frying on fatty acids profiles and antioxidant capacity of almonds, pine, cashew, and pistachio. J. Food Qual. 2017, 2017. [Google Scholar] [CrossRef]
- ŁOPUSIEWICZ, Ł.; DROZŁOWSKA, E.; Siedlecka, P.; MĘŻYŃSKA, M.; Bartkowiak, A. Preparation and characterization of novel flaxseed oil cake yogurt-like plant milk fortified with inulin. J. Food Nutr. Res. 2020, 59, 61–70. [Google Scholar]
- Bernat, N.; Cháfer, M.; Chiralt, A.; González-Martínez, C. Development of a non-dairy probiotic fermented product based on almond milk and inulin. Food Sci. Technol. Int. 2015, 21, 440–453. [Google Scholar] [CrossRef] [PubMed]
- Oliveira, R.P.D.S.; Perego, P.; Converti, A.; De Oliveira, M.N. Growth and acidification performance of probiotics in pure culture and co-culture with Streptococcus thermophilus: The effect of inulin. LWT-Food Sci. Technol. 2009, 42, 1015–1021. [Google Scholar] [CrossRef]
- Oliveira, R.P.D.S.; Perego, P.; Converti, A.; De Oliveira, M.N. Effect of inulin on growth and acidification performance of different probiotic bacteria in co-cultures and mixed culture with Streptococcus thermophilus. J. Food Eng. 2009, 91, 133–139. [Google Scholar] [CrossRef]
- de Souza Oliveira, R.P.; Perego, P.; de Oliveira, M.N.; Converti, A. Growth, organic acids profile and sugar metabolism of Bifidobacterium lactis in co-culture with Streptococcus thermophilus: The inulin effect. Food Res. Int. 2012, 48, 21–27. [Google Scholar] [CrossRef]
- Tomaino, A.; Martorana, M.; Arcoraci, T.; Monteleone, D.; Giovinazzo, C.; Saija, A. Antioxidant activity and phenolic profile of pistachio (Pistacia vera L., variety Bronte) seeds and skins. Biochimie 2010, 92, 1115–1122. [Google Scholar] [CrossRef]
- de Souza, E.L.; de Albuquerque, T.M.R.; Dos Santos, A.S.; Massa, N.M.L.; de Brito Alves, J.L. Potential interactions among phenolic compounds and probiotics for mutual boosting of their health-promoting properties and food functionalities—A review. Crit. Rev. Food Sci. Nutr. 2019, 59, 1645–1659. [Google Scholar] [CrossRef]
- Kandler, O. Carbohydrate metabolism in lactic acid bacteria. Antonie Van Leeuwenhoek 1983, 49, 209–224. [Google Scholar] [CrossRef]
- Moens, F.; Verce, M.; De Vuyst, L. Lactate-and acetate-based cross-feeding interactions between selected strains of lactobacilli, bifidobacteria and colon bacteria in the presence of inulin-type fructans. Int. J. Food Microbiol. 2017, 241, 225–236. [Google Scholar] [CrossRef] [PubMed]
- De Vuyst, L.; Moens, F.; Selak, M.; Rivière, A.; Leroy, F. Summer Meeting 2013: Growth and physiology of bifidobacteria. J. Appl. Microbiol. 2014, 116, 477–491. [Google Scholar] [CrossRef] [PubMed]
- Makras, L.; Van Acker, G.; De Vuyst, L. Lactobacillus paracasei subsp. paracasei 8700: 2 degrades inulin-type fructans exhibiting different degrees of polymerization. Appl. Environ. Microbiol. 2005, 71, 6531–6537. [Google Scholar] [CrossRef] [PubMed]
- Stewart, M.L.; Timm, D.A.; Slavin, J.L. Fructooligosaccharides exhibit more rapid fermentation than long-chain inulin in an in vitro fermentation system. Nutr. Res. 2008, 28, 329–334. [Google Scholar] [CrossRef]
- Pouteau, E.; Rochat, F.; Jann, A.; Meirim, I.; Sanchez-Garcia, J.-L.; Ornstein, K.; German, B.; Ballevre, O. Chicory increases acetate turnover, but not propionate and butyrate peripheral turnovers in rats. Br. J. Nutr. 2008, 99, 287–296. [Google Scholar] [CrossRef]
- Fernández, J.; Redondo-Blanco, S.; Gutiérrez-del-Río, I.; Miguélez, E.M.; Villar, C.J.; Lombo, F. Colon microbiota fermentation of dietary prebiotics towards short-chain fatty acids and their roles as anti-inflammatory and antitumour agents: A review. J. Funct. Foods 2016, 25, 511–522. [Google Scholar] [CrossRef]
- Pompei, A.; Cordisco, L.; Raimondi, S.; Amaretti, A.; Pagnoni, U.M.; Matteuzzi, D.; Rossi, M. In vitro comparison of the prebiotic effects of two inulin-type fructans. Anaerobe 2008, 14, 280–286. [Google Scholar] [CrossRef]
- Kolida, S.; Tuohy, K.; Gibson, G.R. Prebiotic effects of inulin and oligofructose. Br. J. Nutr. 2002, 87, S193–S197. [Google Scholar] [CrossRef]
- Häcker, G. The morphology of apoptosis. Cell Tissue Res. 2000, 301, 5–17. [Google Scholar] [CrossRef]
- Gültekin-Özgüven, M.; Davarcı, F.; Paslı, A.A.; Demir, N.; Özçelik, B. Determination of phenolic compounds by ultra high liquid chromatography-tandem mass spectrometry: Applications in nuts. LWT-Food Sci. Technol. 2015, 64, 42–49. [Google Scholar] [CrossRef]
- Forester, S.C.; Waterhouse, A.L. Gut metabolites of anthocyanins, gallic acid, 3-O-methylgallic acid, and 2, 4, 6-trihydroxybenzaldehyde, inhibit cell proliferation of Caco-2 cells. J. Agric. Food Chem. 2010, 58, 5320–5327. [Google Scholar] [CrossRef] [PubMed]
- Louis, P.; Hold, G.L.; Flint, H.J. The gut microbiota, bacterial metabolites and colorectal cancer. Nat. Rev. Microbiol. 2014, 12, 661–672. [Google Scholar] [CrossRef] [PubMed]
- Lin, K.; Yang, R.; Zheng, Z.; Zhou, Y.; Geng, Y.; Hu, Y.; Wu, S.; Wu, W. Sulforaphane-cysteine-induced apoptosis via phosphorylated ERK1/2-mediated maspin pathway in human non-small cell lung cancer cells. Cell Death Discov. 2017, 3, 1–8. [Google Scholar] [CrossRef] [PubMed][Green Version]
- Porter, A.G.; Jänicke, R.U. Emerging roles of caspase-3 in apoptosis. Cell Death Differ. 1999, 6, 99–104. [Google Scholar] [CrossRef] [PubMed]
- Zhou, Y.; Yang, G.; Tian, H.; Hu, Y.; Wu, S.; Geng, Y.; Lin, K.; Wu, W. Sulforaphane metabolites cause apoptosis via microtubule disruption in cancer. Endocr.-Relat. Cancer 2018, 25, 255–268. [Google Scholar] [CrossRef] [PubMed]
- Sokolowski, J.D.; Gamage, K.K.; Heffron, D.S.; LeBlanc, A.C.; Deppmann, C.D.; Mandell, J.W. Caspase-mediated cleavage of actin and tubulin is a common feature and sensitive marker of axonal degeneration in neural development and injury. Acta Neuropathol. Commun. 2014, 2, 1–14. [Google Scholar] [CrossRef]
- Zhang, Y.-Z.; Chen, X.; Fan, X.-X.; He, J.-X.; Huang, J.; Xiao, D.-K.; Zhou, Y.-L.; Zheng, S.-Y.; Xu, J.-H.; Yao, X.-J. Compound library screening identified cardiac glycoside digitoxin as an effective growth inhibitor of gefitinib-resistant non-small cell lung cancer via downregulation of α-tubulin and inhibition of microtubule formation. Molecules 2016, 21, 374. [Google Scholar] [CrossRef]







| Samples | Dry Matter | Ash | ||
|---|---|---|---|---|
| Initial Weight | Temperature and Time | Initial Weight | Temperature and Time | |
| Pistachio | 1 g | 105 °C, 24 h | 1 g | 550 °C, 6 h |
| PM | 2 g | 101 °C, 1 h | 2 g | 550 °C, 1 h |
| Bovine milk | 2 g | 101 °C, 1 h | 2 g | 550 °C, 1 h |
| Samples | Dry Matter (%) | Protein (%) | Fat (%) | Ash (%) | Total Carbohydrate | |
|---|---|---|---|---|---|---|
| Sugars (%) | Dietary Fiber (%) | |||||
| Pistachio | 96.22 ± 0.04 a | 25.33 ± 0.34 a | 43.57 ± 0.19 a | 2.60 ± 0.06 a | 4.64 ± 0.71 a | 20.08 ± 0.80 |
| PM | 9.64 ± 0.02 c | 2.50 ± 0.06 b | 6.37 ± 0.18 b | 0.51 ± 0.03 c | 0.25 ± 0.09 b | 0.00 ± 0.00 |
| Bovine milk | 13.37 ± 0.04 b | 3.14 ± 0.00 b | 4.05 ± 0.00 c | 1.68 ± 0.04 b | 4.50 ± 0.01 a | - 1 |
| Acidification Kinetics Parameters 1 | Fermented PM Groups 2 | |||
|---|---|---|---|---|
| C | C-La | C-Lg | C-Bb | |
| Vmax (10−3 pH units/min) | 9.93 ± 0.04 a | 9.14 ± 0.05 b | 8.91 ± 0.01 b | 9.27 ± 0.14 b |
| tmax (h) | 1.29 ± 0.01 c | 1.55 ± 0.03 b | 1.86 ± 0.03 a | 1.60 ± 0.01 b |
| tpH 5.0 (h) | 2.13 ± 0.03 c | 2.28 ± 0.00 b | 2.48 ± 0.00 a | 2.33 ± 0.01 b |
| tf (h) | 3.34 ± 0.01 b | 3.43 ± 0.02 ab | 3.50 ± 0.00 a | 3.47 ± 0.03 a |
Disclaimer/Publisher’s Note: The statements, opinions and data contained in all publications are solely those of the individual author(s) and contributor(s) and not of MDPI and/or the editor(s). MDPI and/or the editor(s) disclaim responsibility for any injury to people or property resulting from any ideas, methods, instructions or products referred to in the content. |
© 2023 by the authors. Licensee MDPI, Basel, Switzerland. This article is an open access article distributed under the terms and conditions of the Creative Commons Attribution (CC BY) license (https://creativecommons.org/licenses/by/4.0/).
Share and Cite
Lim, S.-J.; Kwon, H.-C.; Shin, D.-M.; Choi, Y.-J.; Han, S.-G.; Kim, Y.-J.; Han, S.-G. Apoptosis-Inducing Effects of Short-Chain Fatty Acids-Rich Fermented Pistachio Milk in Human Colon Carcinoma Cells. Foods 2023, 12, 189. https://doi.org/10.3390/foods12010189
Lim S-J, Kwon H-C, Shin D-M, Choi Y-J, Han S-G, Kim Y-J, Han S-G. Apoptosis-Inducing Effects of Short-Chain Fatty Acids-Rich Fermented Pistachio Milk in Human Colon Carcinoma Cells. Foods. 2023; 12(1):189. https://doi.org/10.3390/foods12010189
Chicago/Turabian StyleLim, Su-Jin, Hyuk-Cheol Kwon, Dong-Min Shin, Yong-Jun Choi, Seo-Gu Han, Yea-Ji Kim, and Sung-Gu Han. 2023. "Apoptosis-Inducing Effects of Short-Chain Fatty Acids-Rich Fermented Pistachio Milk in Human Colon Carcinoma Cells" Foods 12, no. 1: 189. https://doi.org/10.3390/foods12010189
APA StyleLim, S.-J., Kwon, H.-C., Shin, D.-M., Choi, Y.-J., Han, S.-G., Kim, Y.-J., & Han, S.-G. (2023). Apoptosis-Inducing Effects of Short-Chain Fatty Acids-Rich Fermented Pistachio Milk in Human Colon Carcinoma Cells. Foods, 12(1), 189. https://doi.org/10.3390/foods12010189

