Correction: Brito, M.S.C.A. Design of Model Fluids for Flow Characterization Experiments Involving Mixing of Dissimilar Fluids—Refractive Index Matching and Physical Properties. Processes 2022, 10, 1260
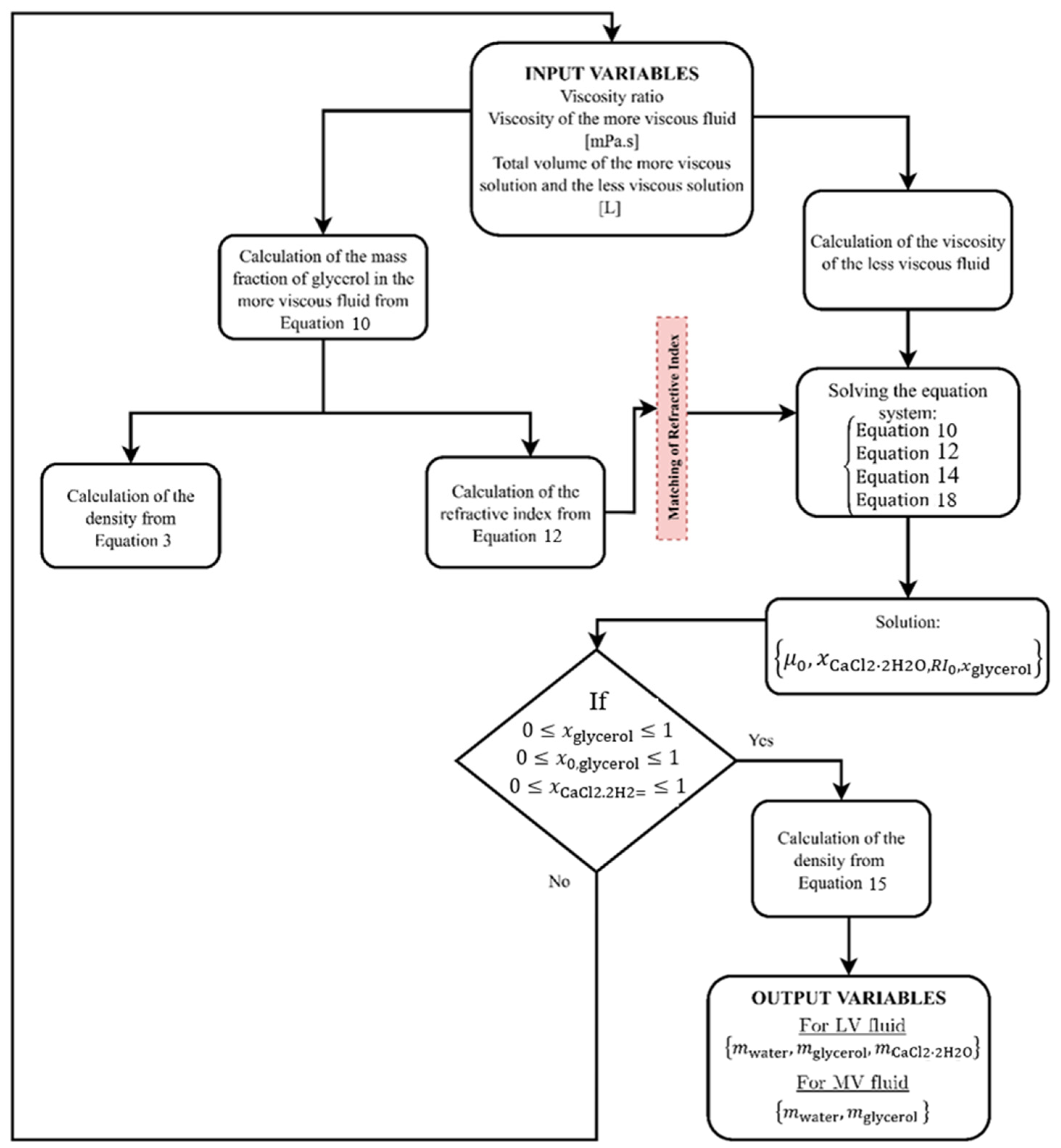
Error in Figure
References Correction
Reference
- Brito, M.S.C.A. Design of Model Fluids for Flow Characterization Experiments Involving Mixing of Dissimilar Fluids—Refractive Index Matching and Physical Properties. Processes 2022, 10, 1260. [Google Scholar] [CrossRef]



Disclaimer/Publisher’s Note: The statements, opinions and data contained in all publications are solely those of the individual author(s) and contributor(s) and not of MDPI and/or the editor(s). MDPI and/or the editor(s) disclaim responsibility for any injury to people or property resulting from any ideas, methods, instructions or products referred to in the content. |
© 2025 by the author. Licensee MDPI, Basel, Switzerland. This article is an open access article distributed under the terms and conditions of the Creative Commons Attribution (CC BY) license (https://creativecommons.org/licenses/by/4.0/).
Share and Cite
Brito, M.S.C.A. Correction: Brito, M.S.C.A. Design of Model Fluids for Flow Characterization Experiments Involving Mixing of Dissimilar Fluids—Refractive Index Matching and Physical Properties. Processes 2022, 10, 1260. Processes 2025, 13, 1307. https://doi.org/10.3390/pr13051307
Brito MSCA. Correction: Brito, M.S.C.A. Design of Model Fluids for Flow Characterization Experiments Involving Mixing of Dissimilar Fluids—Refractive Index Matching and Physical Properties. Processes 2022, 10, 1260. Processes. 2025; 13(5):1307. https://doi.org/10.3390/pr13051307
Chicago/Turabian StyleBrito, Margarida S. C. A. 2025. "Correction: Brito, M.S.C.A. Design of Model Fluids for Flow Characterization Experiments Involving Mixing of Dissimilar Fluids—Refractive Index Matching and Physical Properties. Processes 2022, 10, 1260" Processes 13, no. 5: 1307. https://doi.org/10.3390/pr13051307
APA StyleBrito, M. S. C. A. (2025). Correction: Brito, M.S.C.A. Design of Model Fluids for Flow Characterization Experiments Involving Mixing of Dissimilar Fluids—Refractive Index Matching and Physical Properties. Processes 2022, 10, 1260. Processes, 13(5), 1307. https://doi.org/10.3390/pr13051307

