Influence of the Composition and Particle Sizes of the Fuel Mixture of Coal and Biomass on the Ignition and Combustion Characteristics
Abstract
:1. Introduction
2. Experimental Investigation
2.1. Materials
2.2. Experimental Setup for Fuel Combustion
2.3. TG/DTG Apparatus and Methods
3. Results and Discussion
3.1. Thermogravimetric Analysis
3.2. TGA of Individual Fuels
3.3. TG/DTG of Fuel Mixtures
3.4. Mutual Influence of Coal and Biomass Components on the Combustion Process
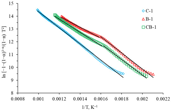
3.5. Kinetic Parameters of the Combustion Process
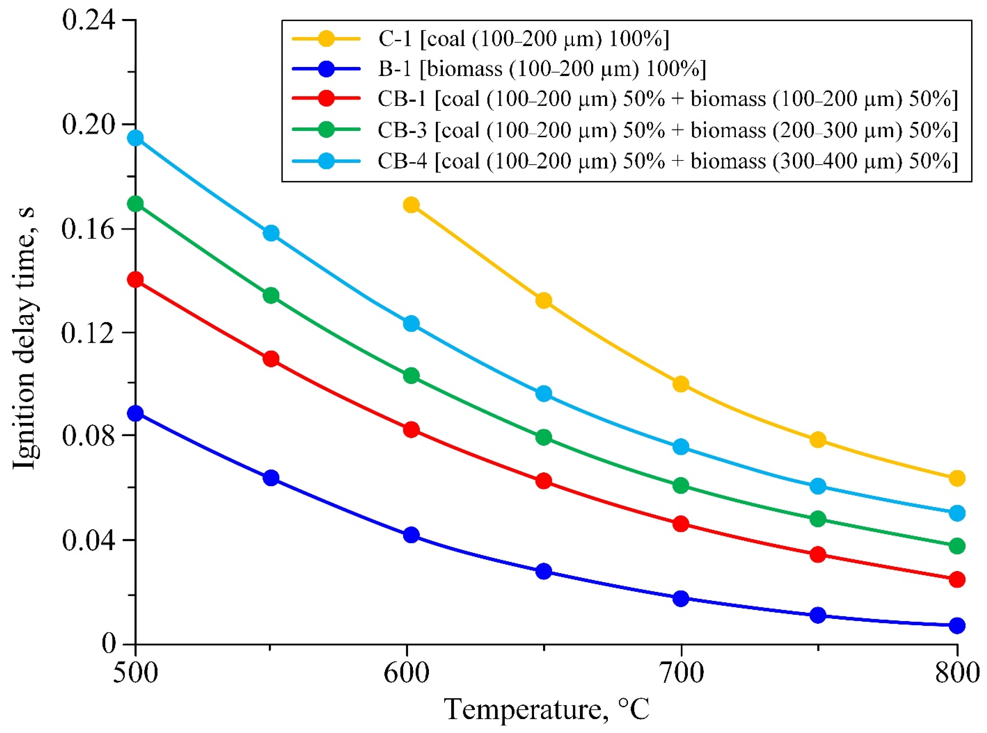
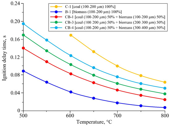
3.6. Characteristics of Fuel Ignition in a Heated Airflow
4. Conclusions
Supplementary Materials
Author Contributions
Funding
Conflicts of Interest
References
- Maciejewska, A.; Veringa, H.; Sanders, J.; Peteves, S.D. Co-Firing of Biomass with Coal: Constraints and Role of Biomass Pre-Treatment; Institute for Energy: Washington, DC, USA, 2006; 496p. [Google Scholar]
- Agbor, E.; Zhang, X.; Kumar, A. A Review of Biomass Co-Firing in North America. Renew. Sustain. Energy Rev. 2014, 40, 930–943. [Google Scholar] [CrossRef]
- Al-Mansour, F.; Zuwala, J. An Evaluation of Biomass Co-Firing in Europe. Biomass Bioenergy 2010, 34, 620–629. [Google Scholar] [CrossRef]
- Li, R.; Yang, Z.; Duan, Y. Energy, Economic and Environmental Performance Evaluation of Co-Gasification of Coal and Biomass Negative-Carbon Emission System. Appl. Therm. Eng. 2023, 231, 120917. [Google Scholar] [CrossRef]
- Xie, S.; Yang, Q.; Wang, Q.; Zhou, H.; Bartocci, P.; Fantozzi, F. Coal Power Decarbonization via Biomass Co-Firing with Carbon Capture and Storage: Tradeoff between Exergy Loss and GHG Reduction. Energy Convers. Manag. 2023, 288, 117155. [Google Scholar] [CrossRef]
- Xu, L.; Zhu, G.; Niu, Y. Effect of Preheating Co-Firing of Biomass and Coal on the Synergistic Reduction of PM and NO Source Emissions. J. Clean. Prod. 2023, 414, 137562. [Google Scholar] [CrossRef]
- Roni, M.S.; Chowdhury, S.; Mamun, S.; Marufuzzaman, M.; Lein, W.; Johnson, S. Biomass Co-Firing Technology with Policies, Challenges, and Opportunities: A Global Review. Renew. Sustain. Energy Rev. 2017, 78, 1089–1101. [Google Scholar] [CrossRef]
- Sahu, S.G.; Chakraborty, N.; Sarkar, P. Coal–Biomass Co-Combustion: An Overview. Renew. Sustain. Energy Rev. 2014, 39, 575–586. [Google Scholar] [CrossRef]
- Dai, J.; Sokhansanj, S.; Grace, J.R.; Bi, X.; Lim, C.J.; Melin, S. Overview and Some Issues Related to Co-Firing Biomass and Coal. Can. J. Chem. Eng. 2008, 86, 367–386. [Google Scholar] [CrossRef]
- Baxter, L. Biomass-Coal Co-Combustion: Opportunity for Affordable Renewable Energy. Fuel 2005, 84, 1295–1302. [Google Scholar] [CrossRef]
- Bhuiyan, A.A.; Blicblau, A.S.; Islam, A.K.M.K.M.S.S.; Naser, J. A Review on Thermo-Chemical Characteristics of Coal/Biomass Co-Firing in Industrial Furnace. J. Energy Inst. 2018, 91, 1–18. [Google Scholar] [CrossRef]
- Seggiani, M.; Vitolo, S.; Pastorelli, M.; Ghetti, P. Combustion Reactivity of Different Oil-Fired Fly Ashes as Received and Leached. Fuel 2007, 86, 1885–1891. [Google Scholar] [CrossRef]
- Drosatos, P.; Nikolopoulos, N.; Karampinis, E.; Grammelis, P.; Kakaras, E. Comparative Investigation of a Co-Firing Scheme in a Lignite-Fired Boiler at Very Low Thermal-Load Operation Using Either Pre-Dried Lignite or Biomass as Supporting Fuel. Fuel Process. Technol. 2018, 180, 140–154. [Google Scholar] [CrossRef]
- Świeboda, T.; Krzyżyńska, R.; Bryszewska-Mazurek, A.; Mazurek, W.; Czapliński, T.; Przygoda, A. Advanced Approach to Modeling of Pulverized Coal Boilers for SNCR Process Optimization—Review and Recommendations. Int. J. Thermofluids 2020, 7–8, 100051. [Google Scholar] [CrossRef]
- Alobaid, F.; Busch, J.-P.; Stroh, A.; Ströhle, J.; Epple, B. Experimental Measurements for Torrefied Biomass Co-Combustion in a 1 MWth Pulverized Coal-Fired Furnace. J. Energy Inst. 2020, 93, 833–846. [Google Scholar] [CrossRef]
- Glushkov, D.O.; Matiushenko, A.I.; Nurpeiis, A.E.; Zhuikov, A.V. An Experimental Investigation into the Fuel Oil-Free Start-up of a Coal-Fired Boiler by the Main Solid Fossil Fuel with Additives of Brown Coal, Biomass and Charcoal for Ignition Enhancement. Fuel Process. Technol. 2021, 223, 106986. [Google Scholar] [CrossRef]
- Wang, C.; Wang, C.; Tang, G.; Zhang, J.; Gao, X.; Che, D. Co-Combustion Behaviors and NO Formation Characteristics of Semi-Coke and Antibiotic Filter Residue under Oxy-Fuel Condition. Fuel 2022, 319, 123779. [Google Scholar] [CrossRef]
- Lu, J.J.; Chen, W.H. Investigation on the Ignition and Burnout Temperatures of Bamboo and Sugarcane Bagasse by Thermogravimetric Analysis. Appl. Energy 2015, 160, 49–57. [Google Scholar] [CrossRef]
- Das, S.; Sarkar, P.K.; Mahapatra, S. Single Particle Combustion Studies of Coal/Biomass Fuel Mixtures. Energy 2021, 217, 119329. [Google Scholar] [CrossRef]
- Cong, K.; Han, F.; Zhang, Y.; Li, Q. The Investigation of Co-Combustion Characteristics of Tobacco Stalk and Low Rank Coal Using a Macro-TGA. Fuel 2019, 237, 126–132. [Google Scholar] [CrossRef]
- Farajollahi, H.; Hossainpour, S. Techno-Economic Assessment of Biomass and Coal Co-Fueled Chemical Looping Combustion Unit Integrated with Supercritical CO2 Cycle and Organic Rankine Cycle. Energy 2023, 274, 127309. [Google Scholar] [CrossRef]
- Guo, F.; He, Y.; Hassanpour, A.; Gardy, J.; Zhong, Z. Thermogravimetric Analysis on the Co-Combustion of Biomass Pellets with Lignite and Bituminous Coal. Energy 2020, 197, 117147. [Google Scholar] [CrossRef]
- Isaac, K.; Bada, S.O. The Co-Combustion Performance and Reaction Kinetics of Refuse Derived Fuels with South African High Ash Coal. Heliyon 2020, 6, e03309. [Google Scholar] [CrossRef] [PubMed]
- Yuan, Y.; Zuo, H.; Wang, J.; Gao, Y.; Xue, Q.; Wang, J. Co-Combustion Behavior, Kinetic and Ash Melting Characteristics Analysis of Clean Coal and Biomass Pellet. Fuel 2022, 324, 124727. [Google Scholar] [CrossRef]
- Ye, L.; Zhang, J.; Xu, R.; Ning, X.; Zhang, N.; Wang, C.; Mao, X.; Li, J.; Wang, G.; Wang, C. Co-Combustion Kinetic Analysis of Biomass Hydrochar and Anthracite in Blast Furnace Injection. Fuel 2022, 316, 123299. [Google Scholar] [CrossRef]
- Yurdakul, S.; Gürel, B.; Varol, M.; Gürbüz, H.; Kurtuluş, K. Investigation on Thermal Degradation Kinetics and Mechanisms of Chicken Manure, Lignite, and Their Blends by TGA. Environ. Sci. Pollut. Res. 2021, 28, 63894–63904. [Google Scholar] [CrossRef] [PubMed]
- Yang, Z.; Zhang, S.; Liu, L.; Li, X.; Chen, H.; Yang, H.; Wang, X. Combustion Behaviours of Tobacco Stem in a Thermogravimetric Analyser and a Pilot-Scale Fluidized Bed Reactor. Bioresour. Technol. 2012, 110, 595–602. [Google Scholar] [CrossRef]
- Niu, S.L.; Han, K.H.; Lu, C.M. Characteristic of Coal Combustion in Oxygen/Carbon Dioxide Atmosphere and Nitric Oxide Release during This Process. Energy Convers. Manag. 2011, 52, 532–537. [Google Scholar] [CrossRef]
- Ni, Z.; Song, Z.; Bi, H.; Jiang, C.; Sun, H.; Qiu, Z.; He, L.; Lin, Q. The Effect of Cellulose on the Combustion Characteristics of Coal Slime: TG-FTIR, Principal Component Analysis, and 2D-COS. Fuel 2023, 333, 126310. [Google Scholar] [CrossRef]
- Liang, W.; Jiang, C.; Wang, G.; Ning, X.; Zhang, J.; Guo, X.; Xu, R.; Wang, P.; Ye, L.; Li, J.; et al. Research on the Co-Combustion Characteristics and Kinetics of Agricultural Waste Hydrochar and Anthracite. Renew. Energy 2022, 194, 1119–1130. [Google Scholar] [CrossRef]
- COATS, A.W.; REDFERN, J.P. Kinetic Parameters from Thermogravimetric Data. Nature 1964, 201, 68–69. [Google Scholar] [CrossRef]
- Wang, G.; Zhang, J.; Shao, J.; Liu, Z.; Zhang, G.; Xu, T.; Guo, J.; Wang, H.; Xu, R.; Lin, H. Thermal Behavior and Kinetic Analysis of Co-Combustion of Waste Biomass/Low Rank Coal Blends. Energy Convers. Manag. 2016, 124, 414–426. [Google Scholar] [CrossRef]
- Chen, G.-B.; Chatelier, S.; Lin, H.-T.; Wu, F.-H.; Lin, T.-H. A Study of Sewage Sludge Co-Combustion with Australian Black Coal and Shiitake Substrate. Energies 2018, 11, 3436. [Google Scholar] [CrossRef]
- Zhou, C.; Liu, G.; Wang, X.; Qi, C. Co-combustion of bituminous coal and biomass fuel blends: Thermochemical Characterization, Potential Utilization and Environmental Advantage. Bioresour. Technol. 2016, 218, 418–427. [Google Scholar] [CrossRef] [PubMed]
- Chen, L.; Wen, C.; Wang, W.; Liu, T.; Liu, E.; Liu, H.; Li, Z. Combustion Behaviour of Biochars Thermally Pretreated via Torrefaction, Slow Pyrolysis, or Hydrothermal Carbonisation and Co-Fired with Pulverised Coal. Renew. Energy 2020, 161, 867–877. [Google Scholar] [CrossRef]
- Gil, M.V.; Casal, D.; Pevida, C.; Pis, J.J.; Rubiera, F. Thermal Behaviour and Kinetics of Coal/Biomass Blends During Co-Combustion. Bioresour. Technol. 2010, 101, 5601–5608. [Google Scholar] [CrossRef] [PubMed]
- Vhathvarothai, N.; Ness, J.; Yu, J. An Investigation of Thermal Behaviour of Biomass and Coal During Co-Combustion Using Thermogravimetric Analysis (TGA). Int. J. Energy Res. 2014, 38, 804–812. [Google Scholar] [CrossRef]
- Glushkov, D.O.; Paushkina, K.K.; Pleshko, A.O.; Yanovsky, V.A. Ignition and Combustion Behavior of Gel Fuel Particles with Metal and Non-Metal Additives. Acta Astronaut. 2023, 202, 637–652. [Google Scholar] [CrossRef]
- Rybak, W.; Moron, W.; Ferens, W. Dust Ignition Characteristics of Different Coal Ranks, Biomass and Solid Waste. Fuel 2019, 237, 606–618. [Google Scholar] [CrossRef]











| Fuels | Proximate Analysis | Ultimate Analysis | |||||||
|---|---|---|---|---|---|---|---|---|---|
| Wa | Ad | Vdaf | HHV | Cdaf | Hdaf | Ndaf | Sdaf | Odaf | |
| % | MJ kg−1 | % | |||||||
| C | 4.1 | 11.8 | 44.0 | 31.00 | 77.5 | 5.2 | 2.1 | 0.6 | 14.6 |
| B | 3.7 | 3.4 | 79.5 | 23.42 | 56.3 | 6.7 | 0.3 | 0.1 | 36.6 |
| Characteristics | Fuels | |||||
|---|---|---|---|---|---|---|
| C-1 | C-2 | B-1 | B-2 | CB-1 | CB-2 | |
| DTGmax1, %/min | 0.69 | 0.49 | 0.77 | 0.84 | 0.60 | 0.50 |
| TDTG1, °C | 93 | 98 | 92 | 102 | 87 | 82 |
| DTGmax2, %/min | - | - | 5.19 | 4.56 | 3.16 | 2.52 |
| TDTG2, °C | - | - | 327 | 332 | 327 | 327 |
| Ti, °C | 368 | 390 | 260 | 267 | 276 | 343 |
| DTGmax3, %/min | 2.81 | 2.43 | 2.79 | 1.91 | 3.24 | 3.20 |
| TDTG3, °C | 512 | 488 | 462 | 472 | 462 | 547 |
| Tb, °C | 733 | 788 | 542 | 642 | 597 | 622 |
| S × 10−8, min−2°C−3 | 1.14 | 0.78 | 5.02 | 4.01 | 3.12 | 1.97 |
| Fuel | Particle Size, μm | Temperature Range, °C | E, kJ mol−1 | n | R2 |
|---|---|---|---|---|---|
| C-1 | 100–200 | 277–738 | 60.3 | 0.5 | 0.9984 |
| B-1 | 100–200 | 202–352 | 36.8 | 0.5 | 0.9930 |
| 357–547 | 24.6 | 1.0 | 0.9906 | ||
| CB-1 | 100–200 | 217–342 | 50.7 | 0.5 | 0.9947 |
| 347–592 | 42.5 | 0.5 | 0.9942 |
| Fuel | Fuel Component Concentration, wt% | |||
|---|---|---|---|---|
| Coal | Biomass | |||
| Particle Size 100–200 μm | Particle Size 100–200 μm | Particle Size 200–300 μm | Particle Size 300–400 μm | |
| C-1 | 100 | – | – | – |
| B-1 | – | 100 | – | – |
| CB-1 | 50 | 50 | – | – |
| CB-3 | 50 | – | 50 | – |
| CB-4 | 50 | – | – | 50 |
Disclaimer/Publisher’s Note: The statements, opinions and data contained in all publications are solely those of the individual author(s) and contributor(s) and not of MDPI and/or the editor(s). MDPI and/or the editor(s) disclaim responsibility for any injury to people or property resulting from any ideas, methods, instructions or products referred to in the content. |
© 2023 by the authors. Licensee MDPI, Basel, Switzerland. This article is an open access article distributed under the terms and conditions of the Creative Commons Attribution (CC BY) license (https://creativecommons.org/licenses/by/4.0/).
Share and Cite
Glushkov, D.; Zhuikov, A.; Zemlyansky, N.; Pleshko, A.; Fetisova, O.; Kuznetsov, P. Influence of the Composition and Particle Sizes of the Fuel Mixture of Coal and Biomass on the Ignition and Combustion Characteristics. Appl. Sci. 2023, 13, 11060. https://doi.org/10.3390/app131911060
Glushkov D, Zhuikov A, Zemlyansky N, Pleshko A, Fetisova O, Kuznetsov P. Influence of the Composition and Particle Sizes of the Fuel Mixture of Coal and Biomass on the Ignition and Combustion Characteristics. Applied Sciences. 2023; 13(19):11060. https://doi.org/10.3390/app131911060
Chicago/Turabian StyleGlushkov, Dmitrii, Andrey Zhuikov, Nikolai Zemlyansky, Andrey Pleshko, Olga Fetisova, and Petr Kuznetsov. 2023. "Influence of the Composition and Particle Sizes of the Fuel Mixture of Coal and Biomass on the Ignition and Combustion Characteristics" Applied Sciences 13, no. 19: 11060. https://doi.org/10.3390/app131911060
APA StyleGlushkov, D., Zhuikov, A., Zemlyansky, N., Pleshko, A., Fetisova, O., & Kuznetsov, P. (2023). Influence of the Composition and Particle Sizes of the Fuel Mixture of Coal and Biomass on the Ignition and Combustion Characteristics. Applied Sciences, 13(19), 11060. https://doi.org/10.3390/app131911060

