Next Article in Journal
A Comparison of Machine Learning Approaches for Predicting Employee Attrition
Next Article in Special Issue
Evaluation and Driving Determinants of the Coordination between Ecosystem Service Supply and Demand: A Case Study in Shanxi Province
Previous Article in Journal
Fine-Grained Sentiment-Controlled Text Generation Approach Based on Pre-Trained Language Model
Previous Article in Special Issue
Ice Elevation Change Based on GNSS Measurements along the Korth-Traverse in Southern Greenland
 
 
Font Type:
Arial Georgia Verdana
Font Size:
Aa Aa Aa
Line Spacing:
Column Width:
Background:
Essay

Formal Matters on the Topic of Risk Mitigation: A Mathematical Perspective

Osservatorio Etneo, Istituto Nazionale di Geofisica e Vulcanologia, Piazza Roma, 2, 95125 Catania, Italy
*
Author to whom correspondence should be addressed.
Appl. Sci. 2023, 13(1), 265; https://doi.org/10.3390/app13010265
Submission received: 29 November 2022 / Revised: 19 December 2022 / Accepted: 20 December 2022 / Published: 26 December 2022
(This article belongs to the Special Issue Advancing Complexity Research in Earth Sciences and Geography)

Abstract

How (in)formal should the classic expression describing risk as the product of hazard, exposure, and vulnerability be considered? What would be the most complete way to describe the process of risk mitigation? These are the questions we try to answer here, using a formal, mathematically sound yet abstract description of hazard, exposure, vulnerability, and risk. We highlight the elements that can be affected for the purpose of mitigation and show how this can improve the quantitative assessment of the procedural aspects of risk mitigation, both long- and short-term, down to the timescale of emergency response.

1. Introduction

The groundwork for a clarifying definition of the concepts of risk and hazard, and their relation, was first carried out in an international setting in [1], wherein risk is defined as the possibility of loss (whose type and cause are further specified by attributes, such as seismic risk for the chance of loss caused by earthquakes), and (natural) hazard is defined as «the state of risk due to the possibility of occurrence of a» (natural) «disaster». The document also includes a brief section concerning protection and insurance, arguably the first mention of the need of a systematic approach to risk mitigation.

Risk Management in Formulas

The current commonly (at least in the field of natural hazards) accepted informal expression of risk as the product of hazard, exposure (or value), and vulnerability is due to [2]:
Risk = Hazard × Exposure × Vulnerability
where Hazard indicates the probability of occurrence of the event (e.g., lava flow inundation, earthquake, etc.), Exposure is a quantification of (the value of) the people, systems, and property potentially subject to the hazardous phenomenon (in fact, Ref. [2] explicitly uses the term Value rather than Exposure), and Vulnerability is a quantification of the effective relative impact of the event, expressed as a percentage, with V = 1 indicating total loss ( 100 % ) and V = 0 indicating total resilience. Contextually, the author also presents some key elements for risk management (in the context of volcanic hazard, but of general applicability), such as land-use planning (“zoning”) to reduce exposure, and preparedness (including monitoring, early warning systems and response planning) to reduce vulnerability.
We note that Equation (1) is essentially qualitative in nature, rather than quantitative, as pointed out e.g., by [3]. Other functional relationships are available in the literature, especially in engineering contexts. For example, Ref. [4], and more recently [5], prefer an even more informal
Risk = Uncertainty + Damage .
When relating risk to hazard, Ref. [4] provides a different, but still informal relationship:
Risk = Hazard Safeguards
that provides an explicit indication of the possibility of intervention to reduce risk. This is in contrast to [2] whose formula (1) provides no explicit mention of the possible quantification of mitigation efforts, even though the paper presents several approaches to risk management.
In the field of natural hazards, an extension of (1) that includes an explicit dependency on mitigation is given by [3]:
Risk = Hazard × Exposure × ( Vulnerability Risk mitigation efforts ) ,
and more recently in [6] that provides a different formulation for mitigated risk as:
Risk = Hazard × Exposure × Vulnerability Mitigation measures .
Equations (4) and (5) are also intended to be informal and qualitative rather than quantitative, although, like (1), they can be used in a more quantitative sense (see also Section 2.4). For example, (5) could be used to compute an a posteriori value for the efficiency of the given mitigation measures as M = R U / R M , where M represents the efficiency of the mitigation measures, R U the unmitigated risk, and R M the mitigated risk.
Arguably, (4) and (5) illustrate a philosophical difference in the approach to risk mitigation: while [3] focuses exclusively on reducing vulnerability, [6] applies mitigation to risk as a whole, and it is thus closer to the arguments brought forth in [2], which include the exposure-related land-use planning as a risk management feature. In relation to the other formulas seen so far, it may also be considered a more detailed version of (3), and a more general version of (4), even though the latter is not clear, due to the different choice of mathematical operators used to indicate the influence of mitigation measures.
Considering their qualitative, informal nature, the functional difference between (4) and (5) is actually largely inessential. It is only when aiming at a more rigorous and quantitative assessment of risk and its mitigation that the specifics of the mathematical formulation become relevant—an aspect that so far has received more attention in engineering [4,5,7,8] than in natural hazards [9,10,11].
In engineering, this quantifying effort is required to manage the multi-objective problem of minimizing both the risk and the costs associated with the mitigation [8]. In this sense, risk takes the form of an expected loss of value in a strictly probabilistic sense, and may be more in general treated not as a single value, but as a formal collection of all the elements that contribute to its assessment. For example, Ref. [4] defines risk as a set of triplets that describe all of the known possible, mutually exclusive scenarios, their probability, and their outcomes; no single value is associated with risk.
In an effort to try and bridge the gap between the more qualitative formulation of risk (1) presented by [2] and common in natural hazards, and the more formal approaches to the quantification of risk and its mitigation common in engineering, we present here a detailed mathematical approach to the quantification of risk assessment and mitigation.
While the description will be kept as abstract and generic as possible, much of it can be seen simply as a formalization of common practices [11,12]. In addition, our formalism will make an effort to bring out the explicit dependency of risk (and its components) on several variables, highlighting the distinction between decision variables (i.e., quantities that can be influenced by decision-makers and other stakeholders) and other input variables [8], which will be crucial to our discussion about the quantitative approach to risk mitigation. The focus will be specifically on (1) and will not directly touch on the mathematical aspects of hazard and risk assessment (including details about modeling and quantification) that have been extensively discussed in the literature [3,9,10,11].

2. Formalizing Risk

To formalize the risk assessment Equation (1), we must first define hazard, exposure, vulnerability, and risk in a mathematically rigorous sense, while preserving the spirit and, as far as possible, the actual functional relationship of (1).
To this end, consider a two-dimensional set Ω R 2 that represents our area of study in some appropriate reference system, e.g., a two-dimensional section of the Earth surface with a specific choice of coordinate system. such as, for example, EPSG:32633 (WGS-84 spheroid with UTM projection, zone 33 north) to study Mt Etna [13] and references within, or EPSG:32740 (WGS-84 spheroid with UTM projection, zone 40 south) for Piton de la Fournaise [14].
(Our formalization is actually independent from the dimensionality of the problem: we could just as well consider Ω R 3 and reason in three dimensions, e.g., for the risk associated with hazards in industrial complexes, taking into account the three-dimensionality of the distribution of people and other exposed elements. Time as a parameter could be included in a similar fashion.)

2.1. Hazard

Assume for simplicity that we are looking at the case of a single hazard expressed as the probability of occurrence of a dangerous event hitting a specific area, with no intensity information. Formally, this translates to a pointwise hazard probability density function h : Ω [ 0 , 1 ] such that, for any area of interest  A Ω , the probability of the hazard affecting the area A is
H ( A ) = A h ( x , y ) d x d y .
Hazard may depend on the location (coordinates) directly, or implicitly through some other spatial property that can be affected by human action (e.g., many geophysical flows may be affected by building ditches and barriers).
We can make this dependency explicitly by writing h : T × Ω [ 0 , 1 ] , where T is a family of functions T defined in Ω and with values in some appropriate codomain D T . As a practical example, T might be a mathematical description of the topography of Ω , and h ( T , x , y ) is the pointwise hazard associated with a geophysical flow whose behavior depends on the given topography. In this case, we would have D T = R , i.e., the set of real numbers describing the pointwise altitude a.s.l. of the area of study.
Note that T may have “long range” effects, in the sense that a change in the value of T at some point ( x 0 , y 0 ) may affect the hazard in points ( x , y ) ( x 0 , y 0 ) : for example, building an embankment is a local alteration of the topography that can reduce hazard in all points downstream of the structure. For this reason, h must depend explicitly on T as a function, rather than simply as h ( x , y ) = h ( T ( x , y ) , x , y ) .
In general, man-made structures have an influence on hazard even if that is not their intent. For example, buildings and roads can influence geophysical flows, and coastal/river structures can influence flooding hazard. While the influence of such structures could be incorporated in T, to simplify notation, we will separate this into an additional dependency of hazard on some B B that will in turn depend on exposure-related elements that will be presented momentarily.

2.2. Exposure

In a similar fashion to hazard, we can define a pointwise exposure  e : Ω [ 0 , + ] such that, for any area of interest A Ω , its exposure value is defined as
E ( A ) = A e ( x , y ) d x d y .
In general, however, exposure does not depend directly on the coordinates themselves, but rather on the distribution of elements at risk, such as population, land use, presence of buildings or infrastructure, etc. As carried out with hazard, it is thus better to write e : P × Ω [ 0 , + [ , where P is the family of functions P (defined in Ω with an appropriate codomain D P ) that describe mathematically the distribution of the key exposed elements. It should be assumed that the elements of P have some kind of constraints (e.g., if P represents population distribution, we can assume that the total population P = Ω P ( x , y ) d x d y is independent of the choice of P P ).
Moreover, as noted before, the choice of P can have an influence on hazard too, inasmuch as the associated infrastructure impacts the evolution of the hazardous phenomenon. For a given P P , we can thus define a set B ( P ) of functions B in Ω that represents the man-made structures supporting the exposed element distribution P and affecting the hazard.
Obviously, exposure itself depends on these elements too. The full function signature for e and h is thus h : T × H ( P ) × Ω [ 0 , 1 ] , e : P × H ( P ) × Ω [ 0 , + [ . Then, the hazard H and the exposed value E can be computed respectively as
H ( A , T , P , B ) = A h ( T , P , B , x , y ) d x d y , E ( A , P , B ) = A e ( P , B , x , y ) d x d y
with A Ω the area, T T any natural or man-made elements that influences hazard, but not exposure, P P the distribution of exposed elements with no impact on hazard, and B B ( P ) the distribution of P-dependent exposed elements that influence hazard.

2.3. Vulnerability

As implemented for hazard and exposure, the pointwise vulnerability can also be defined as a function v : Ω [ 0 , 1 ] . Vulnerability, though, does not depend only on the coordinates, but also on the resilience of the individual exposed elements, as well as on their interactions with the other exposed elements.
Consider the example of seismic hazard: the vulnerability of a building depends on the ground properties (sand vs. rock) of the location where it was built, on the resilience of the building to the shaking, but also on the presence of other surrounding buildings that could affect it by pounding due to their oscillation during an earthquake [15]. Finally, the vulnerability may also depend on the same environmental factors that also affect hazard (e.g., a rampart may reduce the vulnerability of a building, and also divert a geophysical flow, affecting the hazard).
If we denote by Q ( P , B ) the family of functions that describe the resilience of the individual exposed elements described by P P and B B ( P ) , then v depends both on P directly, but also through B B ( P ) , and through some Q Q ( P , B ) , making the signature of the vulnerability function
v : P × B ( P ) × Q ( P , B ( P ) ) × Ω [ 0 , 1 ] .

2.4. Risk

With all the components of risk defined, the pointwise risk can be defined as the formally correct application of (1):
r ( T , P , B , Q , x , y ) = h ( T , P , B , x , y ) · e ( P , B , x , y ) · v ( P , B , Q , x , y )
where T T , P P , B B ( P ) are defined as in (6), and Q Q ( P , B ) is the resilience of the individual exposed element.
The risk associated with a specific area A Ω can then be obtained by integration:
R ( A , T , P , B , Q ) = A r ( T , P , B , Q , x , y ) d x d y = = A h ( T , P , B , x , y ) e ( P , B , x , y ) v ( P , B , Q , x , y ) d x d y ,
and the total risk over the entire domain is thus R ( Ω , T , P , B , Q ) .
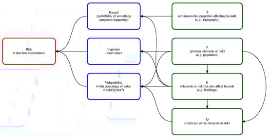
The relationship between the input variables and hazard, exposure, vulnerability, and risk is illustrated in Figure 1.
We observe that (7) matches (1), as intended, and [2] reasoning can be applied to our definition of risk on each subset of Ω that has a (spatially) uniform hazard, exposure and vulnerability, making (1) a zero-order (piecewise constant) approximation of the more complete (8). Equation (8) on the other hand can also be interpreted as describing risk as the expected (loss of) value for the random variable e · v with probability density h, in line with the approach used to quantify hazard in engineering [8]. Indeed, (8) is already frequently used in its discrete form (and without explicit mention of T , P , B , Q ) in the literature (see, e.g., [11,12]).

3. Formalizing Risk Mitigation

When discussing risk mitigation, we should consider the h , e , v (and a fortiori r) functions to be fixed: they are the (mathematical or numerical) models that describe how to compute the hazard, exposure, and vulnerability (and risk) given the appropriate input data. For example, the values of h may be obtained using deterministic physical-mathematical models of the phenomenon, and e may be computed from well-established criteria that assign value to human resources present in the area.
Given the unchanging nature of h , e , v , to mitigate the risk, we must operate on the input data to these functions. Thus, while Equation (8) for risk may not seem particularly innovative, the explicitation of the dependency on the choice of T , P , B , Q in their respective sets is essential for the formalization of risk mitigation: these are the model inputs on which decision-makers have influence, i.e., the decision variables [8].
To see how the choice of these functions maps to risk mitigation efforts, consider, for example, that to reduce risk, we could strengthen the buildings to make them less vulnerable to earthquakes [16], which corresponds to choosing a different Q, raise the river banks to reduce flooding hazard [17] (resulting in a different T), and displace population [18,19,20] or reconsider land-use patterns [21] so that high-exposure elements are moved to low-hazard areas (equivalent to a different choice of P, with a possible indirect effect on B and Q).
More formally, assume we have a given T 0 T , P 0 P , B 0 B ( P 0 ) , Q 0 Q ( P 0 , B 0 ) and a corresponding (pointwise) risk r ( T 0 , P 0 , B 0 , Q 0 , x , y ) and total risk R ( Ω , T 0 , P 0 , B 0 , Q 0 ) = Ω r ( T 0 , P 0 , B 0 , Q 0 , x , y ) d x d y . To mitigate risk, we need to find T 1 T , P 1 P , B 1 B ( P 1 ) , Q 1 Q ( P 1 , B 1 ) such that the total risk R ( Ω , T 1 , P 1 , B 1 , Q 1 ) = Ω r ( T 1 , P 1 , B 1 , Q 1 , x , y ) d x d y satisfies:
R ( Ω , T 1 , P 1 , B 1 , Q 1 ) < R ( Ω , T 0 , P 0 , B 0 , Q 0 ) .
In practice, the function quartet C 0 = ( T 0 , P 0 , B 0 , Q 0 ) is a functional representation of the current situation, and the function quartet C 1 = ( T 1 , P 1 , B 1 , Q 1 ) would be the functional representation of a distribution of resources that leads to a lower overall risk than the current situation.

3.1. Mitigation as a Minimization Process

From a mathematical perspective, risk mitigation can be considered a minimization process: given the set C of all possible configurations
C = ( T , P , B , Q ) : T T , P P , B B ( P ) , Q Q ( P , B ) ,
we might be interested in finding, for example, the lowest risk conceivable in the region
inf C C R ( Ω , C ) ,
and whether or not this can actually be achieved, i.e., if there exists C ¯ C such that R ( Ω , C ¯ ) = inf C C R ( Ω , C ) (note that, in this case, the infimum is an actual minimum in the mathematical sense). This can be important to determine the optimal land-use planning in a “virgin” territory, but also to determine what can be expected “at best” by any risk mitigation process.
When given an initial configuration C 0 C , risk mitigation would imply studying the subset of configurations with lower risk:
C < 0 = C C : R ( Ω , C ) < R ( Ω , C 0 )
and possibly look for some C C < 0 that is “optimal” in some mathematical sense (possibly in relation to C 0 itself, as we shall see momentarily).

3.2. Cost Functions

In practice, risk mitigation has a cost: levees must be raised, ditches must be dug, buildings must be reinforced, and infrastructure needs to be changed to accommodate for the redistribution of population, etc.
Mathematically, this can be taken into account by associating a cost function  κ to each pair of configurations C 0 , C 1 , with κ ( C 0 , C 1 ) 0 modeling the cost of migration from configuration C 0 to configuration C 1 .
In risk mitigation, it is therefore in general appropriate to look for new configurations such that the cost of migration from the previous to the new configuration is less than the difference in risk, i.e., for configurations in the set
C < 0 κ = C C : R ( Ω , C ) < R ( Ω , C 0 ) + κ ( C 0 , C )
for some cost function κ . This is a way to express mathematically the idea that the cost of reducing risk should not be higher than the value saved by reducing the risk.
In this case, one could consider the optimality of a lower risk configuration C C < 0 κ for example as the “most bang for the buck”, i.e., a configuration that minimizes both R ( Ω , · ) and κ ( C 0 , · ) . This translates to a multi-objective optimization problem and the study of Pareto-optimal configurations [8,17].
The previous formulation is formally complete if the cost of migration from C 0 to C is unique. This, however, is not the case in general: for example, the same change in single-building resilience (from Q 0 to Q) may be achieved with different engineering efforts, each with a different cost.
One possible approach to simplify this is to consider as κ ( C 0 , C ) the minimum cost necessary to enact the change in configuration (or at least the infimum of the costs, if the minimum does not exist). This is sufficient to make the cost function unique but may result in unrealistic results in the estimation of C < 0 κ , since, in practice, the costs will have a probability of being higher than the estimated lower bound κ , possibly resulting in a risk mitigation process that is in practice more expensive than the expected savings in value loss.
A more complete way to approach the multiplicity of the cost function for each pair of configurations is to take inspiration from homotopies. Mathematically, we define a transition from configuration C 0 to configuration C 1 as a function M C 0 , C 1 : [ 0 , 1 ] C such that M C 0 , C 1 ( 0 ) = C 0 and M C 0 , C 1 ( 1 ) = C 1 . The mitigation cost is then associated not with the endpoints of the transition C 0 , C 1 , but with the specific transition, i.e., not κ ( C 0 , C 1 ) , but κ ( M C 0 , C 1 ) .
If we indicate by M ( C 0 , C 1 ) the set of possible transitions from C 0 to C 1 , risk mitigation as an optimization problem translates then to the problem of finding C C such that there exists M C 0 , C M ( C 0 , C ) such that R ( Ω , C ) < R ( Ω , C 0 ) + κ ( M C 0 , C ) . Of course, while this description is more accurate and complete, it significantly increases the search space of the problem.

3.3. Transitions and Emergency Response

By ensuring that M C 0 , C 1 ( t ) C t [ 0 , 1 ] , we are acknowledging the fact that each intermediate stage of the transition is a configuration in and on itself, potentially with its own associated risk assessment. While this may not seem to be particularly relevant for long-term risk assessment (unless the material time to complete the transition is comparable with the expected occurrence timescale of the hazardous events), the significance of this formulation becomes evident when considering its application to emergency responses.
Consider a small-scale example such as a single building and its fire hazard. During an emergency (one or more fires have started), the response might include an evacuation plan that, in our formulation, maps to a transition from an initial configuration C 0 (in which people are distributed e.g., to their habitual workplaces within the building) to a new configuration C 1 in which no people are left in the building. The transition itself will involve, at every instant in time, a new distribution of people in the building, along the established evacuation routes. However, the choice of the evacuation routes (i.e., the choice of transition M C 0 , C 1 ) has an impact on the inherent risk associated with the transition itself, due to the different distribution of people along them at each moment during the evacuation.
Note also that, in such a case, the pointwise risk function r itself would not be fixed, so a more sophisticated formulation that takes this into account would be necessary to complete the mathematical formulation necessary for the design of the emergency response.

4. Discussion

The assessment of risk involves determining the probability of a hazard occurring and estimating the consequences through the quantification of exposure and vulnerability, while mitigation refers to any action aiming at reducing the risk, and includes prevention, preparedness, and response. Prevention is focused on a conscientious land-use planning in order to reduce exposure. Preparedness includes all strategies to better understand the hazardous phenomenon in order to limit its impact, like the development of monitoring and early warning systems. Response consists of the design of actions to contain the threat and for the possible evacuation, reducing vulnerability.
The formalization of risk assessment introduced here does not invalidate the more informal approaches normally adopted for natural hazards, but extends them in such a way that the informal approach can be formally recognized as a numerical approximation stemming from epistemic limits [22] or the need to compromise between accuracy and computational complexity.
For example, the digital elevation and surface models used as input to numerical fluid dynamics computational models typically employed in hazard and risk assessment for geophysical flows (such as floods [23], landslides [24], pyroclastic density currents [25], or lava flows [26]) are piece-wise constant approximations of the reality, whose higher or lower horizontal resolution and vertical accuracy can influence the models’ output used in hazard assessment [27]. Hazard maps for these phenomena are typically assembled from a large number of such simulations: the choice of the combinations of initial conditions, source location, geometry, etc. provide a discretized approximation of all the possible scenarios that may impact the region of interest [28] whose combination is a numerical approximation of the integral form (8).
We expect that this kind of insight may be useful in the selection of the representative scenarios for the given problem space, with an eye on well-established numerical integration schemes that may provide higher accuracy or lower computational loads, such as the Clenshaw–Curtis [29] or Gauss–Kronrod [30] quadrature formulas rather than the simpler rectangle formula typically adopted when choosing scenarios on a regular distributed grid.
The main benefit of the formalization proposed here, however, is in the more refined functional dependency proposed between the components of risk and the underlying decision variables on which policy makers should act to improve prevention, preparedness, and response.
The classification of these variables (environmental properties, elements at risk without direct influence on hazard, elements at risk with an influence on hazard, and resilience of the elements at risk) can provide insights on the extent to which each of them impacts the final risk assessment, and thus guide the decision-making process in risk management and mitigation.
For example, the category described by the family B of at-risk elements with an impact on hazard (such as buildings and roads in the case of lava flows hazard) presents the unique property of influencing risk assessment through all three of its components (hazard, exposure, and vulnerability), giving it a potentially higher priority over variables in other categories. This is particularly important in land-use and zoning plans (prevention), for which policies should focus not only on prioritizing construction in low-hazard areas, but also on favoring designs with higher resilience (preparedness), as well as ensuring that the associated infrastructure does not amplify hazard itself in the areas of interest (notoriously, for example, roads can become a preferential course for geophysical flows, directing them towards densely populated areas that would otherwise be less threatened by these hazardous phenomena).
Such policies must of course take into account a cost–benefit analysis. While these may be considered statically in the planning stages, risk management for existing distributions of elements (population, infrastructure, etc) must be considered in a dynamic sense. For the scientific community, this implies not only that no risk mitigation result should be considered complete without an indication of the practical means by which the mitigating results may be achieved, including an associated estimate of the possible costs, but also that the design of strategies to minimize such costs should be considered valuable results in their own right.
As an example, in the response to the hazard associated with geophysical flows, this means that the optimality in the design of barriers (or other diversion mechanisms) and their placement should take into account not only the effectiveness of the obstruction/diversion per se, but also the costs of construction and deployment. More importantly, it also means that additional research opportunities can be found in the reduction of such costs, for example by devising deployment strategies that minimize both storage and transport (a classic application of domination problems from graph theory).
For decision makers, three action points should thus be encouraged, to help the scientific community in providing more effective results: (i) advertise the costs of current strategies for risk management and mitigation; (ii) minimize administrative costs of current and future strategies; and (iii) foster interdisciplinary collaboration between natural sciences, engineering, and mathematics to maximize the usefulness of research products.

5. Conclusions

The informal expression commonly used for risk assessment in the context of natural hazards can be formalized in a way that exposes more clearly the relation between the fundamental building blocks of hazard, exposure, and vulnerability, while still reducing to the informal expression with the appropriate simplifications. For the sake of brevity, we have shown here the formalization for the case of a single risk with no intensity information, but the same approach can be used by including intensity and multiple interacting risks, at the cost of an even higher complexity in the functional dependencies between the components of the final formulation.
While the variables contributing to hazard, exposure, and vulnerability have been presented here in the most abstract and general form, any expert in the field will be able to match easily the data and models they operate with, and the corresponding sets and functions discussed in this perspective. This correspondence will help identify the decision variables («what can be acted upon to decrease risk?») and their weight in the formulation («how effective will it be to act on this variable to reduce risk?»). The actual extent to which the mathematical formulation presented here can be used depends then on the accuracy and completeness of the data and information available.
A key novelty of our perspective is the choice to view risk mitigation not only (or primarily) in terms of its final effect (the scaling or reduction factor previously discussed in the literature), but as a dynamic process, whose duration and costs have a distinct influence on the final results. While this increases the complexity of evaluation of risk mitigation measures, it shifts the attention towards a more realistic, and thus hopefully more useful, approach, where answering the question «how do we get there?» is of equal, if not higher, importance as «where do we want to get?»

Author Contributions

G.B. defined the original idea, and A.C. and G.G. contributed to its development. All authors contributed to the preparation of the manuscript. All authors have read and agreed to the published version of the manuscript.

Funding

This work was supported by the research project “SHIELD—Optimization strategies for lava flow risk reduction at Etna volcano” (Bando di Ricerca Libera 2019 of INGV).

Institutional Review Board Statement

Not applicable.

Informed Consent Statement

Not applicable.

Data Availability Statement

Not applicable.

Conflicts of Interest

The authors declare no conflict of interest.

References

  1. Unesco. Report of Consultative Meeting of Experts on the Statistical Study of Natural Hazards and Their Consequences. 1972, Document SC/WM/500. Available online: https://unesdoc.unesco.org/ark:/48223/pf0000001657 (accessed on 15 October 2022).
  2. Fournier d’Albe, E.M. Objectives of volcanic monitoring and prediction. J. Geol. Soc. 1979, 136, 321–326. [Google Scholar] [CrossRef]
  3. Lockwood, J.P.; Hazlett, R.W. Volcanoes: Global Perspectives; Wiley–Blackwell: Chichester, UK, 2010. [Google Scholar]
  4. Kaplan, S.; Garrick, B. On The Quantitative Definition of Risk. Risk Anal. 1981, 1, 11–27. [Google Scholar] [CrossRef]
  5. Singh, V.P.; Jain, S.K.; Tyagi, A. Risk and Reliability Analysis; ASCE Press: Reston, VA, USA, 2007. [Google Scholar]
  6. Martí Molist, J. Assessing Volcanic Hazard: A Review; Oxford Handbooks; Oxford University Press: Oxford, UK, 2017. [Google Scholar]
  7. Lowrance, W.W. Of Acceptable Risk: Science and the Determination of Safety; W. Kaufmann: Los Altos, CA, USA, 1976. [Google Scholar]
  8. Haimes, Y.Y. Risk Modeling, Assessment, and Management; John Wiley & Sons, Ltd.: Hoboken, NJ, USA, 2004. [Google Scholar] [CrossRef]
  9. Woo, G. The Mathematics of Natural Catastrophes; Imperial College Press: London, UK, 1999. [Google Scholar] [CrossRef]
  10. Taylor, C.; VanMarcke, E. (Eds.) Acceptable Risk Processes: Lifelines and Natural Hazards; American Society of Civil Engineers: Technical Council on Lifeline Earthquake Engineering; ASCE Press: Reston, VA, USA, 2002. [Google Scholar]
  11. Uddin, N.; Ang, A.H. (Eds.) Quantitative Risk Assessing (QRA) for Natural Hazards; ASCE Council on Disaster Risk Management; ASCE Press: Reston, VA, USA, 2011. [Google Scholar] [CrossRef]
  12. Kiremidjan, A.; Stergio, E.; Lee, R. Quantitative Earthquake Risk Assessment. In Quantitative Risk Assessing (QRA) for Natural Hazards; Uddin, N., Ang, A.H., Eds.; ASCE Press: Reston, VA, USA, 2011. [Google Scholar]
  13. Cappello, A.; Ganci, G.; Bilotta, G.; Corradino, C.; Hérault, A.; Del Negro, C. Changing Eruptive Styles at the South-East Crater of Mount Etna: Implications for Assessing Lava Flow Hazards. Front. Earth Sci. 2019, 7, 213. [Google Scholar] [CrossRef]
  14. Chevrel, M.O.; Favalli, M.; Villeneuve, N.; Harris, A.J.L.; Fornaciai, A.; Richter, N.; Derrien, A.; Boissier, P.; Di Muro, A.; Peltier, A. Lava flow hazard map of Piton de la Fournaise volcano. Nat. Hazards Earth Syst. Sci. Discuss. 2020, 2020, 1–33. [Google Scholar] [CrossRef]
  15. Anagnostopoulos, S.A. Pounding of buildings in series during earthquakes. Earthq. Eng. Struct. Dyn. 1988, 16, 443–456. [Google Scholar] [CrossRef]
  16. Frascadore, R.; Ludovico, M.D.; Prota, A.; Verderame, G.M.; Manfredi, G.; Dolce, M.; Cosenza, E. Local Strengthening of Reinforced Concrete Structures as a Strategy for Seismic Risk Mitigation at Regional Scale. Earthq. Spectra 2015, 31, 1083–1102. [Google Scholar] [CrossRef]
  17. Ang, A.H. An application of quantitative risk assessment in infrastructures engineering. In Quantitative Risk Assessing (QRA) for Natural Hazards; Uddin, N., Ang, A.H., Eds.; ASCE Press: Reston, VA, USA, 2011. [Google Scholar]
  18. Anonymous. Prediction of the Haicheng earthquake. Eos Trans. Am. Geophys. Union 1977, 58, 236–272. [Google Scholar] [CrossRef]
  19. Wang, K.; Chen, Q.F.; Sun, S.; Wang, A. Predicting the 1975 Haicheng Earthquake. Bull. Seismol. Soc. Am. 2006, 96, 757–795. [Google Scholar] [CrossRef]
  20. Wang, H.; Mostafizi, A.; Cramer, L.A.; Cox, D.; Park, H. An agent-based model of a multimodal near-field tsunami evacuation: Decision-making and life safety. Transp. Res. Part C Emerg. Technol. 2016, 64, 86–100. [Google Scholar] [CrossRef]
  21. Banba, M.; Shaw, R. (Eds.) Land Use Management in Disaster Risk Reduction: Practice and Cases from a Global Perspective; Springer: Tokyo, Japan, 2017. [Google Scholar] [CrossRef]
  22. Beven, K.J.; Almeida, S.; Aspinall, W.P.; Bates, P.D.; Blazkova, S.; Borgomeo, E.; Freer, J.; Goda, K.; Hall, J.W.; Phillips, J.C.; et al. Epistemic uncertainties and natural hazard risk assessment—Part 1: A review of different natural hazard areas. Nat. Hazards Earth Syst. Sci. 2018, 18, 2741–2768. [Google Scholar] [CrossRef]
  23. Mosquera-Machado, S.; Ahmad, S. Flood hazard assessment of Atrato River in Colombia. Water Resour. Manag. 2007, 21, 591–609. [Google Scholar] [CrossRef]
  24. Hürlimann, M.; Copons, R.; Altimir, J. Detailed debris flow hazard assessment in Andorra: A multidisciplinary approach. Geomorphology 2006, 78, 359–372. [Google Scholar] [CrossRef]
  25. Clarke, B.; Tierz, P.; Calder, E.; Yirgu, G. Probabilistic Volcanic Hazard Assessment for Pyroclastic Density Currents from Pumice Cone Eruptions at Aluto Volcano, Ethiopia. Front. Earth Sci. 2020, 8, 348. [Google Scholar] [CrossRef]
  26. Del Negro, C.; Cappello, A.; Bilotta, G.; Ganci, G.; Hérault, A.; Zago, V. Living at the edge of an active volcano: Risk from lava flows on Mt. Etna. GSA Bull. 2019, 132, 1615–1625. [Google Scholar] [CrossRef]
  27. Bilotta, G.; Cappello, A.; Hérault, A.; Del Negro, C. Influence of topographic data uncertainties and model resolution on the numerical simulation of lava flows. Environ. Model. Softw. 2019, 112, 1–15. [Google Scholar] [CrossRef]
  28. Cappello, A.; Vicari, A.; Del Negro, C. Retrospective validation of a lava-flow hazard map for Mount Etna volcano. Ann. Geophys. 2011. [Google Scholar] [CrossRef]
  29. Gentleman, W.M. Implementing Clenshaw–Curtis Quadrature, I Methodology and Experience. Commun. ACM 1972, 15, 337–342. [Google Scholar] [CrossRef]
  30. Caliò, F.; Gautschi, W.; Marchetti, E. On Computing Gauss–Kronrod Quadrature Formulae. Math. Comput. 1986, 47, 639–650. [Google Scholar] [CrossRef]
Figure 1. The functional dependencies between risk, vulnerability, exposure, hazard, and their respective input variables. Arrows point towards the dependent (i.e., X Y indicates that Y depends on X).
Figure 1. The functional dependencies between risk, vulnerability, exposure, hazard, and their respective input variables. Arrows point towards the dependent (i.e., X Y indicates that Y depends on X).
Applsci 13 00265 g001
Disclaimer/Publisher’s Note: The statements, opinions and data contained in all publications are solely those of the individual author(s) and contributor(s) and not of MDPI and/or the editor(s). MDPI and/or the editor(s) disclaim responsibility for any injury to people or property resulting from any ideas, methods, instructions or products referred to in the content.

Share and Cite

MDPI and ACS Style

Bilotta, G.; Cappello, A.; Ganci, G. Formal Matters on the Topic of Risk Mitigation: A Mathematical Perspective. Appl. Sci. 2023, 13, 265. https://doi.org/10.3390/app13010265

AMA Style

Bilotta G, Cappello A, Ganci G. Formal Matters on the Topic of Risk Mitigation: A Mathematical Perspective. Applied Sciences. 2023; 13(1):265. https://doi.org/10.3390/app13010265

Chicago/Turabian Style

Bilotta, Giuseppe, Annalisa Cappello, and Gaetana Ganci. 2023. "Formal Matters on the Topic of Risk Mitigation: A Mathematical Perspective" Applied Sciences 13, no. 1: 265. https://doi.org/10.3390/app13010265

APA Style

Bilotta, G., Cappello, A., & Ganci, G. (2023). Formal Matters on the Topic of Risk Mitigation: A Mathematical Perspective. Applied Sciences, 13(1), 265. https://doi.org/10.3390/app13010265

Note that from the first issue of 2016, this journal uses article numbers instead of page numbers. See further details here.

Article Metrics

Back to TopTop