Application of Drone Surveillance for Advance Agriculture Monitoring by Android Application Using Convolution Neural Network
Abstract
1. Introduction
- Firstly, we conducted a comprehensive analysis of crop diseases in Sukkur, which has not been previously done in the Sindh region. This analysis included the detection of leaf diseases, which is a crucial step towards improving crop yields and reducing economic loses for farmers in the area.
- Secondly, we developed a user-friendly website using the Flask framework, which allows farmers to easily access information about crop diseases and identify potential solutions to manage them. The website is designed to be accessible to users with varying levels of technical expertise, making it a valuable tool for a wide range of farmers.
- Finally, we developed a mobile application that includes a lightweight version of a deep convolutional neural network (CNN) model (EfficientNet-B3) using TensorFlow. The mobile app allows farmers to quickly and easily detect crop diseases using their smartphones. By making this technology more accessible and user-friendly, we hope to empower farmers to make more informed decisions and improve crop yields in the region.
2. Related Works
3. Data Collection and Data Preprocessing
3.1. Description of Study Area
3.2. UAV Platform
3.3. Data Materials
3.4. Data Preprocessing and Data Augmentation
3.5. Image Enhancement
3.6. Some Common Diseases in the Leaves
- Late Blight [55] (Figure 5): Late blight is a destructive disease that affects tomato and potato plants and is caused by the fungus Phytophthora infestans. This disease is widespread throughout the United States and can have devastating effects on crops if left uncontrolled. As its name suggests, late blight typically occurs later in the growing season, with symptoms often not appearing until after the plants have blossomed.
- Early Blight [56] (Figure 6): Early blight is a common fungal disease that affects tomato and potato plants and is caused by the fungus Alternaria solani. This disease is widespread throughout the United States and can cause significant damage to crops if left untreated. One of the first signs of early blight is the appearance of small brown spots with concentric rings on the lower, older leaves of the plant. These spots may gradually enlarge and merge, forming a characteristic “bull’s eye” pattern. As the disease progresses, the affected leaves may turn yellow, wither, and eventually die. The fungus can also spread to other parts of the plant, such as the stem, fruit, and upper leaves, causing further damage. In severe cases, early blight can lead to significant crop loses and reduced yield. Proper management and prevention techniques, such as crop rotation, use of disease-resistant cultivars, and timely application of fungicides, can help to control the spread of this disease and protect crop production.
- Leaf Spot [57] (Figure 7): Leaf spot diseases caused by pathogens are a common problem in many crops, including stone fruit trees and vegetables such as tomato, pepper, and lettuce. These diseases can be caused by either bacteria or fungi, and although the symptoms may vary slightly, they generally result in similar effects on the plant. Leaf spots caused by both types of pathogens are characterized by the appearance of small, dark-colored lesions on the leaves, which can gradually enlarge and merge, leading to defoliation and reduced plant vigor. In addition, these diseases can also affect fruit quality and yield, leading to economic loses for growers.
4. Methodology
4.1. Process Pipeline
4.2. Transfer Learning Approach
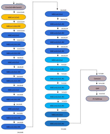
4.3. EfficientNet-B3
4.4. Mobile App
4.5. Website
4.6. Performance Metrics
5. Results and Discussions
5.1. Experimental Settings
5.2. Overall Results
5.3. Confusion Metrics
5.4. Results from Mobile Application
5.5. Results from Web Application
5.6. Classification Report
6. Conclusions
7. Future Direction
Author Contributions
Funding
Data Availability Statement
Acknowledgments
Conflicts of Interest
References
- Ministry of Finance, Government of Pakistan. Economic Survey of Pakistan 2020–2021; Ministry of Finance, Government of Pakistan: Islamabad, Pakistan, 2022.
- Dawod, R.G.; Dobre, C. Upper and Lower Leaf Side Detection with Machine Learning Methods. Sensors 2022, 22, 2696. [Google Scholar] [CrossRef]
- Narmilan, A.; Puvanitha, N. Mitigation Techniques for Agricultural Pollution by Precision Technologies with a Focus on the Internet of Things (IoTs): A Review. Agric. Rev. 2020, 41, 279–284. [Google Scholar] [CrossRef]
- Narmilan, A.; Niroash, G.; Sumangala, K. Assessment on Consequences and Benefits of the Smart Farming Techniques in Batticaloa District, Sri Lanka. Int. J. Res. Publ. 2020, 61, 14–20. [Google Scholar]
- Narmilan, A. E-Agricultural Concepts for Improving Productivity: A Review Sch. J. Eng. Technol. 2017, 5, 10–17. [Google Scholar]
- Mazzia, V.; Comba, L.; Khaliq, A.; Chiaberge, M.; Gay, P. UAV and Machine Learning Based Refinement of a Satellite-Driven Vegetation Index for Precision Agriculture. Sensors 2020, 20, 2530. [Google Scholar] [CrossRef] [PubMed]
- Amarasingam, N.; Salgadoe, A.S.A.; Powell, K.; Gonzalez, L.F.; Natarajan, S. A review of UAV platforms, sensors, and applications for monitoring of sugarcane crops. Remote Sens. Appl. Soc. Environ. 2022, 26, 100712. [Google Scholar] [CrossRef]
- Kim, H.; Kim, W.; Kim, S. Damage Assessment of Rice Crop after Toluene Exposure Based on the Vegetation Index (VI) and UAV Multispectral Imagery. Remote Sens. 2020, 13, 25. [Google Scholar] [CrossRef]
- García, L.; Parra, L.; Jimenez, J.; Lloret, J.; Mauri, P.; Lorenz, P. DronAway: A Proposal on the Use of Remote Sensing Drones as Mobile Gateway for WSN in Precision Agriculture. Appl. Sci. 2020, 10, 6668. [Google Scholar] [CrossRef]
- León-Rueda, W.A.; León, C.; Caro, S.G.; Ramírez-Gil, J.G. Identification of diseases and physiological disorders in potato via multispectral drone imagery using machine learning tools. Trop. Plant Pathol. 2021, 47, 152–167. [Google Scholar] [CrossRef]
- Su, J.; Liu, C.; Coombes, M.; Hu, X.; Wang, C.; Xu, X.; Li, Q.; Guo, L.; Chen, W.-H. Wheat yellow rust monitoring by learning from multispectral UAV aerial imagery. Comput. Electron. Agric. 2018, 155, 157–166. [Google Scholar] [CrossRef]
- Albetis, J.; Duthoit, S.; Guttler, F.; Jacquin, A.; Goulard, M.; Poilvé, H.; Féret, J.-B.; Dedieu, G. Detection of Flavescence dorée Grapevine Disease Using Unmanned Aerial Vehicle (UAV) Multispectral Imagery. Remote Sens. 2017, 9, 308. [Google Scholar] [CrossRef]
- Selvaraj, M.G.; Vergara, A.; Montenegro, F.; Ruiz, H.A.; Safari, N.; Raymaekers, D.; Ocimati, W.; Ntamwira, J.; Tits, L.; Omondi, A.B.; et al. Detection of banana plants and their major diseases through aerial images and machine learning methods: A case study in DR Congo and the Republic of Benin. ISPRS J. Photogramm. Remote Sens. 2020, 169, 110–124. [Google Scholar] [CrossRef]
- Lan, Y.; Huang, Z.; Deng, X.; Zhu, Z.; Huang, H.; Zheng, Z.; Lian, B.; Zeng, G.; Tong, Z. Comparison of machine learning methods for citrus greening detection on UAV multispectral images. Comput. Electron. Agric. 2020, 171, 105234. [Google Scholar] [CrossRef]
- DadrasJavan, F.; Samadzadegan, F.; Pourazar, S.H.S.; Fazeli, H. UAV-based multispectral imagery for fast Citrus Greening detection. J. Plant Dis. Prot. 2019, 126, 307–318. [Google Scholar] [CrossRef]
- Xavier, T.W.F.; Souto, R.N.V.; Statella, T.; Galbieri, R.; Santos, E.S.; Suli, G.S.; Zeilhofer, P. Identification of ramularia leaf blight cotton disease infection levels by multispectral, multiscale uav imagery. Drones 2019, 3, 33. [Google Scholar] [CrossRef]
- Chivasa, W.; Mutanga, O.; Biradar, C. UAV-based multispectral phenotyping for disease resistance to accelerate crop improvement under changing climate conditions. Remote Sens. 2020, 12, 2445. [Google Scholar] [CrossRef]
- Kerkech, M.; Hafiane, A.; Canals, R. Vine disease detection in UAV multispectral images using optimized image registration and deep learning segmentation approach. Comput. Electron. Agric. 2020, 174, 105446. [Google Scholar] [CrossRef]
- Wang, T.; Thomasson, J.A.; Yang, C.; Isakeit, T.; Nichols, R.L. Automatic classification of cotton root rot disease based on uav remote sensing. Remote Sens. 2020, 12, 1310. [Google Scholar] [CrossRef]
- Huang, H.; Deng, J.; Lan, Y.; Yang, A.; Zhang, L.; Wen, S.; Zhang, H.; Zhang, Y.; Deng, Y. Detection of helminthosporium leaf blotch disease based on UAV Imagery. Appl. Sci. 2019, 9, 558. [Google Scholar] [CrossRef]
- Tetila, E.C.; Machado, B.B.; Menezes, G.K.; Oliveira, A.D.S.; Alvarez, M.; Amorim, W.P.; Belete, N.A.; Da Silva, G.G.; Pistori, H. Automatic Recognition of Soybean Leaf Diseases Using UAV Images and Deep Convolutional Neural Networks. IEEE Geosci. Remote Sens. Lett. 2019, 17, 903–907. [Google Scholar] [CrossRef]
- Kerkech, M.; Hafiane, A.; Canals, R. Deep leaning approach with colorimetric spaces and vegetation indices for vine diseases detection in UAV images. Comput. Electron. Agric. 2018, 155, 237–243. [Google Scholar] [CrossRef]
- Xiao, Y.; Dong, Y.; Huang, W.; Liu, L.; Ma, P. Wheat fusarium head blight detection using uav-based spectral and texture features in optimal window size. Remote Sens. 2021, 13, 2437. [Google Scholar] [CrossRef]
- Tsouros, D.C.; Bibi, S.; Sarigiannidis, P.G. A review on UAV-based applications for precision agriculture. Information 2019, 10, 349. [Google Scholar] [CrossRef]
- Marin, D.B.; Ferraz, G.A.E.S.; Santana, L.S.; Barbosa, B.D.S.; Barata, R.A.P.; Osco, L.P.; Ramos, A.P.M.; Guimarães, P.H.S. Detecting coffee leaf rust with UAV-based vegetation indices and decision tree machine learning models. Comput. Electron. Agric. 2021, 190, 106476. [Google Scholar] [CrossRef]
- De Rosa, D.; Basso, B.; Fasiolo, M.; Friedl, J.; Fulkerson, B.; Grace, P.R.; Rowlings, D.W. Predicting pasture biomass using a statistical model and machine learning algorithm implemented with remotely sensed imagery. Comput. Electron. Agric. 2020, 180, 105880. [Google Scholar] [CrossRef]
- Puig Garcia, E.; Gonzalez, F.; Hamilton, G.; Grundy, P. Assessment of Crop Insect Damage Using Unmanned Aerial Systems: A Machine Learning Approach. In Proceedings of the MODSIM 2015, 21st International Congress on Modelling and Simulation, Gold Coast, Australia, 24 November–4 December 2015; Available online: http://www.mssanz.org.au/modsim2015/F12/puig.pdf (accessed on 4 December 2015).
- Feng, L.; Zhang, Z.; Ma, Y.; Du, Q.; Williams, P.; Drewry, J.; Luck, B. Alfalfa Yield prediction using uav-based hyperspectral imagery and ensemble learning. Remote Sens. 2020, 12, 2028. [Google Scholar] [CrossRef]
- Osco, L.P.; Ramos, A.P.M.; Pereira, D.R.; Moriya, A.S.; Imai, N.N.; Matsubara, E.T.; Estrabis, N.; de Souza, M.; Junior, J.M.; Gonçalves, W.N.; et al. Predicting canopy nitrogen content in citrus-trees using random forest algorithm associated to spectral vegetation indices from Uav-imagery. Remote Sens. 2019, 11, 2925. [Google Scholar] [CrossRef]
- Mrisho, L.M.; Mbilinyi, N.A.; Ndalahwa, M.; Ramcharan, A.M.; Kehs, A.K.; McCloskey, P.C.; Murithi, H.; Hughes, D.P.; Legg, J.P. Accuracy of a Smartphone-Based Object Detection Model, PlantVillage Nuru, in Identifying the Foliar Symptoms of the Viral Diseases of Cassava–CMD and CBSD. Front. Plant Sci. 2020, 11, 590889. [Google Scholar] [CrossRef]
- Hassan, M.; Hamada, M. A Neural Networks Approach for Improving the Accuracy of Multi-Criteria Recommender Systems. Appl. Sci. 2017, 7, 868. [Google Scholar] [CrossRef]
- Musa, A.; Aliyu, F. Performance Evaluation of Multi-Layer Perceptron (MLP) and Radial Basis Function (RBF). In Proceedings of the 2019 2nd International Conference of the IEEE Nigeria Computer Chapter (NigeriaComputConf), Zaria, Nigeria, 14–19 October 2019; pp. 1–5. [Google Scholar] [CrossRef]
- Atila, U.; Ucar, M.; Akyol, K.; Uçar, E. Plant leaf disease classification using Efficient Net deep learning model. Ecol. Inform. 2021, 61, 101182. [Google Scholar] [CrossRef]
- Ji, M.; Zhang, L.; Wu, Q. Automatic grape leaf diseases identification via United Model based on multiple convolutional neural networks. Inf. Process. Agric. 2019, 7, 418–426. [Google Scholar]
- Sharma, P.; Berwal, Y.P.S.; Ghai, W. Performance Analysis of Deep Learning CNN Models for Disease Detection in Plants using Image Segmentation. Inf. Process. Agric. 2019, 7, 566–574. [Google Scholar] [CrossRef]
- Azimi, S.; Kaur, T.; Gandhi, T.K. A deep learning approach to measure stress levels in plants due to Nitrogen deficiency. Measurement 2020, 173, 108650. [Google Scholar] [CrossRef]
- Gadekallu, T.R.; Rajput, D.S.; Reddy MP, K.; Lakshmanna, K.; Bhattacharya, S.; Singh, S.; Jolfaei, A.; Alazab, M. A novel PCA–whale optimization-based deep neural network model for classification of tomato plant diseases using GPU. J. Real-Time Image Process. 2021, 18, 1383–1396. [Google Scholar] [CrossRef]
- Sinha, A.; Shekhawat, R.S. Olive Spot Disease Detection and Classification using Analysis of Leaf Image Textures. Procedia Comput. Sci. 2020, 167, 2328–2336. [Google Scholar] [CrossRef]
- Ximenes, L.F.; Carolina Fambrini, F.G.; Roseli Saito, J. Coffee Leaf Disease Recognition Based on Deep Learning and Texture Attributes. Procedia Comput. Sci. 2019, 159, 135–144. [Google Scholar] [CrossRef]
- Kallam, S.; Basha, S.M.; Rajput, D.S.; Patan, R.; Balamurugan, B.; Basha, S.A.K. Evaluating the Performance of Deep Learning Techniques on Classification Using Tensor Flow Application. In Proceedings of the 2018 International Conference on Advances in Computing and Communication Engineering (ICACCE), Paris, France, 22–23 June 2018. [Google Scholar] [CrossRef]
- Franczyk, B.; Hernes, M.; Kozierkiewicz, A.; Kozina, A.; Pietranik, M.; Roemer, I.; Schieck, M. Deep learning for grape variety recognition. Procedia Comput. Sci. 2020, 176, 1211–1220. [Google Scholar] [CrossRef]
- Kundu, N.; Rani, G.; Dhaka, V.S.; Gupta, K.; Nayak, S.C.; Verma, S.; Ijaz, M.F.; Wozniak, M. IoT and Interpretable Machine Learning Based Framework for Disease Prediction in Pearl Millet. Sensors 2021, 21, 5386. [Google Scholar] [CrossRef] [PubMed]
- Almadhor, A.; Rauf, H.T.; Lali, M.I.U.; Damaševicius, R.; Alouffi, B.; Alharbi, A. AI-Driven Framework for Recognition of Guava Plant Diseases through Machine Learning from DSLR Camera Sensor Based High Resolution Imagery. Sensors 2021, 21, 3830. [Google Scholar] [CrossRef]
- Oyewola, D.O.; Dada, E.G.; Misra, S.; Damaševicius, R. Detecting cassava mosaic disease using a deep residual convolutional neural network with distinct block processing. PeerJ Comput. Sci. 2021, 7, e352. [Google Scholar] [CrossRef] [PubMed]
- Abayomi-Alli, O.O.; Damaševičius, R.; Misra, S.; Maskeliūnas, R. Cassava disease recognition from low-quality images using enhanced data augmentation model and deep learning. Expert Syst. 2021, 38, e12746. [Google Scholar] [CrossRef]
- Basavaiah, J.; Arlene Anthony, A. Tomato Leaf Disease Classification using Multiple Feature Extraction Techniques. Wirel. Pers. Commun. 2020, 115, 633–651. [Google Scholar] [CrossRef]
- Aliyu, M.A.; Mokji, M.M.; Sheikh, U.U.U. Machine learning for plant disease detection: An investigative comparison between support vector machine and deep learning. IAES Int. J. Artif. Intell. (IJ-AI) 2020, 9, 670. [Google Scholar] [CrossRef]
- Bhattacharya, S.; Reddy Maddikunta, P.K.; Pham, Q.V.; Gadekallu, T.R.; Krishnan, S.S.R.; Chowdhary, C.L.; Alazab, M.; Jalil Piran, M. Deep learning and medical image processing for coronavirus (COVID-19) pandemic: A survey. Sustain Cities Soc. 2021, 65, 102589. [Google Scholar] [CrossRef] [PubMed]
- Gadekallu, T.R.; Khare, N.; Bhattacharya, S.; Singh, S.; Maddikunta PK, R.; Srivastava, G. Deep neural networks to predict diabetic retinopathy. J. Ambient. Intell. Humaniz. Comput. 2020, 14, 5407–5420. [Google Scholar] [CrossRef]
- PlantVillage. Available online: https://plantvillage.psu.edu/ (accessed on 10 October 2022).
- Aldhyani, T.H.; Alkahtani, H.; Eunice, R.; Hemanth, D.J. Leaf Pathology Detection in Potato and Pepper Bell Plant using Convolutional Neural Networks. In Proceedings of the 2022 7th International Conference on Communication and Electronics Systems (ICCES), Coimbatore, India, 22–24 June 2022; pp. 1289–1294. [Google Scholar]
- Panigrahi, K.P.; Das, H.; Sahoo, A.K.; Moharana, S.C. Maize Leaf Disease Detection and Classification Using Machine Learning Algorithms. In Progress in Computing, Analytics and Networking: Proceedings of ICCAN 2019; Springer: Singapore, 2022. [Google Scholar] [CrossRef]
- Kabir, M.M.; Ohi, A.Q.; Mridha, M.F. A Multi-Plant Disease Diagnosis Method using Convolutional Neural Network. arXiv 2020, arXiv:2011.05151. [Google Scholar]
- Prodeep, A.R.; Hoque, A.M.; Kabir, M.M.; Rahman, M.S.; Mridha, M.F. Plant Disease Identification from Leaf Images using Deep CNN’s EfficientNet. In Proceedings of the 2022 International Conference on Decision Aid Sciences and Applications (DASA), Chiangrai, Thailand, 23–25 March 2022; pp. 523–527. [Google Scholar]
- Planet Natural Research Center. Late Blight. Available online: https://www.planetnatural.com/pest-problem-solver/plant-disease/late-blight/ (accessed on 14 May 2023).
- Planet Natural Research Center. Early Blight. Available online: https://www.planetnatural.com/pest-problem-solver/plant-disease/early-blight/ (accessed on 14 May 2023).
- Planet Natural Research Center. Bacterial Leaf Spot. Available online: https://www.planetnatural.com/pest-problem-solver/plant-disease/leaf-blight/ (accessed on 14 May 2023).















| No | Crop | Disease | Location | UAV Sensor | Reference |
|---|---|---|---|---|---|
| 01 | Citrus | Citrus greening | Iran | Micasense RedEdge camera | [15] |
| 02 | Cotton | Leaf Blight Disease | Brazil | Multispectral TetraCam ADC camera | [16] |
| 03 | Maize | Maize streak virus disease | Zimbabwe | Parrot Sequoia multispectral camera | [17] |
| 04 | Vineyard | Vine disease | France | Survey2 sensor | [18] |
| 05 | Cotton | Root rot disease | USA | Micasense RedEdge camera | [19] |
| 06 | Wheat | Helminthosporium leaf blotch (HLB) | China | Phantom 4 RGB camera | [20] |
| 07 | Soybean | Soybean leaf diseases | Brazil | Phantom 3 Sony EXMOR sensor | [21] |
| 08 | Vine | Esca disease | France | RGB camera | [22] |
| 09 | Wheat | Fusarium Head Blight | China | Hyperspectral camera | [23] |
| S: No | Class | Precision | Recall | F1 Score | Support |
|---|---|---|---|---|---|
| 1 | Tomato_Late_Blight | 1.0000 | 1.0000 | 1.0000 | 101 |
| 2 | Tomato_Healthy | 1.0000 | 1.0000 | 1.0000 | 99 |
| 3 | Grape_Healthy | 1.0000 | 1.0000 | 1.0000 | 44 |
| 4 | Orange_Haunglongbing_(Citrus_greening) | 1.0000 | 1.0000 | 1.0000 | 66 |
| 5 | Soybean_Healthy | 0.9474 | 0.9310 | 0.9391 | 58 |
| 6 | Squash_Powdery_mildew_Powdery_mildew | 1.0000 | 1.0000 | 1.0000 | 60 |
| 7 | Potato_healthy | 1.0000 | 1.0000 | 1.0000 | 22 |
| 8 | Corn_(maize)_Northern_Leaf_Blight | 1.0000 | 1.0000 | 1.0000 | 43 |
| 9 | Tomato_Early_Blight | 1.0000 | 1.0000 | 1.0000 | 42 |
| 10 | Tomato_Septoria_leaf_spot | 1.0000 | 0.9545 | 0.9767 | 34 |
| 11 | Corn_(maize)_cercospora_leaf_spot_Gray_leaf_spot | 1.0000 | 0.9894 | 0.9947 | 66 |
| 12 | Strawberry_Leaf_scorch | 1.0000 | 0.9787 | 0.9892 | 47 |
| 13 | Peach_healthy | 1.0000 | 1.0000 | 1.0000 | 95 |
| 14 | Apple_Apple_scab | 1.0000 | 0.9894 | 0.9947 | 189 |
| 15 | Tomato_Tomato_Yellow_Leaf_Curl_Virus | 1.0000 | 0.9894 | 0.9947 | 183 |
| 16 | Tomato_Bacterial_spot | 0.9911 | 1.0000 | 0.9955 | 222 |
| 17 | Apple_Black_rot | 1.0000 | 0.9942 | 0.9955 | 248 |
| 18 | Blueberry_healthy | 1.0000 | 0.9942 | 0.9971 | 172 |
| 19 | Cherry_(including_sour) _Powdery_mildew | 0.9444 | 1.0000 | 0.9714 | 17 |
| 20 | Peach_Bacterial_spot | 0.7812 | 0.8929 | 0.8333 | 28 |
| 21 | Apple_Cader_apple_rust | 1.0000 | 1.0000 | 1.0000 | 92 |
| 22 | Tomato_Target_Spot | 1.0000 | 1.0000 | 1.0000 | 82 |
| 23 | Papper bell_healthy | 1.0000 | 1.0000 | 1.0000 | 14 |
| 24 | Grape_Leaf_blight_(isariopsis_Leaf_Spot) | 1.0000 | 1.0000 | 1.0000 | 50 |
| 25 | Potato_Late_blight | 0.9804 | 1.0000 | 0.9901 | 59 |
| 26 | Tomato_Tomato_mosaic_virus | 0.9608 | 0.9800 | 0.9703 | 50 |
| 27 | Strawberry_healthy | 1.0000 | 1.0000 | 1.0000 | 50 |
| 28 | Apple_healthy | 0.9951 | 1.0000 | 1.0000 | 115 |
| 29 | Grape_Black_rot | 1.0000 | 1.0000 | 1.0000 | 203 |
| 30 | Potato_Early_blight | 1.0000 | 1.0000 | 1.0000 | 44 |
| 31 | Cherry_(including_sour)_healthy | 1.0000 | 0.9717 | 0.9856 | 19 |
| 32 | Corn_(maize)_Common_rust | 0.9412 | 0.9600 | 0.9505 | 106 |
| 33 | Grape_Esca_(Black_Measles) | 0.9592 | 0.9792 | 0.9691 | 50 |
| 34 | Raspberry_healthy | 0.9792 | 0.9792 | 0.9792 | 96 |
| 35 | Tomato_Leaf_Mold | 0.9884 | 0.9659 | 0.9770 | 48 |
| 36 | Tomato_Spider_mites_Two_spotted_spider_mite | 1.0000 | 0.9167 | 0.9565 | 88 |
| 37 | Papper_bell_Bacterial_spot | 0.8961 | 0.9857 | 0.9388 | 84 |
| 38 | Corn_(maize)_healthy | 1.0000 | 1.0000 | 1.0000 | 70 |
| Accuracy | 0.9880 | 3265 | |||
| Macro avg | 0.9650 | 0.9666 | 0.9645 | 3265 | |
| Weighted avg | 0.9886 | 0.9550 | 0.9881 | 3265 |
Disclaimer/Publisher’s Note: The statements, opinions and data contained in all publications are solely those of the individual author(s) and contributor(s) and not of MDPI and/or the editor(s). MDPI and/or the editor(s) disclaim responsibility for any injury to people or property resulting from any ideas, methods, instructions or products referred to in the content. |
© 2023 by the authors. Licensee MDPI, Basel, Switzerland. This article is an open access article distributed under the terms and conditions of the Creative Commons Attribution (CC BY) license (https://creativecommons.org/licenses/by/4.0/).
Share and Cite
Shah, S.A.; Lakho, G.M.; Keerio, H.A.; Sattar, M.N.; Hussain, G.; Mehdi, M.; Vistro, R.B.; Mahmoud, E.A.; Elansary, H.O. Application of Drone Surveillance for Advance Agriculture Monitoring by Android Application Using Convolution Neural Network. Agronomy 2023, 13, 1764. https://doi.org/10.3390/agronomy13071764
Shah SA, Lakho GM, Keerio HA, Sattar MN, Hussain G, Mehdi M, Vistro RB, Mahmoud EA, Elansary HO. Application of Drone Surveillance for Advance Agriculture Monitoring by Android Application Using Convolution Neural Network. Agronomy. 2023; 13(7):1764. https://doi.org/10.3390/agronomy13071764
Chicago/Turabian StyleShah, Sabab Ali, Ghulam Mustafa Lakho, Hareef Ahmed Keerio, Muhammad Nouman Sattar, Gulzar Hussain, Mujahid Mehdi, Rahim Bux Vistro, Eman A. Mahmoud, and Hosam O. Elansary. 2023. "Application of Drone Surveillance for Advance Agriculture Monitoring by Android Application Using Convolution Neural Network" Agronomy 13, no. 7: 1764. https://doi.org/10.3390/agronomy13071764
APA StyleShah, S. A., Lakho, G. M., Keerio, H. A., Sattar, M. N., Hussain, G., Mehdi, M., Vistro, R. B., Mahmoud, E. A., & Elansary, H. O. (2023). Application of Drone Surveillance for Advance Agriculture Monitoring by Android Application Using Convolution Neural Network. Agronomy, 13(7), 1764. https://doi.org/10.3390/agronomy13071764

