Sign in to use this feature.

Years

Between: -

Subjects

remove_circle_outline
remove_circle_outline
remove_circle_outline
remove_circle_outline
remove_circle_outline
remove_circle_outline
remove_circle_outline
remove_circle_outline
remove_circle_outline

Journals

remove_circle_outline
remove_circle_outline
remove_circle_outline
remove_circle_outline
remove_circle_outline
remove_circle_outline
remove_circle_outline
remove_circle_outline
remove_circle_outline
remove_circle_outline
remove_circle_outline
remove_circle_outline
remove_circle_outline
remove_circle_outline
remove_circle_outline
remove_circle_outline
remove_circle_outline
remove_circle_outline

Article Types

Countries / Regions

remove_circle_outline
remove_circle_outline
remove_circle_outline
remove_circle_outline
remove_circle_outline
remove_circle_outline
remove_circle_outline
remove_circle_outline
remove_circle_outline

Search Results (5,647)

Search Parameters:
Keywords = drone

Order results
Result details
Results per page
Select all
Export citation of selected articles as:
28 pages, 48517 KB  
Article
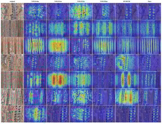
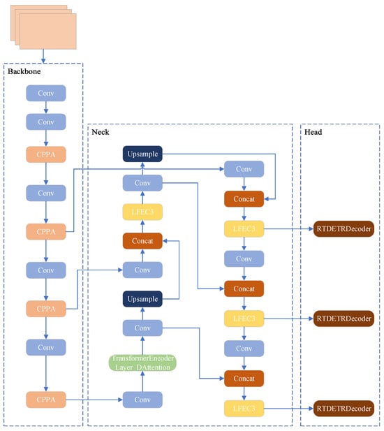
DDF-DETR: A Multi-Scale Spatial Context Method for Field Cotton Seedling Detection
by Feng Xu, Huade Zhou, Yinyi Pan, Yi Lu and Luan Dong
Agriculture 2026, 16(5), 615; https://doi.org/10.3390/agriculture16050615 (registering DOI) - 7 Mar 2026
Abstract
Accurate assessment of cotton emergence rates is essential for precision agriculture management, and unmanned aerial vehicle (UAV) imagery provides a scalable means for field-level monitoring. However, cotton seedling detection from UAV images faces persistent challenges: individual seedlings appear as small targets with diverse [...] Read more.
Accurate assessment of cotton emergence rates is essential for precision agriculture management, and unmanned aerial vehicle (UAV) imagery provides a scalable means for field-level monitoring. However, cotton seedling detection from UAV images faces persistent challenges: individual seedlings appear as small targets with diverse morphologies across varying flight altitudes; strong plastic film reflections, weeds, and soil cracks introduce substantial background interference; and “missing seedling” targets, which manifest as negative space features, exhibit high similarity to background noise. Existing CNN–Transformer hybrid detection architectures are limited by fixed convolutional receptive fields that cannot adapt to multi-scale target variations, attention mechanisms that lack explicit directional geometric modeling, and interpolation-based upsampling that attenuates high-frequency edge details of small targets. To address these issues, this paper proposes DDF-DETR (Dynamic-Direction-Frequency Detection Transformer), a multi-scale spatial context detection method based on RT-DETR. The method incorporates three components: a Dynamic Gated Mixer Block (DGMB) for adaptive multi-scale feature extraction with background noise suppression, a Direction-Aware Adaptive Transformer Encoder (DAATE) for directional geometric feature modeling at linear computational complexity, and a Frequency-Aware Sub-pixel Upsampling Network (FASN) for high-frequency detail recovery in the feature pyramid. On the self-constructed Xinjiang cotton field dataset, DDF-DETR achieves 83.72% mAP@0.5 and 63.46% mAP@0.5:0.95, representing improvements of 2.38% and 5.28% over the baseline RT-DETR-R18, while reducing the parameter count by 30.6% and computational cost to 42.8 GFLOPs. Generalization experiments on the VisDrone2019 and TinyPerson datasets further validate the robustness of the proposed method for small target detection across different scenarios. Full article
(This article belongs to the Section Artificial Intelligence and Digital Agriculture)
Show Figures

Figure 1

25 pages, 15027 KB  
Article
Characterization of Local and Long-Distance Ice Floe Motion in the Yellow River Using UAV–GPS Joint Observations
by Chunjiang Li, Jiaqi Dai, Yupeng Leng, Xiaohua Hao, Weiping Li, Shamshodbek Akmalov, Xiangqian Li, Zhichao Wang, Han Gao, Xiang Fu, Shengbo Hu and Yu Zheng
Remote Sens. 2026, 18(5), 823; https://doi.org/10.3390/rs18050823 - 6 Mar 2026
Abstract
Understanding the motion parameters of floating ice is very important for characterizing the ice water dynamics of rivers during freezing periods. Due to the low spatiotemporal resolution of satellite images, limited observation range of unmanned aerial vehicles, and deformation of shore-based camera images, [...] Read more.
Understanding the motion parameters of floating ice is very important for characterizing the ice water dynamics of rivers during freezing periods. Due to the low spatiotemporal resolution of satellite images, limited observation range of unmanned aerial vehicles, and deformation of shore-based camera images, it is difficult to simultaneously quantify the translational and rotational motion characteristics of floating ice and long-distance transportation. This study used the unmanned aerial vehicle GPS joint observation method to observe and obtain various motion parameters such as local translation, rotation, and long-distance transportation in the curved section of the upper reaches of the Yellow River and the straight section of the middle reaches of the Yellow River during the winter of 2024–2025 under conditions of ice density of 50–90%. The velocity field obtained by the drone shows an average ice velocity of 1.27 m/s at the bend and 1.18 m/s in the straight section, with lateral velocity gradients of −0.245 to 0.050 s−1 and −0.141 to 0.222 s−1, respectively. The angular velocity of a single floating ice block is 0.008–0.016 rad/s at bends and 0.010–0.036 rad/s in straight sections. The angular velocity is positively correlated with the local shear strength, and the rotation direction is consistent with the sign of the velocity gradient. GPS tracking provides long-distance transportation trajectories, and the average difference between the speeds obtained by GPS and drones is 0.10 m/s, confirming the reliability of speed estimation based on drones. These results indicate that integrated unmanned aerial vehicle GPS observation can quantitatively characterize local floating ice movement and long-distance floating ice transport behavior, providing on-site parameters for river ice water dynamics research and hazard assessment, and has the potential to be applied to rivers in other cold regions. Full article
Show Figures

Figure 1

32 pages, 2704 KB  
Article
A Deep Learning Framework for Real-Time Pothole Detection from Combined Drone Imagery and Custom Dataset Using Enhanced YOLOv8 and Custom Feature Extraction
by Shiva Shankar Reddy, Midhunchakkaravarthy Janarthanan, Inam Ullah Khan and Kankanala Amrutha
Mathematics 2026, 14(5), 898; https://doi.org/10.3390/math14050898 - 6 Mar 2026
Abstract
Road safety depends heavily on the timely identification and repair of potholes; however, detecting potholes is challenging due to various lighting and weather conditions. This work presents an attention-enhanced object detection framework for aerial pothole detection design that relies on a pre-trained backbone, [...] Read more.
Road safety depends heavily on the timely identification and repair of potholes; however, detecting potholes is challenging due to various lighting and weather conditions. This work presents an attention-enhanced object detection framework for aerial pothole detection design that relies on a pre-trained backbone, YOLOv8, and a custom feature-extraction network, the Feature Pyramid Network (FPN). An enhanced detection head is used to make the model aware of discriminative areas in space to get accurate localization of a pothole to overcome the major limitations of the standard YOLOv8 used in aerial road inspection, irrespective of the road surface. The underlying architecture incorporates a purpose-built data layer and a preprocessing engine that can accommodate scenarios such as seasonal changes and bad weather. To further enhance learning dynamics, a customized loss function and a new optimizer framework are incorporated to improve convergence towards overall detection reliability. Specifically, a custom differential optimizer that uses layer-wise adaptive learning rates and momentum-based gradient updates to help suppress false positives and accelerate convergence. Conversely, the IoU-based personal loss function, combined with real-time validation, stabilizes training across a range of road conditions. A major feature of the proposed system is its ability to process aerial imagery from unmanned drone platforms. Empirical analysis proves a good result: an average precision of 0.980 with the IoU of 0.5 and an F1-score of 0.97 with a confidence threshold of 0.30. Precision is high (0.97 at the 90-percent confidence level). These metrics show how well the model will be able to balance false positives and false negatives—a critical need in a safety-critical deployment. The results make the framework a potential, scalable, and reliable candidate for integrating smart transportation systems and autonomous vehicle navigation. Full article
(This article belongs to the Special Issue Advances in Machine Learning and Graph Neural Networks)
Show Figures

Figure 1

15 pages, 1851 KB  
Article
First Attempts to Control Forest Pests Using Multi-Rotor Unmanned Aerial Spraying Systems (UASSs) in Forest Ecosystems
by Marius Paraschiv, Andrei Buzatu, Cosmin Paraschivoiu and Dănuț Chira
Drones 2026, 10(3), 181; https://doi.org/10.3390/drones10030181 - 6 Mar 2026
Abstract
Large-scale forest pest management has traditionally relied on aerial spraying; however, increasing regulatory restrictions and environmental concerns have limited its application in many regions. Unmanned Aerial Spraying System (UASS) platforms for aerial spraying have developed intensively in the last decade for pesticide application [...] Read more.
Large-scale forest pest management has traditionally relied on aerial spraying; however, increasing regulatory restrictions and environmental concerns have limited its application in many regions. Unmanned Aerial Spraying System (UASS) platforms for aerial spraying have developed intensively in the last decade for pesticide application in agricultural crops but remain scarcely explored within the forestry sector. This study evaluates the feasibility of UASS-based spraying platforms for forest pest control. We tested a multi-rotor agricultural UASS in two different forest conditions: broadleaf and conifer stands. Both biological and synthetic insecticides were sprayed against two contrasting forest pests, Lymantria dispar and Adelges laricis. Defoliation and infestation intensity were used to assess treatment efficacy post-application. Results indicated differences in operational productivity between forest stand types, with higher treatment efficacy observed for L. dispar. Despite the correct dosage delivered by the UASS, the target organism showed a limited biological response in the conifer pest. In conclusion the use of UASSs in forest ecosystems is conditioned by forest-specific factors; however, these technologies show potential to be aligned with interventions targeting early-stage pest outbreaks. Full article
Show Figures

Figure 1

53 pages, 2913 KB  
Article
SORA 2.5-Guided BVLOS UAS for Wildlife Conservation in Kenya: Reducing Friction Between Safety and Field Operations
by Guy Maalouf, Thomas Stuart Richardson, David Roy Guerin, Matthew Watson, Ulrik Pagh Schultz Lundquist, Blair R. Costelloe, Elzbieta Pastucha, Saadia Afridi, Edouard George Alain Rolland, Kilian Meier, Jes Hundevadt Jepsen, Thomas van der Sterren, Lucie Laporte-Devylder, Camille Rondeau Saint-Jean, Constanza Andrea Molina Catricheo, Vandita Shukla, Elena Iannino, Jenna Kline, Dat Nguyen Ngoc, William Njoroge and Kjeld Jensenadd Show full author list remove Hide full author list
Drones 2026, 10(3), 178; https://doi.org/10.3390/drones10030178 - 5 Mar 2026
Abstract
Safe Beyond Visual Line of Sight (BVLOS) operations are increasingly required for wildlife monitoring and conservation, yet existing regulatory frameworks are rarely tailored to protected areas characterised by low population density and limited infrastructure. This paper presents a field-based use case illustrating how [...] Read more.
Safe Beyond Visual Line of Sight (BVLOS) operations are increasingly required for wildlife monitoring and conservation, yet existing regulatory frameworks are rarely tailored to protected areas characterised by low population density and limited infrastructure. This paper presents a field-based use case illustrating how the Specific Operations Risk Assessment (SORA) methodology can be applied to conservation-oriented BVLOS missions under Kenyan airspace conditions, including coordination within military-controlled airspace. We evaluate three population-density estimation approaches (qualitative, bottom-up, and top-down) against available ground truth, and compare tabulated and analytical SORA methods for deriving the Ground Risk Class. The work illustrates how SORA 2.5 structures ground and air risk reasoning in a conservation context, while retrospective review identifies limitations in containment, Operational Safety Objectives, and tactical mitigation performance requirements. Field trials involved five concurrent teams and 30 personnel conducting over 260 flights and more than 60 h of UAS activity across the Ol Pejeta Conservancy, providing insights into multi-team coordination under field conditions. Field implementation revealed areas of misalignment between prescribed safety requirements and operational realities, prompting iterative adaptation of workflows and procedures. Observed outcomes included reductions in team size (25–50%) and procedural steps (18%), derived from retrospective comparison of field procedures. A lightweight Uncrewed Traffic Management prototype was also trialled, revealing practical limitations in conservancy environments. Finally, we present a ten-step framework for developing field-ready safety procedures to support risk-informed decision-making in non-standard operational contexts. The findings provide empirically grounded guidance on applying SORA principles to conservation UAS missions, without proposing a new risk framework or generalised operational model. Full article
(This article belongs to the Special Issue UAVs for Nature Conservation Tasks in Complex Environments)
Show Figures

Figure 1

16 pages, 5863 KB  
Article
A Rapid Aerial Image Mosaic Method for Multiple Drones Based on Key Frames
by Xiuzhen Wu, Yahui Qi, Liang Qin, Shi Yan and Jianxiu Zhang
Automation 2026, 7(2), 43; https://doi.org/10.3390/automation7020043 - 5 Mar 2026
Abstract
Due to their advantages of being low-cost, lightweight and flexible, and having wide shooting coverage, UAVs have played an important role in situational awareness in the fields of disaster prevention and mitigation, urban planning and management, etc. In these applications, UAV aerial photography [...] Read more.
Due to their advantages of being low-cost, lightweight and flexible, and having wide shooting coverage, UAVs have played an important role in situational awareness in the fields of disaster prevention and mitigation, urban planning and management, etc. In these applications, UAV aerial photography is limited by the field of view, and high-definition panoramic images of the complete target area cannot be obtained. Image mosaic technology is essential, but an image mosaic using only a single UAV cannot meet the high real-time requirements for situational awareness. In response to the above problems, this paper proposes a multi-UAV fast aerial image mosaic method based on key frames. First, the multi-UAV area coverage flight strategy is determined according to the size of the task area and the UAV flight parameters; then, the field of view of the pod, the flight speed, and the flight altitude are used to determine the key frame extraction time period during the UAV aerial photography process. The image matching-rate calculation method is designed and the key frames are extracted during the extraction time period, and the key frames are returned to the ground visual puzzle system; in the ground visual puzzle system, the improved Laplacian pyramid method is used to quickly fuse and stitch the key frames extracted by each UAV to obtain a panoramic stitched map. The experiment shows that the method can quickly obtain high-precision real-scene map information of the task area. Compared with the single-UAV method and the multi-UAV full video stream-splicing method, this method greatly reduces the consumption of computing power and the requirements of communication bandwidth and improves the efficiency and real-time performance of panoramic map acquisition. Full article
Show Figures

Figure 1

17 pages, 1647 KB  
Article
Field-Validated Drone-Based Precision Control of the Invasive Apple Snail (Pomacea canaliculata) in Rice Paddy Fields: Chemical Reduction and Yield Preservation
by Senlin Guan, Kimiyasu Takahashi, Shuichi Watanabe, Koichiro Fukami, Hiroyuki Obanawa and Keita Ono
Drones 2026, 10(3), 176; https://doi.org/10.3390/drones10030176 - 5 Mar 2026
Viewed by 38
Abstract
Apple snail infestation poses a persistent threat to rice production in open-field environments, where long-term coexistence with this species is unavoidable. This study presents a drone-based precision control approach that integrates high-resolution micro-topographic mapping with site-specific pesticide application. A lightweight mapping unmanned aerial [...] Read more.
Apple snail infestation poses a persistent threat to rice production in open-field environments, where long-term coexistence with this species is unavoidable. This study presents a drone-based precision control approach that integrates high-resolution micro-topographic mapping with site-specific pesticide application. A lightweight mapping unmanned aerial vehicle was deployed to produce centimeter-level microtopographic data across paddy fields, facilitating the identification of deep-water areas preferred by apple snails. From these elevation-derived water risk patterns, prescription maps were generated to guide downstream management decisions, and agricultural drones equipped for granular application subsequently performed targeted pesticide delivery only in these high-risk areas. Over 2 years of field experiments, the proposed method achieved rice yields comparable to those under conventional management while reducing pesticide use by 44.1–63.0%, with lower estimated crop damage in regions with high apple snail occurrence. Designed with robustness and scalability in mind, the system demonstrated considerable potential for practical implementation in general farming households and broader applications in precision pest management. Full article
Show Figures

Figure 1

26 pages, 14884 KB  
Review
A Review on Forest Fire Detection Techniques: Past, Present, and Sustainable Future
by Alimul Haque Khan, Ali Newaz Bahar and Khan Wahid
Sensors 2026, 26(5), 1609; https://doi.org/10.3390/s26051609 - 4 Mar 2026
Viewed by 204
Abstract
Forest fires are a major concern due to their significant impact on the environment, economy, and wildlife habitats. Efficient early detection systems can significantly mitigate their devastating effects. This paper provides a comprehensive review of forest fire detection (FFD) techniques and traces their [...] Read more.
Forest fires are a major concern due to their significant impact on the environment, economy, and wildlife habitats. Efficient early detection systems can significantly mitigate their devastating effects. This paper provides a comprehensive review of forest fire detection (FFD) techniques and traces their evolution from basic lookout-based methods to sophisticated remote sensing technologies, including recent Internet of Things (IoT)- and Unmanned Aerial Vehicle (UAV)-based sensor network systems. Historical methods, characterized primarily by human surveillance and basic electronic sensors, laid the foundation for modern techniques. Recently, there has been a noticeable shift toward ground-based sensors, automated camera systems, aerial surveillance using drones and aircraft, and satellite imaging. Moreover, the rise of Artificial Intelligence (AI), Machine Learning (ML), and the IoT introduces a new era of advanced detection capabilities. These detection systems are being actively deployed in wildfire-prone regions, where early alerts have proven critical in minimizing damage and aiding rapid response. All FFD techniques follow a common path of data collection, pre-processing, data compression, transmission, and post-processing. Providing sufficient power to complete these tasks is also an important area of research. Recent research focuses on image compression techniques, data transmission, the application of ML and AI at edge nodes and servers, and the minimization of energy consumption, among other emerging directions. However, to build a sustainable FFD model, proper sensor deployment is essential. Sensors can be either fixed at specific geographic locations or attached to UAVs. In some cases, a combination of fixed and UAV-mounted sensors may be used. Careful planning of sensor deployment is essential for the success of the model. Moreover, ensuring adequate energy supply for both ground-based and UAV-based sensors is important. Replacing sensor batteries or recharging UAVs in remote areas is highly challenging, particularly in the absence of an operator. Hence, future FFD systems must prioritize not only detection accuracy but also long-term energy autonomy and strategic sensor placement. Integrating renewable energy sources, optimizing data processing, and ensuring minimal human intervention will be key to developing truly sustainable and scalable solutions. This review aims to guide researchers and developers in designing next-generation FFD systems aligned with practical field demands and environmental resilience. Full article
(This article belongs to the Section Environmental Sensing)
Show Figures

Figure 1

24 pages, 4572 KB  
Article
Mitigating Machine-in-the-Loop Drone Attacks on Satellite Links via Atmospheric Scintillation Analysis
by Rajnish Kumar and Shlomi Arnon
Electronics 2026, 15(5), 1076; https://doi.org/10.3390/electronics15051076 - 4 Mar 2026
Viewed by 81
Abstract
The emergence of quantum computing poses a significant threat to the security of traditional encryption methods employed in satellite communication. To mitigate this vulnerability and enhance cybersecurity in the next generation of communication systems, a novel physical-layer solution is presented. This approach centers [...] Read more.
The emergence of quantum computing poses a significant threat to the security of traditional encryption methods employed in satellite communication. To mitigate this vulnerability and enhance cybersecurity in the next generation of communication systems, a novel physical-layer solution is presented. This approach centers on enhancing satellite link security through the analysis of stochastic atmospheric scintillation, facilitated by machine learning (ML). The proposed method safeguards ground stations against Machine-in-the-Middle (MITM) attacks perpetrated from aerial platforms (AP) such as drones or Unmanned Aerial Vehicles (UAVs). The underlying principle leverages the distinct statistical parameters inherent to received signals. These parameters are contingent upon the specific propagation channel, which is influenced by rapid tropospheric scintillation. As signals from legitimate satellites and malicious drones traverse separate spatial paths within the dynamic atmosphere, they exhibit demonstrably divergent scintillation statistics. Wavelet filtering is employed to extract these statistics from the incoming signal. The extracted data is subsequently processed through an ML algorithm, enabling the differentiation between satellite signals and potential spoofing signals emanating from drones. Extensive simulations have been conducted, illustrating the efficacy and robustness of the proposed architecture, consistently achieving an authentication rate exceeding 98% across diverse scenarios. Additionally, experimental results obtained from measurement data collected from Nilesat and Eutelsat satellites at a ground station in Israel provide empirical validation for this innovative approach. Full article
Show Figures

Figure 1

39 pages, 1243 KB  
Review
From Sensing to Intervention: A Critical Review of Agricultural Drones for Precision Agriculture, Data-Driven Decision Making, and Sustainable Intensification
by Vlad Nicolae Arsenoaia, Denis Constantin Topa, Roxana Nicoleta Ratu and Ioan Tenu
Agronomy 2026, 16(5), 564; https://doi.org/10.3390/agronomy16050564 - 4 Mar 2026
Viewed by 152
Abstract
Unmanned aerial vehicles (UAVs) are increasingly employed in precision agronomy to support high-resolution monitoring and management of crops; however, the extent to which UAV-derived data can be translated into reliable, scalable, and decision-ready applications remains inconsistent. This review addresses this gap by critically [...] Read more.
Unmanned aerial vehicles (UAVs) are increasingly employed in precision agronomy to support high-resolution monitoring and management of crops; however, the extent to which UAV-derived data can be translated into reliable, scalable, and decision-ready applications remains inconsistent. This review addresses this gap by critically synthesising the recent literature with a specific focus on the end-to-end data pipeline, from acquisition planning and pre-processing to data fusion, analytics readiness, and operational decision support. A systematic analysis of peer-reviewed studies published over the last five years was conducted to evaluate core agronomic applications, including crop health monitoring, precision irrigation, soil and field variability assessment, spraying, and yield prediction, with particular attention to indicators used, validation strategies, and reported agronomic outcomes. The findings indicate that monitoring and diagnostic applications are the most mature and consistently validated, whereas interventional uses and absolute yield prediction remain strongly context-dependent and constrained by operational, methodological, and regulatory factors. Across applications, pipeline robustness, uncertainty management, and reproducibility emerge as more critical determinants of agronomic value than sensor resolution alone. The review further identifies key barriers to scaling, including technical limitations, skills requirements, data integration challenges, and regulatory constraints, and outlines an innovation roadmap distinguishing currently deployable solutions from emerging developments over the next three to five years. Overall, this work provides a decision-oriented framework to support more transparent, validated, and sustainable integration of UAV technologies into modern agricultural systems. Full article
(This article belongs to the Special Issue New Trends in Agricultural UAV Application—2nd Edition)
Show Figures

Figure 1

27 pages, 2660 KB  
Article
UAV–Rider Collaborative Dispatching Under Stochastic Wind Conditions Considering Nonlinear Energy Dynamics
by Chunxia Shangguan, Churan Zhang and Shouqi Cao
Drones 2026, 10(3), 174; https://doi.org/10.3390/drones10030174 - 4 Mar 2026
Viewed by 133
Abstract
To mitigate UAV (unmanned aerial vehicle) range limitation risks and scheduling disruptions caused by complex wind fields in urban instant delivery, this paper proposes a UAV–rider collaborative dispatching framework. By incorporating aerodynamic-based nonlinear energy dynamics, the model accurately characterizes power variations under stochastic [...] Read more.
To mitigate UAV (unmanned aerial vehicle) range limitation risks and scheduling disruptions caused by complex wind fields in urban instant delivery, this paper proposes a UAV–rider collaborative dispatching framework. By incorporating aerodynamic-based nonlinear energy dynamics, the model accurately characterizes power variations under stochastic wind conditions, significantly enhancing the operational reliability of urban delivery missions. First, an aerodynamic-based nonlinear energy function is constructed, coupling payload, airspeed, and random wind vectors to accurately characterize power variations. Second, a scenario-based two-stage stochastic programming framework is adopted, where the rider’s deterministic path is optimized in the first-stage decision to ensure stability, and the UAV’s scenario-dependent flight plan is resolved in the second stage to adapt to wind uncertainty. An improved branch-and-price (IBP) algorithm is designed to solve this large-scale model, where nonlinear energy is evaluated during label extension in the pricing sub-problem, effectively avoiding linearization errors. The numerical results demonstrate that the proposed framework improves the mission success probability (the likelihood of completing delivery routes without battery exhaustion across all considered wind scenarios) by 25% under strong-wind conditions by effectively avoiding power failure risks. Furthermore, the IBP algorithm outperforms traditional exact solvers by over 40% in solution efficiency for large-scale cases. These findings demonstrate that energy-aware stochastic dispatching significantly improves the reliability and robustness of UAV-assisted last-mile delivery in windy urban environments, thereby providing an effective operational solution for real-world drone delivery logistics. Full article
Show Figures

Figure 1

26 pages, 3532 KB  
Article
A Scale-Adaptive Aggregation and Multi-Domain Feature Fusion Architecture for Small-Target Detection in UAV Aerial Imagery
by Zhiwei Sun, Guanglei Zhang, Yuxin Xing and Yuliang Liu
Sensors 2026, 26(5), 1610; https://doi.org/10.3390/s26051610 - 4 Mar 2026
Viewed by 100
Abstract
Vision-based unmanned aerial vehicles (UAVs) have been widely studied and applied in aerial monitoring tasks; however, detecting small objects in UAV imagery remains challenging due to limited visual features, significant scale variations, dense distributions, and complex background interference. In real-world UAV scenarios, small [...] Read more.
Vision-based unmanned aerial vehicles (UAVs) have been widely studied and applied in aerial monitoring tasks; however, detecting small objects in UAV imagery remains challenging due to limited visual features, significant scale variations, dense distributions, and complex background interference. In real-world UAV scenarios, small objects often occupy only a few pixels and are easily obscured by cluttered backgrounds, which complicates stable and accurate detection. To address these issues, this study proposes MSCM-YOLO, a UAV-oriented lightweight detection framework based on YOLOv11. The framework integrates four key innovations: (1) a dedicated P2 detection head to preserve high-resolution features for extremely small and dense targets; (2) a lightweight backbone enhanced with Mobile Bottleneck Convolution (MBConv) to improve feature extraction for visually weak objects; (3) a Scale-Adaptive Attention Fusion (SAF) mechanism with a Channel-Adaptive Projection (CAP) module to effectively integrate multi-scale spatial and semantic features under large object-size variations; and (4) a Multi-Domain Feature Attention Fusion (MDFAF) module to enhance target–background discrimination in complex UAV scenes. Experiments on the VisDrone2019 dataset show that MSCM-YOLO achieves mAP50 and mAP50:95 scores of 44.41% and 27.13%, respectively, outperforming the YOLOv11 baseline by 10.77 and 7.22 percentage points. Notably, the proposed framework achieves this significant performance improvement while maintaining a balanced computational profile suitable for UAV deployment. Additional validation on the UAVDT, DIOR, and AI-TOD datasets confirms consistent improvements in mAP50, demonstrating the robustness and generalization ability of the proposed method. Overall, MSCM-YOLO provides an effective and practical solution for accurate small object detection in aerial monitoring applications. Full article
(This article belongs to the Section Environmental Sensing)
Show Figures

Figure 1

29 pages, 2468 KB  
Article
From Structural Degradation to Semantic Misalignment: A Unified Frequency-Aware Compensation Framework for Remote Sensing Object Detection
by Hao Yuan, Bin Zhang, Yachuan Wang and Qianyao Qiang
Remote Sens. 2026, 18(5), 777; https://doi.org/10.3390/rs18050777 - 4 Mar 2026
Viewed by 76
Abstract
Remote sensing object detection within multi-scale frameworks remains challenging, largely due to structural degradation and semantic misalignment introduced during cross-scale semantic enhancement. As feature hierarchies deepen, high-frequency details for small-object localization decay, while nonlinear transformations and receptive field asymmetry cause cross-scale semantic and [...] Read more.
Remote sensing object detection within multi-scale frameworks remains challenging, largely due to structural degradation and semantic misalignment introduced during cross-scale semantic enhancement. As feature hierarchies deepen, high-frequency details for small-object localization decay, while nonlinear transformations and receptive field asymmetry cause cross-scale semantic and spatial offsets. While existing feature pyramid-based approaches improve detection performance through multi-scale fusion or semantic aggregation, they fail to fundamentally address the cumulative information degradation arising from hierarchical feature extraction. To this end, we propose CFBA-FPN, a unified shallow–deep cross-scale feature compensation framework that explicitly models both frequency discrepancies and semantic offsets across scales. Specifically, shallow features are exploited as structural and spatial anchors to inject lost high-frequency information into deeper layers, effectively mitigating structural degradation. Meanwhile, a cross-scale collaborative semantic alignment strategy is introduced to correct semantic inconsistencies and spatial misalignments among multi-scale features. Building upon these designs, a cascaded gated fusion mechanism is developed to adaptively balance shallow structural compensation and deep semantic representation, thereby suppressing background noise and enhancing small-object responses. Extensive experiments on the AI-TOD, VisDrone, and DIOR benchmarks demonstrate that CFBA-FPN consistently improves localization accuracy and recognition capability, validating its effectiveness and generalization ability in remote sensing object detection. Full article
Show Figures

Figure 1

18 pages, 37858 KB  
Article
Seeing Through Sparse Foliage: Quality–Occlusion-Guided RGB–Thermal Fusion for Drone-Based Person Detection
by Ziming Gui, Shaobo Liu, Dong Yang, Tongyuan Zou, Haoran Zhu and Wen Yang
Remote Sens. 2026, 18(5), 774; https://doi.org/10.3390/rs18050774 - 4 Mar 2026
Viewed by 68
Abstract
Drone-based RGBT person detection facilitates critical applications such as search and rescue, owing to its high maneuverability and inherent capability to mitigate visual occlusion. However, despite the complementary nature of RGBT systems, existing detectors often overlook the specific impact of occlusion during the [...] Read more.
Drone-based RGBT person detection facilitates critical applications such as search and rescue, owing to its high maneuverability and inherent capability to mitigate visual occlusion. However, despite the complementary nature of RGBT systems, existing detectors often overlook the specific impact of occlusion during the fusion process, leading to feature contamination and subsequent detection failures. In this work, we address this limitation by formally defining two categories of occlusion: “soft occlusion,” where targets remain partially visible in at least one modality, and “hard occlusion,” which involves complete obstruction. To tackle these challenges, we propose Unveiling Occluded Targets (UOT), a novel multi-modal fusion framework that implements a Quality–Occlusion Arbitration (QOA) mechanism. By leveraging both quality-related and occlusion-related cues, UOT dynamically arbitrates the fusion process to maximize information recovery from the clearer modality. Extensive experiments on the RGBTDronePerson and VTUAV-det datasets demonstrate significant improvements, achieving an mAP50all of 53.42% and an mAP50tiny of 54.70% in densely occluded scenes. Qualitative analysis further confirms UOT’s robustness in reliably identifying targets obstructed by sparse foliage. Full article
Show Figures

Figure 1

20 pages, 5908 KB  
Article
An UAV Direct Seeding Device for Rice Based on EDEM
by Zhijun Wu, Runan Xu, Shengcai Shi, Yu Chen, Dandan Han, Lin Chen and Lijia Xu
Agriculture 2026, 16(5), 584; https://doi.org/10.3390/agriculture16050584 - 4 Mar 2026
Viewed by 127
Abstract
UAV-based rice direct seeding offers high operational efficiency and reduced labor demand, yet seed distribution uniformity remains a major limitation for centrifugal spreading devices. This study aims to design and optimize a novel centrifugal drone rice direct seeding device to improve seed lateral [...] Read more.
UAV-based rice direct seeding offers high operational efficiency and reduced labor demand, yet seed distribution uniformity remains a major limitation for centrifugal spreading devices. This study aims to design and optimize a novel centrifugal drone rice direct seeding device to improve seed lateral distribution uniformity. In this study, a centrifugal drone rice direct seeding device was developed with a concave perforated disc and double-arc seed-pushing blades to regulate seed motion and improve lateral distribution uniformity. Discrete element method (DEM) simulations were conducted to examine the effects of disc tilt angle, blade type, and blade number. Single-factor and response-surface simulation results identified an optimal parameter combination of a 29.0° disc tilt angle, double-arc blades with a 110° arc angle, and six blades. Based on these results, the disc structure was further refined, and the simulated lateral coefficient of variation (CV) of seed distribution reached 18.22%. Bench tests yielded a minimum CV of 16.34%, an average CV of 19.36%, and a total discharge coefficient of variation of 0.276%, which agrees with the simulation outcomes and supports the validity of the DEM model. Overall, the proposed device demonstrates improved seeding uniformity and meets agronomic requirements for rice cultivation, offering farmers a high-efficiency planting solution and providing UAV manufacturers with a validated double-arc disc design for equipment optimization. Full article
(This article belongs to the Section Artificial Intelligence and Digital Agriculture)
Show Figures

Figure 1

Back to TopTop