Next Article in Journal
Development of Renewable Energy Sources in Poland and Stability of Power Grids—Challenges, Technologies, and Adaptation Strategies
Previous Article in Journal
Optimization of PID Controllers Using Groupers and Moray Eels Optimization with Dual-Stream Multi-Dependency Graph Neural Networks for Enhanced Dynamic Performance
 
 
Font Type:
Arial Georgia Verdana
Font Size:
Aa Aa Aa
Line Spacing:
Column Width:
Background:
Article

Optimal Microgrid Protection Coordination for Directional Overcurrent Relays Through Mixed-Integer Linear Optimization

by
León F. Serna-Montoya
1,*,
Sergio D. Saldarriaga-Zuluaga
2,
Jesús M. López-Lezama
1,* and
Nicolás Muñoz-Galeano
1
1
Research Group on Efficient Energy Management (GIMEL), Department of Electrical Engineering, Universidad de Antioquia (UdeA), Medellín 050010, Colombia
2
Departamento de Eléctrica, Facultad de Ingeniería, Institución Universitaria Pascual Bravo, Calle 73 No. 73A-226, Medellín 050036, Colombia
*
Authors to whom correspondence should be addressed.
Energies 2025, 18(8), 2035; https://doi.org/10.3390/en18082035
Submission received: 7 March 2025 / Revised: 8 April 2025 / Accepted: 13 April 2025 / Published: 16 April 2025
(This article belongs to the Section A1: Smart Grids and Microgrids)

Abstract

Microgrids (MGs) are revolutionizing modern power systems by enabling decentralized energy production, renewable energy integration, and enhanced grid resilience. However, the increasing complexity of MGs, particularly with the integration of Distributed Energy Resources (DERs), poses significant challenges for traditional protection schemes. This study addresses the coordination of Directional Overcurrent Relays (DOCRs) in MGs through a Mixed-Integer Linear Programming (MILP) model. The main contribution is a MILP model that optimizes relay settings, including Time Multiplier Settings (TMS) and standard characteristic curves, to minimize tripping times, while ensuring selectivity. Another key contribution of this work is the integration of both IEC and IEEE standard curves, which enhances coordination performance compared to using a single standard. The model was tested on the IEC benchmark microgrid, and the results demonstrated significant improvements in fault-clearing times across various operational modes. By leveraging advanced optimization techniques and diverse characteristic curves, this study contributes to the development of resilient and efficient protection systems for modern microgrids, ensuring reliable operation under varying fault conditions and DER penetration.

1. Introduction

Microgrids (MGs) are set to revolutionize the power grid, but their increasing complexity requires robust and adaptable protection systems. The need for renewable energy integration, distributed generation, and enhanced grid resiliency drives the rapid integration of MGs into modern power systems. Microgrids offer the ability to operate in both grid-connected and islanded modes, providing flexibility and reliability to the power system [1,2]. However, the increasing penetration of renewable energy sources in MGs presents unique challenges for traditional protection schemes, potentially leading to cascading failures and system instability. Furthermore, the penetration of Distributed Energy Resources (DERs) such as solar photovoltaic (PV), wind turbines, and energy storage systems has transformed fault characteristics, making traditional protection schemes insufficient [3,4].
Directional Overcurrent Relays (DOCRs) are the most widely used protection devices in microgrid systems, due to their simplicity and cost-effectiveness [5,6]. However, coordinating DOCRs in MGs with high penetration of DERs presents unique challenges, including bidirectional fault currents, variable fault levels, and the need for adaptive settings. Existing protection coordination approaches often rely on standard IEEE or IEC characteristic curves [7,8,9]. Recent research highlights the importance of integrating non-standard curves and employing advanced optimization techniques to overcome these limitations [10,11].
Despite these advancements, challenges persist. The dependency on communication infrastructure for centralized protection schemes can introduce vulnerabilities, especially in scenarios involving communication delays or failures [12,13]. To address this issue, recent studies have proposed communication-free protection schemes [12], aiming to enhance reliability by eliminating the need for real-time communication between relays. Additionally, fault detection techniques such as those based on differential admittance angles and data-driven methods have shown potential for improving accuracy and speed, but their practical implementation remains an open issue [14].
Adaptive protection schemes for MGs enhance resilience by dynamically adjusting protection settings and coordination strategies in response to changing operating conditions and fault scenarios. Research by Jahanbani et al. [15] focused on tailoring protection for high renewable energy penetration, while Alasali et al. [16] and Sati et al. [17] explored hybrid deep learning models to improve fault detection and classification. Peter et al. [18] investigated innovative hybrid model designs and feature selection for enhanced performance, and Reiz et al. [19] addressed cybersecurity concerns by developing robust models resistant to malicious attacks.
Communication-free protection schemes enhance microgrid resilience by eliminating the need for centralized communication, thereby mitigating the risks associated with communication delays, failures, and cyberattacks. Heidary et al. [20] explored the performance of communication-free schemes in detecting and isolating faults, while Asghari et al. [21] proposed novel schemes utilizing artificial intelligence for autonomous decision-making at each protection device. Ghanem et al. [22] investigated the vulnerabilities of existing schemes to communication disruptions, guiding the development of more robust communication-free alternatives. Vazquez et al. [23] focused on tailoring communication-free protection to specific microgrid applications, such as residential or industrial settings. Finally, Yan et al. [24] explored the use of advanced technologies, such as specialized sensors and embedded processors, to facilitate local decision-making and coordination within communication-free protection systems. Supporting this perspective, Wang et al. [25] presented a comprehensive study on real-time reconfiguration of protective devices under varying load and renewable generation conditions. Their approach leverages dynamic system data to adjust protection settings on-the-fly, thereby enhancing microgrid resilience and selectivity.
The IEC benchmark has been used to establish a general framework for comparing results, and emerging trends using IEC benchmarks have shown the complexity of fault detection and classification, exposing the limitations of traditional techniques. For instance, ref. [26] proposed a wavelet-based ensembled intelligent technique, validated using the IEC microgrid benchmark, which demonstrated superior fault detection and classification performance compared to conventional methods. Similarly, ref. [27] introduced a novel approach leveraging the Teager–Kaiser Energy Operator and micro-Phasor Measurement Units (µPMUs) to extract energy signatures for real-time event detection, validated through simulations of an integrated microgrid model. Addressing uncertainties in fault detection, ref. [28] developed a deep-learning-based protection scheme that adapts to dynamic conditions, enhancing system resilience. Furthermore, ref. [29] advanced sub-cycle fault detection using advanced signal processing techniques, validated with standardized benchmarks, to meet stringent time requirements. Collectively, these studies underscored the critical role of standardized benchmarks, such as the IEC microgrid model, in driving innovation and addressing diverse challenges in microgrid protection and fault management. This article presents a well-detailed benchmark MG that can be used as a test framework for research purposes.
The hardware-in-the-loop (HIL) and digital twin methodologies are vital for validating the effectiveness and robustness of protection schemes in realistic microgrid environments. Alasali et al. [30] utilized HIL testing to rigorously evaluate the performance of protection systems under diverse operating conditions, including varying loads, renewable energy generation, and fault scenarios. Dewangan et al. [31] leveraged digital twin simulations to comprehensively assess the impact of various fault scenarios, including transient events and cyberattacks, on protection system behavior. Bui et al. [32] integrated HIL testing with advanced data analytics to optimize protection settings and improve overall system performance. Khan et al. [33] employed digital twin technology as a virtual testbed for developing and testing novel protection algorithms before their deployment in real-world microgrids, reducing risks and accelerating the development process. Tripathy et al. [34] combined HIL testing with machine learning techniques to enhance the accuracy and adaptability of protection systems in dynamic MG environments, enabling them to effectively respond to changing operating conditions and unforeseen events.
The coordination of overcurrent devices addresses a critical gap in previous research by integrating both IEC and IEEE characteristic curves for enhanced protection coordination performance. Biswal et al. [35] investigated the impact of integrating diverse characteristic curves on coordination performance and system reliability, demonstrating the potential for improved selectivity and reduced misoperation rates. Cisneros-Saldana et al. [36] developed an optimization framework that leverages both IEC and IEEE curves to minimize coordination times, while ensuring selectivity constraints. Singh et al. [37] analyzed the influence of different combinations of IEC and IEEE curves on the performance of protection systems in various microgrid configurations. Desai et al. [38] proposed a novel approach for selecting the optimal combination of IEC and IEEE curves based on real-time operating conditions and fault characteristics.
Many scientific reports have explored the application of advanced metaheuristic algorithms for optimal relay coordination of microgrids. These algorithms, particularly well-suited for tackling non-linear and large-scale optimization problems, offer promising solutions for complex microgrid protection schemes. In [39], the authors showed the effectiveness of the Genetic Algorithm (GA), Harmony Search (HS), Imparialist Competitive Algorithm (ICA), and Firefly Algorithm (FA) for achieving optimal relay coordination, ensuring proper selectivity and minimizing tripping times. Kumar et al. [40] explored the potential of the JAYA algorithm for optimal relay coordination, focusing on its efficiency and robustness in finding optimal solutions. Abdi et al. [5] applied the Harmony Search algorithm to optimize relay settings, demonstrating its effectiveness in handling complex microgrid configurations with multiple distributed energy resources. Sadeghi et al. [12] utilized a novel metaheuristic algorithm inspired by natural phenomena for optimal relay coordination, emphasizing its ability to handle uncertainties and achieve robust protection performance. Merabet et al. [41] compared the performance of various metaheuristic algorithms for relay coordination, providing valuable insights into their strengths and weaknesses in the context of microgrid protection. Metaheuristic algorithms such as NSGA-II, JAYA, and the Water Cycle Algorithm (WCA) have demonstrated the capability to minimize relay operating times, while ensuring selectivity constraints [40]. These methods have shown promising results in addressing the nonlinear and discrete nature of the DOCR coordination problem. Moreover, studies such as [35] have emphasized the role of hybrid optimization techniques that combine metaheuristics with machine learning to improve fault detection and relay coordination.
In contrast, exact models offer distinct advantages when solving coordination problems in microgrids using overcurrent protection. Their deterministic nature ensures consistent results, and exact solvers guarantee global optimality, providing precise solutions to well-defined problems. Linear models are computationally efficient for small- to medium-sized systems and benefit from mature, well-supported solvers that facilitate rapid convergence. Additionally, their simplicity and structured formulation make them easier to interpret and analyze, ensuring strict compliance with constraints. These models often rely on linear approximations of inherently non-linear relationships in microgrid systems. In general, linear models have long been widely reported in the scientific literature. However, in many studies, the Time Multiplier Setting (TMS) is considered as the only decision variable, while other parameters are treated as constants [42], which limits the search space. Some studies focus solely on using a single characteristic curve, typically the IEC Standard Inverse (SI) curve [43]. More recent research has expanded this approach to include multiple curve selections [44]. The most advanced models incorporate both IEC and IEEE curves within a mixed-integer linear programming (MILP) framework. However, these models introduce undesirable factors that affect the objective function, and they have not yet been validated in MG environments [45].
Recent studies have faced significant limitations, due to their reliance on non-linear models, which are typically solved using metaheuristic techniques. Scientific evidence indicates that metaheuristic algorithms are capable of finding local optima; however, their performance is highly dependent on parameter selection and fine-tuning. In contrast, a Mixed-Integer Linear Programming (MILP) model guarantees a global optimum and follows a deterministic process, ensuring consistency in the obtained solutions. This paper builds on this existing body of knowledge by addressing several key gaps in the following ways.
  • A MILP-based model for protection coordination is developed. The primary advantage of exact models, such as MILP, is their ability to guarantee a global optimum, whereas non-linear models only ensure local optima and usually require metaheuristic techniques for their resolution. Metaheuristic methods incorporate stochastic components to explore different regions of the solution space, allowing them to escape local optima and identify improved solutions. However, this inherent randomness makes metaheuristics non-deterministic, while MILP remains a structured and predictable optimization approach.
  • The performance of protection coordination schemes that integrate both IEEE and IEC standards is evaluated, comparing them to those that rely solely on the IEEE standard. Most exact models reported in the technical literature use only one IEC curve, and while some approaches allow the evaluation of multiple IEC curves, no studies have tested the combined use of IEC and IEEE standards. This gap exists despite growing research trends advocating for the integration of both standards, to enhance relay coordination performance.
Although exact models for parameter coordination exist, their application to microgrids has not been explored. Additionally, the integration of IEEE curves without impacting the objective function remains unaddressed. This study applies an advanced optimization framework with diverse characteristic curves to assess protection system performance in microgrids, ensuring reliable operation under varying fault conditions and DER penetration levels.
This article is structured as follows: Section 1 addresses recent contributions from the scientific community, focusing on studies related to protection coordination in MGs employing overcurrent protection. Section 2 describes the ANSI 51 inverse time protection, including the types of curves defined by both IEC and IEEE standards, centralized and decentralized protection schemes, as well as adaptive and directional protection. Additionally, it provides a comprehensive description of the IEC benchmark microgrid. The MILP model is also presented in detail in this section, explaining all parameters, decision variables, and the objective functions. Section 3 presents the operational modes considered. The results highlight the shorter tripping times and offer a detailed description of the outcomes for each operational mode. Finally, Section 4 summarizes the key findings of the study, supported by the results described in the preceding sections.

2. Methodology

Protection of power systems is a critical aspect of ensuring operational reliability, safety, and stability. Among the various protection mechanisms, overcurrent protection is a key part of the fault detection and isolation process, thereby preventing equipment damage and minimizing system downtime. This section examines the principles and methods of inverse-time overcurrent protection, with particular emphasis on ANSI 51 standard [46], which is widely used in power distribution and industrial systems. By exploring operating characteristics, coordination strategies, and advanced features such as adaptive and directional protection, this section provides a comprehensive understanding of how modern protection schemes are designed to meet the challenges of increasingly complex power systems. It also examines the integration of centralized and distributed control approaches, highlighting their respective advantages and limitations in achieving robust and efficient fault management. To further improve protection coordination, a MILP model is introduced that aims to minimize relay operating times, while ensuring selectivity, through the optimal selection of TMS and standard curve types. This model, formulated as an assignment problem, incorporates key parameters such as PSM and Coordination Time Intervals (CTIs), and provides a systematic framework for optimizing relay settings in various operating scenarios. Through this discussion, this section aims to detail the relevant background and the proposed MILP model.

2.1. Inverse-Time Protection ANSI 51

Protection function 51 refers to a time-overcurrent protection and is a mechanism in power system protection schemes. Its primary purpose is to detect and isolate faults by measuring current levels that exceed predefined thresholds for a specified time delay. This section provides a detailed description of the operating principles, characteristics, and applications of ANSI 51 protection. Time-overcurrent protection is widely utilized in distribution networks and industrial systems as an effective means of detecting overcurrent conditions caused by faults, such as short circuits or overloads. Unlike instantaneous overcurrent protection (ANSI 50), which operates without intentional delay, the 51 function incorporates a time-delay characteristic, enhancing coordination with other protection devices.
The 51 protection function operates based on a predefined time–current characteristic curve. When the current flowing through the system exceeds the pickup value ( I p i c k u p ), the protection relay initiates a timing process. The relay trips the circuit breaker if the fault persists for a duration exceeding the specified time delay. The time delay is inversely proportional to the magnitude of the fault current, following one of several standardized curves. The performance of 51 protection is defined by its pickup current setting, TMS, and the selected time–current curve. These parameters allow fine-tuning of the relay’s response to ensure proper coordination with upstream and downstream devices in the protection hierarchy.
Time-overcurrent protection offers several advantages, making it a widely used scheme in power system protection. Its simplicity and cost-effectiveness are among its primary strengths, as the function requires minimal computational resources and can be easily implemented in both electromechanical and digital relays. Additionally, it provides reliable fault detection and isolation in radial systems, where the power flow is unidirectional and straightforward coordination is feasible. However, 51 protection has limitations that restrict its applicability in more complex network topologies. For instance, in meshed networks, its selectivity is often inadequate without the integration of directional elements or adaptive coordination strategies.
The 51 protection function offers flexibility and reliability for fault detection and coordination. Advances in digital relays and communication technologies have further enhanced its capabilities, enabling adaptive and coordinated protection strategies in complex systems like MGs.

2.1.1. IEC Standard Curves

The time–current curves for inverse-time overcurrent relays are defined by the IEC 60255 standard [47], which specifies various time-delay characteristics to adapt the relay’s behavior to the requirements of each application. These curves, such as the standard inverse, very inverse, and extremely inverse, are designed to ensure proper coordination with other protection devices within the electrical system. The trip time can be adjusted using the TMS parameter, which allows for fine-tuning of the protection response.
Table 1 presents the standard coefficients A, B, and C used for the IEC-standardized time–current curves; it includes the most widely used coefficients associated with IEC-defined curves, which are crucial for determining the operating time of overcurrent relays. These coefficients A, B, and C are applied in the characteristic equations of the time–current curves, ensuring flexibility and precision in configuring protection systems. For instance, the “IEC Standard Inverse” curve is suitable for general applications, while curves like “IEC Extremely Inverse” or “IEC Ultra-Inverse” are tailored for specific scenarios, such as transformer protection or highly inductive loads. Each curve’s response depends on the interplay between these coefficients and the TMS.

2.1.2. IEEE Standard Curves

The time–current curves for inverse-time overcurrent relays are also well-defined under standard IEEE C37.112 [48], which specifies various time-delay characteristics tailored to the requirements of electrical systems. These curves, such as the moderately inverse, very inverse, and extremely inverse, are designed to ensure a reliable coordination. The trip time of the relay is calculated using characteristic equations defined by the IEEE, with the time delay being adjustable via the TMS parameter, providing flexibility in achieving optimal protection and coordination.
Table 2 lists the standard coefficients A, B, and C used for the IEEE-standardized time–current curves. These coefficients are integral to the characteristic equations that define the trip time of the relay, ensuring adaptability to various fault conditions and coordination requirements. For example, the moderately inverse curve is commonly used for feeders, while the extremely inverse curve is more suitable for protecting transformers. Each curve’s operating time is influenced by the fault current magnitude and the TMS parameter, enabling precise relay coordination across different protection zones. These terms were adapted from the IEEE C37.112 standard, unifying the nomenclature between both standards (IEC and IEEE).

2.1.3. Adaptive and Directional Features

Adaptive and directional overcurrent protection are advanced methodologies designed to enhance the reliability and flexibility of protection systems in modern power networks. Adaptive overcurrent protection dynamically adjusts settings according to real-time system conditions, including load variations, network topology changes, and fault characteristics. This approach ensures optimal coordination between protection devices, reducing the risk of misoperations and improving the system’s resilience against disturbances. Directional overcurrent protection, on the other hand, incorporates directional elements to determine the flow of fault current relative to the relay location. This feature is critical in systems with bidirectional power flows, such as MGs or renewable energy-integrated networks, where traditional overcurrent protection may fail to distinguish between forward and reverse faults. By combining adaptivity and directional capabilities, protection systems can address the challenges posed by complex and evolving grid configurations, ensuring fast, selective, and reliable fault clearance.

2.1.4. Centralized and Decentralized Control in Protection System

Centralized control relies on a single control entity, often located at a control center, to collect data from all system components, analyze it, and send commands to protection devices. This approach offers advantages such as global coordination, optimal decision-making, and efficient fault management. However, centralized systems are highly dependent on communication infrastructure and are vulnerable to single points of failure, which may affect reliability in real-time operations.
In contrast, decentralized control distributes the decision-making process among multiple local controllers, typically embedded in the protection devices themselves. Each controller operates autonomously, relying on locally available information to execute protection actions. Decentralized systems are inherently more resilient to communication failures and offer faster response times, as they eliminate the need for centralized data processing. However, achieving effective coordination between devices in decentralized systems can be challenging, especially in interconnected or dynamic networks.
Both control approaches have their merits and limitations, and their application depends on the specific requirements of the power system. Hybrid control schemes that integrate the strengths of centralized and decentralized approaches are increasingly being explored to enhance the robustness and flexibility of protection systems in complex grid environments.

2.2. Microgrid Benchmark Framework

This section provides a comprehensive overview of the IEC Microgrid benchmark, initially introduced in [49] and later expanded in [50]. Benchmarks have been used in the research and development of power systems, particularly in microgrid studies, by offering a structured testing environment. The IEC benchmark microgrid is widely recognized for enabling direct comparisons between various protection and control strategies under identical operating conditions. Its design integrates practical constraints and operational scenarios, bridging the gap between theoretical research and real-world applications.

Benchmark Description

The parameters presented in Table 3 characterize the utility connection of the benchmark IEC microgrid. The utility is modeled with a rated short-circuit power of 1000 MVA, providing the necessary fault level for stability and protection coordination studies. The system operates at a frequency of 60 Hz, with a rated and base voltage of 120 kV. These parameters establish the utility’s contribution to the microgrid’s performance, including its impact on fault current levels, voltage regulation, and overall system dynamics. The high short-circuit power ensures a strong grid connection, making it suitable for analyzing various operating conditions and disturbances.
Table 4 presents the parameters of the distributed generators (DGs) used in the benchmark microgrid. DG1 and DG2 are modeled as synchronous generators with a rated power of 9 MVA each, operating at 2.4 kV and 60 Hz. Their dynamic behavior is characterized by an inertia constant of 1.07 s, a friction factor of 0.1 pu, and various reactance and time constants that define their electrical and transient performance. DG3 represents an inverter-based wind farm consisting of three turbines, each rated at 2 MVA with a power factor of 0.9, resulting in a total rated capacity of 6 MVA. It operates at a voltage level of 575 kV and has an inertia constant of 0.62 s. The electrical parameters for DG3, including reactances and time constants, are defined to reflect its inverter-based operation. Both types of DGs include parameters for the resistance, reactances along the d- and q-axes, leakage reactance, and time constants associated with open-circuit transient and sub-transient states. These parameters provide a detailed representation of the generators’ behavior, enabling the study of dynamic responses, fault scenarios, and system stability within the MG.
Table 5 provides the parameters for DG4, a wind farm based on a doubly fed induction generator (DFIG). The wind farm has a total rated capacity of 9 MVA, composed of six turbines, each rated at 1.5 MVA, operating at 575 V and 60 Hz. Its dynamic characteristics are defined by an inertia constant of 0.685 s and a friction factor of 0.01 pu, which influence its response to system disturbances.
Electrical parameters of DG4 include a stator resistance ( R s ) of 0.023 pu, rotor resistance ( R r ) of 0.016 pu, and their respective leakage inductances, L s and L r , of 0.18 pu and 0.16 pu. The magnetizing inductance ( L m ) is specified as 2.9 pu, reflecting the generator’s capability to sustain magnetic flux linkage. These parameters model the performance and interaction of the DFIG-based wind farm within a microgrid, particularly under dynamic and transient conditions.
Table 6 outlines the parameters of the transformers (TRs) utilized in the benchmark microgrid. The transformers serve different connections within the system, each tailored to the specific requirements of the connected components. TR1, rated at 15 MVA, operates with a voltage ratio of 120/25 kV, reflecting its role in interfacing the utility grid with the distribution network. TR2 and TR3, each rated at 12 MVA, step up the voltage from 2.4 kV to 25 kV for synchronous generators DG1 and DG2. TR4, with a 10 MVA capacity, steps up the voltage from 575 V to 25 kV, accommodating wind farms DG3 and DG4. All transformers operate at 60 Hz and share common electrical characteristics, including a winding resistance ( R 1 ) of 0.00375 pu, a leakage reactance ( X 1 ) of 0.01 pu, and magnetizing parameters ( R m and X m ) of 500 pu each.
Table 7 presents the parameters of the distribution lines (DL). Each line spans a length of 30 km and operates at a base voltage of 25 kV. The lines are modeled using both resistance and inductance parameters for zero-sequence ( R 0 and L 0 ) and positive-sequence ( R 1 and L 1 ) components, allowing for detailed representation of electrical characteristics under balanced and unbalanced conditions.
The resistance values are specified as 0.1153 Ω / km for zero-sequence and 0.413 Ω / km for positive-sequence. The corresponding inductance values are 1.05 × 10 3 H / km for zero-sequence and 3.32 × 10 3 H / km for positive-sequence. Additionally, the lines’ capacitive effects are characterized by a zero-sequence capacitance ( C 0 ) of 11.33 × 10 9 F / km and a positive-sequence capacitance ( C 1 ) of 5.01 × 10 9 F / km .
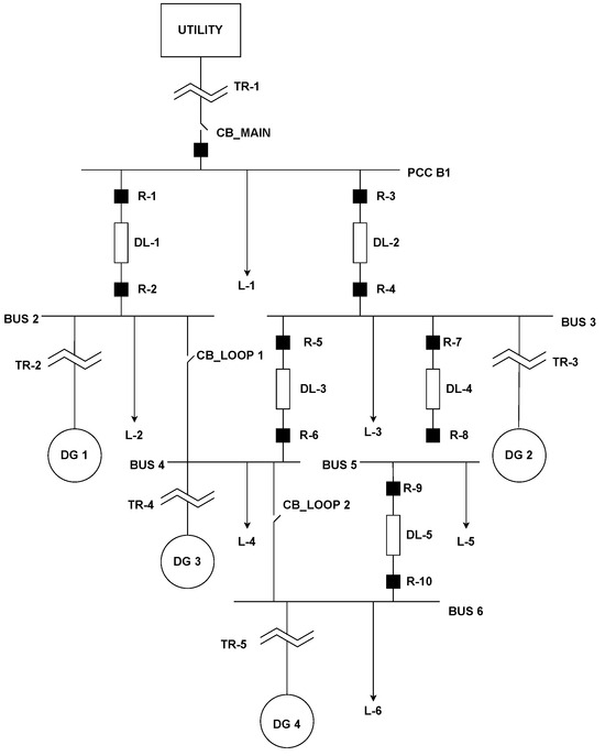
Figure 1 illustrates the structure of an IEC benchmark microgrid, designed to represent a typical distribution system with multiple DERs. The system consists of a primary utility connection at the Point of Common Coupling (PCC), labeled as B-1, with the main circuit breaker (CB_MAIN) connected to Transformer TR-1. The microgrid operates in a radial configuration, branching into three feeders, each equipped with protection devices, including relays (R-1 to R-10), circuit breakers (CB_LOOP1, CB_LOOP2), and interconnection lines (DL-1 to DL-5). Each feeder supplies energy to distributed generators (DG-1 to DG-4) through step-down transformers (TR-2 to TR-5), providing realistic representation of both grid-connected and islanded operational modes. The microgrid’s loads (L-1 to L-6) and buses (B-2 to B-6) enable the simulation of fault scenarios, load variations, and switching events, supporting advanced research in protection coordination, fault detection, and optimization. The total loading (sum of L1 to L6) considered is 22 MW, 10 MVAR.
Table 8 specifies that the column I p i c k u p represents the pickup current, which is determined by the load for each relay. The locations of the relays within the IEC microgrid are illustrated in Figure 1. The current transformer ratio (CTR) for all relays is 400, except for relay R7, which has a CTR of 1200.

2.3. Mixed-Integer Linear Model

This section provides a detailed description of the implemented optimization model. The model definition begins with the definition of the sets, followed by the parameters and variables involved. The formulation incorporates the objective function and constraints, capturing the essential elements of the problem under study. The objective is to minimize the sum of the operating times for each DOCR by optimizing the relay settings, specifically the TMS and the standard characteristic curve (SCC) type. This optimization is carried out while ensuring compliance with selectivity constraints. In this study, a CTI constant of 0.3 s was used for consistency and to facilitate comparisons with existing scientific literature.

2.3.1. Sets

The optimization model employs a set-based framework to structure its key components. The set R represents the collection of relays in the system. The set F captures the faults perceived by each relay across different operating modes, ensuring that the model accommodates the system’s dynamic behavior under various fault scenarios. Additionally, the set C encompasses the standard inverse-time overcurrent curves, providing a range of predefined options to tailor the relay settings.
  • R: Represents the relays in the system.
  • F: Set of faults detected by each relay in each operating mode.
  • C: Set of standard curves.

2.3.2. Parameters

Equation (1) defines the plug setting multiplier ( P S M i f ) for each relay i R and each fault f F . It relates the short-circuit current ( I C C i f ) observed for the relay to the pick-up current ( I p i c k u p i ) of each relay. This Equation (1) ensures that P S M i f is calculated for all relays and faults.
P S M i f = I C C i f I p i c k u p i i R , f F
Equation (2) defines β f i c . The parameter β f i c is a key element that facilitates the linearization of the optimization model, transforming the nonlinear problem into an assignment problem. The constants A c , B c , and C c correspond to each type of SCC, with their specific values listed in Table 1 for IEC curves and Table 2 for IEEE curves. Notice that subindex c C depicts curves in the set C. The value of P S M i f derived from Equation (1) incorporates the short-circuit current and pick-up current.
β f i c = A c P S M i f B c 1 i R , f F , c C
The parameter B U , defined in Equation (3), establishes the relationship between primary relays and their corresponding backup relays. It is important to note that i j j i , as the selectivity principle of the system, dictates that the backup relationship is not interchangeable. This parameter plays a crucial role in ensuring proper coordination within the protection scheme, where each relay’s backup is explicitly identified.
B U i j = 1 , relay j is the backup of relay i i , j R 0 , relay j is NOT the backup of relay i i , j R

2.3.3. Model

The following is the proposed mixed-integer linear model, accompanied by a description of the constraints. The general objective is to minimize the tripping time of the DOCRs in the MG for each fault. The decision variables include the set of offline configurations for each relay. A centralized controller identifies the OM and communicates the settings to the relays to achieve the minimum operating time across the defined scenarios, taking into account an adaptive function. The decision variables are the TMS ( T M S i c ) and SCC c C . Note that the model is formulated as an assignment problem for optimization. Therefore, T M S i c is sized for all relays times of the available curves, but its selection depends on non-zero values. The auxiliary variable x i c allows the model to select a single curve for each relay, which allows the upper and lower boundary conditions to be set.
min i R f F t i f
Subject to
t i f = c C ( β f i c T M S i c + x i c C c ) i R , f F , β f i c 0 c C ( β f j c T M S j c + x j c C c ) t i f C T I
i , j R : i j , f F , β f i c 0 , β f j c 0 , B U i j = 1
c C x i c = 1 i R
T M S i c T M S u b x i c i R , c C
T M S i c T M S l b x i c i R , c C
t i f 0 i R , f F
T M S i c 0 i R , c C
x i c { 0 , 1 } i R , c C
Equation (4) defines the objective function of the optimization model, which aims to minimize the sum of relay tripping times. The variable t i f represents the tripping time (in seconds) of each relay i R under fault f F . The constraints of the optimization model are described below.
Constraint (5): This constraint calculates the operating time t i f as the product of the parameter β f i c and the decision variable T M S i c , plus the curve constant C c times x i c . The parameter β f i c embeds the P S M , as described in Equation (1). Only the selected curve contributes to the calculation, since T M S i c = 0 for unselected curves.
Constraint (6): This selectivity constraint ensures a CTI between the operating time of the primary relay i and its backup relay j, both R . The parameters β f i c and β f j c are only considered when greater than zero, as negative values indicate that they are not faults, because the sensed current is lower than I p i c k u p (refer to Equation (2) for further details). As mentioned above, i and j must be different because they are a backup arrangement. B U i j is 1 if relay j is the backup of relay i, otherwise 0.
Constraint (7): The decision variable x i c ensures that exactly one curve c C is selected for each relay i R . This variable influences the bounds for T M S i c , enabling proper curve assignment.
Constraints (8) and (9): These represent the upper and lower bounds, respectively, for the time multiplier setting ( T M S ). When x i c = 0 , this forces T M S i c = 0 , ensuring that only one curve c C is selected. The model assumes those boundaries T M S u b = 1 and T M S l b = 0.001 .
The domain of the decision variables is defined by Equations (10)–(12). These equations constrain the variables as follows: First, t i f 0 i R , f F , is a continuous variable representing the operating time (in seconds) of relay i under fault f. This variable is minimized in the objective function to ensure optimal relay operation. Second, T M S i c 0 i R , c C , is a continuous variable representing the Time Multiplier Setting ( T M S ) for relay i when associated with the characteristic curve c. This variable determines the relay’s tripping time based on the assigned curve and its parameters. Finally, x i c { 0 , 1 } i R , c C is a binary decision variable that indicates whether the characteristic curve c is assigned to relay i. Specifically, x i c = 1 if curve c is selected for relay i, and x i c = 0 otherwise. This variable ensures that each relay is assigned exactly one characteristic curve, enforcing the constraint c C x i c = 1 . Together, these variables and their domains form the foundation for formulation of the optimization problem.
The primary contribution of this study is the linearization that enables the selection of different types of standard curves within the protection coordination model, improving upon the formulation presented in [45]. The model follows a classic assignment structure, where all curve coefficients (A, B, and C) are embedded in the parameter β f i c , working in harmony with the decision variables T M S i c and x i c . Specifically, the binary variable x i c enforces the bounds on T M S i c , while the constraint (7) ensures that only one curve is selected per relay. Consequently, T M S i c determines the optimal curve that minimizes the relay operating time, given that t i f is linearly related to the objective function. When analyzing the optimal solution, numerous zero values appear in T M S i c , corresponding to non-selected curves, whereas nonzero values indicate the selection of the most effective curve for improving the objective function.
The Coordination Time Interval (CTI) was set to 0.3 based on previous studies, although this parameter can typically range between 0.2 and 0.5. The boundary conditions were defined as 0.0001 and 1 for T M S l b and T M S u b , respectively, providing sufficiently flexible limits to allow the model to select an optimal T M S i c . Regarding model limitations, the main constraint was the treatment of P S M i f as a parameter rather than a variable. Recent studies have formulated PSM as a variable, leading to nonlinear models that require heuristic solution techniques. This approach, however, does not guarantee global optimality and introduces non-deterministic behavior, due to the inherent nature of nonlinear models. In contrast, the MILP formulation proposed in this study ensures global optimality, achieving improved relay operating times compared to some previous works that treated P S M i f as a variable.

3. Results

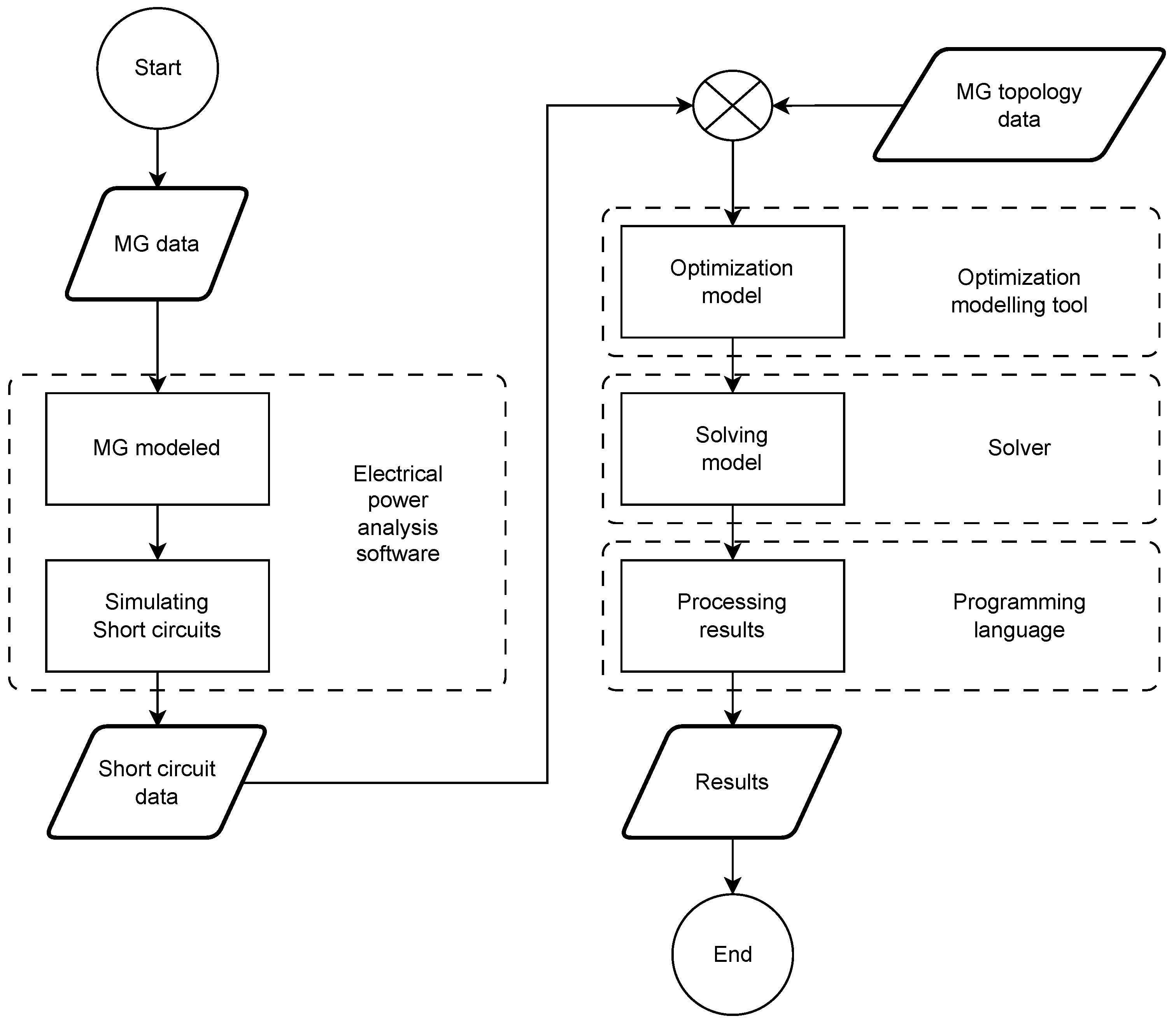
This section presents the results obtained, using the methods described in the previous section. Figure 2 illustrates the systematic methodology for designing and implementing a robust protection scheme for MGs. The process began with the acquisition of MG data, which included DG parameters, transformer performance, distribution lines, MG topology, and component parameters, as detailed in Section 2.2. These data were then modeled using an electrical power analysis software, specifically DigSilent PowerFactory 2022 SP2, which facilitated the simulation of short circuits. Three-phase solidly grounded faults at 50% of each line were simulated using the IEC 60909 standard [51]. Subsequently, the short circuits observed by each relay were recorded, serving as input for the optimization model.
The optimization model incorporated MG topology data, including main and backup relay information, CT ratios, and pick-up currents. This model was developed using Pyomo 3.11, which is a Python-based modeling language for mathematical programming; it also considers performance criteria such as selectivity, sensitivity, and speed of operation (see Section 2.3 for details). The model was solved using the solver Highspy 1.26.4. Due to the nature of the problem, the solution contained numerous zeros, hindering direct interpretation. Therefore, Python 3.11.12 was employed to extract and identify the solution.
Recent research trends have significantly advanced the field of protection coordination in MGs. Studies have progressively reduced the tripping times of DOCRs by employing non-standard characteristics in reported analyses [52]. Conventionally, these studies rely on the set of curves defined by the IEEE or IEC standards (see Section 2.1.1 and Section 2.1.2). However, the authors in [39] demonstrated reducing tripping times by integrating both standards in protection coordination studies. Consequently, this article evaluated two scenarios: (1) employing only the IEEE standard curves, and (2) incorporating both IEEE and IEC standards as part of the set C, the set of standard curves. The results obtained from this evaluation are presented in this section.
One of the key considerations for real-world implementation is the communication infrastructure required for optimal relay coordination. The proposed model assumes that relay settings can be adjusted dynamically, which would require a reliable and low-latency communication network to ensure real-time updates and coordination. Technologies such as IEC 61850 [53]-based communication protocols could facilitate the seamless integration of the optimization model into modern protection schemes.
Regarding integration with existing protection systems, the MILP model is designed to work with conventional directional overcurrent relays, meaning that its implementation would not require hardware modifications, but rather software-based updates to relay settings. Additionally, the model’s ability to incorporate both IEC and IEEE standard curves enhances its applicability across various microgrid configurations.
To ensure practical feasibility and reliability, validation through hardware-in-the-loop (HIL) testing or real-time digital simulation (RTDS) would be an essential step before field deployment. These methods would allow assessing the model’s performance under real operating conditions, verifying its effectiveness in handling different fault scenarios, and ensuring compliance with industry protection standards.

3.1. Operating Modes (OMs)

Table 9 outlines the operating modes considered in this study. Figure 1 illustrates the position of each DG unit and its associated bus. In Table 9, the text “enabled” indicates that the generation unit is supplying power to the grid, whereas the text “disabled” signifies that the unit is not contributing power to the network. In all scenarios analyzed in this article, the switches CB_LOOP1 and CB_LOOP2 were assumed to remain open. Additionally, grid connection was maintained in operating modes OM1, OM2, and OM3. Conversely, the islanded mode was considered exclusively in operating mode OM4. These scenarios were used because most commercial relays have four sets of settings.

3.2. Faults and Short-Circuit Currents

Table 10 presents the faults F1 to F5, detailing the lines where three-phase faults occurred at the midpoint of their length, identified as DL-1 to DL-5. The location of these lines within the IEC microgrid can be observed in Figure 1. The table header correlates the operating modes (OM1 to OM4) with the short-circuit currents, calculated using the IEC 60909 [51] method and expressed in kiloamperes. These calculations were performed through simulations in PowerFactory DIgSILENT. It is important to note that, as previously mentioned, the short-circuit levels demonstrated significant variations between different operating modes.

3.3. Results for OM1

Table 11 presents the coordination parameters for the relays under OM1. The table compares two scenarios: one where both IEC and IEEE standard characteristic curves were considered, and another where only IEEE curves were included.
For each relay ( R i ), the table specifies
  • S C C i : The standard characteristic curve assigned to the relay. Abbreviations such as “EI”, “VI”, “SI”, and “STEI” correspond to different IEC and IEEE curve types. Abbreviations are defined in Table 1 and Table 2. A dash (-), on the other hand, indicates that there was no curve assigned for the relay in the current scenario.
  • T M S i : The TMS value optimized for the relay under the given scenario. TMS values reflect the operational configuration that minimized relay tripping times, while maintaining selectivity.
The left section of the table reports the results for the IEC and IEEE curves scenario, while the right section focuses on the IEEE-only scenario. Relays without an assigned curve are marked with dashes in both the S C C i and T M S i columns. For relays with assigned curves, the T M S i values are provided, reflecting the optimal settings obtained through coordination studies.
Table 12 presents the tripping times ( t i f ) for relays under OM1 across two scenarios: one considering both IEC and IEEE standard curves, and the other considering only IEEE standard curves.
For each fault f F , the table specifies
  • Relay: The relay i R that operated in response to the fault, considering the main and back up relays.
  • t i f [s]: The operational time (in seconds) of the relay i R for fault f F . This represents the time taken by the relay to trip after detecting the fault. Not only the main relays were considered, but the back up relays also contributed to calculating the total time.
The left section of the table corresponds to the scenario using both IEC and IEEE curves, while the right section shows the results for the IEEE-only scenario. For each fault, the relays involved and their respective tripping times are listed. At the bottom of the table, the total tripping times are provided, summing the operational times for all faults in each scenario. The results demonstrate a reduction in total tripping time when both IEC and IEEE curves were utilized, compared to using IEEE curves alone. Notice that when both sets (IEC and IEEE) were enabled, this OM1 preferred to use IEC only.

3.4. Results for OM2

Table 13 presents the coordination parameters obtained from the optimization model for Operational Mode 2 (OM2). The results are shown for two scenarios: the first included both IEC and IEEE standard characteristic curves, while the second considered only the IEEE curves. These scenarios allowed for an analysis of how the inclusion of additional curve standards impacted the coordination and tripping performance of DOCRs.
In the optimization model, each relay was assigned a standard characteristic curve ( S C C i ), the model defines the set C, representing the available characteristic curves, where each relay i selects a specific curve c C to determine its S C C i , which determines its operational response to faults. The selection of S C C i is a discrete decision made during the optimization process, based on its contribution to minimizing the total operating times of relays, while adhering to selectivity constraints. Additionally, the model computes the T M S i , a continuous decision variable that directly influences the relay’s tripping time. The optimization seeks to find the best combination of S C C i and T M S i for each relay, to ensure proper coordination and minimize the fault-clearing time.
The left-hand side of the table shows the results when both IEC and IEEE curves were available, providing a larger solution space and more flexibility for the optimization process. This flexibility generally resulted in lower t i f values and improved coordination. On the other hand, the right-hand side reflects the restricted scenario, where only IEEE curves were used.
Table 14 provides the operating times ( t i f ) of DOCRs for OM2, comparing scenarios where both IEC and IEEE characteristic curves were included against scenarios with only IEEE curves. In the optimization model, t i f represents the tripping time of relay i under fault f, which was determined by the assigned characteristic curve ( S C C i ) and its T M S i . The objective of the optimization is to minimize the total operating time, while maintaining proper selectivity and coordination among the relays. The results in the left-hand column of the table show the optimized operating times when IEC and IEEE curves were available. This configuration achieved a total fault-clearing time of 8.54 s. In contrast, the right-hand column reflects the scenario restricted to IEEE curves only, where the total operating time increased to 10.55 s.

3.5. Results for OM3

Table 15 shows the parameter adjustments for DOCRs when employing IEC and IEEE characteristic curves versus exclusively using IEEE curves in OM3. The results reveal notable differences in the selection of S C C i and their corresponding T M S i . For the IEC and IEEE configuration, relays such as R 4 , R 5 , R 6 , R 7 , and R 8 leveraged diverse curve types, including EI, IEEE-LTI, IEEE-VI, and VI, with T M S i values tailored to minimize the overall operating times. In contrast, under the exclusive IEEE configuration, the S C C i selections were predominantly oriented towards the IEEE-LTVI and IEEE-MI curves, which reflected the model’s optimization goals under stricter curve availability.
Table 16 presents the operating times for the relays in OM3, under two distinct scenarios: the combined use of IEC and IEEE characteristic curves, and the exclusive use of IEEE curves, similarly to the previous tables. The relays i, characteristic curves S C C i , and operating times ( t i f ) for each fault f F are shown. The results highlight that including IEC curves led to significantly reduced total operating times ( t i f ) compared to using only IEEE curves. This trend was particularly evident for faults such as F 3 and F 4 , where the differences between configurations were most pronounced. These findings demonstrate how the diversity of characteristic curves contributes to more efficient coordination, minimizing response times and improving the selectivity of the protection system in complex microgrid scenarios.

3.6. Results for OM4

Table 17 shows the coordination parameters for OM4, detailing the selection of S C C i and the corresponding T M S i for each relay i R . The data are presented for two scenarios: the integration of IEC and IEEE characteristic curves, and the exclusive use of IEEE curves. Similarly to the previous tables, these data underscore the role of characteristic curves and T M S i adjustments in optimizing the protection system’s performance within OM4.
Table 18 presents the operating times for relays under OM4 across faults on its lines, comparing configurations with IEC and IEEE curves versus configurations with only IEEE curves. Each fault f F is associated with its respective relay i R and the time it took for the relay to operate t i f . For instance, fault F 1 showed operation times ranging from 0.0000 s for R 2 to 0.5362 s for R 13 in the IEC and IEEE configuration, while in the IEEE-only configuration, R 13 operated at 0.5660 s. Similar patterns are observed for the other faults, such as F 2 and F 3 , where operating times varied depending on the selected curve settings.
The total operating time for all faults was 8.08 s for the IEC and IEEE curve configuration and 8.70 s for the IEEE-only configuration. This comparison highlights the influence of characteristic curve selection on the overall speed and performance of the protection system.

3.7. Comparing Solver Performance

MILP is an exact optimization approach widely used to solve problems involving both continuous and integer variables; it builds on the foundation of linear programming, which provides exact solutions for convex problems, and extends it by incorporating integer constraints. The method ensures that the global optimum is found, provided the solver completes its process, making it a reliable tool for decision-making in various fields. However, the computational complexity of MILP is high, as it is classified as NP-hard, meaning that solving large-scale or highly complex problems can be time-consuming. Additionally, numerical precision issues in solvers may lead to minor deviations, but these do not detract from the exactness of the method within the specified tolerances.
In this study, the proposed MILP model was implemented using Pyomo 3.11, a Python-based optimization modeling language, and solved using the Highspy 1.26.4 solver. The computational times obtained are presented in Table 19. The problem formulation included a set of 15 relays (R), 5 fault scenarios (F), and a set of standard characteristic curves (C), where the IEC and IEEE scenario consisted of 13 curves. The parameter β f i c , which depends on the sets F, R, and C, had dimensions of 5 × 15 × 13, totaling 975 elements. Similarly, the parameter B U i j , which defines the relationship between primary and backup relays, had a size of | R | 2 . The optimization variables included relay operating times ( t i f ) with dimensions of 15 × 5 = 75, and time multiplier settings ( T M S i c ) with a size of 15 × 13 = 195. Notably, this protection coordination problem was formulated as a classic assignment problem, meaning that only 15 values of T M S i c were actively used (one per relay in R), while the remaining values were zero, indicating that the corresponding curve was not selected. Complementarily, the binary variable x i c operated in harmony with T M S i c , activating the appropriate bounds based on system constraints, and therefore also having a dimension of 195. In total, the MILP model consisted of 465 decision variables ( 195 + 195 + 75 ).
As highlighted in Table 19, the proposed approach exhibited promising computational efficiency, despite the NP-hard nature of MILP problems, where complexity typically increases exponentially with the number of variables. The solver successfully obtained solutions in all operational modes within a fraction of a second, with the highest recorded computation time being 0.4689 seconds. These results suggest that the proposed model is scalable to larger microgrid systems, while maintaining practical execution times. Although computational challenges may arise as system complexity increases, strategies such as problem decomposition, heuristic techniques, and parallel computing can further enhance scalability. Given the demonstrated performance, the MILP formulation provides a viable and efficient optimization framework for microgrid protection coordination, ensuring both feasibility and optimality within acceptable computational limits.
The NEOS Server (Network-Enabled Optimization System) [54] is an advanced, web-based platform that provides access to a wide range of state-of-the-art optimization solvers and computational resources. In this study, NEOS was used to solve the MILP model. Since MILP problems are exact in nature, all solvers are expected to converge to the same objective function value. However, the computational time required to reach the optimal solution can vary significantly depending on the solver and its algorithmic approach. By employing multiple solvers available through NEOS, this section presents a comparison of their computational performance. This analysis provides insight into the efficiency of the solvers by evaluating the computational time spent.
Table 20 presents the computational performance of the various solvers when applied to the proposed MILP model, considering two scenarios: one incorporating both IEC and IEEE characteristic curves, and another restricted to IEEE curves only. The results highlight differences in solver efficiency, which were influenced by their algorithmic strategies and underlying heuristics, the values shown are given in seconds. Among the tested solvers, CBC and CPLEX demonstrated competitive performance, with CBC achieving relatively lower solution times in several cases. Bonmin showed longer computation times in the IEC and IEEE scenario, but performed efficiently in the IEEE-only scenario. FilMINT and Knitro achieved the lowest computational times in several operational modes, particularly for OM1 and OM2, suggesting their efficiency in handling mixed-integer formulations. MOSEK and MINLP-B&B exhibited significant variability in performance, with MOSEK showing longer computation times for OM4 in the IEC and IEEE case, while MINLP-B&B showed a drastic increase in OM2 for the IEEE-only scenario. These findings underscore the importance of solver selection when addressing complex MILP formulations, as different algorithms may exhibit varying degrees of efficiency depending on the problem structure. Only some solver versions were included in Table 20 whenever the specific version information is not available [54].

3.8. Sensitivity Study

To evaluate the robustness of the proposed MILP model, a sensitivity analysis was performed by modifying the elements of set C, which directly affects the β sizing parameter. Since traditional sensitivity analysis applies strictly to linear models, an approximate parametric analysis was employed to evaluate how variations in the selection of standard curves influenced the optimization results, evaluating their impact on the objective function, the number of parameters and variables, and the computational times. This approach provided insights into the impact of the different curve configurations on the relay coordination. To facilitate graphical representation and comparative analysis, the standard protection curves were grouped and labeled using Curve Identifiers (Cid), as detailed in Table 21. This setup systematically reduced the number of curves available in Set C.
Figure 3 illustrates the sensitivity analysis of the model concerning the number of available standard curves (Cid). Cid represents the set of curves available for the model, where Cid 1 included all 13 curves, while Cid 12 was restricted to only two curves (STI and SI). The model was systematically adjusted to assess its sensitivity to the number of available curves in set C. The results indicate that the number of curves directly impacted the objective function, particularly when the set was significantly reduced. However, in the initial stages, the objective function remained largely unaffected, suggesting that the model retained sufficient flexibility when a moderate number of curves were available.
Table 22 illustrates how the size of the parameter arrays β f i c and variable T M S i c changed as a function of the active curves ( C i d ). It is evident that the size of these parameters decreased exponentially as the number of available curves was reduced. This reduction directly impacted the objective function (OF) across all operating modes (OM), leading to tripping time deterioration as fewer curves remained available. Specifically, for OM1, the objective function remained relatively stable until Cid 9, where a slight increase was observed, while in OM2, OM3, and OM4, the degradation started earlier, becoming more pronounced for Cid 12, where two curves were enabled, STI and SI.
Furthermore, the computation time (measured in seconds) increased with the parameter and variables size, but not in a strictly linear fashion. While larger parameter arrays required more computation, the execution time varied due to solver optimizations and internal heuristics. Comparing Table 22 with Figure 3, it can be seen that the reduction in available curves led to an increasing trend in objective function values, particularly for OM2, OM3, and OM4, reinforcing the notion that a larger set of curves provides better optimization flexibility and improved protection coordination performance.
Figure 4 displays the results of the sensitivity analysis conducted on the Coordination Time Interval (CTI) parameter. The objective function (OF), measured in seconds, was evaluated for different CTI values ranging from 0.20 to 0.50 seconds across four operating modes (OM1–OM4). In all cases, an increasing trend was observed in the OF as the CTI grew. This behavior was expected, as larger CTI values generally enhance selectivity by increasing the time margin between the operation of primary and backup protective devices. However, this improvement in selectivity typically comes at the cost of longer total operation times, which is reflected in the increase in the objective function. Figure 4 highlights the distinct behavior of each OM under varying CTI conditions, offering insights into their relative performance in balancing selectivity and operational speed.
Table 23 complements the sensitivity analysis depicted in Figure 4 by presenting the numerical results for the objective function (OF) and the corresponding computation times (in seconds) for each optimization model (OM1–OM4) across a range of Coordination Time Interval (CTI) values. The data confirm the increasing trend of the objective function as CTI increased, consistent with the graphical trends previously discussed. Additionally, the table reveals differences in computational performance among the models. For instance, OM1 consistently exhibited the lowest OF values and the shortest computation times, suggesting a higher efficiency in terms of both coordination time and solution speed. In contrast, models such as OM2 and OM4 generally achieved higher OF values, with more variability in their solution times. These results provide quantitative insights into how each model balanced selectivity, as influenced by CTI, with computational efficiency.
Figure 5 illustrates the relationship between the CTI and the average computation time obtained from the different OMs. Table 23 presents the computation times required for each CTI value. For this analysis, the average time across all OMs was calculated for each CTI value and subsequently plotted, revealing a linear relationship between average computation time and CTI. A negative linear trend was observed, indicating that higher average computation times are generally associated with lower CTI values. The fitted regression line is given by y = 0.9812 x + 0.5487 , with a coefficient of determination R 2 = 0.8424 , suggesting a strong inverse correlation. This result implies that more time is required to solve the optimization problem when lower CTI values are imposed. In this case, the increased computational effort for small CTI values is due to the fact that tighter coordination requirements impose stricter constraints on the system and the optimization model. Conversely, higher CTI values can be interpreted as a relaxation of the problem. In optimization, relaxation refers to the process of simplifying a problem by loosening certain constraints, thereby making it more tractable. A common example is relaxing binary or integer variables to continuous domains, allowing the use of linear or convex programming techniques. Although a solution to the relaxed problem may not always be feasible for the original formulation, it can offer useful bounds and insights into the solution space. In this study, the optimal solution was feasible for all instances due to the MILP structure of the model and the solver’s capabilities. While optimality was guaranteed, smaller CTI values led to longer solution times because the selectivity constraint became more restrictive in the inequality formulation. Note that unlike the parametric sensitivity analysis of the beta parameter, where the number of variables and parameters in the model varied, in this analysis, the variables and parameters remain the same size. Therefore, the solution time is primarily a function of the solver’s ability to find the optimal solution to the model.

4. Conclusions

This study presents a MILP model for the optimal coordination of DOCRs in MGs, addressing the challenges posed by the integration of DERs. The proposed model minimizes the total tripping time of DOCRs, while ensuring selectivity, leveraging both IEC and IEEE standard characteristic curves. The results demonstrate that integrating both standards significantly reduced the fault-clearing times compared to using only IEEE curves, highlighting the importance of curve diversity in enhancing protection coordination.
The model was tested on the IEC benchmark microgrid, and its performance was evaluated across multiple operational modes, including grid-connected and islanded scenarios. The findings show that the proposed approach achieved faster fault isolation and improved coordination, contributing to the reliability and resilience of microgrid protection systems. Additionally, the study highlights the computational efficiency of the various solvers available through the NEOS Server, providing insights into solver performance for large-scale MILP problems.
A sensitivity analysis was conducted to evaluate the impact of the number of available protection curves on the optimization results. The findings indicate that a larger set of protection curves provides greater flexibility in achieving optimal coordination, particularly in more complex operational scenarios. However, as the number of available curves decreased, the objective function deteriorated, and the computational burden varied non-linearly. Moreover, since the model explicitly considers different operating modes (OMs), it inherently captures the effect of varying fault levels, which change between islanded and grid-connected conditions. This reinforces the robustness of the proposed approach in adapting to different fault scenarios.
The sensitivity analysis of the CTI highlighted a clear trade-off between coordination strictness and computational effort. The observed inverse linear relationship between CTI and average computation time indicates that enforcing lower CTI values, which reflect more stringent selectivity requirements, leads to increased solver effort, due to tighter constraints in the optimization model. Conversely, higher CTI values act as a relaxation mechanism, simplifying the solution process. Despite this trade-off, unlike β sensitivity analyses involving changes in model size, this experiment maintained a fixed model structure, confirming that the observed variation in computation time was primarily driven by the solver’s ability to handle increased constraint tightness, balancing selectivity requirements with computational efficiency in practical protection coordination scenarios.
Future work could explore the integration of hybrid protection schemes and real-time communication strategies to further enhance the robustness of microgrid protection systems. The findings of this study underscore the potential of advanced optimization techniques in addressing the evolving challenges of modern power systems, paving the way for more resilient and efficient microgrids.

Author Contributions

Conceptualization, L.F.S.-M. and S.D.S.-Z.; methodology, L.F.S.-M. and S.D.S.-Z.; software, L.F.S.-M. and S.D.S.-Z.; validation, S.D.S.-Z., J.M.L.-L. and N.M.-G.; formal analysis, L.F.S.-M.; investigation, L.F.S.-M., J.M.L.-L. and S.D.S.-Z.; resources, L.F.S.-M.; data curation, L.F.S.-M. and S.D.S.-Z.; writing—original draft preparation, L.F.S.-M.; writing—review and editing, J.M.L.-L. and N.M.-G.; visualization, L.F.S.-M. and J.M.L.-L.; supervision, N.M.-G.; project administration, N.M.-G.; funding acquisition, L.F.S.-M. and N.M.-G. All authors have read and agreed to the published version of the manuscript.

Funding

This research was funded by the Sistema General de Regalías of Colombia within the framework project “Formación a nivel de posgrado de capital humano para el desarrollo socioeconómico del departamento de Antioquia” (Project No. BPIN 2021000100098).

Data Availability Statement

The original contributions presented in this study are included in the article. Further inquiries can be directed to the corresponding authors.

Acknowledgments

The authors express their sincere appreciation to the Universidad de Antioquia and the Institución Universitaria Pascual Bravo for their institutional support and commitment, which were instrumental in the successful development of this work.

Conflicts of Interest

The authors declare no conflicts of interest.

Abbreviations

The following abbreviations are used in this manuscript:
ANSIAmerican National Standards Institute
CBCircuit Breaker
CBCCOIN-OR Branch and Cut
CPLEXIBM ILOG CPLEX Optimization Studio
CTICoordination Time Interval
CTRCurrent Transformer Ratio
DERDistributed Energy Resources
DFIGDoubly-Fed Induction Generator
DGDistributed Generator
DLDistribution Line
DOCRDirectional Overcurrent Relay
GAGenetic Algorithm
HILHardware-in-the-Loop
IECInternational Electrotechnical Commission
IEEEInstitute of Electrical and Electronics Engineers
MGMicrogrid
MILPMixed-Integer Linear Programming
MINLPMixed-Integer Nonlinear Programming
NEOSNetwork-Enabled Optimization System
OMOperating Mode
PCCPoint of Common Coupling
PSMPlug Setting Multiplier
PVPhotovoltaic
SCCStandard Characteristic Curve
TMSTime Multiplier Setting
TRTransformer

References

  1. Liu, R.; Ding, L.; Xue, C.; Li, Y. Small-signal modelling and analysis of microgrids with synchronous and virtual synchronous generators. IET Energy Syst. Integr. 2024, 6, 45–61. [Google Scholar] [CrossRef]
  2. Shen, X.; Shen, C.; Huang, W.; Xu, Y. Dynamic mater-slave control strategy for transient coordination of inverter based microgrids under asymmetric faults. Int. J. Electr. Power Energy Syst. 2024, 161, 110191. [Google Scholar] [CrossRef]
  3. Zhao, H.; Shuai, Z.; Ge, J.; Luo, A.; Wu, W.; Shen, Z.J. Asymmetrical Fault Current Calculation Method and Influencing Factors Analysis of Droop-Controlled Inverters. CSEE J. Power Energy Syst. 2024, 10, 562–573. [Google Scholar] [CrossRef]
  4. Yao, W.; Pei, C.; Chi, R.; Shao, W.; Li, B. Presynchronization control for ship microgrid of merchant marine inverters based on VSG algorithm with MFAC. Trans. Inst. Meas. Control 2024, 46, 1858–1870. [Google Scholar] [CrossRef]
  5. Abdi, G.; Jirdehi, M.A.; Mehrjerdi, H. Optimal coordination of overcurrent relays in microgrids using meta-heuristic algorithms NSGA-II and harmony search. Sustain. Comput. Inform. Syst. 2024, 43, 101020. [Google Scholar] [CrossRef]
  6. Kandil, T. Investigation of the Impact of Fault Characteristics on the Cost-Effectiveness of Doubly Fed Induction Generator-Based Wind Systems in Withstanding Low-Voltage Ride-Through. Sustainability 2024, 16, 5812. [Google Scholar] [CrossRef]
  7. Kumar, K.; Kar, S. An efficient protection scheme for microgrid using ROC of differential admittance angle. Electr. Power Syst. Res. 2024, 227, 109969. [Google Scholar] [CrossRef]
  8. Pola, S.; Azzouz, M.A.; Mirhassani, M. Synchronverters with Fault Ride-Through Capabilities for Reliable Microgrid Protection during Balanced and Unbalanced Faults. IEEE Trans. Sustain. Energy 2024, 15, 1663–1676. [Google Scholar] [CrossRef]
  9. Wang, L.; Zhang, K.; Bi, W.; Wang, Y.; Li, Y.; Mao, W. Indirect Coordinated Attack Against Relay via Load-Side Power Electronics and Its Defense Strategy. IEEE Trans. Ind. Inform. 2024, 20, 5112–5124. [Google Scholar] [CrossRef]
  10. Gómez-Luna, E.; De La Cruz, J.; Vasquez, J.C. New Approach for Validation of a Directional Overcurrent Protection Scheme in a Ring Distribution Network with Integration of Distributed Energy Resources Using Digital Twins. Energies 2024, 17, 1677. [Google Scholar] [CrossRef]
  11. Niranjan, P.; Choudhary, N.K.; Singh, N.; Singh, R.K. Optimal Coordination of Dual-Setting Directional Over Current Relay in Microgrid Considering Multi-Parametric Characteristics. J. Oper. Autom. Power Eng. 2025, 13, 174–183. [Google Scholar] [CrossRef]
  12. Sadeghi, S.; Hashemi-Dezaki, H. Optimal communication-free protection of meshed microgrids using non-standard overcurrent relay characteristics considering different operation modes and configurations based on N-1 contingency. Sustain. Cities Soc. 2024, 106, 105376. [Google Scholar] [CrossRef]
  13. Mohamed Abdullah, J.; Sumathi, V. Implementation and proficiency analysis of enhanced graph algorithm for DC microgrid applications. Sci. Rep. 2024, 14, 14476. [Google Scholar] [CrossRef]
  14. Wu, Y.; Wang, W.; Tang, F.; Wu, X. Adaptive virtual admittance control of bidirectional DC/DC converters for DC bus voltage ripple suppression in DC microgrids. Int. J. Electr. Power Energy Syst. 2024, 159, 110045. [Google Scholar] [CrossRef]
  15. Jahanbani, H.; Razavi, F.; Nafisi, H. Presenting an innovative single-setting adaptive protection method for AC microgrid with wind turbine. Electr. Eng. 2024. [Google Scholar] [CrossRef]
  16. Alasali, F.; El-Naily, N.; Mustafa, H.Y.; Loukil, H.; Saad, S.M.; Salah Saidi, A.; Holderbaum, W. Digital twin for advanced optimal coordination scheme of distance and Dual-Stage overcurrent relays. Ain Shams Eng. J. 2025, 16, 103197. [Google Scholar] [CrossRef]
  17. Sati, T.E.; Azzouz, M.A.; Shaaban, M.F. Adaptive harmonic-based protection coordination for inverter-dominated isolated microgrids considering N-1 contingency. Int. J. Electr. Power Energy Syst. 2024, 156, 109750. [Google Scholar] [CrossRef]
  18. Peter, N.; Gupta, P.; Goel, N. Intelligent strategies for microgrid protection: A comprehensive review. Appl. Energy 2025, 379, 124901. [Google Scholar] [CrossRef]
  19. Reiz, C.; Leite, J.B.; Gouveia, C.S.; Javadi, M.S. Protection system planning in distribution networks with microgrids using a bi-level multi-objective and multi-criteria optimization technique. Electr. Power Syst. Res. 2024, 228, 109966. [Google Scholar] [CrossRef]
  20. Heidary, A.; Popov, M.; Moghim, A.; Ghaffarian Niasar, M.; Lekic, A. The Principles of Controlled DC-Reactor Fault Current Limiter for Battery Energy Storage Protection. IEEE Trans. Ind. Electron. 2024, 71, 1525–1534. [Google Scholar] [CrossRef]
  21. Asghari, M.; Ameli, A.; Ghafouri, M.; Kirakosyan, A. An optimal cyber–physical attack strategy on DC microgrids. Int. J. Electr. Power Energy Syst. 2024, 157, 109900. [Google Scholar] [CrossRef]
  22. Ghanem, Z.; Alasali, F.; Ei-Naily, N.; Loukil, H.; Mustafa, H.Y.; Saad, S.M.; Saidi, A.S.; Holderbaum, W. Advanced Microgrid Protection Utilizing Zero Sequence Components with Hard-ware-in-the-Loop Testing. IEEE Access 2025, 13, 7623–7636. [Google Scholar] [CrossRef]
  23. Vazquez, J.; Rodriguez Segura, E.J.J.; Arau Roffiel, J.E.; Vazquez, N. Bidirectional protection for DC systems based on di/dt behavior. IEEE Lat. Am. Trans. 2024, 22, 945–951. [Google Scholar] [CrossRef]
  24. Yan, L.; Zhao, Z.; Ullah, Z.; Deng, X.; Zhang, Y.; Ali Shah, W. Optimization of optical storage VSG control strategy considering active power deviation and virtual inertia damping parameters. Ain Shams Eng. J. 2024, 15, 103131. [Google Scholar] [CrossRef]
  25. Wang, K.; Xue, Y.; Shahidehpour, M.; Chang, X.; Li, Z.; Zhou, Y.; Sun, H. Resilience-Oriented Two-Stage Restoration Considering Coordinated Maintenance and Reconfiguration in Integrated Power Distribution and Heating Systems. IEEE Trans. Sustain. Energy 2025, 16, 124–137. [Google Scholar] [CrossRef]
  26. Giri, N.; Nayak, P.; Kumar Mallick, R.; Mishra, S.; Flah, A.; Kraiem, H.; Prokop, L.; Kanan, M. Wavelet-Based ensembled intelligent technique for a better quality of fault detection and classification in AC microgrids. Energy Convers. Manag. X 2024, 24, 100813. [Google Scholar] [CrossRef]
  27. Singh, B.P.; Goyal, S.K.; Siddiqui, S.A.; Shrivastava, D.R.; Singh, S.; A. Alotaibi, M.; Malik, H.; García Márquez, F.P.; Afthanorhan, A. A Novel Approach for Enhanced Real-Time Event Diagnosis for Grid Connected Microgrid with Multiple Distributed Energy Resources (DERs). Int. J. Math. Eng. Manag. Sci. 2024, 9, 557–580. [Google Scholar] [CrossRef]
  28. Tiwari, S.P. An efficient protection scheme for critical fault detection in microgrid under uncertain scenarios using deep learning algorithm. Electr. Eng. 2024. [Google Scholar] [CrossRef]
  29. Tajdinian, M.; Behdani, B.; Tanbhir Hoq, M.; Popov, M. Sub-Cycle Phase Angle-Oriented Algorithm for Identifying Fault Direction in Renewable-Rich MV Distribution Grids. IEEE Trans. Instrum. Meas. 2024, 73, 9005211. [Google Scholar] [CrossRef]
  30. Alasali, F.; El-Naily, N.; Loukil, H.; El Deen Omran, E.; Holderbaum, W.; Elhaffar, A.; Saidi, A.S. The Performance and Robustness of Power Protection Schemes for Grid-Connected PV Systems Under Varied Smart Inverter Controllers. Int. J. Energy Res. 2024, 2024, 6805410. [Google Scholar] [CrossRef]
  31. Dewangan, F.; Biswal, M. An enhanced algorithm for detection of HIAF in active distribution networks and real-time analysis. Electr. Power Syst. Res. 2025, 238, 111108. [Google Scholar] [CrossRef]
  32. Bui, D.M.; Le, P.D.; Nguyen, H.M. Development of a Novel Backup Fault Protection Algorithm for Low-Voltage DC Microgrids based on Local Measurements and Chi-square Statistics. Eng. Technol. Appl. Sci. Res. 2024, 14, 15106–15120. [Google Scholar] [CrossRef]
  33. Khan, J.A.; Mahmood, T. Robust Unified Multi Diverse Protection Schemes for Low Voltage Microgrid. J. Electr. Eng. Technol. 2024, 19, 1079–1096. [Google Scholar] [CrossRef]
  34. Tripathy, M.; Kishore, C.; Sharma, S.; Wang, L. A novel differential protection scheme for AC microgrid based on loss function. Electr. Power Syst. Res. 2025, 238, 110973. [Google Scholar] [CrossRef]
  35. Biswal, S.; Samantaray, S.R. Relay Coordination Scheme in Microgrids Based on Non-Standard Tripping Curve of DOCRs with Multiple Setting Groups. IEEE Trans. Ind. Inform. 2024, 20, 5737–5749. [Google Scholar] [CrossRef]
  36. Cisneros-Saldana, J.I.D.; Samal, S.; Begovic, M.M.; Samantaray, S.R. On Protection Schemes for AC Microgrids: Challenges and Opportunities. IEEE Trans. Ind. Appl. 2024, 60, 4843–4854. [Google Scholar] [CrossRef]
  37. Singh, P.; Kumar, U.; Kumar Choudhary, N.; Singh, N. Advancements in Protection Coordination of Microgrids: A Comprehensive Review of Protection Challenges and Mitigation Schemes for Grid Stability. Prot. Control. Mod. Power Syst. 2024, 9, 156–183. [Google Scholar] [CrossRef]
  38. Desai, J.P. Microgrid Harmonic-Restrained Dual Slope Differential Protection. J. Inst. Eng. (India) Ser. B 2024, 105, 297–308. [Google Scholar] [CrossRef]
  39. Serna-Montoya, L.F.; Saldarriaga-Zuluaga, S.D.; López-Lezama, J.M.; Muñoz-Galeano, N. Optimal Coordination of Directional Overcurrent Relays in Microgrids Considering European and North American Curves. Energies 2024, 17, 5887. [Google Scholar] [CrossRef]
  40. Kumar, N.; Jain, D.K. Optimal coordination of overcurrent relays for microgrid operation using JAYA algorithm. e-Prime-Adv. Electr. Eng. Electron. Energy 2024, 7, 100467. [Google Scholar] [CrossRef]
  41. Merabet, O.; Kheldoun, A.; Bouchahdane, M.; Eltom, A.; Kheldoun, A. An adaptive protection coordination for microgrids utilizing an improved optimization technique for user-defined DOCRs characteristics with different groups of settings considering N-1 contingency. Expert Syst. Appl. 2024, 248, 123449. [Google Scholar] [CrossRef]
  42. Urdaneta, A.; Restrepo, H.; Marquez, S.; Sanchez, J. Coordination of directional overcurrent relay timing using linear programming. IEEE Trans. Power Deliv. 1996, 11, 122–129. [Google Scholar] [CrossRef]
  43. Hong, Y.Y.; Yu, C.W.; Lee, Y.D.; Jiang, J.L.; Wang, S.S. Coordination of protective relays in distribution systems considering uncertainty caused by renewables and demands based on orthogonal experiments. Sustain. Energy Grids Netw. 2023, 36, 101206. [Google Scholar] [CrossRef]
  44. Karimkhan Zand, H.; Mazlumi, K.; Bagheri, A.; Abdali, A. Optimal coordination of DOCRs in microgrid via contingency reduction mechanism and clustering algorithms considering various network topologies based on N-2 contingencies. Expert Syst. Appl. 2023, 234, 121061. [Google Scholar] [CrossRef]
  45. Martin, K.T.; Marchesan, A.C.; De Araújo, O.C.B.; Cardoso, G.; Da Silva, M.F. Mixed Integer Linear Programming Applied to Adaptive Directional Overcurrent Protection Considering N-1 Contingency. IEEE Trans. Ind. Appl. 2023, 59, 2807–2821. [Google Scholar] [CrossRef]
  46. IEEE Std C37.112-1996 (R2001); IEEE Standard Inverse-Time Characteristic Equations for Overcurrent Relays (ANSI 51). Institute of Electrical and Electronics Engineers: New York, NY, USA, 1996.
  47. IEC/IEEE 60255-118-1:2018; IEEE/IEC International Standard—Measuring Relays and Protection Equipment—Part 118-1: Synchrophasor for Power Systems—Measurements. IEEE: Piscataway, NJ, USA, 2018; pp. 1–78. [CrossRef]
  48. IEEE Std C37.112-2018 (Revision of IEEE Std C37.112-1996); IEEE Standard for Inverse-Time Characteristics Equations for Overcurrent Relays. IEEE: Piscataway, NJ, USA, 2019. [CrossRef]
  49. Ustun, T.S.; Ozansoy, C.; Zayegh, A. Modeling of a Centralized Microgrid Protection System and Distributed Energy Resources According to IEC 61850-7-420. IEEE Trans. Power Syst. 2012, 27, 1560–1567. [Google Scholar] [CrossRef]
  50. Kar, S.; Samantaray, S.R.; Zadeh, M.D. Data-Mining Model Based Intelligent Differential Microgrid Protection Scheme. IEEE Syst. J. 2017, 11, 1161–1169. [Google Scholar] [CrossRef]
  51. IEC 60909; Short-Circuit Currents in Three-Phase A.C. Systems. International Electrotechnical Commission: Geneva, Switzerland, 2001.
  52. Santos-Ramos, J.E.; Saldarriaga-Zuluaga, S.D.; López-Lezama, J.M.; Muñoz-Galeano, N.; Villa-Acevedo, W.M. Microgrid Protection Coordination Considering Clustering and Metaheuristic Optimization. Energies 2024, 17, 210. [Google Scholar] [CrossRef]
  53. IEC 61850; Communication Networks and Systems for Power Utility Automation. International Electrotechnical Commission: Geneva, Switzerland, 2003.
  54. Czyzyk, J.; Mesnier, M.; More, J. The NEOS Server. IEEE Comput. Sci. Eng. 1998, 5, 68–75. Available online: https://neos-server.org/neos/index.html (accessed on 27 January 2025). [CrossRef]
Figure 1. IEC benchmark microgrid.
Figure 1. IEC benchmark microgrid.
Energies 18 02035 g001
Figure 2. Systematic methodology for a protection scheme.
Figure 2. Systematic methodology for a protection scheme.
Energies 18 02035 g002
Figure 3. Variation in the objective function across different operating modes (OMs) as a function of the number of active protection curves (Cid).
Figure 3. Variation in the objective function across different operating modes (OMs) as a function of the number of active protection curves (Cid).
Energies 18 02035 g003
Figure 4. Objective function values obtained for varying CTI levels across different OMs.
Figure 4. Objective function values obtained for varying CTI levels across different OMs.
Energies 18 02035 g004
Figure 5. Linear regression between average computation time and CTI.
Figure 5. Linear regression between average computation time and CTI.
Energies 18 02035 g005
Table 1. Standard coefficients for calculating the operating time of IEC standard curves.
Table 1. Standard coefficients for calculating the operating time of IEC standard curves.
Curve TypeCBA
IEC Extremely Inverse (EI)0280
IEC Long Time Inverse (LTI)01120
IEC Short Time Inverse (STI)00.040.05
IEC Standard Inverse (SI)00.020.14
IEC Ultra-Inverse (UI)02.5315.2
IEC Very Inverse (VI)0113.5
Table 2. Standard coefficients for calculating the operating time of IEEE standard curves.
Table 2. Standard coefficients for calculating the operating time of IEEE standard curves.
Curve TypeCBA
IEEE Extremely Inverse (EI)0.1217228.2
IEEE Long Time Extremely Inverse (LTEI)0.25264.07
IEEE Long Time Inverse (LTI)0.1850.050.086
IEEE Long Time Very Inverse (LTVI)0.712228.55
IEEE Moderately Inverse (MI)0.1140.020.0515
IEEE Short Time Extremely Inverse (STEI)0.00521.281
IEEE Short Time Inverse (STI)0.118580.020.16758
IEEE Very Inverse (VI)0.491219.61
Table 3. Utility parameters.
Table 3. Utility parameters.
ParameterValueUnit
Rated short-circuit power1000MVA
Frequency (f)60Hz
Rated voltage120kV
Base voltage ( V b a s e )120kV
Table 4. Parameters of DGs.
Table 4. Parameters of DGs.
ParameterDG1, DG2 Synchronous GeneratorsDG3 Inverter-Based Wind Farm
Rated MVA96 p f = 0.9 (three turbines, 2 MVA each)
Frequency (f)60 Hz60 Hz
Rated voltage2.4 kV575 kV
Inertia constant (H)1.07 s0.62 s
Friction factor (F)0.1 pu0.1 pu
Resistance ( R s )0.0036 pu0.006 pu
d-axis reactance ( X d )1.56 pu1.305 pu
d-axis transient reactance ( X d )0.296 pu0.296 pu
d-axis sub-transient reactance ( X d )0.177 pu0.252 pu
q-axis reactance ( X q )1.06 pu0.474 pu
q-axis sub-transient reactance ( X q )0.177 pu0.243 pu
Leakage reactance ( X l )0.052 pu0.18 pu
Open-circuit transient time constant ( T d 0 )3.7 s4.49 s
Open-circuit sub-transient time constant ( T d 0 )0.05 s0.0681 s
q-axis subtransient time ( T q 0 )0.05 s0.0513 s
Table 5. DG4: DFIG-based Wind Farm Parameters.
Table 5. DG4: DFIG-based Wind Farm Parameters.
ParameterValue
Rated MVA9 (six turbines, 1.5 MVA each)
Frequency (f)60 Hz
Rated voltage575 V
Inertia constant (H)0.685 s
Friction factor (F)0.01 pu
Stator resistance ( R s )0.023 pu
Stator leakage inductance ( L s )0.18 pu
Rotor resistance ( R r )0.016 pu
Rotor leakage inductance ( L r )0.16 pu
Magnetizing inductance ( L m )2.9 pu
Table 6. Transformer (TR) parameters.
Table 6. Transformer (TR) parameters.
TransformerTR1TR2, TR3TR4
Rated MVA151210
Frequency (f)60 Hz60 Hz60 Hz
Rated voltage120/25 kV2.4/25 kV575/25 kV
Base voltage ( V b a s e )120 kV25 kV25 kV
Winding resistance ( R 1 )0.00375 pu0.00375 pu0.00375 pu
Leakage reactance ( X 1 )0.01 pu0.01 pu0.01 pu
Magnetizing resistance ( R m )500 pu500 pu500 pu
Magnetizing reactance ( X m )500 pu500 pu500 pu
Table 7. Distribution lines (DLs) parameters.
Table 7. Distribution lines (DLs) parameters.
ParameterValueUnit
Line length30km (per line)
Base voltage ( V base )25kV
Line resistance ( R 0 )0.1153 Ω /km
Line resistance ( R 1 )0.413 Ω /km
Inductance ( L 0 ) 1.05 × 10 3 H/km
Inductance ( L 1 ) 3.32 × 10 3 H/km
Capacitance ( C 0 ) 11.33 × 10 9 F/km
Capacitance ( C 1 ) 5.01 × 10 9 F/km
Table 8. C T R and i p i c k u p with each relay.
Table 8. C T R and i p i c k u p with each relay.
Relay I pickup
R1, R2, R3, R4, R5, R6, R8, R9, R10, R120.50
R71.00
R11, R140.65
R130.88
R150.55
Table 9. Operating modes.
Table 9. Operating modes.
Operating ModesGridGD1GD2GD3GD4
OM1enableddisableddisableddisableddisabled
OM2enabledenabledenabledenabledenabled
OM3enabledenabledenableddisableddisabled
OM4disabledenabledenabledenabledenabled
Table 10. Faults and short-circuit currents associated with each line.
Table 10. Faults and short-circuit currents associated with each line.
FaultsLinesOM1OM2OM3OM4
F1DL-53695629642933941
F2DL-45130872563634158
F3DL-2837511,89110,1163558
F4DL-15130698964283188
F5DL-33695590442233590
Table 11. Coordination parameters for OM1.
Table 11. Coordination parameters for OM1.
IEC and IEEE CurvesOnly IEEE Curves
Relay SCC i TMS i Relay SCC i TMS i
R1--R1--
R2EI0.0001R2IEEE-STEI0.0001
R3--R3--
R4VI0.3884R4IEEE-LTEI0.2921
R5--R5--
R6LTI0.1053R6IEEE-MI0.6047
R7SI0.0000R7IEEE-LTVI0.1730
R8--R8--
R9--R9--
R10EI0.0001R10IEEE-STEI0.0001
R11--R11--
R12EI0.0001R12IEEE-STEI0.0001
R13--R13--
R14--R14--
R15--R15--
Table 12. Tripping times for OM1.
Table 12. Tripping times for OM1.
IEC and IEEE CurvesOnly IEEE Curves
Fault Relay t if  [s] Fault Relay t i f  [s]
F1R20.0000F1R20.0050
F1R40.3000F1R40.3050
F2R40.2127F2R40.2785
F2R60.5127F2R60.5785
F3R60.3092F3R60.5155
F3R70.6092F3R70.8155
F4R70.7594F4R70.9979
F4R120.0000F4R120.0050
F5R60.7232F5R60.6325
F5R100.0000F5R100.0050
Total time3.43Total time4.14
Table 13. Coordination parameters for OM2.
Table 13. Coordination parameters for OM2.
IEC and IEEE CurvesOnly IEEE Curves
Relay SCC i TMS i Relay SCC i TMS i
R1EI0.1975R1IEEE-EI0.3423
R2EI0.0001R2IEEE-STEI0.0001
R3STI0.0001R3IEEE-STEI0.0001
R4LTI0.0556R4IEEE-LTI0.0000
R5EI0.1904R5IEEE-EI0.3300
R6LTI0.1068R6IEEE-LTVI0.0000
R7IEEE-LTI0.4723R7IEEE-LTVI0.1586
R8EI0.1480R8IEEE-EI0.4932
R9STI0.0001R9IEEE-STEI0.0001
R10EI0.0001R10IEEE-LTVI−0.0000
R11IEEE-LTVI0.0429R11IEEE-VI0.3596
R12EI0.0001R12IEEE-LTI−0.0000
R13IEEE-STI0.0781R13IEEE-STI0.0837
R14IEEE-STI0.0294R14IEEE-EI0.0879
R15IEEE-VI0.0001R15IEEE-VI0.0685
Table 14. Operating times for OM2.
Table 14. Operating times for OM2.
IEC and IEEE CurvesOnly IEEE Curves
Fault Relay t if  [s] Fault Relay t if  [s]
F1R10.2362F1R10.2660
F1R20.0000F1R20.0050
F1R40.3000F1R40.3050
F1R130.5362F1R130.5660
F2R10.3001F2R10.3050
F2R30.0001F2R30.0050
F2R40.1890F2R40.2725
F2R60.4890F2R60.5725
F2R150.4911F2R150.5725
F3R50.0883F3R50.1756
F3R60.2831F3R60.5069
F3R70.5831F3R70.8069
F3R80.5831F3R80.8069
F3R150.4912F3R150.6225
F4R50.3000F4R50.3050
F4R70.7722F4R71.0470
F4R80.5026F4R80.7123
F4R110.8026F4R111.0123
F4R120.0000F4R120.0050
F5R60.7972F5R60.6503
F5R90.0001F5R90.0050
F5R100.0000F5R100.0050
F5R140.3001F5R140.3050
F5R150.4913F5R150.7187
Total time8.54Total time10.55
Table 15. Coordination parameters for OM3.
Table 15. Coordination parameters for OM3.
IEC and IEEE CurvesOnly IEEE Curves
Relay SCC i TMS i Relay SCC i TMS i
R1--R1--
R2EI0.0001R2IEEE-STEI0.0001
R3--R3--
R4VI0.4548R4IEEE-LTVI0.0000
R5EI0.0267R5IEEE-EI0.0463
R6VI0.9695R6IEEE-MI0.6115
R7IEEE-LTI0.4793R7IEEE-LTVI0.1622
R8EI0.1495R8IEEE-EI0.4948
R9--R9--
R10EI0.0001R10IEEE-MI0.0000
R11IEEE-EI0.3291R11IEEE-LTVI0.1431
R12EI0.0001R12IEEE-LTVI0.0000
R13--R13--
R14--R14--
R15IEEE-VI0.0069R15IEEE-VI0.0706
Table 16. Operating times for OM3.
Table 16. Operating times for OM3.
IEC and IEEE CurvesOnly IEEE Curves
Fault Relay t i f  [s] Fault Relay t if  [s]
F1R20.0000F1R20.0050
F1R40.3000F1R40.3050
F2R40.1992F2R40.2750
F2R60.4992F2R60.5750
F2R150.4992F2R150.5750
F3R50.1222F3R50.1963
F3R60.2890F3R60.5090
F3R70.5890F3R70.8090
F3R80.5890F3R80.8090
F3R150.5005F3R150.5880
F4R50.3000F4R50.3050
F4R70.7478F4R71.0032
F4R80.5077F4R80.7141
F4R110.8077F4R111.0141
F4R120.0000F4R120.0050
F5R60.7537F5R60.6394
F5R100.0000F5R100.0050
F5R150.5098F5R150.6827
Total time7.21Total time9.01
Table 17. Coordination parameters for OM4.
Table 17. Coordination parameters for OM4.
IEC and IEEE CurvesOnly IEEE Curves
Relay SCC i TMS i Relay SCC i TMS i
R1EI0.1975R1IEEE-EI0.3423
R2STI0.0001R2IEEE-STEI0.0001
R3STI0.0001R3IEEE-STEI0.0001
R4EI0.4893R4IEEE-EI0.8479
R5EI0.4488R5IEEE-EI0.7779
R6IEEE-VI0.0235R6IEEE-VI0.0570
R7--R7--
R8EI0.2065R8IEEE-EI0.5214
R9STI0.0001R9IEEE-STEI0.0001
R10STI0.0001R10IEEE-LTI0.0000
R11SI0.1940R11IEEE-STI0.1501
R12STI0.0001R12IEEE-STEI0.0001
R13VI0.1462R13IEEE-LTI0.3555
R14STI0.3300R14IEEE-LTI0.0965
R15IEEE-VI0.0219R15IEEE-VI0.0532
Table 18. Operating times for OM4.
Table 18. Operating times for OM4.
IEC and IEEE CurvesOnly IEEE Curves
Fault Relay t i f  [s] Fault Relay t i f  [s]
F1R10.2362F1R10.2660
F1R20.0000F1R20.0050
F1R40.3000F1R40.3050
F1R130.5362F1R130.5660
F2R10.3001F2R10.3050
F2R30.0001F2R30.0050
F2R40.2171F2R40.2543
F2R60.5171F2R60.5543
F2R150.5171F2R150.5543
F3R50.2081F3R50.2488
F3R60.5137F3R60.5461
F3R80.8137F3R80.8461
F3R150.5331F3R150.5931
F4R50.3000F4R50.3050
F4R80.7013F4R80.7460
F4R111.0013F4R111.0460
F4R120.0000F4R120.0050
F5R60.5370F5R60.6026
F5R90.0001F5R90.0050
F5R100.0000F5R100.0050
F5R140.3001F5R140.3050
F5R150.5505F5R150.6355
Total time8.08Total time8.70
Table 19. Computational time for MILP across different operating modes.
Table 19. Computational time for MILP across different operating modes.
Operating ModeObjective Function [s]Computational Time [s]
OM13.430.2280
OM28.540.4689
OM37.210.3341
OM48.080.2114
Table 20. Comparing solver performance.
Table 20. Comparing solver performance.
SolverIEC and IEEE Curves [s]Only IEEE Curves [s]
OM1 OM2 OM3 OM4 OM1 OM2 OM3 OM4
Bonmin19.443635.794829.993623.72765.62408.28468.85768.2851
CBC 2.10.107.24764.04302.81496.667414.15369.38528.166112.7109
CPLEX 22.1.1.09.34269.98898.30677.37019.893312.17697.05643.7548
FilMINT2.53532.66334.01332.62624.34616.13792.565217.1957
Knitro 14.2.01.95982.47926.51784.95226.80084.10017.19312.6398
MINLP-B&B (20100607)16.455917.57536.24112.81933.107419.15334.15723.3868
Minto16.240415.72362.11122.03643.64882.51272.77042.0099
MOSEK 10.2.02.42412.31934.383218.769916.359112.278511.951717.8730
Table 21. Mapping of standard protection curves to Cid identifiers.
Table 21. Mapping of standard protection curves to Cid identifiers.
CidCurves on the Set C
C1STI, SI, VI, EI, LTI, IEEE-LTI, IEEE-LTVI, IEEE-LTEI, IEEE-MI,
IEEE-VI, IEEE-EI, IEEE-STI, IEEE-STEI
C2STI, SI, VI, EI, LTI, IEEE-LTI, IEEE-LTVI, IEEE-LTEI, IEEE-MI,
IEEE-VI, IEEE-EI, IEEE-STI
C3STI, SI, VI, EI, LTI, IEEE-LTI, IEEE-LTVI, IEEE-LTEI, IEEE-MI,
IEEE-VI, IEEE-EI
C4STI, SI, VI, EI, LTI, IEEE-LTI, IEEE-LTVI, IEEE-LTEI, IEEE-MI,
IEEE-VI
C5STI, SI, VI, EI, LTI, IEEE-LTI, IEEE-LTVI, IEEE-LTEI, IEEE-MI
C6STI, SI, VI, EI, LTI, IEEE-LTI, IEEE-LTVI, IEEE-LTEI
C7STI, SI, VI, EI, LTI, IEEE-LTI, IEEE-LTVI
C8STI, SI, VI, EI, LTI, IEEE-LTI
C9STI, SI, VI, EI, LTI
C10STI, SI, VI, EI
C11STI, SI, VI
C12STI, SI
Table 22. Impact of the number of available protection curves (Cid) on various parameters, objective function (OF), and computational time across different operating modes (OMs).
Table 22. Impact of the number of available protection curves (Cid) on various parameters, objective function (OF), and computational time across different operating modes (OMs).
CidSizingOM1OM2OM3OM4
β fic TMS ic OF Time OF Time OF Time OF Time
C19751953.430.1388.540.37367.210.26388.080.1173
C29001803.430.12598.540.18737.210.17228.080.4559
C38251653.430.06888.540.20997.210.1678.080.1027
C47501503.430.11128.540.17017.210.10318.080.211
C56751353.430.07398.740.18827.340.18328.230.1793
C66001203.430.08168.740.12597.340.15248.230.0925
C75251053.430.09078.740.11127.340.08668.230.0637
C8450903.430.03448.740.02757.340.02638.230.0276
C9375753.490.03918.940.02677.470.02298.340.0249
C10300603.490.02768.940.02237.470.02588.340.0218
C11225453.490.02359.120.02167.580.01868.880.0213
C12150304.110.024210.80.01869.130.01829.320.018
Table 23. Computation time and objective function values for different Coordination Time Interval (CTI) levels across all OMs.
Table 23. Computation time and objective function values for different Coordination Time Interval (CTI) levels across all OMs.
CTIOM1OM2OM3OM4
OF Time OF Time OF Time OF Time
0.20002.060.0745.750.1724.840.4455.450.549
0.23332.400.1026.700.5315.630.3156.380.422
0.26673.000.0807.650.2226.440.3847.250.266
0.30003.430.1168.540.3067.210.5418.080.191
0.33333.710.0699.520.1228.030.2359.100.226
0.36674.060.05510.450.1758.800.19310.080.460
0.40004.540.05311.470.3019.680.17010.800.253
0.43334.980.05212.380.15510.450.11911.670.056
0.46675.370.04713.430.09311.340.09312.680.080
0.50005.750.05614.520.07512.220.08313.700.163
Disclaimer/Publisher’s Note: The statements, opinions and data contained in all publications are solely those of the individual author(s) and contributor(s) and not of MDPI and/or the editor(s). MDPI and/or the editor(s) disclaim responsibility for any injury to people or property resulting from any ideas, methods, instructions or products referred to in the content.

Share and Cite

MDPI and ACS Style

Serna-Montoya, L.F.; Saldarriaga-Zuluaga, S.D.; López-Lezama, J.M.; Muñoz-Galeano, N. Optimal Microgrid Protection Coordination for Directional Overcurrent Relays Through Mixed-Integer Linear Optimization. Energies 2025, 18, 2035. https://doi.org/10.3390/en18082035

AMA Style

Serna-Montoya LF, Saldarriaga-Zuluaga SD, López-Lezama JM, Muñoz-Galeano N. Optimal Microgrid Protection Coordination for Directional Overcurrent Relays Through Mixed-Integer Linear Optimization. Energies. 2025; 18(8):2035. https://doi.org/10.3390/en18082035

Chicago/Turabian Style

Serna-Montoya, León F., Sergio D. Saldarriaga-Zuluaga, Jesús M. López-Lezama, and Nicolás Muñoz-Galeano. 2025. "Optimal Microgrid Protection Coordination for Directional Overcurrent Relays Through Mixed-Integer Linear Optimization" Energies 18, no. 8: 2035. https://doi.org/10.3390/en18082035

APA Style

Serna-Montoya, L. F., Saldarriaga-Zuluaga, S. D., López-Lezama, J. M., & Muñoz-Galeano, N. (2025). Optimal Microgrid Protection Coordination for Directional Overcurrent Relays Through Mixed-Integer Linear Optimization. Energies, 18(8), 2035. https://doi.org/10.3390/en18082035

Note that from the first issue of 2016, this journal uses article numbers instead of page numbers. See further details here.

Article Metrics

Back to TopTop