Sign in to use this feature.

Years

Between: -

Subjects

remove_circle_outline
remove_circle_outline
remove_circle_outline
remove_circle_outline
remove_circle_outline
remove_circle_outline
remove_circle_outline
remove_circle_outline

Journals

Article Types

Countries / Regions

Search Results (69)

Search Parameters:
Keywords = overcurrent relay coordination

Order results
Result details
Results per page
Select all
Export citation of selected articles as:
40 pages, 2310 KB  
Article
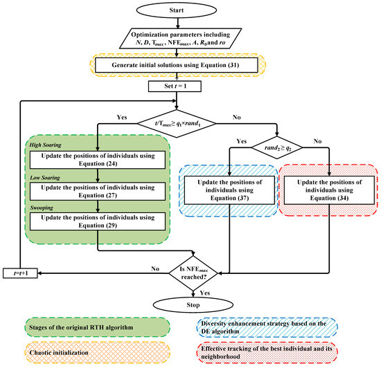
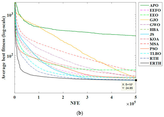
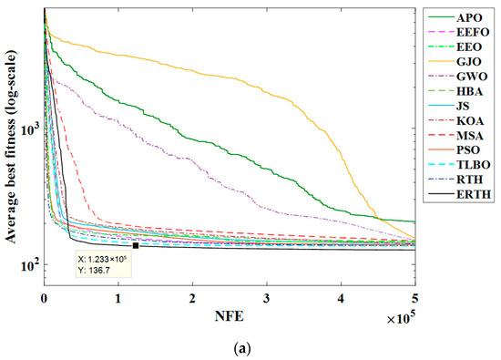
Optimal Coordination of Distance and Two-Level Directional Overcurrent Relays for Renewable Energy-Integrated Power Networks Using Enhanced Red-Tailed Hawk Algorithm
by Birsen Boylu Ayvaz and Zafer Dogan
Appl. Sci. 2026, 16(8), 3961; https://doi.org/10.3390/app16083961 - 19 Apr 2026
Viewed by 140
Abstract
Optimal coordination of distance and directional overcurrent relays (DR–DOCR) aims to achieve a fast, selective, and reliable protection scheme for transmission and sub-transmission systems. However, it constitutes a complex, nonlinear, and highly constrained optimization problem. In particular, single-setting DOCR characteristics used in conventional [...] Read more.
Optimal coordination of distance and directional overcurrent relays (DR–DOCR) aims to achieve a fast, selective, and reliable protection scheme for transmission and sub-transmission systems. However, it constitutes a complex, nonlinear, and highly constrained optimization problem. In particular, single-setting DOCR characteristics used in conventional DR-DOCR coordination introduce additional challenges in lowering relay operating times while satisfying the coordination time interval (CTI) constraint. To address this issue, this paper proposes a novel DR-DOCR coordination approach that leverages a two-level DOCR characteristic. The objective is to exploit this characteristic, which partitions the relay curve into primary and backup protection regions in a highly flexible manner, thereby enabling easier avoidance of CTI violations. In addition, an enhanced variant of the red-tailed hawk algorithm, called ERTH, has been newly developed to solve this challenging problem. The proposed method is validated on versions of the 8-bus and 33-kV portion of the 30-bus power networks that have been modified to include renewable energy sources. Results demonstrate that the proposed method achieves total relay operating times of 23.681 s and 70.742 s for the 8-bus and 30-bus power systems, respectively. These values correspond to an 80.4% and 81.2% reduction compared to the conventional coordination scheme optimized by the ERTH algorithm, which yields 120.702 s and 376.757 s, respectively. Moreover, the ERTH algorithm exhibits superior performance in attaining near-global optimal solutions compared to the original RTH and other competitive optimization algorithms. In particular, for the 30-bus system under the conventional coordination scheme, the second-best result after ERTH is obtained by the teaching-learning-based optimization algorithm with a total relay operating time of 415.885 s. This indicates a 9.4% improvement achieved by ERTH (376.757 s) and a significantly higher improvement of 83% (70.742 s) achieved by the proposed strategy integrating ERTH with the two-level DOCR-based coordination scheme. Full article
(This article belongs to the Section Electrical, Electronics and Communications Engineering)
Show Figures

Figure 1

12 pages, 2903 KB  
Article
Study on Coordination Failure Due to Mis-Operation and Failure to Operate of OCRs in DC Distribution System with Distributed Energy Resource
by Seung-Su Choi and Sung-Hun Lim
Energies 2026, 19(8), 1954; https://doi.org/10.3390/en19081954 - 17 Apr 2026
Viewed by 240
Abstract
DC distribution systems are increasingly utilized in data centers, electric vehicle charging infrastructures, and microgrids due to their superior power conversion efficiency compared to AC systems. In DC networks, the protection coordination of overcurrent relays (OCRs) is essential for selectively isolating faults and [...] Read more.
DC distribution systems are increasingly utilized in data centers, electric vehicle charging infrastructures, and microgrids due to their superior power conversion efficiency compared to AC systems. In DC networks, the protection coordination of overcurrent relays (OCRs) is essential for selectively isolating faults and maintaining operational stability. However, the integration of distributed energy resources (DERs), such as photovoltaics, introduces significant challenges by altering the magnitude and rate of change of fault currents. This study conducts a comprehensive analysis of various scenarios by varying both the fault location and the points of common coupling (PCC) for DER. The simulation results reveal that specific configurations lead to critical instances of protection mis-operation and failure to operate, which cause coordination failures and compromised coordination time intervals (CTIs). These findings demonstrate that conventional protection strategies may fail to ensure reliability in DER-integrated DC systems due to the dynamic nature of fault current characteristics. In this paper, these diverse scenarios and the resulting vulnerabilities in protection coordination were modeled and verified using PSCAD/EMTDC V5.0. Full article
Show Figures

Figure 1

33 pages, 3915 KB  
Article
Edge Computing Architecture for Optimal Settings of Inverse Time Overcurrent Relays in Mesh Microgrids
by Gustavo Arteaga, John E. Candelo-Becerra, Jhon Montano, Javier Revelo-Fuelagán and Fredy E. Hoyos
Electricity 2026, 7(1), 14; https://doi.org/10.3390/electricity7010014 - 9 Feb 2026
Viewed by 641
Abstract
This paper presents a novel edge-computing-based architecture for optimal inverse time overcurrent relays installed to protect mesh microgrids (MGs) with distributed generation. The procedure employs graph theory to automate the detection of network changes, fault locations, and relay pairs in an MG. In [...] Read more.
This paper presents a novel edge-computing-based architecture for optimal inverse time overcurrent relays installed to protect mesh microgrids (MGs) with distributed generation. The procedure employs graph theory to automate the detection of network changes, fault locations, and relay pairs in an MG. In addition, an automated process obtains the initial protection settings based on the operating conditions of the MG. Furthermore, the Continuous Genetic Algorithm (CGA), Salp Swarm Algorithm (SSA), and Particle Swarm Optimization (PSO) were implemented to determine the optimal protection settings to obtain better coordination between primary and backup protection relays. These processes were implemented using PowerFactory 2024 Service Pack 5A and Python 3.13.1. The proposal was validated in 68 operating scenarios that considered the islanded and connected operation modes of the MG, charging and discharging cycles of electric vehicle stations, and the presence or absence of photovoltaic generation. The overcurrent protection relays were organized into 100 primary–backup relay pairs to ensure proper coordination and selectivity. The total miscoordination time (TMT) index was used to measure when all pairs of relays were coordinated, with a minimum time close to zero. The results of the graph theory show that all the meshes, fault locations, and relay pairs were identified in the MG. The approach successfully coordinated 100 relay pairs across 68 scenarios, demonstrating its scalability in complex real-world MGs. The automation process obtained an average TMT of 12.2%, while the optimization obtained a TMS of 91.6% with the CGA, and a TMT of 99% was obtained with the SSA and PSO, demonstrating the effectiveness of the optimization process in ensuring selectivity and appropriate fault clearing times. Full article
(This article belongs to the Special Issue Stability, Operation, and Control in Power Systems)
Show Figures

Figure 1

33 pages, 2883 KB  
Article
Integrated Curve and Setting Optimization for DOCRs in Microgrid Environments with a BRKGA-MILP Matheuristic
by León F. Serna-Montoya, Sergio D. Saldarriaga-Zuluaga, Jesús M. López-Lezama, Nicolás Muñoz-Galeano and Juan G. Villegas
Energies 2025, 18(23), 6276; https://doi.org/10.3390/en18236276 - 28 Nov 2025
Viewed by 512
Abstract
Guaranteeing the effective coordination of directional overcurrent relays (DOCRs) within microgrids (MGs) is a complex nonlinear problem due to bidirectional power flows, varying fault current levels, and the need for adaptive operation across multiple grid configurations. To address this challenge, this paper proposes [...] Read more.
Guaranteeing the effective coordination of directional overcurrent relays (DOCRs) within microgrids (MGs) is a complex nonlinear problem due to bidirectional power flows, varying fault current levels, and the need for adaptive operation across multiple grid configurations. To address this challenge, this paper proposes a hybrid matheuristic approach combining a Biased Random-Key Genetic Algorithm (BRKGA) with Mixed-Integer Linear Programming (MILP). This formulation treats the selection of relay characteristic curves as a decision variable, allowing for simultaneous optimization of time multiplier settings (TMS), plug setting multipliers (PSM), and curve types. The BRKGA handles the global search, while the embedded MILP decoder performs exact optimization under fixed conditions. The proposed BRKGA–MILP method was tested on the IEC benchmark microgrid under multiple operating modes. Compared with conventional MILP-based coordination, it achieved up to 18.31% reduction in total relay operating times (11.81% on average) while maintaining proper coordination time intervals (CTI). Relative to previous heuristic and hybrid approaches, the method improved protection speed by up to 14.87%. These results indicate that the proposed framework effectively enhances coordination performance in adaptive microgrid protection, particularly under bidirectional power flows and varying fault current levels. Full article
Show Figures

Figure 1

17 pages, 1811 KB  
Article
Investigating Small-Scale DER Impact on Fault Currents and Overcurrent Protection Coordination in Distribution Feeders Under Brazilian Technical Standards
by Murillo Cobe Vargas, Mariana Altoé Mendes, Oureste Elias Batista and Yongheng Yang
Electricity 2025, 6(3), 54; https://doi.org/10.3390/electricity6030054 - 18 Sep 2025
Viewed by 1529
Abstract
This paper investigates the impacts of small-scale distributed energy resources (DERs) on fault currents and overcurrent protection (OCP) coordination in distribution feeders, considering the Brazilian regulatory framework. Changes in fault current levels and OCP coordination are analyzed by focusing on the relationships between [...] Read more.
This paper investigates the impacts of small-scale distributed energy resources (DERs) on fault currents and overcurrent protection (OCP) coordination in distribution feeders, considering the Brazilian regulatory framework. Changes in fault current levels and OCP coordination are analyzed by focusing on the relationships between DER location, output power, and OCP positioning. Simulations were conducted in Simulink/MATLAB using the IEEE 13-Node Distribution Test Feeder as a case study, considering various DER integration scenarios. The DER model adheres to the Brazilian standard NBR 16149:2013, which governs fault current injection and voltage ride-through behavior. The results indicate that DER integration can disrupt OCP coordination and significantly affect fault current levels, despite their relatively small current contributions during faults. In one scenario, OCP coordination was lost, while in others, coordination time intervals decreased. The findings show that DER location has a minimal influence on fault current changes, whereas output power plays a more critical role. Faults occurring farther from the substation cause greater current variation in installed relays, with deviations nearing ±10%. Additionally, reverse fault currents through relays are identified as a key concern for protection engineers. Full article
Show Figures

Figure 1

31 pages, 1085 KB  
Article
Optimal Microgrid Protection Coordination for Directional Overcurrent Relays Through Mixed-Integer Linear Optimization
by León F. Serna-Montoya, Sergio D. Saldarriaga-Zuluaga, Jesús M. López-Lezama and Nicolás Muñoz-Galeano
Energies 2025, 18(8), 2035; https://doi.org/10.3390/en18082035 - 16 Apr 2025
Cited by 7 | Viewed by 1907
Abstract
Microgrids (MGs) are revolutionizing modern power systems by enabling decentralized energy production, renewable energy integration, and enhanced grid resilience. However, the increasing complexity of MGs, particularly with the integration of Distributed Energy Resources (DERs), poses significant challenges for traditional protection schemes. This study [...] Read more.
Microgrids (MGs) are revolutionizing modern power systems by enabling decentralized energy production, renewable energy integration, and enhanced grid resilience. However, the increasing complexity of MGs, particularly with the integration of Distributed Energy Resources (DERs), poses significant challenges for traditional protection schemes. This study addresses the coordination of Directional Overcurrent Relays (DOCRs) in MGs through a Mixed-Integer Linear Programming (MILP) model. The main contribution is a MILP model that optimizes relay settings, including Time Multiplier Settings (TMS) and standard characteristic curves, to minimize tripping times, while ensuring selectivity. Another key contribution of this work is the integration of both IEC and IEEE standard curves, which enhances coordination performance compared to using a single standard. The model was tested on the IEC benchmark microgrid, and the results demonstrated significant improvements in fault-clearing times across various operational modes. By leveraging advanced optimization techniques and diverse characteristic curves, this study contributes to the development of resilient and efficient protection systems for modern microgrids, ensuring reliable operation under varying fault conditions and DER penetration. Full article
(This article belongs to the Section A1: Smart Grids and Microgrids)
Show Figures

Figure 1

24 pages, 2340 KB  
Article
Optimal Protection Coordination for Grid-Connected and Islanded Microgrids Assisted by the Crow Search Algorithm: Application of Dual-Setting Overcurrent Relays and Fault Current Limiters
by Hossien Shad, Hamid Amini Khanavandi, Saeed Abrisham Foroushan Asl, Ali Aranizadeh, Behrooz Vahidi and Mirpouya Mirmozaffari
Energies 2025, 18(7), 1601; https://doi.org/10.3390/en18071601 - 23 Mar 2025
Cited by 11 | Viewed by 2070
Abstract
This paper introduces a two-stage protection coordination framework designed for grid-connected and islanded microgrids (MGs) that integrate distributed generations (DGs) and energy storage systems (ESSs). The first stage focuses on determining the optimal location and sizing of DGs and ESSs within the islanded [...] Read more.
This paper introduces a two-stage protection coordination framework designed for grid-connected and islanded microgrids (MGs) that integrate distributed generations (DGs) and energy storage systems (ESSs). The first stage focuses on determining the optimal location and sizing of DGs and ESSs within the islanded MG to ensure a stable and reliable operation. The objective is to minimize the combined annual investment and expected operational costs while adhering to the optimal power flow equations governing the MG, which incorporates both DGs and ESSs. To account for the inherent uncertainties in load and DG power generation, scenario-based stochastic programming (SBSP) is used to model these variations effectively. The second stage develops the optimal protection coordination strategy for both grid-connected and islanded MGs, aiming to achieve a rapid and efficient protective response. This is achieved by optimizing the settings of dual-setting overcurrent relays (DSORs) and determining the appropriate sizing of fault current limiters (FCLs), using operational data from the MG’s daily performance. The goal is to minimize the total operating time of the DSORs in both primary and backup protection modes while respecting critical constraints such as the coordination time interval (CTI) and the operational limits of DSORs and FCLs. To solve this complex optimization problem, the Crow Search Algorithm (CSA) is employed, ensuring the derivation of reliable and effective solutions. The framework is implemented on both 9-bus and 32-bus MGs, demonstrating its practical applicability and evaluating its effectiveness in real-world scenarios. The proposed method achieves an expected total daily relay operation time of 1041.36 s for the 9-bus MG and 1282 s for the 32-bus MG. Additionally, the optimization results indicate a reduction in maximum voltage deviation from 0.0073 p.u. (grid-connected mode) to 0.0038 p.u. (islanded mode) and a decrease in daily energy loss from 1.0114 MWh to 0.9435 MWh. The CSA solver outperforms conventional methods, achieving a standard deviation of 1.13% and 1.21% for two optimization stages, ensuring high reliability and computational efficiency. This work not only provides valuable insights into the optimization of MG protection coordination but also contributes to the broader effort of enhancing the reliability and economic viability of microgrid systems, which are becoming increasingly vital for sustainable energy solutions in modern power grids. Full article
(This article belongs to the Section A1: Smart Grids and Microgrids)
Show Figures

Figure 1

31 pages, 10483 KB  
Article
Optimal Coordination of Directional Overcurrent Relays Using an Innovative Fractional-Order Derivative War Algorithm
by Bakht Muhammad Khan, Abdul Wadood, Herie Park, Shahbaz Khan and Husan Ali
Fractal Fract. 2025, 9(3), 169; https://doi.org/10.3390/fractalfract9030169 - 11 Mar 2025
Cited by 6 | Viewed by 2458
Abstract
Efficient coordination of directional overcurrent relays (DOCRs) is vital for maintaining the stability and reliability of electrical power systems (EPSs). The task of optimizing DOCR coordination in complex power networks is modeled as an optimization problem. This study aims to enhance the performance [...] Read more.
Efficient coordination of directional overcurrent relays (DOCRs) is vital for maintaining the stability and reliability of electrical power systems (EPSs). The task of optimizing DOCR coordination in complex power networks is modeled as an optimization problem. This study aims to enhance the performance of protection systems by minimizing the cumulative operating time of DOCRs. This is achieved by effectively synchronizing primary and backup relays while ensuring that coordination time intervals (CTIs) remain within predefined limits (0.2 to 0.5 s). A novel optimization strategy, the fractional-order derivative war optimizer (FODWO), is proposed to address this challenge. This innovative approach integrates the principles of fractional calculus (FC) into the conventional war optimization (WO) algorithm, significantly improving its optimization properties. The incorporation of fractional-order derivatives (FODs) enhances the algorithm’s ability to navigate complex optimization landscapes, avoiding local minima and achieving globally optimal solutions more efficiently. This leads to the reduced cumulative operating time of DOCRs and improved reliability of the protection system. The FODWO method was rigorously tested on standard EPSs, including IEEE three, eight, and fifteen bus systems, as well as on eleven benchmark optimization functions, encompassing unimodal and multimodal problems. The comparative analysis demonstrates that incorporating fractional-order derivatives (FODs) into the WO enhances its efficiency, enabling it to achieve globally optimal solutions and reduce the cumulative operating time of DOCRs by 3%, 6%, and 3% in the case of a three, eight, and fifteen bus system, respectively, compared to the traditional WO algorithm. To validate the effectiveness of FODWO, comprehensive statistical analyses were conducted, including box plots, quantile–quantile (QQ) plots, the empirical cumulative distribution function (ECDF), and minimal fitness evolution across simulations. These analyses confirm the robustness, reliability, and consistency of the FODWO approach. Comparative evaluations reveal that FODWO outperforms other state-of-the-art nature-inspired algorithms and traditional optimization methods, making it a highly effective tool for DOCR coordination in EPSs. Full article
Show Figures

Figure 1

26 pages, 1055 KB  
Article
Optimal Coordination of Directional Overcurrent Relays in Microgrids Considering European and North American Curves
by León F. Serna-Montoya, Sergio D. Saldarriaga-Zuluaga, Jesús M. López-Lezama and Nicolás Muñoz-Galeano
Energies 2024, 17(23), 5887; https://doi.org/10.3390/en17235887 - 23 Nov 2024
Cited by 4 | Viewed by 1994
Abstract
Protecting AC microgrids (MGs) is a challenging task due to their dual operating modes—grid-connected and islanded—which cause sudden variations in fault currents. Traditional protection methods may no longer ensure network security. This paper presents a novel approach to protection coordination in AC MGs [...] Read more.
Protecting AC microgrids (MGs) is a challenging task due to their dual operating modes—grid-connected and islanded—which cause sudden variations in fault currents. Traditional protection methods may no longer ensure network security. This paper presents a novel approach to protection coordination in AC MGs using non-standard features of directional over-current relays (DOCRs). Three key optimization variables are considered: Time Multiplier Setting (TMS), the plug setting multiplier’s (PSM) maximum limit, and the standard characteristic curve (SCC). The proposed model is formulated as a mixed-integer nonlinear programming problem and solved using four metaheuristic techniques: the genetic algorithm (GA), Imperialist Competitive Algorithm (ICA), Harmonic Search (HS), and Firefly Algorithm (FA). Tests on a benchmark IEC MG with distributed generation and various operating modes demonstrate that this approach reduces coordination times compared to existing methods. This paper’s main contributions are threefold: (1) introducing a methodology for assessing the optimal performance of different standard curves in MG protection; (2) utilizing non-standard characteristics for optimal coordination of DOCRs; and (3) enabling the selection of curves from both North American and European standards. This approach improves trip time performance across multiple operating modes and topologies, enhancing the reliability and efficiency of MG protection systems. Full article
(This article belongs to the Section F3: Power Electronics)
Show Figures

Figure 1

21 pages, 4088 KB  
Article
Analysis of War Optimization Algorithm in a Multi-Loop Power System Based on Directional Overcurrent Relays
by Bakht Muhammad Khan, Abdul Wadood, Shahbaz Khan, Husan Ali, Tahir Khurshaid, Asim Iqbal and Ki Chai Kim
Energies 2024, 17(22), 5542; https://doi.org/10.3390/en17225542 - 6 Nov 2024
Cited by 3 | Viewed by 1596
Abstract
In electrical power systems, ensuring a reliable, precise, and efficient relay strategy is crucial for safe and trustworthy operation, especially in multi-loop distribution systems. Overcurrent relays (OCRs) have emerged as effective solutions for these challenges. This study focuses on optimizing the coordination of [...] Read more.
In electrical power systems, ensuring a reliable, precise, and efficient relay strategy is crucial for safe and trustworthy operation, especially in multi-loop distribution systems. Overcurrent relays (OCRs) have emerged as effective solutions for these challenges. This study focuses on optimizing the coordination of OCRs to minimize the overall operational time of main relays, thereby reducing power outages. The optimization problem is addressed by adjusting the time multiplier setting (TMS) using the War Strategy Optimization (WSO) algorithm, which efficiently solves this constrained problem. This algorithm mimics ancient warfare strategies of attack and defense to solve complex optimization problems efficiently. The results show that WSO provides superior performance in minimizing total operating time and achieving global optimum solutions with reduced computational effort, outperforming traditional optimization methods (i.e., SM, HPSO, GA, RTO, and JAYA). The proposed algorithm shows a net time gains of 7.77 s, 2.57 s, and 0.8484 s when compared to GA, RTO, and JAYA respectively. This robust protection coordination ensures better reliability and efficiency in multi-loop power systems. Full article
Show Figures

Figure 1

28 pages, 16093 KB  
Article
Enhancing Coordination Efficiency with Fuzzy Monte Carlo Uncertainty Analysis for Dual-Setting Directional Overcurrent Relays Amid Distributed Generation
by Faraj Al-Bhadely and Aslan İnan
Sensors 2024, 24(13), 4109; https://doi.org/10.3390/s24134109 - 25 Jun 2024
Cited by 3 | Viewed by 1832
Abstract
In the contemporary context of power network protection, acknowledging uncertainties in safeguarding recent power networks integrated with distributed generation (DG) is imperative to uphold the dependability, security, and efficiency of the grid amid the escalating integration of renewable energy sources and evolving operational [...] Read more.
In the contemporary context of power network protection, acknowledging uncertainties in safeguarding recent power networks integrated with distributed generation (DG) is imperative to uphold the dependability, security, and efficiency of the grid amid the escalating integration of renewable energy sources and evolving operational conditions. This study delves into the optimization of relay settings within distribution networks, presenting a novel approach aimed at augmenting coordination while accounting for the dynamic presence of DG resources and the uncertainties inherent in their generation outputs and load consumption—factors previously overlooked in existing research. Departing from conventional methodologies, the study proposes a dual-setting characteristic for directional overcurrent relays (DOCRs). Initially, a meticulous modeling of a power network featuring distributed generation is undertaken, integrating Weibull probability functions for each resource to capture their probabilistic behavior. Subsequently, the second stage employs the fuzzy Monte Carlo method to address generation and consumption uncertainties. The optimization conundrum is addressed using the ant lion optimizer (ALO) algorithm in the MATLAB environment. This thorough analysis was conducted on IEEE 14-bus and IEEE 30-bus power distribution systems, showcasing a notable reduction in the total DOCR operating time compared to conventional characteristics. The proposed characteristic not only achieves resilient coordination across a spectrum of uncertainties in both distributed generation outputs and load consumption, but also strengthens the resilience of distribution networks overall. Full article
(This article belongs to the Topic Power System Protection)
Show Figures

Figure 1

31 pages, 4661 KB  
Article
A Novel Application of Fractional Order Derivative Moth Flame Optimization Algorithm for Solving the Problem of Optimal Coordination of Directional Overcurrent Relays
by Abdul Wadood and Herie Park
Fractal Fract. 2024, 8(5), 251; https://doi.org/10.3390/fractalfract8050251 - 25 Apr 2024
Cited by 18 | Viewed by 2405
Abstract
The proper coordination of directional overcurrent relays (DOCRs) is crucial in electrical power systems. The coordination of DOCRs in a multi-loop power system is expressed as an optimization problem. The aim of this study focuses on improving the protection system’s performance by minimizing [...] Read more.
The proper coordination of directional overcurrent relays (DOCRs) is crucial in electrical power systems. The coordination of DOCRs in a multi-loop power system is expressed as an optimization problem. The aim of this study focuses on improving the protection system’s performance by minimizing the total operating time of DOCRs via effective coordination with main and backup DOCRs while keeping the coordination constraints within allowable limits. The coordination problem of DOCRs is solved by developing a new application strategy called Fractional Order Derivative Moth Flame Optimizer (FODMFO). This approach involves incorporating the ideas of fractional calculus (FC) into the mathematical model of the conventional moth flame algorithm to improve the characteristics of the optimizer. The FODMFO approach is then tested on the coordination problem of DOCRs in standard power systems, specifically the IEEE 3, 8, and 15 bus systems as well as in 11 benchmark functions including uni- and multimodal functions. The results obtained from the proposed method, as well as its comparison with other recently developed algorithms, demonstrate that the combination of FOD and MFO improves the overall efficiency of the optimizer by utilizing the individual strengths of these tools and identifying the globally optimal solution and minimize the total operating time of DOCRs up to an optimal value. The reliability, strength, and dependability of FODMFO are supported by a thorough statistics study using the box-plot, histograms, empirical cumulative distribution function demonstrations, and the minimal fitness evolution seen in each distinct simulation. Based on these data, it is evident that FODMFO outperforms other modern nature-inspired and conventional algorithms. Full article
Show Figures

Figure 1

30 pages, 1137 KB  
Article
Microgrid Protection Coordination Considering Clustering and Metaheuristic Optimization
by Javier E. Santos-Ramos, Sergio D. Saldarriaga-Zuluaga, Jesús M. López-Lezama, Nicolás Muñoz-Galeano and Walter M. Villa-Acevedo
Energies 2024, 17(1), 210; https://doi.org/10.3390/en17010210 - 30 Dec 2023
Cited by 11 | Viewed by 2323
Abstract
This paper addresses the protection coordination problem of microgrids combining unsupervised learning techniques, metaheuristic optimization and non-standard characteristics of directional over-current relays (DOCRs). Microgrids may operate under different topologies or operative scenarios. In this case, clustering techniques such as K-means, balanced iterative reducing [...] Read more.
This paper addresses the protection coordination problem of microgrids combining unsupervised learning techniques, metaheuristic optimization and non-standard characteristics of directional over-current relays (DOCRs). Microgrids may operate under different topologies or operative scenarios. In this case, clustering techniques such as K-means, balanced iterative reducing and clustering using hierarchies (BIRCH), Gaussian mixture, and hierarchical clustering were implemented to classify the operational scenarios of the microgrid. Such scenarios were previously defined according to the type of generation in operation and the topology of the network. Then, four metaheuristic techniques, namely, Genetic Algorithm (GA), Particle Swarm Optimization (PSO), Invasive Weed Optimization (IWO), and Artificial Bee Colony (ABC) were used to solve the coordination problem of every cluster of operative scenarios. Furthermore, non-standard characteristics of DOCRs were also used. The number of clusters was limited to the maximum number of setting setting groups within commercial DOCRs. In the optimization model, each relay is evaluated based on three optimization variables, namely: time multiplier setting (TMS), the upper limit of the plug setting multiplier (PSM), and the standard characteristic curve (SCC). The effectiveness of the proposed approach is demonstrated through various tests conducted on a benchmark test microgrid. Full article
(This article belongs to the Section A1: Smart Grids and Microgrids)
Show Figures

Figure 1

32 pages, 3057 KB  
Article
Communicationless Overcurrent Relays Coordination for Active Distribution Network Considering Fault Repairing Periods
by Mahmoud A. Elsadd, Ahmed F. Zobaa, Heba A. Khattab, Ahmed M. Abd El Aziz and Tamer Fetouh
Energies 2023, 16(23), 7862; https://doi.org/10.3390/en16237862 - 30 Nov 2023
Cited by 6 | Viewed by 2771
Abstract
This paper presents an integrated overcurrent relays coordination approach for an Egyptian electric power distribution system. The protection scheme suits all network topologies, including adding distribution generation units (DGs) and creating new paths during fault repair periods. The optimal types, sizes, and locations [...] Read more.
This paper presents an integrated overcurrent relays coordination approach for an Egyptian electric power distribution system. The protection scheme suits all network topologies, including adding distribution generation units (DGs) and creating new paths during fault repair periods. The optimal types, sizes, and locations of DGs are obtained using HOMER software (Homer Pro 3.10.3) and a genetic algorithm (GA). The obtained values align with minimizing energy costs and environmental pollution. The proposed approach maintains dependability and security under all configurations using a single optimum setting for each relay. The calculations consider probable operating conditions, including DGs and fault repair periods. The enhanced coordination procedure partitions the ring into four parts and divides the process into four paths. The worst condition of two cascaded overcurrent relays from the DGs’ presence viewpoint is generalized for future work. Moreover, a novel concept addresses the issue of insensitivity during fault repair periods. The performance is validated through the simulation of an Egyptian primary distribution network. Full article
(This article belongs to the Section F2: Distributed Energy System)
Show Figures

Figure 1

21 pages, 1834 KB  
Article
Improving Directional Overcurrent Relay Coordination in Distribution Networks for Optimal Operation Using Hybrid Genetic Algorithm with Sequential Quadratic Programming
by Faraj Al-Bhadely and Aslan İnan
Energies 2023, 16(20), 7031; https://doi.org/10.3390/en16207031 - 10 Oct 2023
Cited by 13 | Viewed by 3047
Abstract
In recent years, with the growing popularity of smart microgrids in distribution networks, the effective coordination of directional overcurrent relays (DOCRs) has presented a significant challenge for power system operators due to the intricate and nonlinear nature of their optimization model. Hence, this [...] Read more.
In recent years, with the growing popularity of smart microgrids in distribution networks, the effective coordination of directional overcurrent relays (DOCRs) has presented a significant challenge for power system operators due to the intricate and nonlinear nature of their optimization model. Hence, this study proposes a hybrid GA-SQP algorithm to enhance the coordination of directional overcurrent relays (DOCRs) in radial and non-radial interconnected distributed power networks. The proposed approach combines the advantages of both the genetic algorithm (GA) and sequential quadratic programming (SQP) methods to optimize the objective function of relay coordination in the best manner. Thus, the proposed hybrid techniques improved the convergence of the problem and increased the likelihood of obtaining a globally optimal solution. Finally, to validate the effectiveness of the proposed algorithm, it was tested through three case studies involving the IEEE 3-Bus, 8-Bus, and modified 30-Bus distribution networks. In addition, the results were compared to those obtained using previous methods. The results obtained from the comparison of the proposed method and recent advanced research indicate that the proposed optimization approach is preeminent in terms of accuracy and total operating time as well as the continuity of the minimum margin time requirements between the primary/backup relay pairs. Full article
(This article belongs to the Topic Power System Protection)
Show Figures

Figure 1

Back to TopTop