System-Level Modeling and Thermal Simulations of Large Battery Packs for Electric Trucks
Abstract
:1. Introduction
2. Battery Pack Modeling Framework
2.1. Battery Pack Configuration
2.2. Flow and Energy Modeling
2.3. Battery Module Modeling
3. Simulation Methodology
3.1. Model Calibration Optimization
3.2. Case Studies for Model Validation
4. Results and Discussion
4.1. Battery Pack Model Calibration
4.2. Case Studies for Model Validation
5. Conclusions
Author Contributions
Funding
Institutional Review Board Statement
Informed Consent Statement
Data Availability Statement
Acknowledgments
Conflicts of Interest
References
- Dudley, B. BP Statistical Review of World Energy June 2016. Br. Pet. 2016, 201. [Google Scholar]
- Thakur, A.K.; Prabakaran, R.; Elkadeem, M.; Sharshir, S.W.; Arıcı, M.; Wang, C.; Zhao, W.; Hwang, J.Y.; Saidur, R. A state of art review and future viewpoint on advance cooling techniques for Lithium–ion battery system of electric vehicles. J. Energy Storage 2020, 32, 101771. [Google Scholar] [CrossRef]
- Grigoratos, T.; Fontaras, G.; Giechaskiel, B.; Zacharof, N. Real world emissions performance of heavy-duty Euro VI diesel vehicles. Atmos. Environ. 2019, 201, 348–359. [Google Scholar] [CrossRef]
- Chiasserini, C.F.; Rao, R.R. Energy efficient battery management. IEEE J. Sel. Areas Commun. 2001, 19, 1235–1245. [Google Scholar] [CrossRef]
- Huber, C.; Kuhn, R. Thermal management of batteries for electric vehicles. In Advances in Battery Technologies for Electric Vehicles; Elsevier: Amsterdam, The Netherlands, 2015; pp. 327–358. [Google Scholar]
- Koltypin, M.; Aurbach, D.; Nazar, L.; Ellis, B. More on the performance of LiFePO4 electrodes—The effect of synthesis route, solution composition, aging, and temperature. J. Power Sources 2007, 174, 1241–1250. [Google Scholar] [CrossRef]
- Doughty, D.H. Li Ion Battery Abuse Tolerance Testing-An Overview. 2006. Available online: https://www.osti.gov/servlets/purl/1725924 (accessed on 17 June 2021).
- Zhang, S.; Xu, K.; Jow, T. The low temperature performance of Li-ion batteries. J. Power Sources 2003, 115, 137–140. [Google Scholar] [CrossRef]
- Wang, Q.; Jiang, B.; Li, B.; Yan, Y. A critical review of thermal management models and solutions of lithium-ion batteries for the development of pure electric vehicles. Renew. Sustain. Energy Rev. 2016, 64, 106–128. [Google Scholar] [CrossRef]
- Lin, H.P.; Chua, D.; Salomon, M.; Shiao, H.; Hendrickson, M.; Plichta, E.; Slane, S. Low-temperature behavior of Li-ion cells. Electrochem. Solid State Lett. 2001, 4, A71. [Google Scholar] [CrossRef]
- Chowdhury, S.; Leitzel, L.; Zima, M.; Santacesaria, M.; Titov, G.; Lustbader, J.; Rugh, J.; Winkler, J.; Khawaja, A.; Govindarajalu, M. Total Thermal management of battery electric vehicles (BEVs). SAE Tech. Pap. Ser. 2018, 1. [Google Scholar] [CrossRef] [Green Version]
- Meyer, J.; Lustbader, J.A.; Rugh, J.P.; Titov, G.; Agathocleous, N.; Vespa, A. Range Extension Opportunities While Heating a Battery Electric Vehicle. 2018. Available online: https://doi.org/10.4271/2018-01-0066 (accessed on 17 June 2021).
- Fuller, T.F.; Doyle, M.; Newman, J. Simulation and optimization of the dual lithium ion insertion cell. J. Electrochem. Soc. 1994, 141, 1. [Google Scholar] [CrossRef] [Green Version]
- Doyle, M.; Newman, J.; Gozdz, A.S.; Schmutz, C.N.; Tarascon, J.M. Comparison of modeling predictions with experimental data from plastic lithium ion cells. J. Electrochem. Soc. 1996, 143, 1890. [Google Scholar] [CrossRef]
- Feng, J.; He, Y.; Wang, G. Comparison study of equivalent circuit model of Li-Ion battery for electrical vehicles. Res. J. Appl. Sci. 2013, 6, 3756–3759. [Google Scholar]
- Wang, Z.; Ni, J.; Li, L.; Lu, J. Theoretical simulation and modeling of three-dimensional batteries. Cell Rep. Phys. Sci. 2020, 1, 100078. [Google Scholar] [CrossRef]
- Basu, S.; Hariharan, K.S.; Kolake, S.M.; Song, T.; Sohn, D.K.; Yeo, T. Coupled electrochemical thermal modelling of a novel Li-ion battery pack thermal management system. Appl. Energy 2016, 181, 1–13. [Google Scholar] [CrossRef]
- Saqli, K.; Bouchareb, H.; Naamane, A.; M’sirdi, N.; Oudghiri, M. Battery Pack Thermal Modeling, Simulation and electric model Identification. In Proceedings of the ICEERE2020 2nd International Conference on Electronic Engineering and Renewable Energy, Saidia, Morocco, 13–15 April 2020. [Google Scholar]
- Zhu, L.; Xiong, F.; Chen, H.; Wei, D.; Li, G.; Ouyang, C. Thermal analysis and optimization of an EV battery pack for real applications. Int. J. Heat Mass Transf. 2020, 163, 120384. [Google Scholar] [CrossRef]
- Deng, T.; Ran, Y.; Yin, Y.; Liu, P. Multi-objective optimization design of thermal management system for lithium-ion battery pack based on Non-dominated Sorting Genetic Algorithm II. Appl. Therm. Eng. 2020, 164, 114394. [Google Scholar] [CrossRef]
- Jarrett, A.; Kim, I.Y. Influence of operating conditions on the optimum design of electric vehicle battery cooling plates. J. Power Sources 2014, 245, 644–655. [Google Scholar] [CrossRef]
- Alhanouti, M.; Gießler, M.; Blank, T.; Gauterin, F. New electro-thermal battery pack model of an electric vehicle. Energies 2016, 9, 563. [Google Scholar] [CrossRef] [Green Version]
- Bernardi, D.; Pawlikowski, E.; Newman, J. A general energy balance for battery systems. J. Electrochem. Soc. 1985, 132, 5. [Google Scholar] [CrossRef] [Green Version]
- Gao, Z.; Chin, C.S.; Woo, W.L.; Jia, J. Integrated equivalent circuit and thermal model for simulation of temperature-dependent LiFePO4 battery in actual embedded application. Energies 2017, 10, 85. [Google Scholar] [CrossRef] [Green Version]
- Gottapu, M.; Goh, T.; Kaushik, A.; Adiga, S.P.; Bharathraj, S.; Patil, R.S.; Kim, D.; Ryu, Y. Fully coupled simplified electrochemical and thermal model for series-parallel configured battery pack. J. Energy Storage 2021, 36, 102424. [Google Scholar] [CrossRef]
- Shabani, B.; Biju, M. Theoretical modelling methods for thermal management of batteries. Energies 2015, 8, 10153–10177. [Google Scholar] [CrossRef]
- Astaneh, M.; Andric, J.; Löfdahl, L.; Maggiolo, D.; Stopp, P.; Moghaddam, M.; Chapuis, M.; Ström, H. Calibration Optimization Methodology for Lithium-Ion Battery Pack Model for Electric Vehicles in Mining Applications. Energies 2020, 13, 3532. [Google Scholar] [CrossRef]
- Kays, W.M.; Crawford, M.E.; Weigand, B. Convective Heat and Mass Transfer, 4th ed.; McGraw-Hill Higher Education: Boston, MA, USA, 2005. [Google Scholar]
- Ghiaasiaan, S.M. Convective Heat and Mass Transfer; CRC Press: Boca Raton, FL, USA, 2018. [Google Scholar]
- Singer, S.; Nelder, J. Nelder-mead algorithm. Scholarpedia 2009, 4, 2928. [Google Scholar] [CrossRef]

and (b) inlet volumetric flow rate (Q*)
and temperature of the coolant (T*)
.
and (b) inlet volumetric flow rate (Q*)
and temperature of the coolant (T*)
.
and (b) inlet volumetric flow rate (Q*)
and temperature of the coolant (T*)
.
and (b) inlet volumetric flow rate (Q*)
and temperature of the coolant (T*)
.
and (b) inlet volumetric flow rate (Q*)
and temperature of the coolant (T*)
.
and (b) inlet volumetric flow rate (Q*)
and temperature of the coolant (T*)
.
and (b) inlet volumetric flow rate (Q*)
and temperature of the coolant (T*)
.
and (b) inlet volumetric flow rate (Q*)
and temperature of the coolant (T*)
.
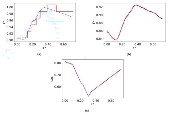
; simulated
.
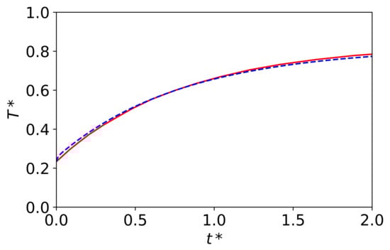
; simulated quantity
.
; simulated quantity
.
; simulated quantity
.
; simulated quantity
.
; simulated quantity
.
; simulated quantity
.
; simulated quantity
.
; simulated quantity
.
,
, dT*
.
,
, dT*
.
| Material | Aluminium | Stainless Steel | Coolant | Li-ion Battery |
|---|---|---|---|---|
| Density (kg/m) | 2702 | 7900 | 1057 | 1827 |
| Thermal conductivity (W/mK) | 237 | 14.9 | 0.423 | 19.3 |
| Specific heat (J/kgK) | 903 | 477 | 3484 | 1145 |
| Dynamic viscocity (Pa/s) | - | - | 0.0023 | - |
| Case | Average Battery Pack Temperature (K) | Outlet Coolant Temperature (K) | SoC (%) |
|---|---|---|---|
| 1 | 0.3291 | 0.0486 | 0.338 |
| 2 | 0.5474 | 0.1708 | 0.284 |
| 3 | 0.2405 | 0.0508 | 0.270 |
| 4 | 0.3576 | 0.2561 | - |
Publisher’s Note: MDPI stays neutral with regard to jurisdictional claims in published maps and institutional affiliations. |
© 2021 by the authors. Licensee MDPI, Basel, Switzerland. This article is an open access article distributed under the terms and conditions of the Creative Commons Attribution (CC BY) license (https://creativecommons.org/licenses/by/4.0/).
Share and Cite
Ramesh Babu, A.; Andric, J.; Minovski, B.; Sebben, S. System-Level Modeling and Thermal Simulations of Large Battery Packs for Electric Trucks. Energies 2021, 14, 4796. https://doi.org/10.3390/en14164796
Ramesh Babu A, Andric J, Minovski B, Sebben S. System-Level Modeling and Thermal Simulations of Large Battery Packs for Electric Trucks. Energies. 2021; 14(16):4796. https://doi.org/10.3390/en14164796
Chicago/Turabian StyleRamesh Babu, Anandh, Jelena Andric, Blago Minovski, and Simone Sebben. 2021. "System-Level Modeling and Thermal Simulations of Large Battery Packs for Electric Trucks" Energies 14, no. 16: 4796. https://doi.org/10.3390/en14164796
APA StyleRamesh Babu, A., Andric, J., Minovski, B., & Sebben, S. (2021). System-Level Modeling and Thermal Simulations of Large Battery Packs for Electric Trucks. Energies, 14(16), 4796. https://doi.org/10.3390/en14164796

