Design of Preamplifier for Ultrasound Transducers
Abstract
1. Introduction
2. Design Parameters of the Preamplifiers for Ultrasound Transducer Types
3. Design Analysis of the Preamplifiers for Ultrasound Transducers
3.1. Preamplifiers for CMUT Applications
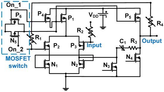
3.2. Preamplifiers for Piezoelectric Transducer Applications
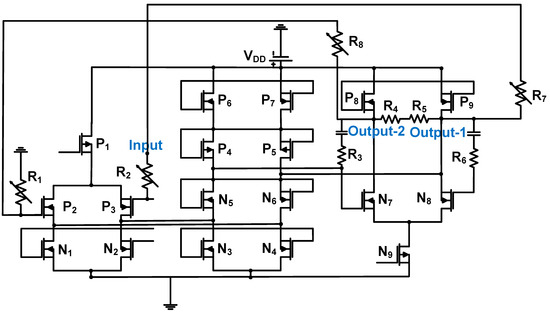
3.3. Preamplifier for Ultrasound Imaging Applications
4. Discussion and Conclusions
Funding
Institutional Review Board Statement
Informed Consent Statement
Data Availability Statement
Conflicts of Interest
Abbreviations
| AC | Alternating current |
| DC | Direct current |
| ADC | Analog-to-digital converter |
| DAC | Digital-to-analog converter |
| CMUT | Capacitive micromachined ultrasonic transducer |
| DAC | Digital-to-analog converter |
| IIP3 | Third-order input intercept point |
| OIP3 | Third-order output intercept point |
| NMOS | N-channel MOS |
| PMOS | P-channel MOS |
| MOSFET | Metal-oxide-semiconductor field-effect transistor |
| THD | Total harmonic distortion |
| PMUT | Piezoelectric micromachined ultrasonic transducer |
| TIA | Transimpedance amplifier |
| LNA | Low-noise amplifier |
| VGA | Variable gain amplifier |
| PGA | Programmable gain amplifier |
| TGCA | Time gain compensation amplifier |
| CMOS | Complementary Metal-oxide-semiconductor |
| IVUS | Intravascular ultrasound system |
| SNR | Signal-to-noise ratio |
| NF | Noise figure |
| IC | Integrated circuit |
| IRN | Input-referred noise current |
| ASIC | Asynchronous semiconductor integrated circuit |
| ESD | Electrostatic discharge device |
References
- Zhang, T.; Liang, H.; Wang, Z.; Qiu, C.; Peng, Y.; Zhu, X.; Li, J.; Ge, X.; Xu, J.; Huang, X.; et al. Piezoelectric ultrasound energy–harvesting device for deep brain stimulation and analgesia applications. Sci. Adv. 2022, 8, eabk0159. [Google Scholar] [CrossRef]
- Jung, U.; Ryu, J.; Choi, H. Optical Light Sources and Wavelengths within the Visible and Near-Infrared Range Using Photoacoustic Effects for Biomedical Applications. Biosensors 2022, 12, 1154. [Google Scholar] [CrossRef]
- Jung, U.; Choi, H. Active echo signals and image optimization techniques via software filter correction of ultrasound system. Appl. Acoust. 2022, 188, 108519. [Google Scholar] [CrossRef]
- Zhong, S.; Cai, Q.; Zhong, L.; Wang, Y.; Liang, F.; Deng, Z.; Li, S.; Zha, D.; Qiu, W.; Wu, J. Low-Intensity Focused Ultrasound Ameliorates Ischemic Heart Failure Related to the Cholinergic Anti-Inflammatory Pathway. J. Ultrasound Med. 2023, 42, 463–475. [Google Scholar] [CrossRef]
- Lee, J.E.; Jeon, H.-J.; Lee, O.J.; Lim, H.G. Diagnosis of diabetes mellitus using high frequency ultrasound and convolutional neural network. Ultrasonics 2024, 136, 107167. [Google Scholar] [CrossRef]
- Zhang, J.; Long, X.; Zhang, G.; Ma, Z.; Li, W.; Wang, Y.; Yang, F.; Lin, R.; Li, C.; Lam, K.-H. Broadband transparent ultrasound transducer with polymethyl methacrylate as matching layer for in vivo photoacoustic microscopy. Photoacoustics 2023, 33, 100548. [Google Scholar] [CrossRef]
- Lin, R.; Zhang, Q.; Lv, S.; Zhang, J.; Wang, X.; Shi, D.; Gong, X.; Lam, K.-h. Miniature intravascular photoacoustic endoscopy with coaxial excitation and detection. J. Biophotonics 2023, 16, e202200269. [Google Scholar] [CrossRef]
- He, Z.; Chen, G.; Wang, Y.; Zhang, K.; Tian, W. Finite Element Calculation with Experimental Verification for a Free-Flooded Transducer Based on Fluid Cavity Structure. Sensors 2018, 18, 3128. [Google Scholar] [CrossRef]
- Lim, H.G.; Kim, H.; Kim, K.; Park, J.; Kim, Y.; Yoo, J.; Heo, D.; Baik, J.; Park, S.-M.; Kim, H.H. Thermal Ablation and High-Resolution Imaging Using a Back-to-Back (BTB) Dual-Mode Ultrasonic Transducer: In Vivo Results. Sensors 2021, 21, 1580. [Google Scholar] [CrossRef]
- Li, J.; Ma, Y.; Zhang, T.; Shung, K.; Zhu, B. Recent Advancements in Ultrasound Transducer: From Material Strategies to Biomedical Applications. BME Front. 2022, 2022, 9764501. [Google Scholar] [CrossRef] [PubMed]
- Kripfgans, O.D.; Chan, H.-L. Ultrasonic Imaging: Physics and Mechanism; Springer International Publishing: Berlin, Germany, 2021. [Google Scholar] [CrossRef]
- Yoon, C.; Kang, J.; Song, T.k.; Chang, J.H. Elevational Synthetic Aperture Focusing for Three-Dimensional Photoacoustic Imaging Using a Clinical One-Dimensional Array Transducer. IEEE Trans. Biomed. Eng. 2022, 69, 2817–2825. [Google Scholar] [CrossRef]
- Lurton, X. An Introduction to Underwater Acoustics: Principles and Applications; Springer: London, UK, 2002. [Google Scholar]
- Weibao, Q.; Yanyan, Y.; Fu Keung, T.; Lei, S. A multifunctional, reconfigurable pulse generator for high-frequency ultrasound imaging. IEEE Trans. Ultrason. Ferroelectr. Freq. Control 2012, 59, 1558–1567. [Google Scholar] [CrossRef]
- Choi, H. A Doherty Power Amplifier for Ultrasound Instrumentation. Sensors 2023, 23, 2406. [Google Scholar] [CrossRef] [PubMed]
- Shung, K.K. Diagnostic Ultrasound: Imaging and Blood Flow Measurements; Taylor & Francis: Boca Raton, FL, USA, 2015. [Google Scholar]
- Zhang, Z.; Liu, R.; Li, G.; Su, M.; Li, F.; Zheng, H.; Qiu, W. A Dual-Mode 2D Matrix Array for Ultrasound Image-Guided Noninvasive Therapy. IEEE Trans. Biomed. Eng. 2021, 68, 3482–3490. [Google Scholar] [CrossRef] [PubMed]
- Choi, H. Development of negative-group-delay circuit for high-frequency ultrasonic transducer applications. Sens. Actuators A 2019, 299, 111616. [Google Scholar] [CrossRef]
- Baker, R.J. CMOS: Mixed-Signal Circuit Design; John Wiley & Sons: Hoboken, NJ, USA, 2008. [Google Scholar]
- Johns, D.A.; Martin, K. Analog Integrated Circuit Design; John Wiley & Sons: New York, NY, USA, 2008. [Google Scholar]
- Suri, J.S.; Kathuria, C.; Chang, R.-F.; Molinar, F.; Fenster, A. Advances in Diagnostic and Therapeutic Ultrasound Imaging; Artech House: Norwood, MA, USA, 2008. [Google Scholar]
- Jun-ru, W.; Wesley, N. Emerging Therapeutic Ultrasound; World Scientific Publishing: Hackensack, NJ, USA, 2006. [Google Scholar]
- Li, J.; Xu, J.; Liu, X.; Zhang, T.; Lei, S.; Jiang, L.; Ou-Yang, J.; Yang, X.; Zhu, B. A novel CNTs array-PDMS composite with anisotropic thermal conductivity for optoacoustic transducer applications. Compos. Part B 2020, 196, 108073. [Google Scholar] [CrossRef]
- Jung, U.; Choi, J.H.; Choo, H.T.; Kim, G.U.; Ryu, J.; Choi, H. Fully Customized Photoacoustic System Using Doubly Q-Switched Nd: YAG Laser and Multiple Axes Stages for Laboratory Applications. Sensors 2022, 22, 2621. [Google Scholar] [CrossRef] [PubMed]
- Choi, H.; Ryu, J.-M.; Choe, S.-w. A novel therapeutic instrument using an ultrasound-light-emitting diode with an adjustable telephoto lens for suppression of tumor cell proliferation. Measurement 2019, 147, 106865. [Google Scholar] [CrossRef]
- Szabo, T.L. Diagnostic Ultrasound Imaging: Inside Out; Elsevier Academic Press: London, UK, 2013. [Google Scholar]
- Kim, K.; Choi, H. High-efficiency high-voltage class F amplifier for high-frequency wireless ultrasound systems. PLoS ONE 2021, 16, e0249034. [Google Scholar] [CrossRef]
- Razavi, B. Design of Analog CMOS Integrated Circuits; McGraw-Hill Science: New York, NY, USA, 2016. [Google Scholar]
- Sevic, J.F. The Load-Pull Method of RF and Microwave Power Amplifier Design; John Wiley & Sons: Hoboken, NJ, USA, 2020. [Google Scholar]
- Talbot, D.B. Practical Analog and RF Electronics; CRC press: Boca Raton, FL, USA, 2020. [Google Scholar]
- Osgood, R., Jr.; Meng, X. Principles of Photonic Integrated Circuits; Springer: Berlin, Germany, 2021. [Google Scholar]
- Halak, B. Ageing of Integrated Circuits: Causes, Effects and Mitigation Techniques; Springer: Berlin, Germany, 2019. [Google Scholar]
- Shutilov, V.A.; Alferieff, M.E. Fundamental Physics of Ultrasound; CRC Press: Boca Raton, FL, USA, 2020. [Google Scholar]
- Bugg, D.V. Electronics: Circuits, Amplifiers and Gates; CRC Press: Boca Raton, FL, USA, 2021. [Google Scholar]
- Zhou, Q.; Lau, S.; Wu, D.; Shung, K.K. Piezoelectric films for high frequency ultrasonic transducers in biomedical applications. Prog. Mater. Sci. 2011, 56, 139–174. [Google Scholar] [CrossRef]
- Arnau, A. Piezoelectric Transducers and Applications; Springer: Berlin, Germany, 2004. [Google Scholar]
- Yawale, S.; Yawale, S. Operational Amplifier; Springer: Berlin, Germany, 2022. [Google Scholar]
- Chen, W.-K. Analog Circuits and Devices; CRC Press: Boca Raton, FL, USA, 2003. [Google Scholar]
- Carr, J. RF Components and Circuits; Elsevier: Amsterdam, The Netherlands, 2002. [Google Scholar]
- Eroglu, A. Linear and Switch-Mode RF Power Amplifiers: Design and Implementation Methods; CRC Press: Boca Raton, FL, USA, 2017. [Google Scholar]
- Mason, T.J.; Peters, D. Practical Sonochemistry: Power Ultrasound Uses and Applications; Woodhead Publishing: Cambridge, UK, 2002. [Google Scholar]
- Iniewski, K. Medical Imaging; Wiley Online Library: Hoboken, NJ, USA, 2009. [Google Scholar]
- Benesty, J.; Huang, G.; Chen, J.; Pan, N. Microphone Arrays; Springer: Berlin, Germany, 2023. [Google Scholar]
- Self, D. Small Signal Audio Design; Focal Press: Waltham, MA, USA, 2020. [Google Scholar]
- McCafferty, J.; Forsyth, J.M. Point of Care Ultrasound Made Easy; CRC Press: Boca Raton, FL, USA, 2020. [Google Scholar]
- Gonzalez, G. Microwave Transistor Amplifiers: Analysis and Design; Prentice hall: New Jersey, NJ, USA, 1997. [Google Scholar]
- Allen, P.E.; Holberg, D.R. CMOS Analog Circuit Design; Oxford University Press: Oxford, UK, 2002. [Google Scholar]
- Donnay, S.; Gielen, G. Substrate Noise Coupling in Mixed-Signal ASICs; Springer: Berlin, Germnay, 2003. [Google Scholar]
- Albulet, M. RF Power Amplifiers; SciTech Publishing: London, UK, 2001. [Google Scholar]
- Leblebici, D.; Leblebici, Y. Fundamentals of High-Frequency CMOS Analog Integrated Circuits; Cambridge University Press New York: Cambridge, UK, 2009. [Google Scholar]
- Razavi, B. RF Microelectronics; Prentice Hall: Upper Saddel River, NJ, USA, 2011. [Google Scholar]
- Chang, K. Microwave Solid-State Circuits and Applications; Wiley: New York, NY, USA, 1994. [Google Scholar]
- Wygant, I.O.; Jamal, N.S.; Lee, H.J.; Nikoozadeh, A.; Oralkan, O.; Karaman, M.; Khuri-Yakub, B.T. An integrated circuit with transmit beamforming flip-chip bonded to a 2-D CMUT array for 3-D ultrasound imaging. IEEE Trans. Ultrason. Ferroelectr. Freq. Control 2009, 56, 2145–2156. [Google Scholar] [CrossRef]
- Ciçek, I.; Bozkurt, A.; Karaman, M. Design of a front-end integrated circuit for 3D acoustic imaging using 2D CMUT arrays. IEEE Trans. Ultrason. Ferroelectr. Freq. Control 2005, 52, 2235–2241. [Google Scholar] [CrossRef]
- Gray, P.R. Analysis and Design of Analog Integrated Circuits; John Wiley & Sons: Hoboken, NJ, USA, 2009. [Google Scholar]
- Wygant, I.O.; Xuefeng, Z.; Yeh, D.T.; Oralkan, O.; Ergun, A.S.; Karaman, M.; Khuri-Yakub, B.T. Integration of 2D CMUT arrays with front-end electronics for volumetric ultrasound imaging. IEEE Trans. Ultrason. Ferroelectr. Freq. Control 2008, 55, 327–342. [Google Scholar] [CrossRef] [PubMed]
- Ding, Y.; Harjani, R. High-Linearity CMOS RF Front-End Circuits; Springer Science & Business Media: Berlin, Germany, 2004. [Google Scholar]
- Gift, S.J.; Maundy, B. Electronic Circuit Design and Application; Springer: Berlin, Germany, 2020. [Google Scholar]
- Banuaji, A.; Cha, H.-K. A 15-V bidirectional ultrasound interface analog front-end IC for medical imaging using standard CMOS technology. IEEE Trans. Circuits Syst. II Express Briefs 2014, 61, 604–608. [Google Scholar] [CrossRef]
- Wang, A.Z. On-Chip ESD Protection for Integrated Circuits: An IC Design Perspective; Springer Science & Business Media: Berlin, Germany, 2006. [Google Scholar]
- Voinigescu, S. High-Frequency Integrated Circuits; Cambridge University Press: Cambridge, UK, 2013. [Google Scholar]
- Wang, A. Practical ESD Protection Design; John Wiley & Sons: Hoboken, NJ, USA, 2021. [Google Scholar]
- Cheng, T.-C.; Tsai, T.-H. CMOS ultrasonic receiver with on-chip analog-to-digital front end for high-resolution ultrasound imaging systems. IEEE Sens. J. 2016, 16, 7454–7463. [Google Scholar] [CrossRef]
- Darabi, H. Radio Frequency Integrated Circuits and Systems; Cambridge University Press: Cambridge, UK, 2015. [Google Scholar]
- Bera, S.C. Microwave High Power High Efficiency GaN Amplifiers for Communication; Springer Nature: Berlin, Germany, 2022. [Google Scholar]
- Hartnagel, H.L.; Quay, R.; Rohde, U.L.; Rudolph, M. Fundamentals of RF and Microwave Techniques and Technologies; Springer: Berlin, Germany, 2023. [Google Scholar]
- Chen, K.; Lee, H.-S.; Chandrakasan, A.P.; Sodini, C.G. Ultrasonic imaging transceiver design for CMUT: A three-level 30-Vpp pulse-shaping pulser with improved efficiency and a noise-optimized receiver. IEEE J. Solid-State Circuits 2013, 48, 2734–2745. [Google Scholar] [CrossRef]
- Gurun, G.; Hasler, P.; Degertekin, F.L. Front-end receiver electronics for high-frequency monolithic CMUT-on-CMOS imaging arrays. IEEE Trans. Ultrason. Ferroelectr. Freq. Control 2011, 58, 1658–1668. [Google Scholar] [CrossRef] [PubMed]
- LaMeres, B.J. Introduction to Logic Circuits & Logic Design with VHDL; Springer: Berlin, Germany, 2023. [Google Scholar]
- Roy, S. Advanced Digital System Design: A Practical Guide to Verilog Based FPGA and ASIC Implementation; Springer: Berlin, Germany, 2023. [Google Scholar]
- Gurun, G.; Tekes, C.; Zahorian, J.; Xu, T.; Satir, S.; Karaman, M.; Hasler, J.; Degertekin, F.L. Single-chip CMUT-on-CMOS front-end system for real-time volumetric IVUS and ICE imaging. IEEE Trans. Ultrason. Ferroelectr. Freq. Control 2014, 61, 239–250. [Google Scholar] [CrossRef] [PubMed]
- Zamora, I.; Ledesma, E.; Uranga, A.; Barniol, N. Miniaturized 0.13-μm CMOS front-end analog for AlN PMUT arrays. Sensors 2020, 20, 1205. [Google Scholar] [CrossRef] [PubMed]
- Choi, H.; Li, X.; Lau, S.-T.; Hu, C.; Zhou, Q.; Shung, K.K. Development of Integrated Preamplifier for High-Frequency Ultrasonic Transducers and Low-Power Handheld Receiver. IEEE Trans. Ultrason. Ferroelectr. Freq. Control 2011, 58, 2646–2658. [Google Scholar] [CrossRef]
- Kim, I.; Kim, H.; Griggio, F.; Tutwiler, R.L.; Jackson, T.N.; Trolier-McKinstry, S.; Choi, K. CMOS ultrasound transceiver chip for high-resolution ultrasonic imaging systems. IEEE Trans. Biomed. Circuits Syst. 2009, 3, 293–303. [Google Scholar] [CrossRef] [PubMed]
- van Willigen, D.M.; Kang, E.; Janjic, J.; Noothout, E.; Chang, Z.-Y.; Verweij, M.D.; De Jong, N.; Pertijs, M.A. A transceiver ASIC for a single-cable 64-element intra-vascular ultrasound probe. IEEE J. Solid-State Circuits 2021, 56, 3157–3166. [Google Scholar] [CrossRef]
- Rohde, U.L.; Rudolph, M. RF/Microwave Circuit Design for Wireless Applications; John Wiley & Sons: Hoboken, NJ, USA, 2013. [Google Scholar]
- Jung, G.; Tekes, C.; Rashid, M.W.; Carpenter, T.M.; Cowell, D.; Freear, S.; Degertekin, F.L.; Ghovanloo, M. A reduced-wire ICE catheter ASIC with Tx beamforming and Rx time-division multiplexing. IEEE Trans. Biomed. Circuits Syst. 2018, 12, 1246–1255. [Google Scholar] [CrossRef] [PubMed]
- Steer, M. Microwave and RF Design; NC State University: Raleigh, NC, USA, 2019. [Google Scholar]
- Kim, T.; Shin, S.; Kim, S. An 80.2 dB DR 23.25 mW/channel 8-channel ultrasound receiver with a beamforming embedded SAR ADC. IEEE Trans. Circuits Syst. II Express Briefs 2018, 66, 1487–1491. [Google Scholar] [CrossRef]
- Kumar, N.; Grebennikov, A. Distributed Power Amplifiers for RF and Microwave Communications; Artech House: Norwood, MA, USA, 2015. [Google Scholar]
- Baker, R.J. CMOS: Circuit Design, Layout, and Simulation; John Wiley & Sons: Hoboken, NJ, USA, 2019. [Google Scholar]
- Larson, L.E. RF and Microwave Circuit Design for Wireless Communications; Artech House: Norwood, MA, USA, 1996. [Google Scholar]
- Kenington, P.B. High Linearity RF Amplifier Design; Artech House, Inc.: Norwood, MA, USA, 2000. [Google Scholar]
- Free, C.E.; Aitchison, C.S. RF and Microwave Circuit Design: Theory and Applications; John Wiley & Sons: Hoboken, NJ, USA, 2021. [Google Scholar]
- Uchino, K. Advanced Piezoelectric Materials: Science and Technology; Woodhead Publishing: Cambridge, UK, 2017. [Google Scholar]
- Kang, H.; Sun, Y.; Wodnicki, R.; He, Q.; Zeng, Y.; Lu, G.; Yeom, J.Y.; Yang, Y.; Zhou, Q. 2-D Array Design and Fabrication With Pitch-Shifting Interposer at Frequencies From 4 MHz up to 10 MHz. IEEE Trans. Ultrason. Ferroelectr. Freq. Control 2022, 69, 3382–3391. [Google Scholar] [CrossRef]
- Vendelin, G.D.; Pavio, A.M.; Rohde, U.L.; Rudolph, M. Microwave Circuit Design Using Linear and Nonlinear Techniques; John Wiley & Sons: Hoboken, NJ, USA, 2021. [Google Scholar]
- Grebennikov, A.; Sokal, N.O.; Franco, M.J. Switchmode RF Power Amplifiers; Newnes: Amsterdam, The Netherlands, 2011. [Google Scholar]
















| Paper | Gain | Bandwidth | DC Power Consumption | IIP3 or OIP3‘ | IRN | NF | Topology | Application |
|---|---|---|---|---|---|---|---|---|
| [53] | 215 kΩ | 25 MHz | – | – | – | – | Common-source amplifier and source follower with a feedback resistor | CMUT |
| [54] | – | 11 MHz | 2 mW | – | 6.45 nV/√Hz | – | Operational amplifier with resistor feedback | CMUT |
| [56] | 4.3 kΩ | 10 MHz | 4 mW | – | 2.1 mPa/√Hz | – | Common-source amplifier and source follower with a feedback resistor | CMUT |
| [59] | 95.1 dBΩ | 12 MHz | – | – | 3.5 pA/√Hz | – | Common-source amplifier and source follower with a transistor feedback loop | CMUT |
| [63] | – | 4.5 MHz | 0.37 mW | – | 1.5524 pA/√Hz | – | Operational amplifier with resistor feedback | CMUT |
| [67] | 96.6 dBΩ | 5.2 MHz | 14.3 mW | 618 mV (OIP3) | – | 10.3 dB | Operational amplifier with a feedback loop | CMUT |
| [68] | 3 MΩ | 20 MHz | 6.6 mW | – | 90 fA/√Hz | – | Operational amplifier with resistor feedback | CMUT |
| [71] | 200 kΩ | 40 MHz | 0.8 mW | – | 0.31 pA/√Hz | – | Operational amplifier with capacitor feedback | CMUT |
| [72] | 21.8 dB | 22 MHz | 0.3 mW | – | 7.1 nV/√Hz | – | Operational amplifier with resistor feedback | Piezoelectric transducer |
| [73] | 24.08 dB | 73 MHz | 43.57 mW | −3.5 dBm (IIP3) | – | 3.51 dB | Low-noise amplifier with a resonant circuit | Piezoelectric transducer |
| [74] | 20 dB | 75 MHz | – | – | – | 10 dB | Operational amplifier with resistor feedback | Piezoelectric transducer |
| [75] | 69 dB | 21 MHz | – | – | 4 nA/√Hz | – | Low-noise amplifier | Piezoelectric transducer |
| [77] | 32 dB | 11 MHz | – | – | 4.1 nV/√Hz | – | Variable low-noise amplifier with resistor feedback | Piezoelectric transducer |
| [79] | 15.6 dB | 10 MHz | – | 2.64 Vp-p (OIP3) | 6.3 nV/√Hz | – | Low-noise amplifier | Imaging |
Disclaimer/Publisher’s Note: The statements, opinions and data contained in all publications are solely those of the individual author(s) and contributor(s) and not of MDPI and/or the editor(s). MDPI and/or the editor(s) disclaim responsibility for any injury to people or property resulting from any ideas, methods, instructions or products referred to in the content. |
© 2024 by the author. Licensee MDPI, Basel, Switzerland. This article is an open access article distributed under the terms and conditions of the Creative Commons Attribution (CC BY) license (https://creativecommons.org/licenses/by/4.0/).
Share and Cite
Choi, H. Design of Preamplifier for Ultrasound Transducers. Sensors 2024, 24, 786. https://doi.org/10.3390/s24030786
Choi H. Design of Preamplifier for Ultrasound Transducers. Sensors. 2024; 24(3):786. https://doi.org/10.3390/s24030786
Chicago/Turabian StyleChoi, Hojong. 2024. "Design of Preamplifier for Ultrasound Transducers" Sensors 24, no. 3: 786. https://doi.org/10.3390/s24030786
APA StyleChoi, H. (2024). Design of Preamplifier for Ultrasound Transducers. Sensors, 24(3), 786. https://doi.org/10.3390/s24030786

