Hepatic Sam68 Regulates Systemic Glucose Homeostasis and Insulin Sensitivity
Abstract
1. Introduction
2. Results
2.1. Sam68 Expression Is Elevated in the Livers of Nutrition-Restricted Mice and Diabetic Mice
2.2. Sam68 Promotes Hepatic Gluconeogenesis by Potentiating Glucagon Signaling
2.3. Sam68 Potentiates Glucagon Signaling by Augmenting CREB/CRTC2 Transactivity
2.4. Glucagon Promotes Sam68 Nuclear Import, Whereas Insulin Elicits Its Nuclear Export
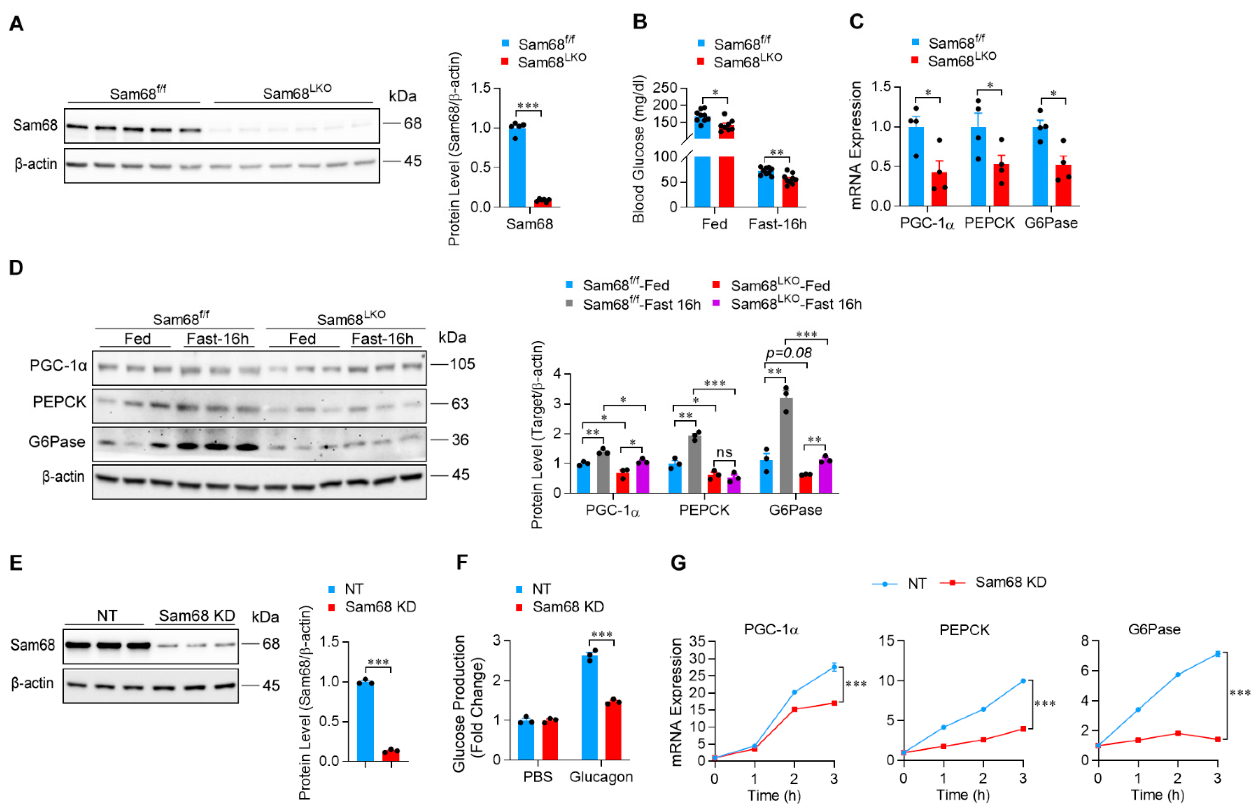
2.5. Ablation of Hepatic Sam68 in Mice Leads to Improved Systemic Insulin Sensitivity
3. Discussion
4. Materials and Methods
4.1. Animal Studies
4.2. Genetic Mice and Diabetic Mouse Models
4.3. Blood Glucose Measurements
4.4. Lentiviral Vectors
4.5. HepG2 Cells Culture and Lentivirus Infection
4.6. Mouse Primary Hepatocyte Isolation
4.7. Plasmids, Cell Transfection and cAMP Response Element (CRE) Luciferase Activity
4.8. Cytoplasmic and Nuclear Fractionation
4.9. Western Blotting
4.10. Co-Immunoprecipitations (Co-IP)
4.11. Chromatin Immunoprecipitation (ChIP)
4.12. Quantitative Real-Time Polymerase Chain Reaction (qRT-PCR)
4.13. Glucose Production
4.14. Analysis of In Vivo Insulin Signaling
4.15. Liver Histology
4.16. Statistical Analysis
Supplementary Materials
Author Contributions
Funding
Institutional Review Board Statement
Informed Consent Statement
Data Availability Statement
Conflicts of Interest
References
- Rines, A.K.; Sharabi, K.; Tavares, C.D.J.; Puigserver, P. Targeting hepatic glucose metabolism in the treatment of type 2 diabetes. Nat. Rev. Drug Discov. 2016, 15, 786–804. [Google Scholar] [CrossRef] [PubMed]
- García-Compeán, D.; Gonzalez-Gonzalez, J.A.; Lavalle-González, F.; Gonzalez-Moreno, E.I.; Maldonado-Garza, H.J.; Villarreal-Peréz, J.Z. The treatment of diabetes mellitus of patients with chronic liver disease. Ann. Hepatol. 2015, 14, 780–788. [Google Scholar] [CrossRef]
- Han, H.-S.; Kang, G.; Kim, J.S.; Choi, B.H.; Koo, S.-H. Regulation of glucose metabolism from a liver-centric perspective. Exp. Mol. Med. 2016, 48, e218. [Google Scholar] [CrossRef]
- Röder, P.V.; Wu, B.; Liu, Y.; Han, W. Pancreatic regulation of glucose homeostasis. Exp. Mol. Med. 2016, 48, e219. [Google Scholar] [CrossRef]
- Hunter, R.W.; Hughey, C.C.; Lantier, L.; Sundelin, E.I.; Peggie, M.; Zeqiraj, E.; Sicheri, F.; Jessen, N.; Wasserman, D.H.; Sakamoto, K. Metformin reduces liver glucose production by inhibition of fructose-1-6-bisphosphatase. Nat. Med. 2018, 24, 1395–1406. [Google Scholar] [CrossRef]
- Chen, Y.; Wang, J.; Wang, Y.; Wang, P.; Zhou, Z.; Wu, R.; Xu, Q.; You, H.; Liu, Y.; Wang, L.; et al. A propolis-derived small molecule ameliorates metabolic syndrome in obese mice by targeting the CREB/CRTC2 transcriptional complex. Nat. Commun. 2022, 13, 246. [Google Scholar] [CrossRef] [PubMed]
- Luo, Q.; Viste, K.; Urday-Zaa, J.C.; Kumar, G.S.; Tsai, W.-W.; Talai, A.; Mayo, K.E.; Montminy, M.; Radhakrishnan, I. Mechanism of CREB recognition and coactivation by the CREB-regulated transcriptional coactivator CRTC. Proc. Natl. Acad. Sci. USA 2012, 109, 20865–20870. [Google Scholar] [CrossRef]
- Wang, Y.; Li, G.; Goode, J.; Paz, J.C.; Ouyang, K.; Screaton, R.; Fischer, W.H.; Chen, J.; Tabas, I.; Montminy, M. Inositol-1,4,5-trisphosphate receptor regulates hepatic gluconeogenesis in fasting and diabetes. Nature 2012, 485, 128–132. [Google Scholar] [CrossRef]
- Dentin, R.; Liu, Y.; Koo, S.H.; Hedrick, S.; Vargas, T.; Heredia, J.; Yates, J., 3rd; Montminy, M. Insulin modulates gluconeogenesis by inhibition of the coactivator TORC. Nature 2007, 449, 366–369. [Google Scholar] [CrossRef] [PubMed]
- Canettieri, G.; Koo, S.-H.; Berdeaux, R.; Heredia, J.; Hedrick, S.; Zhang, X.; Montminy, M. Dual role of the coactivator TORC2 in modulating hepatic glucose output and insulin signaling. Cell Metab. 2005, 2, 331–338. [Google Scholar] [CrossRef][Green Version]
- Ryu, D.; Oh, K.-J.; Jo, H.-Y.; Hedrick, S.; Kim, Y.-N.; Hwang, Y.-J.; Park, T.-S.; Han, J.-S.; Choi, C.S.; Montminy, M.; et al. TORC2 Regulates Hepatic Insulin Signaling via a Mammalian Phosphatidic Acid Phosphatase, LIPIN. Cell Metab. 2009, 9, 240–251. [Google Scholar] [CrossRef] [PubMed]
- Han, H.-S.; Choi, B.H.; Kim, J.S.; Kang, G.; Koo, S.-H. Hepatic Crtc2 controls whole body energy metabolism via a miR-34a-Fgf21 axis. Nat. Commun. 2017, 8, 1878. [Google Scholar] [CrossRef] [PubMed]
- Han, H.S.; Kwon, Y.; Koo, S.H. Role of CRTC2 in Metabolic Homeostasis: Key Regulator of Whole-Body Energy Metabolism? Diabetes Metab. J. 2020, 44, 498–508. [Google Scholar] [CrossRef]
- Frisone, P.; Pradella, D.; Di Matteo, A.; Belloni, E.; Ghigna, C.; Paronetto, M.P. SAM68: Signal Transduction and RNA Metabolism in Human Cancer. BioMed Res. Int. 2015, 2015, 528954. [Google Scholar] [CrossRef] [PubMed]
- Stagni, V.; Orecchia, S.; Mignini, L.; Beji, S.; Antonioni, A.; Caggiano, C.; Barilà, D.; Bielli, P.; Sette, C. DNA Damage Regulates the Functions of the RNA Binding Protein Sam68 through ATM-Dependent Phosphorylation. Cancers 2022, 14, 3847. [Google Scholar] [CrossRef]
- Bielli, P.; Busà, R.; Paronetto, M.P.; Sette, C. The RNA-binding protein Sam68 is a multifunctional player in human cancer. Endocr.-Relat. Cancer 2011, 18, R91–R102. [Google Scholar] [CrossRef]
- Huot, M.-E.; Brown, C.M.; Lamarche-Vane, N.; Richard, S. An Adaptor Role for Cytoplasmic Sam68 in Modulating Src Activity during Cell Polarization. Mol. Cell. Biol. 2009, 29, 1933–1943. [Google Scholar] [CrossRef]
- Ramakrishnan, P.; Baltimore, D. Sam68 is required for both NF-kappaB activation and apoptosis signaling by the TNF receptor. Mol. Cell 2011, 43, 167–179. [Google Scholar] [CrossRef]
- Fu, K.; Sun, X.; Zheng, W.; Wier, E.M.; Hodgson, A.; Tran, D.Q.; Richard, S.; Wan, F. Sam68 modulates the promoter specificity of NF-kappaB and mediates expression of CD25 in activated T cells. Nat. Commun. 2013, 4, 1909. [Google Scholar] [CrossRef]
- Zhou, J.; Zhu, Y.; Cheng, M.; Dinesh, D.; Thorne, T.; Poh, K.K.; Liu, D.; Botros, C.; Tang, Y.L.; Reisdorph, N.; et al. Regulation of Vascular Contractility and Blood Pressure by the E2F2 Transcription Factor. Circulation 2009, 120, 1213–1221. [Google Scholar] [CrossRef]
- Li, N.; Richard, S. Sam68 functions as a transcriptional coactivator of the p53 tumor suppressor. Nucleic Acids Res. 2016, 44, 8726–8741. [Google Scholar] [CrossRef] [PubMed]
- La Rosa, P.; Bielli, P.; Compagnucci, C.; Cesari, E.; Volpe, E.; Farioli Vecchioli, S.; Sette, C. Sam68 promotes self-renewal and glycolytic metabolism in mouse neural progenitor cells by modulating Aldh1a3 pre-mRNA 3′-end processing. Elife 2016, 5, e20750. [Google Scholar] [CrossRef] [PubMed]
- Li, L.-J.; Zhang, F.-B.; Liu, S.-Y.; Tian, Y.-H.; Le, F.; Lou, H.-Y.; Huang, H.-F.; Jin, F. Decreased expression of SAM68 in human testes with spermatogenic defects. Fertil. Steril. 2014, 102, 61–67.e3. [Google Scholar] [CrossRef] [PubMed]
- Paronetto, M.P.; Messina, V.; Barchi, M.; Geremia, R.; Richard, S.; Sette, C. Sam68 marks the transcriptionally active stages of spermatogenesis and modulates alternative splicing in male germ cells. Nucleic Acids Res. 2011, 39, 4961–4974. [Google Scholar] [CrossRef] [PubMed]
- Zhou, J.; Cheng, M.; Boriboun, C.; Ardehali, M.M.; Jiang, C.; Liu, Q.; Han, S.; Goukassian, D.A.; Tang, Y.-L.; Zhao, T.C.; et al. Inhibition of Sam68 triggers adipose tissue browning. J. Endocrinol. 2015, 225, 181–189. [Google Scholar] [CrossRef] [PubMed]
- Qiao, A.; Ma, W.; Deng, J.; Zhou, J.; Han, C.; Zhang, E.; Boriboun, C.; Xu, S.; Zhang, C.; Jie, C.; et al. Ablation of Sam68 in adult mice increases thermogenesis and energy expenditure. FASEB J. 2021, 35, e21772. [Google Scholar] [CrossRef] [PubMed]
- Huot, M.; Vogel, G.; Zabarauskas, A.; Ngo, C.T.-A.; Coulombe-Huntington, J.; Majewski, J.; Richard, S. The Sam68 STAR RNA-Binding Protein Regulates mTOR Alternative Splicing during Adipogenesis. Mol. Cell 2012, 46, 187–199. [Google Scholar] [CrossRef] [PubMed]
- Qiao, A.; Zhou, J.; Xu, S.; Ma, W.; Boriboun, C.; Kim, T.; Yan, B.; Deng, J.; Yang, L.; Zhang, E.; et al. Sam68 promotes hepatic gluconeogenesis via CRTC. Nat. Commun. 2021, 12, 3340. [Google Scholar] [CrossRef]
- Song, Y.; Zhai, L.; Valencia Swain, J.; Chen, Y.; Wang, P.; Chen, L.; Liu, Y.; Xiang, S. Structural Insights into the CRTC2-CREB Complex Assembly on CRE. J. Mol. Biol. 2018, 430, 1926–1939. [Google Scholar] [CrossRef]
- Quintana-Portillo, R.; Canfran-Duque, A.; Issad, T.; Sanchez-Margalet, V.; Gonzalez-Yanes, C. Sam68 interacts with IRS. Biochem. Pharmacol. 2012, 83, 78–87. [Google Scholar] [CrossRef]
- Najib, S.; Sánchez-Margalet, V.; González-Yanes, C.; Fernández-Santos, J.M.; Martín-Lacave, I. The expression of Sam68, a protein involved in insulin signal transduction, is enhanced by insulin stimulation. Experientia 2003, 60, 751–758. [Google Scholar] [CrossRef]
- Wang, L.; Yu, J.; Zhou, Q.; Wang, X.; Mukhanova, M.; Du, W.; Sun, L.; Pajvani, U.B.; Accili, D. TOX4, an insulin receptor-independent regulator of hepatic glucose production, is activated in diabetic liver. Cell Metab. 2022, 34, 158–170.e5. [Google Scholar] [CrossRef]
- Gonzalez-Rellan, M.J.; Fondevila, M.F.; Fernandez, U.; Rodriguez, A.; Varela-Rey, M.; Veyrat-Durebex, C.; Seoane, S.; Bernardo, G.; Lopitz-Otsoa, F.; Fernandez-Ramos, D. O-GlcNAcylated p53 in the liver modulates hepatic glucose production. Nat. Commun. 2021, 12, 5068. [Google Scholar] [CrossRef] [PubMed]
- Hogan, M.F.; Ravnskjaer, K.; Matsumura, S.; Huising, M.O.; Hull, R.L.; Kahn, S.E.; Montminy, M. Hepatic Insulin Resistance Following Chronic Activation of the CREB Coactivator CRTC2. J. Biol. Chem. 2015, 290, 25997–26006. [Google Scholar] [CrossRef] [PubMed]
- Keshavarz, P.; Inoue, H.; Nakamura, N.; Yoshikawa, T.; Tanahashi, T.; Itakura, M. Single nucleotide polymorphisms in genes encoding LKB1 (STK11), TORC2 (CRTC2) and AMPK alpha2-subunit (PRKAA2) and risk of type 2 diabetes. Mol. Genet. Metab. 2008, 93, 200–209. [Google Scholar] [CrossRef]
- Quteineh, L.; Bochud, P.-Y.; Golshayan, D.; Crettol, S.; Venetz, J.-P.; Manuel, O.; Kutalik, Z.; Treyer, A.; Lehmann, R.; Mueller, N.J.; et al. CRTC2 polymorphism as a risk factor for the incidence of metabolic syndrome in patients with solid organ transplantation. Pharm. J. 2017, 17, 69–75. [Google Scholar] [CrossRef]
- Saberi, M.; Bjelica, D.; Schenk, S.; Imamura, T.; Bandyopadhyay, G.; Li, P.; Jadhar, V.; Vargeese, C.; Wang, W.; Bowman, K.; et al. Novel liver-specific TORC2 siRNA corrects hyperglycemia in rodent models of type 2 diabetes. Am. J. Physiol. Metab. 2009, 297, E1137–E1146. [Google Scholar] [CrossRef]
- Dullea, R.; Salatto, C.; Sciabola, S.; Chen, T.; DiMattia, D.; Gandhok, H.; Kreeger, J.; Weng, Y.; Clark, T.; Vage, C.; et al. Study of CRTC2 Pharmacology Using Antisense Oligonuceotides. Nucleic Acid Ther. 2014, 24, 127–138. [Google Scholar] [CrossRef]
- Fumagalli, S.; Totty, N.F.; Hsuan, J.J.; Courtneidge, S.A. A target for Src in mitosis. Nature 1994, 368, 871–874. [Google Scholar] [CrossRef]
- Matter, N.; Herrlich, P.; König, H. Signal-dependent regulation of splicing via phosphorylation of Sam. Nature 2002, 420, 691–695. [Google Scholar] [CrossRef]
- Babic, I.; Jakymiw, A.; Fujita, D.J. The RNA binding protein Sam68 is acetylated in tumor cell lines, and its acetylation correlates with enhanced RNA binding activity. Oncogene 2004, 23, 3781–3789. [Google Scholar] [CrossRef] [PubMed]
- Côté, J.; Boisvert, F.-M.; Boulanger, M.-C.; Bedford, M.T.; Richard, S. Sam68 RNA Binding Protein Is an In Vivo Substrate for Protein Arginine N-methyltransferase. Mol. Biol. Cell 2003, 14, 274–287. [Google Scholar] [CrossRef]
- Babic, I.; Cherry, E.; Fujita, D.J. SUMO modification of Sam68 enhances its ability to repress cyclin D1 expression and inhibits its ability to induce apoptosis. Oncogene 2006, 25, 4955–4964. [Google Scholar] [CrossRef]
- Fu, K.; Wan, F. Sam68 Offers Selectively Aimed Modulation of Transcription in Cancer Stem Cells. Cell Chem. Biol. 2017, 24, 777–779. [Google Scholar] [CrossRef] [PubMed]
- Han, S.; Xu, S.; Zhou, J.; Qiao, A.; Boriboun, C.; Ma, W.; Li, H.; Biyashev, D.; Yang, L.; Zhang, E.; et al. Sam68 impedes the recovery of arterial injury by augmenting inflammatory response. J. Mol. Cell. Cardiol. 2019, 137, 82–92. [Google Scholar] [CrossRef] [PubMed]
- Maroni, P. Leptin, Adiponectin, and Sam68 in Bone Metastasis from Breast Cancer. Int. J. Mol. Sci. 2020, 21, 1051. [Google Scholar] [CrossRef]
- Wang, Y.; Spolitu, S.; Zadroga, J.A.; Sarecha, A.K.; Ozcan, L. Hepatocyte Rap1a contributes to obesity- and statin-associated hyperglycemia. Cell Rep. 2022, 40, 111259. [Google Scholar] [CrossRef]
- Richard, S.; Torabi, N.; Franco, G.V.; Tremblay, G.A.; Chen, T.; Vogel, G.; Morel, M.; Cleroux, P.; Forget-Richard, A.; Komarova, S.; et al. Ablation of the Sam68 RNA binding protein protects mice from age-related bone loss. PLoS Genet. 2005, 1, e74. [Google Scholar] [CrossRef] [PubMed]
- Qiao, A.; Jin, X.; Pang, J.; Moskophidis, D.; Mivechi, N.F. The transcriptional regulator of the chaperone response HSF1 controls hepatic bioenergetics and protein homeostasis. J. Cell Biol. 2017, 216, 723–741. [Google Scholar] [CrossRef] [PubMed]
- Qiao, A.; Liang, J.; Ke, Y.; Li, C.; Cui, Y.; Shen, L.; Zhang, H.; Cui, A.; Liu, X.; Liu, C.; et al. Mouse patatin-like phospholipase domain-containing 3 influences systemic lipid and glucose homeostasis. Hepatology 2011, 54, 509–521. [Google Scholar] [CrossRef]
- Dai, W.; Choubey, M.; Patel, S.; Singer, H.A.; Ozcan, L. Adipocyte CAMK2 deficiency improves obesity-associated glucose intolerance. Mol. Metab. 2021, 53, 101300. [Google Scholar] [CrossRef] [PubMed]







Publisher’s Note: MDPI stays neutral with regard to jurisdictional claims in published maps and institutional affiliations. |
© 2022 by the authors. Licensee MDPI, Basel, Switzerland. This article is an open access article distributed under the terms and conditions of the Creative Commons Attribution (CC BY) license (https://creativecommons.org/licenses/by/4.0/).
Share and Cite
Qiao, A.; Ma, W.; Jiang, Y.; Han, C.; Yan, B.; Zhou, J.; Qin, G. Hepatic Sam68 Regulates Systemic Glucose Homeostasis and Insulin Sensitivity. Int. J. Mol. Sci. 2022, 23, 11469. https://doi.org/10.3390/ijms231911469
Qiao A, Ma W, Jiang Y, Han C, Yan B, Zhou J, Qin G. Hepatic Sam68 Regulates Systemic Glucose Homeostasis and Insulin Sensitivity. International Journal of Molecular Sciences. 2022; 23(19):11469. https://doi.org/10.3390/ijms231911469
Chicago/Turabian StyleQiao, Aijun, Wenxia Ma, Ying Jiang, Chaoshan Han, Baolong Yan, Junlan Zhou, and Gangjian Qin. 2022. "Hepatic Sam68 Regulates Systemic Glucose Homeostasis and Insulin Sensitivity" International Journal of Molecular Sciences 23, no. 19: 11469. https://doi.org/10.3390/ijms231911469
APA StyleQiao, A., Ma, W., Jiang, Y., Han, C., Yan, B., Zhou, J., & Qin, G. (2022). Hepatic Sam68 Regulates Systemic Glucose Homeostasis and Insulin Sensitivity. International Journal of Molecular Sciences, 23(19), 11469. https://doi.org/10.3390/ijms231911469

