Sign in to use this feature.

Years

Between: -

Subjects

remove_circle_outline
remove_circle_outline
remove_circle_outline
remove_circle_outline
remove_circle_outline
remove_circle_outline
remove_circle_outline
remove_circle_outline
remove_circle_outline

Journals

remove_circle_outline
remove_circle_outline
remove_circle_outline
remove_circle_outline

Article Types

Countries / Regions

remove_circle_outline
remove_circle_outline
remove_circle_outline
remove_circle_outline
remove_circle_outline

Search Results (267)

Search Parameters:
Keywords = methyl nutrients

Order results
Result details
Results per page
Select all
Export citation of selected articles as:
23 pages, 4747 KB  
Article
Effects of Exogenous Methyl Jasmonate on Metabolism and Soil Activity in Chrysanthemum morifolium
by Guimei Tang, Fan Zhao, Xiaoling Xiao, Yingshu Peng, Yuxia Zhou, Li Zhang, Jilong Yang, Yuanzhi Xiao, Yang Liu, Weidong Li and Guolin Huang
Plants 2025, 14(19), 3026; https://doi.org/10.3390/plants14193026 - 30 Sep 2025
Viewed by 290
Abstract
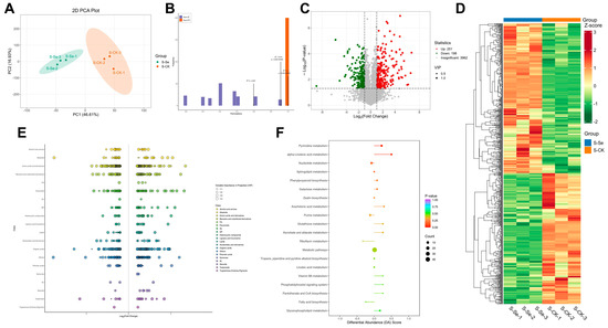
Challenges significantly hinder the sustainable cultivation of tea chrysanthemum, leading to imbalances in soil nutrients, the accumulation of allelopathic phenolic acids, reduced enzymatic activity, and disruptions in rhizosphere microbial communities. To explore potential mitigation strategies, this study systematically evaluated the integrative effects of [...] Read more.
Challenges significantly hinder the sustainable cultivation of tea chrysanthemum, leading to imbalances in soil nutrients, the accumulation of allelopathic phenolic acids, reduced enzymatic activity, and disruptions in rhizosphere microbial communities. To explore potential mitigation strategies, this study systematically evaluated the integrative effects of exogenous methyl jasmonate (MeJA, 0–400 (μmol L−1)) on both soil environmental parameters and plant growth performance under continuous cropping conditions. The results revealed that treatment with 100 (μmol L−1) MeJA significantly enhanced plant height, canopy width, flower number, and fresh flower weight. Concurrently, it improved soil organic matter content, the available nitrogen levels, and redox stability while increasing the activity of key enzymes, including polyphenol oxidase, urease, and catalase. Notably, this treatment markedly reduced the accumulation of allelopathic phenolic acids, such as p-hydroxybenzoic acid and vanillic acid. High-throughput sequencing further demonstrated that 100 (μmol L−1) MeJA optimized the composition of soil microbial communities, increasing the abundance of beneficial taxa, such as nitrogen-fixing and phosphate-solubilizing bacteria, while suppressing pathogenic fungi. Metabolomic analysis showed that this concentration of MeJA activated stress-resistance metabolic pathways involving flavonoids and terpenoids while downregulating degradation-related processes, thereby supporting enhanced plant resilience at the metabolic level. Collectively, these findings demonstrate that an appropriate concentration of exogenous MeJA can effectively alleviate continuous cropping obstacles in Chrysanthemum morifolium, providing both theoretical insights and practical guidance for its eco-friendly and efficient cultivation. Full article
(This article belongs to the Section Plant–Soil Interactions)
Show Figures

Figure 1

23 pages, 748 KB  
Review
Polyamine Induction of Secondary Metabolite Biosynthetic Genes in Fungi Is Mediated by Global Regulator LaeA and α-NAC Transcriptional Coactivator: Connection to Epigenetic Modification of Histones
by Juan F. Martín
Molecules 2025, 30(19), 3903; https://doi.org/10.3390/molecules30193903 - 27 Sep 2025
Viewed by 362
Abstract
Polyamines are polycationic compounds present in all living cells that exert functions at different levels in the metabolism. They bind to DNA and RNA and modulate DNA replication and gene expression. Some of these regulatory effects are exerted by promoting condensation of nucleosomes, [...] Read more.
Polyamines are polycationic compounds present in all living cells that exert functions at different levels in the metabolism. They bind to DNA and RNA and modulate DNA replication and gene expression. Some of these regulatory effects are exerted by promoting condensation of nucleosomes, a mechanism closely connected with epigenetic modification by histone methylation and acetylation. The polyamines 1,3-diaminopropane and spermidine induce expression of the global regulator LaeA and increase by several folds the formation of the α-NAC transcriptional co-activator, a subunit of the nascent polypeptide-associated complex. The global regulator LaeA controls the switch from primary growth to secondary metabolite production and differentiation when an essential nutrient in the growth medium becomes limiting. α-NAC exerts significant control over the biosynthesis of secondary metabolites and fungal pathogenicity on plants. When purified α-NAC protein is added to a tomato host plant, it induces plant resistance to fungal infections and triggers the development of system-acquired resistance in other plants. Spermidine extends the life of yeast cells and prolongs the half-life of penicillin gene transcripts in Penicillium chrysogenum. This article discusses advances in the basis of understanding the mechanism of plant–fungi interaction and the effect of small fungal metabolites and epigenetic modifiers in this interaction. Full article
(This article belongs to the Special Issue Natural Products Biosynthesis: Present and Perspectives)
Show Figures

Figure 1

18 pages, 7570 KB  
Article
Foliar Nano-Selenium Modulates Metabolic and Antioxidant Responses in Alfalfa (Medicago sativa L.): Integration of Pot and Field Evidence
by Haiyan Cheng, Huan Yu, Qinyong Dong, Chunran Zhou, Tingjie Huang, Xun Fang and Canping Pan
Int. J. Mol. Sci. 2025, 26(18), 9013; https://doi.org/10.3390/ijms26189013 - 16 Sep 2025
Viewed by 385
Abstract
Alfalfa (Medicago sativa L.), as a globally crucial high-quality forage crop, frequently suffers from yield reduction and quality deterioration due to environmental stressors such as drought and salt. Nano-selenium (NSe) offers a viable solution to mitigate this challenge. However, the multi-level regulatory [...] Read more.
Alfalfa (Medicago sativa L.), as a globally crucial high-quality forage crop, frequently suffers from yield reduction and quality deterioration due to environmental stressors such as drought and salt. Nano-selenium (NSe) offers a viable solution to mitigate this challenge. However, the multi-level regulatory mechanisms of NSe in alfalfa remain unclear. Foliar NSe modulates nitrogen metabolism, antioxidant defense, and rhizosphere microbial community collaboration to enhance alfalfa yield and quality. Pot experiments demonstrated that foliar NSe (1–20 mg/L) enhanced seedling growth, elevated nutrient biosynthesis (soluble protein, amino acids), and boosted antioxidant capacity via activation of superoxide dismutase and glutathione peroxidase. Metabolomics in field trials revealed shoot-root metabolic partitioning: shoots were upregulated in α-linolenic acid metabolism (jasmonic acid, methyl jasmonate), while roots enriched amino acid biosynthesis (proline, arginine), achieving a synergistic enhancement between aboveground and belowground processes. Microbial community analysis indicated Actinobacteria enrichment and elevated soil urease activity in NSe-treated groups. These findings demonstrate that NSe coordinates carbon-nitrogen metabolism with antioxidant pathway activation to synergistically enhance alfalfa growth performance and nutritional quality. Full article
(This article belongs to the Special Issue Advance in Plant Abiotic Stress: 3rd Edition)
Show Figures

Figure 1

31 pages, 1203 KB  
Review
Vitamins, Vascular Health and Disease
by George Ayoub
Nutrients 2025, 17(18), 2955; https://doi.org/10.3390/nu17182955 - 15 Sep 2025
Viewed by 1365
Abstract
Vascular health relies on the proper function of endothelial cells, which regulate vascular tone, blood fluidity, and barrier integrity. Endothelial dysfunction, often aggravated by inadequate vitamin absorption, contributes to a spectrum of clinical disorders, including cardiovascular disease, cerebrovascular disease, peripheral artery disease, age-related [...] Read more.
Vascular health relies on the proper function of endothelial cells, which regulate vascular tone, blood fluidity, and barrier integrity. Endothelial dysfunction, often aggravated by inadequate vitamin absorption, contributes to a spectrum of clinical disorders, including cardiovascular disease, cerebrovascular disease, peripheral artery disease, age-related macular degeneration, lymphedema, and chronic venous insufficiency. B-group vitamins (especially folate, or vitamin B9), along with vitamins B12, B6, C, D, and E, are essential in maintaining endothelial function, supporting DNA synthesis, regulating methylation, enhancing cellular repair, mitigating oxidative stress and inflammatory signaling, and curtailing vascular damage. Folate is noted for its central function in one-carbon metabolism and in converting homocysteine to methionine, thereby reducing vascular toxicity. We cover natural dietary sources of folate, synthetic folic acid, and the biologically active forms 5-methyl-(6S)-tetrahydrofolate (L-5-MTHF, L-methylfolate) and 5-formyl-(6S)-tetrahydrofolate (levoleucovorin). Therapeutic strategies to address vascular health and prevent hyperhomocysteinemia in order to preclude follow-on disorders include targeted vitamin supplementation, dietary improvements to ensure a sufficient intake of bioavailable nutrient forms, and, in certain clinical contexts, the use of active L-methylfolate or levoleucovorin (a drug product) to bypass metabolic conversion issues. These evidence-based interventions aim to restore endothelial homeostasis, slow disease progression, and improve patient outcomes across a variety of disorders linked to poor vascular health. Full article
(This article belongs to the Special Issue Nutritional Approaches in Autism and Related Disorders)
Show Figures

Figure 1

17 pages, 4981 KB  
Article
Prenatal Choline Attenuates the Elevated Adiposity and Glucose Intolerance Caused by Prenatal Alcohol Exposure
by Susan M. Smith, Carolyn A. Munson, George R. Flentke and Sandra M. Mooney
Cells 2025, 14(18), 1429; https://doi.org/10.3390/cells14181429 - 12 Sep 2025
Viewed by 522
Abstract
Prenatal alcohol exposure (PAE) causes neurobehavioral deficits and metabolic syndrome in later life. Prenatal choline supplementation (PCS) improves those behavioral deficits. Here we test whether PCS also ameliorates the attendant metabolic syndrome, using an established mouse model that mirrors aspects of alcohol-related neurodevelopmental [...] Read more.
Prenatal alcohol exposure (PAE) causes neurobehavioral deficits and metabolic syndrome in later life. Prenatal choline supplementation (PCS) improves those behavioral deficits. Here we test whether PCS also ameliorates the attendant metabolic syndrome, using an established mouse model that mirrors aspects of alcohol-related neurodevelopmental disorders. Pregnant dams were exposed to alcohol (3 g/kg) from gestational days 8.5–17.5; some dams received additional choline (175% of requirement) by a daily injection. Offspring were followed through to the age of 86 wks with respect to their body composition and glucose tolerance. We found that PAE affected these outcomes in a sex-dependent manner. Male PAE offspring exhibited an increased fat mass, liver enlargement, elevated fasting glucose, and glucose intolerance. Female PAE offspring exhibited an increased fat mass, but the glucose tolerance and fasting values were unaffected. Regardless of sex, PCS attenuated all these metabolic measures. PCS was shown previously to elevate methyl-related choline metabolites and improve fetal growth, suggesting that it acts by attenuating the in utero stressors that otherwise program the fetus for metabolic syndrome in later life. Importantly, PCS also improved the adiposity, fasting glucose, and glucose tolerance in control offspring consuming the fixed-nutrient AIN-93G diet, suggesting that its choline content (1 g/kg) may be inadequate for optimal rodent health. Full article
(This article belongs to the Special Issue Experimental Systems to Model Aging Processes)
Show Figures

Figure 1

15 pages, 1345 KB  
Review
Choline-Mediated Regulation of Follicular Growth: Interplay Between Steroid Synthesis, Epigenetics, and Oocyte Development
by Wenfeng Liu, Xucheng Zheng, Haiming Yang and Zhiyue Wang
Biology 2025, 14(9), 1220; https://doi.org/10.3390/biology14091220 - 8 Sep 2025
Viewed by 455
Abstract
This review article focuses on the role of choline in ovarian follicular development, regulated by nutrient–epigenetic interactions. Choline, a key feed additive, participates in DNA methylation and steroid hormone synthesis via its methyl donor function. However, its role in follicular hierarchy and maturation [...] Read more.
This review article focuses on the role of choline in ovarian follicular development, regulated by nutrient–epigenetic interactions. Choline, a key feed additive, participates in DNA methylation and steroid hormone synthesis via its methyl donor function. However, its role in follicular hierarchy and maturation is unclear. Research lacks an understanding of species-specific choline metabolism, follicular fluid methylation dynamics, and toxicity thresholds. This study combines animal nutrition, epigenetics, and reproductive endocrinology. Using in vitro follicle culture models, metabolomics analysis, and cytochrome P450 family 19 subfamily A member 1 (CYP19a1) methylation site screening, it reveals that choline regulates follicle hierarchy through the betaine-S-adenosylmethionine (SAM) pathway. Proper dietary choline reduces homocysteine (HCY) and boosts CYP19a1 demethylation, enhancing theca cell estradiol (E2) production and accelerating follicle maturation. In contrast, inadequate or excessive choline causes mesoderm-specific transcript (MEST) gene methylation abnormalities or trimethylamine N-oxide (TMAO)-mediated β-oxidation inhibition, increasing follicle atresia. A phenomenon of steroidogenic factor 1 (SF-1) methylation has been observed in poultry, showing that choline affects offspring egg-laying persistence by altering the adrenal–ovarian axis DNA methylation imprint. Future research should establish a precise choline supply system based on the HCY/TMAO ratio in follicular fluid and the CYP19a1 methylation map to improve animal reproduction. Full article
Show Figures

Figure 1

28 pages, 20856 KB  
Article
Influence of Porosity on the Morpho-Structure, Physical-Chemical and Biochemical Characteristics of Polylactic Acid and/or Polycaprolactone Scaffolds
by Anca Peter, Manuel Brendon Monea, Anca Mihaly Cozmuta, Camelia Nicula, Leonard Mihaly Cozmuta, Zorica Vosgan, Zsolt Szakacs, Goran Drazic, Klara Magyari, Marieta Muresan-Pop and Lucian Baia
Polymers 2025, 17(17), 2311; https://doi.org/10.3390/polym17172311 - 26 Aug 2025
Viewed by 727
Abstract
The design and development of scaffolds play a crucial role in tissue engineering. In this regard, the study aims to establish the influence of porosity on the morpho-structural, physical–chemical, and biochemical characteristics of the polylactic acid (PLA) and/or polycaprolactone (PCL) scaffolds, in order [...] Read more.
The design and development of scaffolds play a crucial role in tissue engineering. In this regard, the study aims to establish the influence of porosity on the morpho-structural, physical–chemical, and biochemical characteristics of the polylactic acid (PLA) and/or polycaprolactone (PCL) scaffolds, in order to be considered candidates for tissue reconstruction. The results indicated that binary PLA-PCL and PCL matrices are more suitable than PLA, due to their higher crystallization degree, this contributing to the superior mechanical properties and lower network defects. The preponderance of molecular interactions decreases with porosity. Porosity induced a decrease in the degree of crystallization of PLA-PCL and an increase in water, glucose and blood components uptake by 188, 178, and 28%, respectively. The PLA-PCL scaffold was found to be more stable to lipase action than neat PLA as a result of the reduced enzyme access due to the higher crystallinity and thermodynamic stability of the hydrocarbon linear chain in PCL, which is higher than that of the side methyl group in PLA. Lactobacillus growth increases with porosity and was more pronounced on the PLA-PCL matrix. All these results show that varying the porosity and composition of the polymer mixture leads to valuable materials with nutrient absorption capacity and biodegradability superior to neat PLA or PCL materials. Full article
(This article belongs to the Section Polymer Applications)
Show Figures

Graphical abstract

12 pages, 958 KB  
Review
Drugs and Nutrients in Epilepsy: Vitamin B6 and the Ketogenic Diet
by Shani Bahalul-Yarchi, Feigy Hartman, Karin Ben Zaken, Ibrahim O. Sawaid, Lior Segev, Samuel Mesfin, Pnina Frankel, Rahaf Ezzy and Abraham O. Samson
Nutrients 2025, 17(16), 2676; https://doi.org/10.3390/nu17162676 - 19 Aug 2025
Viewed by 1278
Abstract
Certain foods and specific drugs have been linked to epilepsy in the literature. Here, we query PubMed citations for the co-occurrence of epilepsy with foods and drugs, using a list of 217,776 molecules from the HMDB. Notably, the top associations with epilepsy include [...] Read more.
Certain foods and specific drugs have been linked to epilepsy in the literature. Here, we query PubMed citations for the co-occurrence of epilepsy with foods and drugs, using a list of 217,776 molecules from the HMDB. Notably, the top associations with epilepsy include approved drugs and drug families, diagnostic markers, inducers, and vitamins. Drugs include fosphenytoin (40%), topiramate (37%), valproic acid (34%), hydantoin (20%), phenytoin (31%), carbamazepine (33%), carbamazepine-10,11-epoxide (40%), trimethadione (31%), gabapentin (14%), pregabalin (11%), flunarizine (7%), fenfluramine (4%), bumetanide (4%), KBr (18%), cannabidiol (14%), clonazepam (22%), nitrazepam (10%), diazepam (7%), lorazepam (6%), midazolam (3%), amobarbital (21%), phenobarbital (16%), flumazenil (7%) allopregnanolone (7%), pregnanolone (6%), epipregnanolone (6%), 3-hydroxypregnan-20-one (6%), and vitamin B6 (6%). Drug families and scaffolds include imidazolidine (18%), succinimide (10%), acetamide (7%), 2-pyrrolidinone (7%), pyrrolidine (6%), tetrahydropyridine (6%), and isoxazole (4%). Investigational compounds include cyano-7-nitroquinoxaline-2,3-dione (5%). Diagnostic markers include exametazime (10%) and quinolinic acid (3%). Inducers include flurothyl (37%), pentetrazol (32%), pilocarpine (25%), (+)-Bicuculline (8%), and 1-methyl-4-phenyl-1,2,5,6-tetrahydropyridine (MPTP, 6%). Our analysis highlights frequently cited associations between epilepsy and specific drugs and highlights the importance of supplementing nutrients with vitamin B6 and the ketogenic diet, which increases the gamma-aminobutyric acid (GABA)/glutamate ratio. As such, our study offers dietary approaches in the treatment of this neurodegenerative disease. Full article
(This article belongs to the Section Nutrition and Neuro Sciences)
Show Figures

Figure 1

11 pages, 1967 KB  
Article
Exogenous Melatonin Affects Fruit Enlargement and Sugar Metabolism in Melt Peach
by Yanfei Guo, Baoxin Jiang, Qinghao Wang, Huilian Xu and Wangshu Zhang
Horticulturae 2025, 11(8), 964; https://doi.org/10.3390/horticulturae11080964 - 14 Aug 2025
Viewed by 466
Abstract
Peach (Prunus persica (L.)) fruits are abundant in nutrients, with fruit shape and sugar content serving as critical indicators of fruit quality. Melatonin plays a pivotal role in peach fruit development; however, the mechanisms by which it regulates fruit shape development, sugar [...] Read more.
Peach (Prunus persica (L.)) fruits are abundant in nutrients, with fruit shape and sugar content serving as critical indicators of fruit quality. Melatonin plays a pivotal role in peach fruit development; however, the mechanisms by which it regulates fruit shape development, sugar metabolism, and secondary metabolites remain largely unknown. In this study, peach trees were sprayed with 150 µM melatonin 20 days after pollination. Traditional methods were used to investigate fruit morphology, total soluble solids (TSSs), and titratable acidity content (TAC), while liquid chromatography–mass spectrometry (LC-MS) was employed to analyze sugar metabolites during fruit development. The results indicated that melatonin treatment augmented the transverse and longitudinal diameters of peach fruits by 12% and 6%, respectively, and elevated the contents of soluble solids and titratable acid by 7% and 6%, respectively. The single fruit weight experienced a significant increase of 29.4%, whereas fruit firmness at maturity remained unchanged. Metabolite analysis demonstrated that melatonin decreased the levels of sucrose and D-sorbitol in mature fruits but enhanced the accumulation of D-fructose, L-rhamnose, and xylose. Significantly, melatonin expedited the degradation of galactose, D-mannose, and methyl-D-pyranogalactoside prior to maturity (all three substances naturally decline with fruit ripening), highlighting its role in promoting fruit ripening. In conclusion, exogenous melatonin improves the internal nutrition and flavor quality of fruit by regulating the accumulation of primary and secondary metabolites during fruit ripening. Specifically, the increase in D-fructose (a major contributor to sweetness) and L-rhamnose (a potential precursor for aroma compounds) enhances fruit flavor profile. The accelerated degradation of galactose, D-mannose, and methyl-D-pyranogalactoside (components of cell wall polysaccharides) prior to maturity, alongside the metabolic shift favoring fructose accumulation over sucrose, highlights melatonin’s role in promoting fruit ripening and softening processes. It also promotes fruit enlargement and single fruit weight without affecting fruit firmness. This study establishes a theoretical basis for the further investigation of the molecular mechanisms underlying melatonin’s role in peach fruits and for enhancing quality-focused breeding practices. Full article
(This article belongs to the Section Postharvest Biology, Quality, Safety, and Technology)
Show Figures

Figure 1

16 pages, 2073 KB  
Article
Physiological Mechanisms of the Enhanced UV-B Radiation Triggering Plant-Specific Peroxidase-Mediated Antioxidant Defences
by Yijia Gao, Ling Wei, Chenyu Jiang, Shaopu Shi, Jiabing Jiao, Hassam Tahir, Minjie Qian and Kaibing Zhou
Antioxidants 2025, 14(8), 957; https://doi.org/10.3390/antiox14080957 - 4 Aug 2025
Viewed by 593
Abstract
In this study, an artificially simulated enhanced UV-B radiation treatment of 96 kJ/m2·d−1 was applied with natural sunlight as the control. By observing changes in biological tissue damage, peroxidase (POD) enzyme activity, and hormone content, combined with transcriptome analysis and [...] Read more.
In this study, an artificially simulated enhanced UV-B radiation treatment of 96 kJ/m2·d−1 was applied with natural sunlight as the control. By observing changes in biological tissue damage, peroxidase (POD) enzyme activity, and hormone content, combined with transcriptome analysis and quantitative fluorescence PCR validation, this study preliminarily elucidated the physiological mechanisms of plant-specific peroxidase (POD) in responding to enhanced UV-B radiation stress. Enhanced UV-B treatment significantly inhibited biological tissue growth, particularly during the rapid growth stage. At this stage, the treatment exhibited higher malondialdehyde (MDA) content, indicating increased oxidative stress due to the accumulation of reactive oxygen species (ROS). Despite the inhibition in growth, the treatment showed improvements in the accumulation of organic nutrients as well as the contents of abscisic acid (ABA), salicylic acid (SA), and methyl jasmonate (MeJA). Additionally, an increase in POD activity and lignin content was observed in the treatment, especially during the middle period of the rapid growth period. Transcriptome analysis revealed that two POD multigene family members, LOC123198833 and LOC123225298, were significantly upregulated under enhanced UV-B radiation, which was further validated through qPCR. In general, enhanced UV-B radiation triggered a defence response in biological tissue by upregulating POD genes, which can effectively help to scavenge excess ROS. Full article
(This article belongs to the Special Issue Oxidative Stress in Plant Stress and Plant Physiology)
Show Figures

Figure 1

17 pages, 1315 KB  
Review
The Shuttling of Methyl Groups Between Folate and Choline Pathways
by Jonathan Bortz and Rima Obeid
Nutrients 2025, 17(15), 2495; https://doi.org/10.3390/nu17152495 - 30 Jul 2025
Viewed by 2307
Abstract
Methyl groups can be obtained either from the diet (labile methyl groups) or produced endogenously (methylneogenesis) via one-carbon (C1-) metabolism as S-adenosylmethionine (SAM). The essential nutrients folate and choline (through betaine) are metabolically entwined to feed their methyl groups into C1-metabolism. A choline-deficient [...] Read more.
Methyl groups can be obtained either from the diet (labile methyl groups) or produced endogenously (methylneogenesis) via one-carbon (C1-) metabolism as S-adenosylmethionine (SAM). The essential nutrients folate and choline (through betaine) are metabolically entwined to feed their methyl groups into C1-metabolism. A choline-deficient diet in rats produces a 31–40% reduction in liver folate content, 50% lower hepatic SAM levels, and a doubling of plasma homocysteine. Similarly, folate deficiency results in decreased total hepatic choline. Thus, sufficient intakes of both folate and choline (or betaine) contribute to safeguarding the methyl balance in the body. A significant amount of choline (as phosphatidylcholine) is produced in the liver via the SAM-dependent phosphatidylethanolamine methyltransferase. Experimental studies using diets deficient in several methyl donors have shown that supplemental betaine was able to rescue not only plasma betaine but also plasma folate. Fasting plasma homocysteine concentrations are mainly determined by folate intake or status, while the effect of choline or betaine on fasting plasma homocysteine is minor. This appears to contradict the finding that approximately 50% of cellular SAM is provided via the betaine-homocysteine methyltransferase (BHMT) pathway, which uses dietary choline (after oxidation to betaine) or betaine to convert homocysteine to methionine and then to SAM. However, it has been shown that the relative contribution of choline and betaine to cellular methylation is better reflected by measuring plasma homocysteine after a methionine load test. Choline or betaine supplementation significantly lowers post-methionine load homocysteine, whereas folate supplementation has a minor effect on post-methionine load homocysteine concentrations. This review highlights the interactions between folate and choline and the essentiality of choline as a key player in C1-metabolism. We further address some areas of interest for future work. Full article
(This article belongs to the Section Nutrigenetics and Nutrigenomics)
Show Figures

Figure 1

17 pages, 916 KB  
Review
Choline—An Essential Nutrient with Health Benefits and a Signaling Molecule
by Brianne C. Burns, Jitendra D. Belani, Hailey N. Wittorf, Eugen Brailoiu and Gabriela C. Brailoiu
Int. J. Mol. Sci. 2025, 26(15), 7159; https://doi.org/10.3390/ijms26157159 - 24 Jul 2025
Viewed by 2917
Abstract
Choline has been recognized as an essential nutrient involved in various physiological functions critical to human health. Adequate daily intake of choline has been established by the US National Academy of Medicine in 1998, considering choline requirements for different ages, sex differences and [...] Read more.
Choline has been recognized as an essential nutrient involved in various physiological functions critical to human health. Adequate daily intake of choline has been established by the US National Academy of Medicine in 1998, considering choline requirements for different ages, sex differences and physiological states (e.g., pregnancy). By serving as a precursor for acetylcholine and phospholipids, choline is important for cholinergic transmission and the structural integrity of cell membranes. In addition, choline is involved in lipid and cholesterol transport and serves as a methyl donor after oxidation to betaine. Extracellular choline is transported across the cell membrane via various transport systems (high-affinity and low-affinity choline transporters) with distinct features and roles. An adequate dietary intake of choline during pregnancy supports proper fetal development, and throughout life supports brain, liver, and muscle functions, while choline deficiency is linked to disease states like fatty liver. Choline has important roles in neurodevelopment, cognition, liver function, lipid metabolism, and cardiovascular health. While its signaling role has been considered mostly indirect via acetylcholine and phosphatidylcholine which are synthesized from choline, emerging evidence supports a role for choline as an intracellular messenger acting on Sigma-1R, a non-opioid intracellular receptor. These new findings expand the cell signaling repertoire and increase the current understanding of the role of choline while warranting more research to uncover the molecular mechanisms and significance in the context of GPCR signaling, the relevance for physiology and disease states. Full article
Show Figures

Figure 1

30 pages, 4943 KB  
Article
Influence of Methyl Jasmonate and Short-Term Water Deficit on Growth, Redox System, Proline and Wheat Germ Agglutinin Contents of Roots of Wheat Seedlings
by Alsu R. Lubyanova
Int. J. Mol. Sci. 2025, 26(14), 6871; https://doi.org/10.3390/ijms26146871 - 17 Jul 2025
Viewed by 419
Abstract
Drought is a serious environmental problem that limits the yield of wheat around the world. Using biochemical and microscopy methods, it was shown that methyl jasmonate (MeJA) has the ability to induce the oxidative stress tolerance in roots of wheat plants due to [...] Read more.
Drought is a serious environmental problem that limits the yield of wheat around the world. Using biochemical and microscopy methods, it was shown that methyl jasmonate (MeJA) has the ability to induce the oxidative stress tolerance in roots of wheat plants due to the regulation of antioxidant enzymes activity, proline (Pro), and wheat germ agglutinin (WGA) accumulation. During the first hours of 12% polyethylene glycol (PEG) exposure, stress increased the superoxide radical (O2•−) and the hydrogen peroxide (H2O2) accumulation, the activity of superoxide dismutase (SOD), total peroxidase (POD), ascorbate peroxidase (APX), catalase (CAT), the percent of dead cells (PDC), malondialdehyde accumulation (MDA), and electrolyte leakage (EL) of wheat roots as compared to the control. Stress enhanced proline (Pro) and wheat germ agglutinin (WGA) contents in roots and the plant’s nutrient medium, as well as decreased the mitotic index (MI) of cells of root tips in comparison to the control. During PEG exposure, 10−7 M MeJA pretreatment increased the parameter of MI, declined O2•− and H2O2 generation, PDC, MDA, and EL parameters as compared to MeJA-untreated stressed seedlings. During 1 day of drought, MeJA pretreatment additionally increased the activity of SOD, total POD, APX, CAT, Pro, and WGA accumulation in wheat roots in comparison to MeJA-untreated stressed plants. During stress, MeJA pretreatment caused a decrease in Pro exudation into the growth medium, while WGA content in the medium was at the control level. Full article
(This article belongs to the Special Issue Abiotic Stress in Plant)
Show Figures

Figure 1

14 pages, 1196 KB  
Article
Effects of Methyl Jasmonate on Flavonoid Accumulation and Physiological Metabolism in Finger Millet (Eleusine coracana L.) Sprouts
by Zhangqin Ye, Jing Zhang, Xin Tian, Zhengfei Yang, Jiangyu Zhu and Yongqi Yin
Plants 2025, 14(14), 2201; https://doi.org/10.3390/plants14142201 - 16 Jul 2025
Viewed by 583
Abstract
Finger millet (Eleusine coracana L.) is a nutrient-dense cereal with high flavonoid content, yet the mechanisms regulating its secondary metabolite biosynthesis remain underexplored. Various exogenous stimuli can readily activate the enzymatic pathways and gene expression associated with flavonoid biosynthesis in plants, which [...] Read more.
Finger millet (Eleusine coracana L.) is a nutrient-dense cereal with high flavonoid content, yet the mechanisms regulating its secondary metabolite biosynthesis remain underexplored. Various exogenous stimuli can readily activate the enzymatic pathways and gene expression associated with flavonoid biosynthesis in plants, which are regulated by developmental cues. Research has established that methyl jasmonate (MeJA) application enhances secondary metabolite production in plant systems. This investigation examined MeJA’s influence on flavonoid accumulation and physiological responses in finger millet sprouts to elucidate the molecular mechanisms underlying MeJA-mediated flavonoid accumulation. The findings revealed that MeJA treatment significantly suppressed sprout elongation while enhancing the biosynthesis of total flavonoids and phenolic compounds. MeJA treatment triggered oxidative stress responses, with hydrogen peroxide and superoxide anion concentrations increasing 1.84-fold and 1.70-fold compared to control levels at 4 days post-germination. Furthermore, the antioxidant defense mechanisms in finger millet were upregulated following treatment, resulting in significant enhancement of catalase and peroxidase enzymatic activities and corresponding transcript abundance. MeJA application augmented the activities of key phenylpropanoid pathway enzymes—phenylalanine ammonia-lyase (PAL) and cinnamate 4-hydroxylase (C4H)—and upregulated their respective gene expression. At 4 days post-germination, EcPAL and EcC4H transcript levels were elevated 3.67-fold and 2.61-fold, respectively, compared to untreated controls. MeJA treatment significantly induced the expression of downstream structural genes and transcriptional regulators. This study provides a deeper understanding of the mechanism of flavonoid accumulation in foxtail millet induced by MeJA, and lays a foundation for exogenous conditions to promote flavonoid biosynthesis in plants. Full article
(This article belongs to the Section Plant Physiology and Metabolism)
Show Figures

Figure 1

26 pages, 1698 KB  
Review
Research Progress on the Functional Regulation Mechanisms of ZKSCAN3
by Jianxiong Xu, Xinzhe Li, Jingjing Xia, Wenfang Li and Zhengding Su
Biomolecules 2025, 15(7), 1016; https://doi.org/10.3390/biom15071016 - 14 Jul 2025
Viewed by 948
Abstract
The zinc finger protein with KRAB and SCAN domains 3 (ZKSCAN3) has emerged as a critical regulator of diverse cellular processes, including autophagy, cell cycle progression, and tumorigenesis. Structurally, ZKSCAN3 is characterized by its conserved DNA-binding zinc finger motifs, a SCAN domain mediating [...] Read more.
The zinc finger protein with KRAB and SCAN domains 3 (ZKSCAN3) has emerged as a critical regulator of diverse cellular processes, including autophagy, cell cycle progression, and tumorigenesis. Structurally, ZKSCAN3 is characterized by its conserved DNA-binding zinc finger motifs, a SCAN domain mediating protein–protein interaction, and a KRAB repression domain implicated in transcriptional regulation. Post-translational modifications, such as phosphorylation and ubiquitination, dynamically modulate its subcellular localization and activity, enabling context-dependent functional plasticity. Functionally, ZKSCAN3 acts as a master switch in autophagy by repressing the transcription of autophagy-related genes under nutrient-replete conditions, while its nuclear-cytoplasmic shuttling under stress conditions links metabolic reprogramming to cellular survival. Emerging evidence also underscores its paradoxical roles in cancer: it suppresses tumor initiation by maintaining genomic stability yet promotes metastasis through epithelial–mesenchymal transition induction. Furthermore, epigenetic mechanisms, including promoter methylation and non-coding RNA regulation, fine-tune ZKSCAN3 expression, contributing to tissue-specific outcomes. Despite these insights, gaps remain in understanding the structural determinants governing its interaction with chromatin-remodeling complexes and the therapeutic potential of targeting ZKSCAN3 in diseases. Future investigations should prioritize integrating multi-omics approaches to unravel context-specific regulatory networks and explore small-molecule modulators for translational applications. This comprehensive analysis provides a framework for advancing our mechanistic understanding of ZKSCAN3 and its implications in human health and disease. This review synthesizes recent advances in elucidating the regulatory networks and functional complexity of ZKSCAN3, highlighting its dual roles in physiological and pathological contexts. Full article
(This article belongs to the Special Issue Spotlight on Hot Cancer Biological Biomarkers)
Show Figures

Figure 1

Back to TopTop