Journal Description
World
World
is an international, peer-reviewed, open access journal on past, present, and future links between economic, political, social, and/or environmental issues, published quarterly online by MDPI. World serves as a scholarly forum and source of information on local, regional, national, and international trends, challenges, and opportunities relating to sustainability, adaptation, and the 4th Industrial Revolution.
- Open Access—free for readers, with article processing charges (APC) paid by authors or their institutions.
- High Visibility: indexed within ESCI (Web of Science), FSTA, AGRIS, RePEc, and other databases.
- Journal Rank: JCR - Q1 (Social Sciences, Interdisciplinary)
- Rapid Publication: manuscripts are peer-reviewed and a first decision is provided to authors approximately 28.6 days after submission; acceptance to publication is undertaken in 5.6 days (median values for papers published in this journal in the first half of 2025).
- Recognition of Reviewers: APC discount vouchers, optional signed peer review, and reviewer names published annually in the journal.
- World is a companion journal of Sustainability.
Impact Factor:
1.9 (2024);
5-Year Impact Factor:
2.0 (2024)
Latest Articles
Global Perspectives on Riparian Ecosystem Restoration: A Systematic Literature Review
World 2025, 6(4), 164; https://doi.org/10.3390/world6040164 - 12 Dec 2025
Abstract
►
Show Figures
Riparian ecosystems provide key ecosystem services, yet their degradation is accelerating under growing human pressures. This study performs a systematic and bibliometric assessment to identify global trends in riparian restoration, specifying three objectives: (i) analyze the temporal evolution of scientific production, (ii) evaluate
[...] Read more.
Riparian ecosystems provide key ecosystem services, yet their degradation is accelerating under growing human pressures. This study performs a systematic and bibliometric assessment to identify global trends in riparian restoration, specifying three objectives: (i) analyze the temporal evolution of scientific production, (ii) evaluate geographical patterns and North–South asymmetries, and (iii) identify dominant restoration approaches and research gaps. A total of 322 documents (1984–2025) were analyzed using productivity indicators, Lotka-based authorship patterns, co-authorship networks, keyword co-occurrence, and a logistic growth model fitted to annual publication counts, combined with descriptive statistics. Annual scientific output showed a steady 4% growth, while 78.2% of studies were led by institutions in the Global North, mainly in North America (39.1%), Europe (17.8%), and Asia (18.5%), highlighting geographical biases and limited representation of tropical regions. Restoration efforts were centered on natural regeneration and tree planting, with less emphasis on cultural ecosystem services and community participation. Despite scientific advances, challenges persist in adopting adaptive and socio-ecologically grounded approaches, especially in underrepresented regions. Strengthening science–policy links, promoting interdisciplinary collaborations, and expanding community involvement are essential to enhance riparian resilience and sustainability. We call for co-creation processes that integrate traditional knowledge and position local communities as partners in restoration efforts.
Full article
Open AccessArticle
Exploring Sustainable Livelihoods Through Pierre Bourdieu’s Theory of Capital: A Strategy to Reduce Vulnerability Among Young Adults with HIV in Kisumu, Kenya
by
Patrick Mbullo Owuor, Silvia Achieng Odhiambo, Wicklife Odhiambo Orero and Elizabeth Opiyo Onyango
World 2025, 6(4), 163; https://doi.org/10.3390/world6040163 - 11 Dec 2025
Abstract
Sustainable livelihoods remain a vital part of health and can significantly influence overall health outcomes. In sub-Saharan Africa, where HIV continues to affect household economic stability, small-scale but sustainable livelihood interventions have proven essential for economically vulnerable families. These economic empowerment initiatives, mainly
[...] Read more.
Sustainable livelihoods remain a vital part of health and can significantly influence overall health outcomes. In sub-Saharan Africa, where HIV continues to affect household economic stability, small-scale but sustainable livelihood interventions have proven essential for economically vulnerable families. These economic empowerment initiatives, mainly funded by non-governmental organizations, are common across the region. Despite their important role in shaping health outcomes, there is a limited understanding of the theoretical frameworks that guide their implementation and results, especially among households affected by HIV. Using qualitative methods, we applied Pierre Bourdieu’s theory of capital to better understand how livelihood projects are implemented among young adults living with HIV in Kisumu. Our findings indicate that livelihood interventions need more than just economic capital to be successful. Social and cultural capital, for example, help overcome barriers like stigma and foster a sense of belonging, while economic capital enables start-up activities and knowledge sharing that support livelihoods. The insights from this study are important for guiding resource allocation toward economic development and social asset building as ways to leverage different types of capital.
Full article
Open AccessArticle
Preparing Tomorrow’s ESG Managers: An Empirical Study of Green Career Readiness Among Students of Economics and Business in Southeast Europe (SEE)
by
Nikša Alfirević, Darija Ivandić Vidović and Damir Piplica
World 2025, 6(4), 162; https://doi.org/10.3390/world6040162 - 11 Dec 2025
Abstract
Using survey data from five countries in the Southeast Europe (SEE) region, we examine the factors that contribute to the green career intention. As expected, the prior pro-environmental orientation, as measured by the New Ecological Paradigm scale, is associated with green career intention.
[...] Read more.
Using survey data from five countries in the Southeast Europe (SEE) region, we examine the factors that contribute to the green career intention. As expected, the prior pro-environmental orientation, as measured by the New Ecological Paradigm scale, is associated with green career intention. In addition, there is also a significant association between prior volunteering and the observed career plans. Other factors, including gender, age, study level, social background, and work-related experiences, did not prove to be empirically significant predictors in this context. There is an interesting, but insignificant, tendency among SEE business students at higher study levels to choose green careers; however, seemingly important career determinants, such as work experience, managerial experience, and entrepreneurial experience, do not appear to matter at all. The examined model explains only a small portion of the variation in career intentions, indicating that a wealth of factors remain to be accounted for in future research. We conclude the study with a discussion of implications for business education in the SEE region and offer recommendations for fostering ESG talent in emerging economies.
Full article
(This article belongs to the Special Issue Integrating Green Finance into Corporate Responsibility for Sustainable Development)
►▼
Show Figures

Figure 1
Open AccessArticle
Latent Dimensions of Innovation and Development in Selected Eastern European Countries: A Perspective Based on an Analysis of the Main Factors
by
Carmen Elena Stoenoiu and Lorentz Jäntschi
World 2025, 6(4), 161; https://doi.org/10.3390/world6040161 - 9 Dec 2025
Abstract
►▼
Show Figures
Transformations in HEIs (Higher Education Institutions) in recent years have positioned education alongside research, development, and innovation, creating the necessary framework for achieving a positive impact on society and economies. A Principal Factor Analysis was employed using 19 variables from eight Eastern European
[...] Read more.
Transformations in HEIs (Higher Education Institutions) in recent years have positioned education alongside research, development, and innovation, creating the necessary framework for achieving a positive impact on society and economies. A Principal Factor Analysis was employed using 19 variables from eight Eastern European countries over a three-year period (2022–2024). The six main factors are noted with F1 (innovation and collaboration in R&D), F2 (performance and investment in academic research), F3 (advanced technological production and talent influx), F4 (evolution over time/systemic progress), F5 (cluster development), and F6 (investment in education). These explain over 83% of the total variance, ensuring a robust representation of the original data. The results of the analysis show, in some countries, strengths in specific areas (e.g., EE in innovation, CZ in academic research, and SK in high-tech manufacturing). Meanwhile, a general trend of decreasing scores at the systemic progress level can be observed in most nations, suggesting a slowdown in the overall development momentum. At the same time, significant volatility was observed in cluster development (F5) and investment in education (F6) across the sample. These findings provide a condensed, multidimensional framework for comparative analysis and policy formulation, highlighting specific strengths and vulnerabilities in the regional innovation landscape.
Full article

Figure 1
Open AccessArticle
Ambidextrous Management and Eco-Innovation Strategies in Small- and Medium-Sized Manufacturing Enterprises: Responses to Decarbonization and the Renewable Energy Market—A Multi-Round Qualitative Examination
by
Keisuke Kokubun
World 2025, 6(4), 160; https://doi.org/10.3390/world6040160 - 8 Dec 2025
Abstract
This study investigates the challenges faced by small- and medium-sized manufacturing enterprises (SMEs) as they attempt to respond to decarbonization demands and expand into renewable-energy markets. Drawing on three waves of free-response surveys conducted between 2021 and 2024, and applying the KJ qualitative
[...] Read more.
This study investigates the challenges faced by small- and medium-sized manufacturing enterprises (SMEs) as they attempt to respond to decarbonization demands and expand into renewable-energy markets. Drawing on three waves of free-response surveys conducted between 2021 and 2024, and applying the KJ qualitative synthesis method, the analysis identifies multi-layered constraints across financial, technological, human resource, organizational, and institutional domains. The findings show that the central difficulty for SMEs lies in reconciling exploration—the pursuit of new technologies and business opportunities—with exploitation—the need to maintain and improve existing operations. External stakeholder pressure frequently accelerates this tension, compelling SMEs to initiate environmental actions even when internal capabilities remain insufficient. Based on the emergent patterns, the study develops an “Exploration–Exploitation Support Matrix,” providing a practical framework for policymakers to design coordinated support measures. The study contributes to the integration of eco-innovation, absorptive capacity, and ambidextrous management theories and offers actionable insights for promoting sustainable SME transitions.
Full article
(This article belongs to the Special Issue Integrating Green Finance into Corporate Responsibility for Sustainable Development)
►▼
Show Figures

Figure 1
Open AccessArticle
Funding and Innovation Pathways for Creative Entrepreneurship: Evidence from South Africa’s Creative Economy
by
Thoko Mayekiso, Kanayo Ogujiuba and Lethabo Maponya
World 2025, 6(4), 159; https://doi.org/10.3390/world6040159 - 24 Nov 2025
Abstract
The creative economy includes the processes involved in producing, sharing, and using goods and services that depend on creativity, cultural understanding, entrepreneurship, and intellectual property as essential factors for economic value. This study examines the impact of digital infrastructure, artificial intelligence (AI), and
[...] Read more.
The creative economy includes the processes involved in producing, sharing, and using goods and services that depend on creativity, cultural understanding, entrepreneurship, and intellectual property as essential factors for economic value. This study examines the impact of digital infrastructure, artificial intelligence (AI), and innovation capabilities on the performance of South Africa’s creative economy from 1999 to 2023. It uses the autoregressive distributed lag (ARDL) model and incorporates patent activity, ICT-related trade, and creative sector variables to analyse the short-term and long-term relationships. The findings suggest that digital trade and sector maturity significantly increase intellectual property revenues, while patent activities show minimal effect, and funding factors face measurement challenges. Persistent digital divides, reflected in uneven ICT adoption, limit equitable participation and business prospects. These results highlight the challenges and systemic obstacles faced by creative entrepreneurs. Policy suggestions emphasise targeted support for commercialising intellectual property, wider access to affordable digital infrastructure, and creating AI-focused creative hubs to strengthen South Africa’s role in the global creative economy.
Full article
(This article belongs to the Special Issue Sustainable Entrepreneurship in the 21st Century: Facing New Challenges)
►▼
Show Figures

Figure 1
Open AccessArticle
Rethinking Coastal Areas Through Youth Perceptions and the Coastality Gap Index: A Case Study of the Island of Mallorca
by
Christian Esteva-Burgos, Janire Salazar, Begoña Vendrell-Simón, Josep Maria Gili and Maurici Ruiz-Pérez
World 2025, 6(4), 158; https://doi.org/10.3390/world6040158 - 24 Nov 2025
Abstract
►▼
Show Figures
Coastality, the degree to which a place or community is functionally, spatially, or symbolically oriented toward the ocean, has received limited attention in Ocean Literacy research. This study introduces perceived coastality as a youth-centered construct and develops the Coastality Gap Index (CGI), a
[...] Read more.
Coastality, the degree to which a place or community is functionally, spatially, or symbolically oriented toward the ocean, has received limited attention in Ocean Literacy research. This study introduces perceived coastality as a youth-centered construct and develops the Coastality Gap Index (CGI), a spatial indicator measuring the divergence between students’ coastal-inland identity and their actual geographic proximity to the sea. A mixed-methods design was applied to data from 645 students aged 10–17 across 11 schools in five municipalities in Mallorca (Spain). The questionnaire explored emotional, cognitive, and experiential connections to the ocean, while K-means clustering identified perceptual profiles and GIS analysis examined their spatial distribution. Five distinct profiles emerged, ranging from students who perceive themselves as coastal with strong ocean ties, to others who live near the coast yet exhibit limited awareness or connection. The CGI revealed that 14 of 29 population centers studied were inland-oriented despite coastal proximity, with values ranging from −0.07 to +0.72. Notable disconnects occurred in municipalities like Manacor (CGI = 0.41) and Artà (CGI = 0.34), where majority of students identified as “inland” despite living within 13 km of the coast, well within the EU’s 20 km coastal belt definition. The perceptual typology and spatial indicator provide a transferable framework for rethinking blue education strategies and designing context-sensitive Ocean Literacy interventions that account for symbolic as well as geographic dimensions of marine identity.
Full article

Figure 1
Open AccessReview
Transforming COVID-19 Research Priorities for Sustainable Development in Africa
by
Mmamudi Anna Makhafola, Clarissa Marcelle Naidoo and Nqobile Monate Mkolo
World 2025, 6(4), 157; https://doi.org/10.3390/world6040157 - 21 Nov 2025
Abstract
►▼
Show Figures
This study provides a bibliometric analysis of African COVID-19 research outputs from 2019 to 2025, exploring trends in original research articles, citation performance, funding patterns, partnership networks, thematic areas, and alignment with the United Nations Sustainable Development Goals (SDGs). Metadata retrieved from Web
[...] Read more.
This study provides a bibliometric analysis of African COVID-19 research outputs from 2019 to 2025, exploring trends in original research articles, citation performance, funding patterns, partnership networks, thematic areas, and alignment with the United Nations Sustainable Development Goals (SDGs). Metadata retrieved from Web of Science™ and Scopus were examined utilizing statistical software (GraphPad Prism version 10.2.3), bibliometric mapping, and collaboration network visualization. Africa produced 14,561 original research articles (a global research output of 2.8%), with South Africa and Egypt accounting for 44.72% of original research articles. Research output and citation peaked in the year 2022 and declined from the year 2023, with the domination of medicine and associated health sciences areas, aligned with SDG 3 (Good Health and Well-Being), demonstrating 54.4% of the research outputs. Notwithstanding various funding sources, less correlation occurred between original research articles and funding levels, underscoring the necessity for reinforced institutional capacity. Moreover, intra-African collaboration remained partial, with South Africa being at the forefront of cross-country collaboration. The findings unravel improvement and persevering gaps in African COVID-19 research, underlining the significance of impartial capacity building, diversified into under-represented SDGs, for instance SDG 14 (Life Below Water) and SDG 7 (Clean Energy), and purpose-built policy frameworks to strengthen pandemic preparedness and multidisciplinary resilience.
Full article

Graphical abstract
Open AccessArticle
The Value of a Happy Population for Relative Engagement in Vertical-Scaling and Horizontal-Scaling Entrepreneurship
by
Fan Jia, André van Stel and Ying Zhang
World 2025, 6(4), 156; https://doi.org/10.3390/world6040156 - 20 Nov 2025
Abstract
We investigate the impact of a country’s population happiness level and happiness inequality on the level of entrepreneurship engagement pursued by individual entrepreneurs in that country. Entrepreneurship engagement broadly captures ambitions of entrepreneurs. It is measured along two dimensions: vertical-scaling entrepreneurship (newness-focused scale-up
[...] Read more.
We investigate the impact of a country’s population happiness level and happiness inequality on the level of entrepreneurship engagement pursued by individual entrepreneurs in that country. Entrepreneurship engagement broadly captures ambitions of entrepreneurs. It is measured along two dimensions: vertical-scaling entrepreneurship (newness-focused scale-up entrepreneurship) and horizontal-scaling entrepreneurship (expansion-focused scale-out entrepreneurship). Adopting the lens of supply and demand theory and occupational choice theory, we argue that a country’s happiness and happiness inequality levels are differently related to these two dimensions. We employ a sample of 71,964 early-stage (nascent or new) entrepreneurs from 79 countries, using the Global Entrepreneurship Monitor dataset. We construct new ordinal scales to measure individuals’ engagement levels in vertical-scaling and horizontal-scaling entrepreneurship. Country-level happiness and happiness inequality data are drawn from the Gallup World Poll (GWP) database. We estimate a pooled ordered logit model to explain individual engagement levels in vertical- and horizontal-scaling entrepreneurship. Explanatory variables include the two country-level happiness indicators plus a set of control variables. We find that country-level happiness significantly increases the likelihood of entrepreneurs within that country to pursue high-end entrepreneurship on the vertical-scaling dimension. At the same time, it decreases the likelihood that they will pursue high-end entrepreneurship on the horizontal-scaling dimension. On the contrary, country happiness inequality increases the likelihood of entrepreneurs’ pursuit of high-end entrepreneurship on the horizontal-scaling dimension while decreasing the likelihood of their pursuit of high-end entrepreneurship on the vertical-scaling dimension. In short, population happiness pushes entrepreneurs toward innovativeness but away from expansion, while happiness inequality does the opposite. This study contributes to the literature on psychological entrepreneurship by bringing the contextual influence of happiness into the dialog of entrepreneurship engagement. Our study also contributes to the high-quality entrepreneurship dialog by decoupling the growth perspective into two dimensions of entrepreneurship: vertical scaling and horizontal scaling.
Full article
(This article belongs to the Special Issue Sustainable Entrepreneurship in the 21st Century: Facing New Challenges)
Open AccessArticle
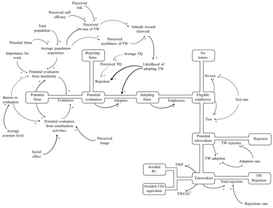
The Adoption of Telework in Organizations and Its Effects on the Colombian Energy System and CO2 Emissions
by
Alejandro Silva-Cortés, Jorge L. Gallego, Heidy Rodríguez-Ramos, Sergio Botero-Botero and Iván Alonso Montoya-Restrepo
World 2025, 6(4), 155; https://doi.org/10.3390/world6040155 - 14 Nov 2025
Abstract
►▼
Show Figures
The adoption of telework increased as a sustainable strategy after the COVID-19 pandemic. However, its impact on transportation and energy consumption are controversial, emphasizing the need for context-specific analysis. This research developed a System Dynamics (SD) simulation that integrated the generalized Bass Diffusion
[...] Read more.
The adoption of telework increased as a sustainable strategy after the COVID-19 pandemic. However, its impact on transportation and energy consumption are controversial, emphasizing the need for context-specific analysis. This research developed a System Dynamics (SD) simulation that integrated the generalized Bass Diffusion Model (BDM) and Technology Acceptance Model (TAM) to analyze telework diffusion in organizations and its influence on transport-related CO2 emissions and energy consumption in Colombia. Internal conditions, particularly managerial attitudes and perceptions of telework performance, play a crucial role in the adoption rate. Telework adoption follows a weak S-curve pattern primarily driven by internal dynamics rather than external pressures, lagging behind the projections set by public policies and global trends. Simulations based on government data for the period 2012–2022 indicated that the number of teleworkers could reach 1.61 million by 2032, resulting in annual energy savings of approximately 1.5% and a 2% reduction in transport-related CO2 emissions. Sustained governmental tracking of sectoral adoption and including records of household energy use will support sensitivity analysis and strengthen model robustness. The integrated SD, TAM, and BDM modeling approach identified critical factors to boost telework adoption and its environmental benefits, providing insights for sustainable organizational strategies and public policies.
Full article

Figure 1
Open AccessSystematic Review
Service Design for Repair Practices in the Circular Economy: A Systematic Review Approach
by
Viktoria Apostolova, Luca Simeone and Linda Nhu Laursen
World 2025, 6(4), 154; https://doi.org/10.3390/world6040154 - 13 Nov 2025
Abstract
►▼
Show Figures
Within the circular economy, repair is increasingly recognised as a crucial yet underexplored strategy that extends product lifespans and reduces waste. Service design offers approaches to support this transition by addressing technical, social, and systemic dimensions. This review aimed to synthesise how service
[...] Read more.
Within the circular economy, repair is increasingly recognised as a crucial yet underexplored strategy that extends product lifespans and reduces waste. Service design offers approaches to support this transition by addressing technical, social, and systemic dimensions. This review aimed to synthesise how service design contributes to repair practices and identify research gaps. Following PRISMA 2020 guidelines, we systematically searched Scopus and Web of Science, applied inclusion criteria focusing on service design and repair within the circular economy, and conducted multi-step screening and snowballing. From 132 initial records, 73 studies were included (journal articles, conference papers, book chapters). Thematic synthesis identified three areas: micro-level interactions between producers, products, and users (e.g., motivations, trust, communication); meso-level tools, frameworks, and platforms enhancing accessibility and efficiency; and macro-level societal transformation through regulations, standards, and communities. Results highlight service design’s potential to foster systemic change by integrating environmental, social, and economic aspects, while also revealing notable research gaps related to the limited engagement of repairers, policymakers, and cross-level collaboration. Compared to previous studies, this review contributes a novel integrated framework linking micro-, meso-, and macro-level dimensions of repair within the circular economy, offering both conceptual insights and actionable directions for practitioners and policymakers. The study is limited by language constraints and the lack of a formal bias evaluation. All reviewed materials are publicly accessible on OSF. This research was conducted without external financial support.
Full article

Figure 1
Open AccessArticle
A Framework for Sustainability-Aligned Business Development Across Sectors: A Design Science Approach
by
Yu-Min Wei
World 2025, 6(4), 153; https://doi.org/10.3390/world6040153 - 11 Nov 2025
Abstract
A design science framework integrates sustainability into business development across sectors. The framework embeds sustainability, reflected in environmental, social, and governance (ESG) dimensions, within a structured process that links drivers, evaluation components, and outcome indicators. Six principles guide its structure: clarity, integration, adaptability,
[...] Read more.
A design science framework integrates sustainability into business development across sectors. The framework embeds sustainability, reflected in environmental, social, and governance (ESG) dimensions, within a structured process that links drivers, evaluation components, and outcome indicators. Six principles guide its structure: clarity, integration, adaptability, stakeholder engagement, performance feedback, and scoring consistency. Researchers applied the framework in energy, engineering, and agribusiness cases. Case results show how the framework improves opportunity selection, identifies capability gaps, strengthens prioritization, and structures stakeholder input without adding complexity. Findings confirm that incorporating sustainability factors during the initial stage of business development changes decision patterns, aligns projects with long-term goals, and increases transparency in portfolio planning. This design science approach moves sustainability and its ESG dimensions from a reporting concern to a central element of strategic evaluation and growth planning. Organizations gain a practical structure to align opportunity development with resilience, learning capacity, and sustainability outcomes. In addition, the framework provides a foundation for adaptation, digital tool development, and longitudinal feedback cycles as firms integrate sustainability and ESG dimensions within uncertain policy, market, and stakeholder environments.
Full article
(This article belongs to the Special Issue Business Innovation and Corporate Governance to Achieve Sustainable Organizations)
►▼
Show Figures

Figure 1
Open AccessReview
Universal Accessibility and Engineering: A 21st Century Bibliometric Review and SDG Links
by
Diego Vergara, Antonio del Bosque, Eduardo García-Sardón and Pablo Fernández-Arias
World 2025, 6(4), 152; https://doi.org/10.3390/world6040152 - 11 Nov 2025
Abstract
►▼
Show Figures
Over the 21st century, the confluence between engineering and universal accessibility has emerged as a key research domain, reflecting the growing awareness of the importance of inclusive layout in technological innovation. Despite the growing number of studies on sustainability and inclusion, there is
[...] Read more.
Over the 21st century, the confluence between engineering and universal accessibility has emerged as a key research domain, reflecting the growing awareness of the importance of inclusive layout in technological innovation. Despite the growing number of studies on sustainability and inclusion, there is still a lack of comprehensive analyses exploring how engineering contributes to universal accessibility within the framework of the United Nations Sustainable Development Goals. This study addresses this gap by providing the first large-scale mapping of research trends, collaborations, and thematic evolution in this field. The present bibliometric analysis examines the evolution of engineering research in relation to the United Nations Sustainable Development Goals, stressing its role in encouraging universal accessibility. Through a systematic review of scholarly works produced over the last twenty years, this study uncovers dominant issues, evolving research fronts, and the global relevance of engineering-based approaches to improve accessibility for persons with disabilities. Analyzing citation dynamics, publication trajectories, and institutional involvement, this study underlines the contribution of engineering to building inclusive societies and ensuring equitable access to technology and infrastructure. Discoveries underscore that cross-sector collaboration and technological innovation are essential to overcoming accessibility challenges among disfavored populations, directly advancing SDG 10 on reducing disparities and SDG 11 on sustainable urban development.
Full article

Figure 1
Open AccessArticle
Towards Sedentarization of Cattle Farming Systems in Sudanian and Sudano-Guinean Zones of Benin: A Typological Analysis of Conflicts Between Farmers and Herders
by
Massourou Tidjani, Alassan Assani Seidou, Christophe Iwaka, Abdel Raouf Adjib Agballa-Belrou, Maximilien Azalou, Erick Virgile Bertrand Azando, Jacob Yabi and Ibrahim Alkoiret Traore
World 2025, 6(4), 151; https://doi.org/10.3390/world6040151 - 11 Nov 2025
Abstract
►▼
Show Figures
Conflicts between farmers and herders are a persistent challenge in Sudanian and Sudano-Guinean zones of Benin, largely driven by competition over access to pastoral resources. This study aimed to characterize the prevalence, causes, and typology of such conflicts and to assess their implications
[...] Read more.
Conflicts between farmers and herders are a persistent challenge in Sudanian and Sudano-Guinean zones of Benin, largely driven by competition over access to pastoral resources. This study aimed to characterize the prevalence, causes, and typology of such conflicts and to assess their implications for the sedentarization of cattle farming systems. Data were collected from 480 livestock farms across four municipalities (Materi and Gogounou in the Sudanian zone; Tchaourou and Djougou in the Sudano-Guinean zone) through surveys, mapping, and herd productivity assessments. Multiple Correspondence Factorial Analysis was used to classify the conflict types. The results revealed that 52.29% of herders had experienced conflicts, with a higher incidence in the Sudano-Guinean zone (36.88%). Four main categories of conflict were identified: (i) blows and injuries to people and animals (38.64%), (ii) displacement of herders and their farms (34.26%), (iii) property damage and animal slaughter (15.13%), and (iv) violent verbal altercations and animal poisoning (11.97%). These findings indicate that recurrent conflicts are accelerating the shift from transhumance towards sedentarization, underscoring the need for tailored conflict management strategies and sustainable livestock policies.
Full article

Figure 1
Open AccessArticle
The Role of Pressure Groups in Greek Economic Structure
by
Constantinos Challoumis, Nikolaos Eriotis and Dimitrios Vasiliou
World 2025, 6(4), 150; https://doi.org/10.3390/world6040150 - 9 Nov 2025
Abstract
►▼
Show Figures
This study investigates the influence of pressure groups on the structure of the Greek economy, emphasizing their function as intermediaries between civil society and policymaking institutions. The significance of this research lies in revealing how organized interests—operating in an environment of informal and
[...] Read more.
This study investigates the influence of pressure groups on the structure of the Greek economy, emphasizing their function as intermediaries between civil society and policymaking institutions. The significance of this research lies in revealing how organized interests—operating in an environment of informal and weakly regulated lobbying—shape sectoral dynamics and policy outcomes. The central hypothesis is that sectors represented by strong and well-organized pressure groups, such as manufacturing, tourism, and public administration, exhibit higher and more stable shares of Gross Value Added (GVA) due to their lobbying capacity and institutional access. To test this hypothesis, the paper integrates qualitative institutional analysis with a quantitative econometric model based on sectoral data from 2013 to 2023. The descriptive results indicate patterns consistent with the hypothesis that organized pressure groups are associated with sectoral resilience and performance. Nevertheless, the findings also suggest that excessive or unregulated influence may distort economic allocation and weaken transparency. The study concludes that establishing clearer oversight and accountability mechanisms is essential to ensure that the role of pressure groups supports democratic integrity and balanced economic development.
Full article

Figure 1
Open AccessArticle
Sustainable Land Management by Agrivoltaics in Colombia’s Post-Conflict Regions: An Integrated Approach from the Water–Energy–Food Nexus
by
Sebastian Caceres-Garcia, Pablo Rodriguez-Casas and Javier Rosero-Garcia
World 2025, 6(4), 149; https://doi.org/10.3390/world6040149 - 7 Nov 2025
Abstract
Agrivoltaic (AV) systems are increasingly recognized as a strategy to enhance sustainable land management, yet their application in post-conflict settings remains underexplored. This study addresses this gap by evaluating AV deployment in two Colombian municipalities located in PDET/ZOMAC regions, using an integrated framework
[...] Read more.
Agrivoltaic (AV) systems are increasingly recognized as a strategy to enhance sustainable land management, yet their application in post-conflict settings remains underexplored. This study addresses this gap by evaluating AV deployment in two Colombian municipalities located in PDET/ZOMAC regions, using an integrated framework that expands the conventional Water–Energy–Food (WEF) nexus into the Water–Energy–Food–Soil–Climate–Communities (WEFSCC) nexus. The research combined GIS-based site characterization, crop yield and water balance modeling (contrasting traditional irrigation with hydroponics), and photovoltaic performance simulations for 30 kW systems, under conservative and moderate scenarios. Economic analyses included Net Present Value (NPV), Internal Rate of Return (IRR), and Free Cash Flow (FCL), with sensitivity tests for crop prices, yields, tariffs, and costs. Results indicate that AV can reduce crop irrigation demand by up to 40%, while generating 17 MWh/month of electricity per site. Cabrera exhibited higher profitability than Pisba, explained by yield differences and site-specific energy outputs. Comparative analysis confirmed consistency with experiences in Africa and Europe, while emphasizing local socio-environmental benefits. Conclusions highlight AV systems as resilient tools for sustainable land management in Colombia’s post-conflict regions, with actionable implications for land-use regulation, fiscal incentives, and international cooperation programs targeting rural development.
Full article
(This article belongs to the Special Issue Green Economy and Sustainable Economic Development)
►▼
Show Figures

Figure 1
Open AccessArticle
Digital Twins in Smart Tourist Destinations: Addressing Overtourism, Sustainability, and Governance Challenges
by
Tijana Ljubisavljević, Aleksandra Vujko, Martina Arsić and Vuk Mirčetić
World 2025, 6(4), 148; https://doi.org/10.3390/world6040148 - 6 Nov 2025
Abstract
Digital twins are emerging as promising yet underexplored tools for addressing overtourism, sustainability, and governance challenges in tourism. This study assessed their acceptance using a mixed-methods design that combined a large-scale survey of tourists (N = 1286) with semi-structured stakeholder interviews across four
[...] Read more.
Digital twins are emerging as promising yet underexplored tools for addressing overtourism, sustainability, and governance challenges in tourism. This study assessed their acceptance using a mixed-methods design that combined a large-scale survey of tourists (N = 1286) with semi-structured stakeholder interviews across four Spanish destinations (Barcelona, Málaga, Valencia, and Benidorm). Factor analyses validated a six-dimensional acceptance model comprising trust, usefulness, ease of use, perceived risks, sustainability attitudes, and awareness. The quantitative results demonstrated that trust, usefulness, and ease of use strongly predicted adoption intentions, while risk perceptions negatively influenced acceptance. Sustainability orientations and digital familiarity further enhanced support. Qualitative insights revealed that governance capacity, equity concerns, and readiness critically shaped stakeholder evaluations, highlighting that adoption is mediated not only by individual perceptions but also by local infrastructural and institutional contexts. The study advances technology acceptance theory by integrating sustainability and awareness as domain-specific constructs and by showing how governance dynamics condition adoption across destinations. Practically, it underscores the need for institutional trust, transparent risk management, equitable participation, and alignment with sustainability agendas. While limited to Spanish destinations, the findings offer broader lessons for European cities seeking to embed digital twins in tourism governance.
Full article
(This article belongs to the Special Issue AI-Powered Horizons: Shaping Our Future World)
►▼
Show Figures

Figure 1
Open AccessArticle
Migration, Corruption, and Economic Drivers: Institutional Insights from the Balkan Route
by
Bojan Baškot, Ognjen Erić, Dalibor Tomaš and Bogdan Ubiparipović
World 2025, 6(4), 147; https://doi.org/10.3390/world6040147 - 1 Nov 2025
Abstract
►▼
Show Figures
This study investigates factors influencing migrants’ decisions to enter Europe via Bulgaria or Greece along the Balkan route, using logistic regression and machine learning models on data from the International Organization for Migration (IOM) Flow Monitoring Survey (August 2022–June 2025,
[...] Read more.
This study investigates factors influencing migrants’ decisions to enter Europe via Bulgaria or Greece along the Balkan route, using logistic regression and machine learning models on data from the International Organization for Migration (IOM) Flow Monitoring Survey (August 2022–June 2025, ). We examine demographic variables (age), push factors (economic reasons, war/conflict, personal violence, limited access to services, and avoiding military service), and governance clusters derived from the World Bank’s Worldwide Governance Indicators (WGIs). An adapted migration gravity model incorporates corruption control as a key push–pull factor. Key findings indicate that younger migrants are significantly more likely to choose Bulgaria ( , ), and governance clusters show that migrants from high-corruption origins (e.g., Syria and Afghanistan) prefer Bulgaria, likely due to governance similarities and facilitation costs. The Cluster Model achieves a slight improvement in fit (McFadden’s , AIC = 7367) compared to the Base (AIC = 7374) and Interaction (AIC = 7391) models. Machine learning extensions using LASSO and Random Forests on a subset of data ( ) yield similar moderate performance (AUC: LASSO = 0.524, RF = 0.515). These insights highlight corruption’s role in route selection, offering policy recommendations for origin, transit, and destination phases.
Full article

Figure 1
Open AccessArticle
The Relationship Between Migration Background and Career Benefits in the Lives of Hungarian Mobile Workers in German-Speaking Countries
by
Judit T. Nagy, Eszter Balogh, Károly Tamás Cziráki, Jázmin Szonja Ábrahám and Zsuzsanna Szvetelszky
World 2025, 6(4), 146; https://doi.org/10.3390/world6040146 - 28 Oct 2025
Abstract
►▼
Show Figures
Labour migration from Central and Eastern Europe plays a significant role in the labour market of the European Union, yet few studies examine the direction and extent of occupational mobility triggered by migration. This study introduces a new analytical tool, the Career Benefit
[...] Read more.
Labour migration from Central and Eastern Europe plays a significant role in the labour market of the European Union, yet few studies examine the direction and extent of occupational mobility triggered by migration. This study introduces a new analytical tool, the Career Benefit Index, which measures the direction of change in occupational status between the labour markets of the country of origin and the host country. The tool also enables the assessment of sociological factors that explain these changes. The index was developed using data from Hungarian workers living in Austria and Germany. The analysis revealed that educational attainment has no significant impact on career mobility. In contrast, demographic factors such as gender, age, and particularly very high-level German language proficiency strongly influence career trajectories. The index demonstrates that labour market capacities play a limited role in shaping migrants’ career paths, as the host labour markets tend to “evaluate” migrant workers primarily based on their linguistic and demographic attributes. The index and the findings contribute to a deeper understanding of labour market integration among Central and Eastern European migrants and may offer new directions for migration and employment policy analysis.
Full article

Figure 1
Open AccessArticle
Digitalization and Inequality: The Impact on Adult Education Participation Across Social Classes and Genders
by
Rumiana Stoilova and Petya Ilieva-Trichkova
World 2025, 6(4), 145; https://doi.org/10.3390/world6040145 - 24 Oct 2025
Cited by 1
Abstract
►▼
Show Figures
The digital transition is a major contemporary challenge that unevenly impacts the life chances of occupational classes and the well-being of individuals. The decline of the working class, driven by skill-based technological change, further provides additional arguments for examining the impact of digitalization
[...] Read more.
The digital transition is a major contemporary challenge that unevenly impacts the life chances of occupational classes and the well-being of individuals. The decline of the working class, driven by skill-based technological change, further provides additional arguments for examining the impact of digitalization on individuals’ chances from a class perspective. The intersections between social class and gender deserve attention in relation to adult education participation. This paper aims to account for both individual-level characteristics—occupational class and gender—and macro-level characteristics including digitalization, measured by the Digital Economy and Society Index (DESI), and inequality, measured by the Gini coefficient. Analyzing data from the European Social Survey, Round 10 (2021/2022), our results show that digital performance in a given country is positively associated with the probability of participation in adult education. Women in countries with higher levels of digital performance are more likely to participate in adult education. We found evidence for a positive interaction between DESI and lower-grade service class for women, whereas in the case of men, we found positive interaction terms between DESI and small business owners, skilled workers, and unskilled workers.
Full article

Figure 1
Highly Accessed Articles
Latest Books
E-Mail Alert
News
Topics
Topic in
Social Sciences, Sustainability, World, Religions
Faith and Sustainable Development: Exploring Practice, Progress and Challenges among Faith Communities and Institutions
Topic Editors: Stephen Morse, Jim Lynch, Ian ChristieDeadline: 31 December 2025
Topic in
Buildings, Safety, Sustainability, World, Administrative Sciences
Building a Sustainable Construction Workforce, 2nd Edition
Topic Editors: Hongyang Li, Beibei Zhang, Yingmiao Qian, Su Yang, Baoquan ChengDeadline: 31 March 2026
Topic in
Economies, Sustainability, World, Digital, Logistics
Sustainable Supply Chain Practices in A Digital Age
Topic Editors: Atour Taghipour, Youssef Tliche, Jomana Leroux, Hamdi RadhouiDeadline: 30 June 2026
Topic in
World, Informatics, Information
The Applications of Artificial Intelligence in Tourism
Topic Editors: Angelica Lo Duca, Jose BerengueresDeadline: 30 September 2026
Special Issues
Special Issue in
World
The Transition to Sustainable Health and Development: Economic, Policy and Society
Guest Editors: Wang-Kin Chiu, Hon-Ming LamDeadline: 30 December 2025
Special Issue in
World
Data-Driven Strategic Approaches to Public Management
Guest Editors: Sotirios Bersimis, Andreas Fousteris, Dimitrios A. GeorgakellosDeadline: 28 February 2026
Special Issue in
World
The Role of Green Finance in Economic Development
Guest Editors: Felicia Hui Ling Chong, Christophe SchinckusDeadline: 31 March 2026
Special Issue in
World
New Technologies' Application in Hospitality Industry Marketing: The Impact on Consumer Attitude and Behavior
Guest Editors: Hiran Roy, Anisur R. FaroqueDeadline: 31 March 2026



