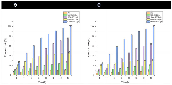
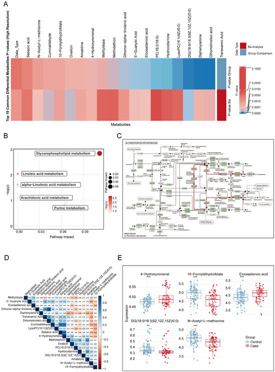
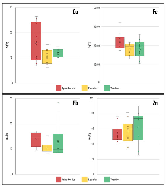
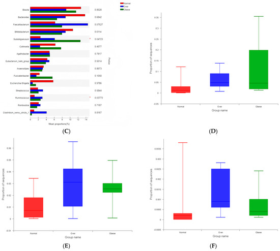
- 
                    
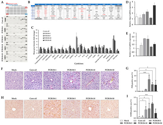
                         Genome-Scale Metabolic Modeling Predicts Per- and Polyfluoroalkyl Substance-Mediated Early Perturbations in Liver Metabolism Genome-Scale Metabolic Modeling Predicts Per- and Polyfluoroalkyl Substance-Mediated Early Perturbations in Liver Metabolism
- 
                    
                         Assessment of Organic Pollutants Desorbed from Plastic Litter Items Stranded on Cadiz Beaches (SW Spain) Assessment of Organic Pollutants Desorbed from Plastic Litter Items Stranded on Cadiz Beaches (SW Spain)
- 
                    
                         Distribution of Legacy and Emerging PFAS in a Terrestrial Ecosystem Located near a Fluorochemical Manufacturing Facility Distribution of Legacy and Emerging PFAS in a Terrestrial Ecosystem Located near a Fluorochemical Manufacturing Facility
- 
                    
                         Application of the AI-Based Framework for Analyzing the Dynamics of Persistent Organic Pollutants (POPs) in Human Breast Milk Application of the AI-Based Framework for Analyzing the Dynamics of Persistent Organic Pollutants (POPs) in Human Breast Milk
- 
                    
                         Embryonic Exposure to TPhP Elicits Osteotoxicity via Metabolic Disruption in Oryzias latipes Embryonic Exposure to TPhP Elicits Osteotoxicity via Metabolic Disruption in Oryzias latipes
Journal Description
Toxics
- Open Access— free for readers, with article processing charges (APC) paid by authors or their institutions.
- High Visibility: indexed within Scopus, SCIE (Web of Science), PubMed, PMC, Embase, CAPlus / SciFinder, AGRIS, and other databases.
- Journal Rank: JCR - Q1 (Toxicology) / CiteScore - Q1 (Chemical Health and Safety)
- Rapid Publication: manuscripts are peer-reviewed and a first decision is provided to authors approximately 18.1 days after submission; acceptance to publication is undertaken in 1.9 days (median values for papers published in this journal in the first half of 2025).
- Recognition of Reviewers: reviewers who provide timely, thorough peer-review reports receive vouchers entitling them to a discount on the APC of their next publication in any MDPI journal, in appreciation of the work done.
Latest Articles
Highly Accessed Articles
Latest Books
E-Mail Alert
News
Topics
Deadline: 1 December 2025
Deadline: 31 December 2025
Deadline: 1 April 2026
Deadline: 30 April 2026
Conferences
Special Issues
Deadline: 31 October 2025
Deadline: 31 October 2025
Deadline: 31 October 2025
Deadline: 31 October 2025

















 
            


 
                    


